An Exploratory Analysis of Transactive Interaction Patterns in Cooperative Learning Using Sequential Analysis
Abstract
1. Introduction
1.1. Interaction during Cooperative Learning
1.2. Transactive Interaction in Cooperative Learning
1.3. Analyzing Student Interaction in Cooperative Learning with Sequential Analysis
1.3.1. First-Order Markov Chains
1.3.2. Second-Order Markov Chains
1.4. The Present Study
2. Materials and Methods
2.1. Design and Participants
2.2. Video-Based Analysis of Student–Student Interaction
2.3. Data Preparation
2.4. Data Analyses
3. Results
3.1. Results of the First-Order Markov Chains
3.2. Results of the Second-Order Markov Chains
4. Discussion
4.1. Limitations
4.2. Practical Implications
Author Contributions
Funding
Institutional Review Board Statement
Informed Consent Statement
Data Availability Statement
Conflicts of Interest
References
- Johnson, D.W.; Johnson, R.T. An educational psychology success story: Social interdependence theory and cooperative learning. Educ. Res. 2009, 38, 365–379. [Google Scholar] [CrossRef]
- Ginsburg-Block, M.; Rohrbeck, C.A.; Fantuzzo, J.W. A meta-analytic review of social, self-concept, and behavioral outcomes of peer-assisted learning. J. Educ. Psychol. 2006, 98, 732–749. [Google Scholar] [CrossRef]
- Hattie, J. Visible Learning for Teachers: Maximizing Impact on Learning; Routledge: London, UK, 2012. [Google Scholar]
- Kyndt, E.; Raes, E.; Lismont, B.; Timmers, F.; Cascallar, E.; Dochy, F. A meta-analysis of the effects of face-to-face cooperative learning. Do recent studies falsify or verify earlier findings? Educ. Res. Rev. 2013, 10, 133–149. [Google Scholar] [CrossRef]
- Rohrbeck, C.A.; Ginsurg-Block, M.; Fantuzzo, J.W.; Miller, T.R. Peer-assisted learning interventions with elementary school students: A meta-analytic review. J. Educ. Psychol. 2003, 95, 240–257. [Google Scholar] [CrossRef]
- Bleck, V.; Lipowsky, F. Kooperatives Lernen—Theoretische Perspektiven, empirische Befunde und Konsequenzen für die Implementierung. [Cooperative learning—Theoretical perspectives, empirical results, and consequences for its implementation]. In Handbuch Schulforschung; Hascher, T., Idel, T.-S., Helsper, W., Eds.; Springer: Wiesbaden, Germany, 2021. [Google Scholar] [CrossRef]
- Jürgen-Lohmann, J.; Borsch, F.; Giesen, H. Kooperativer Unterricht in unterschiedlichen schulischen Lernumgebungen. [Cooperative instruction in different school environments]. Unterrichtswissenschaft 2002, 30, 367–384. [Google Scholar] [CrossRef]
- Lipowsky, F. Unterricht. [Instruction]. In Pädagogische Psychologie; Wild, E., Möller, J., Eds.; Springer: Berlin/Heidelberg, Germany, 2020. [Google Scholar] [CrossRef]
- Helmke, A. (Ed.) Unterrichtsqualität und Lehrerprofessionalität: Diagnose, Evaluation und Verbesserung des Unterrichts; [Instructional Quality and Teachers‘ Professionalism. Diagnosis, Evaluation, and Improvement of Instruction], 2nd ed.; Klett: New York, NY, USA, 2009. [Google Scholar]
- Troll, B.; Heil, D.; Pietsch, M.; Besser, M. Netzwerkbasierte Betrachtung von ko-konstruktiven Interaktionsprozessen im Unterricht—Ein Ansatz zur Beschreibung und Analyse von Angebot und Nutzung. [A network-based view of co-constructive interaction processes in classrooms—An approach to the description and analysis of opportunity and use]. Unterrichtswissenschaft 2022, 50, 237–263. [Google Scholar] [CrossRef]
- Vieluf, S.; Praetorius, A.-K.; Rakoczy, K.; Kleinknecht, M.; Pietsch, M. Angebots-Nutzungsmodelle der Wirkweise des Unterrichts: Eine kritische Auseinandersetzung mit ihrer theoretischen Konzeption. [Offer-and-use-models of instruction: A critical examniation of their theoretical conception]. Z. Für Pädagogik 2020, 66, 63–80. [Google Scholar] [CrossRef]
- Kaendler, C.; Wiedmann, M.; Rummel, N.; Spada, H. Teacher competencies for the implementation of collaborative learning in the classroom: A framework and research review. Educ. Psychol. Rev. 2015, 27, 505–536. [Google Scholar] [CrossRef]
- King, A. Guiding knowledge construction in the classroom: Effects of teaching children how to question and how to explain. Am. Educ. Res. J. 1994, 31, 338–368. [Google Scholar] [CrossRef]
- Webb, N.M. Peer interaction and learning in small groups. Int. J. Educ. Res. 1989, 13, 21–39. [Google Scholar] [CrossRef]
- Webb, N.M.; Palincsar, A.S. Group processes in the classroom. In Handbook of Educational Psychology; Berliner, D.C., Calfee, R.C., Eds.; Prentice Hall International: Hoboken, NJ, USA, 1996; pp. 841–873. [Google Scholar]
- Baker, M.; Andriessen, J.; Lund, K.; van Amelsvoort, M.; Quignard, M. Rainbow: A framework for analyzing computer-mediated pedagogical debates. Int. J. Comput.-Support. Collab. Learn. 2007, 2, 247–272. [Google Scholar] [CrossRef]
- Gätje, O.; Jurkowski, S. When students interlink ideas in peer learning: Linguistic characteristics of transactivity in argumentative discourse. Int. J. Educ. Res. Open 2021, 2, 100065. [Google Scholar] [CrossRef]
- Webb, N.M. Peer learning in the classroom. In International Encyclopedia of Education; Peterson, P., Baker, E., McGaw, B., Eds.; Elsevier: Amsterdam, The Netherlands, 2010; pp. 636–642. [Google Scholar]
- Van Boxtel, C.; Roelofs, E. Investigating the quality of student discourse: What constitutes a productive student discourse. J. Classr. Interact. 2001, 36, 55–62. [Google Scholar]
- Berkowitz, M.W.; Gibbs, J.C. Measuring the developmental features of moral discussion. Merrill-Palmer Q. 1983, 29, 399–410. [Google Scholar]
- Chi MT, H.; Wylie, R. The ICAP framework: Linking cognitive engagement to active learning outcomes. Educ. Psychol. 2014, 49, 219–243. [Google Scholar] [CrossRef]
- Hänze, M.; Jurkowski, S. Das Potenzial kooperativen Lernens ausschöpfen: Die Bedeutung der transaktiven Kommunikation für eine lernwirksame Zusammenarbeit. [Maximizing the potential of cooperative learning: The relevance of transactive communication for successfull collaboration]. Z. Für Pädagogische Psychol. 2022, 36, 141–152. [Google Scholar] [CrossRef]
- Azmitia, M.; Montgomery, R. Friendship, transactive dialogues, and the development of scientific reasoning. Soc. Dev. 1993, 2, 202–221. [Google Scholar] [CrossRef]
- Kruger, A.C.; Tomasello, M. Transactive discussions with peers and adults. Dev. Psychol. 1986, 22, 681–685. [Google Scholar] [CrossRef]
- Nemeth, L.; Denn, A.-K.; Hirstein, A.; Lipowsky, F. Interaktionen von Schülerinnen und Schülern in kooperativen Lernsituationen [Student-student interaction during cooperative learning]. In Interaktion im Klassenzimmer. Forschungsgeleitete Einblicke in das Geschehen im Unterricht; Schäfer, L., Verriere, K., Eds.; Springer VS: Wiesbaden, Germany, 2019; pp. 51–73. [Google Scholar] [CrossRef]
- Vogel, F.; Kollar, I.; Ufer, S.; Reichersdorfer, E.; Reiss, K.; Fischer, F. Developing argumentation skills in mathematics through computer-supported collaborative learning: The role of transactivity. Instr. Sci. 2016, 44, 477–500. [Google Scholar] [CrossRef]
- Barron, B. When smart groups fail. J. Learn. Sci. 2003, 94, 307–359. [Google Scholar] [CrossRef]
- De Lisi, R.; Golbeck, S.L. Implications of Piagetian theory for peer learning. In Cognitive Perspectives on Peer Learning; O’Donnell, A.M., King, A., Eds.; Lawrence Erlbaum Associates: Mahwah, NJ, USA, 1999; pp. 3–37. [Google Scholar]
- Jurkowski, S.; Hänze, M. Soziale Kompetenzen, transaktives Interaktionsverhalten und Lernerfolg. Experimenteller Vergleich zweier unterschiedlich gestalteter Gruppenunterrichtsbedingungen und Evaluation eines transaktivitätsbezogenen Kooperationsskripts. [Social competencies, transactive interaction, and achievement. Comparison of two differently designed cooperative learning environments and evaluation of scripting transactive interaction]. Z. Für Pädagogische Psychol. 2010, 24, 241–257. [Google Scholar]
- Jurkowski, S.; Hänze, M. How to increase the benefits of cooperation: Effects of training in transactive communication on cooperative learning. Br. J. Educ. Psychol. 2015, 85, 357–371. [Google Scholar] [CrossRef]
- Teasley, S. Talking about reasoning: How important is the peer in peer collaboration? In Discourse, Tools and Reasoning: Essays on Situated Cognition; Resnick, L.B., Säljö, R., Pontecorvo, C., Burge, B., Eds.; Springer: Berlin/Heidelberg, Germany, 1997; pp. 361–384. [Google Scholar]
- Barnes, M. The Use of Positioning Theory in Studying Student Participation in Collaborative Learning Activities. In Proceedings of the Paper Presented as Part of the Symposium “Social Positioning Theory as an Analytical Tool” at the Annual Meeting of the Australian Association for Research in Education, Melbourne, Australia, 28 November–2 December 2004; Available online: https://www.aare.edu.au/data/publications/2004/bar04684.pdf (accessed on 6 February 2023).
- Cress, U.; Hesse, F.W. Quantitative methods for studying small groups. In The International Handbook of Collaborative Learning; Hmelo-Silver, C.E., Chinn, C.A., Chan, C.K.K., O’Donnell, A.M., Eds.; Routledge: London, UK, 2013; pp. 93–111. [Google Scholar]
- De Laat, M.; Lally, V.; Lipponen, L.; Simons, R.-J. Investigating patterns of interaction in networked learning and computer-supported collaborative learning: A role for Social Network Analysis. Int. J. Comput.-Support. Collab. Learn. 2007, 2, 87–103. [Google Scholar] [CrossRef]
- Bakeman, R.; Gottman, J. Observing Interaction. An Introduction to Sequential Analysis; Cambridge University Press: Cambridge, UK, 1997. [Google Scholar]
- Erkens, G.; Prangsma, M.E.; Jaspers JG, M.; Kanselaar, G. Computer Support for Collaborative and Argumentative Writing; Utrecht University: Utrecht, The Netherlands, 2002. [Google Scholar]
- Hou, H.-T.; Chang, K.-E.; Sung, Y.-T. Analysis of problem-solving-based online asynchronous discussion pattern. Educ. Technol. Soc. 2008, 11, 17–28. [Google Scholar]
- Jeong, A.C. The sequential analysis of group interaction and critical thinking in online threaded discussions. Am. J. Distance Educ. 2003, 17, 25–43. [Google Scholar] [CrossRef]
- Jeong, A.C.; Li, H.; Pan, A.J. A sequential analysis of responses in online debates to postings of students exhibiting high versus low grammar and spelling errors. Educ. Technol. Res. Dev. 2017, 65, 1175–1194. [Google Scholar] [CrossRef]
- Jeong, A.C. A guide to analyzing message-response sequences and group interaction patterns in computer-mediated communication. Distance Educ. 2005, 26, 367–393. [Google Scholar] [CrossRef]
- Hirstein, A.; Denn, A.-K.; Jurkowski, S.; Lipowsky, F. Entwicklung der professionellen Wahrnehmungs- und Beurteilungsfähigkeit von Lehramtsstudierenden durch das Lernen mit kontrastierenden Videofällen – Anlage und erste Ergebnisse des Projekts KONTRAST [Developing professional vision and assessment by analyzing contrasting video cases – Design and first results of the KONTRAST project]. Beiträge zur Lehrerinnnen-und Lehrerbildung. 2017, 35, 472–486. [Google Scholar] [CrossRef]
- Lyman, F. The responsive classroom discussion. In Mainstreaming Digest; Anderson, A.S., Ed.; University of Maryland: College Park, MD, USA, 1981; pp. 109–113. [Google Scholar]
- Pauli, C.; Reusser, K. Zur Rolle der Lehrperson beim kooperativen Lernen. [Teachers‘ role during cooperative learning]. Schweiz. Z. Für Bild. 2000, 22, 421–442. [Google Scholar] [CrossRef]
- Ding, M.; Li, X.; Piccolo, D.; Kulm, G. Teacher interventions in cooperative-learning mathematics classes. J. Educ. Res. 2007, 100, 162–175. [Google Scholar] [CrossRef]
- Herget, W. Typen von Aufgaben. [Types of tasks]. In Bildungsstandards Mathematik: Konkret. Sekundarstufe I: Aufgabenbeispiele, Unterrichtsanregungen, Fortbildungsideen, 6th ed.; Blum, W., Drüske-Noe, C., Hartung, R., Köller, O., Eds.; Cornelsen: Berlin, Germany, 2012; pp. 178–193. [Google Scholar]
- Archiv Büro André Heller. Picture of the Football Globe (Picture 31 of 46). Available online: http://archiv.artevent.at/fussballglobus_presse/ (accessed on 24 April 2019).
- Eckert-Kraft, B. “Uns” Uwe Seeler Wird 80. Uwe Seeler Turns 80. 2016. Available online: http://www.hamburg-city-webguide.de/2016/11/05/uns-uwe-seeler-wird-80/ (accessed on 24 April 2019).
- Rimmele, R. Videograph—Multimedia-Player zur Kodierung von Videos; [Videograph—Multimedia-Player for Video Coding]; Leibniz-Institut für die Pädagogik der Naturwissenschaften: Kiel, Germany, 2002. [Google Scholar]
- Pauli, C. Klassengespräch. [Classroom discussion]. In Dokumentation der Erhebungs- Und Auswertungsinstrumente Zur Schweizerisch-Deutschen Videostudie “Unterrichtsqualität, Lernverhalten und Mathematisches Verständnis”; Klieme, E., Pauli, C., Reusser, K., Eds.; Teil 3: Hugener, I., Pauli, C., Reusser, K.: Videoanalyse (Materialien zur Bildungsforschung, Band 15, S. 124–147); DIPF & GFPF: Frankfurt am Main, Germany, 2006. [Google Scholar]
- Ackermann, S.; Gabriel, K.; Lipowsky, F. Die Kodierung von Redebeiträgen im Mathematikunterricht. [The coding of turns in mathematics classrooms]. In Dokumentation der Erhebungsinstrumente des Projekts “Persönlichkeits- und Lernentwicklung von Grundschulkindern” (PERLE); Lipowsky, F., Faust, G., Eds.; Teil 3: Lotz, M., Lipowsky, F., Faust, G.: Technischer Bericht zu den PERLE-Videostudien (Material zur Bildungsforschung, Band 23/3, S. 379–390); DIPF & GFPF: Frankfurt am Main, Germany, 2013. [Google Scholar]
- Helmke, A.; Helmke, T.; Schrader, F.-W.; Wagner, W. Die Basiskodierung der DESI-Videostudie; [The Base Coding of the DESI-Video Study]; Universität Koblenz-Landau: Mainz, Germany, 2007. [Google Scholar]
- Hugener, I.; Drollinger-Vetter, B. Inhaltsbezogene Aktivitäten. [Content-related activities]. In Dokumentation der Erhebungs- und Auswertungsinstrumente zur Schweizerisch-Deutschen Videostudie “Unterrichtsqualität, Lernverhalten und Mathematisches Verständnis”; Klieme, E., Pauli, C., Reusser, K., Eds.; Teil 3: Hugener, I., Pauli, C., Reusser, K.: Videoanalyse (Materialien zur Bildungsforschung, Band 15, S. 62–88); DIPF & GFPF: Frankfurt am Main, Germany, 2006. [Google Scholar]
- Hänze, M.; Berger, R. Kooperatives Lernen im Gruppenpuzzle und im Lernzirkel. [Cooperative learning within the Jigsaw Classroom and the Station-to-Station Method]. Unterrichtswissenschaft 2007, 35, 227–240. [Google Scholar] [CrossRef]
- Graesser, A.C.; Person, N.K. Question asking during tutoring. Am. Educ. Res. J. 1994, 31, 104–138. [Google Scholar] [CrossRef]
- Kronenberger, J. Kooperatives Lernen im Mathematisch-Naturwissenschaftlichen Unterricht der Primarstufe. Lernerfolg, Lernfreude und Elaborationsniveau im Gruppenpuzzle; [Cooperative Learning in Elementary School Mathematics and Science. Learning Success, Motivation, and Level of Elaboration Using the Jigsaw Method]; Dr. Kovac: Hamburg, Germany, 2004. [Google Scholar]
- Webb, N.M.; Farivar, S. Promoting helping behavior in cooperative small groups in middle school mathematics. Am. Educ. Res. J. 1994, 31, 369–395. [Google Scholar] [CrossRef]
- Jurkowski, S.; Mundelsee, L.; Jüngst, C.; Hänze, M. Messung gemeinsamer Wissenskonstruktion: Ein Vergleich von hoch-inferenter Beobachtung niedrig-inferenter Codierung und Selbsteinschätzung der transaktiven Kommunikation. [Measuring knowledge co-construction: A comparison of high-inference observation, low-inference coding and self-report of transactive communication]. Z. Für Erzieh. 2022, 25, 1505–1527. [Google Scholar] [CrossRef]
- Aronson, E.; Wilson, T.D.; Akert, R.M. Social Psychology, 8th ed.; Pearson Education Limited: London, UK, 2014. [Google Scholar]
- Cohen, E.G.; Lotan, R.A. Producing equal-status interaction in the heterogeneous classroom. Am. Educ. Res. J. 1995, 32, 99–120. [Google Scholar] [CrossRef]
- Judge, T.A.; Bono, J.E.; Ilies, R.; Gerhardt, M.W. Personality and leadership. A qualitative and quantitative review. J. Appl. Psychol. 2002, 87, 765–780. [Google Scholar] [CrossRef] [PubMed]
- Smith, J.A.; Foti, R.J. A pattern approach to study leader emergence. Leadersh. Q. 1998, 9, 147–160. [Google Scholar] [CrossRef]
- Meloth, M.S.; Deering, P.D. The role of teacher in promoting cognitive processing during collaborative learning. In Cognitive Perspectives on Peer Learning; O’Donnell, A.M., King, A., Eds.; Erlbaum: Mahwah, NJ, USA, 1999; pp. 235–255. [Google Scholar]
- Fürst, C. Die Rolle der Lehrkraft im Gruppenunterricht. [Teachers‘ role during group work]. In Gruppenunterricht im Schulalltag. Realität und Chancen; Dann, H.-D., Diegritz, T., Rosenbusch, H.S., Eds.; Universitätsbibliothek Erlangen: Erlangen, Germany, 1999; pp. 107–150. [Google Scholar]
- Kapur, M. Productive failure in learning math. Cogn. Sci. 1999 2014, 38, 1008–1022. [Google Scholar] [CrossRef]
- Loibl, K.; Roll, I.; Rummel, N. Towards a theory of when and how problem solving followed by instruction supports learning. Educ. Psychol. Rev. 2017, 29, 693–715. [Google Scholar] [CrossRef]





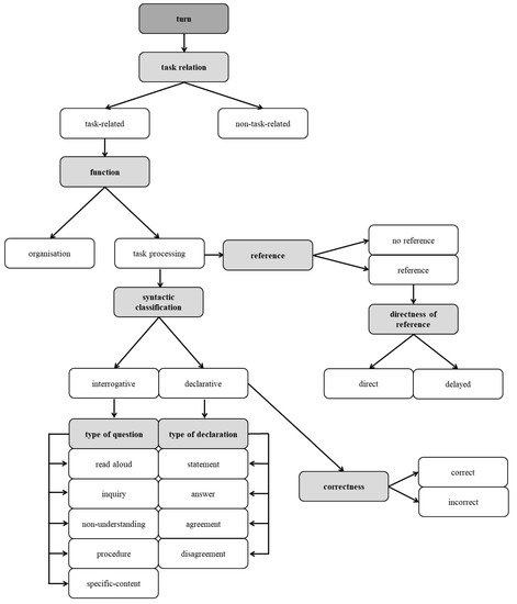
| Coding System | Subcategories | Example | Literature | |
|---|---|---|---|---|
| turn | / | “A football player is about 1.80 m tall.” “What time is it?” | [49] | |
| task relation | task-related | “A football player is about 1.80 m tall.” | [50,51,52] | |
| non-task-related | “What time is it?” | |||
| function | organization | “I’ll go and get my ruler.” | [53] | |
| task processing | “The door fits seven times.” | |||
| reference (no self-references) | no reference | “I have calculated how often a human person would fit into the football field.” (new idea) | [20] | |
| reference | S1: | “The door fits 8 times.” | ||
| S2: | “No, 7 times.” | |||
| directness of reference | direct | S1: | “A foot length fits ten times into a human person.” | own development |
| S2: | “No, only 6 times.” | |||
| delayed | S1: | “How do you calculate the height of a ball?” | ||
| S2: | “We should find out how often the door fits into the ball.” | |||
| S3: | “We need to find out the diameter to calculate the height.” | |||
| syntactic classification | interrogative | “How did you calculate this?” | [54] | |
| declarative | “Firstly, we should find out which additional information we need.” | |||
| type of question | read aloud | reading/paraphrasing the task | [54,55,56] | |
| inquiry | “Do you understand?” | |||
| non-understanding | “I just don’t get it!” | |||
| procedure | “How should we go on?” | |||
| content-specific | “Are you sure?” | |||
| type of declaration | statement | “A door is about 2 m high.” | own development | |
| answer | S1: | “How tall is a normal football player?” | ||
| S2: | “About 1.90 m.” | |||
| agreement | S2: | “About 1.90 m.” | ||
| S3: | “Yes, I think so too.” | |||
| disagreement | S2: | “About 1.90 m.” | ||
| S4: | “No, much smaller! About 1.70 m.” | |||
| correctness | correct | “A football player is about 1.80 m tall.” | own development | |
| incorrect | “If we take half of the circumference of the ball, we have its height.” | |||
| Coding System | Percentage of Agreement | Cohen’s κ |
|---|---|---|
| pair-phase (begin) | ≥91% | / |
| pair-phase (end) | ≥86% | / |
| turn | ≥86% | / |
| task relation | ≥98% | ≥0.91 |
| function | =100% | ≥0.86 |
| reference | ≥93% | ≥0.72 |
| directness of reference | ≥95% | ≥0.72 |
| syntactic classification | ≥98% | ≥0.93 |
| type of question | ≥94% | ≥0.83 |
| type of declaration | ≥88% | ≥0.78 |
| correctness | ≥89% | ≥0.88 |
| Correct-Ness | Coding | Category | Absolute Frequencies | Relative Frequencies | |
|---|---|---|---|---|---|
| 1 | correct | statement without reference | new idea | 202 | 4% |
| 2 | statement with direct reference | pick-up | 737 | 16% | |
| 3 | answer with direct reference | answer | 212 | 4% | |
| 4 | agreement with direct reference | agreement | 421 | 9% | |
| 5 | disagreement with direct reference | disagreement | 188 | 4% | |
| total correct | 1760 | 44% | |||
| 6 | incorrect | statement without reference | new idea | 476 | 10% |
| 7 | statement with direct reference | pick-up | 0 | 0% | |
| 8 | answer with direct reference | answer | 275 | 6% | |
| 9 | agreement with direct reference | agreement | 442 | 9% | |
| 10 | disagreement with direct reference | disagreement | 1017 | 21% | |
| total incorrect | 2210 | 56% | |||
| total declarations | 3970 | 84% | |||
| 11 | content-specific question | question | 772 | 16% | |
| total | 4742 | 100% |
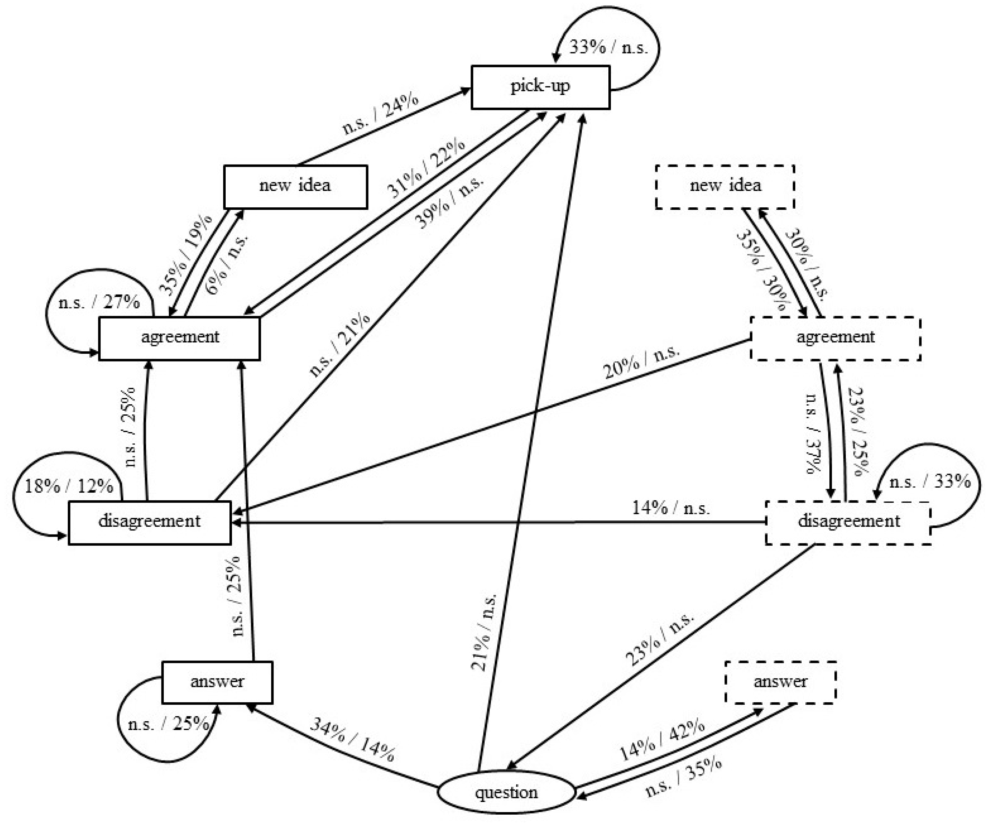
| Target Event * | |||||||||||||
|---|---|---|---|---|---|---|---|---|---|---|---|---|---|
| Correct | Incorrect | ||||||||||||
| Idea | Pick-Up | Answer | Agree | Disagree | Idea | Answer | Agree | Disagree | Quest | Total | |||
| Given event | Correct | Idea | 0.02 | 0.23 | 0.01 | 0.32 | 0.01 | 0.07 | 0.00 | 0.03 | 0.15 | 0.17 | 117 |
| Pick-up | 0.03 | 0.26 | 0.00 | 0.29 | 0.02 | 0.03 | 0.00 | 0.02 | 0.17 | 0.18 | 522 | ||
| Answer | 0.01 | 0.23 | 0.12 | 0.26 | 0.05 | 0.03 | 0.01 | 0.01 | 0.14 | 0.15 | 155 | ||
| Agree | 0.06 | 0.35 | 0.00 | 0.23 | 0.01 | 0.06 | 0.00 | 0.01 | 0.17 | 0.11 | 268 | ||
| Disagree | 0.02 | 0.22 | 0.00 | 0.26 | 0.12 | 0.01 | 0.00 | 0.02 | 0.22 | 0.13 | 143 | ||
| Incorrect | Idea | 0.03 | 0.07 | 0.01 | 0.04 | 0.08 | 0.08 | 0.01 | 0.30 | 0.20 | 0.20 | 291 | |
| Answer | 0.01 | 0.06 | 0.03 | 0.01 | 0.06 | 0.07 | 0.09 | 0.23 | 0.27 | 0.18 | 196 | ||
| Agree | 0.03 | 0.07 | 0.00 | 0.01 | 0.06 | 0.09 | 0.01 | 0.17 | 0.35 | 0.20 | 269 | ||
| Disagree | 0.02 | 0.08 | 0.00 | 0.01 | 0.08 | 0.06 | 0.00 | 0.23 | 0.28 | 0.22 | 715 | ||
| Quest | 0.01 | 0.11 | 0.23 | 0.03 | 0.02 | 0.04 | 0.31 | 0.04 | 0.12 | 0.11 | 538 | ||
| Total | 72 | 492 | 153 | 366 | 155 | 174 | 194 | 385 | 667 | 546 | 3214 | ||
| Target Event * | |||||||||||||
|---|---|---|---|---|---|---|---|---|---|---|---|---|---|
| Correct | Incorrect | ||||||||||||
| Idea | Pick-Up | Answer | Agree | Disagree | Idea | Answer | Agree | Disagree | Quest | Total | |||
| Given event | Correct | Idea | 0.04 | 0.30 | 0.00 | 0.35 | 0.04 | 0.00 | 0.00 | 0.00 | 0.22 | 0.04 | 23 |
| Pick-up | 0.05 | 0.33 | 0.00 | 0.31 | 0.02 | 0.03 | 0.00 | 0.01 | 0.11 | 0.13 | 236 | ||
| Answer | 0.00 | 0.23 | 0.00 | 0.31 | 0.08 | 0.08 | 0.00 | 0.00 | 0.23 | 0.08 | 13 | ||
| Agree | 0.06 | 0.39 | 0.00 | 0.21 | 0.01 | 0.06 | 0.00 | 0.00 | 0.15 | 0.12 | 210 | ||
| Disagree | 0.00 | 0.25 | 0.00 | 0.21 | 0.18 | 0.04 | 0.00 | 0.00 | 0.21 | 0.11 | 28 | ||
| Incorrect | Idea | 0.00 | 0.13 | 0.00 | 0.06 | 0.13 | 0.03 | 0.00 | 0.35 | 0.10 | 0.19 | 31 | |
| Answer | 0.00 | 0.00 | 0.00 | 0.00 | 0.00 | 0.00 | 0.00 | 0.00 | 1.00 1 | 0.00 | 1 | ||
| Agree | 0.00 | 0.10 | 0.00 | 0.00 | 0.20 | 0.30 | 0.00 | 0.20 | 0.00 | 0.20 | 10 | ||
| Disagree | 0.02 | 0.15 | 0.01 | 0.02 | 0.14 | 0.03 | 0.01 | 0.23 | 0.16 | 0.23 | 154 | ||
| Quest | 0.00 | 0.21 | 0.34 | 0.08 | 0.02 | 0.01 | 0.14 | 0.02 | 0.09 | 0.10 | 133 | ||
| Total | 28 | 234 | 46 | 151 | 45 | 30 | 20 | 54 | 114 | 117 | 839 | ||
| Target Event * | |||||||||||||
|---|---|---|---|---|---|---|---|---|---|---|---|---|---|
| Correct | Incorrect | ||||||||||||
| Idea | Pick-Up | Answer | Agree | Disagree | Idea | Answer | Agree | Disagree | Quest | Total | |||
| Given event | Correct | Idea | 0.00 | 0.24 | 0.00 | 0.19 | 0.00 | 0.14 | 0.00 | 0.05 | 0.24 | 0.14 | 21 |
| Pick-up | 0.02 | 0.15 | 0.01 | 0.22 | 0.01 | 0.04 | 0.00 | 0.02 | 0.33 | 0.19 | 81 | ||
| Answer | 0.00 | 0.25 | 0.25 | 0.25 | 0.00 | 0.00 | 0.00 | 0.00 | 0.13 | 0.13 | 8 | ||
| Agree | 0.07 | 0.20 | 0.00 | 0.27 | 0.00 | 0.13 | 0.00 | 0.07 | 0.27 | 0.00 | 15 | ||
| Disagree | 0.02 | 0.21 | 0.00 | 0.25 | 0.12 | 0.01 | 0.00 | 0.04 | 0.24 | 0.12 | 85 | ||
| Incorrect | Idea | 0.05 | 0.08 | 0.00 | 0.03 | 0.08 | 0.07 | 0.00 | 0.30 | 0.18 | 0.20 | 60 | |
| Answer | 0.00 | 0.06 | 0.06 | 0.00 | 0.06 | 0.06 | 0.00 | 0.06 | 0.35 | 0.35 | 17 | ||
| Agree | 0.03 | 0.09 | 0.00 | 0.00 | 0.05 | 0.10 | 0.01 | 0.16 | 0.37 | 0.19 | 208 | ||
| Disagree | 0.02 | 0.07 | 0.00 | 0.00 | 0.05 | 0.09 | 0.00 | 0.25 | 0.33 | 0.17 | 297 | ||
| Quest | 0.01 | 0.09 | 0.14 | 0.01 | 0.01 | 0.06 | 0.42 | 0.04 | 0.14 | 0.09 | 227 | ||
| Total | 23 | 106 | 36 | 54 | 44 | 76 | 98 | 13 | 281 | 158 | 1019 | ||
Disclaimer/Publisher’s Note: The statements, opinions and data contained in all publications are solely those of the individual author(s) and contributor(s) and not of MDPI and/or the editor(s). MDPI and/or the editor(s) disclaim responsibility for any injury to people or property resulting from any ideas, methods, instructions or products referred to in the content. |
© 2023 by the authors. Licensee MDPI, Basel, Switzerland. This article is an open access article distributed under the terms and conditions of the Creative Commons Attribution (CC BY) license (https://creativecommons.org/licenses/by/4.0/).
Share and Cite
Nemeth, L.; Blumenfeld, T.; Denn, A.-K.; Hirstein, A.; Lipowsky, F. An Exploratory Analysis of Transactive Interaction Patterns in Cooperative Learning Using Sequential Analysis. Educ. Sci. 2023, 13, 790. https://doi.org/10.3390/educsci13080790
Nemeth L, Blumenfeld T, Denn A-K, Hirstein A, Lipowsky F. An Exploratory Analysis of Transactive Interaction Patterns in Cooperative Learning Using Sequential Analysis. Education Sciences. 2023; 13(8):790. https://doi.org/10.3390/educsci13080790
Chicago/Turabian StyleNemeth, Lea, Tim Blumenfeld, Ann-Katrin Denn, Anastasia Hirstein, and Frank Lipowsky. 2023. "An Exploratory Analysis of Transactive Interaction Patterns in Cooperative Learning Using Sequential Analysis" Education Sciences 13, no. 8: 790. https://doi.org/10.3390/educsci13080790
APA StyleNemeth, L., Blumenfeld, T., Denn, A.-K., Hirstein, A., & Lipowsky, F. (2023). An Exploratory Analysis of Transactive Interaction Patterns in Cooperative Learning Using Sequential Analysis. Education Sciences, 13(8), 790. https://doi.org/10.3390/educsci13080790

