Mediational Effect of Teacher-Based Discrimination on Academic Performance: An Intersectional Analysis of Race, Gender, and Income/Class
Abstract
1. Introduction
2. Theoretical Framework
3. Teacher-Based Discrimination
4. Teacher-Based Discrimination and Academic Outcomes (Self-Efficacy, Attendance, and GPA)
“A lot of teachers, principals, and counselors are just straight out prejudice. They have all these stereotypes about us because of our culture and race…. It’s like a big tug of war for our minds. We’re pulling on one side telling ourselves that we are smart, bright, and talented. They are pulling on the other side saying that we are dumb, lazy, and will never amount to anything”.(p. 12)
5. Current Study
6. Method
6.1. Participant
6.2. Measures
6.3. Data Analysis
7. Results
8. Discussion
9. Implications
10. Limitations
11. Conclusions
Author Contributions
Funding
Institutional Review Board Statement
Informed Consent Statement
Data Availability Statement
Conflicts of Interest
References
- Diamond, J.B.; Lewis, A.E. Race and discipline at a racially mixed high school: Status, capital, and the practice of organizational routines. Urban Educ. 2019, 54, 831–859. [Google Scholar] [CrossRef]
- Erickson, A.T. Making the Unequal Metropolis: School Desegregation and Its Limits; The University of Chicago Press: Chicago, IL, USA, 2016. [Google Scholar]
- Lareau, A.; Horvat, E.M. Moments of social inclusion and exclusion race, class, and cultural capital in family-school relationships. Sociol. Educ. 1999, 72, 37–53. [Google Scholar] [CrossRef]
- Lipman, P. Race, Class, and Power in School Restructuring; Sunny Press: New York, NY, USA, 1998. [Google Scholar]
- Carter Andrews, D.J.; Brown, T.; Castro, E.; Id-Deen, E. The impossibility of being “perfect and White”: Black girls’ racialized and gendered schooling experiences. Am. Educ. Res. J. 2019, 56, 2531–2572. [Google Scholar] [CrossRef]
- Lewis, A.E.; Diamond, J.B. Despite the Best Intentions: How Racial Inequality Thrives in Good Schools; Oxford University Press: Oxford, UK, 2015. [Google Scholar]
- Marks, A.K.; Garcia Coll, C. Education and developmental competencies of ethnic minority children: Recent theoretical and methodological advances. Dev. Rev. 2018, 50, 90–98. [Google Scholar] [CrossRef]
- McGuire, L.; Mulvey, K.L.; Goff, E.; Irvin, M.J.; Winterbottom, M.; Fields, G.E.; Hartstone-Rose, A.; Rutland, A. STEM gender stereotypes from early childhood through adolescence at informal science centers. J. Appl. Dev. Psychol. 2020, 67, 101109. [Google Scholar] [CrossRef]
- Matias, C.E. Check yo’self before you wreck yo’self and our kids: Counterstories from culturally responsive White teachers?... To culturally responsive White teachers! Interdiscip. J. Teach. Learn. 2013, 3, 68–81. [Google Scholar]
- Butler-Barnes, S.T.; Cook, S.; Leath, S.; Caldwell, C. Teacher-based racial discrimination: The role of racial pride and religiosity among African American and Caribbean Black adolescents. Race Soc. Probl. 2018, 10, 30–41. [Google Scholar] [CrossRef]
- Leath, S.; Mathews, C.; Harrison, A.; Chavous, T. Racial identity, racial discrimination, and classroom engagement outcomes among Black girls and boys in predominantly Black and predominantly White school districts. Am. Educ. Res. J. 2019, 56, 1318–1352. [Google Scholar] [CrossRef]
- McNeil Smith, S.; Fincham, F. Racial discrimination experiences among black youth: A person-centered approach. J. Black Psychol. 2016, 42, 300–319. [Google Scholar] [CrossRef]
- Thomas, O.N.; Caldwell, C.H.; Faison, N.; Jackson, J.S. Promoting academic achievement: The role of racial identity in buffering perceptions of teacher discrimination on academic achievement among African American and Caribbean Black adolescents. J. Educ. Psychol. 2009, 101, 420. [Google Scholar] [CrossRef]
- Kimberly, C. Demarginalizing the Intersection of Race and Sex: A Black Feminist Critique of Anti-Discrimination Doctrine, Feminist Theory and Anti-Racist Politics. In The University of Chicago Legal Forum 1989. Available online: https://chicagounbound.uchicago.edu/cgi/viewcontent.cgi?article=1052&context=uclf (accessed on 9 March 2023).
- Penner, A.M.; Saperstein, A. Engendering racial perceptions: An intersectional analysis of how social status shapes race. Gend. Soc. 2013, 27, 319–344. [Google Scholar] [CrossRef]
- Ridgeway, C.L.; Kricheli-Katz, T. Intersecting cultural beliefs in social relations: Gender, race, and class binds and freedoms. Gend. Soc. 2013, 27, 294–318. [Google Scholar] [CrossRef]
- Bécares, L.; Priest, N. Understanding the influence of race/ethnicity, gender, and class on inequalities in academic and non-academic outcomes among eighth-grade students: Findings from an intersectionality approach. PLoS ONE 2015, 10, e0141363. [Google Scholar] [CrossRef]
- Gillborn, D.; Rollock, N.; Vincent, C.; Ball, S.J. ‘You got a pass, so what more do you want?’: Race, class and gender intersections in the educational experiences of the Black middle class. Race Ethn. Educ. 2012, 15, 121–139. [Google Scholar] [CrossRef]
- Stanton-Salazar, R.D. A social capital framework for the study of institutional agents and their role in the empowerment of low-status students and youth. Youth Soc. 2011, 43, 1066–1109. [Google Scholar] [CrossRef]
- Kyere, E.; Karikari, I.; Teegen, B.C. The associations among teacher discrimination, parents’ and peer emotional supports, and African American youth’s school bonding. Fam. Soc. 2020, 101, 469–483. [Google Scholar] [CrossRef]
- Bronfenbrenner, U.; Morris, P.A. The bioecological model of human development. In Handbook of Child Psychology; John Wiley & Sons, Inc.: Hoboken, NJ, USA, 2007. [Google Scholar] [CrossRef]
- Wallace, T.L.; Chhuon, V. Proximal processes in urban classrooms: Engagement and disaffection in urban youth of color. Am. Educ. Res. J. 2014, 51, 937–973. [Google Scholar] [CrossRef]
- Biag, M. A descriptive analysis of school connectedness: The views of school personnel. Urban Educ. 2016, 51, 32–59. [Google Scholar] [CrossRef]
- Davis, H.A.; Chang, M.L.; Andrzejewski, C.E.; Poirier, R.R. Examining relational engagement across the transition to high schools in three US high schools reformed to improve relationship quality. Learn. Environ. Res. 2014, 17, 263–286. [Google Scholar] [CrossRef]
- Hughes, J.N.; Cao, Q. Trajectories of teacher-student warmth and conflict at the transition to middle school: Effects on academic engagement and achievement. J. Sch. Psychol. 2018, 67, 148–162. [Google Scholar] [CrossRef]
- Chhuon, V.; Wallace, T.L. Creating connectedness through being known: Fulfilling the need to belong in US high schools. Youth Soc. 2012, 46, 379–401. [Google Scholar] [CrossRef]
- Lewis, A.E. Race in the Schoolyard: Negotiating the Color Line in Classrooms and Communities; Rutgers University Press: New Brunswick, NJ, USA, 2003. [Google Scholar]
- Embrick, D.G.; Moore, W.L. White space(s) and the reproduction of white supremacy. Am. Behav. Sci. 2020, 64, 1935–1945. [Google Scholar] [CrossRef]
- Ray, V. A Theory of racialized organizations. Am. Sociol. Rev. 2019, 84, 26–53. [Google Scholar] [CrossRef]
- Smith, C.M. Race and higher education: Fields, organizations, and expertise. In Race, Organizations, and the Organizing Process (Research in the Sociology of Organizations); Emerald Publishing Limited: Bradford, UK, 2019; Volume 60, pp. 25–48. [Google Scholar]
- Vaught, S.E.; Castagno, A.E. “I don’t think I’m a racist”: Critical race theory, teacher attitudes, and structural racism. Race Ethn. Educ. 2008, 11, 95–113. [Google Scholar] [CrossRef]
- Vaught, S.E. Racism, Public Schooling, and the Entrenchment of White Supremacy: A Critical Race Ethnography; Suny Press: New York, NJ, USA, 2011. [Google Scholar]
- Cauley, B.; Immekus, J.C.; Pössel, P. An investigation of African American and European American students’ perception of teaching behavior. J. Sch. Psychol. 2017, 65, 28–39. [Google Scholar] [CrossRef]
- Carter, P.L. The multidimensional problems of educational inequality require multidimensional solutions. Educ. Stud. 2018, 54, 1–16. [Google Scholar] [CrossRef]
- Makarova, E.; Aeschlimann, B.; Herzog, W. The gender gap in STEM fields: The impact of the gender stereotype of math and science on secondary students’ career aspirations. Front. Educ. 2019, 4, 60. [Google Scholar] [CrossRef]
- Mulvey, K.L.; Killen, M. Challenging gender stereotypes: Resistance and exclusion. Child Dev. 2015, 86, 681–694. [Google Scholar] [CrossRef]
- Ahram, R.; Fergus, E.; Noguera, P. Addressing racial/ethnic disproportionality in special education: Case studies of suburban school districts. Teach. Coll. Rec. 2011, 113, 2233–2266. [Google Scholar] [CrossRef]
- Diamond, J.B. Still separate and unequal: Examining race, opportunity, and school achievement in “integrated” suburbs. J. Negro Educ. 2006, 75, 495–505. [Google Scholar]
- Zion, S.D.; Blanchett, W. [Re]conceptualizing inclusion: Can critical race theory and interest convergence be utilized to achieve inclusion and equity for african american students? Teach. Coll. Rec. 2011, 113, 2186–2205. [Google Scholar] [CrossRef]
- Diamond, J.B.; Gomez, K. African American parents’ educational orientations: The importance of social class and parents’ perceptions of schools. Educ. Urban Soc. 2004, 36, 383–427. [Google Scholar] [CrossRef]
- Flores, O.J.; Kyere, E. Advancing equity-based school leadership: The importance of family–school relationships. Urban Rev. 2021, 53, 127–144. [Google Scholar] [CrossRef]
- Watson, T.N.; Bogotch, I. Reframing parent involvement: What should urban school leaders do differently? Leadersh. Policy Sch. 2015, 14, 257–278. [Google Scholar] [CrossRef]
- Holder, K.; Kessels, U. Gender and ethnic stereotypes in student teachers’ judgments: A new look from a shifting standards perspective. Soc. Psychol. Educ. 2017, 20, 471–490. [Google Scholar] [CrossRef]
- Spencer, M.B. Social and cultural influences on school adjustment: The application of an identity-focused cultural ecological perspective. Educ. Psychol. 1999, 34, 43–57. [Google Scholar] [CrossRef]
- Cattelino, E.; Morelli, M.; Baiocco, R.; Chirumbolo, A. From external regulation to school achievement: The mediation of self-efficacy at school. J. Appl. Dev. Psychol. 2019, 60, 127–133. [Google Scholar] [CrossRef]
- Marsh, H.W.; Pekrun, R.; Murayama, K.; Arens, A.K.; Parker, P.D.; Guo, J.; Dicke, T. An integrated model of academic self-concept development: Academic self-concept, grades, test scores, and tracking over 6 years. Dev. Psychol. 2018, 54, 263. [Google Scholar] [CrossRef]
- Britner, S.L.; Pajares, F. Self-efficacy beliefs, motivation, race, and gender in middle school sci-ence. J. Women Minor. Sci. Eng. 2001, 7, 271–285. [Google Scholar]
- Bandura, A.; Barbaranelli, C.; Caprara, G.V.; Pastorelli, C. Multifaceted impact of self-efficacy beliefs on academic functioning. Child Dev. 1996, 67, 1206–1222. [Google Scholar] [CrossRef]
- Rumberger, R.; Addis, H.; Allensworth, E.; Balfanz, R.; Bruch, J.; Dillon, E.; Tuttle, C. Preventing Drop-Out in Secondary Schools (NCEE 2017-4028); National Center for Education Evaluation and Regional Assistance (NCEE), Institute of Education Sciences, US Department of Education: Washington, DC, USA, 2017. Available online: https://whatworks.ed.gov (accessed on 9 March 2023).
- Wallace, T.L.B.; Munter, C. Adolescent perceptions of being known in the mathematics classroom. J. Math. Behav. 2019, 54, 100677. [Google Scholar] [CrossRef]
- Howard, T.C. “A tug of war for our minds:” African American high school students’ perceptions of their academic identities and college aspirations. High Sch. J. 2003, 87, 4–17. [Google Scholar] [CrossRef]
- Basili, E.; Gomez Plata, M.; Paba Barbosa, C.; Gerbino, M.; Thartori, E.; Lunetti, C.; Uribe Tirado, L.M.; Ruiz García, M.; Luengo Kanacri, B.P.; Tamayo Giraldo, G.; et al. Multidimensional Scales of Perceived Self-Efficacy (MSPSE): Measurement invariance across Italian and Colombian adolescents. PLoS ONE 2020, 15, e0227756. [Google Scholar] [CrossRef]
- Becker, S.P.; Gable, R.K. The relationship of self-efficacy and GPA, attendance, and college student retention. In Proceedings of the NERA Conference Proceedings 2009, Rocky Hill, CT, USA, 21–23 October 2009; Available online: https://opencommons.uconn.edu/nera_2009/26 (accessed on 9 March 2023).
- Gale, A. Examining Black adolescents’ perceptions of in-school racial discrimination: The role of teacher support on academic outcomes. Child. Youth Serv. Rev. 2020, 116, 105173. [Google Scholar] [CrossRef]
- Hughes, D.; Del Toro, J.; Harding, J.F.; Way, N.; Rarick, J.R. Trajectories of discrimination across adolescence: Associations with academic, psychological, and behavioral outcomes. Child Dev. 2016, 87, 1337–1351. [Google Scholar] [CrossRef]
- Eccles, J.S.; Wong, C.A.; Peck, S.C. Ethnicity as a social context for the development of African-American adolescents. J. Sch. Psychol. 2006, 44, 407–426. [Google Scholar] [CrossRef]
- Wong, C.A.; Eccles, J.S.; Sameroff, A. Ethnic discrimination and ethnic identification: The influence of ethnic discrimination and ethnic identification on African American adolescents’ school and socioemotional adjustment. J. Personal. 2003, 71, 1197–1232. [Google Scholar] [CrossRef]
- Hu, L.-t.; Bentler, P.M. Cutoff criteria for fit indexes in covariance structure analysis: Conventional criteria versus new alternatives. Struct. Equ. Model. 1999, 6, 1–55. [Google Scholar] [CrossRef]
- Noguera, P.A. Schools, prisons, and social implications of punishment: Rethinking disciplinary practices. Theory Pract. 2003, 42, 341–350. [Google Scholar] [CrossRef]
- Ford, D.Y.; Moore, J.L. Understanding and reversing underachievement, low achievement, and achievement gaps among high-ability African American males in urban school contexts. Urban Rev. 2013, 45, 399–415. [Google Scholar] [CrossRef]
- Feagin, J.R. The White Racial Frame: Centuries of Racial Framing and Counter-Framing; Routledge: Oxford, UK, 2020. [Google Scholar]
- Kyere, E.; Hong, S.; Gentle-Genitty, C.S. Students perceived probability of racial discrimination via teacher-student interactions: A latent transition analysis on academic self-efficacy. Fam. Soc. 2023, in press.
- Leonardo, Z. The story of schooling: Critical race theory and the educational racial contract. Discourse Stud. Cult. Politics Educ. 2013, 34, 599–610. [Google Scholar] [CrossRef]
- Castagno, A.E. Educated in Whiteness: Good Intentions and Diversity in Schools; University of Minnesota Press: Minneapolis, MN, USA, 2014. [Google Scholar]
- Sankofa, B.M.; Hurley, E.A.; Allen, B.A.; Boykin, A.W. From oppositional culture to cultural integrity: African American students’ perceptions of the activity structure and physical ecology of classrooms. Urban Educ. 2023, 58, 250–280. [Google Scholar] [CrossRef]
- Gubbels, J.; van der Put, C.E.; Assink, M. Risk factors for school absenteeism and dropout: A meta-analytic review. J. Youth Adolesc. 2019, 48, 1637–1667. [Google Scholar] [CrossRef] [PubMed]
- Kyere, E.; Fukui, S.; Holly Jr, J. Fostering higher academic performance in African American youth through enhanced self-efficacy: The importance of integrated racial-ethnic identity. J. High. Educ. Theory Pract. 2021, 21, 20–33. [Google Scholar]
- Yosso, T.J. Whose culture has capital? A critical race theory discussion of community cultural wealth. Race Ethn. Educ. 2005, 8, 69–91. [Google Scholar] [CrossRef]
- Kelly, S. The black-white gap in mathematics course taking. Sociol. Educ. 2009, 82, 47–69. [Google Scholar] [CrossRef]
- McKown, C.; Weinstein, R.S. Teacher expectations, classroom context, and the achievement gap. J. Sch. Psychol. 2008, 46, 235–261. [Google Scholar] [CrossRef]
- Carter Andrews, D.J. Black achievers’ experiences with racial spotlighting and ignoring in a predominantly White high school. Teach. Coll. Rec. 2012, 114, 1–46. [Google Scholar] [CrossRef]
- Cogburn, C.D.; Chavous, T.M.; Griffin, T.M. School-based racial and gender discrimination among African American adolescents: Exploring gender variation in frequency and implications for adjustment. Race Soc. Probl. 2011, 3, 25. [Google Scholar] [CrossRef]


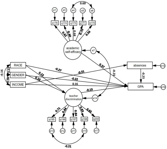
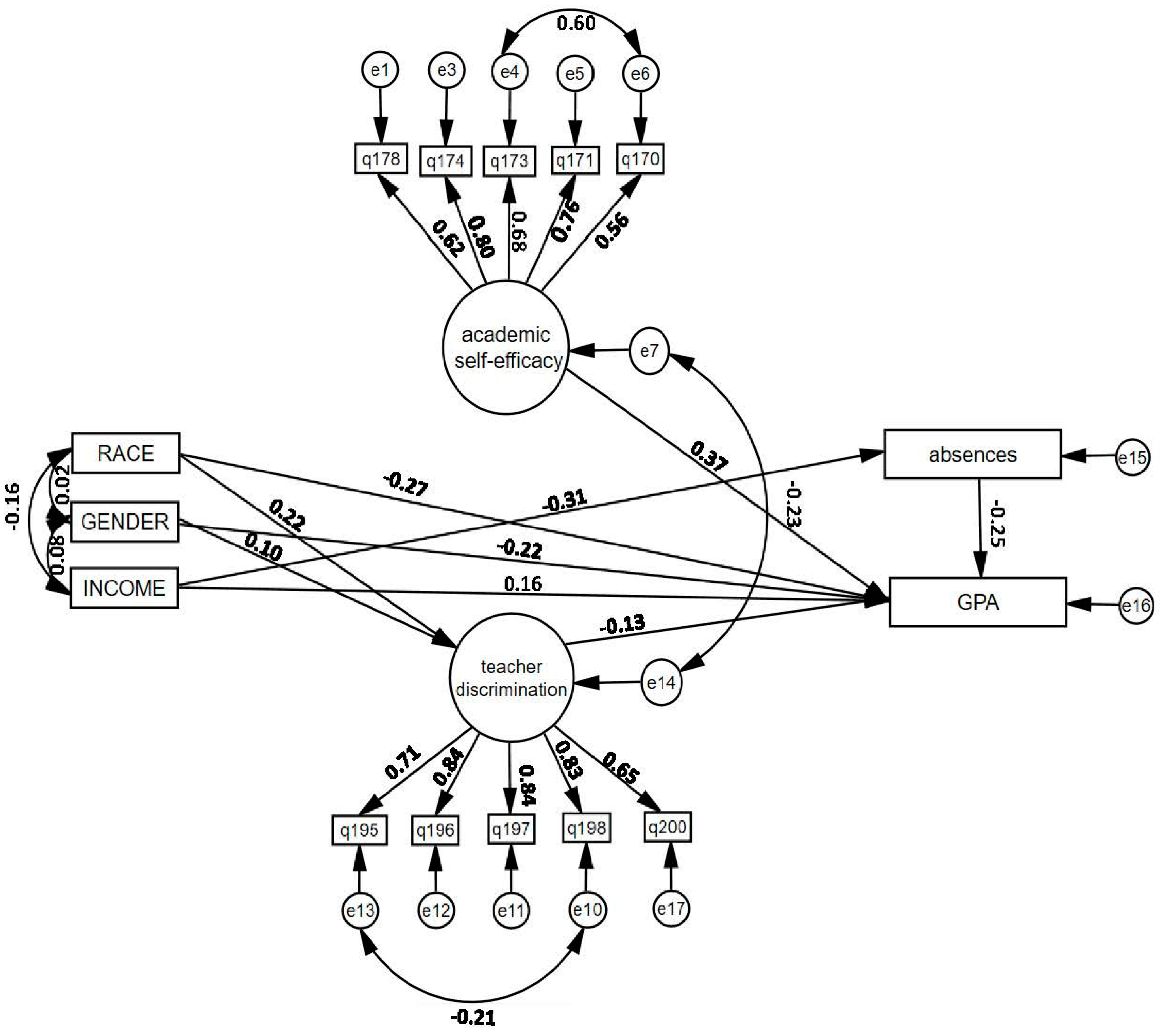
| Path | Estimates | Standard Error | Critical Ratio | P Label | ||
|---|---|---|---|---|---|---|
| Teacher discrimination | <--- | Race | 0.366 | 0.062 | 5.882 | *** |
| Teacher discrimination | <--- | Gender | 0.155 | 0.059 | 2.628 | 0.009 |
| q196 | <--- | Teacher discrimination | 1 | |||
| q195 | <--- | Teacher discrimination | 0.948 | 0.047 | 20.024 | *** |
| q197 | <--- | Teacher discrimination | 1.134 | 0.043 | 26.28 | *** |
| q198 | <--- | Teacher discrimination | 0.996 | 0.039 | 25.262 | *** |
| q200 | <--- | Teacher discrimination | 0.663 | 0.036 | 18.481 | *** |
| q178 | <--- | Self-efficacy | 0.832 | 0.054 | 15.287 | *** |
| q170 | <--- | Self-efficacy | 0.917 | 0.067 | 13.641 | *** |
| q174 | <--- | Self-efficacy | 1 | |||
| q173 | <--- | Self-efficacy | 0.975 | 0.06 | 16.243 | *** |
| q171 | <--- | Self-efficacy | 0.916 | 0.05 | 18.466 | *** |
| School Absence | <--- | Income | −0.736 | 0.085 | −8.628 | *** |
| GPA | <--- | School Absence | −0.022 | 0.003 | −8.316 | *** |
| GPA | <--- | Self-efficacy | 0.321 | 0.03 | 10.577 | *** |
| GPA | <--- | Gender | −0.469 | 0.052 | −8.967 | *** |
| GPA | <--- | Income | 0.032 | 0.006 | 5.057 | *** |
| GPA | <--- | Teacher discrimination | −0.137 | 0.035 | −3.922 | *** |
| GPA | <--- | Race | −0.369 | 0.048 | −7.618 | *** |
| Dependent Variable | Regression | Independent Variable | Mediator | Total Effect | Mediation Effect |
|---|---|---|---|---|---|
| GPA | <--- | Race | Teacher discrimination | −0.22 + (0.1 * − 0.13) = −0.24 | Partial Mediation |
| GPA | <--- | Gender | Teacher discrimination | −0.27 (0.23 * − 0.13) = −0.30 | Partial Mediation |
| GPA | <--- | Income | Absences | 0.16 + (−0.32 * − 0.25) = 0.24 | Partial Mediation |
Disclaimer/Publisher’s Note: The statements, opinions and data contained in all publications are solely those of the individual author(s) and contributor(s) and not of MDPI and/or the editor(s). MDPI and/or the editor(s) disclaim responsibility for any injury to people or property resulting from any ideas, methods, instructions or products referred to in the content. |
© 2023 by the authors. Licensee MDPI, Basel, Switzerland. This article is an open access article distributed under the terms and conditions of the Creative Commons Attribution (CC BY) license (https://creativecommons.org/licenses/by/4.0/).
Share and Cite
Kyere, E.; Hong, S.; Gentle-Genitty, C.S. Mediational Effect of Teacher-Based Discrimination on Academic Performance: An Intersectional Analysis of Race, Gender, and Income/Class. Educ. Sci. 2023, 13, 387. https://doi.org/10.3390/educsci13040387
Kyere E, Hong S, Gentle-Genitty CS. Mediational Effect of Teacher-Based Discrimination on Academic Performance: An Intersectional Analysis of Race, Gender, and Income/Class. Education Sciences. 2023; 13(4):387. https://doi.org/10.3390/educsci13040387
Chicago/Turabian StyleKyere, Eric, Saahoon Hong, and Carolyn Sherlet Gentle-Genitty. 2023. "Mediational Effect of Teacher-Based Discrimination on Academic Performance: An Intersectional Analysis of Race, Gender, and Income/Class" Education Sciences 13, no. 4: 387. https://doi.org/10.3390/educsci13040387
APA StyleKyere, E., Hong, S., & Gentle-Genitty, C. S. (2023). Mediational Effect of Teacher-Based Discrimination on Academic Performance: An Intersectional Analysis of Race, Gender, and Income/Class. Education Sciences, 13(4), 387. https://doi.org/10.3390/educsci13040387

