A Zynq-Based Robotic System for Treatment of Contagious Diseases in Hospital Isolated Environment †
Abstract
1. Introduction
2. System Description
2.1. Robotic Chassis
2.2. Robotic Arm Manipulator
- cost-effective, especially when compared with industrial off-the-self solutions
- easy to use by paramedics with little to no knowledge of electronic equipment handling
- lightweight in order to lower the power and torque requirements of the system
- all in all, easy to produce and program
2.3. Leap Motion Sensor
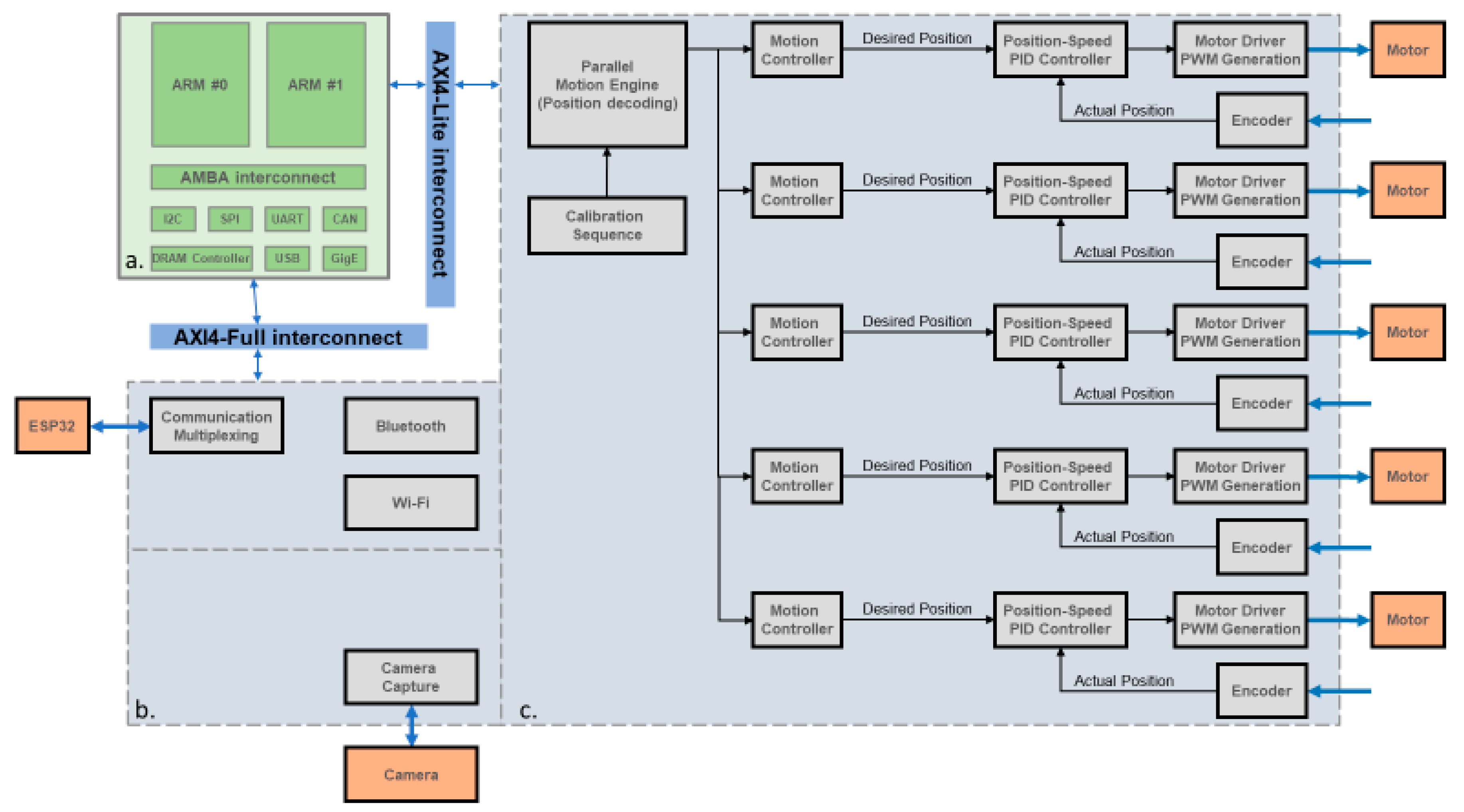
2.4. Zynq APSoC Controller
3. Implementation Description
3.1. Software
3.2. Hardware
4. Future Work
5. Conclusions
Author Contributions
Funding
Conflicts of Interest
References
- Paparizos, C.; Tsafas, N.; Birbas, M. Design and Implementation of an APSoC-Based Robotic System with Motion Tracking Teleoperation. In Proceedings of the 2019 8th International Conference on Modern Circuits and Systems Technologies (MOCAST), Thessaloniki, Greece, 13–15 May 2019; pp. 1–4. [Google Scholar] [CrossRef]
- Robots, Intelligent Medical Care Respond to Coronavirus Outbreak. Available online: https://www.chinadaily.com.cn/a/202002/02/WS5e366cb4a3101282172742b8.html (accessed on 2 February 2020).
- “LBR Med—Robotics in Healthcare|KUKA AG”, KUKA AG. Available online: https://www.kuka.com/en-my/industries/health-care/kuka-medical-robotics/lbr-med?fbclid=IwAR22K_nZCslhOrCyGiR5tR4ySI9VTwH9mlKFed4Y4fxX4W_1bFYnoymj6Xs (accessed on 27 January 2020).
- Ahn, H.S.; Lee, M.H.; MacDonald, B.A. Healthcare robot systems for a hospital environment: CareBot and ReceptionBot. In Proceedings of the 2015 24th IEEE International Symposium on Robot and Human Interactive Communication (RO-MAN), Kobe, Japan, 31 August–4 September 2015; pp. 571–576. [Google Scholar] [CrossRef]
- Garmann-Johnsen, N.; Mettler, T.; Sprenger, M. Service Robotics in Healthcare: A Perspective for Information Systems Researchers? In Proceedings of the Thirty Fifth International Conference on Information Systems, Auckland, New Zealand, 14–17 December 2014. [Google Scholar]
- Chen, C.; Chen, L.; Zhou, X.; Yan, W. Controlling a robot using leap motion. In Proceedings of the 2017 IEEE 2nd International Conference on Robotics and Automation Engineering (ICRAE), Shanghai, China, 29–31 December 2017; pp. 48–51. [Google Scholar] [CrossRef]
- Maximilian, W.; Dennis, A.; Peter, H. Gamepad Control for Industrial Robots—New Ideas for the Improvement of Existing Control Devices. In Proceedings of the 13th International Conference on Informatics in Control, Automation and Robotics, Lisbon, Portugal, 29–31 July 2016; SciTePress: Setúbal, Portuga; pp. 368–373. [Google Scholar] [CrossRef]
- “Industrial robot|KUKA AG”, KUKA AG. Available online: https://www.kuka.com/en-my/products/robotics-systems/industrial-robots/ (accessed on 26 January 2019).
- Bruce, A.; Nourbakhsh, I.; Simmons, R. The role of expressiveness and attention in human-robot interaction. In Proceedings of the 2002 IEEE International Conference on Robotics and Automation, Washington, DC, USA, 11–15 May 2002; Volume 4, pp. 4138–4142. [Google Scholar]
- Penteridis, L.; D’Onofrio, G.; Sancarlo, D.; Giuliani, F.; Ricciardi, F.; Cavallo, F.; Greco, A.; Trochidis, I.; Gkiokas, A. Robotic and Sensor Technologies for Mobility in Older People. Rejuvenation Res. 2017, 25, 401–410. [Google Scholar] [CrossRef] [PubMed]
- Zynq 7000 Product Selection Guide. 2019. Available online: https://www.xilinx.com/support/documentation/selection-guides/zynq-7000-product-selection-guide.pdf (accessed on 26 January 2019).
- Jin, J.; Chung, W. Obstacle Avoidance of Two-Wheel Differential Robots Considering the Uncertainty of Robot Motion on the Basis of Encoder Odometry Information. Sensors 2019, 19, 289. [Google Scholar] [CrossRef] [PubMed]
- Mukherjee, U.K.; Sinha, K.K. Robot-assisted surgical care delivery at a hospital: Policies for maximizing clinical outcome benefits and minimizing costs. J. Oper. Manag. 2020, 66, 227–256. [Google Scholar] [CrossRef]
- Niku, S. Introduction to Robotics; John Wiley & Sons: New York, NY, USA, 2011; ISBN-10: 0130613096. [Google Scholar]
- Moreno, J.; Clotet, E.; Tresanchez, M.; Martínez, D.; Casanovas, J.; Palacín, J. Measurement of Vibrations in Two Tower-Typed Assistant Personal Robot Implementations with and without a Passive Suspension System. Sensors 2017, 17, 1122. [Google Scholar] [CrossRef] [PubMed]
- Leap Motion, En. wikipedia.org. 2010. Available online: https://en.wikipedia.org/wiki/Leap_Motion (accessed on 27 January 2019).
- Tapus, A.; Mataric, M.J.; Scassellati, B. Socially assistive robotics [grand challenges of robotics]. IEEE Robot. Autom. Mag. 2007, 14, 35–42. [Google Scholar] [CrossRef]
- Škraba, A.; Koložvari, A.; Kofjač, D.; Stojanović, R. Wheelchair maneuvering using leap motion controller and cloud based speech control: Prototype realization. In Proceedings of the 2015 4th Mediterranean Conference on Embedded Computing (MECO), Budva, Montenegro, 14–18 June 2015; pp. 391–394. [Google Scholar] [CrossRef]
- Kinect, En. wikipedia.org. Available online: https://en.wikipedia.org/wiki/Kinect (accessed on 27 January 2019).
- PilSeong, J.; Yang-Hyun, C. Design and Implementation of Finger Language Translation System using Raspberry Pi and Leap Motion. J. Korea Inst. Inf. Commun. Eng. 2015, 19, 2006–2013. [Google Scholar] [CrossRef]
- Wang, Y.T.; Yuan, L.; Cai, J.J.; Wang, H.; Zhang, Q. Interaction design of gesture control for DMS multi-channel system. In Proceedings of the 2017 IEEE 9th International Conference on Communication Software and Networks (ICCSN), Guangzhou, China, 6–8 May 2017; pp. 1524–1528. [Google Scholar] [CrossRef]
- Pititeeraphab, Y.; Choitkunnan, P.; Thongpance, N.; Kullathum, K.; Pintavirooj, C. Robot-arm control system using LEAP motion controller. In Proceedings of the 2016 International Conference on Biomedical Engineering (BME-HUST), Hanoi, Vietnam, 5–6 October 2016; pp. 109–112. [Google Scholar]
- Mikolajczyk, T. Control System for Industrial Robot Equipped with Tool for Advanced Task. Manuf. Appl. Mech. Mater. 2015, 783, 105–113. [Google Scholar] [CrossRef]
- Kung, Y.-S.; Shu, G.-S. Development of a FPGA-based motion control IC for robot arm. In Proceedings of the 2005 IEEE International Conference on Industrial Technology, Hong Kong, China, 14–17 December 2005; pp. 1397–1402. [Google Scholar] [CrossRef]
- Michael, P.A.; Devarajan, N. FPGA Implementation of Multilevel Space Vector PWM Algorithms. Int. J. Eng. Technol. 2009, 1, 208–212. [Google Scholar] [CrossRef][Green Version]
- KUKAKRC4. Available online: https://www.kuka.com/ende/products/robotsystems/robotcontrollers/kr%C2%A0c4 (accessed on 18 March 2019).
- Perch, K. Working with Johhny-Five, 1st ed.; Packt Publishing: Birmingham, UK, 25 November 2015; pp. 9–12, Chapter 2; ISBN 978-1785883347. [Google Scholar]
- Kebir, S.T.; Bouhedda, M.; Mekaoui, S.; Guesmi, M.; Douakh, A. Gesture control of mobile robot based arduino microcontroller. In Proceedings of the 2016 IEEE 8th International Conference on Modelling, Identification and Control (ICMIC), Algiers, Algeria, 15–17 November 2016; pp. 1081–1085. [Google Scholar]
- Sathyan, A.; Milivojevic, N.; Lee, Y.; Krishnamurthy, M.; Emadi, A. An FPGA-Based Novel Digital PWM Control Scheme for BLDC Motor Drives. IEEE Trans. Ind. Electron. 2009, 56, 3040–3049. [Google Scholar] [CrossRef]
- Shabana, N.; Velmathi, G. Advanced Tele-surgery with IoT Approach. In Intelligent Embedded Systems; Thalmann, D., Subhashini, N., Mohanaprasad, K., Murugan, M., Eds.; Lecture Notes in Electrical Engineering; Springer: Singapore, 2018; Volume 492. [Google Scholar]

















| Dimensions mm | H | W | D | Price |
|---|---|---|---|---|
| KR C4 | 960 | 792 | 558 | 15,000 € |
| Cora Z7 | 15 | 57.9 | 101.6 | 420 € |
© 2020 by the authors. Licensee MDPI, Basel, Switzerland. This article is an open access article distributed under the terms and conditions of the Creative Commons Attribution (CC BY) license (http://creativecommons.org/licenses/by/4.0/).
Share and Cite
Paparizos, C.; Tsafas, N.; Birbas, M. A Zynq-Based Robotic System for Treatment of Contagious Diseases in Hospital Isolated Environment. Technologies 2020, 8, 28. https://doi.org/10.3390/technologies8020028
Paparizos C, Tsafas N, Birbas M. A Zynq-Based Robotic System for Treatment of Contagious Diseases in Hospital Isolated Environment. Technologies. 2020; 8(2):28. https://doi.org/10.3390/technologies8020028
Chicago/Turabian StylePaparizos, Christos, Nikolaos Tsafas, and Michael Birbas. 2020. "A Zynq-Based Robotic System for Treatment of Contagious Diseases in Hospital Isolated Environment" Technologies 8, no. 2: 28. https://doi.org/10.3390/technologies8020028
APA StylePaparizos, C., Tsafas, N., & Birbas, M. (2020). A Zynq-Based Robotic System for Treatment of Contagious Diseases in Hospital Isolated Environment. Technologies, 8(2), 28. https://doi.org/10.3390/technologies8020028

