Abstract
The transition to sustainable energy systems in the agroindustrial sector requires rigorous methodologies that enable a comprehensive and quantitative assessment of the technical and economic viability and environmental impact of photovoltaic integration. This study develops and validates a hybrid multi-criteria methodology structured in three phases: (i) analytical modeling of the load profile and preliminary sizing, (ii) advanced energy simulation using PVsyst for operational optimization and validation against empirical data, and (iii) environmental assessment using life cycle analysis (LCA) under ISO 14040/44 standards. The methodology is applied to a Cuban agroindustrial plant with an annual electricity demand of 290,870 kWh, resulting in the design of a 200 kWp photovoltaic system capable of supplying 291,513 kWh/year, thereby achieving total coverage of the electricity demand. The economic analysis yields an LCOE of 0.064 USD/kWh and an NPV of USD 139,408, while the environmental component allows for a mitigation of 113 t CO2-eq/year. The robustness of the model is validated by comparison with historical records, yielding an MBE of , an RMSE of , an MAPE of , and an R2 of . This comprehensive approach demonstrates its superiority over previous methodologies by effectively integrating the three pillars of sustainability in an agroindustrial context, thus offering a scientifically sound, replicable, and adaptable tool for decision-making in advanced energy projects. The results position this methodology as a benchmark for future research and applications in emerging production scales.
1. Introduction
The year 2024 marked a significant climate milestone as the hottest year on record, accompanied by increasingly frequent and severe extreme events. This evidence of global warming has intensified the urgency of a just and sustainable energy transition [1]. The current energy system, still dominated by fossil fuels, is responsible for approximately 73% of global greenhouse gas (GHG) emissions and represents a direct threat to climate, food, and economic security [2]. In this context, renewable technologies, particularly photovoltaic (PV) solar energy, have emerged as key components in achieving carbon neutrality and meeting the Sustainable Development Goals (SDGs) [3]. Among all renewable technologies, PV has become the fastest-growing globally: In 2022, installed capacities exceeded 1177 GW, representing more than 65% of the new renewable capacity added that year. By 2024, the installed capacity reached 1865 GW, an increase of 688 GW in two years, with an annual growth rate of 32.2%, mainly driven by expansion in Asia, especially in China, which added 278 GW that year [4,5]. This growth has been driven by an 85% cumulative reduction in levelized electricity prices (LCOE) since 2010, reaching values below 0.03 USD/kWh in high-irradiance regions [6,7]. Furthermore, the development of simulation tools like PVsyst has significantly improved the accuracy of energy estimates, with variation rates exceeding 98% compared to measured data when real parameters such as tilt, thermal losses, and shading are incorporated [8,9]. However, this growth implies challenges. From a technical perspective, PV systems face losses associated with temperature, dirt, module degradation, and inverter inefficiency, which is reflected in a performance ratio (PR) that ranges from 0.76 to 0.89 depending on operational conditions [10,11]. Economically, while LCOE continues to decline, factors such as component replacement, marginal operation costs, and climatic variability affect the real profitability of projects [12,13]. Additionally, from an environmental perspective, life cycle analysis (LCA) studies show that PV systems generate between 18 and 55 g CO2-eq/kWh, significantly lower than fossil technologies, but still with relevant impacts in the material extraction, manufacturing, and disposal phases [14,15]. A growing concern is the increasing accumulation of photovoltaic waste. It is estimated that by 2050, over 78 million tons of obsolete modules will be generated, with no economically scalable recycling chains at the global level [16]. Moreover, recent studies warn about the local climate impacts of large-scale PV installations, such as changes in albedo, microclimates, and water availability in arid areas [17,18].
Skunpong and Plangklang [19] present a practical method for sizing PV systems based on energy balances, but they do not consider economic or environmental variables. The National Renewable Energy Laboratory (NREL) manual provides comprehensive technical guidelines for residential and rural systems, although its scope is limited to energy feasibility without sustainability analysis [20]. López and Macías develop a methodology for standalone PV systems in rural communities, emphasizing technical validation through simulations, but with only a superficial treatment of economic and environmental aspects. Experimentally validating autonomous PV systems for daily consumption ensures energy reliability but omits financial and ecological analyses [21,22]. Escudero-Villa et al. size PV systems in a poultry plant by integrating technical and economic criteria; however, the environmental assessment is limited and does not include a life cycle analysis [23]. Chatzis et al. propose an off-grid methodology for sustainable electrification on islands, considering economic and technical factors, though without including the environmental dimension [24]. García-Teruel et al. optimize solar design for industrial processes, prioritizing technical efficiency, but without integrating deep environmental or financial assessments [25]. Behar et al. review methodologies for solar tower plants, achieving advances in techno-economic optimization, although they do not formally address environmental sustainability [26]. Aguirre et al. systematize optimization methods for hybrid systems, highlighting technical accuracy and economic analysis, but conclude that formal integration of the environmental aspect and empirical validation have not yet been fully achieved [27]. Finally, Dare et al. and other rapid methods prioritize practical field applicability, sacrificing depth and comprehensive validation across the three pillars of sustainability [22]. Recent research has rigorously quantified the potential for photovoltaic generation on roofs using integrated analytical modeling and simulation approaches. Álvarez González et al. [28] and Jiménez Borges et al. [29] demonstrated, through high-resolution simulations that consider geometric, climatic, and operational variables, the feasibility of substantially—and even totally—covering annual electricity demands. In turn, Hernández Morales et al. [30] and Rodríguez Chávez et al. [31] validated these results by demonstrating robust technical and economic performance in various types of buildings, reinforcing the replicability and scalability of these methodologies.
A critical review of this literature shows that while there have been notable advances in technical precision, reliability, and economic optimization, none of the current approaches achieve a proven, replicable, and balanced integration of the technical, financial, and environmental pillars, especially in the context of photovoltaic systems for agribusiness and other complex productive sectors. The persistent gap in the international literature is precisely the robust and validated methodological integration proposed in this work, which is capable of responding to the contemporary challenges of sustainability and real-world applicability. Despite the exponential increase in scientific publications on solar energy, a significant methodological gap remains: Most studies address only one dimension of sustainability—technical, economic, or environmental—without integrating them [32,33]. Furthermore, simplified analytical models used in the early design phases often lack accuracy unless calibrated with real-world data. In contrast, detailed simulations (such as those from PVsyst or the System Advisor Model, SAM) frequently lack connections to robust financial analysis or comprehensive environmental evaluations [34,35]. The methodological disconnect is particularly critical in sectors such as agribusiness and agriculture, where the integration of solar energy can reduce emissions, optimize resource use, and improve energy autonomy. For example, Junedi et al. [36] demonstrated that agrovoltaic systems achieve greater environmental and economic efficiency compared to conventional photovoltaic systems, with lower specific emissions and competitive financial returns. Impallomeni and Barreca [37] highlighted that agrovoltaics, in line with the European Green Deal, not only allows for the simultaneous production of food and energy on the same surface area but also promotes food security and rural resilience. Likewise, Kiehbadroudinezhad et al. [38] emphasized, through life cycle analysis, that renewable agricultural systems have significant environmental advantages, provided that the impacts associated with waste and critical resources are managed comprehensively.
However, decision-making in these contexts still lacks integrated models that allow for the simultaneous evaluation of energy performance, economic profitability, and environmental impacts under real operating conditions. In response to this need, the present study proposes a hybrid and comprehensive methodology for evaluating photovoltaic solar systems in agricultural and industrial settings.
This article presents several contributions, such as the following:
- Comprehensive evaluation approach that combines analytical models, technical simulations, economic analysis, and life cycle environmental assessment, ensuring a complete and balanced perspective for sustainable decision-making in photovoltaic systems.
- Calibrated analytical models for quick production estimates.
- Detailed simulations with PVsyst, incorporating climatic, technological, and topographic variables.
- Economic evaluation, including LCOE analysis, IRR, payback, and maintenance scenarios.
- Life cycle environmental analysis (LCA), considering emissions, use of critical materials, and waste generation.
This study is validated through three real-world applications in agroindustrial contexts and aims to provide a replicable, adaptable, and scientifically robust model that addresses the current methodological gap. In this way, it seeks to strengthen informed decision-making, accelerate the adoption of sustainable PV technologies, and provide evidence for the design of resilient and climate-responsible energy policies.
The structure of the article is organized as follows: Section 1, the Introduction Section, contextualizes the relevance of solar energy use in agroindustry within the framework of the global energy transition, highlighting the need for integrative models that simultaneously consider technical, economic, and environmental aspects. Section 2, the Materials and Methods Section, describes the proposed analytical models, the parameters used, and the simulations carried out with PVsyst to validate the results. Section 3, the Results Section, presents the energy estimates obtained from both models, as well as the derived economic and environmental outcomes. Section 4, the Discussion Section, presents a comparative analysis of the studied scenarios and highlights the practical implications of the hybrid model in real-world agroindustrial contexts. Finally, Section 5, the Conclusions Section, summarizes the main findings, offers recommendations for practical implementation, and suggests future lines of research to advance the agroindustry toward a more sustainable and resilient future.
2. Materials and Methods
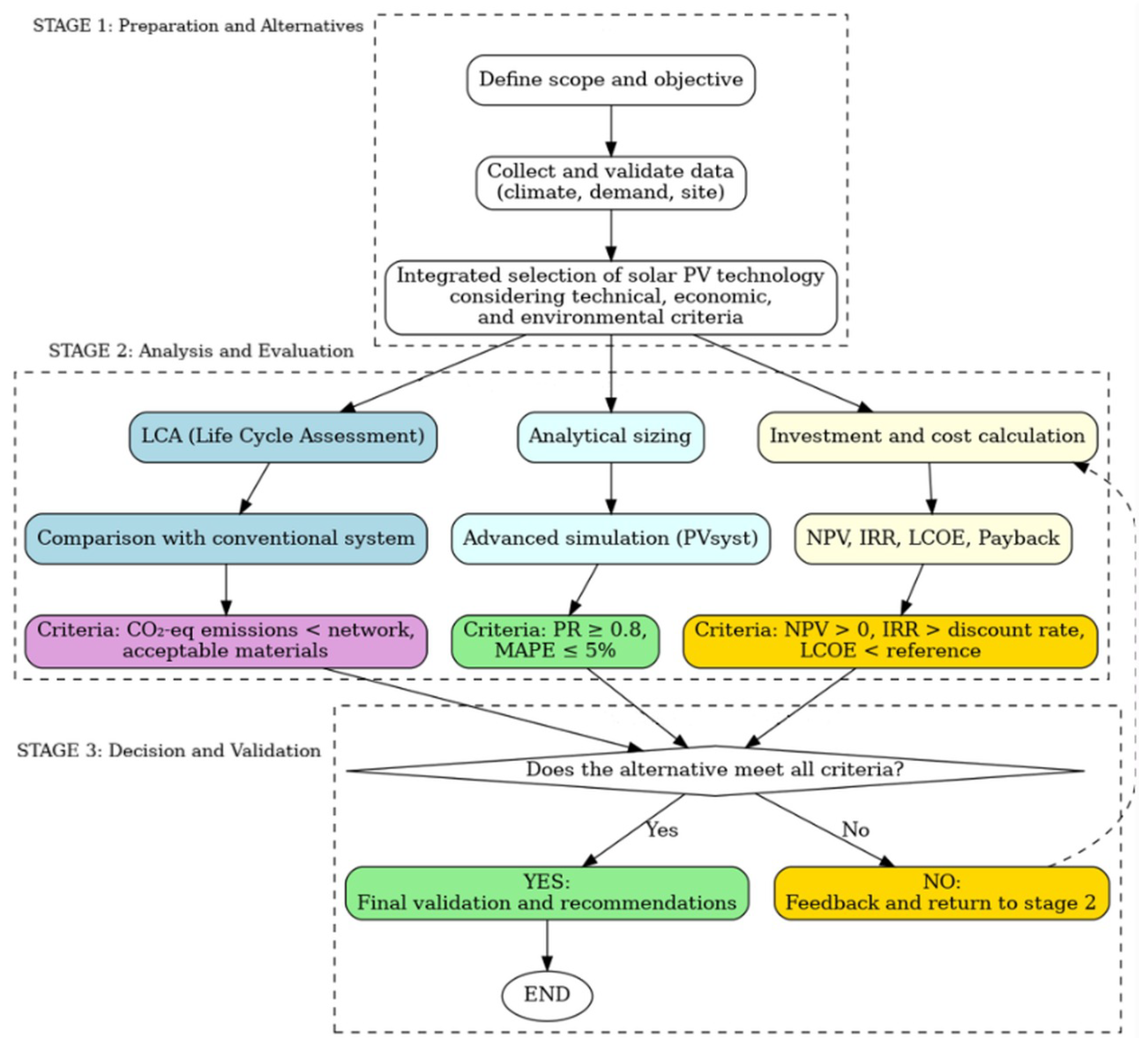
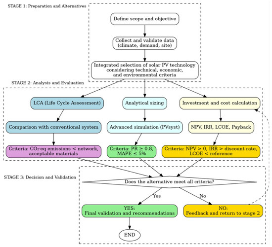
The methodology illustrated in the diagram in Figure 1 is structured into three main stages. The first stage, Preparation and Alternatives, involves defining the scope and objectives of the study, collecting and validating relevant data (such as climate, energy demand, and site characteristics), and selecting the technology and possible alternatives, including panel type, orientation, available area, and inverters. The second stage, Analysis and Evaluation, integrates the calculation of investment and costs, analytical sizing, advanced simulation (using PVsyst), and a life cycle assessment (LCA), as well as comparisons with conventional systems. This stage applies environmental criteria (such as -eq emissions and material acceptability), economic criteria (NPV, IRR, LCOE, and Payback), and technical criteria (performance ratio and mean absolute percentage error, MAPE) to assess the feasibility of each alternative. The third stage, Decision and Validation, involves verifying whether the proposed alternatives meet all established criteria. If so, final validation and recommendations are provided; if not, the process is iteratively refined by returning to the analysis stage. This multidisciplinary and iterative approach ensures a robust, comprehensive evaluation of photovoltaic system options from technical, economic, and environmental perspectives.
Figure 1.
Proposed method for the comprehensive evaluation of a solar photovoltaic system.
2.1. Stage 1
Historical Weather Data for the Site
Solar radiation is the primary energy resource for photovoltaic systems, making accurate and reliable data on its availability essential for the design, sizing, and evaluation of these systems. Due to the complexity of atmospheric processes that affect the radiation reaching the Earth’s surface, direct measurements at all locations are impractical. Therefore, various databases Table 1 have been developed that integrate ground measurements, satellite data, and numerical models to estimate solar radiation in different regions worldwide.
Table 1.
Databases for solar radiation information.
For Latin America and the Caribbean, PVGIS, NASA POWER, and SolarGIS are widely used and free of charge. For professional projects or advanced simulations, Meteonorm and SolarGIS provide high-resolution data, although some services may require a fee. All these platforms allow downloading hourly, daily, or monthly data of global horizontal irradiance (GHI), direct normal irradiance (DNI), and irradiance on tilted planes (GTI), as well as temperature and other meteorological parameters.
2.2. General Characteristics for the Location of the PV, and Photovoltaic Module
The study area is located at geocoordinates 22.244434° N, −80.407681° W. Figure 2 has favorable solar radiation for the installation of photovoltaic panels, according to meteorological data provided by Meteonorm 7.3 (1991–2005). In addition, several locations have been identified as suitable for the installation of photovoltaic solar systems, with specific perimeter and surface measurements for each area. This enables the assessment of energy potential and the optimization of solar energy utilization within the company. The case study was divided into three regions.
Figure 2.
Areas considered within the company for the installation of the solar photovoltaic system.
The areas under consideration have the following sizes: area 1 covers approximately 777 m2, area 2 encompasses around 276 m2, and area 3 spans an estimated 1229 m2.
The SP550M-72H photovoltaic module stands out compared to other solar panels due to its high efficiency of 21.29%, which is significantly higher than typical commercial panels such as standard monocrystalline silicon modules that generally have efficiencies between 14% and 19% or polycrystalline panels with efficiencies around 12% to 17% [39,40]. This higher efficiency results in greater power output per unit area, making the SP550M-72H especially suitable for utility-scale and commercial applications where space optimization is critical. Additionally, its electrical characteristics under standard test conditions (STCs) and nominal operating cell temperature (NOCT) demonstrate robust performance, with a maximum power of 550 W at STCs and a moderate decrease to 410 W at the NOCT, indicating good temperature tolerance. The module also features favorable temperature coefficients, such as a low negative power temperature coefficient (−0.34%/°C), meaning its performance degrades less with increasing temperature compared to many conventional panels. These advantages, combined with its durable construction and PID (potential-induced degradation) protection, make the SP550M-72H an excellent choice for installations that require high energy yields, improved space utilization, and reliable operation under varying environmental conditions. The photovoltaic system analyzed in this study is based on the SP550M-72H module [41]. Below is a basic schematic of the panel, along with its main electrical characteristics under standard test conditions (STCs) and nominal operating cell temperature (NOCTs), as summarized in Table 2.
Table 2.
Electrical characteristics and physical dimensions of the SP550M-72H panel.
The schematic diagram of the solar photovoltaic system implemented at the agroindustrial plant is presented in Figure 3. This figure clearly illustrates the complete system architecture, starting with the photovoltaic array, which consists of solar modules connected in series and parallel and optimized to maximize the available solar irradiation at the site. The generated energy is delivered to inverters equipped with Maximum Power Point Tracking (MPPT) algorithms, which ensure maximum energy extraction under variable irradiance and temperature conditions, thus maximizing conversion efficiency. Afterwards, the alternating current produced is distributed to the plant’s internal loads, prioritizing self-consumption while also enabling the injection of surplus energy into the national grid through a duly protected and monitored interconnection point. It also highlights the presence of a monitoring and data acquisition system, which records electrical and operational parameters in real time, facilitating both remote supervision and the timely detection of any anomalies. System protection is ensured through the use of specific devices, such as disconnectors and surge protection units.
Figure 3.
Schematic of an on-grid system with power injection to the power grid.
2.3. Stage 2
2.3.1. Analytical–Simulation Hybrid Model for Estimating the Energy Performance of Photovoltaic Solar Systems
The objective of the hybrid model is to integrate the benefits of a structured analytical approach with the detailed physical accuracy of simulations in PVsyst, thereby obtaining a more realistic, reproducible, and adaptable estimation of the energy generated by a photovoltaic solar system.
2.3.2. Direct Hybrid Model Based on Energy Demand
Table 3 presents the main variables considered in Model 1 for energy sizing. These variables enable the estimation of effective energy demand, as well as the losses and efficiencies associated with the system. Each of them plays a key role in assessing overall performance and in calculating the useful energy required to ensure proper system operation under different operating conditions.
Table 3.
Main variables of Model 1.
To calculate the corrected efficiency, it is defined via Equation (1):
Alternatively, depending on the chosen convention, it is defined via (2):
The values of are typically obtained from simulations (e.g., PVsyst) or field measurements and are expressed as fractions (e.g., 0.08 = 8% loss).
Adjustment of energy demand with the oversizing factor (3).
In this approach, a safety margin FS is included to account for days with lower than expected solar irradiation, as well as unforeseen system losses and operational inefficiencies. This ensures reliable energy provision and mitigates the risk of energy deficits throughout the year.
Inclusion of Nominal Efficiencies
The efficiencies , , and ideally represent the efficiencies of each subsystem (connection, operation, and exchange with batteries or regulator).
This product groups factors such as temperature, mismatch, soiling, etc., derived from simulations or empirical data.
Estimation of the Net Delivered Energy
To estimate the actual energy delivered by the system to the user, it is necessary to consider not only the useful energy demand but also the oversizing factor, the efficiencies of the components, and the relative losses associated with different sources. Equation (4) allows for the calculation of this net delivered energy by incorporating all these elements:
2.4. Model 2: Hybrid Model Based on Irradiance and Installed Power
Main Variable Table for Model 2
Table 4 summarizes the main variables considered in Model 2, which combines the available solar irradiance with the nominal installed power of the photovoltaic generator. This hybrid approach enables the estimation of energy production based on incident solar radiation and the number of installed modules, while also incorporating efficiency and loss factors similar to those in Model 1.
Table 4.
Main variables of Model 2.
Using the nominal power of a single panel, the number of panels can be estimated using (5):
The accumulated physical losses are determined by Equation (6):
Finally, the energy generated can be determined using Equation (7):
Model 1 starts from the known demand and estimates the net delivered energy. Model 2, in contrast, calculates the required installed power by considering both demand and irradiance.
Joint Use:
- Design From Scratch: Apply Model 2 to obtain and N.
- Quick Validation: If and are already defined, Model 1 allows a fast estimation of net energy by easily adjusting parameters.
Both models integrate analytical components with simulations (PVsyst, SAM, and RETScreen) or real measurements, reflecting a hybrid approach to energy system design.
This value represents the effective energy available after considering oversizing, ideal efficiencies, and real system losses.
2.5. Error Estimation for the Models
To evaluate the reliability and performance of the simulation models, various statistical metrics were applied. These indicators enable a quantitative comparison between the simulated results and the observed or expected values, providing insight into the model’s accuracy and predictive capabilities.
Error and Accuracy Metrics
In the comparative analysis between estimated values from a model and observed or reference values, it is essential to quantify the model’s error and accuracy. For this purpose, statistical metrics are used to assess the quality of the fit, identify potential systematic biases, and understand the model’s overall behavior with the actual data.
Below are the leading error indicators used to evaluate the performance of each model against the reference:
Mean Bias Error (MBE)
This metric (8) indicates the model’s average bias, i.e., whether it tends to systematically overestimate or underestimate observed values [42,43]:
Root Mean Square Error (RMSE)
The RMSE measures the spread of errors [44,45]. It penalizes significant errors more heavily and thus reflects how far predictions are from actual values (9):
Mean Absolute Percentage Error (MAPE)
The MAPE expresses the average error as a percentage (Equation (10)) of the actual value. It is useful for comparing errors across different scales [46,47].
This metric measures the deviation of the values from the reference, which is expressed as a percentage.
Pearson Correlation Coefficient (r)
- Indicates how linearly correlated the model values are with the reference values.
- Can be complemented by the coefficient of determination () in linear regression .
These metrics are calculated for both Model 1 and Model 2. A comparison is then made to identify which model exhibits lower errors (MBE, RMSE, and MAPE) and better correlations (r, ).
2.6. Statistical Significance Tests
Once the errors and dispersion are computed, it is essential to statistically validate whether the observed differences are significant or can be attributed to random variations. To this end, statistical tests are applied to confirm or reject hypotheses related to the bias and accuracy of the model.
Student’s t-Test (for the MBE)
This statistical significance test provides a rigorous basis to assess whether the observed bias in model predictions is meaningful or can be attributed to random variation. It enhances the robustness of the model evaluation by complementing numerical error metrics with hypothesis testing.
- The mean bias error (MBE) indicates whether the model tends to overestimate (positive value) or underestimate (negative value) the predictions compared to real data.
- A null hypothesis is formulated: the MBE equals zero; that is, there is no systematic bias in the model predictions.
- To assess if the bias is statistically significant, Student’s t-test is performed on the set of differences , where is the estimated value and is the actual value.
- If the resulting p-value is greater than 0.05 (), there is not enough evidence to reject the null hypothesis , and it is concluded that the bias is not statistically significant.
- If , the bias indicated by the MBE is statistically significant, showing a systematic tendency of the model to overestimate or underestimate.
2.7. Economic Assessment of the PV System
The purpose of this economic evaluation is to demonstrate the financial feasibility of investing in this type of energy source. It is necessary to consider the following:
1. All initial and subsequent costs (modules, inverters, structure, wiring, civil works, installation and assembly, and other tasks). 2. Loans, credits, other financing mechanisms, etc. 3. Operation and maintenance. 4. Unexpected costs. 5. Taxes on profits, permits, and leases.
To conduct the economic evaluation, it is also necessary to determine the value of the kWh delivered by the PV system during non-working days, as well as the energy not consumed from the national grid (SEN). Taking into account a payment of 0.12 USD/kWh for the energy delivered to the SEN, this value is used to determine the annual cost of electricity supplied by the PV system.
2.7.1. Economic Parameters Considered
The calculation of the avoided electricity cost is performed considering only the working days of the year. This choice is because in agroindustrial plants, the electrical consumption and production operations are mainly concentrated on business days when industrial activity is ongoing. Therefore, evaluating the photovoltaic system’s contribution only during these days allows for a more accurate and realistic estimate of the economic savings, avoiding an overestimation of benefits by including days such as weekends or holidays when electricity demand is significantly lower or null. The most commonly used economic variables are based on different models established in the scientific literature [48,49], and they are shown in the following equations:
- Avoided cost of electricity from the SEN due to electricity supplied by the PV system () (11):
- : Annual electricity generation of the PV system on working days (kWh/year).
- : Unit cost of electricity paid to the SEN during daytime hours (USD/kWh).
- Annual cost of electricity delivered to the SEN by the PV system during daytime hours () (12):
- : Annual electricity delivered by the PV system to the SEN during daytime hours (kWh/year).
- : Unit cost of electricity delivered to the SEN, considering a purchase price of 0.12 USD/kWh.
Net Present Value (NPV)
The NPV (13) measures the difference between discounted cash flows and the initial investment [50,51], using a discount rate i (which can reflect the opportunity cost of capital, risk, real inflation, etc.):
- is usually negative (initial investment).
- For , represents the project’s net income, calculated as the revenue obtained from selling excess electricity generated by the grid-connected PV to the utility company, minus all relevant costs such as operation, maintenance, taxes, and other associated expenses.
The project is considered financially viable if .
Internal Rate of Return (IRR)
The IRR (Equation (14)) is the discount rate that makes the NPV equal to zero [52,53]. It is defined as the r that satisfies the following:
If the IRR (the assumed discount rate or cost of capital), the project is generally considered viable.
In practice, the IRR function in Excel or another software is used to find the value of r.
Payback Period
The payback period is the number of years required for the cumulative sum of net cash flows to cover the initial investment [54,55]. There are two main types:
- 1.
- Simple payback (no discounting):
- 2.
- Discounted payback (with discount rate i):
where is the initial (negative) investment, and for are the annual net cash flows.
Benefit–Cost Ratio (B/C)
Another commonly used metric in energy and environmental projects is the benefit–cost ratio (Equation (15)) [56,57]. It is defined as the ratio between the sum of discounted benefits and the sum of discounted costs:
where denotes annual economic benefits, including revenues from the sale of surplus electricity exported to the grid and savings from self-consumption, among others. denotes annual costs, including investment, operation, maintenance, and other relevant expenses associated with the photovoltaic system.
If , the project generates more benefits than costs (in present value terms).
Levelized Cost of Energy (LCOE)
In energy projects, the levelized cost of energy (LCOE) (Equation (16)) is sometimes calculated to compare different energy sources [58]:
where the following are the given definitions: : capital investment in year t; : operation costs; : maintenance costs; : energy produced (in kWh, m3 of biogas equivalent, etc.); r: discount rate.
The LCOE represents the unit cost of producing energy throughout a project’s lifetime, taking into account all expenditures and generated energy and discounting them to their present value.
2.8. Life Cycle Assessment (LCA) Methodology for the PV System
Life cycle assessment (LCA) (Figure 4) is a standardized methodology that enables a comprehensive evaluation of the environmental impacts of products, processes, or systems across all stages from raw material extraction to final disposal. In the context of solar energy applied to the agricultural sector, LCA stands out as a key tool for identifying environmental hotspots in photovoltaic systems and their integration into agro-productive activities. Based on the guidelines established by [59,60], LCA facilitates an objective assessment of environmental sustainability, providing a robust comparative framework for different technological aspects of PV systems and implementation strategies in rural environments [61].
Figure 4.
Life cycle assessment (LCA) methodology.
The LCA follows a systematic approach known as “cradle-to-grave,” considering all life cycle stages of a product, from raw material extraction and manufacturing to transportation, distribution, use, and final disposal [62].
2.8.1. Definition of Goal and Scope
In this phase, the purpose of the study and the system under analysis are established, determining the system boundaries and the functional unit, which serves as the reference parameter for comparing results across different studies [63,64]. System boundaries can be defined under different approaches, such as “cradle-to-grave” or “cradle-to-gate,” depending on the scope of the study [65,66].
It is essential to define the LCA objective, which may be aimed at process improvement, technology comparison, or strategic decision-making. The proper formulation of the goal and scope ensures the consistency and applicability of the results [67].
2.8.2. Life Cycle Inventory (LCI) Analysis
The inventory analysis involves the collection and quantification of data on input flows (raw materials, energy consumption, and water) and output flows (emissions, waste, and intermediate products). This process is key to identifying environmental contributions of each life cycle phase and is often the most demanding in terms of data collection [68].
At this stage, mass and energy balances are generated to evaluate the impacts of inputs and emissions in each process phase [69]. The quality of the data used in the inventory is crucial to the accuracy of the LCA; therefore, it is recommended to use recognized databases such as Ecoinvent, ILCD, or GaBi [70].
2.8.3. Life Cycle Impact Assessment (LCIA)
Environmental impact assessment is based on the classification of inventory flows into impact categories such as climate change, eutrophication, acidification, and human toxicity, among others [71]. A characterization process is then applied, in which emission data are converted into impact indicators through specific models, such as Ecoindicator 99 or ReCiPe [72]. Additionally, normalization and weighting methods can be applied to facilitate the interpretation of results and informed decision-making.
Normalization allows comparison of each category’s impacts with a global or regional reference, while weighting assigns relative values to each impact based on its environmental relevance [73].
2.8.4. Interpretation of Results
In this stage, the results obtained from the LCI and LCIA are analyzed to identify system hotspots and propose improvement strategies. Sensitivity and uncertainty analyses may be conducted to assess the robustness of the results. Interpretation must ensure transparency and validity of the study, adhering to principles of comprehensiveness and methodological consistency. Moreover, the proper communication of findings supports informed decision-making and the formulation of strategies to reduce environmental impacts [74,75].
3. Results
3.1. Estimation of PV System Characteristics Using the Analytical Method for Areas A1, A2, and A3
Table 5 summarizes the approximate area requirements for installing photovoltaic modules with a capacity of 1 kWp, based on their typical efficiencies [76]. It can be observed that higher-efficiency modules, such as monocrystalline silicon, require a lower installation surface area compared to technologies with lower efficiency, such as amorphous silicon. This information is critical when space constraints exist, as selecting modules with better performance enables a more compact system design and potentially reduces installation costs.
Table 5.
Required area (m2) to install 1 kWp.
As an initial parameter for carrying out the analytical calculation sequence shown in Table 6, the installed power was preliminarily estimated based on the area required to install 1 kWp using monocrystalline silicon technology, which typically needs between 5.1 and 7.3 m2 per kWp. The photovoltaic module considered for these calculations is the monocrystalline silicon model SP550M-72H, with an efficiency of 21.3%.
Table 6.
Analytical calculation sequence of the photovoltaic solar system.
Table 6 shows the analytical calculation sequence used to size a photovoltaic solar system (PVSS) across three distinct scenarios, labeled A1, A2, and A3. This table includes key variables such as the available installation area, installed capacity, required number of panels, and daily useful energy generation.
Firstly, the available installation area varies significantly across the three cases: 777 m2 for A1, 276 m2 for A2, and 1229 m2 for A3. This spatial difference directly determines the maximum number of modules that can be installed, as well as the total system capacity. Naturally, A3, with the most significant area, offers the highest installation potential.
The calculated installed power values for areas A1, A2, and A3 (155.87 kWp, 55.59 kWp, and 246.34 kWp, respectively) show a direct and coherent proportion with the sizes of the available areas for photovoltaic installation. This proportionality is based on the fact that larger regions allow for the placement of a greater number of solar modules, thereby increasing the installed capacity.
The maximum number of required panels was calculated using the ratio between the installed power and the nominal power of each panel, taking into account the unit conversion from Wp to kWp. The values were then rounded up, resulting in 286 modules for A1, 102 for A2, and 452 for A3. This parameter is crucial for planning the physical layout and spatial distribution of the system.
The daily useful energy generated, expressed in kWh/day, was also calculated. The results are 570.86 kWh/day for A1, 203.59 kWh/day for A2, and 902.20 kWh/day for A3. These values demonstrate that a higher installed capacity directly leads to increased energy production.
Lastly, the installed power was recalculated directly from the number of panels multiplied by the nominal power of each panel. The results (155.87 kWp for A1, 55.59 kWp for A2, and 246.34 kWp for A3) confirm consistency with the initial data.
3.2. Simulation Using PVSyst
In the simulation process, the same SP550M-72H photovoltaic module as previously described was used for all three analyzed areas (A1, A2, and A3). Each area’s system was configured with the module installed at an identical tilt angle of 22°. The tilt angle of 22° used for the photovoltaic modules corresponds closely to the latitude of the study area, which is approximately 22.24° N. Aligning the panel inclination with the site’s latitude is a common practice to optimize solar energy capture throughout the year, as it maximizes the incident solar radiation on the panel surface and improves overall system performance. This uniformity in module type and inclination ensures that the comparative analysis of energy yield, system losses, and overall efficiency across the different locations is based solely on site-specific factors and system configurations rather than differences in panel characteristics or orientation. Using PVsyst software v 8.0.11, this approach enables a consistent and accurate assessment of how location and system design affect performance, while maintaining the advantages of the high-efficiency SP550M-72H module throughout the study.
3.2.1. Simulation for Area A1
The monthly and annual analyses of key parameters for the solar resource and energy production of the photovoltaic system in area A1 are shown in Table 7. This table summarizes the average values of solar irradiation, ambient temperature, and energy generated and injected into the grid, enabling an evaluation of the system’s performance under various climatic conditions throughout the year.
Table 7.
Monthly and annual solar irradiation and energy data for area A1.
The most relevant parameters include global and diffuse horizontal irradiation (GlobHor and DiffHor), as well as the worldwide irradiation incident on the generator plane (GlobInc) and its effective correction considering losses due to angle of incidence and shading (GlobEff). Also included are the values of energy produced at the photovoltaic array output () and the energy finally injected into the grid (). Finally, the performance ratio (PR) provides a comparative measure of the system’s efficiency relative to ideal conditions, accounting for losses due to efficiency, temperature, and other factors.
We provide the following definitions:
- GlobHor: Global horizontal irradiation;
- DiffHor: Diffuse horizontal irradiation;
- : Ambient temperature;
- GlobInc: Global incident on receiver plane;
- GlobEff: Effective global corrected for IAM and shading;
- : Effective energy at array output;
- : Energy injected into the grid;
- PR: Performance ratio.
Regarding energy production, the system generated a total of 249.57 MWh at the photovoltaic array output (), of which 245.13 MWh was effectively injected into the grid (), reflecting minimal losses in the conversion and transmission system. The average annual PR was 0.860, which is considered high and indicates good overall system performance, taking into account local climatic conditions.
Figure 5 illustrates the monthly normalized energy production of the photovoltaic system, expressed in kilowatts per installed kilowatt-peak (kWp). The stacked bars represent the breakdown of the total available solar energy into three main components: the delivered useful energy (Yf), system losses (Ls) which include (losses due to solar panel efficiency, losses in cables and connections, inverter inefficiency, environmental conditions, and others), and collection losses (Lc). This visualization offers a clear overview of the seasonal variation in energy yield, highlighting the relative impact of different loss mechanisms throughout the year.
Figure 5.
Normalized proportions and performance coefficient of the system for area A1.
It can be observed that the delivered useful energy (Yf) represents the most significant proportion of the total in all months, with maximum values occurring during the months of highest irradiation (April and May), where values exceed 5 kWh/kWp/day. Collection losses (Lc), mainly associated with module efficiency and environmental conditions, show a significant and relatively constant contribution throughout the year. In contrast, system losses (Ls) which include (losses due to solar panel efficiency, losses in cables and connections, inverter inefficiency, environmental conditions, and others), related to inverter efficiency and other electrical components, remain low compared to the different categories.
3.2.2. Simulation for Area A2
To evaluate the energy performance of the photovoltaic system installed in area A2, Table 8 presents monthly and annual data related to solar irradiation, environmental conditions, and energy production. These parameters enable the analysis of the seasonal behavior of available solar resources and their conversion into electrical energy.
Table 8.
Monthly and annual solar irradiation and energy data for area A2.
Regarding energy production, the energy delivered by the photovoltaic array () during the year was 88.66 MWh, while the energy injected into the grid () was 86.41 MWh, representing losses of approximately 2.56%, primarily associated with conversions and cabling.
The average annual PR was 0.853 (Figure 6), indicating good system performance, as values above 0.80 typically reflect efficient operation. Slight monthly variations in PR were identified, ranging from 0.842 (August) to 0.872 (January), suggesting that seasonal effects, such as ambient temperature and diffuse irradiation, moderately impact performance.
Figure 6.
Normalized proportions and performance coefficient of the system for area A2.
3.2.3. Simulation for Area A3
To compare the results of area 3 with areas 2 and 1, it is observed that area 3, as shown in Figure 7, exhibits the highest normalized energy production per installed kWp throughout the year, consistently outperforming the other two areas in almost every month. During the months of highest irradiation (April and May), area 3 reaches peak values exceeding 5 kWh/kWp/day, while areas 1 and 2 show slightly lower values, reflecting differences in solar resource availability and possibly in the specific configuration of each system. Likewise, collection losses (Lc) and system losses (Ls) maintain similar proportions across the three areas. However, in area 3, these losses represent a relatively smaller impact for the total energy generated, suggesting a higher overall system efficiency at this location. In summary, area 3 demonstrates better energy performance and a greater capacity to harness the solar resource, positioning it as the most favorable alternative among the three evaluated.
Figure 7.
Normalized proportions and performance coefficient of the system for area A3.
Complementarily, Table 9 compiles monthly and annual solar irradiation and energy production data from the photovoltaic system installed in this area, following the same structure as previous cases. Relevant parameters include global and diffuse horizontal irradiation, ambient temperature, and tilted plane irradiation, as well as generated energy (EArray), grid-injected energy (EGrid), and PR.
Table 9.
Monthly and annual solar irradiation and energy data for area A3.
Table 10 presents a comparative summary of the main technical characteristics of the photovoltaic systems installed in the three study areas. Key aspects, including installed capacity, number of modules, estimated annual energy production, inverter type and quantity, and system footprint, are detailed. This information enables the evaluation and comparison of each installation’s scale and generation capacity.
Table 10.
Summary of results for each study area.
The percentages corresponding to the share of each area in the total annual production were calculated by dividing the estimated output of each area by the sum of the estimated productions of all three regions and then multiplying the result by 100. Area 3 demonstrates the highest output with 385.5 MWh/year (53.7%), followed by area 1 with 245.1 MWh/year (34.2%) and area 2 with 86.4 MWh/year (12%). This analysis visualizes which areas contribute most significantly to generation and their impact on reducing conventional electricity consumption.
One of the first losses considered is related to irradiance, which represents the difference between the ideal irradiation and the actual amount that reaches the panels.
However, the most significant loss is the photovoltaic loss due to temperature, with a value of −8.49%. This factor reflects how increased temperatures reduce the conversion efficiency of solar modules, as the performance of the cells decreases with rising ambient or panel temperatures.
Additionally, the system exhibits a module quality loss of −0.25%, attributed to manufacturing imperfections or material degradation over time. There are also mismatch losses between modules and strings (−1.78%), which occur when there are performance differences among the various panels connected in series or parallel, reducing the overall efficiency of the array.
Finally, the ohmic wiring losses are quantified at 0.00%, indicating that in this specific case, they are negligible—either due to short cable runs or the use of high-quality conductors with an appropriate cross-sectional area.
3.3. Reference Data and Dataset Preparation
To ensure the consistency and reliability of the analysis, all input data were carefully selected, preprocessed, and organized following standardized procedures. The following section outlines the main methodological considerations taken into account during the preparation of the datasets used in the simulations.
3.3.1. Methodological Considerations
Annual energy productions estimated by Models 1 and 2 are compared against values simulated in PVsyst, taken as the reference value for each area.
PVsyst data correspond to the energy injected annually into the National Electric System (SEN):
- : 245.13 MWh/year;
- : 86.405 MWh/year;
- : 385.46 MWh/year.
3.3.2. Error Metric Results
Table 11 presents the statistical performance indicators of the two predictive models across the three plant areas (A1, A2, and A3). Metrics such as the mean bias error (MBE), root mean square error (RMSE), and MAPE are used to assess the accuracy of the energy estimates (in MWh/year). At the same time, the correlation coefficient (r) and the coefficient of determination () evaluate the goodness of fit. The results confirm the high precision of both models, particularly Model 2, which achieves lower RMSE and MAPE values in all areas.
Table 11.
Yearly energy estimates and error indicators by model and area.
Both models exhibit very low bias (|MBE| < 1 MWh/year) and mean percentage errors of less than 0.6%. Model 2 systematically exhibits lower dispersion (RMSE) and slightly higher correlation, suggesting that its formulation, based on irradiance and installed power, more accurately captures PVsyst’s real variations without sacrificing Model 1’s robustness.
3.4. Student’s t-Test on Bias (MBE)
To assess the statistical significance of the bias in energy predictions, a Student’s t-test was performed on the residuals for each model. The null hypothesis () assumes that the mean bias error (MBE) is zero, indicating no significant deviation between predicted and observed values. Table 12 summarizes the test results, including the t-statistics, degrees of freedom (df), and corresponding p-values. In both models, the p-values exceed the 0.05 significance threshold, leading to the non-rejection of . This confirms that neither model exhibits statistically significant bias in its predictions:
Table 12.
t-Test results on bias.
Null Hypothesis: : MBE = 0 (no significant bias).
A Student’s t-test is applied to the sample for each model.
The absence of significant bias in both models confirms that predictions do not systematically over- or underestimate actual simulated production.
3.5. Linear Correlation Analysis
Linear Fit:
For Model 2, for example, we have the following:
- .
- .
- .
A determination coefficient near unity indicates that almost all simulation variability is explained by the analytical model, validating physical consistency and proper parameter calibration.
3.6. Synthesis and Recommendations
- Model 2 is slightly more precise and less dispersed; recommended when reliable irradiance data is available.
- Model 1 provides a more direct approach for adjustments based on known demand, with equally excellent performance.
- In both cases, residual errors remain within PVsyst simulation’s inherent uncertainty margins (±1%) and demonstrate the validity of the hybrid analytical–simulation approach.
3.7. Economic Valuation of the PV System
Table 13 provides a comprehensive and structured view of key economic and technical parameters for financial evaluation of a photovoltaic project. It highlights the composition of total CAPEX, showing that photovoltaic modules represent the most significant fraction of the initial investment, accounting for approximately 64.8% of the total cost. This distribution aligns with similar photovoltaic projects reported in the literature, where module costs are typically dominant.
Table 13.
Project inputs.
The specification of a 25-year project lifespan aligns with international best practices for photovoltaic systems. The inclusion of annual depreciation and operational costs (O&M), both critical aspects for assessing profitability, provides transparency and robustness to the economic analysis.
The electricity price (0.12 USD/kWh) is associated with the renewable energy sale tariff, and the 35% corporate tax rate, along with the 6% real risk-adjusted discount rate, constitutes essential variables for calculating economic indicators such as NPV, IRR, and Payback. These enable objective and replicable evaluation of the project’s financial viability and sustainability.
Table 14 presents a detailed calculation of the annual post-tax cash flow of the photovoltaic project, clarifying how generated revenues (86,040 USD/year) translate into effective cash flows after considering operational costs, depreciation, taxes, and tax shields. Depreciation and its associated tax shield are accurately addressed under standard accounting and financial methodologies for evaluating energy projects.
Table 14.
Annual cash flow calculation (post-tax and undiscounted).
The notable free cash flow (FCF) post-tax of 57,229 USD/year indicates positive economic performance after accounting for all operational expenses and tax obligations. This result strongly signals the financial viability and profitability of the evaluated photovoltaic system.
Table 15 presents essential financial indicators for rigorous economic feasibility assessment:
Table 15.
Key financial indicators.
The 6.54-year Discounted payback period (Figure 8) reflects rapid capital recovery, considering the time value of money, making it attractive to renewable energy investors. A net present value (NPV) of 263,363 USD at a 6% risk-adjusted discount rate confirms substantial returns above capital costs, strongly supporting financial feasibility.
Figure 8.
Net present value and discounted payback period.
The 18.39% internal rate of return (IRR) significantly exceeds the 6% discount rate, demonstrating robust financial health and investment appeal compared to alternative renewable energy projects.
The graphical cash flow analysis reveals an initial investment of approximately USD −300,000, consistent with the reported CAPEX. The brief 6.54-year discounted payback period confirms rapid capital recovery and economic attractiveness. Post-breakeven, cumulative flows show sustained income exceeding operational costs, ensuring financial stability. The 18.39% IRR outperforms the 6% risk-adjusted rate, highlighting exceptional profitability and safety margins and positioning this project as a highly competitive renewable energy investment.
3.8. Life Cycle Analysis for PV Systems
The life cycle analysis (LCA) for the photovoltaic systems was structured according to the ISO 14040/14044 standards, encompassing the following four main phases: (1) goal and scope definition, (2) life cycle inventory (LCI), (3) life cycle impact assessment (LCIA), and (4) interpretation. The following subsections outline each phase, beginning with the definition of objectives and the study’s scope.
3.8.1. Phase 1: Goal and Scope Definition
The primary objective is to conduct a comparative life cycle assessment (LCA) to quantify the environmental impacts of solar photovoltaic (PV) electricity generation versus Cuba’s national electric grid. The results will provide quantitative data for comparing the ecological performance of these generation methods, supporting strategic energy decisions, public policy development, environmental communication (with appropriate comparative claims precautions), and academic research. This study targets energy planners, policymakers, electric sector companies, researchers, students, and environmentally conscious stakeholders.
The study scope definition focuses on two product systems:
Photovoltaic Solar System: This includes infrastructure and operation of an electricity generation system based on solar photovoltaic technology (should specify whether it is utility-scale, residential, or of the PV type (monocrystalline silicon, polycrystalline, thin-film, etc.), though this example assumes a representative average).
National Electric System: This represents the average technology mix for electricity generation, including thermoelectric plants (natural gas and oil), hydroelectric sources, distributed generation, and other sources weighted by their contribution to the overall grid.
System Function: Both systems primarily generate and supply electrical energy.
Functional Unit: The selected functional unit for comparison is 1 kWh of net electricity generated and delivered to the grid.
This unit enables direct comparisons of environmental performance per unit of delivered service.
System Boundaries: A “cradle-to-gate” approach includes all relevant life cycle stages:
1. For Solar PV: Raw material extraction/processing (silicon, glass, aluminum, and copper), PV module/inverter/mounting structure manufacturing, material/equipment transportation, plant installation, operation (minimal direct emissions but including maintenance like cleaning), and end-of-life management (decommissioning, recycling, and/or final disposal).
2. For Conventional Mix: Fuel extraction/processing/transportation, power plant operation/maintenance (including atmospheric emissions, cooling water consumption, and waste management like ash/spent nuclear fuel), associated infrastructure construction/maintenance, and plant decommissioning.
3. Exclusions: Thermal power plant construction processes are excluded due to data unavailability. Given their long operational lifespans, the construction impacts are considered negligible compared to the load.
3.8.2. Phase 2: Life Cycle Inventory Analysis (LCI)
In the life cycle inventory analysis stage for the two studied product systems, the collected data are entered into the specialized LCA software SimaPro v 9.6.0.1.
For the Photovoltaic Solar System (PV): The analysis uses multi-crystalline silicon (multi-Si) technology as a reference, with an average module efficiency of 17% and an operational lifespan of 30 years, assuming an annual degradation rate of 0.5%. The assessment covers all life cycle stages, from raw material extraction to end-of-life management (“cradle to grave”). The material inventory focuses on the system’s main components: modules, mounting structures, and the balance of the system (BOS), which includes inverters, wiring, and transformers. Inventory data were compiled primarily using the Ecoinvent v3.8 database, supplemented with the recent scientific literature on multi-Si module manufacturing and BOS components. Average transport routes (combining maritime, rail, and road transport) were assumed. Recycling process efficiency and composition at end-of-life were based on current representative technologies.
For the Conventional System (Average Global Electricity Mix): To represent the generation of 1 kWh of electricity through the average energy matrix, a composite system was modeled to reflect the weighted contribution of major national generation technologies, based on statistics from Cuba’s National Statistics Office (ONE) for 2023 (latest available). In 2023, 95.1% of Cuba’s electricity was generated from non-renewable sources, while 4.9% came from renewable sources (3% biomass, 0.8% solar, 0.6% hydro, and 0.5% wind). Currently, Cuba has a 99.8% electrification rate and produces over 95% of its electricity from fossil fuels, most of which is imported to supplement domestic fossil resources. The current inventory was modeled using life cycle data for each technology from databases such as Ecoinvent v3.8, adapted to reflect average national conditions.
3.8.3. Phase 3: Life Cycle Impact Assessment (LCIA)
This study employed the ReCiPe impact assessment method, which encompasses categories such as global warming, ozone depletion, acidification, eutrophication (both freshwater and marine), human toxicity (including carcinogenic and non-carcinogenic effects), ecotoxicity, tropospheric ozone formation, water consumption, and resource depletion (including both abiotic and fossil resources). The characterization applied with this method provides a quantitative measure of each product system’s (photovoltaic solar and national electrical system) potential contribution to these environmental issues per kWh generated, enabling a direct comparison of their relative ecological performance and identifying areas where each system has higher or lower potential impacts.
To rigorously evaluate the environmental performance of the proposed photovoltaic system compared to Cuba’s conventional electrical matrix, a detailed life cycle impact assessment (LCIA) was conducted. Table 16 presents a comprehensive quantitative comparison across 18 environmental impact categories. Each indicator is normalized to a functional unit of 1 kWh, enabling direct comparisons between the two energy systems.
Table 16.
Detailed environmental impact reduction.
The results unequivocally demonstrate that the photovoltaic system shows significant reductions in most categories, particularly in global warming potential (90.3%), stratospheric ozone depletion (88.6%), ionizing radiation (93.3%), and fossil resource scarcity (89.6%). These reductions are mainly attributed to the non-combustible nature of photovoltaic electricity generation and its minimal reliance on fossil inputs during operation. However, categories such as terrestrial ecotoxicity and freshwater ecotoxicity exhibit relatively higher values for the photovoltaic system, which can be attributed to upstream processes, such as raw material extraction and photovoltaic module manufacturing.
Figure 9 presents a normalized visual comparison of the relative environmental impacts associated with the conventional Cuban electricity matrix (MEC) and the proposed photovoltaic system, expressed as a percentage of the MEC impact for each category. The MEC system is standardized to 100% across all categories, while the photovoltaic system is graphically represented based on its proportional contribution to each respective impact.
Figure 9.
Environmental assessment of the systems by environmental impact category.
This graphical representation reveals that the photovoltaic system achieves substantial environmental improvements across most categories, with notable reductions in climate change, ozone depletion, ionizing radiation, and fossil resource depletion. The values of the photovoltaic system are generally below 20% of the SEN base value in these categories, underscoring its cleaner life cycle profile. However, in categories related to ecotoxicity, particularly in terrestrial and freshwater environments, the photovoltaic system exhibits relatively higher impacts, suggesting trade-offs due to material-intensive manufacturing processes, especially in metals and rare earth elements.
3.8.4. Phase 4: Interpretation of the Life Cycle Analysis Results
The comparative life cycle analysis between electricity generation via photovoltaic solar panels and the average energy mix reveals a clear environmental advantage in favor of solar technology. When evaluating the impact per kilowatt-hour (kWh) generated, the results indicate that solar photovoltaic energy outperforms other energy sources across most environmental categories considered.
One of the most notable differences is observed in the global warming category, where solar PV emits approximately 17 times fewer greenhouse gases (expressed as CO2 equivalent) than the conventional mix. This drastic reduction is primarily due to PV emissions being concentrated mainly in the component manufacturing phase. In contrast, the global energy mix relies heavily on the burning of fossil fuels during operation, releasing large amounts of CO2. Similarly, solar PV has a considerably lower impact on ozone depletion, being almost 17 times lower than the conventional mix, thus contributing to the protection of this vital layer.
In terms of air quality and terrestrial ecosystems, solar PV also shows substantial benefits. Its potential to cause acidification (acid rain) is about 16 times lower due to the reduced emissions of sulfur dioxide (SO2) and nitrogen oxides (NOx) compared to coal burning and other fossil fuels. Likewise, it contributes approximately 11.5 times less to the formation of tropospheric ozone (photochemical smog), implying less impact on air quality in cities and respiratory health.
The impacts on aquatic ecosystems are also markedly lower with solar energy. The eutrophication potential, both in freshwater and marine environments (excessive nutrient enrichment that harms aquatic life), is between 12 and 22.5 times lower for solar PV. This is reflected in lower emissions of phosphorus (P) and nitrogen (N) equivalents. Additionally, water consumption throughout the entire life cycle is about 7 times lower for solar PV per kWh generated, a crucial aspect in water-stressed regions, especially when compared to the large amounts of water required by many conventional thermal power plants for cooling.
Regarding toxicity, including both human health and ecosystem toxicity, solar PV presents a much more favorable profile. The risk of human toxicity, whether carcinogenic or non-carcinogenic, is approximately 20 times lower than that associated with the conventional energy mix. Similarly, freshwater ecotoxicity is almost 17 times lower, indicating a reduced risk of releasing harmful substances into the environment throughout its life cycle.
Ultimately, in terms of resource depletion, solar PV proves to be a more sustainable option. While its manufacturing requires certain mineral elements, its impact on abiotic resource depletion (elements) is almost 8 times lower than that of the conventional mix, which relies on the continuous extraction of various minerals and metals. As expected, the biggest difference is seen in abiotic resource depletion (fossil fuels): solar PV consumes almost 14 times less primary fossil energy (mainly during manufacturing and transportation) per kWh generated compared to an energy system based on the burning of these resources.
4. Discussion
To contextualize the scope and distinctiveness of the present study, a global comparative analysis was conducted on 50 selected photovoltaic (PV) applications reported in the literature. The studies encompass a wide range of environments—from agroindustrial and rural to urban, institutional, and large-scale utility contexts—reflecting the versatility of PV deployment across geographies and sectors. Table 17 synthesize the main characteristics of each case, focusing on five key dimensions: application domain, model type, coverage, and identified methodological or analytical gaps in comparison to a central reference model based on hybrid analytical–simulation with integrated environmental and economic evaluation.
Table 17.
Systematic review of PV applications: technical, economic, and environmental gap analysis compared to the proposed study.
This structured comparison enables the identification of recurring limitations across existing works, such as the absence of life cycle assessments (LCAs), lack of cross-validation in simulations, or restricted applicability to broader contexts. Furthermore, this review highlights the limited presence of integrative frameworks that jointly consider technical performance, environmental impact, and economic feasibility—especially in agroindustrial scenarios. As such, the compiled tables support the relevance and need for comprehensive, validated models that can be adapted and replicated in multiple operational settings.
Table 17 form a unique comparative matrix that systematizes 39 international studies on solar photovoltaic energy, covering applications ranging from agroindustries to urban infrastructure, transportation, large commercial-scale plants, and academic scenarios. This tabular set not only classifies but also reveals, with scientific and structural clarity, the predominant methodological gaps, while positioning the model developed in this article as an integrative standard and benchmark.
This analysis reveals that most research lacks complete three-dimensionality. One of the most telling revelations from the matrix is that most studies focus on one or two dimensions of PV system analysis:
Technical Energy:
Almost all studies utilize simulation tools, such as PVsyst, PVLib, or HOMER Pro.
Economic:
Less than a third apply robust financial metrics such as LCOE, NPV, or IRR.
Environmental (LCA):
Only a tiny fraction of cases applies life cycle analysis under ISO regulations (cases [92,97]), typically in isolation and without cross-validation.
In contrast, the present study combines, in an integrated and validated manner, the three axes of sustainability, energy performance, financial profitability, and environmental quantification, based on LCA. This methodological tridimensionality is essential for strategic decisions on a just energy transition.
The empirical validation and scalability are limited In a significant number of studies, there is a lack of external or real validation operating in a conceptual mode, or with unisite or estimated data without statistical comparisons. Only occasional cases show experimental validation efforts but without environmental or financial integration.
The developed model, on the other hand, validates its simulations against analytical models and measured statistical errors (MAPE < ) using three real agroindustrial scenarios, which provide technical scalability and a solid basis for extrapolation in similar productive sectors, as well as territorial relevance and sectoral applicability. While many studies focus on urban, institutional, or experimental spaces, this article focuses on the agroindustrial sector of emerging economies, one of the most neglected in the scientific literature. This broadens the model’s contribution not only in methodological terms but also in terms of energy justice and regional adaptation.
The “Gaps Compared to” column is perhaps the most revealing component: more than of the studies present methodological shortcomings when contrasted with the core model. These gaps include the following:
Absence of LCA or environmental sustainability.
Lack of in-depth economic analysis.
No replicability or statistical validation.
Conceptual design without operational projection.
The absence of systemic integration is the dominant pattern. Only the model developed proposes a holistic approach with application projection, statistical validation, and financial feasibility.
The analysis of the literature reveals that, despite the exponential growth of research related to solar energy, a structural disconnection persists between energy modeling, financial evaluation, and environmental analysis.
The model developed in this article not only fills these gaps but also redefines the methodological standards for studies applied to renewable energies, particularly in the productive sectors of emerging economies. Thus, it consolidates as a scientific, technical, and strategic reference for future research, public policies, and sustainable industrial applications.
5. Conclusions
The two models—one based on demand and the other on irradiance—were validated against PVsyst, achieving a coefficient of determination (R2) consistently ≥0.996 and an MAPE below 0.6% across all locations. Model 2, in particular, achieved an MAPE ≤ 0.29% and minimum RMSE (∼0.20 MWh/year), demonstrating predictive accuracy nearly identical to that of a full simulation.
The total 480 kWp plant (167 kWp in A1, 59.4 kWp in A2, and 265 kWp in A3) produces 717 MWh/year, with average performance ratios ranging from 0.85 to 0.86 across all configurations. This reflects limited global losses (<15%) even during high-temperature months and a generation distribution proportional to the installed area (A3 contributes 53.8%, A1 34.2%, and A2 12%).
With an initial investment of USD 306,600 and annual O&M costs of only USD 4599, the project yields a post-tax free cash flow of 57,229 USD/year, recovers capital in 6.54 discounted years, and achieves a net present value (NPV) of USD 263,363, along with an internal rate of return (IRR) of 18.39%—well above the 6% discount rate—positioning it among the most competitive in the renewable energy sector.
The LCA reveals reductions of 87–93% in critical impact categories such as climate change, fossil fuel scarcity, and tropospheric ozone formation. However, the highest relative burdens of the PV system are observed in terrestrial and freshwater ecotoxicity, linked primarily to the module manufacturing phase. This highlights clear opportunities for optimizing production processes and strengthening material recycling chains.
The simultaneous integration of technical analysis, simulation, economic evaluation, and LCA into a single protocol provides a robust scientific tool with multi-site validation and a cradle-to-grave approach that is specifically tailored to agroindustrial plants. It is recommended to use Model 2 for initial designs with accurate meteorological data and Model 1 for quick adjustments based on demand, and performance monitoring and end-of-life recycling programs are also recommended for implementation. The methodology can also be extended to agrivoltaic and storage PV systems to maximize productive and ecological synergies.
Author Contributions
Conceptualization, R.J.B. and Y.C.A.; methodology, R.J.B. and Y.C.A.; software, R.J.B., B.R.P., M.G.A., L.A.I.C., and J.R.-R.; validation, Y.C.A., R.J.B., and J.R.-R.; formal analysis, R.J.B., Y.C.A., and B.R.P.; investigation, R.J.B., Y.C.A., and L.A.I.C.; resources, R.J.B., Y.C.A., B.R.P., M.G.A., and J.R.-R.; data curation, R.J.B., L.A.I.C., B.R.P., M.G.A., and J.R.-R.; writing—original draft preparation, Y.C.A. and R.J.B. All authors have read and agreed to the published version of the manuscript.
Funding
This research received no external funding.
Institutional Review Board Statement
Not applicable.
Informed Consent Statement
Not applicable.
Data Availability Statement
The original contributions presented in this study are included in the article. Further inquiries can be directed to the corresponding authors.
Conflicts of Interest
The authors declare no conflicts of interest.
Abbreviations
The following abbreviations are used in this article:
| A | Area of PV Array or Module [m2]; |
| CO2-eq | Carbon Dioxide Equivalent [t/year or kg/year]; |
| GEM | Ground Enhancement Material; |
| Useful Energy Generated [kWh/day]; | |
| GHG | Greenhouse Gases; |
| I | Solar Irradiation [kWh/m2/day]; |
| IRR | Internal Rate of Return [%]; |
| LCA | Life Cycle Analysis; |
| LCOE | Levelized Cost of Electricity [USD/kWh]; |
| MAPE | Mean Absolute Percentage Error [%]; |
| MBE | Mean Bias Error [%]; |
| MPPT | Maximum Power Point Tracking; |
| n | Number of PV modules or time steps (context-dependent); |
| NPV | Net Present Value [USD]; |
| PR | Performance Ratio; |
| PV | Photovoltaic; |
| PVsyst | Photovoltaic System Simulation software; |
| RMSE | Root Mean Square Error [%]; |
| SAM | System Advisor Model (simulation software); |
| SDGs | Sustainable Development Goals; |
| V | Voltage [V]; |
| t | Time [year, day] (context-dependent); |
| Efficiency [% or decimal]. |
References
- Moustafa, M.; Mahmoud, M.; Akef, S.; Swillam, M. Design and simulation analysis of 130 KWp grid-connected solar PV system using PVsyst: A case study in Egypt. Proc. J. Phys. Conf. Ser. 2024, 2689, 012015. [Google Scholar] [CrossRef]
- Ullah, N.; Ahmad, A.; Sarfaraz, R.; Khalid, S.; Ali, I.; Younas, M.; Rezakazemi, M. Challenges and Solutions in Solar Photovoltaic Technology Life Cycle. ChemBioEng Rev. 2023, 10, 541–584. [Google Scholar] [CrossRef]
- Serris, M.; Petrou, P.; Iakovidis, I.; Dimitrellou, S. Techno-Economic and Environmental Evaluation of a Solar Energy System on a Ro-Ro Vessel for Sustainability. Energies 2023, 16, 6523. [Google Scholar] [CrossRef]
- International Renewable Energy Agency (IRENA). Renewable Capacity Highlights 2025. 2025. Available online: https://www.irena.org/Data/Statistical-publications/Yearbooks (accessed on 10 April 2025).
- Maka, A.O.M.; Alabid, J.M. Solar energy technology and its roles in sustainable development. Clean Energy 2022, 6, 476–483. [Google Scholar] [CrossRef]
- ur Rehman, T.; Qaisrani, M.A.; Shafiq, M.B.; Baba, Y.F.; Aslfattahi, N.; Shahsavar, A.; Cheema, T.A.; Park, C.W. Global perspectives on advancing photovoltaic system performance—A state-of-the-art review. Renew. Sustain. Energy Rev. 2025, 207, 114889. [Google Scholar] [CrossRef]
- Obaideen, K.; AlMallahi, M.N.; Alami, A.H.; Ramadan, M.; Abdelkareem, M.A.; Shehata, N.; Olabi, A. On the contribution of solar energy to sustainable development goals: Case study on Mohammed bin Rashid Al Maktoum Solar Park. Int. J. Thermofluids 2021, 12, 100123. [Google Scholar] [CrossRef]
- Grover, A.; Khosla, A.; Joshi, D. Design and simulation of 20 MW photovoltaic power plant using PVSyst. Indones. J. Electr. Eng. Comput. Sci. 2020, 19, 58–65. [Google Scholar] [CrossRef]
- Alnoosani, A.; Oreijah, M.; Alhazmi, M.; Samkari, Y.; Faqeha, H. Design of 100 MW Solar PV on-Grid Connected Power Plant Using (PVsyst) in Umm Al-Qura University. Int. J. Sci. Res. (IJSR) 2019, 8, 356–363. [Google Scholar] [CrossRef]
- Kazemian, A.; Yang, H.; Xiang, C. Assessing the effects of photovoltaic and solar thermal ratios on performance, cost, and emissions in combined solar configurations. Appl. Energy 2025, 384, 125438. [Google Scholar] [CrossRef]
- Abdel-Aziz, M.M.; ElBahloul, A.A. Innovations in improving photovoltaic efficiency: A review of performance enhancement techniques. Energy Convers. Manag. 2025, 327, 119589. [Google Scholar] [CrossRef]
- Seker, S.; Kahraman, C. Socio-economic evaluation model for sustainable solar PV panels using a novel integrated MCDM methodology: A case in Turkey. Socio-Econ. Plan. Sci. 2021, 77, 100998. [Google Scholar] [CrossRef]
- Tarigan, E. Technical, economic and environmental analysis of residential scale of the rooftop PV system in Surabaya, Indonesia. Proc. Iop Conf. Ser. Earth Environ. Sci. 2020, 551, 012004. [Google Scholar] [CrossRef]
- Latunussa, C.E.L.; Ardente, F.; Blengini, G.A.; Mancini, L. Life Cycle Assessment of an innovative recycling process for crystalline silicon photovoltaic panels. Sol. Energy Mater. Sol. Cells 2016, 156, 101–111. [Google Scholar] [CrossRef]
- Wang, L.; Qiu, T.; Zhang, M.; Cao, Q.; Qin, W.; Wang, S.; Wang, L.; Chen, D.; Wild, M. Carbon emissions and reduction performance of photovoltaic systems in China. Renew. Sustain. Energy Rev. 2024, 200, 114603. [Google Scholar] [CrossRef]
- Hernández-Callejo, L.; Gallardo-Saavedra, S.; Alonso-Gómez, V. A review of photovoltaic systems: Design, operation and maintenance. Sol. Energy 2019, 188, 426–440. [Google Scholar] [CrossRef]
- Amponsah, N.Y.; Troldborg, M.; Kington, B.; Aalders, I.; Hough, R.L. Greenhouse gas emissions from renewable energy sources: A review of lifecycle considerations. Renew. Sustain. Energy Rev. 2014, 39, 461–475. [Google Scholar] [CrossRef]
- Dean, J.; Vogel, E.; Murphy, F. Modelling solar photovoltaic systems on dairy farms for cost savings and GHG emission reduction. Sci. Total Environ. 2024, 948, 174874. [Google Scholar] [CrossRef] [PubMed]
- Skunpong, K.; Plangklang, P. A Practical Method for Fast Dimensioning of Photovoltaic Systems. Procedia Eng. 2011, 8, 61–67. [Google Scholar]
- National Renewable Energy Laboratory (NREL). Design and Sizing of Solar Photovoltaic Systems (R08-002); Technical Report; U.S. Department of Energy: Golden, CO, USA, 2004. [Google Scholar]
- López, A.; Macías, F. Applied Methodology for the Sizing of Standalone Photovoltaic Systems in Rural Communities. Avances 2017, 19, 105–118. [Google Scholar]
- Dare, A.T.; Wemimo, D.T.; Somefun, T.E.; Comfort, S.T.; Dirisu, J. Design Methodology and Implementation of a Standalone Solar Photovoltaic Power System for Daily Energy Consumption of 9.16 kWh. Eng. Res. Express 2023, 5. [Google Scholar] [CrossRef]
- Escudero-Villa, P.; Chicaiza-Zapata, J.; Núñez-Sánchez, J.; Paredes-Fierro, J. Optimal Sizing of a Photovoltaic System: A Case Study of a Poultry Plant in Ecuador. Eng. Proc. 2025, 87, 11. [Google Scholar] [CrossRef]
- Chatzis, C.; Foteinis, S.; Synodinou, B.; Tsoutsos, T. Off-grid Methodology for Sustainable Electricity Generation in Medium-sized Settlements: The Case of Nisyros Island. Sustainability 2022, 14, 3338. [Google Scholar]
- García-Teruel, J.; Romero, R.J.; Soria, R. Methods for the Sustainable Design of Solar Energy Systems for Industrial Process Heat. Ing. Investig. 2023, 43, e99141. [Google Scholar]
- Behar, O.; Khellaf, A.; Mohammedi, K.; Mansouri, S. A Practical Methodology for the Design and Cost Estimation of Solar Tower Power Plants. Renew. Sustain. Energy Rev. 2020, 133, 110300. [Google Scholar] [CrossRef]
- Aguirre, M.; Portillo, L.; Vásquez, R. A Review of Recent Methodologies for the Sizing of Hybrid Renewable Energy Systems. Energies 2021, 14, 3884. [Google Scholar]
- Iturralde Carrera, L.A.; Jiménez Borges, R.; Molina Santana, E.; Álvarez González, A.L. Potentials of Photovoltaic Generation on the Roof of the CRAI Building at the University of Cienfuegos. Rev. Univ. Soc. 2022, 14, 318–330. [Google Scholar]
- Carrera, L.A.I.; Borges, R.J.; Romero, D.S.; Cuán, M.A.C.; Robles, C.D.C.; Hernández, R.H. Efficient implementation of solar photovoltaic systems in Caribbean buildings: Case study. Univ. Soc. 2024, 16, 244–255. [Google Scholar]
- Morales, C.H.; Yanes, J.P.M.; Dala, H.E.; Borges, R.J. Anteproyecto de sistema solar fotovoltaico en Hotel Universitario de Posgrado en la Universidad de Cienfuegos. Univ. Soc. 2020, 12, 163–169. [Google Scholar]
- Chávez, M.L.R.; Borges, R.J.; Alvarez, Y.C.; Carrera, L.A.I.; Álvarez González, A.L. Proposal of a solar photovoltaic system for the reduction of energy consumption in a hatchery. Univ. Soc. 2023, 15, 52–58. [Google Scholar]
- McAllister, L.; Wang, H. Techno-Economic and Environmental Analysis of the Integration of PV Systems into Hybrid Vessels. Energies 2024, 17, 2303. [Google Scholar] [CrossRef]
- Al-Dalaeen, J.A. Assessing the economic viability of renewable energy systems in agriculture: A comprehensive review. J. Glob. Innov. Agric. Sci. 2024, 12, 255–261. [Google Scholar] [CrossRef]
- Feng, J.; Zeng, X.; Zhang, B.; Liu, J.; Xu, C.; Yu, F. An analytical and adaptive method for solar photovoltaic modules parameters extraction. Renew. Energy 2024, 236, 121491. [Google Scholar] [CrossRef]
- Ridha, H.M.; Gomes, C.; Hizam, H.; Ahmadipour, M.; Heidari, A.A.; Chen, H. Multi-objective optimization and multi-criteria decision-making methods for optimal design of standalone photovoltaic system: A comprehensive review. Renew. Sustain. Energy Rev. 2021, 135, 110202. [Google Scholar] [CrossRef]
- Junedi, M.; Ludin, N.; Hamid, N.; Kathleen, P.; Hasila, J.; Affandi, N.A. Environmental and economic performance assessment of integrated conventional solar photovoltaic and agrophotovoltaic systems. Renew. Sustain. Energy Rev. 2022, 168, 112799. [Google Scholar] [CrossRef]
- Impallomeni, G.; Barreca, F. Agrivoltaic systems towards the European Green Deal and agricultural policies: A review. J. Agric. Eng. 2025, 56, 1632. [Google Scholar] [CrossRef]
- Kiehbadroudinezhad, M.; Hosseinzadeh-Bandbafha, H.; Sheikh Ahmad Tajuddin, S.A.F.; Tabatabaei, M.; Aghbashlo, M. A critical review of life cycle assessment of renewable agricultural systems. Sustain. Energy Technol. Assess. 2025, 73, 104100. [Google Scholar] [CrossRef]
- Sunpal Solar. SP550M-72H Solar Panel Technical Data. 2025. Available online: https://www.discomp.com/product/sp550m-72h-solar-panel/ (accessed on 30 June 2025).
- Sunpal Solar. SP550M-72H Datasheet PDF. 2025. Available online: https://www.sunpal.com/datasheets/SP550M-72H.pdf (accessed on 30 June 2025).
- Panely, S. Basic Schematic and Electrical Characteristics of the SP550M-72H Panel. Available online: https://cdn.enfsolar.com/z/z/2025/2/6614zs7f8fv43g/somi-2023-SP525-550M-72H-cz-02-web.pdf (accessed on 25 April 2025).
- Meher, J.K.; Rizvi, S.H.A.; Choudhary, B.; Choudhary, R.; Thakre, Y.; Kumar, R.; Singh, V. Validating Meteosat Second Generation and Himawari-8 Derived Solar Irradiance against Ground Measurements: Solarad AI’s Approach. Energies 2024, 17, 2913. [Google Scholar] [CrossRef]
- Almasoud, W.A.; Al-Sager, S.M.; Almady, S.S.; Marey, S.A.; Al-Hamed, S.A.; Al-Janobi, A.A.; Aboukarima, A.M. A Prediction of the Monthly Average Daily Solar Radiation on a Horizontal Surface in Saudi Arabia Using Artificial Neural Network Approach. Processes 2025, 13, 1149. [Google Scholar] [CrossRef]
- Kim, J.; Kim, E.; Jung, S.; Kim, M.; Kim, B.; Kim, S. Improved Surface Solar Irradiation Estimation Using Satellite Data and Feature Engineering. Remote Sens. 2025, 17, 65. [Google Scholar] [CrossRef]
- Ondo Ekogha, E.; Owolawi, P.A. Comparative Analysis of Supervised Learning Techniques for Forecasting PV Current in South Africa. Forecasting 2025, 7, 1. [Google Scholar] [CrossRef]
- Teyabeen, A.A.; Mohamed, F. Estimation of the Optimum Tilt Angle of Solar PV Panels to Maximize Incident Solar Radiation in Libya. Energies 2024, 17, 5891. [Google Scholar] [CrossRef]
- AlFaraj, J.; Popovici, E.; Leahy, P. Solar Irradiance Database Comparison for PV System Design: A Case Study. Sustainability 2024, 16, 6436. [Google Scholar] [CrossRef]
- Ewart, M.; Santos, J.; Pacheco, A.; Monteiro, J.; Sequeira, C. On a new method to design solar photovoltaic systems in renewable energy communities: The case of Culatra Island (Ria Formosa, Portugal). Energy 2023, 285, 129257. [Google Scholar] [CrossRef]
- Ayadi, O.; Rinchi, B.; Alnaser, S.; Haj-Ahmed, M. Transition towards a sustainable campus: Design, implementation, and performance of a 16 MWp solar photovoltaic system. Case Stud. Therm. Eng. 2025, 68, 105907. [Google Scholar] [CrossRef]
- Ciambellini, G.; D’Adamo, I.; Gastaldi, M.; Smol, M. Sustainability and competitiveness: Economic analysis of a photovoltaic plant with storage in an Italian textile company. Innov. Green Dev. 2025, 4, 100209. [Google Scholar] [CrossRef]
- Sindhu, S.; Nehra, V.; Luthra, S. Investigation of feasibility study of solar farms deployment using hybrid AHP-TOPSIS analysis: Case study of India. Renew. Sustain. Energy Rev. 2017, 73, 496–511. [Google Scholar] [CrossRef]
- Mansoor O, M.; Simon, S.P.; Kumar, K.A.; Sundareswaran, K.; Nayak, P.S.R.; Padhy, N.P. Impact and economic assessment on solar PV mirroring system—A feasibility report. Energy Convers. Manag. 2020, 203, 112222. [Google Scholar] [CrossRef]
- Gu, Y.; Zhang, X.; Are Myhren, J.; Han, M.; Chen, X.; Yuan, Y. Techno-economic analysis of a solar photovoltaic/thermal (PV/T) concentrator for building application in Sweden using Monte Carlo method. Energy Convers. Manag. 2018, 165, 8–24. [Google Scholar] [CrossRef]
- Rezvani, S.; Bahri, P.; Urmee, T.; Baverstock, G.; Moore, A. Techno-economic and reliability assessment of solar water heaters in Australia based on Monte Carlo analysis. Renew. Energy 2017, 105, 774–785. [Google Scholar] [CrossRef]
- Chopra, K.; Tyagi, V.; Pandey, A.; Sharma, R.K.; Sari, A. PCM integrated glass in glass tube solar collector for low and medium temperature applications: Thermodynamic & techno-economic approach. Energy 2020, 198, 117238. [Google Scholar] [CrossRef]
- Assouo, T.; Lontsi, F.; Koholé, Y.W.; Boupda, O.; Njitacke, Z.T. Techno-economic and environmental analysis of solar, biomass and diesel hybrid systems for rural electrification in equatorial climates with different storage technologies: The case of Mayos Village, Cameroon. J. Energy Storage 2025, 113, 115636. [Google Scholar] [CrossRef]
- Pujari, A.S.; Majumdar, R.; Subramaniam, C.; Saha, S.K. Techno-Economic analysis of solar thermal seasonal thermochemical storage for Indian Himalayan cities. Appl. Therm. Eng. 2025, 269, 126090. [Google Scholar] [CrossRef]
- Patil, A.A.; Arora, R.; Arora, R.; Sridhara, S. Techno-economic analysis of solar, wind and biomass hybrid renewable energy systems in Bhorha village, India. J. Atmos. Sol. Terr. Phys. 2024, 265, 106362. [Google Scholar] [CrossRef]
- ISO 14040:2006; Environmental Management—Life Cycle Assessment—Principles and Framework; Second Edition, Cancels and Replaces ISO 14040:1997, ISO 14041:1998, ISO 14042:2000, ISO 14043:2000. International Organization for Standardization (ISO): Geneva, Switzerland, 2006. Available online: https://www.iso.org/standard/37456.html (accessed on 13 June 2025).
- ISO 14044:2006; Environmental Management—Life Cycle Assessment—Requirements and Guidelines; First Edition; Complements ISO 14040:2006. International Organization for Standardization (ISO): Geneva, Switzerland, 2006. Available online: https://www.iso.org/obp/ui/#iso:std:iso:14044:ed-1:v1:es (accessed on 13 June 2025).
- Cokgezme, O.F.; Colak Gunes, N.; Bayana, D.; Icier, F. Life cycle assessment of a Photovoltaic—Assisted Daylight simulated dryer. Sustain. Energy Technol. Assess. 2024, 65, 103751. [Google Scholar] [CrossRef]
- Chang, D.; Lee, C.; Chen, C.H. Review of life cycle assessment towards sustainable product development. J. Clean. Prod. 2014, 83, 48–60. [Google Scholar] [CrossRef]
- Klüppel, H.J. Editorial: The Revision of ISO Standards 14040-3. Int. J. Life Cycle Assess. 2005, 10, 165. [Google Scholar] [CrossRef]
- Wu, P.; Ma, X.; Ji, J.; Ma, Y. Review on Life Cycle Assessment of Energy Payback of Solar Photovoltaic Systems and a Case Study. Energy Procedia 2017, 105, 68–74. [Google Scholar] [CrossRef]
- Alam, E.; Xu, X. Life cycle assessment of photovoltaic electricity production by mono-crystalline solar systems: A case study in Canada. Environ. Sci. Pollut. Res. 2023, 30, 27422–27440. [Google Scholar] [CrossRef]
- Roy, R.; Pearce, J.M. Is small or big solar better for the environment? Comparative life cycle assessment of solar photovoltaic rooftop vs. ground-mounted systems. Int. J. Life Cycle Assess. 2024, 29, 516–536. [Google Scholar] [CrossRef]
- Nordin, A.H.M.; Sulaiman, S.I.; Shaari, S.; Mustapa, R.F. Energy and environmental impacts of a 37.57 MW dc ground-mounted large-scale photovoltaic system in Malaysia: A life-cycle approach. J. Clean. Prod. 2022, 335, 130326. [Google Scholar] [CrossRef]
- Adiansyah, J.S.; Agusdinata, D.B.; Putra, A.P. Environmental impacts of solar PV energy systems for small-island communities in Indonesia: A life cycle assessment approach. Energy Sustain. Dev. 2025, 85, 101651. [Google Scholar] [CrossRef]
- Ullah, F.; Hasrat, K.; Iqbal, S.; Kumar, S.; Wang, S.; Mu, M.; Lu, W. Evaluating the global warming potential of a 4.6 kWp solar PV system in Karak-KPK: A life cycle assessment. Appl. Therm. Eng. 2025, 266, 125790. [Google Scholar] [CrossRef]
- Santoyo-Castelazo, E.; Solano-Olivares, K.; Martínez, E.; García, E.; Santoyo, E. Life cycle assessment for a grid-connected multi-crystalline silicon photovoltaic system of 3 kWp: A case study for Mexico. J. Clean. Prod. 2021, 316, 128314. [Google Scholar] [CrossRef]
- Soler, D.; Rigamonti, L.; Gazbour, N.; Fuentealba, E. Environmental performance of a 1 MW photovoltaic plant in the Atacama Desert: A life cycle assessment study. Sol. Energy 2025, 292, 113454. [Google Scholar] [CrossRef]
- Jia, X.; Zhou, C.; Tang, Y.; Wang, W. Life cycle assessment on PERC solar modules. Sol. Energy Mater. Sol. Cells 2021, 227, 111112. [Google Scholar] [CrossRef]
- Rabaia, M.K.H.; Abdelkareem, M.A.; Sayed, E.T.; Elsaid, K.; Chae, K.J.; Wilberforce, T.; Olabi, A. Environmental impacts of solar energy systems: A review. Sci. Total Environ. 2021, 754, 141989. [Google Scholar] [CrossRef] [PubMed]
- Tawalbeh, M.; Al-Othman, A.; Kafiah, F.; Abdelsalam, E.; Almomani, F.; Alkasrawi, M. Environmental impacts of solar photovoltaic systems: A critical review of recent progress and future outlook. Sci. Total Environ. 2021, 759, 143528. [Google Scholar] [CrossRef] [PubMed]
- Shah, H.H.; Bareschino, P.; Mancusi, E.; Pepe, F. Environmental Life Cycle Analysis and Energy Payback Period Evaluation of Solar PV Systems: The Case of Pakistan. Energies 2023, 16, 6400. [Google Scholar] [CrossRef]
- Renewables Academy AG (RENAC). Certificado Profesional en Energía Fotovoltaica. 2025. Available online: https://www.renac.de (accessed on 30 June 2025).
- Yu, Z.; Lu, Z.; Xin, W.; Pu, H.; Jiang, J.; Ye, B. Environmental and economic evaluation of urban building-integrated photovoltaic and electric vehicle system. J. Build. Eng. 2024, 95, 110205. [Google Scholar] [CrossRef]
- Alcañiz, A.; Monaco, N.; Isabella, O.; Ziar, H. Offshore floating PV–DC and AC yield analysis considering wave effects. Energy Convers. Manag. 2024, 300, 117897. [Google Scholar] [CrossRef]
- Aliyi, M.; Nuru, N. Simulation of Photovoltaic Water Pumping System for Small Scale Irrigation and Rural Electrification by Using PVsyst: Case of Madhicho, W/Harerghe, Oromia, Ethiopia. Int. J. Energy Power Eng. 2020, 9, 49–68. [Google Scholar] [CrossRef]
- Petrychenko, O.; Levinskyi, M.; Goolak, S.; Lukoševičius, V. Prospects of Solar Energy in the Context of Greening Maritime Transport. Sustainability 2025, 17, 2141. [Google Scholar] [CrossRef]
- Matchanov, N.A.; Seok, K.O.; Mirzaev, A.A.; Malikov, M.A.; Saidov, D.S. Estudio del rendimiento energético en un sistema fotovoltaico de 2.24 kW con microinversor conectado a la red mediante el software de simulación PVsyst. Appl. Sol. Energy 2020, 56, 263–269. [Google Scholar] [CrossRef]
- Silinto, B.F.; van der Laag Yamu, C.; Zuidema, C.; Faaij, A.P. Hybrid renewable energy systems for rural electrification in developing countries: A review on energy system models and spatial explicit modelling tools. Renew. Sustain. Energy Rev. 2025, 207, 114916. [Google Scholar] [CrossRef]
- Jadhav, S.; Thorat, A. Technical and Financial Analysis of Commercial Solar Power Plant. In Proceedings of the 2021 4th Biennial International Conference on Nascent Technologies in Engineering (ICNTE), Mumbai, India, 15–16 January 2021; pp. 1–6. [Google Scholar] [CrossRef]
- Ramakumar, R. Technical and socio-economic aspects of solar energy and rural development in developing countries. Sol. Energy 1977, 19, 643–649. [Google Scholar] [CrossRef]
- Paletta, Q.; Terrén-Serrano, G.; Nie, Y.; Li, B.; Bieker, J.; Zhang, W.; Dubus, L.; Dev, S.; Feng, C. Advances in solar forecasting: Computer vision with deep learning. Adv. Appl. Energy 2023, 11, 100150. [Google Scholar] [CrossRef]
- Variava, J.M.; Ratnadhariya, J.K.; Haque Siddiqui, M.I.; Sadasivuni, K.K. 3D numerical model of a concentrated photovoltaic thermal (CPV/T) system for thermal and electrical performance optimization. Case Stud. Therm. Eng. 2024, 61, 104823. [Google Scholar] [CrossRef]
- Islam, M.A.; Ali, M.N.; Benitez, I.B.; Sidi Habib, S.; Jamal, T.; Flah, A.; Blazek, V.; El-Bayeh, C.Z. A comprehensive evaluation of photovoltaic simulation software: A decision-making approach using Analytic Hierarchy Process and performance analysis. Energy Strategy Rev. 2025, 58, 101663. [Google Scholar] [CrossRef]
- Li, J.; Wang, Y.; Xia, Y. A novel geometric parameter to evaluate the effects of block form on solar radiation towards sustainable urban design. Sustain. Cities Soc. 2022, 84, 104001. [Google Scholar] [CrossRef]
- Todde, G.; Murgia, L.; Deligios, P.A.; Hogan, R.; Carrelo, I.; Moreira, M.; Pazzona, A.; Ledda, L.; Narvarte, L. Energy and environmental performances of hybrid photovoltaic irrigation systems in Mediterranean intensive and super-intensive olive orchards. Sci. Total Environ. 2019, 651, 2514–2523. [Google Scholar] [CrossRef]
- Afolabi, T.; Farzaneh, H. Optimal Design and Operation of an Off-Grid Hybrid Renewable Energy System in Nigeria’s Rural Residential Area, Using Fuzzy Logic and Optimization Techniques. Sustainability 2023, 15, 3862. [Google Scholar] [CrossRef]
- Sadeghi, D.; Eslami, A.; Eslami, S.; Rahbar, K.; Kari, R. Enhancing PV system modeling accuracy: Comparative analysis of radiation models and data sources. Next Res. 2025, 2, 100165. [Google Scholar] [CrossRef]
- Ahmad Ludin, N.; Ahmad Affandi, N.A.; Purvis-Roberts, K.; Ahmad, A.; Ibrahim, M.A.; Sopian, K.; Jusoh, S. Environmental Impact and Levelised Cost of Energy Analysis of Solar Photovoltaic Systems in Selected Asia Pacific Region: A Cradle-to-Grave Approach. Sustainability 2021, 13, 396. [Google Scholar] [CrossRef]
- Hurtado-Pérez, E.; Bastida-Molina, P.; Aparisi-Cerdá, I.; Alfonso-Solar, D.; Fernández, A.R. Multicriteria solar photovoltaic potential evaluation for high educational buildings. Case study of Polytechnic University of Valencia, Spain. Renew. Energy 2024, 227, 120560. [Google Scholar] [CrossRef]
- Chang, R.; Luo, Y.; Zhu, R. Simulated local climatic impacts of large-scale photovoltaics over the barren area of Qinghai, China. Renew. Energy 2020, 145, 478–489. [Google Scholar] [CrossRef]
- Pal, M.; Dass, R.; Nehra, V. Powering sustainability: A techno-economic analysis of photovoltaic systems in dairy farming. Energy Sources Part Recover. Util. Environ. Eff. 2024, 46, 14033–14054. [Google Scholar] [CrossRef]
- Cucinotta, F.; Barberi, E.; Salmeri, F. A Review on Navigating Sustainable Naval Design: LCA and Innovations in Energy and Fuel Choices. J. Mar. Sci. Eng. 2024, 12, 520. [Google Scholar] [CrossRef]
- Ferrara, C.; Marmiroli, B.; Carvalho, M.L.; Girardi, P. Life Cycle Assessment of Photovoltaic electricity production in Italy: Current scenario and future developments. Sci. Total Environ. 2024, 948, 174846. [Google Scholar] [CrossRef] [PubMed]
- Portillo, F.; Alcayde, A.; Garcia, R.M.; Fernandez-Ros, M.; Gazquez, J.A.; Novas, N. Life Cycle Assessment in Renewable Energy: Solar and Wind Perspectives. Environments 2024, 11, 147. [Google Scholar] [CrossRef]
- Awad, H.; Nassar, Y.F.; Hafez, A.; Sherbiny, M.K.; Ali, A. Optimal design and economic feasibility of rooftop photovoltaic energy system for Assuit University, Egypt. Ain Shams Eng. J. 2022, 13, 101599. [Google Scholar] [CrossRef]
- Kumar, R.; Rajoria, C.; Sharma, A.; Suhag, S. Design and simulation of standalone solar PV system using PVsyst Software: A case study. Mater. Today Proc. 2021, 46, 5322–5328. [Google Scholar] [CrossRef]
- Espina, R.U.; Enano, N.H., Jr.; Descalsota, E.E., Jr.; Occidental, J.T. Modeling and Simulation of a 48-kW Off-grid Solar-PV Power System Using PVsyst. Preprint 2022. [Google Scholar] [CrossRef]
- Hwang, S.; Kang, Y.; Seok Lee, H. Performance and energy loss mechanism of bifacial photovoltaic modules at a solar carport system. Energy Sci. Eng. 2023, 11, 2866–2884. [Google Scholar] [CrossRef]
- Sekyere, C.K.; Davis, F.; Opoku, R.; Otoo, E.; Takyi, G.; Atepor, L. Performance evaluation of a 20 MW grid-coupled solar park located in the southern oceanic environment of Ghana. Clean. Eng. Technol. 2021, 5, 100273. [Google Scholar] [CrossRef]
- Hassan, I.; Alhamrouni, I.; Azhan, N.H. A CRITIC—TOPSIS Multi-Criteria Decision-Making Approach for Optimum Site Selection for Solar PV Farm. Energies 2023, 16, 4245. [Google Scholar] [CrossRef]
- Islam, M.A.; Islam, Z.; Muniandi, B.; Ali, M.M.N.; Rahman, M.A.; Lipu, M.S.H.; Shihavuddin, A.; Rahman, T.; Islam, M. Comparative Analysis of PV Simulation Software by Analytic Hierarchy Process. In Proceedings of the 2023 10th IEEE International Conference on Power Systems (ICPS), Cox’s Bazar, Bangladesh, 13–15 December 2023; pp. 1–5. [Google Scholar] [CrossRef]
- Simanjuntak, I.U.V.; Heryanto; Dani, A.W.; Salamah, K.S.; Silalahi, L.M.; Marsuki. Analysis of solar power public street lighting optimization with Pvsyst software in a residential complex area. Int. J. Electron. Telecommun. 2024, 70, 743–749. [Google Scholar] [CrossRef]
- Siregar, Y.; Hutahuruk, Y.; Suherman, S. Optimization Design and Simulating Solar PV System Using PVSyst Software. In Proceedings of the 2020 4th International Conference on Electrical, Telecommunication and Computer Engineering (ELTICOM), Virtual, 3–4 September 2020; pp. 219–223. [Google Scholar] [CrossRef]
- Amaducci, S.; Yin, X.; Colauzzi, M. Agrivoltaic systems to optimise land use for electric energy production. Appl. Energy 2018, 220, 545–561. [Google Scholar] [CrossRef]
- Alkahtani, M.M.; Kamari, N.A.M.; Zainuri, M.A.A.M.; Syam, F.A. Design of Grid-Connected Solar PV Power Plant in Riyadh Using PVsyst. Energies 2024, 17, 6229. [Google Scholar] [CrossRef]
- Parhamfar, M.; Zabihi, A. Comprehensive design of a 100-kilowatt solar power plant with bifacial technology in PVsyst for Arak, Iran. Sol. Energy Adv. 2025, 5, 100092. [Google Scholar] [CrossRef]
- Savaliya, S.; Ray, S. A Comparative Study on Different MPPT Techniques Applied On Photovoltaic System. Int. J. Adv. Res. Electr. Electron. Instrum. Eng. 2015, 4, 1249–1252. [Google Scholar] [CrossRef]
Disclaimer/Publisher’s Note: The statements, opinions and data contained in all publications are solely those of the individual author(s) and contributor(s) and not of MDPI and/or the editor(s). MDPI and/or the editor(s) disclaim responsibility for any injury to people or property resulting from any ideas, methods, instructions or products referred to in the content. |
© 2025 by the authors. Licensee MDPI, Basel, Switzerland. This article is an open access article distributed under the terms and conditions of the Creative Commons Attribution (CC BY) license (https://creativecommons.org/licenses/by/4.0/).








