Vision-Based Activity Recognition for Unobtrusive Monitoring of the Elderly in Care Settings
Abstract
1. Introduction
- A novel computer vision system is developed that integrates cameras and infrared sensors to monitor daily activities of elderly individuals without requiring wearable devices.
- We implement lightweight anomaly detection algorithms capable of identifying deviations from normal behavior patterns without relying on large volumes of labeled data. This makes the system highly suitable for real-world care home environments where critical events are rare and collecting large volumes of labeled anomaly data is not impractical.
- The system is evaluated through deployments in real elderly care settings, demonstrating significant improvements in emergency response times and overall resident safety.
- The system maintains resident privacy by employing frame differencing techniques that anonymize video outputs while retaining critical movement information for accurate activity recognition.
2. Related Work
2.1. Vision-Based Human Activity Recognition Systems
2.2. Wearable Sensor-Based Human Activity Recognition Systems
2.3. Fall Detection Systems and Low-Light Activity Recognition
3. Materials and Methods
3.1. Proposed Method
| Algorithm 1: Frame Differencing Algorithm used in motion detection |
![]() |
| Algorithm 2: Moving Average Algorithm for Motion Detection |
![]() |
3.2. Anomaly Detection
4. Results and Analysis
4.1. Data Used in Experiments
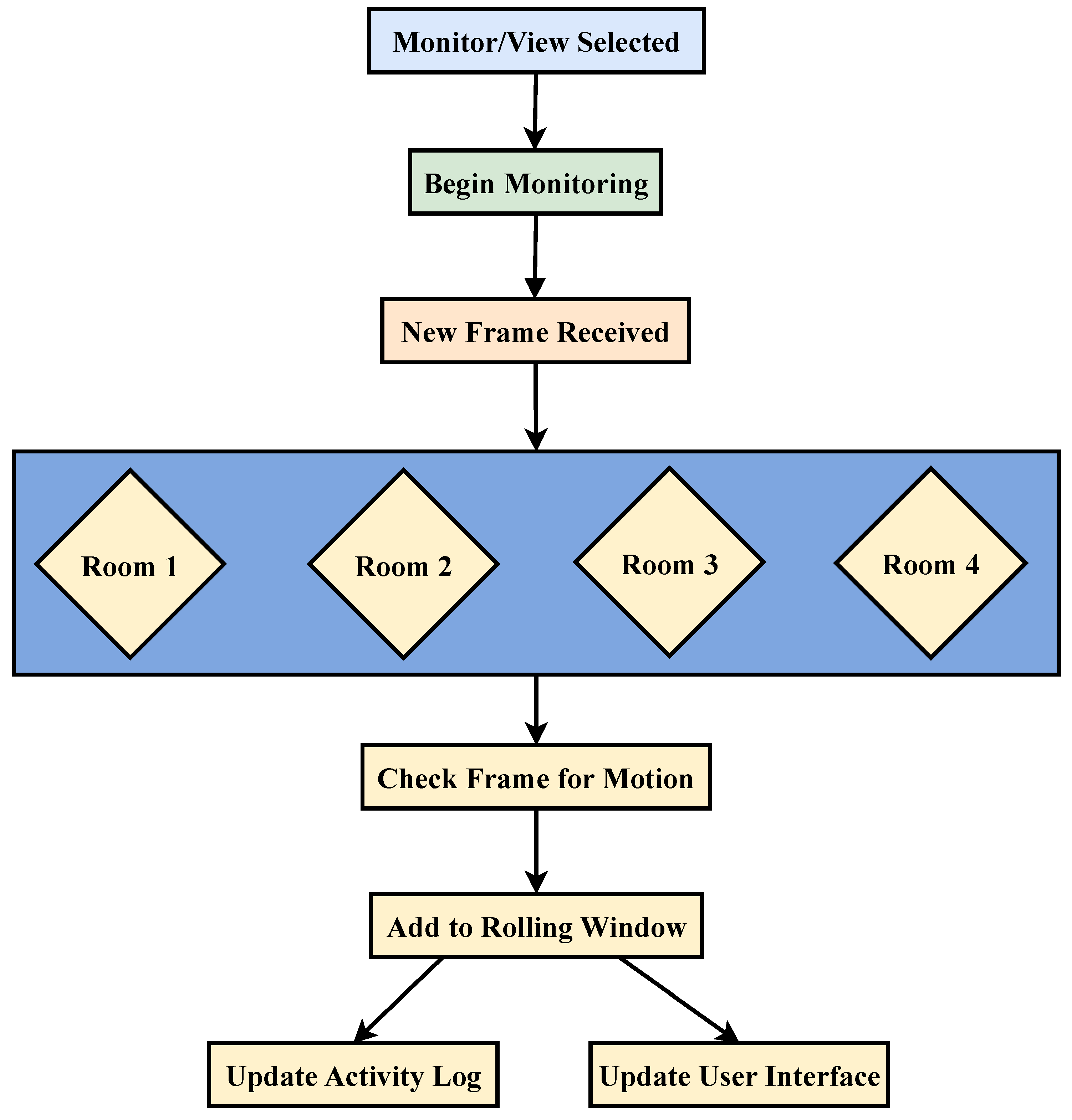
4.2. System Workflow and Monitoring Process
4.3. Data Analysis
4.4. Comparative Analysis with Existing Methodologies
5. Discussion
Limitations
6. Conclusions and Future Work
Author Contributions
Funding
Institutional Review Board Statement
Informed Consent Statement
Data Availability Statement
Conflicts of Interest
References
- Tan, M.P. Healthcare for older people in lower and middle income countries. Age Ageing 2022, 51, afac016. [Google Scholar] [CrossRef] [PubMed]
- Saied, I.; Alzaabi, A.; Arslan, T. Unobtrusive Sensors for Synchronous Monitoring of Different Breathing Parameters in Care Environments. Sensors 2024, 24, 2233. [Google Scholar] [CrossRef] [PubMed]
- Maresova, P.; Krejcar, O.; Maskuriy, R.; Bakar, N.A.A.; Selamat, A.; Truhlarova, Z.; Horak, J.; Joukl, M.; Vítkova, L. Challenges and opportunity in mobility among older adults–key determinant identification. BMC Geriatr. 2023, 23, 447. [Google Scholar] [CrossRef]
- Awotunde, J.B.; Ayoade, O.B.; Ajamu, G.J.; AbdulRaheem, M.; Oladipo, I.D. Internet of things and cloud activity monitoring systems for elderly healthcare. In Internet of Things for Human-Centered Design: Application to Elderly Healthcare; Springer: Singapore, 2022; pp. 181–207. [Google Scholar]
- Hussain, A.; Khan, S.U.; Rida, I.; Khan, N.; Baik, S.W. Human centric attention with deep multiscale feature fusion framework for activity recognition in Internet of Medical Things. Inf. Fusion 2024, 106, 102211. [Google Scholar] [CrossRef]
- Eyiokur, F.I.; Kantarcı, A.; Erakın, M.E.; Damer, N.; Ofli, F.; Imran, M.; Križaj, J.; Salah, A.A.; Waibel, A.; Štruc, V.; et al. A survey on computer vision based human analysis in the COVID-19 era. Image Vis. Comput. 2023, 130, 104610. [Google Scholar] [CrossRef]
- Asghar, I.; Ullah, R.; Griffiths, M.G.; Evans, G.; Vermaak, J. Skystrm: An Activity Monitoring System to Support Elderly Independence Through Smart Care Homes. In Proceedings of the 2023 6th Conference on Cloud and Internet of Things (CIoT), Lisbon, Portugal, 20–22 March 2023; pp. 119–126. [Google Scholar]
- Bhola, G.; Vishwakarma, D.K. A review of vision-based indoor HAR: State-of-the-art, challenges, and future prospects. Multimed. Tools Appl. 2024, 83, 1965–2005. [Google Scholar] [CrossRef]
- Ullah, R.; Arslan, T. PySpark-based optimization of microwave image reconstruction algorithm for head imaging big data on high-performance computing and Google cloud platform. Appl. Sci. 2020, 10, 3382. [Google Scholar] [CrossRef]
- Ke, S.R.; Thuc, H.L.U.; Lee, Y.J.; Hwang, J.N.; Yoo, J.H.; Choi, K.H. A review on video-based human activity recognition. Computers 2013, 2, 88–131. [Google Scholar] [CrossRef]
- Cristina, S.; Despotovic, V.; Pérez-Rodríguez, R.; Aleksic, S. Audio-and Video-based Human Activity Recognition Systems in Healthcare. IEEE Access 2024, 12, 8230–8245. [Google Scholar] [CrossRef]
- Sinha, K.P.; Kumar, P. Human activity recognition from UAV videos using a novel DMLC-CNN model. Image Vis. Comput. 2023, 134, 104674. [Google Scholar] [CrossRef]
- Karácsony, T.; Jeni, L.A.; De la Torre, F.; Cunha, J.P.S. Deep learning methods for single camera based clinical in-bed movement action recognition. Image Vis. Comput. 2024, 143, 104928. [Google Scholar] [CrossRef]
- Ghali, A.; Cunningham, A.S.; Pridmore, T.P. Object and event recognition for stroke rehabilitation. In Proceedings of the Visual Communications and Image Processing 2003, Lugano, Switzerland, 8–11 July 2003; Volume 5150, pp. 980–989. [Google Scholar]
- Gaikwad, S.; Bhatlawande, S.; Shilaskar, S.; Solanke, A. A computer vision-approach for activity recognition and residential monitoring of elderly people. Med. Nov. Technol. Devices 2023, 20, 100272. [Google Scholar] [CrossRef]
- Jalal, A.; Kamal, S.; Kim, D. A depth video sensor-based life-logging human activity recognition system for elderly care in smart indoor environments. Sensors 2014, 14, 11735–11759. [Google Scholar] [CrossRef]
- Wang, C.Y.; Lin, F.S. AI-driven privacy in elderly care: Developing a comprehensive solution for camera-based monitoring of older adults. Appl. Sci. 2024, 14, 4150. [Google Scholar] [CrossRef]
- Gillani, N.; Arslan, T. Intelligent sensing technologies for the diagnosis, monitoring and therapy of alzheimer’s disease: A systematic review. Sensors 2021, 21, 4249. [Google Scholar] [CrossRef]
- Majumder, S.; Aghayi, E.; Noferesti, M.; Memarzadeh-Tehran, H.; Mondal, T.; Pang, Z.; Deen, M.J. Smart homes for elderly healthcare—Recent advances and research challenges. Sensors 2017, 17, 2496. [Google Scholar] [CrossRef]
- Jang, I.Y.; Kim, H.R.; Lee, E.; Jung, H.W.; Park, H.; Cheon, S.H.; Lee, Y.S.; Park, Y.R. Impact of a wearable device-based walking programs in rural older adults on physical activity and health outcomes: Cohort study. JMIR MHealth UHealth 2018, 6, e11335. [Google Scholar] [CrossRef] [PubMed]
- Smirnova, E.; Leroux, A.; Cao, Q.; Tabacu, L.; Zipunnikov, V.; Crainiceanu, C.; Urbanek, J.K. The predictive performance of objective measures of physical activity derived from accelerometry data for 5-year all-cause mortality in older adults: National Health and Nutritional Examination Survey 2003–2006. J. Gerontol. Ser. A 2020, 75, 1779–1785. [Google Scholar] [CrossRef] [PubMed]
- Jiang, Y.; Zeng, K.; Yang, R. Wearable device use in older adults associated with physical activity guideline recommendations: Empirical research quantitative. J. Clin. Nurs. 2023, 32, 6374–6383. [Google Scholar] [CrossRef]
- Zhang, S.; Li, Y.; Zhang, S.; Shahabi, F.; Xia, S.; Deng, Y.; Alshurafa, N. Deep learning in human activity recognition with wearable sensors: A review on advances. Sensors 2022, 22, 1476. [Google Scholar] [CrossRef]
- Bhattacharya, D.; Sharma, D.; Kim, W.; Ijaz, M.F.; Singh, P.K. Ensem-HAR: An ensemble deep learning model for smartphone sensor-based human activity recognition for measurement of elderly health monitoring. Biosensors 2022, 12, 393. [Google Scholar] [CrossRef] [PubMed]
- Umer, M.; Alarfaj, A.A.; Alabdulqader, E.A.; Alsubai, S.; Cascone, L.; Narducci, F. Enhancing fall prediction in the elderly people using LBP features and transfer learning model. Image Vis. Comput. 2024, 145, 104992. [Google Scholar] [CrossRef]
- Zi, X.; Chaturvedi, K.; Braytee, A.; Li, J.; Prasad, M. Detecting human falls in poor lighting: Object detection and tracking approach for indoor safety. Electronics 2023, 12, 1259. [Google Scholar] [CrossRef]
- Hussain, A.; Khan, S.U.; Khan, N.; Rida, I.; Alharbi, M.; Baik, S.W. Low-light aware framework for human activity recognition via optimized dual stream parallel network. Alex. Eng. J. 2023, 74, 569–583. [Google Scholar] [CrossRef]
- Teixeira, E.; Fonseca, H.; Diniz-Sousa, F.; Veras, L.; Boppre, G.; Oliveira, J.; Pinto, D.; Alves, A.J.; Barbosa, A.; Mendes, R.; et al. Wearable devices for physical activity and healthcare monitoring in elderly people: A critical review. Geriatrics 2021, 6, 38. [Google Scholar] [CrossRef]
- Yu, Y.; Wang, J.; Li, N. Foreground and background separated image style transfer with a single text condition. Image Vis. Comput. 2024, 143, 104956. [Google Scholar] [CrossRef]
- Galvão, Y.M.; Castro, L.; Ferreira, J.; Neto, F.B.d.L.; Fagundes, R.A.d.A.; Fernandes, B.J. Anomaly Detection in Smart Houses for Healthcare: Recent Advances, and Future Perspectives. SN Comput. Sci. 2024, 5, 136. [Google Scholar] [CrossRef]
- Kolkar, R.; Geetha, V. Issues and challenges in various sensor-based modalities in human activity recognition system. In Applications of Advanced Computing in Systems: Proceedings of International Conference on Advances in Systems, Control and Computing; Springer: Singapore, 2021; pp. 171–179. [Google Scholar]
- Zhang, Y.; Liang, W.; Yuan, X.; Zhang, S.; Yang, G.; Zeng, Z. Deep Learning Based Abnormal Behavior Detection for Elderly Healthcare Using Consumer Network Cameras. IEEE Trans. Consum. Electron. 2023, 70, 2414–2422. [Google Scholar] [CrossRef]








Disclaimer/Publisher’s Note: The statements, opinions and data contained in all publications are solely those of the individual author(s) and contributor(s) and not of MDPI and/or the editor(s). MDPI and/or the editor(s) disclaim responsibility for any injury to people or property resulting from any ideas, methods, instructions or products referred to in the content. |
© 2025 by the authors. Licensee MDPI, Basel, Switzerland. This article is an open access article distributed under the terms and conditions of the Creative Commons Attribution (CC BY) license (https://creativecommons.org/licenses/by/4.0/).
Share and Cite
Ullah, R.; Asghar, I.; Akbar, S.; Evans, G.; Vermaak, J.; Alblwi, A.; Bamaqa, A. Vision-Based Activity Recognition for Unobtrusive Monitoring of the Elderly in Care Settings. Technologies 2025, 13, 184. https://doi.org/10.3390/technologies13050184
Ullah R, Asghar I, Akbar S, Evans G, Vermaak J, Alblwi A, Bamaqa A. Vision-Based Activity Recognition for Unobtrusive Monitoring of the Elderly in Care Settings. Technologies. 2025; 13(5):184. https://doi.org/10.3390/technologies13050184
Chicago/Turabian StyleUllah, Rahmat, Ikram Asghar, Saeed Akbar, Gareth Evans, Justus Vermaak, Abdulaziz Alblwi, and Amna Bamaqa. 2025. "Vision-Based Activity Recognition for Unobtrusive Monitoring of the Elderly in Care Settings" Technologies 13, no. 5: 184. https://doi.org/10.3390/technologies13050184
APA StyleUllah, R., Asghar, I., Akbar, S., Evans, G., Vermaak, J., Alblwi, A., & Bamaqa, A. (2025). Vision-Based Activity Recognition for Unobtrusive Monitoring of the Elderly in Care Settings. Technologies, 13(5), 184. https://doi.org/10.3390/technologies13050184



