Towards a Modern Learning Organization: Human-Centered Digitalization of Lessons Learned Management for Complex Systems Development Projects
Abstract
1. Introduction
2. Theoretical Background
2.1. Lessons Learned Management in Complex Systems Development Projects
2.2. Managing Lessons Learned and Learning Organization in Digital Realm
2.3. “What We Know and Don’t Know” in Digitalizing Lessons Learned Management for Projects
2.4. The Proposed Human-Centered Digitalization Approach
2.5. Design Principles for the Human-Centered Digitalization Approach
2.5.1. Mindset Dimension: The Capacity to Understand Others and to Start to Solve Problems from Their Perspectives
2.5.2. Viewpoint Dimension: The Capability to Understand the Situation as the Complexity of the System Increases
2.5.3. Process Dimension: The Methodology to Apply in Which a Situation or Issue May Be Analyzed and Solved
2.5.4. Performance Dimension: Performance-Driven Actions towards Optimal Capability Building in Implementation
3. Data and Methods
4. Case Study and Results
4.1. Problem Validation
4.2. Stakeholders and Stakeholder Needs
4.3. The “As-Is” Situation
- Sales phase: The sale phase is where customers’ needs are identified, which is derived from the development of the systems requirements. Based on the experience from previous and similar projects and inputs from the customers (i.e., shipyard in our case), the system’s development requirements can be firstly generated and validated, and then the cost of design concept can be estimated and presented to the customer.
- Start-up phase: The sales manager prepares and hands over all documents, such as contracts, purchase orders, requirements and sales calculations for the cost, to the director who owns various projects. The director is responsible for appointing a project manager and handing over those documentations, which are all performed digitally. A project manager is then responsible for carrying out a pre-risk assessment.
- Planning phase: The project manager establishes a project plan according to the given budget (P-Calc) and contractual obligations. Once all resources are allocated to the project, a kick-off meeting is held with the project manager, hardware (HW)/software (SW) lead, HW/SW responsible and other engineers. According to the case’s organization’s existing procedures for this phase, the previous LLs should be considered as topics during the kick-off meeting. The risks can be brainstormed and identified based on earlier experiences in relevant projects, such as LL. The gathered risks can be stored in the project folder. However, locating the LLs was difficult.
- Engineering phase: The customer (i.e., shipyard) and the third party (i.e., suppliers) hand over the system’s development requirements. System requirements are transferred to HW drawings, SW functionality documents, piping and instrument lists (P&ID) and input/output (IO) lists of all the signals that require connection, which forms the basis of the SW’s development and graphical user interface. During the engineering phase, there is back-and-forth communication with the director, shipyard and suppliers to ensure that the automated systems were developed as required. All relevant communications were conducted via e-mails, meetings/workshops, or phone calls. After meetings/workshops, a minute-of-meeting (MoM) document was made and stored in the project folder.
- Production and testing: HW and SW productions are finalized in this stage with an Internal Acceptance Test (IAT) before a Factory Acceptance Test (FAT). FAT is performed with the director, customer (i.e., shipyard), third party (i.e., suppliers) and class company to ensure that the systems are working as intended and accepted. An MoM document after FAT is performed and stored in the project folder. HW equipment is shipped for installation, and SW files are handed over to the local site’s office.
- Commissioning phase: The case’s organization is directly involved in the installation or as a supervisor. The commissioning phase is finalized by a Customer Acceptance Test (CAT) for verifying the system’s requirements, and the validation of the system in its environment is conducted at sea trials and gas trials.
- Closing phase: After the gas trial, the project is handed over to Customer Support (CS), which means that the project is completed from the delivery side. CS will handle all incoming warranty claims from the customers. The only LL meeting called by the project manager is after the developed systems completed commissioning or before the handover to CS in the closing phase. There has been a lack of feedback from CS for the automated systems department afterward.
- LL meetings: Current LL meetings are only held at the project’s end phase. The aim for the current LL meeting is set to reflect on project-specific work. Prioritizing LL at the end of each project requires each project’s participant to remember all issues that occurred during the project’s implementation and to convey these based on their interpretations during LL meetings. Important knowledge from the LL meeting to share with the sales department is related to technical challenges, over-consumption of hours, purchase costs or customer relationships. HW or SW leads are responsible for the technical-related LL cases registered in the problem and improvement database (P&I). When a P&I is registered, it is sent to the product department.
- LL storage: The documentation of LL meetings is stored in the project folder, which is only available on a local server. The workflow mapping demonstrates the lack of an effective method to enable knowledge users to access the stored lessons. Furthermore, the current focus on LLs in the project’s endpoint causes many LLs to remain within the individual participants or they are only shared with some informally.
- Feedback loops: The knowledge flow from CS back to the automated systems department is highly desired, but it is not in place. After the automated system is delivered and operative, CS handles all relevant feedback. Feedback regarding warranty claims about the system’s delivery and operations should serve as useful insights for potential improvements in future systems development.
4.4. Root Cause Analysis
4.4.1. People
4.4.2. Methods and Tools
4.4.3. Procedures and Processes
4.4.4. Communication
4.5. The Solution
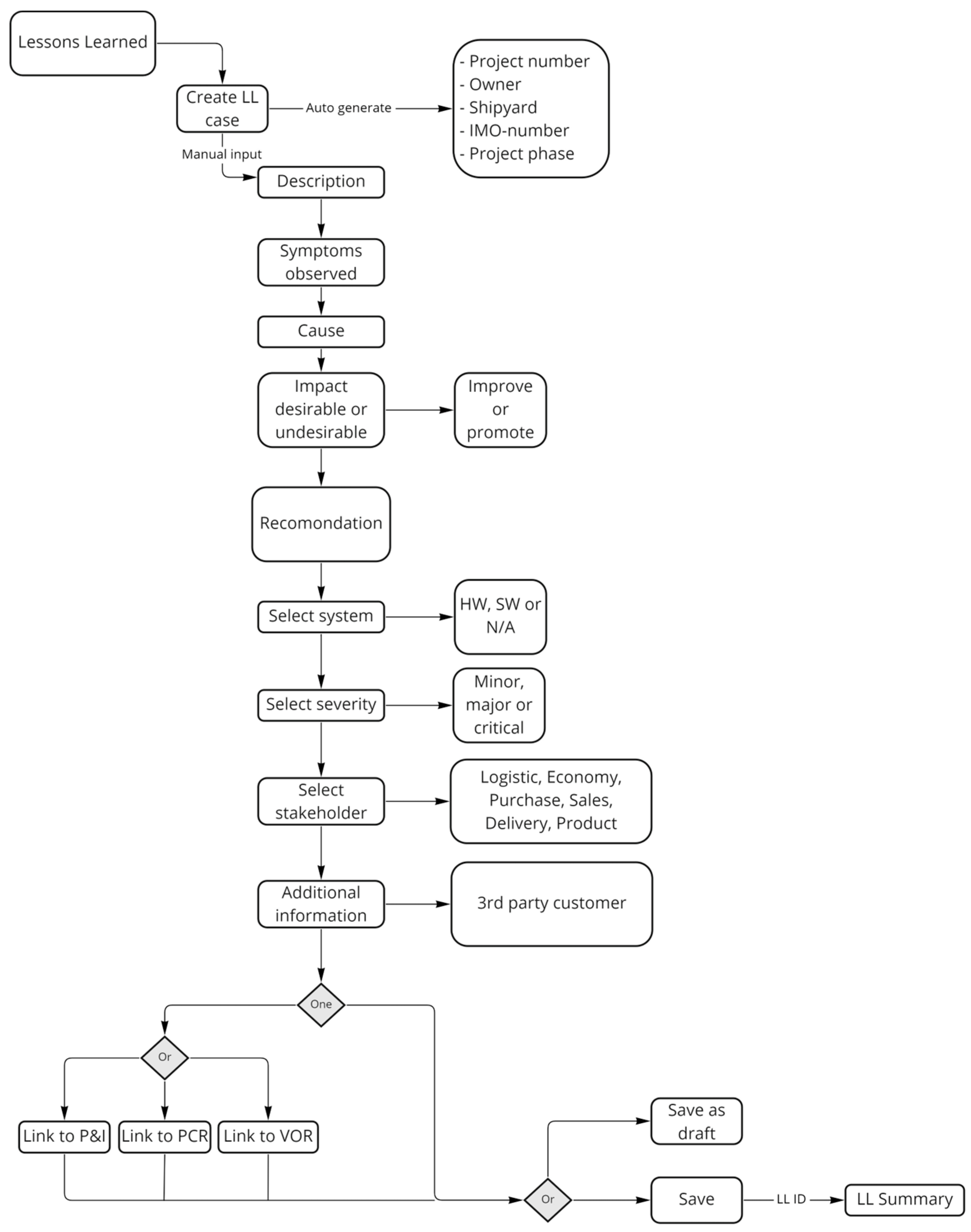
4.5.1. The Customized Knowledge Flow of Lessons Learned
4.5.2. The Digitalization of the Customized Lessons Learned Flow
4.5.3. The Solution Review for Improvements
4.6. Solution Validation
5. Conclusions and Discussion
- We presented “human-centered digitalization” as a problem-solving approach in digitalizing LL management for complex systems development projects and demonstrated its applicability in the real-life case of automated systems projects for maritime industries. An interesting extension to our study is to apply the approach in different complex systems development projects, such as in different organizations or industries, and to investigate if a change in settings from complex systems to non-complex ones would lead to different and similar findings.
- This study only focuses on one case study of one automated systems department. In a large company, many functional departments exist. Many departments, such as the commercial department in the case’s organization, may share similar needs for a common digital platform for storing and retrieving LLs. The case’s organization has long-term goal to have a fully digitalized solution that satisfies each department’s needs. It is, therefore, recommended that similar research should be conducted across different functional departments, which can yield an organization-wide solution.
- The solutions in the case study are validated for the intended problem-solving scenario. The next step is to obtain solutions that are verified for “how well the solutions perform” and to make a business case for implementing the solutions. Such an implementation may take years in a large company such as the case’s organization, and presenting the solutions as a business case by proposing a business plan for detailed planning and financing [85] is recommended.
Author Contributions
Funding
Institutional Review Board Statement
Informed Consent Statement
Data Availability Statement
Acknowledgments
Conflicts of Interest
References
- Hoe, S.L. Digitalization in practice: The fifth discipline advantage. Learn. Organ. 2019, 27, 54–64. [Google Scholar] [CrossRef]
- Marnewick, C.; Marnewick, A.L. Digitalization of project management: Opportunities in research and practice. Proj. Leadersh. Soc. 2022, 3, 100061. [Google Scholar] [CrossRef]
- Whyte, J. How digital information transforms project delivery models. Proj. Manag. J. 2019, 50, 177–194. [Google Scholar] [CrossRef]
- Malyshkin, N.G.; Mikhalevich, N.V.; Nikitina, E.V. System approach in digitalization of management. In Socio-Economic Systems: Paradigms for the Future, 1st ed.; Popkova, E.G., Ostrovskaya, V.N., Bogoviz, A.V., Eds.; Springer: Cham, Switzerland, 2021; pp. 957–964. [Google Scholar]
- Shortell, T.M. INCOSE Systems Engineering Handbook: A Guide for System Life Cycle Processes and Activities, 4th ed.; John Wiley Sons Inc.: New York, NY, USA, 2015. [Google Scholar]
- Dalkir, K. Knowledge Management in Theory and Practice, 2nd ed.; The MIT Press: Cambridge, UK, 2011. [Google Scholar]
- Jugdev, K. Learning from lessons learned: Project management research program. Am. J. Econ. Bus. Adm. 2012, 4, 13–22. [Google Scholar]
- Weber, R.; Aha, D.W.; Becerra-Fernandez, I. Intelligent lessons learned systems. Expert Syst. Appl. 2001, 17, 17–34. [Google Scholar] [CrossRef]
- Williams, T. How do organizations learn lessons from projects—And do they? IEEE Trans. Eng. Manag. 2008, 55, 248–266. [Google Scholar] [CrossRef]
- Bakker, R.M.; Cambré, B.; Korlaar, L.; Raab, J. Managing the project learning paradox: A set-theoretic approach toward project knowledge transfer. Int. J. Proj. Manag. 2011, 29, 494–503. [Google Scholar] [CrossRef]
- Hartmann, A.; Dorée, A. Learning between projects: More than sending messages in bottles. Int. J. Proj. Manag. 2015, 33, 341–351. [Google Scholar] [CrossRef]
- Chaves, M.S.; de Araújo, C.C.S.; Teixeira, L.R.; Rosa, D.V.; Júnior, I.G.; Nogueira, C. A new approach to managing Lessons Learned in PMBoK process groups: The Ballistic 2.0 Model. Int. J. Inf. Syst. Proj. Manag. 2016, 4, 27–45. [Google Scholar] [CrossRef]
- Carillo, P.; Ruikar, K.; Fuller, P. When will we learn? Improving lessons learned practice in construction. Int. J. Proj. Manag. 2013, 31, 567–578. [Google Scholar] [CrossRef]
- Guribie, F.L.; Owusu-Manu, D.G.; Badu, E.; Blay, A.V.K.J. How project-based organizations cultivate learning in projects: A social-constructivist perspective. J. Build. Constr. Plan. Res. 2021, 9, 251–271. [Google Scholar] [CrossRef]
- Liu, Y.; Houwing, E.J.; Hertogh, M.; Yuan, Z.; Liu, H. Explorative Learning in Infrastructure Development Megaprojects: The Case of the Hong Kong-Zhuhai-Macao Bridge. Proj. Manag. J. 2022, 53, 113–127. [Google Scholar] [CrossRef]
- Duffield, S.; Whitty, S.J. Developing a systemic lessons learned knowledge model for organisational learning through projects. Int. J. Prog. Manag. 2015, 33, 311–324. [Google Scholar] [CrossRef]
- Alvarenga, A.; Matos, F.; Godina, R.; CO Matias, J. Digital transformation and knowledge management in the public sector. Sustainability 2020, 12, 5824. [Google Scholar] [CrossRef]
- Grant, R.M. Toward a knowledge-based theory of the firm. Strateg. Manag. J. 1996, 17, 109–122. [Google Scholar] [CrossRef]
- McAdam, R.; Mason, B.; McCrory, J. Exploring the dichotomies within the tacit knowledge literature: Towards a process of tacit knowing in organizations. J. Knowl. Manag. 2007, 11, 43–59. [Google Scholar] [CrossRef]
- PMBoK. A Guide to the Project Management Body Knowledge, 7th ed.; Project Management Institute: Newtown Square, PA, USA, 2021. [Google Scholar]
- Qazi, A.; Quigley, J.; Dickson, A.; Kirytopoulos, K. Project Complexity and Risk Management (ProCRiM): Towards modelling project complexity driven risk paths in construction projects. Int. J. Proj. Manag. 2016, 34, 1183–1198. [Google Scholar] [CrossRef]
- Neef, D. Managing corporate risk through better knowledge management. Learn. Organ. 2005, 12, 112–124. [Google Scholar] [CrossRef]
- Christensen, S.; Kreiner, K. Prosjektledelse under Usikkerhet [Project Management under Uncertainty]; Universitetsforlaget A/S: Oslo, Norway, 1991. [Google Scholar]
- Liebowitz, J.; Megbolugbe, I. A set of frameworks to aid the project manager in conceptualizing and implementing knowledge management initiatives. Int. J. Proj. Manag. 2003, 21, 189–198. [Google Scholar] [CrossRef]
- Resca, A.; Za, S.; Spagnoletti, P. Digital platforms as sources for organizational and strategic transformation: A case study of the Midblue project. J. Theor. Appl. Electron. Commer. Res. 2013, 8, 71–84. [Google Scholar] [CrossRef]
- Firestone, J.M.; McElroy, M.W. Key Issues in the New Knowledge Management, 1st ed.; Routledge: New York, NY, USA, 2003. [Google Scholar]
- Davenport, T.; Prusak, L. Working Knowledge: How Organizations Manage What They Know; Harvard Business School Press: Boston, MA, USA, 1998. [Google Scholar]
- Di Vaio, A.; Palladino, R.; Pezzi, A.; Kalisz, D.E. The role of digital innovation in knowledge management systems: A systematic literature review. J. Bus. Res. 2021, 123, 220–231. [Google Scholar] [CrossRef]
- Gravin, D.A. Building a learning organization. Harv. Bus. Rev. 1993, 71, 78–91. [Google Scholar]
- Liu, D.R.; Lin, C.W. Modeling the knowledge-flow view for collaborative knowledge support. Knowl. Based Syst. 2012, 31, 41–54. [Google Scholar] [CrossRef]
- Senge, P. The Fifth Discipline: The Art and Practice of the Learning Organization, 1st ed.; Doubleday: New York, NY, USA, 1990. [Google Scholar]
- Simon, H.A. Bounded rationality and organizational learning. Organ. Sci. 1991, 2, 125–134. [Google Scholar] [CrossRef]
- Milton, N. Knowledge Management for Teams and Projects, 1st ed.; Chandos: Oxford, UK, 2005. [Google Scholar]
- O’Dell, C.; Hubert, C. The New Edge in Knowledge: How Knowledge Management Is Changing the Way We Do Business, 1st ed.; John Wiley & Sons: Hoboken, NJ, USA, 2011. [Google Scholar]
- Norman, D.A. The Design of Everyday Things, Revised and Extended ed.; Basic Books: New York, NY, USA, 2013. [Google Scholar]
- Jessop, A.; Parker, D.; Temple, J. Donor patterns: A modular structure for sharing knowledge. J. Oper. Res. Soc. 2016, 67, 378–392. [Google Scholar] [CrossRef][Green Version]
- Argyris, C.; Schoen, D. Organizational Learning: A Theory of Action Perspective, 1st ed.; Addison-Wesley Publishing Company: London, UK, 1978. [Google Scholar]
- McClory, S.; Read, M.; Labib, A. Conceptualising the lessons-learned process in project management: Towards a triple-loop learning framework. Int. J. Proj. Manag. 2017, 35, 1322–1335. [Google Scholar] [CrossRef]
- Terzieva, M. Project knowledge management: How organizations learn from experience. Procedia Tech. 2014, 16, 1086–1095. [Google Scholar] [CrossRef]
- Barley, W.C.; Treem, J.W.; Kuhn, T. Valuing multiple trajectories of knowledge: A critical review and agenda for knowledge management research. Acad. Manag. Ann. 2018, 12, 278–317. [Google Scholar] [CrossRef]
- Anantatmula, V.S.; Stankosky, M. KM criteria for different types of organisations. Int. J. Knowl. Learn. 2008, 41, 18–35. [Google Scholar] [CrossRef]
- Chen, Y.; Luo, H.; Chen, J.; Guo, Y. Building data-driven dynamic capabilities to arrest knowledge hiding: A knowledge management perspective. J. Bus. Res. 2022, 139, 1138–1154. [Google Scholar] [CrossRef]
- Brooking, A. Corporate Memories, Strategies for Knowledge Management, 1st ed.; Thompson Business Press: London, UK, 1999. [Google Scholar]
- Huysman, M.H.; de Wit, D.H. Knowledge Sharing in Practice; Kluwer Academic Publishers: Dordrecht, The Netherlands, 2010. [Google Scholar]
- Duhon, H.J.; Elias, J.S. Why it is difficult to learn lessons: Insights from decision theory and cognitive science. SPE Proj. Facil. Const. 2008, 3, 1–7. [Google Scholar] [CrossRef]
- Page-Jones, M. The Practical Guide to Structured Systems Design, 2nd ed.; Prentice Hall: Hoboken, NJ, USA, 1988. [Google Scholar]
- Buchanan, R. Systems thinking and design thinking: The search for principles in the world we are making. She Ji J. Des. Econ. Innov. 2019, 5, 85–104. [Google Scholar] [CrossRef]
- Broo, D.G. Transdisciplinarity and three mindsets for sustainability in the age of cyber-physical systems. J. Ind. Inf. Integr. 2022, 27, 100290. [Google Scholar] [CrossRef]
- Von Bertalanffy, L. The history and status of general systems theory. Acad. Manag. J. 1972, 15, 407–426. [Google Scholar] [CrossRef]
- Barton, J. Pragmatism, systems thinking and system dynamics. In Proceedings of the System Dynamics Conference, Wellington, New Zealand, 20–23 July 1999. [Google Scholar]
- Dalsgaard, P. Pragmatism and design thinking. Int. J. Des. 2014, 8, 143–155. [Google Scholar]
- Brown, T. Design thinking. Harv. Bus. Rev. 2008, 86, 84–94. [Google Scholar]
- Standard ISO 9241-210:2019. Available online: https://www.iso.org/standard/77520.html (accessed on 6 September 2022).
- Roth, K.; Globocnik, D.; Rau, C.; Neyer, A.K. Living up to the expectations: The effect of design thinking on project success. Creat. Innov. Manag. 2020, 29, 667–684. [Google Scholar] [CrossRef]
- Edson, M.C.; Henning, P.B.; Sankaran, S. A Guide to Systems Research Philosophy, Processes and Practice; Springer: Singapore, 2016. [Google Scholar]
- Standard ISO/IEC/IEEE 15288: 2015. Available online: https://www.iso.org/standard/63711.html (accessed on 7 September 2022).
- Buede, D.M.; Miller, W.D. The Engineering Design of Systems: Models and Methods; John Wiley & Sons: Hoboken, NJ, USA, 2016. [Google Scholar]
- Carlgren, L.; Ingo, R.; Elmquist, M. Framing Design Thinking: The Concept in Idea and Enactment. Creat. Innov. Manag. 2016, 25, 38–57. [Google Scholar] [CrossRef]
- Edson, M.C.; Klein, L. Problem structuring and research design in systemic inquiry. In A Guide to Systems Research; Edson, M.C., Henning, P.B., Sankaran, S., Eds.; Springer: Singapore, 2017; pp. 59–80. [Google Scholar]
- Plattner, H.; Meinel, C.; Leifer, L. Design Thinking Research: Building Innovators; Springer: Cham, Switzerland, 2014. [Google Scholar]
- Brown, T.; Wyatt, J. Design thinking for social innovation. Dev. Outreach 2010, 12, 29–43. [Google Scholar] [CrossRef]
- Dell’Era, C.; Landoni, P. Living Lab: A methodology between user-centred design and participatory design. Creat. Innov. Manag. 2014, 23, 137–154. [Google Scholar] [CrossRef]
- Sanders, E.B.N.; Rim, S. From user-centered to participatory design approaches. In Design and the Social Sciences, 1st ed.; Frascara, J., Ed.; CRC Press: London, UK, 2001; pp. 1–8. [Google Scholar]
- Müller, H.; Orgun, M. A reverse engineering approach to subsystem structure identification. J. Softw. Maint. 1993, 5, 181–204. [Google Scholar] [CrossRef]
- Muller, G. Systems Architecting: A Business Perspective; CRC Press: London, UK, 2011. [Google Scholar]
- Gardan, J.; Matta, N. Enhancing knowledge management into systems engineering through new models in SysML. Procedia CIRP 2017, 60, 169–174. [Google Scholar] [CrossRef]
- Dorst, K. The core of ‘design thinking’ and its application. Des. Stud. 2011, 32, 521–532. [Google Scholar] [CrossRef]
- Daniëls, N.E.; Hochstenbach, L.M.; van Bokhoven, M.A.; Beurskens, A.J.; Delespaul, P.A. Implementing Experience Sampling technology for functional analysis in family medicine—A design thinking approach. Front. Psychol. 2019, 10, 2782. [Google Scholar] [CrossRef] [PubMed]
- Lewrick, M.; Link, P.; Leifer, L. The Design Thinking Playbook: Mindful Digital Transformation of Teams, Products, Services, Businesses and Ecosystems; John Wiley & Sons: Hoboken, NJ, USA, 2018. [Google Scholar]
- Melendez, S.; Sima, X.; Coudert, T.; Geneste, L.; de Valroger, A. An experience feedback process for learning from collaboration experiences. Comput. Ind. 2022, 141, 103693. [Google Scholar] [CrossRef]
- SEBoK. Guide to the Systems Engineering Body of Knowledge (SEBoK); Stevens Institute of Technology: Hoboken, NJ, USA, 2017. [Google Scholar]
- Chapman, C.; Ward, S. Project Risk Management Processes, Techniques and Insights, 1st ed.; John Wiley & Sons: Hoboken, NJ, USA, 2003. [Google Scholar]
- Paulzen, O.; Doumi, M.; Perc, P.; Cereijo-Roibas, A. A maturity model for quality improvement in knowledge management. In Proceedings of the 13th Australasian Conference on Information, Melbourne, Australia, 1 January 2002. [Google Scholar]
- Eisenhardt, K.; Graebner, M.E. Theory building from cases: Opportunities and challenges. Acad. Manag. J. 2007, 50, 25–32. [Google Scholar] [CrossRef]
- Widdowson, M.D.J. Case study research methodology. Int. J. Trans. Anal. Res. 2011, 2, 25–34. [Google Scholar] [CrossRef]
- Noor, K.B.M. Case study: A strategic research methodology. Am. J. Appl. Sci. 2008, 5, 1602–1604. [Google Scholar] [CrossRef]
- Runeson, P.; Höst, M.; Rainer, A.; Regnell, B. Case Study Research in Software Engineering: Guidelines and Examples; John Wiley & Sons: Hoboken, NJ, USA, 2012. [Google Scholar]
- DNV, ISO 9001—Kvalitetsstyring. Available online: https://www.dnv.no/services/iso-9001-kvalitetsstyring-33655 (accessed on 10 January 2022).
- Fletcher, A.J.; MacPhee, M.; Dickson, G. Doing participatory action research in a multicase study: A methodological example. Int. J. Qual. Methods 2015, 14, 1609406915621405. [Google Scholar] [CrossRef]
- Rowley, J. Conducting research interviews. Manag. Res. Rev. 2012, 35, 260–271. [Google Scholar] [CrossRef]
- Tarr, J.; Gonzalez-Polledo, E.; Cornish, F. On liveness: Using arts workshops as a research method. Qual. Res. 2018, 18, 36–52. [Google Scholar] [CrossRef]
- Ryan, F.; Coughlan, M.; Cronin, P. Interviewing in qualitative research: The one-to-one interview. Int. J. Ther. Rehabil. 2009, 16, 309–314. [Google Scholar] [CrossRef]
- Sarkar, S.A.; Mukhopadhyay, A.R.; Ghosh, S.K. Root cause analysis, Lean Six Sigma and test of hypothesis. TQM J. 2013, 2, 170–185. [Google Scholar] [CrossRef]
- Ramachandran, V.S. Encyclopedia of Human Behavior, 2nd ed.; Academic Press: London, UK, 2012. [Google Scholar]
- Ndlela, L.T.; Du Toit, A.S.A. Establishing a knowledge management programme for competitive advantage in an enterprise. Int. J. Inf. Manag. 2001, 21, 151–165. [Google Scholar] [CrossRef]








| Research Activities | Main Design Principles Applied |
|---|---|
| Problem Statement | D1. Through empathy to understand and frame the problem |
| Stakeholder Identification | D1. Through empathy to identify stakeholder and their needs |
| “As-Is” Situation | D2. Through process mapping to understand system status (incl. components and interactions within system and with other systems) |
| Root causes analysis | D1. Through empathy for a deep dive into the root causes regarding stakeholder needs behind an undesirable situation D4. Through performance barriers for identifying improvement areas |
| Solution | D1. Through co-creation for solution ideation (i.e., systems design) D2. Keeping the systems design’s fit to the digital organizational context D3. Through visualizing detailed actions for better co-creation D4. Through integrating continuous process and feedback in the systems design and solution optimization |
| Validation | D4. Through feedback to validate if the solution solves the problem |
| Expected Goals | Data Sources | Participants |
|---|---|---|
| Problem identification and validation | Kick-off workshop | 1 Director, 2 Department Managers |
| Eliciting the list of stakeholders and needs | Group interview | 1 Director, 2 Department Managers |
| Understanding “As-Is” situation and the root causes of elicited needs | One-to-one interviews | 1 Director, all 5 Project Managers, all 4 Lead Engineers, 1 Sales contact and 1 Customer Support contact |
| Conceptualizing solutions to the root causes | Co-creation workshop | 1 Director, 1 Department Manager, 1 Project Manager and 1 Lead Engineer |
| Reviewing solution for improvements | Feedback workshop | 1 Director, 1 Department Manager, 1 Project Manager and 1 Lead Engineer |
| Validating the solution for the implementation | Evaluation workshop | 1 Director, 2 Department Managers |
| Stakeholders | Stakeholder Needs | |
|---|---|---|
| Knowledge Owner | Direct: Project Manager Indirect: Customer Support, Sales Department | An agreed process for creating LL A common digital platform for LL storage A systematic way to track LL cases |
| Knowledge User | Direct: Director, Department Manager, Project Manager, Project Engineer, Lead Engineer Indirect: Customer Support, Sales Department, and other Delivery, Product, and Quality Departments | To have a common digital platform for retrieving knowledge in the form of LL To have a user-friendly interface of the common platform To be able to easily identify the LL cases |
| Category | Root Causes |
|---|---|
| People |
|
| Methods and Tools |
|
| Procedures and Processes |
|
| Communication |
|
Publisher’s Note: MDPI stays neutral with regard to jurisdictional claims in published maps and institutional affiliations. |
© 2022 by the authors. Licensee MDPI, Basel, Switzerland. This article is an open access article distributed under the terms and conditions of the Creative Commons Attribution (CC BY) license (https://creativecommons.org/licenses/by/4.0/).
Share and Cite
Zhao, Y.; Jensen, H. Towards a Modern Learning Organization: Human-Centered Digitalization of Lessons Learned Management for Complex Systems Development Projects. Technologies 2022, 10, 117. https://doi.org/10.3390/technologies10060117
Zhao Y, Jensen H. Towards a Modern Learning Organization: Human-Centered Digitalization of Lessons Learned Management for Complex Systems Development Projects. Technologies. 2022; 10(6):117. https://doi.org/10.3390/technologies10060117
Chicago/Turabian StyleZhao, YangYang, and Henrik Jensen. 2022. "Towards a Modern Learning Organization: Human-Centered Digitalization of Lessons Learned Management for Complex Systems Development Projects" Technologies 10, no. 6: 117. https://doi.org/10.3390/technologies10060117
APA StyleZhao, Y., & Jensen, H. (2022). Towards a Modern Learning Organization: Human-Centered Digitalization of Lessons Learned Management for Complex Systems Development Projects. Technologies, 10(6), 117. https://doi.org/10.3390/technologies10060117
