Aerodynamic Shape Optimisation of a Camber Morphing Airfoil and Noise Estimation
Abstract
1. Introduction
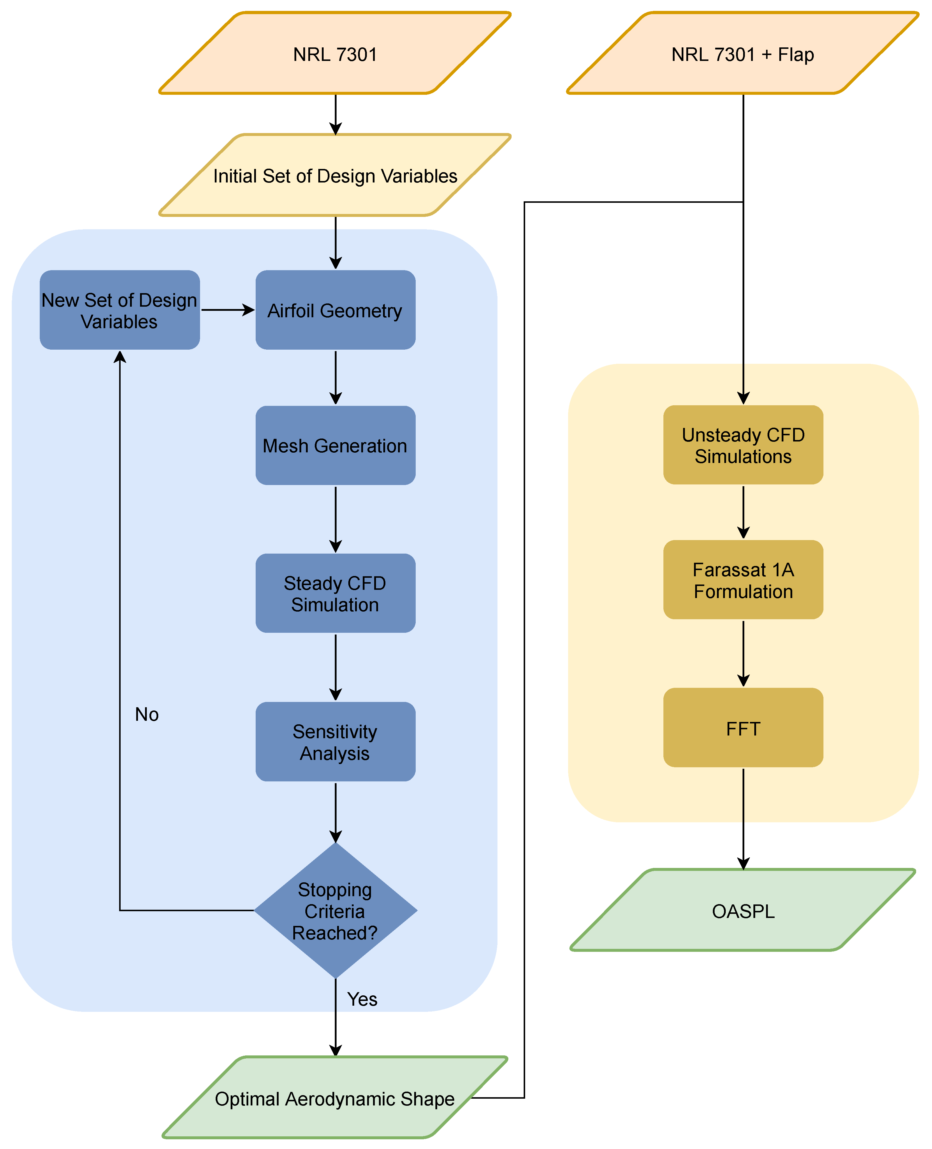
2. Computational Tools
2.1. Computational Fluid Dynamics Solver
2.2. Optimisation Algorithm
2.3. Geometric Parametrisation
2.4. Aeroacoustic Framework
2.4.1. Post-Processing of Aeroacoustic Data
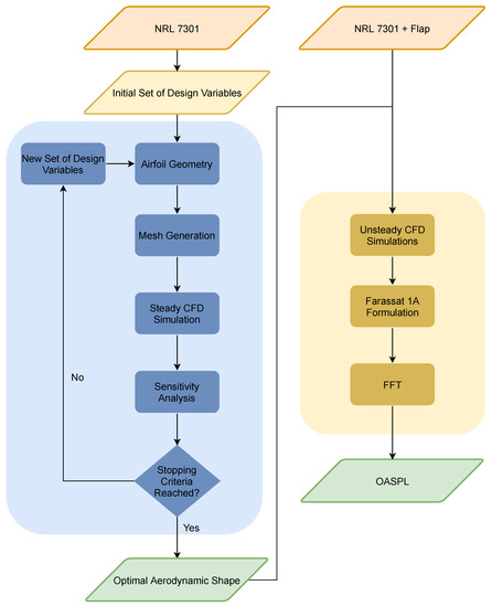
2.4.2. Methodology Workflow Overview
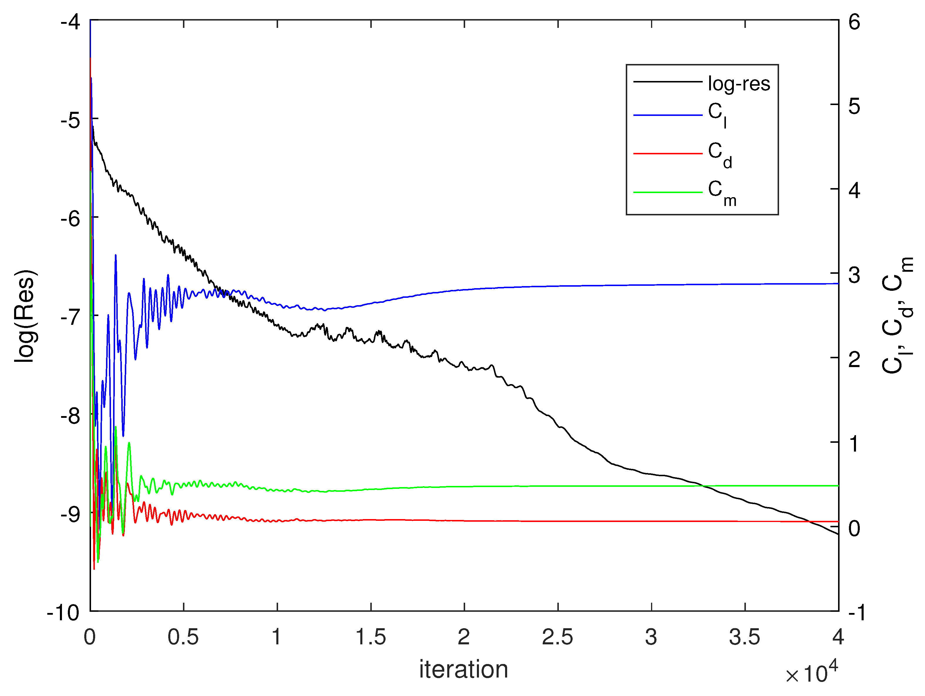
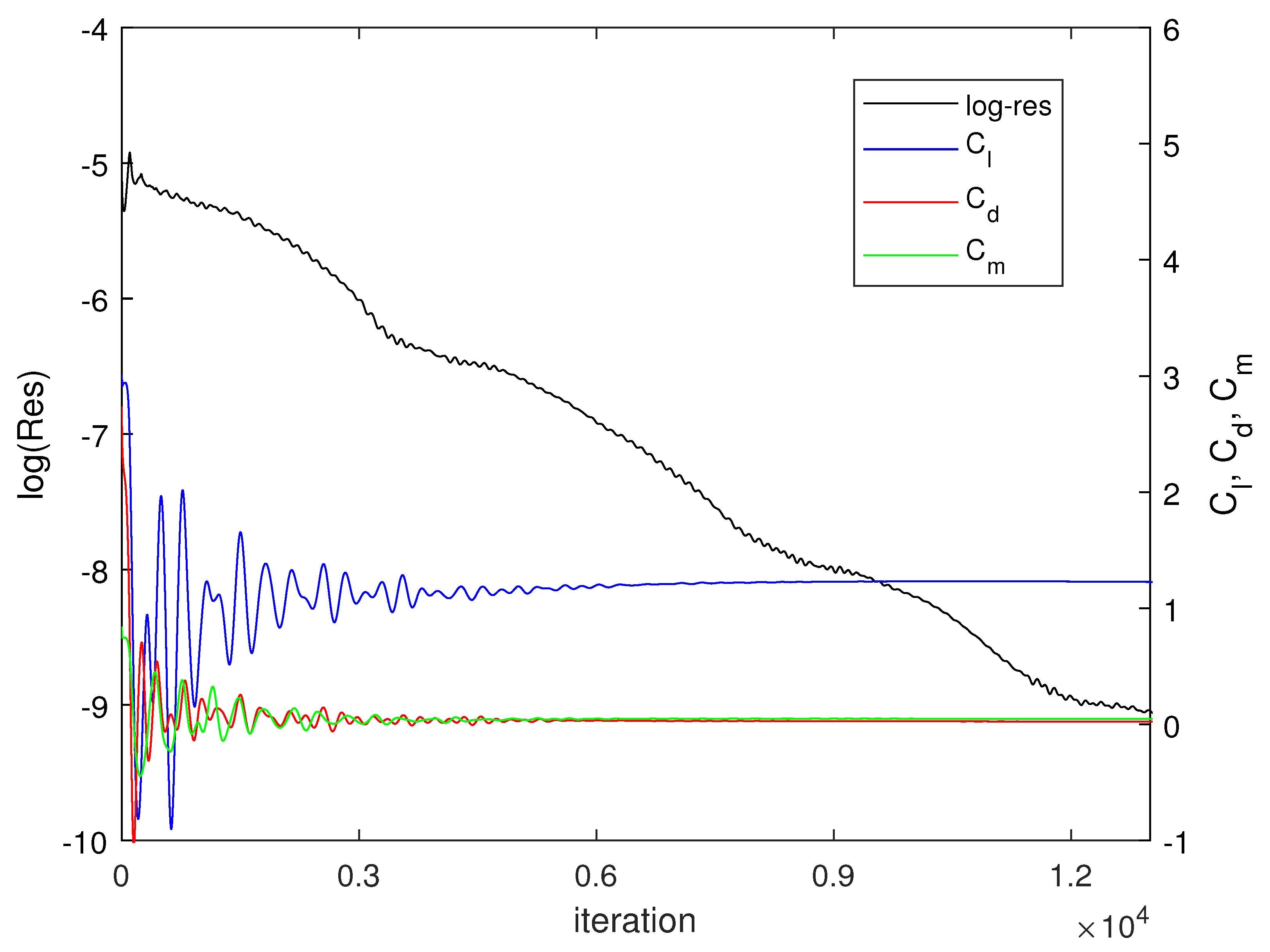
3. Computational Set-Up Validation
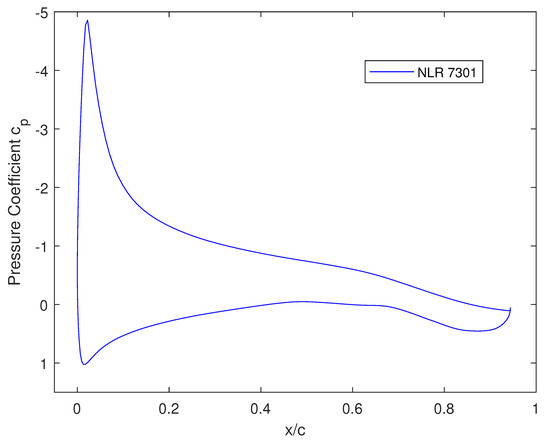
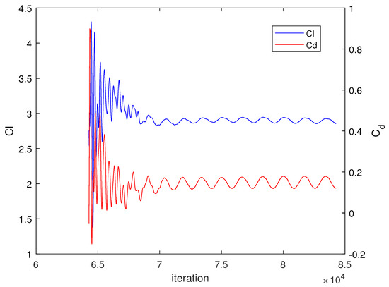
3.1. NLR 7301 with Trailing-Edge Flap
3.2. NACA 0018 Wing
4. Results
4.1. Aerodynamic Shape Design Optimisation
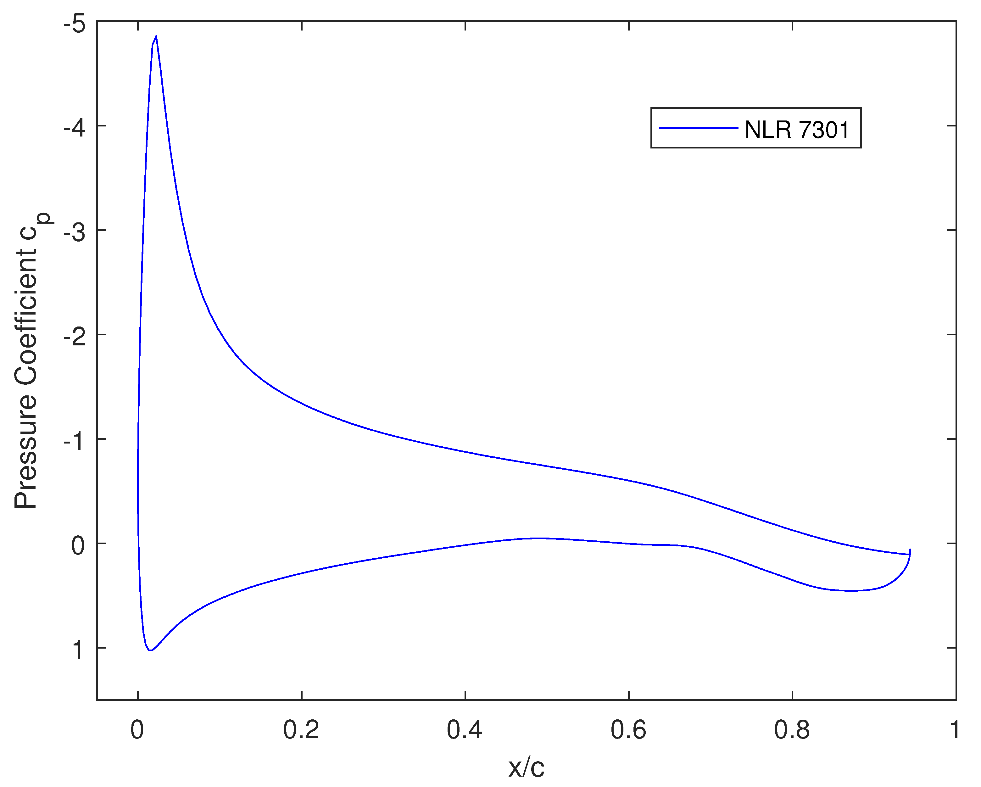
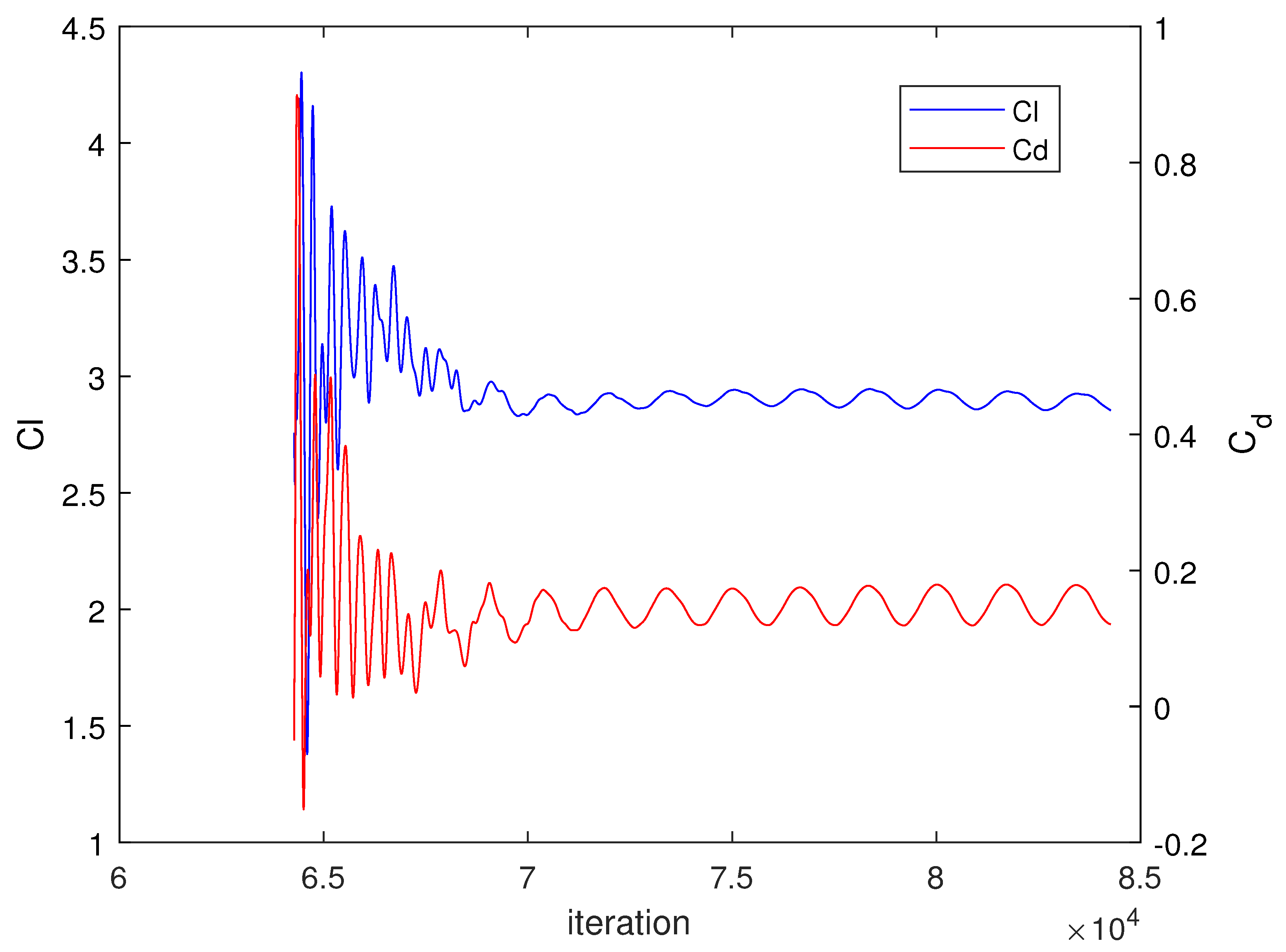
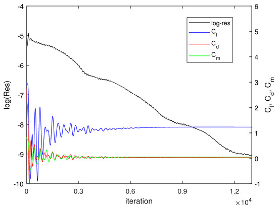
4.1.1. NLR 7301 Baseline Airfoil
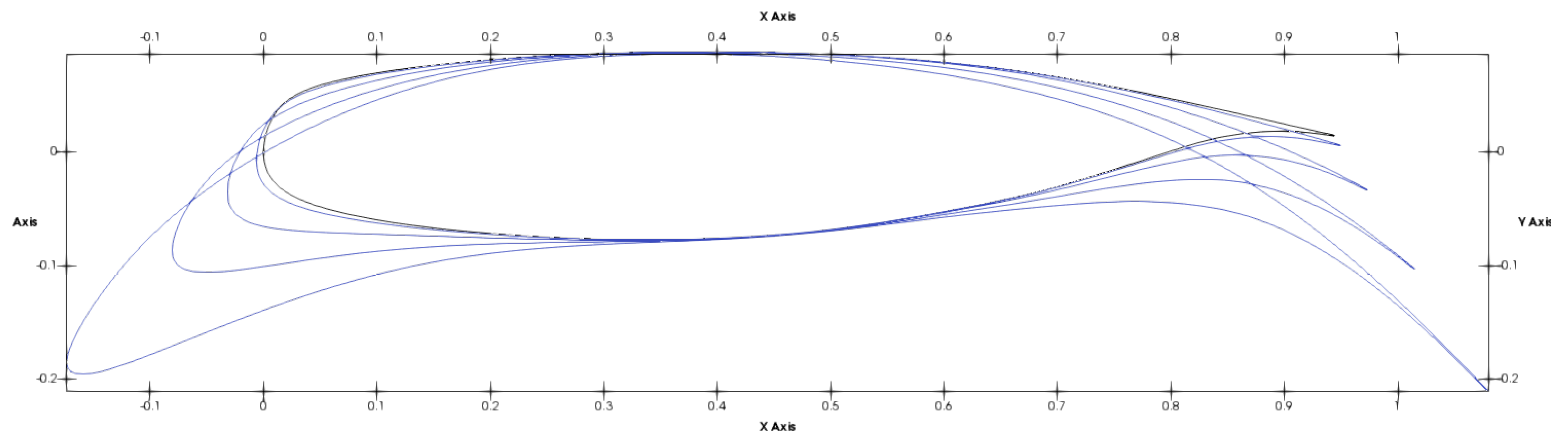
4.1.2. NLR 7301 Shape Design Optimisation
4.1.3. Optimisation Geometrical Constraints
4.1.4. NLR 7301 Morphing Design
4.2. Aeroacoustic Prediction
5. Conclusions
Author Contributions
Funding
Institutional Review Board Statement
Informed Consent Statement
Data Availability Statement
Conflicts of Interest
References
- Smith, M.J.T. Aircraft Noise; Cambridge Aerospace Series; Cambridge University Press: Cambridge, UK, 1989. [Google Scholar] [CrossRef]
- Hayes, J.; Horne, W.; Soderman, P.; Bent, P. Airframe noise characteristics of a 4.7 percent scale DC-10 model. In Proceedings of the 3rd AIAA/CEAS Aeroacoustics Conference, Atlanta, GA, USA, 12–14 May 1997. [Google Scholar] [CrossRef]
- Meadows, K.; Brooks, T.; Humphreys, W.; Hunter, W.; Gerhold, C. Aeroacoustic measurements of a wing-flap configuration. In Proceedings of the 3rd AIAA/CEAS Aeroacoustics Conference, Atlanta, GA, USA, 12–14 May 1997. [Google Scholar] [CrossRef]
- Radeztsky, R., Jr.; Singer, B.; Khorrami, M. Detailed measurements of a flap side-edge flow field. In Proceedings of the 36th AIAA Aerospace Sciences Meeting and Exhibit, Reno, NV, USA, 12–15 January 1998. [Google Scholar] [CrossRef]
- Kendall, J.; Ahtye, W. Noise generation by a lifting wing/flap combination at Reynolds numbers to 2.8 × 10 to the 6th. In Proceedings of the 18th Aerospace Sciences Meeting, Pasadena, CA, USA, 14–16 January 1980. [Google Scholar] [CrossRef]
- Dobrzynski, W.; Nagakura, K.; Gehlhar, B.; Buschbaum, A. Airframe noise studies on wings with deployed high-lift devices. In Proceedings of the 4th AIAA/CEAS Aeroacoustics Conference, Toulouse, France, 2–4 June 1998. [Google Scholar] [CrossRef]
- Perennes, S.; Roger, M. Aerodynamic noise of a two-dimensional wing with high-lift devices. In Proceedings of the 4th AIAA/CEAS Aeroacoustics Conference, Toulouse, France, 2–4 June 1998. [Google Scholar] [CrossRef]
- European Commission. Flightpath 2050 Vision for European Aviation; Report of the High Level Group on Aviation Research; Publications Office of the European Union: Luxembourg, 2011; ISBN 978-92-79-19724-6. [Google Scholar]
- Smith, M.S.; Bui, T.T.; Garcia, C.A.; Cumming, S.B. Longitudinal Aerodynamic Modeling of the Adaptive Compliant Trailing Edge Flaps on a GIII Aircraft and Comparisons to Flight Data. In Proceedings of the AIAA Atmospheric Flight Mechanics Conference, Washington, DC, USA, 13–17 June 2016. [Google Scholar] [CrossRef]
- Hetrick, J.A.; Kota, S.; Ervin, G.F. Compliant Structure Design of Varying Surface Contours. US Patent 8,418,966, 16 April 2013.
- Herrera, C. Adaptive Compliant Trailing Edge (ACTE) Flight Testing; EAA AirVenture: Nekimi, WI, USA, 2018. Available online: https://ntrs.nasa.gov/citations/20180005456 (accessed on 20 December 2021).
- The Boeing Preliminary Design Department. Assessment of Variable Camber for Application to Transport Aircraft; Technical Report CR-1589305; National Aeronautics and Space Administration Langley Research Center: Hampton, VA, USA, 1980. [Google Scholar]
- Schorsch, O.; Nagel, C.; Lühring, A. Chapter 7—Morphing Skin: Foams. In Morphing Wing Technologies; Concilio, A., Dimino, I., Lecce, L., Pecora, R., Eds.; Butterworth-Heinemann: Oxford, UK, 2018; pp. 207–230. [Google Scholar] [CrossRef]
- Vigliotti, A.; Pasini, D. Chapter 8—The Design of Skin Panels for Morphing Wings in Lattice Materials. In Morphing Wing Technologies; Concilio, A., Dimino, I., Lecce, L., Pecora, R., Eds.; Butterworth-Heinemann: Oxford, UK, 2018; pp. 231–246. [Google Scholar] [CrossRef]
- Airoldi, A.; Sala, G.; Di Landro, L.A.; Bettini, P.; Gilardelli, A. Chapter 9—Composite Corrugated Laminates for Morphing Applications. In Morphing Wing Technologies; Concilio, A., Dimino, I., Lecce, L., Pecora, R., Eds.; Butterworth-Heinemann: Oxford, UK, 2018; pp. 247–276. [Google Scholar] [CrossRef]
- Tani, Y.; Yamashita, Y.; Miyazaki, K.; Aso, S.; Ura, H.; Ito, T. Morphing Flap Concept to Reduce the Flap Side Edge Noise for Aircraft Wing Slotted Flaps. In Proceedings of the 52nd Aerospace Sciences Meeting, National Harbor, MD, USA, 13–17 January 2014. [Google Scholar] [CrossRef]
- Wölcken, P.C.; Papadopoulos, M. (Eds.) Smart Intelligent Aircraft Structures (SARISTU); Springer International Publishing: Berlin/Heidelberg, Germany, 2016. [Google Scholar] [CrossRef]
- Urnes, J.; Nguyen, N. A Mission Adaptive Variable Camber Flap Control System to Optimize High Lift and Cruise Lift to Drag Ratios of Future N+3 Transport Aircraft. In Proceedings of the 51st AIAA Aerospace Sciences Meeting including the New Horizons Forum and Aerospace Exposition, Grapevine, TX, USA, 7–10 January 2013. [Google Scholar] [CrossRef]
- Bui, T.T. Analysis of Low-Speed Stall Aerodynamics of a Swept Wing with Seamless Flaps. In Proceedings of the 34th AIAA Applied Aerodynamics Conference, Washington, DC, USA, 13–17 June 2016. [Google Scholar] [CrossRef][Green Version]
- Rumsey, C.L.; Ying, S.X. Prediction of high lift: Review of present CFD capability. Prog. Aerosp. Sci. 2002, 38, 145–180. [Google Scholar] [CrossRef]
- Lighthill, M.J.; Newman, M.H.A. On sound generated aerodynamically I. General theory. Proc. R. Soc. Lond. Ser. A. Math. Phys. Sci. 1952, 211, 564–587. [Google Scholar] [CrossRef]
- Khorrami, M.R.; Singer, B.A.; Takallu, M.A. Analysis of Flap Side-Edge Flowfield for Identification and Modeling of Possible Noise Sources. SAE Trans. 1997, 106, 2716–2722. [Google Scholar]
- van den Berg, B. Boundary Layer Measurements on a Two-Dimensional Wing with Flap; Technical Report NLR-TR 79009 U; National Aerospace Laboratory: Amsterdam, The Netherlands, 1979. [Google Scholar]
- Economon, T.D.; Palacios, F.; Copeland, S.R.; Lukaczyk, T.W.; Alonso, J.J. SU2: An Open-Source Suite for Multiphysics Simulation and Design. AIAA J. 2016, 54, 828–846. [Google Scholar] [CrossRef]
- Roe, P.L. Approximate Riemann solvers, parameter vectors, and difference schemes. J. Comput. Phys. 1981, 43, 357–372. [Google Scholar] [CrossRef]
- van Leer, B. Towards the ultimate conservative difference scheme. V. A second-order sequel to Godunov’s method. J. Comput. Phys. 1979, 32, 101–136. [Google Scholar] [CrossRef]
- Venkatakrishnan, V. On the accuracy of limiters and convergence to steady state solutions. In Proceedings of the 31st Aerospace Sciences Meeting, Reno, NV, USA, 11–14 January 1993. [Google Scholar] [CrossRef]
- Toro, E.F. High–Order and TVD Methods for Scalar Equations. In Riemann Solvers and Numerical Methods for Fluid Dynamics: A Practical Introduction; Springer: Berlin/Heidelberg, Germany, 2009; pp. 413–492. [Google Scholar] [CrossRef]
- Moukalled, F.; Mangani, L.; Darwish, M. The Finite Volume Method in Computational Fluid Dynamics. An Advanced Introduction with OpenFOAM and Matlab; Springer International Publishing: Berlin/Heidelberg, Germany, 2016. [Google Scholar] [CrossRef]
- Spalart, P.; Allmaras, S. A one-equation turbulence model for aerodynamic flows. In Proceedings of the 30th Aerospace Sciences Meeting and Exhibit, Reno, NV, USA, 6–9 January 1992. [Google Scholar] [CrossRef]
- Godin, P.; Zingg, D.W.; Nelson, T.E. High-Lift Aerodynamic Computations with One- and Two-Equation Turbulence Models. AIAA J. 1997, 35, 237–243. [Google Scholar] [CrossRef]
- Rumsey, C.L.; Gatski, T.B.; Ying, S.X.; Bertelrud, A. Prediction of High-Lift Flows Using Turbulent Closure Models. AIAA J. 1998, 36, 765–774. [Google Scholar] [CrossRef]
- Nadarajah, S.; Jameson, A. A comparison of the continuous and discrete adjoint approach to automatic aerodynamic optimization. In Proceedings of the 38th Aerospace Sciences Meeting and Exhibit, Reno, NV, USA, 10–13 January 2000. [Google Scholar] [CrossRef]
- Sederberg, T.W.; Parry, S.R. Free-Form Deformation of Solid Geometric Models. In SIGGRAPH 86, Proceedings of the 13th Annual Conference on Computer Graphics and Interactive Techniques, New York, NY, USA, August 1986; Association for Computing Machinery: New York, NY, USA, 1986; pp. 151–160. [Google Scholar] [CrossRef]
- Sarakinos, S.S.; Amoiralis, E.; Nikolos, I.K. Exploring Freeform Deformation Capabilities in Aerodynamic Shape Parameterization. In Proceedings of the EUROCON 2005–The International Conference on Computer as a Tool, Serbia & Montenegro, Belgrade, Serbia, 22–24 November 2005. [Google Scholar] [CrossRef]
- Lyu, Z.; Martins, J.R.R.A. Aerodynamic Shape Optimization of an Adaptive Morphing Trailing-Edge Wing. J. Aircr. 2015, 52, 1951–1970. [Google Scholar] [CrossRef]
- Brooks, T.; Pope, D.; Marcolini, M. Airfoil Self-Noise and Prediction; Technical Report NASA-RP-1218; NASA Langley Research Center: Hampton, VA, USA, 1989. [Google Scholar]
- Souto, J. Development of an Aeroacoustic Prediction Tool for Wind Turbine Noise. Master’s Thesis, Instituto Superior Técnico, Universidade de Lisboa, Lisbon, Portugal, 2017. [Google Scholar]
- Ffowcs Williams, J.E.; Hawkings, D.L.; Lighthill, M.J. Sound generation by turbulence and surfaces in arbitrary motion. Philos. Trans. R. Soc. London. Ser. A Math. Phys. Sci. 1969, 264, 321–342. [Google Scholar] [CrossRef]
- Brentner, K.S.; Farassat, F. Modeling aerodynamically generated sound of helicopter rotors. Prog. Aerosp. Sci. 2003, 39, 83–120. [Google Scholar] [CrossRef]
- Curle, N.; Lighthill, M.J. The influence of solid boundaries upon aerodynamic sound. Proc. R. Soc. London. Ser. A. Math. Phys. Sci. 1955, 231, 505–514. [Google Scholar] [CrossRef]
- Farassat, F. Theory of Noise Generation from Moving Bodies with an Application to Helicopter Rotors; Technical Report; NASA Langley: Hampton, VA, USA, 1975. [Google Scholar]
- León, C.A.; Merino-Martínez, R.; Ragni, D.; Avallone, F.; Snellen, M. Boundary layer characterization and acoustic measurements of flow-aligned trailing edge serrations. Exp. Fluids Vol. 2016, 57, 91. [Google Scholar] [CrossRef]
- Smith, A.M.O. High Lift Aerodynamics. J. Aircr. 1975, 12, 501–530. [Google Scholar] [CrossRef]
- Bindolino, G.; Ghiringhelli, G.; Ricci, S.; Terraneo, M. Multilevel Structural Optimization for Preliminary Wing-Box Weight Estimation. J. Aircr. 2010, 47, 475–489. [Google Scholar] [CrossRef]
- Dabaneh, O.; Kipouros, T. Influence of High Fidelity on the Predicted Mass of the Aircraft Wing Using Design Optimization. Aerosp. Sci. Technol. 2018, 79, 164–173. [Google Scholar] [CrossRef]
- Deblois, A.; Abdo, M. Multi-Fidelity Multidisciplinary Design Optimization of Metallic and Composite Regional and Business Jets. In Proceedings of the 13th AIAA/ISSMO Mulitidisciplinary Analysis Optimization Conference, Fort Worth, TX, USA, 13–15 September 2010. [Google Scholar]
- Moreau, S.; Roger, M.; Christophe, J. Flow Features and Self-Noise of Airfoils Near Stall or in Stall. In Proceedings of the 15th AIAA/CEAS Aeroacoustics Conference (30th AIAA Aeroacoustics Conference), Miami, FL, USA, 11–13 May 2009. [Google Scholar] [CrossRef]
- Laratro, A.; Arjomandi, M.; Cazzolato, B.; Kelso, R. Self-noise and directivity of simple airfoils during stall: An experimental comparison. Appl. Acoust. 2017, 127, 133–146. [Google Scholar] [CrossRef]
- Fink, M.R.; Bailey, D.A. Airframe Noise Reduction Studies and Clean-Airframe Noise Investigation; Technical Report NASA-CR-159311, R80-914626-12; United Technologies Research Center: East Hartford, CT, USA, 1980. [Google Scholar]























| Experimental | 2.877 | 0.0567 | 0.463 |
| Present work | 2.875 | 0.0597 | 0.481 |
| Parameter | Value |
|---|---|
| Angle of attack, | |
| Mach, M | |
| Reynolds, Re |
| Design Variable: | ||
|---|---|---|
| (0,0) | ||
| (0,1) | ||
| (1,0) | ||
| (1,1) | ||
| (7,0) | ||
| (7,1) | ||
| (8,0) | ||
| (8,1) | ||
| (9,0) | ||
| (9,1) | ||
| (10,0) | ||
| (10,1) |
| Parameter | Baseline | Optimised |
|---|---|---|
| Chord | ||
| Area |
| 1 | ||
| 2 | ||
| 3 | ||
| 4 | ||
| 5 |
| Coefficient | Value |
|---|---|
| Lift coefficient, | |
| Drag coefficient |
Publisher’s Note: MDPI stays neutral with regard to jurisdictional claims in published maps and institutional affiliations. |
© 2022 by the authors. Licensee MDPI, Basel, Switzerland. This article is an open access article distributed under the terms and conditions of the Creative Commons Attribution (CC BY) license (https://creativecommons.org/licenses/by/4.0/).
Share and Cite
Valldosera Martinez, R.; Afonso, F.; Lau, F. Aerodynamic Shape Optimisation of a Camber Morphing Airfoil and Noise Estimation. Aerospace 2022, 9, 43. https://doi.org/10.3390/aerospace9010043
Valldosera Martinez R, Afonso F, Lau F. Aerodynamic Shape Optimisation of a Camber Morphing Airfoil and Noise Estimation. Aerospace. 2022; 9(1):43. https://doi.org/10.3390/aerospace9010043
Chicago/Turabian StyleValldosera Martinez, Robert, Frederico Afonso, and Fernando Lau. 2022. "Aerodynamic Shape Optimisation of a Camber Morphing Airfoil and Noise Estimation" Aerospace 9, no. 1: 43. https://doi.org/10.3390/aerospace9010043
APA StyleValldosera Martinez, R., Afonso, F., & Lau, F. (2022). Aerodynamic Shape Optimisation of a Camber Morphing Airfoil and Noise Estimation. Aerospace, 9(1), 43. https://doi.org/10.3390/aerospace9010043

