An FPGA+DSP-Based On-Orbit Software Updating Architecture and Strategy for Satellite Payload Control Systems
Abstract
1. Introduction
- (a)
- A DSP+FPGA-based control system architecture and the corresponding on-orbit software updating strategy are proposed.
- (b)
- A DSP+FPGA-based on-orbit software updating strategy is proposed, which enables synchronous updates of both the DSP program (developed with Texas Instruments Code Composer Studio 12.7.1) and FPGA bitstream (developed with Xilinx Vivado 2019.1), thereby improving the efficiency of software updating in the SPC systems.
- (c)
- Based on (a) and (b), a prototype system is designed and implemented. Extensive ground-based environmental tests and functional tests are conducted, verifying the feasibility and reliability of the proposed on-orbit software updating strategy.
2. Review on SPC System Architectures and Positioning of This Work
2.1. Comparative Analysis of Mainstream Satellite Payload Control Architectures
2.2. Positioning of the Proposed DSP+FPGA Architecture
- Compared with other architectures, the core innovation and differentiated advantages of the proposed architecture are as follows:
- Compared to Traditional Distributed Architectures (Type 1): This architecture achieves tight coupling and memory sharing between the DSP and FPGA via the XINTF interface, greatly simplifying hardware interconnects. Furthermore, its single-package synchronous update mechanism provides on-orbit flexibility and maintenance efficiency unattainable by traditional architectures.
- Compared to Similar Integrated Architectures (Type 2): This architecture goes beyond mere physical integration by introducing a system-level mutual supervision and autonomous recovery mechanism. The DSP and FPGA are not in a master-slave relationship but act as cross-watchdogs for each other, capable of detecting and resetting faulty units, significantly mitigating the single-point failure risk inherent in high integration.
- Compared to Cutting-Edge Heterogeneous/Software-Defined Architectures (Types 3, 4): While this architecture lacks dynamic reconfiguration or integrated dedicated AI accelerators, its design philosophy is highly aligned: achieving optimal task matching through the cooperation of a dedicated processor (DSP) and programmable logic (FPGA). This work provides a thoroughly ground-validated, highly reliable updatable heterogeneous computing core, laying a solid hardware and software maintenance foundation for future integration of more complex control algorithms or lightweight intelligent processing functions.
- Regarding Support for Advanced Control Strategies: The advanced control methods mentioned by the reviewers (e.g., the event-triggered MPC in reference [7]) typically impose high demands on processor real-time computing capability and algorithm updatability. The FPGA in the proposed architecture can provide deterministic, ultra-low latency processing to meet the real-time requirements of algorithms like thermal control and motor control, while the synchronous update mechanism ensures that advanced control algorithms can be deployed and iterated on-orbit safely.
3. System Structure
3.1. Architecture of the SPC System—Synchronous Updating and Mutual Supervision Strategy Based on DSP+FPGA
3.2. Communication and Data Exchange Approach Between the DSP and FPGA
- Code Region: Stores the executable program code for the DSP. After power-up and reset, the DSP can directly fetch and execute instructions from this region, effectively using the FPGA’s BRAM as its external memory.
- Data Region: Serves as the communication buffer for exchanging commands, sensor data, and status flags between the DSP and FPGA. This region is further subdivided into different functional segments at predefined addresses, with each address or address block representing a specific data or command channel.
3.3. Communication Structure Between the Payload System, Satellite Platform, and Ground Station
4. Algorithms and Procedures
4.1. Dual-Flash Redundant Boot Design
- Default Power-up: The magnetic latching relay defaults to select Flash 1. After power-up, the FPGA reads its bitstream from Flash 1 to complete initialization. The DSP powers up in MC mode, executing the internal OTP ROM program.
- Switch to MP Mode: Once the FPGA initialization is completed, it sets the DSP’s mode pin to MP and issues a reset signal. The DSP then reboots in MP mode and begins instruction fetches via the XINTF interface.
- Execute Application Program: The DSP accesses the code region mapped to XINTF Zone7, fetches the reset vector at 0x3FFFC0, and jumps to the program entry point, begins to execute its main program.
4.2. On-Orbit Software Updating Process of the SPC System
| Algorithm 1 On-orbit synchronous update state machine |
|
4.3. Integrated Software Package Construction Flow and Structure
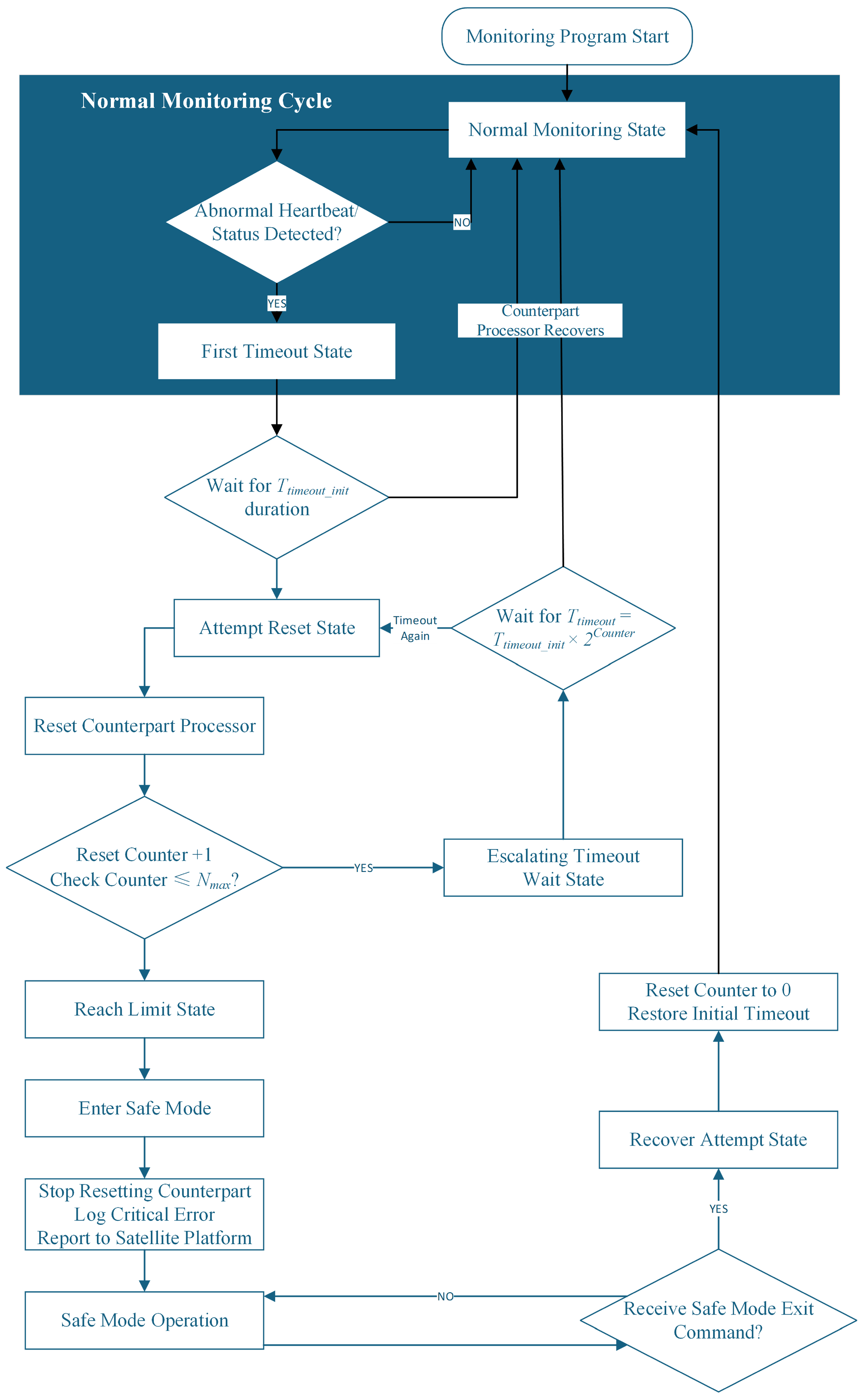
4.4. Fault Monitoring and Autonomous Reset Strategy
4.5. Mutual Supervision and Anti-Fault Cycling (Anti-Thrashing) Design
4.5.1. Risk of Mutual Reset Loops and the Need for Anti-Thrashing
4.5.2. Anti-Thrashing Logic Design
- Escalating Timeouts and Reset Counters: Each processor (DSP and FPGA) maintains an internal reset counter () for the other processor. The initial monitoring timeout () is set slightly longer than the maximum time required for the other processor to send its first valid heartbeat signal after being reset. Each time one party resets the other, its own increments, and the “non-response timeout” required to trigger the next reset increases according to an exponential backoff strategy, e.g., . This provides ample time for the reset party to complete its boot and initialization process.
- Limited Attempts and Safe Mode Degradation: A maximum reset attempt limit (, e.g., 3 times) is defined for each processor. If consecutive resets of the other party reach this limit within a short period, the processor determines that a persistent fault or unrecoverable error exists. It will then:
- Stop attempting to reset the other party.
- Clear its own and restore the timeout to the initial value .
- Log a critical error and report it to the satellite platform via the telemetry channel.
- Enter a predefined Safe Mode. In Safe Mode, the DSP may run only a minimal functional set, such as maintaining basic communication, monitoring key sensors, and powering down non-critical payloads; the FPGA may disable complex processing logic, retaining only essential interfaces and watchdog functionality. Safe Mode aims to preserve the system’s basic survivability while preventing fault escalation.
- Heartbeat Signal Health Check: The mutual monitoring mechanism not only checks for the presence of periodic heartbeat signals but also validates their content. Each heartbeat signal contains a monotonically increasing sequence number and a key status word (e.g., core task execution counter, memory checksum digest). The receiver validates the continuity of the sequence number and the reasonableness of the status word. If a heartbeat signal is present but its content is abnormal (e.g., non-sequential sequence number, illegal status word value), it is considered an “unhealthy” heartbeat. This may indicate that the other processor’s program has crashed while its timer interrupt is still running. For “unhealthy” heartbeats, the receiver logs a warning and may, according to its policy, trigger a soft reset or request higher-level intervention instead of an immediate hardware reset, thereby reducing false triggers.
- State Recovery Mechanism: When one processor receives a valid Safe Mode Exit command from the other (issued by the satellite platform or determined autonomously after meeting certain conditions), or if no new faults are detected after operating in Safe Mode for a sustained period, it may attempt to exit Safe Mode autonomously or under control, re-execute the full boot process, and attempt to resume normal operation.
4.5.3. Design Advantages
5. Achievement of the System Proposed in This Paper and Corresponding Experiments
5.1. System Implementation
5.2. Image Size Analysis
5.3. Autonomous Fault Detection and Self-Recovery Strategy: Testing and Analysis
5.3.1. Terminology Definition
5.3.2. Fault Model and Test Analysis
6. Conclusions and Future Work
Author Contributions
Funding
Data Availability Statement
Conflicts of Interest
References
- Shah, M.; Raval, M.S.; Divakaran, S. A Systematic Review on Deep Learning for Atmospheric Correction of Satellite Images. Arch. Comput. Methods Eng. 2025, 32, 142–149. [Google Scholar] [CrossRef]
- Al-Hilali, A.A.; Ghany, A.; Majeed, M.A.; Bashar, H.; Diame, H.A. A Review for Orbital Satellite Communication: Development, Applications, and Future Aspects. In Proceedings of the 2025 IEEE 4th International Conference on Computing and Machine Intelligence (ICMI), Riyadh, Saudi Arabia, 15–17 January 2025; pp. 1–5. [Google Scholar]
- Pulagam, M.; Vasireddy, P.; Vinjamuri, R.S.L.; Rayudu, M.S. Weed Detection and Management in Agriculture Using Satellite Technology: A Review. In Proceedings of the International Conference on Intelligent Systems with Applications in Communications, Computing and IoT (ICISCCI 2024), Telangana, India, 23–24 August 2024; pp. 292–299. [Google Scholar]
- Gao, M.; Xu, G.; Song, Z.; Zhang, Q.; Zhang, W. Performance Analysis of LEO Satellite-Assisted Deep Space Communication Systems. IEEE Trans. Aerosp. Electron. Syst. 2025, 61, 12628–12648. [Google Scholar] [CrossRef]
- Neranjan, S.; Uchida, T.; Yamakawa, Y.; Hiraoka, M.; Kawakami, A. Geometrical Variation Analysis of Landslides in Different Geological Settings Using Satellite Images: Case Studies in Japan and Sri Lanka. Remote Sens. 2024, 16, 1757. [Google Scholar] [CrossRef]
- Wang, C.-R.; Hang, G.-C.; Jin, X.-B.; Liu, J.; Zhou, C.-L.; Wang, Y.-M. A New Method for LOS Path Planning and Overlap Rate Setting of Airborne Area-Array Whisk-Broom Imaging. J. Infrared Millim. Waves 2023, 42, 383–390. [Google Scholar]
- Huang, T.; Zhang, J.; Li, M.; Shen, Y.; Wu, J.; Wang, H. Self-triggered MPC with Adaptive Prediction Horizon for Nano-satellite Attitude Control System. Adv. Space Res. 2025, 75, 2251–2270. [Google Scholar] [CrossRef]
- Zhang, X.; Jin, T.; Xia, J.; Tang, W.; Lu, W.; Gao, J.; Liang, X. Research and Application of On-orbit Software Updating Technology for Spacecraft Based on Terrestrial-Satellite Communication Links. In Proceedings of the 2025 IEEE 8th Information Technology and Mechatronics Engineering Conference (ITOEC), Chongqing, China, 14–16 March 2025; pp. 273–279. [Google Scholar]
- Nahiri, L.; Chanoui, M.A.; Addaim, A.; Guennoun, Z.; Sbihi, M. Firmware Updating Approach for FPGA-Based SDR Nanosatellite Payload. Int. J. Aeronaut. Space Sci. 2025. [Google Scholar] [CrossRef]
- Yu, W.; Xie, Y.; Lu, D.; Li, B.; Chen, H.; Chen, L. Algorithm Implementation of On-Board SAR Imaging on FPGA+DSP Platform. In Proceedings of the 2019 IEEE International Conference on Signal, Information and Data Processing (ICSIDP), Chongqing, China, 11–13 December 2019; pp. 1–5. [Google Scholar]
- Sadigh, S.M.; Kashaninia, A.; Dehghan, S.M.M. Adaptive Sliding Mode Fault-tolerant Control for Satellite Attitude Tracking System. Adv. Space Res. 2023, 71, 1784–1805. [Google Scholar] [CrossRef]
- Lee, Y.S.; Nguyen, N.P.; Hong, S.K. Active Fault-Tolerant Control Scheme for Satellite with Four Reaction Wheels: Multi Actuator Faults Case. IET Control Theory Appl. 2025, 19, e70000. [Google Scholar] [CrossRef]
- Naik, K.; Chang, O.; Kotulak, C. Deep Reinforcement Learning for Autonomous Satellite Responsiveness to Observed Events. In Proceedings of the 2024 IEEE Aerospace Conference, Big Sky, MT, USA, 2–9 March 2024; pp. 1–10. [Google Scholar]
- Ren, H.; Liu, H.; Xue, Q.; Ma, X.; Jiang, T.; Sun, B. On-orbit Maintenance and Reconfiguration of DSP Based on FPGA. In Proceedings of the Second International Symposium on Computer Technology and Information Science (ISCTIS 2022), Guilin, China, 10–12 June 2022; p. 124740E. [Google Scholar]
- Lu, S.; Song, Y.; Zhang, Y.; Li, Z.; Wu, J.; Yang, J. Joint FPGA and Multi-DSP SAR Efficient Imaging System Based on WFBP Algorithm. In Proceedings of the 2023 IEEE International Geoscience and Remote Sensing Symposium (IGARSS 2023), Pasadena, CA, USA, 16–21 July 2023; pp. 8110–8113. [Google Scholar]
- Hao, Y.; Guan, G.; Guo, Y. Design of On-orbit Software Reconstruction Scheme for FPGA and DSP of Laser Communication Payload. In Proceedings of the 2022 2nd International Conference on High Performance Computing and Communication Engineering (HPCCE 2022), Harbin, China, 16–18 December 2022; p. 1260509. [Google Scholar]
- Hao, Y.; Lou, Y.; Yang, Y.; Zhang, X.; Niu, L. Design of Servo Control System Based on DSP and FPGA. In Proceedings of the 2024 3rd International Symposium on Aerospace Engineering and Systems (ISAES), Nanjing, China, 22–24 March 2024; pp. 81–85. [Google Scholar]
- Leon, V.; Bezaitis, C.; Lentaris, G.; Soudris, D.; Reisis, D.; Papatheofanous, E.-A.; Kyriakos, A.; Dunne, A.; Samuelsson, A.; Steenari, D. FPGA & VPU Co-Processing in Space Applications: Development and Testing with DSP/AI Benchmarks. In Proceedings of the 2021 28th IEEE International Conference on Electronics, Circuits, and Systems (ICECS), Dubai, United Arab Emirates, 28 November–1 December 2021; pp. 1–5. [Google Scholar]
- Iqbal, J.L.M.; Manikandan, T. FPGA-Based Reconfigurable Architectures for DSP Computations. In Proceedings of the International Conference on Advances in Smart System Technologies, Singapore, 26–27 November 2021; pp. 587–594. [Google Scholar]
- Yu, W.; Xie, Y.; Li, B.; Chen, H.; Liu, X. Spaceborne Synthetic Aperture Radar Imaging Mapping Methodology Based on FPGA-DSP Hybrid Heterogeneous Architecture. J. Eng. 2019, 2019, 7313–7317. [Google Scholar] [CrossRef]
- Qin, J.; Zeng, L.; Huang, S.; Yang, Z.; Wang, Y.; Yang, J. Efficient Satellite Hardware Architecture for Accelerating Satellite Computing Power Networks. IEEE Internet Things J. 2025. [Google Scholar] [CrossRef]
- Jiang, Z.; Wang, Y.; Xie, M.; Qu, H.; Gu, B. A Satellite-Ground Integration Test Scheme for Spacecraft Attitude and Orbit Control System Based on 1553B Bus Architecture. In Signal and Information Processing, Networking and Computers; Wang, Y., Xu, L., Yan, Y., Zou, J., Eds.; Springer: Singapore, 2021; pp. 3–11. [Google Scholar]
- Yao, Y.; Wang, C.; Yang, Z.; Li, C.; Zhang, H.; Shi, S. The Design of a Highly Integrated and Open Architecture Micro-Satellite. In Proceedings of the Sensors, Systems, and Next-Generation Satellites XXIX, Madrid, Spain, 15–19 September 2025; SPIE: Frankfurt am Main, Germany, 2025; p. 1366719. [Google Scholar]
- Narendra Kumar, B.; Soni, K.; Sangala, A.; Anjani, C.; Bhagyalakshmi, U. Empowering Ultra-Low Power with RISC-V ISA Extension Using Reversible Logic Gates for IoT Devices. In Proceedings of the 2024 IEEE 6th International Conference on Cybernetics, Cognition and Machine Learning Applications (ICCCMLA), Hamburg, Germany, 19–20 October 2024; pp. 447–452. [Google Scholar]
- Clark, G.; Landis, G.; Barnes, E.; LaFuente, B.; Collins, K. Testing a Neural Network Accelerator on a High-Altitude Balloon. In Proceedings of the 2019 IEEE Cognitive Communications for Aerospace Applications Workshop (CCAAW), Cleveland, OH, USA, 25–26 June 2019; pp. 1–8. [Google Scholar]
- Dengel, R.; Honvault, C.; Mansilla, L.; Magnin, D.; Marques, H.; Steenari, D.; Foerster, K.; Liwicki, M.; Laufer, R. Hardware Accelerated Machine Learning on Embedded Systems for Space Applications. In Proceedings of the 72nd International Astronautical Congress, Dubai, United Arab Emirates, 25–29 October 2021; International Astronautical Federation, IAF: Paris, France, 2021. [Google Scholar]
- Aslam, S.; Chak, Y.-C.; Jaffery, M.H.; Varatharajoo, R.; Razoumny, Y. Deep Learning Based Fuzzy-MPC Controller for Satellite Combined Energy and Attitude Control System. Adv. Space Res. 2024, 74, 3234–3255. [Google Scholar] [CrossRef]
- Wu, C.; Guo, C.; Yin, Z. A Distributed Computing Architecture for Enabling In-Orbit Satellite Adaptation to Evolving AI Models. IEEE Internet Things J. 2025. [Google Scholar] [CrossRef]
- Jiang, L.; Li, M.; Wang, F.; Xu, P.; Huang, J.; Pan, X.; Wang, H. A Software Definition Satellite Architecture Based on Powerful Computing Platform. In Proceedings of the International Astronautical Congress, IAC 2023, Baku, Azerbaijan, 2–6 October 2023. [Google Scholar]
- Tian, Y.; Yu, C.; Liu, Y.; Li, Y.; Zhao, D.; Yang, L.; Li, W. Multi-Access Edge Computing-Assisted Satellite-Terrestrial Integrated Networks. In Information Processing and Network Provisioning; Kadoch, M., Cheriet, M., Qiu, X., Eds.; Springer Nature: Singapore, 2026; pp. 380–388. [Google Scholar]
- Kim, T.; Kwak, J.; Choi, J.P. Satellite Edge Computing Architecture and Network Slice Scheduling for IoT Support. IEEE Internet Things J. 2022, 9, 14938–14951. [Google Scholar] [CrossRef]
- Shi, Y.; Zhu, J.; Jiang, C.; Kuang, L.; Letaief, K.B. Satellite Edge Artificial Intelligence with Large Models: Architectures and Technologies. Sci. China Inf. Sci. 2025, 68, 170302. [Google Scholar] [CrossRef]









| Architecture Type | Computing Core | Advantages | Disadvantages | Typical Scenarios | Related Work |
|---|---|---|---|---|---|
| Centralized + Distributed | CPU + multiple RTUs via 1553B/CAN buses. | High reliability via isolation; Proven maturity. | High SWaP; Poor flexibility; Complex integration. | Large GEO satellites; Deep space probes. | [21,22] |
| CPU + FPGA/SoC Integrated | SoC or CPU + FPGA tightly coupled. | Low SWaP; Fast development; Suitable for mass production. | Single-point failure risk; Limited processing power for demanding tasks. | Micro/nano-sats; CubeSats; LEO constellations. | [23,24] |
| Heterogeneous Computing | CPU + FPGA + AI Accelerator (e.g., GPU/NPU). | Superior real-time processing; Supports on-orbit AI. | Highest complexity; High power/cost; Challenging programming/scheduling. | Intelligent remote sensing; Real-time reconnaissance. | [25,26] |
| Software-Defined Satellite | Core based on reconfigurable FPGA/APSoC. | Maximum mission flexibility; Extended satellite value/lifetime. | Lower maturity; Reliability/security challenges in dynamic reconfiguration. | Tech demonstration; Agile response missions. | [27,28,29] |
| Space-Based Supercomputing | Cluster of heterogeneous computing satellites via inter-satellite links. | Transforms data flow (“data in, information out”); Enables new applications. | Conceptual/early stage; Major engineering hurdles; Extreme cost/risk. | Future mega-constellations; Space-based network nodes. | [30,31,32] |
| No. | Field Name | Length (Bytes) | Description | Value/Remarks |
|---|---|---|---|---|
| 1 | Sync Header | 2 | Frame synchronization header | 0xFBFB |
| 2 | Packet ID | 4 | Packet identifier | 0x00000000∼0x000037E2 |
| (Incremental per actual packet) | ||||
| 3 | Total Packet Count | 4 | Total number of software data packets | 0x000037E3 (With a total size of 12,047,189 bytes) |
| 4 | Frame Length | 2 | Size of each small data packet | 856 (including 14-byte header) |
| Protocol supports 0x0000∼0xFFFF | ||||
| 5 | Payload Data | 842 | Main software update data | - |
| 6 | Checksum | 2 | Data integrity check | Calculated from Packet ID to end of Payload Data |
| Unsigned single-byte accumulation, initial value 0x0000 | ||||
| Overflow wraps to lower 2 bytes, high byte first | ||||
| Range: 0x0000∼0xFFFF |
| Page | Memory Block | Origin (Hex) | Length (Hex) |
|---|---|---|---|
| PAGE 0 (Program) | ZONE0 | 0x002000 | 0x002000 |
| ZONE1 | 0x004000 | 0x002000 | |
| RAML0 | 0x008000 | 0x002000 | |
| ZONE2 | 0x080000 | 0x080000 | |
| BEGIN | 0x100000 | 0x000002 | |
| ZONE6 (Code) | 0x100002 | 0x007FFE | |
| OTP | 0x3D7800 | 0x000800 | |
| FLASHJ | 0x3D8000 | 0x002000 | |
| FLASHI | 0x3DA000 | 0x002000 | |
| FLASHH | 0x3DC000 | 0x004000 | |
| FLASHG | 0x3E0000 | 0x004000 | |
| FLASHF | 0x3E4000 | 0x004000 | |
| FLASHE | 0x3E8000 | 0x004000 | |
| FLASHD | 0x3EC000 | 0x004000 | |
| FLASHC | 0x3F0000 | 0x004000 | |
| FLASHA | 0x3F6000 | 0x001F80 | |
| CSM_RSVD | 0x3F7F80 | 0x000076 | |
| CSM_PWL | 0x3F7FF8 | 0x000008 | |
| RAMH0 | 0x3F8000 | 0x002000 | |
| ZONE7 | 0x3FC000 | 0x003000 | |
| ROM | 0x3FF000 | 0x000FC0 | |
| RESET | 0x3FFFC0 | 0x000002 | |
| VECTORS | 0x3FFFC2 | 0x00003E | |
| PAGE 1 (Data) | RAMM0 | 0x000040 | 0x000800 |
| ZONE6 (Data) | 0x106000 | 0x00A000 |
| Component | Model/Parameters | Description |
|---|---|---|
| DSP | Texas Instruments TMS320F2812 | 150 MHz clock, supports XINTF |
| FPGA | Xilinx Kintex-7 XC7K325T-2FFG900 | Rich logic resources Supports multiple configuration interfaces |
| Configuration Flash | JFM29GL256-E56 (×2) | 256 Mb SPI NOR Flash, stores integrated image |
| Interconnection Interface | Parallel Bus (XINTF) | 16-bit data width, address space mapping |
| System Communication | CAN 2.0B | For commands and telemetry, baud rate 500 kbps |
| Update Interface | Asynchronous Serial Port (UART) | For image data transmission, baud rate 921,600 bps |
| Switching Relay | 2JB1-910-005 | Coil voltage 5 V, bistable state |
| Image Type | Size (Bytes) | Description |
|---|---|---|
| FPGA Standalone Bitstream | 12,047,189 | Contains only FPGA logic and configuration |
| DSP Program & Data | 98,304 | DSP application code and data |
| Total Uplink Data (Conventional) | 12,145,493 | Requires transmission of two independent packages |
| Integrated Image (Proposed) | 12,047,189 | DSP code embedded as BRAM initialization data, minimal overhead added |
| Reduction Ratio | 0.8% | Primary savings come from reduced protocol overhead and single transmission efficiency, with main advantage in management and coordination simplification |
| Term | Defination |
|---|---|
| Fault Detection | The process by which the system identifies abnormal or faulty status, detecting deviations from normal operating conditions through sensors, monitoring software, or self-diagnostic mechanisms. |
| Autonomous Reset | A mechanism that automatically performs a system reset upon fault detection to return normal operation status, without requiring manual intervention. |
| Mean Recovery Time (MRT) | The average time required for a system to recover from a fault and resume normal operation. It is typically obtained by averaging the recovery times measured across multiple test trials, as defined in Equation (1). |
| Weighted Mean Recovery Time (Weighted MRT) | A weighted average of recovery times, in which different fault types are assigned distinct weights to reflect their relative significance. It provides a comprehensive evaluation of the system’s overall recovery performance under various fault scenarios, as defined in Equation (2). |
| Fault ID | Fault Type | Description | Weight |
|---|---|---|---|
| F1 | DSP software hang /watchdog loss | Task or driver malfunction, stack overflow, etc. | 0.70 |
| F2 | FPGA logic freeze /SEFI | Configuration interruption or state machine lock-up | 0.20 |
| F3 | Boot configuration /storage image anomaly | Requires Flash switching and reconfiguration | 0.10 |
| Fault ID | Case ID | Trigger Method | Expected Response | Acceptance Criteria |
|---|---|---|---|---|
| F1 | U-F1-01 | Stop DSP watchdog feed/DSP hang | FPGA triggers DSP reset | Recovery ≤ 0.25 s; black-box log recorded |
| F2 | U-F2-03 | Cut off FPGA heartbeat/set unresponsive state | DSP triggers FPGA reconfiguration | Recovery ≤ 3.5 s; version unchanged |
| F2 | U-F2-05 | Inject SEFI 1 (configuration bit-flip) | Automatic reconfiguration | Recovery ≤ 3.5 s |
| F3 | U-F3-02 | Corrupt primary Flash bitstream CRC | 5 s timeout → switch to backup | Recovery ≤ 8.5 s; rollback logged |
| Common | U-C-10 | Normal operation for 24 h | No false reset allowed | False trigger = 0 |
| Fault ID | Conventional (s) | Proposed (s) | Absolute Improvement (s) | Relative Improvement (%) |
|---|---|---|---|---|
| F1—DSP hang | 3.20 | 0.18 | 3.02 | 94.38 |
| F2—FPGA freeze/SEFI 1 | 62.80 | 3.10 | 59.70 | 95.06 |
| F3—Boot/image anomaly | 122.92 | 8.12 | 114.80 | 93.39 |
Disclaimer/Publisher’s Note: The statements, opinions and data contained in all publications are solely those of the individual author(s) and contributor(s) and not of MDPI and/or the editor(s). MDPI and/or the editor(s) disclaim responsibility for any injury to people or property resulting from any ideas, methods, instructions or products referred to in the content. |
© 2026 by the authors. Licensee MDPI, Basel, Switzerland. This article is an open access article distributed under the terms and conditions of the Creative Commons Attribution (CC BY) license.
Share and Cite
Zhong, P.; Wang, C.; Wen, M.; Qu, H.; Wang, Y.; Wang, T. An FPGA+DSP-Based On-Orbit Software Updating Architecture and Strategy for Satellite Payload Control Systems. Aerospace 2026, 13, 74. https://doi.org/10.3390/aerospace13010074
Zhong P, Wang C, Wen M, Qu H, Wang Y, Wang T. An FPGA+DSP-Based On-Orbit Software Updating Architecture and Strategy for Satellite Payload Control Systems. Aerospace. 2026; 13(1):74. https://doi.org/10.3390/aerospace13010074
Chicago/Turabian StyleZhong, Peijun, Chongru Wang, Maoxing Wen, Hongsong Qu, Yueming Wang, and Tao Wang. 2026. "An FPGA+DSP-Based On-Orbit Software Updating Architecture and Strategy for Satellite Payload Control Systems" Aerospace 13, no. 1: 74. https://doi.org/10.3390/aerospace13010074
APA StyleZhong, P., Wang, C., Wen, M., Qu, H., Wang, Y., & Wang, T. (2026). An FPGA+DSP-Based On-Orbit Software Updating Architecture and Strategy for Satellite Payload Control Systems. Aerospace, 13(1), 74. https://doi.org/10.3390/aerospace13010074

