Dynamic Event-Triggered Multi-Aircraft Collision Avoidance: A Reference Correction Method Based on APF-CBF
Abstract
1. Introduction
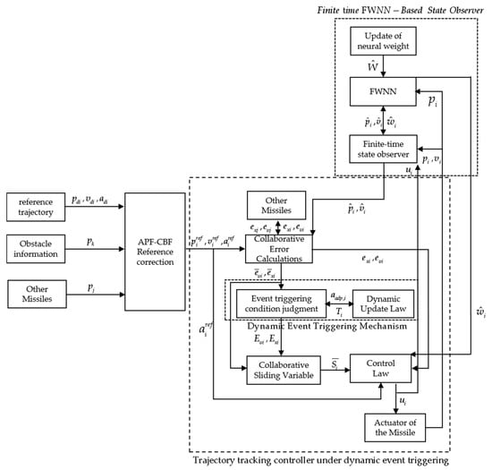
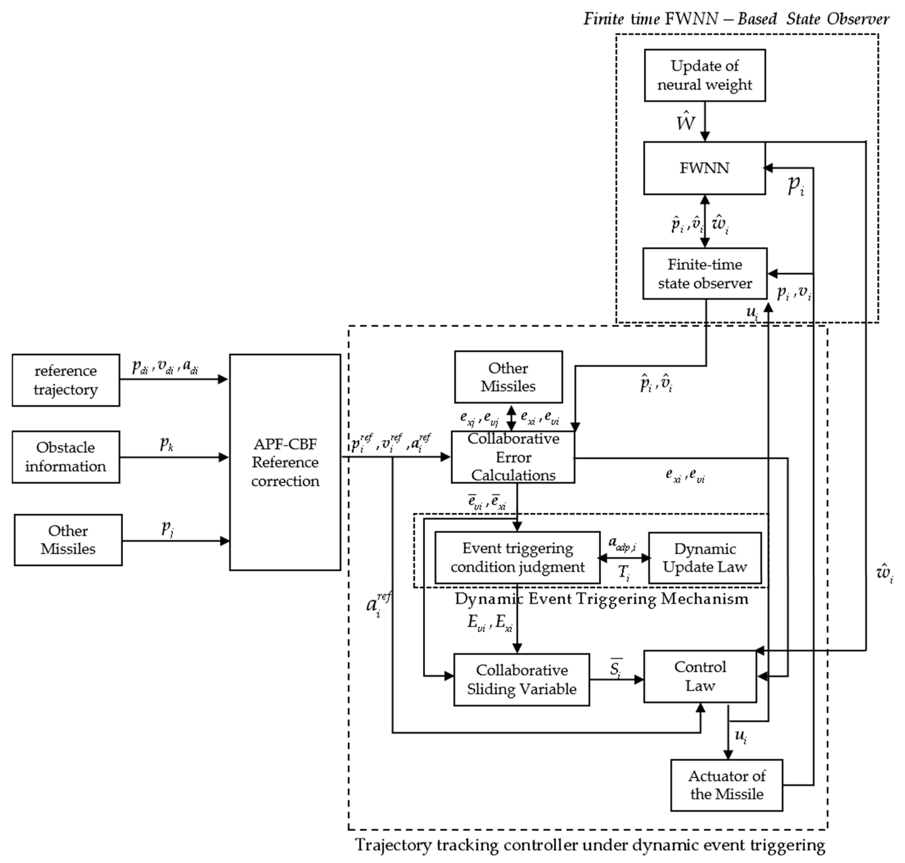
- Since the Fuzzy Wavelet Neural Network (FWNN) [22] integrates the reasoning ability of fuzzy logic with the time-frequency locality of wavelet basis functions, this paper combines FWNN with a finite-time state observer to design a finite-time state observer based on FWNN. It enhances the system’s robustness by estimating unknown states and disturbances in real time;
- To achieve safe collision avoidance between multiple aircraft, obstacles, and adjacent aircraft while optimizing trajectory tracking accuracy, this paper embeds the APF into the CBF framework to construct safety constraints and dynamically optimize the trajectory through a reference correction mechanism. After embedding APF into the CBF framework, safety constraint functions are constructed using the potential functions between them, and system safety is achieved by ensuring the satisfaction of the control barrier function. The reference correction mechanism adopts a quadratic programming method to minimize the deviation between the actual trajectory and the reference trajectory under the premise of satisfying safety constraints, thereby dynamically optimizing trajectory tracking accuracy;
- A dynamic event-triggered mechanism is introduced to adjust the communication frequency dynamically, enabling on-demand communication. Communication is triggered when facing formation changes or during collision avoidance, which reduces resource consumption while avoiding Zeno behavior.
2. Preliminaries
2.1. Fixed-Wing Aircraft Dynamic Model
2.2. Graph Theory
2.3. Fuzzy Wavelet Neural Network Approximation
2.4. Control Barrier Function
3. Main Results
3.1. Finite-Time Disturbance Observer Based on Fuzzy-Wavelet Neural Network
3.2. Reference Trajectory Correction Based on APF–CBF
- 1.
- When or , or . Here, is the minimum safe distance between aircraft , and is the minimum safe distance between the center of the -th aircraft and the center of the obstacle. is a constant, satisfying ;
- 2.
- When or , or . When , ; when , . Here, represents the outer boundary of APF. is a constant satisfying and .
| Algorithm 1: APF-CBF Based Reference Correction Algorithm |
| Input: Output: |
| Obtain the information of the nearest obstacle and the positions of neighboring aircraft, and compute the artificial potential fields between them along with their gradient. if then else Compute the control barrier function (CBF) and its gradient . s.t. ; Through the quadratic programming (QP) method, as well as integration and differentiation, they can be obtained respectively: return |
3.3. Formation Tracking Controller-Based on Dynamic Event-Triggered Mechanism
4. Simulation Results and Discussion
- Trajectory initial tracking stage (0–10 s): The position and velocity tracking errors converge rapidly for the first time within 0–10 s. This indicates that the trajectory tracking controller under the dynamic event-triggered mechanism can drive the aircraft to rapidly approach the initial reference trajectory. The convergence speed meets the basic requirements for the timeliness of formation cooperative response, ensuring the rapid alignment of the initial configuration of the multi-aircraft formation;
- Formation transformation stage (10–30 s): The second error convergence process corresponds to the formation transformation task of the aircraft formation. The controller adjusts the output in real-time, so that the aircraft can still converge rapidly to the new reference trajectory after the task switch, verifying the algorithm’s dynamic response capability to formation transformation commands;
- Obstacle-avoidance coordination stage (30–40 s): The third error convergence is coupled with the obstacle-avoidance task. When the aircraft avoids virtual obstacles, the position and velocity errors converge rapidly after short-term fluctuations. Even under the influence of obstacle-avoidance path adjustments, the tracking stability can still be maintained;
- Composite task stage (40–100 s): The fourth convergence corresponds to the composite task of “obstacle-avoidance coordination after the second formation transformation”. Under multiple constraints and multiple objectives, the errors still stably converge to a very small range. This proves that the controller can adapt to complex task scenarios and ensure the formation coordination accuracy.
- The growth rate of the number of event triggers for each aircraft (Aircraft 1–4) under DETM is significantly lower than that under SETM. Taking Aircraft 1 as an example, within the simulation period (100 s), the number of triggers of SETM reaches 700 times, while that of DETM is only about 500 times; other aircraft (such as Aircraft 2–4) also show similar patterns, and the number of triggers of DETM is obviously smaller;
- In multi-stage tasks, such as formation trajectory tracking, formation transformation, and obstacle avoidance, the number of triggers of DETM is always lower than that of SETM. Especially in the dynamic stage of task switching (such as the 30–40 s obstacle-avoidance coordination period), the number of triggers of SETM rises sharply due to frequent communication requirements. However, DETM effectively suppresses the growth of the number of triggers by dynamically adjusting the trigger logic, verifying the adaptability of DETM to complex formation tasks;
- The trigger intervals of DETM are larger than those of SETM, and the fluctuations are smoother. Taking Aircraft 1 as an example, the trigger intervals of SETM are mostly concentrated in the range of 0–600 ms, and short-interval triggers (<300 ms) occur frequently, while the trigger intervals of DETM are stably maintained at about 300 ms in the steady-state stage. Long-interval triggers (>600 ms) account for a higher proportion.
5. Conclusions
Author Contributions
Funding
Data Availability Statement
Conflicts of Interest
References
- Fei, Y.; Shi, P.; Lim, C.C. Robust Formation Control for Multi-Agent Systems: A Reference Correction Based Approach. IEEE Trans. Circuits Syst. I Regul. Pap. 2021, 68, 2616–2625. [Google Scholar] [CrossRef]
- Fei, Y.; Shi, P.; Lim, C.C. Robust and Collision-Free Formation Control of Multiagent Systems With Limited Information. IEEE Trans. Neural Netw. Learn. Syst. 2023, 34, 4286–4295. [Google Scholar] [CrossRef] [PubMed]
- Pan, Z.; Zhang, C.; Xia, Y.; Xiong, H.; Shao, X. An Improved Artificial Potential Field Method for Path Planning and Formation Control of the Multi-UAV Systems. IEEE Trans. Circuits Syst. II Express Briefs 2022, 69, 1129–1133. [Google Scholar] [CrossRef]
- Yang, Y.; Liu, Q.; Tan, H.; Shen, Z.; Wu, D. Collision-Free and Connectivity-Preserving Formation Control of Nonlinear Multi-Agent Systems With External Disturbances. IEEE Trans. Veh. Technol. 2023, 72, 9956–9968. [Google Scholar] [CrossRef]
- Shao, M.; Liu, X.; Xiao, C.; Zhang, T.; Yuan, H. Research on UAV Trajectory Planning Algorithm Based on Adaptive Potential Field. Drones 2025, 9, 79. [Google Scholar] [CrossRef]
- Antony, A.; Kumar, S.R.; Mukherjee, D. Artificial Potential Fields based Formation Control for Fixed Wing UAVs with Obstacle Avoidance. IFAC-PapersOnLine 2024, 57, 19–24. [Google Scholar] [CrossRef]
- Qian, M.; Wu, Z.; Jiang, B. Cerebellar Model Articulation Neural Network-Based Distributed Fault Tolerant Tracking Control With Obstacle Avoidance for Fixed-Wing UAVs. IEEE Trans. Aerosp. Electron. Syst. 2023, 59, 6841–6852. [Google Scholar] [CrossRef]
- Chen, Y.; Singletary, A.; Ames, A.D. Guaranteed Obstacle Avoidance for Multi-Robot Operations With Limited Actuation: A Control Barrier Function Approach. IEEE Control. Syst. Lett. 2021, 5, 127–132. [Google Scholar] [CrossRef]
- Li, J.; Kang, H.; Li, J.; Song, S. Bearing-Based Collision-Free Formation Control for Spacecrafts Under Dynamic Event-Triggered Input. IEEE Trans. Autom. Sci. Eng. 2025, 22, 14855–14866. [Google Scholar] [CrossRef]
- Wu, S.; Fang, Y.; Sun, N.; Lu, B.; Liang, X.; Zhao, Y. Optimization-Free Smooth Control Barrier Function for Polygonal Collision Avoidance. IEEE Trans. Cybern. 2025, 55, 4257–4269. [Google Scholar] [CrossRef]
- Tian, X.; Lin, J.; Liu, H.; Huang, X. Event-Triggered Finite-Time Formation Control of Underactuated Multiple ASVs with Prescribed Performance and Collision Avoidance. Sensors 2023, 23, 6756. [Google Scholar] [CrossRef] [PubMed]
- da Vangasse, C.; Freitas, J.R.; Raffo, V.; Pimenta, C.A. Safe Navigation on Path-Following Tasks: A Study of MPC-based Collision Avoidance Schemes in Distributed Robot Systems. J. Intell. Robot. Syst. 2024, 110, 166. [Google Scholar] [CrossRef]
- Molnar, T.G.; Kannan, S.K.; Cunningham, J.; Dunlap, K.; Hobbs, K.L.; Ames, A.D. Collision Avoidance and Geofencing for Fixed-Wing Aircraft With Control Barrier Functions. IEEE Trans. Control. Syst. Technol. 2025, 33, 1493–1508. [Google Scholar] [CrossRef]
- Chen, H.; Huang, D.; Wang, C.; Ding, L.; Song, L.; Liu, H. Collision-Free Path Planning for Multiple Drones Based on Safe Reinforcement Learning. Drones 2024, 8, 481. [Google Scholar] [CrossRef]
- Németh, B.; Lelkó, A.; Antal, Z.; Csaba, A. Collision-free trajectory design for dance choreography of virtual drones in hierarchical structure. IFAC-PapersOnLine 2022, 55, 502–507. [Google Scholar] [CrossRef]
- Liao, B.H.; Lee, C.Y.; Wang, L.C. Aerodynamics-Based Collision-Free Control of Connected Drones in Complex Urban Low-Altitude Airspace Using Distributional Reinforcement Learning. IEEE Trans. Veh. Technol. 2024, 73, 9763–9775. [Google Scholar] [CrossRef]
- Seah, S.X.; Srigrarom, S. Multiple UAS Traffic Planning Based on Deep Q-Network with Hindsight Experience Replay and Economic Considerations. Aerospace 2023, 10, 980. [Google Scholar] [CrossRef]
- Peng, C.; Liu, X.; Ma, J. Design of Safe Optimal Guidance With Obstacle Avoidance Using Control Barrier Function-Based Actor–Critic Reinforcement Learning. IEEE Trans. Syst. Man Cybern. Syst. 2023, 53, 6861–6873. [Google Scholar] [CrossRef]
- Bulka, E.; Nahon, M. High-Speed Obstacle-Avoidance with Agile Fixed-Wing Aircraft. In Proceedings of the 2019 International Conference on Unmanned Aircraft Systems (ICUAS), Atlanta, GA, USA, 11–14 June 2019; IEEE: Piscataway, NJ, USA, 2019; pp. 971–980. [Google Scholar]
- d’Apolito, F. Reinforcement Learning Training Environment for Fixed Wing UAV Collision Avoidance. IFAC-PapersOnLine 2022, 55, 281–285. [Google Scholar] [CrossRef]
- Campos-Martínez, S.-N.; Hernández-González, O.; Guerrero-Sánchez, M.-E.; Valencia-Palomo, G.; Targui, B.; López-Estrada, F.-R. Consensus Tracking Control of Multiple Unmanned Aerial Vehicles Subject to Distinct Unknown Delays. Machines 2024, 12, 337. [Google Scholar] [CrossRef]
- Bu, X.; Luo, R.; Lei, H. Fuzzy-Neural Intelligent Control With Fixed-Time Pre-Configured Qualities for Electromechanical Dynamics of Electric Vehicles Motors. IEEE Trans. Intell. Transp. Syst. 2025, 26, 1193–1202. [Google Scholar] [CrossRef]
- Wang, L.; Li, A.; Xiao, C.; Wang, C.; Zabolotnov, Y. Distributed adaptive disturbance observer-based multi-channel event-triggered finite-time coordinated control for multi-UAVs with actuator failures. Aerosp. Sci. Technol. 2024, 151, 109319. [Google Scholar] [CrossRef]
- Li, J.; Tang, Y.; Shao, L.; Bu, X.; Ye, J. Finite-Time RBFNN-Based Observer for Cooperative Multi-Missile Tracking Control Under Dynamic Event-Triggered Mechanism. Aerospace 2025, 12, 693. [Google Scholar] [CrossRef]
- Lewis, F.L.; Zhang, H.; Hengster-Movric, K.; Das, A. Cooperative Control of Multi-Agent Systems: Optimal and Adaptive Design Approaches; Springer Science Business Media: Berlin/Heidelberg, Germany, 2013. [Google Scholar]
- Bu, X.; Jiang, B.; Lei, H. Low-Complexity Fuzzy Neural Control of Constrained Waverider Vehicles via Fragility-Free Prescribed Performance Approach. IEEE Trans. Fuzzy Syst. 2023, 31, 2127–2139. [Google Scholar] [CrossRef]
- Bu, X.; Jiang, B.; Lei, H. Nonfragile Quantitative Prescribed Performance Control of Waverider Vehicles with Actuator Saturation. IEEE Trans. Aerosp. Electron. Syst. 2022, 58, 3538–3548. [Google Scholar] [CrossRef]
- Shao, X.; Si, H.; Zhang, W. Fuzzy wavelet neural control with improved prescribed performance for MEMS gyroscope subject to input quantization. Fuzzy Sets Syst. 2021, 411, 136–154. [Google Scholar] [CrossRef]
- Isaly, A.; Ghanbarpour, M.; Sanfelice, R.G.; Dixon, W.E. On the Feasibility and Continuity of Feedback Controllers Defined by Multiple Control Barrier Functions. IEEE Trans. Autom. Control. 2024, 69, 7326–7339. [Google Scholar] [CrossRef]
- Xu, Y.; Liu, L.; Yin, Y.; Wang, D.; Peng, Z. Multi-ASV Motion Planning for Formation Reconfiguration based on Control Barrier Functions. IFAC-PapersOnLine 2022, 55, 223–227. [Google Scholar] [CrossRef]
- Wang, H.; Liu, Q.; Xu, C. Predefined-time distributed optimization and anti-disturbance control for nonlinear multi-agent system with neural network estimator: A hierarchical framework. Neural Netw. 2024, 175, 106270. [Google Scholar] [CrossRef]
- Fei, Y.; Wang, L.; Qu, X. Event triggered cooperative trajectory coordination for platooning among heterogeneous vehicles. Transp. Res. Part C Emerg. Technol. 2025, 173, 105049. [Google Scholar] [CrossRef]
- Hao, R.; Zhou, W.; Wang, Y.; Yan, Y. Event-Triggered Impulsive Formation Control for Cooperative Obstacle Avoidance of UAV Swarms in Tunnel Environments. Drones 2025, 9, 421. [Google Scholar] [CrossRef]
- Yan, Y.; Liu, S.; Hao, R. RRT*-APF Path Planning and MA-AADRC-SMC Control for Cooperative 3-D Obstacle Avoidance in Multi-UAV Formations. Drones 2025, 9, 611. [Google Scholar] [CrossRef]
- Wang, K.; Lu, J.; Zhou, H. Employing Fuzzy Adaptive and Event-Triggered Approaches to Achieve Formation Control of Nonholonomic Mobile Robots Under Complete State Constraints. Appl. Sci. 2025, 15, 2827. [Google Scholar] [CrossRef]
- Chen, W.; Hu, Y.; Gao, C.; An, R. Trajectory tracking guidance of interceptor via prescribed performance integral sliding mode with neural network disturbance observer. Def. Technol. 2024, 32, 412–429. [Google Scholar] [CrossRef]














| Aircraft Number | x-Direction Position (m) | y-Direction Position (m) | z-Direction Position (m) | Velocity (m) | Flight Path Angles (rad) | Flight Path Angles (rad) |
|---|---|---|---|---|---|---|
| 1 | 0 | 150 | −50 | 200 | 0.01 | 0.01 |
| 2 | 0 | 50 | −50 | 200 | 0.01 | 0.01 |
| 3 | 0 | −50 | −50 | 200 | 0.01 | 0.01 |
| 4 | 0 | −150 | −50 | 200 | 0.01 | 0.01 |
| Parameters | Value |
|---|---|
| Formation Member | Aircraft 1 | Aircraft 2 | Aircraft 3 | Aircraft 4 |
|---|---|---|---|---|
| Without ETM | 1000 | 1000 | 1000 | 1000 |
| SETM | 738 | 562 | 683 | 681 |
| DETM | 502 | 298 | 321 | 302 |
| Percentage reduction | 49.8% | 70.2% | 67.9% | 69.8% |
Disclaimer/Publisher’s Note: The statements, opinions and data contained in all publications are solely those of the individual author(s) and contributor(s) and not of MDPI and/or the editor(s). MDPI and/or the editor(s) disclaim responsibility for any injury to people or property resulting from any ideas, methods, instructions or products referred to in the content. |
© 2025 by the authors. Licensee MDPI, Basel, Switzerland. This article is an open access article distributed under the terms and conditions of the Creative Commons Attribution (CC BY) license (https://creativecommons.org/licenses/by/4.0/).
Share and Cite
Tang, Y.; Li, J.; Ye, J.; Bu, X.; Luo, C. Dynamic Event-Triggered Multi-Aircraft Collision Avoidance: A Reference Correction Method Based on APF-CBF. Aerospace 2025, 12, 803. https://doi.org/10.3390/aerospace12090803
Tang Y, Li J, Ye J, Bu X, Luo C. Dynamic Event-Triggered Multi-Aircraft Collision Avoidance: A Reference Correction Method Based on APF-CBF. Aerospace. 2025; 12(9):803. https://doi.org/10.3390/aerospace12090803
Chicago/Turabian StyleTang, Yadong, Jiong Li, Jikun Ye, Xiangwei Bu, and Changxin Luo. 2025. "Dynamic Event-Triggered Multi-Aircraft Collision Avoidance: A Reference Correction Method Based on APF-CBF" Aerospace 12, no. 9: 803. https://doi.org/10.3390/aerospace12090803
APA StyleTang, Y., Li, J., Ye, J., Bu, X., & Luo, C. (2025). Dynamic Event-Triggered Multi-Aircraft Collision Avoidance: A Reference Correction Method Based on APF-CBF. Aerospace, 12(9), 803. https://doi.org/10.3390/aerospace12090803

