Hydrogen Aircraft, Technologies and Operations Towards Certification Readiness Level 1
Abstract
1. Introduction
- The mentioned technologies are expected to be mature enough for integration into an airframe by 2035 (TRL 9).
- These technologies are projected to meet the minimum performance criteria, based on research papers and industry data.
- Assumed application to both Certification Specification 25 (CS-25) and CS-23 airframes, with exception of power plant, where CS-23 would use Fuel Cell (FC) generators and electric propulsion units. Other potential applicable categories for hydrogen systems such as CS-21, SC-VTOL-01 and CS-27 were not considered.
- Despite variations, it is assumed that all systems can be incorporated into an airframe, with final verification left to manufacturers.
2. Materials and Methods
2.1. Literature Review
2.1.1. Regulations, Standards and Certification
- NASA Report—Guide for Hydrogen Hazards Analysis on Components and Systems—Beeson 2003 [3].
- EASA Fire Protection for H2 systems—April 2022.
- EASA–SC E-19 Electric/Hybrid Propulsion System—Comment Response Document TE.CERT.00142-002.
- EASA Hydrogen as aviation fuel—Workshop on Aircraft Certification Fire and Explosion challenges—Cologne June 2023.
- EASA Research Agenda 2022–2024.
- FAA Hydrogen-Fueled Aircraft Safety and Certification Roadmap—December 2024.
- EASA Certification Roadmap on H2—International Workshop—December 2024.
2.1.2. Hydrogen Aircraft and Reviews
2.1.3. Hydrogen Storage
2.1.4. Hydrogen Distribution
2.1.5. Propulsion
2.1.6. Sensing and Monitoring
2.1.7. Auxiliary Power Unit
2.1.8. Heat Exchange
2.1.9. Concept of Operations
- Ground holding: A greater than the current 30 min standby phase carried out with the engines switched off, which is necessary for fuelling and for other aircraft preparation operations.
- Taxi-out: Conducted according to the Landing and Take-off cycle specifications defined by the International Civil Aviation Organisation (ICAO); its duration is equal to 13 min, half of the total taxi in and out duration, in which the engine power setting is set to 7% of maximum thrust, corresponding to the idle condition.
- Take-off: As for the taxi-out phase, the take-off was also computed by using the ICAO engine emissions database specifications; specifically, the duration of the manoeuvre is set to 0.7 min in which the engine power setting is 100% nominal flight thrust.
- Take-off path: This segment of the mission acts as a link between the on and off ground mission stages; the take-off flight path starts 35 ft above the ground and ends when the height of 1500 ft is reached. In this stage, the aircraft is configured for starting the climb segment.
- Climb: This stage is divided into three main segments in which the aircraft accelerates and gains altitude, as suggested by the flight programme the climb ends as the altitude of the cruise condition is reached.
- Cruise: This segment is performed with a constant speed–constant altitude flight programme; The aim here is to be competitive with current SMR aircraft and therefore the upper range of 0.76 Mcr and 11,000m cruise altitude [73].
- Descent: The descent is performed with an imposed speed profile and a constant rate of descent, until landing on the runway in a traditional fashion.
2.2. Questionnaire
2.3. Workshop
2.4. Concept Refinement
3. Results
3.1. Concept Overview
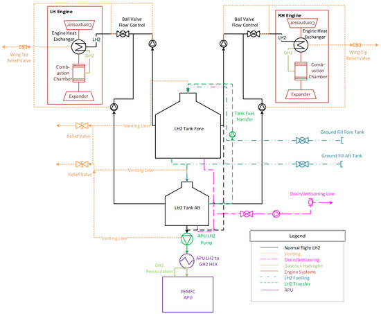
3.2. Concept Systems
3.2.1. Hydrogen Storage
3.2.2. Hydrogen Distribution
3.2.3. Propulsion
3.2.4. Sensing and Monitoring
3.2.5. Auxiliary Power Unit
3.2.6. Heat Exchange
3.3. Concept of Operations
3.3.1. Nominal Flight Operations
- Ground holding: Likely increases in this phase because of necessary H2 safety precautions creating a ground holding period of 45–60 min. Once fuelling is de-risked and operations are standardized, this is likely to decrease again.
- Taxi-out: Percentage use of engines likely to decrease upon EIS, spacing between aircraft to increase on the ground and therefore a 20–25 min length of this operation not unreasonable.
- Take-off: In the H2 case, still likely 0.7 min in which the engine power setting is 100% nominal flight thrust, with a safety factor allowing over-thrust to 110% in case of emergency during Take-Off.
- Take-off path: Likely no changes to the take-off path except possible increased spacing between aircraft, considering the venting of H2, and this being a risky part of flight. This should be investigated further before any concrete conclusions are made.
- Climb: No changes envisioned.
- Cruise: No changes envisioned.
- Descent: For go-arounds, 100% of nominal thrust should still be available, similar to traditional aircraft operations, with 110% thrust available for one-time off-nominal conditions. Intervals between aircraft could be increased at initial entry into service to give more safety aspects, considering H2 venting and possible flaming in crash-landing or emergency condition.
- Landing: Considering the location of the H2 tanks, it is essential that the landing procedure goes as smoothly as possible, with as little chance of tail strike as possible. This should be given extra space for possible increased safety.
3.3.2. Nominal Ground Operations
- Entry Into Daily Operations:Cooling the storage tank sufficiently to store LH2 requires a significant amount of energy. Although the entire tank structure does not need to reach 20K, a major portion of the inner tank does, representing a substantial mass to cool. The technique used for filling the tank greatly influences both the pressure required for filling and the expected boil-off losses. It has been observed that methods like upward pipe discharge and top spray fill lead to minimal evaporation losses, thanks to the condensation of gas particles when they encounter super-cooled liquid droplets. Empirical evidence suggests that initially filling a storage tank might require up to two to three times the tank’s total volume in LH2. Accurately estimating the H2 gas lost during the filling of a warm tank necessitates a thermodynamic model. Before moving LH2 from the storage tank to the dispenser, the transfer lines must be pre-cooled to minimize LH2 vaporization during transfer. This cooling is achieved by circulating super-cooled LH2 through the pipes, allowing heat transfer from the pipes to the LH2, which then warms and vaporizes. This vapour remains in the pipes until vented. If the LH2 vaporizes too quickly during transfer, it can substantially reduce, or even halt, liquid flow due to the creation of two-phase flow. Pre-cooling the pipes helps to mitigate the negative impacts of two-phase flow, which can manifest in various flow regimes. A potential route to the initial fill of the tank is as described in Figure 8. First, the system is filled with relatively cheap liquid nitrogen. This is done for two reasons: to reduce the temperature of the system from ambient to approximately 69 °K, and to also purge the atmospheric gases from the system. This will likely consume quite a large amount of time. An alternative to this would be to vacuum the entire tank to remove any water moisture and air; however, this would require a tank capable of experiencing compression from the outside and would not help reduce the temperature. A combination of both initial steps could also be undertaken. Next, the system is filled with cooled GH2 to displace the liquid nitrogen; thus, further reducing the system temperature towards the 20 °K target but also ensuring that any remaining oxygen gases are removed from the system. If helium is used, it should be recovered due to its finite supply. Finally, the LH2 can be introduced, and the aircraft is ready to fly. The aim is to keep the system suitably primed with LH2 so that the first two stages are undertaken as an exception rather than as a rule. Due to the high level of effort required to condition and fill the LH2 system upon entry into daily operation, it is recommended that this procedure be minimised. Maintenance check flights will likely be required after any work on the aircraft during the initial years of H2 flight.Not all the LH2 can be used as fuel, a portion: anything between 17% and 25% depending upon the pressure vessel and insulation design and properties will need to remain in the system to ensure cryogenic stability. Too little LH2 and the system will experience run away boil off, necessitating the purging and refuelling of the system from scratch.
- Refuelling:The aim of the system would be to try keep the tank and system at cryogenic temperatures for periods as long as possible. There are a few distinct disadvantages to undertaking this with LH2. Firstly, the thermal cycling of tank, piping and valves leads to the material expansion and contraction during operation. Cycling of materials, especially composites where two distinct coefficients of thermal expansion exist, can lead to the reduced operational life of the system, and higher probability of component part failure. This is especially true for the top of the tank, where thermal stressing will occur on each fill. Secondly, there is the issue of the fuel loss and energy use for bringing the tank, fuel and system down to LH2 temperature, along with the time sacrifice required to do so. LH2 has very different properties to traditional Jet-A1 fuel and therefore will need a large change to operating procedures due not only to this but also thanks to the new systems above. Since LH2 is significantly lighter than conventional fuel, lower refuelling kg/s rates would be required, but its larger volume means that a larger diameter hose and different pumping techniques would be required. Pressure-based cryogenic pumps would be the most effective way of achieving this. At present, refuelling trucks with the required pumping technology are not in service and have low TRL; therefore, much improvement would be required before the incorporation of these into the aircraft refuelling system for LH2. Current maximum refuelling rates for LH2 are 5–8 kg/min compared with Jet-A1’s 15 kg/s. This flow rate would have to be increased to circa 7.2–20 kg/s for future commercial use and would be achieved through the implementation of larger hoses [74]. The refuelling time can be increased by increasing the number of LH2 trucks. When defining safety zones for refuelling, the question of risk associated with LH2 refuelling procedures comes into question. This is currently unknown, as a comprehensive baseline has not been developed due to a lack of experience with this system. It can be assumed at present, however, that the safety zone will be far larger than the 3 m cubed used for Jet-A1. The resulting refuelling procedure is desribed in Figure 9.
- Taxiing:As stated above, use of engines is likely to decrease upon EIS spacing between aircraft to increase on the ground, and therefore a 20–25 min length of this operation is not unreasonable. Breaking’s risk of spark creation should be accounted for, perhaps shielding the rear of the fuselage or the wheels themselves to keep spark hazards from being directed towards H2 storage areas for extra safety.
- Aircraft Storage:The below scenario is based on the long-term shut-down of H2 tanks. In case of LH2 storage, distribution or engine system maintenance, malfunction or long-term shut-down, the aircraft should be brought out of service and the H2 removed. Where possible, it is recommended to complete this at low LH2 level, or when fuel tanks are nearly empty. Initially, connect a gaseous helium or H2 supply to the system and ensure certain connections are securely closed. Then, depressurize the system and purge the supply line by alternately pressurizing and depressurizing it to remove air and reduce oxygen content below 0.03%. For evaporation, introduce a slow flow of warm gaseous helium or hydrogen, ensuring certain valves are closed, and continue until all LH2 is evaporated. If using H2 gas for evaporation, replace it with helium gas and repeat the purging process. Pressurize the system to a lower pressure and then depressurize it, repeating this process several times to reduce H2 content. Next, warm up the system with a continuous flow of helium gas until the gas at the vent header reaches room temperature, indicated by the absence of ice formation or by using a thermometer. If desired, this warming process can also be performed with dry nitrogen once the temperature inside the system is above 100 K. Once at room temperature, purge the system with nitrogen gas following the same pressurization and depressurization steps. Finally, pressurize the system slightly again, close all valves and disconnect the gas supplies. This complete process, as described in Figure 10, prepares the LH2 system for safe storage, maintenance or repair and can also be applied at the end of the system’s lifetime.
3.3.3. Off-Nominal/Emergency Operations
- Crash Landing Example:
- In the case of a minor crash landing, we expect the requirements to be similar to those already existing, regulated by CS25.785-789, CS25.809, CS25.561 and CS25.562 or equivalent regulations. Making an assumption on this, vertical load factors are likely to be circa 6 fps, and horizontal load factors circa 1.5 times the weight of the aircraft, with seats surviving 16 g. Fuel system would have to take these forces into account, and reduce the effect of distribution or storage damage to passenger wellbeing and emergency evacuation.
- Fuel tank crashworthiness in a survivable crash case is likely to play a large part in the certification of H2 aircraft, especially LH2 with fuel tanks in the aft of the fuselage, as this already requires a Means Of Compliance for classic kerosene tank thanks to its increased risk in a tail strike on landing, as seen in the SC-E25.963-01. H2’s low ignition energy and wide flammability range means the fuel tank is likely to have higher certification criteria than those currently available in regulation and special conditions.
- Aircraft Ditching is another crash landing case that currently has not been fully investigated in H2 aircraft. Although there are still many unknowns here, there are a few areas worth considering already; structural integrity in the case of water impact should cause no impairment to exiting the aircraft, the aircraft should be buoyant when partially flooded, safe evacuation should be maintained, H2 fire on and in water is an unquantified risk at present. An inerting solution could possibly negate the effects of this; however, first the risk must be properly understood.
- In-flight Hydrogen Tank Failure:In-flight failure of the tank is an emergency case where rapid drainage of H2 could be needed. As part of this emergency procedure, a portion of the fuel that cannot be isolated would likely have to be released from the aircraft through venting or alternative techniques. The ability to dump fuel with H2 fuel could lead to new safety disadvantages and performance unknowns due to the large explosive cloud being released from the aircraft. Therefore, the release rate could be critical, and the use of inerting or a similar system could help the controlled use of this system.In case of the failure of the tank, the architecture of the tanks in the aircraft should allow for the isolation of a portion of the fuel for flight. This would be undertaken by initially leak detection and using response rate, temperature, pressure and H2 ppm error sizing, estimating the maximum leak rate of H2 into rear of the aircraft. This would allow for an assessment of the amount H2 that will leak, the risk of combustion of the end mixture and the amount of fuel from that tank that can be saved in the emergency procedure through tank transfer. These figures should be displayed to the flight crew, who should start the emergency procedure and communicate this information to Air Traffic Management, who should initiate clearing of traffic for an emergency landing of the aircraft. Even though the full flight may be achievable due to this, the reliance on novel software and sensing components upon EIS means that a conservative approach could still be the most practical approach to this.
4. Discussion and Conclusions
Author Contributions
Funding

Data Availability Statement
Acknowledgments
Conflicts of Interest
Abbreviations
| CONCERTO | CERTification methOds and means of compliance for disruptive technologies |
| TRL | Technology Readiness Level |
| CRL | Certification Readiness Level |
| MOC | Means of Compliance |
| POC | Proof of Concept |
| EIS | Entry into Service |
| H2 | Hydrogen |
| LH2 | Liquid Hydrogen |
| GH2 | Gaseous Hydrogen |
| GI | Gravimetric Index |
| ESA | European Space Agency |
| EASA | European Union Aviation Safety Agency |
| FAA | Federal Aviation Administration |
| NASA | National Aeronautics and Space Administration |
| SC | Special Condition |
| MLI | Multi-Layer Insulation |
| TC | Type Certificate |
| LFL | Lower Flammability Limit |
| DC | Direct Current |
| AC | Alternating Current |
| ASME | American Society of Mechanical Engineers |
| SHM | Structural Health Monitoring |
| PEM | Proton-Exchange Membrane |
| APU | Auxiliary Power Unit |
| FC | Fuel Cell |
| HEX | Heat Exchange |
| ICAO | International Civil Aviation Organisation |
| CS | Certification Specification |
| ONERA | Office National d’Études et de Recherches Aérospatiales |
| ISAE | Institut Supérieur de l’Aéronautique et de l’Espace |
| PPM | Part Per Million |
| NACA | National Advisory Committee for Aeronautics |
| SMR | Short Medium Range |
| ECS | Environmental Control System |
| LHe | Liquid Helium |
| ATM | Air Traffic Management |
References
- Jézégou, J.; André, R.; Gourinat, Y. Hydrogen Aircraft Certification: Determination of Regulatory Gaps. In Proceedings of the International Conference on More Electric Aircraft Towards Greener Aviation, Toulouse, France, 7–8 February 2024. [Google Scholar] [CrossRef]
- Jezegou, J.; Blondel de Joigny, C.; Jiménez Carrasco, B.; André, R.; Cilio, G. Certification Readiness Level Scale: Maturing the Certifiability of Innovative Aircraft. AIAA Scitech 2025, 12, 239. [Google Scholar] [CrossRef]
- Beeson, H.; Woods, S. Guide for Hydrogen Hazards Analysis on Components and Systems (No. S-913); NASA/TM-2003-212059; NASA: Houston, TX, USA, 2003. [Google Scholar]
- Brewer, G.D.; Morris, R.E.; Davis, G.W.; Versaw, E.F.; Cunnington, G.R.; Riple, J.C.; Baerst, C.F.; Garmong, G. Study of Fuel Systems for LH2-Fueled Subsonic Transport Aircraft, Volume 1; Technical Report LR-28384-VOL-1; Lockheed-California Co.: Burbank, CA, USA, 1978. [Google Scholar]
- Brewer, G.D. Hydrogen Aircraft Technology, 1st ed.; Routledge: London, UK, 2017; Chapter 8. [Google Scholar] [CrossRef]
- Khandelwal, B.; Karakurt, A.; Sekaran, P.R.; Sethi, V.; Singh, R. Hydrogen powered aircraft: The future of air transport. Prog. Aerosp. Sci. 2013, 60, 45–59. [Google Scholar] [CrossRef]
- Khandelwal, B.; Sekaran, P.; Karakurt, A.; Sethi, V.; Singh, R. A Review of Hydrogen as a Fuel for Future Air Transport. In Proceedings of the 48th AIAA/ASME/SAE/ASEE Joint Propulsion Conference & Exhibit, Atlanta, GA, USA, 30 July–1 August 2012. [Google Scholar] [CrossRef]
- Onorato, G.; Proesmans, P.; Hoogreef, M.F.M. Assessment of hydrogen transport aircraft: Effects of fuel tank integration. CEAS Aeronaut. J. 2022, 13, 813–845. [Google Scholar] [CrossRef]
- Degirmenci, H.; Uludag, A.; Ekici, S.; Karakoc, T.H. Challenges, prospects and potential future orientation of hydrogen aviation and the airport hydrogen supply network: A state-of-art review. Prog. Aerosp. Sci. 2023, 141, 100923. [Google Scholar] [CrossRef]
- Karaer, R.; Sadraey, M.H. Aircraft Design: A Systems Engineering Approach; John Wiley & Sons: Hoboken, NJ, USA, 2012. [Google Scholar]
- Schmidtchen, U.; Behrend, E.; Pohl, H.W.; Rostek, N. Hydrogen aircraft and airport safety. Renew. Sustain. Energy Rev. 1997, 1, 239–269. [Google Scholar] [CrossRef]
- Nicolay, S.; Karpuk, S.; Liu, Y.; Elham, A. Conceptual design and optimization of a general aviation aircraft with fuel cells and hydrogen. Int. J. Hydrogen Energy 2021, 46, 32676–32694. [Google Scholar] [CrossRef]
- Seeckt, K.; Heinze, W.; Scholz, D. The Green Freighter Project—Objectives and First Results. In Proceedings of the 26th International Congress of the Aeronautical Science, Anchorage, AK, USA, 14–19 September 2008. [Google Scholar]
- Gollnow, M. Passenger Aircraft Towards Zero Emission with Hydrogen and Fuel Cells; Hamburg University of Applied Science: Hamburg, Germany, 2023. [Google Scholar] [CrossRef]
- Rutherford, D. Performance Analysis of Evolutionary Hydrogen-Powered Aircraft; The International Council on Clean Transportation: Washington DC, USA, 2022. [Google Scholar]
- Boretti, A. Progress of hydrogen subsonic commercial aircraft. Front. Energy Res. 2023, 11, 1195033. [Google Scholar] [CrossRef]
- Rompokos, P.; Rolt, A.; Nalianda, D.; Isikveren, A.T.; Senné, C.; Gronstedt, T.; Abedi, H. Synergistic Technology Combinations for Future Commercial Aircraft Using Liquid Hydrogen. J. Eng. Gas Turbines Power 2021, 143, 071017. [Google Scholar] [CrossRef]
- Adler, E.J.; Martins, J.R.R.A. Hydrogen-powered aircraft: Fundamental concepts, key technologies, and environmental impacts. Prog. Aerosp. Sci. 2023, 141, 100922. [Google Scholar] [CrossRef]
- Massaro, M.C.; Biga, R.; Kolisnichenko, A.; Marocco, P.; Monteverde, A.H.A.; Santarelli, M. Potential and technical challenges of on-board hydrogen storage technologies coupled with fuel cell systems for aircraft electrification. J. Power Sources 2023, 555, 232397. [Google Scholar] [CrossRef]
- Boichenko, S.; Zakharchuk, M. Aviation Fuels and Lubricants; National Aviation University: Kiev, Ukraine, 2012. [Google Scholar]
- Hassan, Q.U.; Dincer, I.; Li, X. Hydrogen storage technologies for stationary and mobile applications. Int. J. Energy Res. 2021, 45, 4829–4847. [Google Scholar] [CrossRef]
- Shu, Z.; Liang, W.; Qin, B.; Lei, G.; Wang, T.; Huang, L.; Che, B.; Zheng, X.; Qian, H. Transient flow dynamics behaviors during quick shut-off of ball valves in liquid hydrogen pipelines and storage systems. J. Energy Storage 2023, 73, 109049. [Google Scholar] [CrossRef]
- Bourbigot, S.; Gardelle, B.; Duquesne, S. Intumescent silicone-based coatings for the fire protection of carbon fiber reinforced composites. Fire Saf. Sci. 2014, 11, 781–793. [Google Scholar] [CrossRef]
- Faure, B.; Bertrand, J.; Coraboeuf, Y.; Chevrollier, S.; Abadie-La-Haille, R.; Mezieres, P.; Santerre, A. Device for Retaining a Tank in an Aircraft. U.S. Patent US20150360792A1, 10 April 2015. [Google Scholar]
- Qiu, Y.; Yang, H.; Tong, L.; Wang, L. Research Progress of Cryogenic Materials for Storage and Transportation of Liquid Hydrogen. Metals 2021, 11, 1101. [Google Scholar] [CrossRef]
- Kameni Monkam, L.; Graf Von Schweinitz, A.; Friedrichs, J.; Gao, X. Feasibility analysis of a new thermal insulation concept of cryogenic fuel tanks for hydrogen fuel cell powered commercial aircraft. Int. J. Hydrogen Energy 2022, 47, 31395–31408. [Google Scholar] [CrossRef]
- McCarville, D.A.; Guzman, J.C.; Dillon, A.K.; Jackson, J.R.; Birkland, J.O. Design, Manufacture and Test of Cryotank Components. In Comprehensive Composite Materials II; Elsevier: Amsterdam, The Netherlands, 2018; pp. 153–179. [Google Scholar] [CrossRef]
- Prewitz, M.; Schwärzer, J.; Bardenhagen, A. Potential analysis of hydrogen storage systems in aircraft design. Int. J. Hydrogen Energy 2023, 48, 25538–25548. [Google Scholar] [CrossRef]
- Jeong, S.J.; Lee, S.J.; Moon, S.J. CFD Thermo-Hydraulic Evaluation of a Liquid Hydrogen Storage Tank with Different Insulation Thickness in a Small-Scale Hydrogen Liquefier. Fluids 2023, 8, 239. [Google Scholar] [CrossRef]
- Huete, J.; Nalianda, D.; Pilidis, P. Impact of tank gravimetric efficiency on propulsion system integration for a first-generation hydrogen civil airliner. Aeronaut. J. 2022, 126, 1324–1332. [Google Scholar] [CrossRef]
- Boer, P.C.d.; Wit, A.J.d.; Benthem, R.C.v. Development of a Liquid Hydrogen-Based Fuel Cell System for the HYDRA-2 Drone; Aerospace Centre NLR: Amsterdam, The Netherlands, 2021. [Google Scholar]
- Kim, J.H.; Park, D.K.; Kim, T.J.; Seo, J.K. Thermal-Structural Characteristics of Multi-Layer Vacuum-Insulated Pipe for the Transfer of Cryogenic Liquid Hydrogen. Metals 2022, 12, 549. [Google Scholar] [CrossRef]
- Millis, M.G.; Tornabene, R.T.; Jurns, J.M.; Guynn, M.D.; Tomsik, T.M.; VanOverbeke, T.J. Hydrogen Fuel System Design Trades for High-Altitude Long-Endurance Remotely- Operated Aircraft; Technical Report E-16800; NASA Glenn Research Center: Cleveland, OH, USA, 2009. [Google Scholar]
- Dreossi, G.; Horvat, A. Permeation Behaviour of Thermoset and Thermoplastic CFRP Materials for LH2 Tank Solutions, Thermally Shocked and Mechanically Cycled at Cryogenic Temperatures. Aerospace 2025, 12, 342. [Google Scholar] [CrossRef]
- Kobayashi, H.; Muto, D.; Daimon, Y.; Umemura, Y.; Takesaki, Y.; Maru, Y.; Yagishita, T.; Nonaka, S.; Miyanabe, K. Experimental study on cryo-compressed hydrogen ignition and flame. Int. J. Hydrogen Energy 2020, 45, 5098–5109. [Google Scholar] [CrossRef]
- Yu, X.; Wu, Y.; Zhao, Y.; Wang, C. Flame characteristics of under-expanded, cryogenic hydrogen jet fire. Combust. Flame 2022, 244, 112294. [Google Scholar] [CrossRef]
- Azimi, A. Liquid Hydrogen Fuel Distribution System Performance for Short Medium Range Civil Aircraft; Chalmers University of Technology: Gothenburg, Sweden, 2022. [Google Scholar]
- Wang, Z.; Bailey, W.; Song, J.; Huang, L.; Yang, Y. Evaluating the potential of thermoplastic polymers for cryogenic sealing applications: Strain rate and temperature effects. Int. J. Hydrogen Energy 2025, 114, 279–294. [Google Scholar] [CrossRef]
- Weitzel, D.; Robbins, R. Elastomeric Seals and Materials at Cryogenic Temperatures; Part 1 & 2; National Bureau of Standard: Boulder, CO, USA, 1965. [Google Scholar]
- Sarkar, S.; Grandi, G.; Patel, S. Hydrogen Fuel System for Aircraft; SAE International: Fort Worth, TX, USA, 2023; pp. 1793–1804. [Google Scholar] [CrossRef]
- Li, S.; Zheng, M.; Wang, Y.; Yang, L.; Zhang, B.; Zhang, J. Research on transient heat transfer of ball valves in high-pressure liquid hydrogen receiving stations. Results Eng. 2023, 19, 101285. [Google Scholar] [CrossRef]
- Ghali, P.F.; Lei, H.; Khandelwal, B. A Review of Modern Hydrogen Combustor Injection Technologies for the Aerospace Sector. In Sustainable Development for Energy, Power, and Propulsion; De, A., Gupta, A.K., Aggarwal, S.K., Kushari, A., Runchal, A.K., Eds.; Series Title: Green Energy and Technology; Springer: Singapore, 2021; pp. 523–543. [Google Scholar] [CrossRef]
- Perry, M.; Farina, J.; LePera, S.; O’Brian, W.; Vandsburger, U. Instrumentation, Modeling, and Testing of a Gas Turbine Engine Using Lean-Premixed Hydrogen Combustion. In Proceedings of the 45th AIAA/ASME/SAE/ASEE Joint Propulsion Conference & Exhibit, Denver, CO, USA, 2–5 August 2009; American Institute of Aeronautics and Astronautics: Reston, VA, USA, 2009. [Google Scholar] [CrossRef]
- Clayton, R.M. Hydrogen Enrichment for Low-Emission Jet Combustion; Technical Report; California Institute of Technology, Jet Propulsion Laboratory: Pasadena, CA, USA, 1978. [Google Scholar]
- Sampath, P. Combustion performance of hydrogen in a small gas turbine combustor. Int. J. Hydrogen Energy 1985, 10, 829–837. [Google Scholar] [CrossRef]
- Funke, H.H.W.; Beckmann, N.; Keinz, J.; Abanteriba, S. Comparison of Numerical Combustion Models for Hydrogen and Hydrogen-Rich Syngas Applied for Dry-Low-NOx-Micromix-Combustion. In Proceedings of the Volume 4A: Combustion, Fuels and Emissions, Seoul, Republic of Korea, 13–17 June 2016; p. V04AT04A024. [Google Scholar] [CrossRef]
- Marek, C.J.; Smith, T.D.; Kundu, K. Low Emission Hydrogen Combustors for Gas Turbines Using Lean Direct Injection. In Proceedings of the 41st AIAA/ASME/SAE/ASEE Joint Propulsion Conference & Exhibit, Tucson, AZ, USA, 10–13 July 2005. [Google Scholar] [CrossRef]
- Ghali, P.F.; Khandelwal, B. Design and Simulation of a Hydrogen Micromix Combustor. In Proceedings of the AIAA Scitech 2021 Forum, Virtual Event, 11–15 and 19–21 January 2021; American Institute of Aeronautics and Astronautics: Reston, VA, USA, 2021. [Google Scholar] [CrossRef]
- Lei, H.; Khandelwal, B. Investigation of Novel Configuration of Hydrogen Micromix Combustor for Low NOx Emission. In Proceedings of the AIAA Scitech 2020 Forum, Orlando, FL, USA, 6–10 January 2020. [Google Scholar] [CrossRef]
- Cecere, D.; Giacomazzi, E.; Di Nardo, A.; Calchetti, G. Gas Turbine Combustion Technologies for Hydrogen Blends. Energies 2023, 16, 6829. [Google Scholar] [CrossRef]
- Gill, A.; Pielecha, I.; Szwajca, F. A New Method of Failure Mode and Severity Effects Analysis for Hydrogen-Fueled Combustion Systems. Energies 2024, 17, 4802. [Google Scholar] [CrossRef]
- Sampathkumaran, U.; Brenes, N.; Mushfiq, M.; Levin, P.; Goswami, K.; Graf, J. Optical Sensor for Unambiguous Trace Hydrogen Detection in the Presence of Oxygen. In Proceedings of the AIAA 43rd International Conference on Environmental Systems, Vail, CO, USA, 14–18 July 2013. [Google Scholar] [CrossRef]
- Joe, H.E.; Yun, H.; Jo, S.H.; Jun, M.B.; Min, B.K. A review on optical fiber sensors for environmental monitoring. Int. J. Precis. Eng. Manuf.-Green Technol. 2018, 5, 173–191. [Google Scholar] [CrossRef]
- Dewi, H.S.; Dissanayake, K.P.; Schreuders, H.; Bannenberg, L.J.; Groves, R.M. Towards hydrogen fueled aircraft: Metal hydrides for optical hydrogen sensors operating above room temperature. In Proceedings of the Sensors and Smart Structures Technologies for Civil, Mechanical, and Aerospace Systems, Long Beach, CA, USA, 25–28 March 2024; SPIE: Long Beach, CA, USA, 2024; Volume 12949, pp. 75–80. [Google Scholar] [CrossRef]
- Collina, G.; Bucelli, M.; Paltrinieri, N. Multi-stage monitoring of hydrogen systems for improved maintenance approaches: An extensive review. Int. J. Hydrogen Energy 2025, 105, 458–480. [Google Scholar] [CrossRef]
- Rosen, B.; Dayan, V.H.; Proffit, R.L. Hydrogen Leak and Fire Detection: A survey. NASA SP-5092; NASA Special Publication: Washington, DC, USA, 1970; Volume 5092. [Google Scholar]
- Duong, D.; Ko, Y. A pilot study of vision-based real-time detection of invisible gas leak and fire. J. Phys. Conf. Ser. 2024, 2885, 012085. [Google Scholar] [CrossRef]
- Matsumoto, K.; Sobue, M.; Asamoto, K.; Nishimura, Y.; Abe, S.; Numazawa, T. Capacitive level meter for liquid hydrogen. Cryogenics 2011, 51, 114–115. [Google Scholar] [CrossRef]
- Yang, C.; Chen, S.; Yang, G. Fiber optical liquid level sensor under cryogenic environment. Sens. Actuators A Phys. 2001, 94, 69–75. [Google Scholar] [CrossRef]
- Motion, M. Micro Motion ELITE Peak Performance Coriolis Flow and Density Meter; Emerson Electric Co.: St. Louis, MO, USA, 2019. [Google Scholar]
- Ayar, M.; Karakoc, T.H. Decision mechanism between fuel cell types: A case study for small aircraft. Int. J. Hydrogen Energy 2023, 48, 23156–23167. [Google Scholar] [CrossRef]
- Flade, S.; Kallo, J.; Schirmer, J.; Stephan, T. Comparison of anode configurations during long distance flight in fuel cell powered aircraft antares DLR-H2. In Proceedings of the 52nd Aerospace Sciences Meeting, National Harbor, MD, USA, 13–17 January 2014. [Google Scholar] [CrossRef]
- Guo, F.; Xiu, X.; Li, C.; Cheng, K.; Qin, J. Performance evaluation and off-design strategy of a high temperature proton exchange membrane fuel cell turbine-less hybrid system for low pressure ratio and Mach number aircraft. J. Power Sources 2023, 562, 232752. [Google Scholar] [CrossRef]
- Guida, D.; Minutillo, M.; Curreri, F. Fuel Cell power system design for general aviation aircraft. In Proceedings of the 6th European Fuel Cell-Piero Lunghi Conference EFC, Naples, Italy, 16–18 December 2015. [Google Scholar]
- Guida, D.; Minutillo, M. Design methodology for a PEM fuel cell power system in a more electrical aircraft. Appl. Energy 2017, 192, 446–456. [Google Scholar] [CrossRef]
- Campanari, S.; Manzolini, G.; Beretti, A.; Wollrab, U. Performance Assessment of Turbocharged Pem Fuel Cell Systems for Civil Aircraft Onboard Power Production. J. Eng. Gas Turbines Power 2008, 130, 021701. [Google Scholar] [CrossRef]
- Schröder, M.; Becker, F.; Kallo, J.; Gentner, C. Optimal operating conditions of PEM fuel cells in commercial aircraft. Int. J. Hydrogen Energy 2021, 46, 33218–33240. [Google Scholar] [CrossRef]
- van Heerden, A.S.J.; Judt, D.M.; Jafari, S.; Lawson, C.P.; Nikolaidis, T.; Bosak, D. Aircraft thermal management: Practices, technology, system architectures, future challenges, and opportunities. Prog. Aerosp. Sci. 2022, 128, 100767. [Google Scholar] [CrossRef]
- Srinath, A.N.; Pena López, Á.; Miran Fashandi, S.A.; Lechat, S.; di Legge, G.; Nabavi, S.A.; Nikolaidis, T.; Jafari, S. Thermal Management System Architecture for Hydrogen-Powered Propulsion Technologies: Practices, Thematic Clusters, System Architectures, Future Challenges, and Opportunities. Energies 2022, 15, 304. [Google Scholar] [CrossRef]
- Gomez-Vega, N.; Prashanth, P.; Speth, R.L.; Allroggen, F. Hydrogen Aircraft Design With Heat-Exchanger-Enhanced Turbofan Engines. In AIAA SCITECH 2025 Forum; American Institute of Aeronautics and Astronautics: Orlando, FL, USA, 2025. [Google Scholar] [CrossRef]
- Görtz, A.; Silberhorn, D. Thermodynamic Potential of Turbofan Engines with Direct Combustion of Hydrogen. In Proceedings of the 33rd Congress of the International Council of the Aeronautical Sciences ICAS2022, Stockholm, Sweden, 4–9 September 2022. [Google Scholar]
- Cipolla, V.; Zanetti, D.; Abu Salem, K.; Binante, V.; Palaia, G. A Parametric Approach for Conceptual Integration and Performance Studies of Liquid Hydrogen Short–Medium Range Aircraft. Appl. Sci. 2022, 12, 6857. [Google Scholar] [CrossRef]
- Proesmans, P.; Vos, R. Hydrogen, medium-range airplane design optimization for minimal global warming impact. CEAS Aeronaut. J. 2024, 15, 781–806. [Google Scholar] [CrossRef]
- Gijzen, L.K.H. Exploratory Analysis of Future LH2-Powered Aircraft Ground Operations at a Regional Airport; Technical University of Delft: Delft, The Netherlands, 2024. [Google Scholar]










| Industry | Document Reference | Title | Hydrogen Aircraft Applicability |
|---|---|---|---|
| Vehicles | SAE J2579 | Standard for Fuel Systems in Fuel Cell and Other Hydrogen Vehicles | Design, construction, CONOPS and maintenance requirements for H2 fuel storage and handling systems in on-road vehicles |
| UN GTR 13 | UN Global Technical Regulation No. 13 Hydrogen and Fuel Cell Vehicles | Hydrogen Fire and Crashworthiness for vehicles | |
| EU Reg. 2019/2144 Art.10 | Type approval of hydrogen-powered motor vehicles | Classification of Safety Factors | |
| ANSI HGV 2 | Compressed hydrogen gas vehicle fuel containers | Comprehensive Explosion case of hydrogen description in vehicles | |
| Aircraft * | AIR 6464 | WG80/AE-7AFC Hydrogen Fuel Cells Aircraft Fuel Cell Safety Guidelines | Clear Guidance on correct implementation of hydrogen fuel cells implementation and safety conditions |
| DOT/FAA/TC-19/16 | Energy Supply Device Aviation Rulemaking Committee Final Report to: Federal Aviation Administration | Overview of Certification Roadmap for Fuel Cell as energy supply device | |
| EU Reg. 748/2012 | Part 21: Initial Airworthiness | Safety requirements for aircraft—fuel system, crashworthiness, etc. | |
| CS-25 | Certification Specification for Large Aeroplanes | Large commercial aircraft certification specifications | |
| CS-E | Certification Specification for Engines | Hydrogen Combustion aircraft regulation likely to be built on this | |
| 14 CFR 25.981 (FAR 25.98) | Fuel tank explosion prevention | Traditional Fuel Explosion Prevention Measures | |
| SAE ARP4761 | Guidelines for Conducting the Safety Assessment Process on Civil Aircraft, Systems and Equipment | Qualitative and Quantitative Assessment of Aircraft Equipment Methodology | |
| DO-160 | Environmental Conditions and Test Procedures for Airborne Equipment | Standard for Aviation components to meet Environmental Requirements | |
| ER-034 | Hydrogen Fuelling Stations for Airports in both gaseous and liquid form | Explains best practices for design and operation of hydrogen aircraft refuelling station | |
| H2 Storage | ISO 19881 | Gaseous hydrogen: Land vehicle fuel container | Standards for hydrogen storage under pressure. |
| ISO 21028-2 | Cryogenic vessels: Toughness requirements for materials at cryogenic temperature | Material requirements for LH2 storage | |
| ISO 13985 | Liquid hydrogen land vehicle fuel tanks | Only regulation on moveable LH2 tanks | |
| GB/T 35544 | Fully wrapped carbon fibre-reinforced cylinders with an Al. liner for the on-board storage of compressed hydrogen as a fuel for land vehicles | Comprehensive description of liners lacking in other regulations | |
| EIGA Doc 06/19 | Safety in storage handling and distribution of liquid hydrogen | Comprehensive doc. for safe implementation of LH2 systems considering safety distances to properties of H2 to different installations and guidelines for equipment | |
| Other | NSS 1740.16 | NASA Safety Standards for hydrogen and hydrogen systems | Space implementation standards—LH2 valves, etc. |
| ISO 19880-1 | Gaseous hydrogen—Fuelling stations | Interfacing with Aircraft and CONOPS |
Disclaimer/Publisher’s Note: The statements, opinions and data contained in all publications are solely those of the individual author(s) and contributor(s) and not of MDPI and/or the editor(s). MDPI and/or the editor(s) disclaim responsibility for any injury to people or property resulting from any ideas, methods, instructions or products referred to in the content. |
© 2025 by the authors. Licensee MDPI, Basel, Switzerland. This article is an open access article distributed under the terms and conditions of the Creative Commons Attribution (CC BY) license (https://creativecommons.org/licenses/by/4.0/).
Share and Cite
O’Sullivan, G.; Horvat, A.B.; Jézégou, J.; Carrasco, B.J.; André, R. Hydrogen Aircraft, Technologies and Operations Towards Certification Readiness Level 1. Aerospace 2025, 12, 490. https://doi.org/10.3390/aerospace12060490
O’Sullivan G, Horvat AB, Jézégou J, Carrasco BJ, André R. Hydrogen Aircraft, Technologies and Operations Towards Certification Readiness Level 1. Aerospace. 2025; 12(6):490. https://doi.org/10.3390/aerospace12060490
Chicago/Turabian StyleO’Sullivan, Gregory, Andrej Bernard Horvat, Joël Jézégou, Beatriz Jiménez Carrasco, and Robert André. 2025. "Hydrogen Aircraft, Technologies and Operations Towards Certification Readiness Level 1" Aerospace 12, no. 6: 490. https://doi.org/10.3390/aerospace12060490
APA StyleO’Sullivan, G., Horvat, A. B., Jézégou, J., Carrasco, B. J., & André, R. (2025). Hydrogen Aircraft, Technologies and Operations Towards Certification Readiness Level 1. Aerospace, 12(6), 490. https://doi.org/10.3390/aerospace12060490

