Next Article in Journal / Special Issue
Comparative Analysis on Modelling Approaches for the Simulation of Fatigue Disbonding with Cohesive Zone Models
Previous Article in Journal
An Analytical Study on the Thermal Post-Buckling Behaviors of Geometrically Imperfect FRC-Laminated Beams Using a Modified Zig-Zag Beam Model
Previous Article in Special Issue
A Comparative Analysis of Multi-Criteria Decision-Making Methods and Normalization Techniques in Holistic Sustainability Assessment for Engineering Applications
 
 
Font Type:
Arial Georgia Verdana
Font Size:
Aa Aa Aa
Line Spacing:
Column Width:
Background:
Article

Integrating Sustainability in Aircraft Component Design: Towards a Transition from Eco-Driven to Sustainability-Driven Design

by
Angelos Filippatos
*,
Dionysios Markatos
,
Athina Theochari
and
Spiros Pantelakis
Department of Mechanical Engineering and Aeronautics, University of Patras, 26504 Patras, Greece
*
Author to whom correspondence should be addressed.
Aerospace 2025, 12(2), 140; https://doi.org/10.3390/aerospace12020140
Submission received: 23 December 2024 / Revised: 4 February 2025 / Accepted: 11 February 2025 / Published: 13 February 2025

Abstract

Eco-design is an innovative design methodology that focuses on minimizing the environmental footprint of industries, including aviation, right from the conceptual and development stages. However, rising industrial demand calls for a more comprehensive strategy wherein, beyond environmental considerations, competitiveness becomes a critical factor, supported by additional pillars of sustainability such as economic viability, circularity, and social impact. By incorporating sustainability as a primary design driver at the initial design stages, this study suggests a shift from eco-driven to sustainability-driven design approaches for aircraft components. This expanded strategy considers performance and safety goals, environmental impact, costs, social factors, and circular economy considerations. To provide the most sustainable design that balances all objectives, these aspects are rigorously quantified and optimized during the design process. To efficiently prioritize different variables, methods such as multi-criteria decision-making (MCDM) are employed, and a sustainability index is developed in this framework to assess the overall sustainability of each design alternative. The most sustainable design configurations are then identified through an optimization process. A typical aircraft component, namely a hat-stiffened panel, is selected to demonstrate the proposed approach. The study highlights how effectively sustainability considerations can be integrated from the early stages of the design process by exploring diverse material combinations and geometric configurations. The findings indicate that the type of fuel used, and the importance given to the sustainability pillars—which are ultimately determined by the particular requirements and goals of the user—have a significant impact on the sustainability outcome. When equal prioritization is given across the diverse dimensions of sustainability, the most sustainable option appears to be the full thermoplastic component when kerosene is used. Conversely, when hydrogen is considered, the full aluminum component emerges as the most sustainable choice. This trend also holds when environmental impact is prioritized over the other aspects of sustainability. However, when costs are prioritized, the full thermoplastic component is the most sustainable option, whether hydrogen or kerosene is used as the fuel in the use phase. This innovative approach enhances the overall sustainability of aircraft components, emphasizing the importance and benefits of incorporating a broader range of sustainability factors at the conceptual and initial design phases.

1. Introduction

During the last few years, incorporating sustainability into product design has attracted great interest across industries, driven by the urgent need to mitigate environmental impact and support long-term resource efficiency [1]. This growing emphasis on sustainability has inspired the creation of various design frameworks focused on developing more eco-friendly products. However, even though early design stages have the greatest potential to influence the whole lifecycle of a product, sustainability practices during this stage have not yet become widespread. Many industries still struggle to integrate sustainability early enough in the design process, despite its clear benefits. Environmental issues have been at the center of the majority of design for sustainability (DfS) methods, such as eco-design [2,3,4,5]. These methods primarily aim to reduce negative environmental impacts, such as resource depletion and pollution. While eco-design is the precursor for reducing environmental impact, it often falls short in addressing broader sustainability aspects, such as economic feasibility and social impact [6,7]. Eco-design has been highlighted in aviation-related efforts like Clean Sky 2 and Clean Aviation [8,9], where the emphasis has been on reducing carbon emissions and improving fuel efficiency [8,9].
While industrial sectors such as building and automotive industries have recognized the necessity to introduce further sustainability considerations beyond environmental impact, including, for example social aspects [10,11], the aviation industry has often overlooked these broader dimensions. This gap in consideration remains a key challenge in making the aviation sector more sustainable in a holistic manner. Studies in the aviation research community focusing on conceptual aircraft design have broadened their focus beyond environmental impact assessment to include cost considerations [12,13,14]. These efforts reflect a growing awareness that cost efficiency is crucial for the long-term viability of sustainable aviation. However, particularly at the aircraft level, other factors, including social aspects, are rarely incorporated into the design process [15].
At the aircraft component level, the majority of design efforts have concentrated on optimizing mechanical performance and weight reduction, which are recognized as vital for improving sustainability [3,16]. These objectives are driven by the need to enhance fuel efficiency and reduce emissions, both of which are important for environmental sustainability. Yet only a small percentage of studies have integrated and optimized simultaneous considerations like performance, weight, and costs [17,18,19,20], or costs and environmental factors [15,21]. While these studies contribute valuable insights, they often fail to address the full spectrum of sustainability, leaving social impacts and circular economy aspects largely unexamined. Social factors, when mentioned, are typically only suggested as a procedural step, without fully incorporating them into the design process [22,23]. Furthermore, circularity considerations, which are essential for minimizing resource consumption and waste generation, are rarely integrated into the design process. Moreover, when circularity is addressed, it is often narrowly defined in terms of the recyclability potential, rather than broader strategies such as product life extension, reuse, and remanufacturing [24,25,26,27].
To address these gaps and broaden the scope of sustainability in aircraft design, a more comprehensive approach is required—one that not only minimizes environmental impact, but that also results in competitive products aligned with holistic sustainability considerations beyond environmental factors. In this framework, the present study introduces an innovative methodology aiming to integrate sustainability practices into the early design stages of aircraft components, advancing previous research by the authors [26,28]. The scope is to facilitate a more holistic and sustainable approach, by attempting to quantify sustainability while bridging the gap between theoretical sustainability methodologies and practical engineering applications. A framework is presented that includes five critical sustainability pillars—mechanical performance, costs, environmental impact, circular potential and social implications—and by using Multi-Criteria Decision-Making (MCDM) approaches, a trade-off between these conflicting criteria is achieved. This trade-off is represented by a quantified metric of sustainability, referred to as the sustainability index, which helps assess the overall sustainability of the design and serves as a criterion for design and optimization. A typical aircraft component, namely, a hat-stiffened panel, is used to demonstrate the application of the proposed methodology. In this context, multiple material configurations and geometrical modifications are examined, to evaluate the sustainability of design variants through their whole lifecycle and provide the ideal material selection and geometry of the component. Additionally, the impact of the use phase, linked to the type of fuel used, i.e., kerosene or hydrogen, is taken into account. The findings of this study are intended to contribute to a paradigm shift within the aerospace industry, encouraging the adoption of sustainable design principles that extend beyond environmental concerns.

2. A Sustainability-Driven Design Methodology

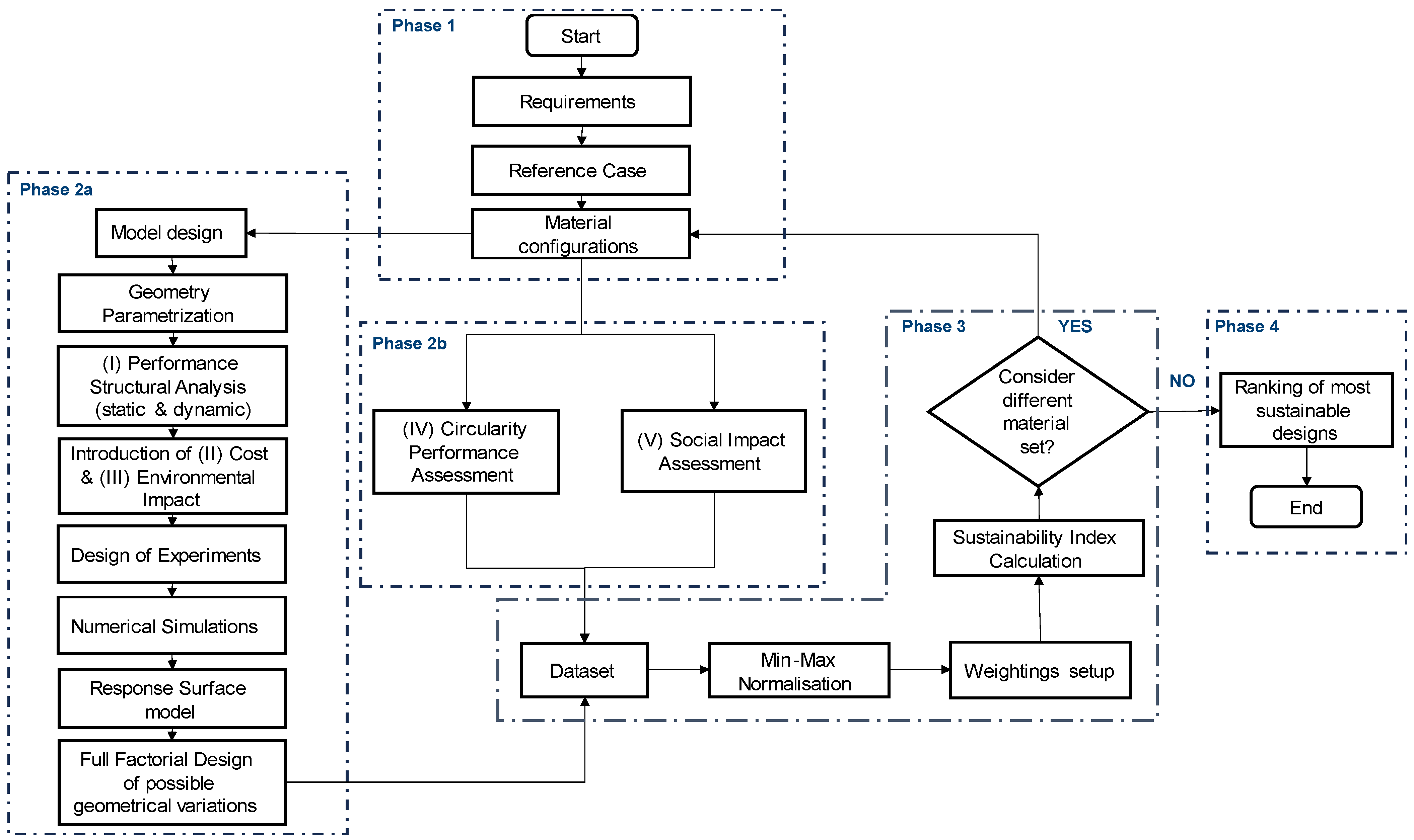
The simultaneous assessment of several sustainability-related criteria, including performance, costs, social impact, environmental impact, and circularity, is at the root of this methodology. In order to obtain the optimal sustainable solution among designs that may feature a variety of geometrical features and material combinations, these potentially conflicting criteria demand a fair trade-off, thus optimization techniques and Multi-Criteria Decision-Making (MCDM) approaches are employed. The flowchart of the proposed approach, depicted in Figure 1, is separated into four distinct phases that are further discussed below. Phase 2 is split into two subphases, Phase 2a and Phase 2b, since the procedures are completed simultaneously.
In Phase 1, the procedure initiates with the identification of the requirements, the selection of the reference case geometry and materials of the aircraft component, along with the material configurations/combinations that will be further assessed. In addition, the boundary and loading conditions are established, along with the parametric design elements, such as constraints, design variables, and parameters that define the design domain.
Subsequently, in Phase 2a, the geometrical parameters to be optimized are selected, along with the mechanical performance output parameters, and the design space to be explored is defined. The design domain is initially explored by conducting a design of experiments. The evaluation of the geometrical variants follows, resulting in the creation of a response surface model. Subsequently, the design domain is re-examined using a full factorial design, taking into account the chosen constraints. This process yields specific optimal geometrical design variants, which are stored in a dataset. In this evaluation, the three pillars—mechanical performance, environmental impact, and cost—are considered, as they are relevant to the geometrical alterations. Mechanical performance metrics are directly derived from the analysis, while environmental impact and costs are indirectly determined, as they are dependent on the component’s mass.
Simultaneously, in Phase 2b, an assessment of the circularity performance and social impact of each material combination occurs, and the relevant data are added to the dataset. These two aspects are optimized separately since they are entirely reliant on the type of materials used and not on the geometrical characteristics of the design.
In Phase 3, a complete set of design alternatives, associated with various material combinations, is generated after investigating each potential material combination. Each sustainability-related criterion is normalized using the min–max normalization method. Then, using a weighted sum approach, specific weightings are assigned based on the evaluated importance of each metric, depending on the respective user, and a sustainability index is calculated.
In Phase 4, the design alternatives are evaluated to determine which one excels in sustainability. A ranking is generated, considering all five pillars with a weighted sum approach, and the user selects the optimal design variant(s) or variants based on their preferences.

2.1. Phase 1-Selection of Reference Case, Parameters and Design of Concepts

This phase involves defining the problem that needs to be addressed, specifying the geometry of the aircraft component, and designing each individual part. In the present study, a hat-stiffened panel is considered. The exact geometry is displayed in Figure 2 [29]. The upper part is the stiffener or stringer, while the lower part is the skin.
Subsequently, the materials to be used are evaluated, considering all potential options for constructing the component [30]. Table 1 presents all possible material configurations used in this study. The stack-up of the composite materials is [0/45/−45/0/90/0]2S, with a total of 24 plies of carbon fiber prepreg material used.
Moreover, a reference case is set for comparison reasons. The reference case is a hat-stiffened panel made of Aluminum 2024 T3, wrought on both the skin and the stringer, displayed as the No.1 configuration in Table 1. The dimensions of the reference geometry are displayed in Figure 2 [29]. The thicknesses of the skin and stringer are 5 mm and 4 mm, respectively. The crown width, which represents the width of the top part of the stringer and is correlated with the distance between the skin’s surface and the top of the stringer, is 44.5 mm. Additionally, the reference mass of the skin is 2.66 kg, and the reference mass of the stringer is 1.80 kg.
Consecutively, to provide a detailed and precise analysis, a set of boundaries and loading conditions suitable for the intended application are employed, along with the requirements of the application, the constraints, the design variables and the parameters. Structural requirements include warranting the structural integrity of the component, allowing geometrical dimension modifications, focusing on retaining the safety factor between 1.15 and 1.5, minimizing total deformation, and maximizing mode 1 eigenfrequency. Furthermore, sustainability requirements are associated with minimizing the environmental footprint, the costs and the social impact, and maximizing the circular performance of the component. All requirements are described in Table 2. The specific loading conditions are chosen to ensure that the reference material and geometrical configuration achieve a minimum safety factor value of 1.15.
The boundary conditions involve applying fixed supports on the surfaces of one profile of the skin and stringer. The loading conditions include combined loads—a distributed tensile load applied to the surfaces of the opposite profile of the stringer and skin, and a distributed bending pressure load on the bottom surface of the skin. The applied tensile load has a magnitude of 25,000 N, and the pressure load is 124,000 Pa. Both the boundary and loading conditions are displayed in Figure 3.
Afterwards, a parametric design approach is carried out to determine the optimal design points based on the factors outlined in Table 2. The design variables comprise the thickness of the skin, the thickness of the stringer, and the crown width, while the design parameters include total deformation, mode 1 eigenfrequency, and the masses of the skin and stringer for each specific case.
For the development of the parametric simulation model, the finite element analysis software Ansys 2024 R1 [31] was used for the investigation of the static and dynamic behaviors of different design variants. This process enables the creation of a finite element model with parameters defining the material type and thickness for each stiffener component. When metal materials are used, both the skin and the stringer are discretized using 2403 Hexa/Prism finite elements of quadratic order, following the MultiZone method. In contrast, for composite materials, the skin and stringer are discretized with 4806 Quad/Tri elements using the MultiZone Quad/Tri method. The finite element analysis for composite materials employs twice the number of elements because composite structures consist of laminas and require stackups with multiple ply orientations, whereby each stackup is discretized separately. A convergence study was performed to determine the optimal number of finite elements for this application. The mesh is uniform, free from inconsistencies or sharp angles, as shown in Figure 4, which presents the mesh for the reference case.

Design Domain Investigation

A Design of Experiments (DOE) was conducted for each of the six material configurations using the Central Composite Design method, estimating several design points with varying geometrical configurations. Subsequently, a Response Surface Method (RSM) was applied, employing genetic aggregation algorithms to evaluate numerous geometric designs based on the pillars of performance, cost, and environmental impact within the designated experimental domain [32,33]. Each material configuration yielded a unique RSM model, including equations that related the input parameters to the outputs. These response surfaces were then introduced into the Simulink software 23.2 [34] as FMU files for simulation and model-based design purposes. Specific sampled geometrical designs were obtained and combined using a Matlab R2023b [35] script to perform a full factorial design of experiments (FFDOE), creating multiple design variants. The constraint for the safety factor, which ensured compliance with mechanical performance rigidity requirements, limited the possible output design variants. Constraints and objective values were established during optimization to guide the process toward achieving the desired objectives.

2.2. Phase 2—Definition of Sustainability Pillars

In the parametric design model, three of the five investigated pillars—mechanical performance, cost, and environmental impact—were defined by geometric design variations and material properties. Geometric modifications, such as the thickness of the skin and stringer and the crown width, regulated the mechanical performance parameters. Meanwhile, the masses of the skin and stringer, when multiplied by the appropriate coefficients, determined the cost and environmental impact parameters. The remaining pillars, circularity and social impact, depend exclusively on the material properties.

2.2.1. Mechanical Performance Assessment

Airplanes are a relatively special means of transportation with extremely high safety requirements. Therefore, if sustainable design is discussed without the premise of safety, the result will be catastrophic. When assessing sustainability, the component’s durability, structural integrity, and functional requirements must be non-negotiable. Therefore, specific constraints ensuring the structural rigidity of the component, along with operational requirements, need to be considered. The safety factor ensures that the structure remains intact under specific loading conditions. For configurations using metal materials, whether for the entire component or a specific part, the safety factor is calculated using the von Mises theory [36]. In contrast, for cases where composite materials are used for a part of or the whole hat-stiffened panel, two failure criteria are applied—the Maximum Stress Failure Criterion and Cuntze’s Failure Criterion [37,38].
The parameters of total deformation and mode 1 eigenfrequency represent the mechanical performance pillar and are evaluated during the static and dynamic analysis stages of the design. These parameters are specific to each design variant and are influenced by the component’s dimensions and the loading conditions it experiences. Since the mechanical performance pillar (P) is defined by two parameters, it is calculated as the average of the normalized values of these parameters, as shown in Equation (1):
P = ( T o t a l   D e f o r m a t i o n n o r m + f 1 n o r m ) 2
where P is the mechanical performance index, T o t a l   D e f o r m a t i o n n o r m is the normalized value of the total deformation, and f 1 n o r m is the normalized value of the mode 1 eigenfrequency.

2.2.2. Costs Assessment

The whole processing chain has a direct impact on the cost of a manufactured component. Factors such as the cost of raw materials, the size and complexity of the part, the manufacturing processes involved, and the recyclability of the part all influence the final cost and should be carefully considered. Additionally, electricity and fuel consumption during manufacturing and/or recycling play a crucial role in determining both high compliance costs and opportunities for cost-efficient innovations, especially in the production of durable components [39]. Therefore, the costs pillar of the holistic sustainability index includes the aforementioned factors in this study. It is important to note that the final cost of each part represents an average value, and only a primary process is considered for each material case. As indicated in Equation (2), the cost pillar is described as the sum of the cost coefficient multiplied by the mass of each individual part of a component. Each part is made from a single material, which determines both its weight and the corresponding cost coefficient. The part cost coefficient (cost) depends on the selected material and is partially obtained using the Part Cost Estimator Tool from Ansys Granta [40].
C = i = 1 k ( m i c o s t i )
where C is the cost index, i = 1, …, k is the number of parts for each component, m i is the mass of the part/dependent on the material, and c o s t i is the cost coefficient associated with the life cycle of the specific material of the component. To derive the cost coefficient, a typical Life Cycle Costing (LCC) methodology was followed, which included the raw material stage, a primary manufacturing process, a use phase scenario (if applicable) and a disposal phase.
The primary processes and disposal methods assumed for each of the four materials used in the design are displayed in Table 3. The disposal phase was assumed to be either closed-loop recycling or downcycling, and the cost coefficient value was calculated based on the energy consumption of each method and the European average electricity cost for industrial applications.
In addition, for the use phase, since the part is an aircraft component, it is necessary to calculate the aircraft’s lifetime and account for fuel costs. The aircraft is assumed to be a short-haul model, operating 300 days per year, traveling a distance of 6000 km per day, with a lifetime of 25 years. The fuel costs for kerosene and hydrogen are calculated, respectively, as 8809 × 10−8 EUR/kg km and 162 × 10−6 EUR/kg km based on the average energy consumption for their production in Europe [41,42,43]. Yet, fuel costs depend on the country where they are produced and sold, as well as on inflation and geopolitical factors. This dispersion has not been accounted for in the present work; however, it is a crucial factor in the cost assessment, particularly in the use phase of an aircraft. Thus, the cost coefficient is calculated for each material based on the use phase scenario. The bar charts in Figure 5, Figure 6 and Figure 7 demonstrate the impacts of each life phase of the materials on the cost coefficient. When excluding the use phase, the cost impact of the primary manufacturing process is the most significant, followed by raw material costs and disposal costs. The CRFRP thermoplastic exhibits the highest total costs, followed by the CFRP thermoset. When accounting for the use phase, it becomes clear that this phase dominates the overall cost impact. Since, in the use phase, only the weight matters and not the material type, the use phase impact per kilogram is the same for all materials. However, when considering the other life phases, the total costs are comparable. The exact use phase costs, though, must be calculated based on the specific function and mechanical properties of the materials, a factor that is addressed in the subsequent sustainability analyses.

2.2.3. Environmental Impact Assessment

Carbon emissions have a significant impact on the environment. The increasing concentration of CO2 in the Earth’s atmosphere is considered the primary driving factor for the rise of global warming. The main source of carbon emissions is energy production, thus the energy expenditure required for the life cycle of a product plays a major role in environmental impact. In this study, environmental impact is measured by a parameter that is obtained from the sum of each component parts’ mass (m), and the corresponding carbon dioxide emissions, CO2, over the course of each part’s material life cycle, as shown in Equation (3). This assumption is made without loss of generality. Carbon dioxide emissions are calculated based on the global warming potential (GWP), initiated by the IPCC [40]. The procedure would not be altered by the inclusion of other types of emissions, such as methane CH4, as long as they are reported as carbon dioxide equivalents in order to be comparable to the effects of global warming [44]. The materials’ phases of manufacture, transportation, use, and disposal are included in the carbon footprint assessment. If the material is used in a vehicle application, such as an aircraft, the fuel consumption over the vehicle’s lifespan is also considered [27,45,46,47]. Specific assumptions were necessary to obtain characteristic estimates for the CO2 emissions coefficient of each part. Therefore, only virgin materials were used for these calculations, with each material undergoing only a primary process. The use phase was calculated based on the fuel used for a short-haul aircraft. The primary and disposal processes for each material are outlined in Table 3, and the use phase has been divided into three scenarios. The assessment was carried out using Ansys Granta’s Eco Audit Tool [40].
Ε = i = 1 n ( m i C O 2 i )
where E is the environmental impact index, n is the number of parts for each component, m is the mass of the material(s), and CO2 represents the carbon dioxide emissions associated with the life cycle of the specific material of the component (see Table A1 Appendix A). Figure 8, Figure 9 and Figure 10 showcase the CO2 emissions coefficients’ assessment—excluding use phase, considering kerosene as the aircraft fuel, and considering hydrogen as the aircraft fuel, respectively.
As with costs, the material with the highest environmental impact is CFRP thermoplastic, followed closely by CFRP thermoset, and then titanium. The raw material production phase has the most significant environmental impact, followed by the primary manufacturing process. When accounting for the use phase, where kerosene is used, the use phase dominates the environmental impact, with the other life cycle phases being negligible in comparison. However, when hydrogen is considered as the fuel in the use phase, with zero CO2 emissions, the environmental impact from raw material production and manufacturing becomes the dominant factor. While CO2 is the most significant contributor to global warming, for completeness, the impacts of NOx and contrails on global warming should also be considered, although the effects of contrails on climate change are still under investigation. In the subsequent sustainability assessment, the effect of the component’s weight is also taken into account to ensure a realistic sustainability comparison.

2.2.4. Circularity Performance Assessment

Current circularity indicators focus on material recyclability and sustainability through methods such as reuse, repair/remanufacture, and waste management. However, defining metrics to measure a material’s reuse and repair, without loss of generality, remains challenging [24,48]. A circularity index that links a quality feature of the material under investigation, such as specific stiffness, to circularity is proposed. This index emphasizes the importance of preserving the quality of recycled materials to achieve a closed-loop circular design, where material properties are not degraded. Since the acceptable design of an aircraft structure must remain within the linear elastic region of the corresponding stress–strain curve, this method is justified for use in the aviation industry. The specific circularity index, which rates materials according to their circularity, is based on the degree to which the specific stiffness ( E ) of each virgin material has decreased compared to its recycled counterpart. It is important to note that this index is independent of the component’s geometry but is dependent on the materials used for each part of the component. As a result, the circularity index is determined as follows, in Equation (4):
C I R C = 1 p + i = 1 n E r e c y c l e d i E v i r g i n i E v i r g i n i
where CIRC is the circularity index, n is the number of parts for each component, E i = E ρ ι is the specific stiffness of each material, Ε is the Young’s modulus for the longitudinal direction, ρ is the density, v i r g i n refers to the initial material before recycling, recycled is the recycled material and p = ( V m ) n is the penalty point, which is dependent on the volume fraction of the matrix ( V m ) of the material that cannot be recycled.
It is important to note that penalty points are only assigned to materials that cannot be recycled; otherwise, their value is 0. The specific characteristics of materials are derived from the Ansys Granta database [31]. Metal materials are considered fully recyclable, resulting in minimal quality reduction. However, this is not the case for composite materials. To date, significant further research and development are required to achieve the closed-loop recycling of composite materials. Epoxy resin matrices, due to the cross-linking of polymer chains, cannot be recycled, as re-creating the bonds is inevitable once they are broken down [49]. In this study, CFRP is produced with an epoxy resin matrix. As the matrix cannot be recycled and must be replaced to enable partial recycling of the CFRP, a penalty factor is applied. On the other hand, PEEK matrices are recyclable, as their thermoplastic molecular bonds allow them to be melted and reshaped without a significant loss of quality. However, recycled unidirectional carbon fibers cannot retain their original shape and quality, and are typically chopped or milled for use in downcycled products [49,50].
Data about the Young’s modulus and density of recycled chopped carbon fibers were derived by [49], where they are mentioned with the code name of Re500–P500-60. The carbon fibers were obtained from CFRP scraps with epoxy matrices, recycled via the process of pyrolysis, chopped, and assumed to later be cured via a compression molding procedure with either an epoxy matrix or a PEEK matrix, providing a Vf = 40%. The virgin Vf values of both CFRP and CF/PEEK are supposed to be 60%, while the manufacturing process was autoclave molding. The Young’s modulus and therefore the specific stiffness of the recycled chopped fiber composites were computed based on the Nielsen equation, aiming to predict the modulus of composites with discontinuous fibers [51,52]. In Table 4, the reductions in quality based on the difference between the specific stiffness of each original material and that of the same but recycled material are shown.

2.2.5. Social Impact Assessment

A methodology for assessing the social impacts of products and solutions throughout their life cycle is known as a Social Life Cycle Assessment (S-LCA). Social sustainability involves managing both the positive and negative effects on people (stakeholders), and the S-LCA framework adopts a stakeholder approach. It evaluates the potential impacts on various stakeholder groups throughout the product’s entire life cycle, which includes stages such as material extraction, manufacturing, distribution, application, reuse, maintenance, and end-of-life (including recycling, downcycling, or disposal). The 17 Sustainable Development Goals (SDGs) established by the UN, such as eradicating poverty and hunger, ensuring high-quality and accessible education, promoting equitable and inclusive work, and more, align with the subcategories of the S-LCA. The five stakeholder groups, as outlined in Ansys Granta’s database of comprehensive data for approximately 200 countries, are workers, consumers, the local community, society, and other value chain actors, following the UNEP-SETAC principles [53]. Each social impact category in the Social Life Cycle Assessment (S-LCA) is linked to the 17 Sustainable Development Goals (SDGs) and follows the guidelines set by the UNEP-SETAC framework [54]. The data for Social Life Cycle Assessment (S-LCA) can be obtained from both free and licensed databases that track social and socioeconomic risks and impacts, such as those from the United Nations, the World Bank, and other reputable sources. The validity of the data is crucial when assessing social metrics to ensure accurate results. For each social impact category, countries are assigned a score on a normalized scale from zero (0) to one hundred (100), with 100 representing the best performance and 0 indicating the worst. To assess a product’s Social Life Cycle, the life stages are linked to the countries involved, and social indicators for those nations are examined. One way to identify the countries associated with each stage of life is to track the locations of the companies’ facilities that participate in those stages.
Based on the recommendations from UNEP/SETAC and utilizing the Ansys S-LCA tool [55], this study proposes incorporating social impact considerations into the early stages of the design process. The goal is to determine, measure, and integrate the social impact of aeronautical components into the design approach. To facilitate the optimization of aircraft components for sustainability, with social impact as a key pillar, a Social Impact index is developed to be included in the sustainability assessment. This Social Impact index enables the rapid evaluation of social metrics during the early design phases. According to the S-LCA tool methodology, the user sets a threshold indicating the percentage value below the global average, where social hotspots emerge for each country. These hotspots highlight the social metrics associated with stakeholder categories where countries exhibit negative impacts. Subsequently, for the complete Life Cycle Assessment (LCA), an FFDOE (Full Factorial Design of Experiments) is conducted using MATLAB code [35], considering the countries involved in each stage, to identify all possible combinations. Each country, based on the threshold assigned, receives a score corresponding to the sum of the social hotspots identified. From the FFDOE analysis, the best and worst case scenarios can be easily determined using the MATLAB script. As a result, the Social Impact index for each scenario of countries in a product’s life cycle can be calculated, as shown in Equation (5),
S O C = i = 1 n h o t s p o t s n
where SOC represents the Social Impact index, n is the number of stages in the life cycle of the product, and in each stage, the number of h o t s p o t s n is calculated based on the country involved in that stage. The index aggregates the social impacts from each life cycle phase to assess the overall social performance of the product.
Due to the lack of precise data on alliances between companies, product transportation, and their usage, assumptions are required to demonstrate the methodology. Specifically, the data used for these analyses are sampled, taking into account all potential trade relationships between countries involved in the product’s life cycle. Research has been conducted to identify the countries wherein each material undergoes primary manufacturing, is processed into a component of the hat-stiffened panel for aviation applications, and is recycled or downcycled, with the assumption that none of the materials will end up in a landfill.
The social hotspots provide valuable qualitative insights into various scenarios within a product’s life cycle. This study aimed to quantify this information and include it in the ranking of potential life cycle scenarios for a hat-stiffened panel, in order to integrate it into the social impact parameter of the sustainability index. A threshold of 50% was set, referring to categories wherein each country’s performance is 50% below the world average, thereby creating a social hotspot in that category. The total score for each scenario is the sum of the social hotspots across the five categories, as outlined in Equation (5). Table 5 and Table 6 present the best and worst case scenarios for the reference case of the AL-AL configuration, showing the number of hotspots detected in each country for each life stage as an example.

2.3. Phase 3—Integration of Holistic Sustainability into the Design Process

Using a multi-criteria decision-making (MCDM) approach, a quantified aggregated index was derived for each design choice in order to assess its sustainability and compare it to the alternative design choices. This index accounted for stakeholder priorities across the five sustainability pillars and potential trade-offs. It was first introduced by Fillipatos et al. in their previous publications [26,28]. The index was obtained using normalized data for the five pillars—performance (P), costs (C), environmental impact (E), circularity performance (CIRC), and social impact (SOC)—using the min–max method for normalization [56]. These pillars were then aggregated using the weighted sum method, where each pillar was multiplied by its respective weighting factor Ki, where i = P, C, E, CIRC, SOC, defined by the user, as per Equation (6).
S I = K P × P + K C × C + K E × E + K C I R C × C I R C + K s o c × S O C
This holistic index evaluates the sustainability of a component design by allocating a value between zero (0) and one (1). A value of zero (0) represents the lowest sustainability within the specific dataset, while a value of one (1) indicates the highest possible sustainability. It is worth mentioning that sustainability, in this context, is comparable to a reference, so only degrees of sustainability can be discussed, rather than absolute measures. After normalization and weight selection, the calculation of the sustainability index for each design variant was performed. All pillars are normalized in such a way as to show optimal results when they are closer to one (1) as a score, meaning that certain pillars, such as the cost pillar, the environmental impact pillar, and the social impact pillar are inversely normalized. Following this, the weighting factors were selected using the Analytic Hierarchy Process (AHP) technique [57], which is a method that employs judgment-based pairwise comparisons to establish priority scales. It implements the Saaty scale, which assesses the relative importance of criteria during the evaluation process. To illustrate the impacts of varying priority assignments, three distinct scenarios were analyzed, demonstrating how different weightings influence the overall assessment results. In the first scenario, weights were considered equal (Saaty scale numerical rating: 1), while in the second scenario, a demonstrated importance was assigned to the cost pillar (Saaty scale [57] numerical rating: 7), and in the third scenario, the environmental impact pillar was given priority.
The use of the weighted sum method, as opposed to other commonly used MCDM approaches, is justified by the authors in [58], where they conclude that it is a valid and effective method for assessing sustainability, particularly when diverse and potentially conflicting criteria are present. Moreover, it offers several advantages over other popular MCDM methods, including simplicity, transparency, and ease of application, especially in the early design phases.

3. Phase 4—Ranking of Sustainable Design Concepts

For the ranking of sustainable design variants, a Matlab script was used to evaluate and compare various material configurations and their geometrical modifications. The objective was to identify the optimal configuration in terms of sustainability by utilizing Equation (6) of the sustainability index (SI). The results could vary significantly based on different weighting factors and use phase cases. This study considered three scenarios: no-use-phase, kerosene use phase, and the hydrogen use phase. Each scenario was analyzed independently.

3.1. Equal Weights Scenario

Table 7 shows the ranking of design configurations without the use phase, including the average values, the standard deviation of geometrical variations, and the sustainability index for each material configuration. Equal weighting was assumed in this case. It is important to note that the ranking aims to provide a set of sustainable design variants, rather than a sole optimal design variant, which gives more flexibility to the designer.
For the case excluding use phase, as displayed in Table 7, the optimal material configuration is AL-AL, with a significantly higher sustainability index compared to the second-ranked, the AL-CFRP configuration. This configuration achieved a better balance across the five sustainability pillars. The thicknesses of both the skin and the stringer, as well as the crown width, do not deviate significantly from those of the reference case. The design configurations ranking second (AL-CFRP) and third (CFRP-AL) show minimal variation in their sustainability indexes. However, the configurations ranking fourth (Ti-CFRP), fifth (CF/PEEK-CF/PEEK), and sixth (CFRP-CFRP) show nearly identical sustainability indexes, and certain design variants within these material configurations provide comparable results. The least optimal design configuration is CFRP-CFRP, which performs poorly in the circularity, cost, and environmental impact pillars. Although design variants that include composite materials are thicker than the metal ones in both the skin and the stringer, their masses are generally smaller. It is also noted that the optimal crown width for all material configurations is very similar to that of the reference case.
Figure 11 illustrates a radar chart including the optimal design variant for each material configuration for the no-use-phase and equal weights case.
As observed in Figure 11, the optimal design variant for AL-AL, which ranks first overall, shows a perfect score on the pillars of cost, environmental impact, circularity and social impact. CFRP-CFRP, on the other hand showcases, exceptional mechanical performance; however, the rest of the pillars, apart from the social impact pillar, perform poorly.
The same methodology was applied to the following cases wherein the use phase impact was considered, either involving kerosene or hydrogen as the main fuel. Since the dimensions of the hat-stiffened panel design are independent of the cost and environmental impact pillars influenced by the use phase—where only the material weight affects these impacts—the design variant results remain consistent across all material configurations, as shown in Table 6. For the subsequent analyses, the dimensions for each material configuration remain unchanged. However, the SI index and the sustainability ranking vary significantly. Accordingly, Table 8 and Table 9 present the sustainability rankings for the kerosene-fueled and hydrogen-fueled use phase cases, including material configurations and their corresponding sustainability index values (average and standard deviation). Additionally, Figure 12 and Figure 13 display radar charts highlighting the optimal design variant for each material configuration in the kerosene-fueled and hydrogen-fueled use-phase cases.
In the case of the kerosene-fueled use phase, CF/PEEK-CF/PEEK is deemed the most sustainable option due to its strong performance across all pillars. It performs exceptionally well in the mechanical performance, cost, environmental impact, and social impact pillars, while showing average performance in the circularity pillar. AL-AL ranks third, and the least optimal material configuration is Ti-CFRP. These results differ from the no-use-phase case due to the significantly larger coefficients for cost and environmental impact. Consequently, variations in the cost and environmental impact pillars across the design configurations are more strongly influenced by the masses of the skin and stringer.
In Figure 12, CF/PEEK-CF/PEEK ranks first overall, demonstrating excellent performance across the pillars of mechanical performance, cost, environmental impact, and social impact. However, due to its inability to be fully recycled without a loss in mechanical properties, it exhibits only average circularity performance compared to the other configurations. In contrast, Ti-CFRP ranks last, performing at an average or below-average level across all pillars.
In the hydrogen-fueled use phase case (Figure 13), AL-AL ranks first, while Ti-CFRP remains at the bottom. As also in other use phase cases, the masses of the skin and stringer play a significant role in the final ranking. However, since hydrogen is characterized by zero carbon emissions, the environmental impact coefficient remains the same as in the no-use-phase case, significantly influencing the results in the environmental impact pillar.
The sustainability index was derived independently for each use phase case; therefore, it serves more as a qualitative metric for each design alternative within a specific use phase, rather than a comparative metric across all design alternatives of every use phase. As seen in Figure 11, Figure 12 and Figure 13 and Table 7, Table 8 and Table 9, the optimal design configurations vary significantly. Across all use phase cases, AL-CFRP consistently ranks second, demonstrating strong performance across all pillars, regardless of the use phase.

3.2. Priority on Cost Pillar Scenario

Table 10, Table 11 and Table 12 below display the sustainability ranking for the three use phase cases, while Figure 14, Figure 15 and Figure 16 showcase the radar charts of the most sustainable design variants for each material configuration when costs are prioritized over the other criteria. It is important to note that when priority is given to the cost pillar, the results are influenced accordingly. While the other pillars still affect the results, their impact is less significant. Similarly, when priority is given to the environmental impact pillar, the results are adjusted in accordance with this focus.
In the case with no use phase, as seen in Table 10, AL-AL is deemed the most sustainable option due to its strong performance across all pillars. This configuration in this case undoubtedly achieves a better balance of all pillars compared to the rest. The least optimal material configuration was shown to be CF/PEEK-CF/PEEK, and the sustainability index was much smaller. These results closely resemble those of the equal weights scenario.
As observed in Figure 14, the optimal design variant for AL-AL, which ranks first overall, shows a perfect score on the pillars of cost, environmental impact, circularity and social impact; however, its mechanical performance is the worst overall. CF/PEEK-CF/PEEK, on the other hand, shows exceptional mechanical performance; however, the rest of the pillars, apart from the social impact pillar, perform poorly. It is of crucial importance to notice that the ranking is derived according to the sequence of configurations with regard to the cost pillar, and is influenced less by the rest of the pillars.
In the case of the kerosene-fueled use phase, in Table 11, it is apparent that CF/PEEK-CF/PEEK was deemed the most sustainable option due to its strong performance across all pillars, except for the circularity pillar, where its performance was average. AL-AL is ranked fourth, similar to in the previous case, and the least optimal material configuration is Ti-CFRP. These results differ from the no-use-phase case because the coefficients for cost and environmental impact were orders of magnitude larger. As a result, the difference in the cost and environmental impact pillars between the design configurations was mainly influenced by the masses of the skin and stringer. By prioritizing cost-efficiency, no significant changes could be noticed, compared to the equal weights scenario.
In Figure 15, we see that CF/PEEK-CF/PEEK ranks first overall, having a great score on the pillars of mechanical performance, cost, environmental impact, and social impact; however, it shows an average circularity performance compared to the rest of the configurations. On the contrary, Ti-CFRP ranked in the last position, performing average or poorly in all pillars.
In the hydrogen-fueled use phase case, CF/PEEK-CF/PEEK ranks first, while Ti-CFRP remains at the bottom. As in other use phase scenarios, the masses of the skin and stringer play a significant role in the final ranking. However, the ranking is notably different from the respective cases of the equal weights scenarios; thus, when focusing on cost effectiveness, the influence is significant.
The ranking is based mostly on the performance in the cost pillar, as displayed in Figure 16. CF/PEEK-CF/PEEK ranks first, displaying great performance in almost all pillars and especially the cost pillar. Ti-CFRP once again ranks in the last position.
As observed in the tables and charts above, AL-AL ranks first for the no-use-phase case, while CF/PEEK-CF/PEEK ranks as the worst. However, for both use phase cases—kerosene and hydrogen—CF/PEEK-CF/PEEK scored the highest. This occurred because, when the use phase was accounted for, the cost coefficient was primarily influenced by the fuel price per lifetime. As a result, the differences between material configurations in the cost coefficient were smaller, and the part mass ultimately determined the outcome in the cost pillar. In the no-use-phase case, however, the cost coefficient was more heavily dependent on the primary manufacturing process cost, which led to varying cost coefficient values across material configurations. Consequently, the cost pillar was influenced by both the masses of the parts and the cost coefficient.
As noted in Section 2.2.2, the cost coefficient for AL-AL was much smaller than that for CF/PEEK-CF/PEEK in the no-use-phase case, but it became almost identical for the use phase cases. Additionally, as discussed in Section 3.1, both the skin and stringer design variants made from CF/PEEK-CF/PEEK were considerably lighter than their AL-AL counterparts.

3.3. Priority on Environmental Impact Scenario

The results of the sustainability assessment, when priority is given to the environmental impact of the configurations, are shown in Table 13, Table 14 and Table 15 below. These tables display the sustainability ranking for the three use phase cases, and Figure 17, Figure 18 and Figure 19 present the radar charts of the most sustainable design variants for each material configuration.
In the case of the no use phase, as seen in Table 13, AL-AL is the most sustainable configuration due to its strong performance across all pillars and its elevated sustainability index. This configuration in this case achieves a better balance in all pillars compared to the rest. The least optimal material configuration was shown to be Ti-CFRP, due to its insufficient environmental impact performance and its sustainability index being much smaller.
As observed in Figure 17, the optimal design variant for AL-AL, which ranks first overall, demonstrates a perfect score in the pillars of cost, environmental impact, circularity and social impact; however, its mechanical performance is the worst overall. Ti-CFRP apparently has the weakest performance.
In the case of the kerosene-fueled use phase, in Table 14, it is apparent that CF/PEEK-CF/PEEK was deemed the most sustainable option due to its strong performance across all pillars, except the circularity pillar, where its performance was average. AL-AL ranked fourth, similar to in the previous case, and the least optimal material configuration was shown to be Ti-CFRP. These results are almost the same as those for the cost priority scenario, which is expected.
In Figure 18, CF/PEEK-CF/PEEK ranks first overall, presenting a great score on the pillars of mechanical performance, cost, environmental impact, and social impact; however, it shows an average circularity performance compared to the rest of the configurations. On the contrary, Ti-CFRP ranked in the last position, performing average or poorly in all pillars. Kerosene use phase cases for the equal weights scenario (Figure 12), for the cost priority scenario (Figure 15) and for the environmental impact priority scenario resemble those of different design variants of each material configuration, and are shown to be ideal, but their performances in all pillars might be quite different.
In the hydrogen-fueled use phase case, AL-AL ranks first, while Ti-CFRP remains at the bottom. As in the other use phase cases, the masses of the skin and stringer play a significant role in the final ranking. However, the ranking is notably different from the respective case in the equal weights scenario; thus, when focusing on environmental impact, the influence is significant.
The ranking is heavily based on the performance in the environmental impact pillar, as displayed in Figure 19. CF/PEEK-CF/PEEK ranks first, displaying great performance in almost all pillars, especially the cost pillar. Ti-CFRP is once again in the last position.
It is notable that for both the no-use-phase and hydrogen-use-phase cases, the sustainability rankings are almost identical, since hydrogen produces zero carbon emissions. The minor changes observed in the fourth and fifth positions of the ranking are attributed to the contribution of the cost pillar, as the cost coefficients differ between the no-use-phase and the hydrogen-use-phase scenarios. Therefore, AL-AL remains the most sustainable material configuration for use in the no-use- and hydrogen-use-phase scenarios, while CF/PEEK-CF/PEEK is shown to be the most sustainable for use in the kerosene-use-phase scenario. Ti-CFRP ranked as the least sustainable material configuration across all three scenarios.

4. Conclusions

Nowadays, considerations related to the design of aviation components, as well as other engineering sectors, require a more holistic approach that prioritizes sustainability while maintaining product competitiveness. In the coming years, achieving both sustainability and competitiveness is expected to become a primary requirement in aviation. While minimizing environmental impact remains crucial, it is equally important to address additional factors, such as economic viability, social impact, and circular economy principles, in order to enhance market competitiveness and align with broader sustainability goals. The present study explored a shift from an eco-driven to a sustainability-driven design approach for aircraft components by incorporating sustainability as a primary design driver in the initial design stages. This approach considered performance and safety requirements, environmental impacts, costs, social factors, and circular economy principles to ensure a balanced and holistic design. These aspects were rigorously quantified and optimized, with multi-criteria decision-making (MCDM) methods employed to prioritize variables effectively. A sustainability index was developed to assess the overall sustainability of design alternatives, and the most sustainable configurations were identified through optimization. The approach was demonstrated using a hat-stiffened panel, where diverse material combinations and geometric configurations were evaluated, showcasing how sustainability could be effectively integrated into the early stages of the design process. The results for each configuration have been presented as an average value with a standard deviation, which indicates that within this range, all alternative configurations can be considered equally sustainable. By acknowledging a range of equally viable solutions rather than a single optimal design, the study allows for greater adaptability in addressing real-world constraints and tailoring designs to meet project-specific needs. The results demonstrate a strong dependence on the type of fuel used and the weighting assigned to the pillars of sustainability, which are ultimately influenced by the user’s specific priorities and needs. Specifically, when equal weighting was applied across the five pillars and the use-phase impact was excluded, the fully aluminum component emerged as the most sustainable option. However, as the use phase cannot be disregarded, conclusions must be drawn with this phase included. When kerosene was used, the fully thermoplastic component proved to be the most sustainable choice, whereas under hydrogen usage, the fully aluminum component was the most sustainable, followed by the aluminum–CFRP thermoset configuration. In scenarios where costs were prioritized, the fully aluminum component was the most sustainable option when the use phase was excluded. However, when considering kerosene, the fully thermoplastic component remained the most sustainable. Similarly, when hydrogen was used, the fully thermoplastic component also emerged as the most sustainable. Lastly, when environmental impact was given priority, the fully aluminum component was again the most sustainable choice when the use phase was excluded. For kerosene scenarios, the fully thermoplastic component was the most sustainable, while for hydrogen scenarios, the fully aluminum component remained the most sustainable option.
In summary, the proposed approach provides versatility, enabling users to quickly and effectively select the most suitable solution, including sustainability considerations, from the early design stages, by going beyond solely environmental aspects. It balances trade-offs between performance, costs, environmental impact, social impact, and circularity to assess sustainability-driven goals in the aircraft design process. The tool shows great promise for broader application in the aviation sector and beyond. Moreover, it can be extended and applied in SI calculation for either a subsystem (e.g., a main component) or the entire system (e.g., an aircraft). For example, in the case of an aircraft, performance metrics could include top-level aircraft requirements (TLARs) and metrics, such as aerodynamic efficiency, payload, range, and Mach number, among others. Similarly, for a subsystem, the relevant metrics could be tailored to its function and role within the overall system. Therefore, the specific metrics should be tailored to the subsystem or system being assessed.
The current tool has some limitations that should be addressed in order to enhance its comprehensiveness. One key limitation is the exclusion of non-GHG emissions in the environmental impact assessment. However, this can be readily integrated once specific data become available. Regarding circularity assessment, the present approach primarily focuses on material recyclability, which is the most commonly assessed aspect of circularity. Yet, a more holistic methodology is required—one that incorporates quantifiable metrics related to other circular economy principles, such as reduction, reuse, and repair. Expanding the assessment to include these dimensions would provide a more accurate reflection of an aircraft’s circularity potential.
Additionally, the social impact pillar in the conceptual design phase of aviation structures, although comprising a key innovative contribution of the present work, remains in its early stages of development. Further research is necessary to refine social impact metrics, adapt them to aviation-specific applications, and establish standardized quantifiable indicators. Careful consideration is required in applying this index, as its results may introduce biases, exacerbate disparities between wealthy and developing nations, and inadvertently contribute to inequality. Looking ahead, as new manufacturing technologies and advanced materials emerge in the aviation industry, this model can be adapted to future scenarios. By incorporating relevant data on these innovations, the tool can assess their social impact, provided that information is available on key factors such as labor conditions, community well-being, and environmental regulations in specific regions. Moreover, future changes in the political situation of countries could either improve or worsen the social impacts of the solutions, meaning that the SI index has a dynamic, potentially technopolitical nature. This adaptability ensures that the sustainability index remains relevant and applicable as the industry evolves.
Future work can focus on adapting the methodology for application in other industries, such as energy, machine design, civil engineering, and the automotive sector. Expanding its use beyond aviation would enable a broader, cross-sectoral approach to sustainability assessment. Additionally, promoting greater collaboration among stakeholders and ensuring alignment with regulatory frameworks could accelerate the methodology’s adoption. This would enhance its credibility and practicality, leading to more comprehensive and widely applicable sustainability assessments. Such advancements would pave the way for the seamless integration of sustainability principles across diverse industries, promoting more responsible and informed decision-making. These initiatives will be addressed in planned efforts by the authors to further refine and expand the methodology’s impact.

Author Contributions

Conceptualization, A.F., D.M. and S.P.; methodology, A.F. and D.M.; software, A.F. and A.T.; validation, A.F. and D.M.; formal analysis, A.F., D.M. and A.T.; investigation, A.F., D.M. and A.T.; resources, A.F.; data curation, D.M. and A.T.; writing—original draft preparation, A.F., D.M. and A.T.; writing—review and editing, A.F. and S.P.; visualization, A.F., D.M. and A.T.; supervision, A.F.; project administration, A.F.; funding acquisition, A.F. and S.P. All authors have read and agreed to the published version of the manuscript.

Funding

This research received no external funding.

Data Availability Statement

The data presented in this study are available on request from the corresponding author (privacy).

Conflicts of Interest

The authors declare no conflicts of interest.

Appendix A

Table A1. Breakdown of CO2 values for the involved materials.
Table A1. Breakdown of CO2 values for the involved materials.
Life PhaseCarbon Emissions of the Considered Materials (kgCO2 eq./kg)
ALTiCFRPCF/PEEK
Excluding Use PhaseRaw Material12.440.450.854.3
Manufacturing0.5413.846.453.65
Disposal0.040.0490.0350.035
Total12.9944.28957.28557.985
Use Phase Included (Kerosene Fuel)Raw Material12.440.450.854.3
Manufacturing0.5413.846.453.65
Use597,000597,000597,000597,000
Disposal0.040.0490.0350.035
Total597,012.99597,044.289597,057.285597,057.985
Use Phase Included (Hydrogen Fuel)Raw Material12.440.450.854.3
Manufacturing0.5413.846.453.65
Use0000
Disposal0.040.0490.0350.035
Total12.9944.28957.28557.985

References

  1. Ahmad, S.; Wong, K.Y.; Tseng, M.-L.; Wong, W.P. Sustainable product design and development: A review of tools, applications and research prospects. Resour. Conserv. Recycl. 2018, 132, 49–61. [Google Scholar] [CrossRef]
  2. Ceschin, F.; Gaziulusoy, I. Evolution of design for sustainability: From product design to design for system innovations and transitions. Des. Stud. 2016, 47, 118–163. [Google Scholar] [CrossRef]
  3. Achtelik, T.; Tiwari, R. Ecological Lightweight Design for Sustainable Composites: Need for Application of Frugal Engineering Principles; Standard-Nutzungsbedingungen; Hamburg University of Technology: Hamburg, Germany, 2022. [Google Scholar] [CrossRef]
  4. Parolin, G.; Borges, A.T.; Santos, L.C.; Borille, A.V. A tool for aircraft eco-design based on streamlined Life Cycle Assessment and Uncertainty Analysis. Procedia CIRP 2021, 98, 565–570. [Google Scholar] [CrossRef]
  5. Lazăr, S.; Dobrotă, D.; Breaz, R.-E.; Racz, S.-G. Eco-Design of Polymer Matrix Composite Parts: A Review. Polymers 2023, 15, 3634. [Google Scholar] [CrossRef] [PubMed]
  6. Salah, K. Environmental impact reduction of commercial aircraft around airports. Less noise and less fuel consumption. Eur. Transp. Res. Rev. 2013, 6, 71–84. [Google Scholar] [CrossRef]
  7. Antoine, N.E.; Kroo, I.M. Aircraft Optimization for Minimal Environmental Impact. J. Aircr. 2004, 41, 790–797. [Google Scholar] [CrossRef]
  8. Fraunhofer ICT. Clean Sky. Available online: https://www.ict.fraunhofer.de/en/projects/CleanSky.html#Clean-Sky-2-Eco-Design (accessed on 20 November 2024).
  9. Clean Aviation. Eco-Design TA. Available online: https://www.clean-aviation.eu/ (accessed on 20 November 2024).
  10. Wellbrock, W.; Ludin, D.; Röhrle, L.; Gerstlberger, W. Sustainability in the automotive industry, importance of and impact on automobile interior—Insights from an empirical survey. Int. J. Corp. Soc. Responsib. 2020, 5, 10. [Google Scholar] [CrossRef]
  11. Llatas, C.; Soust-Verdaguer, B.; Passer, A. Implementing Life Cycle Sustainability Assessment during design stages in Building Information Modelling: From systematic literature review to a methodological approach. Build. Environ. 2020, 182, 107164. [Google Scholar] [CrossRef]
  12. Wang, Y.; Yin, H.; Zhang, S.; Yu, X. Multi-objective optimization of aircraft design for emission and cost reductions. Chin. J. Aeronaut. 2014, 27, 52–58. [Google Scholar] [CrossRef]
  13. Chai, X.; Yu, X.; Wang, Y. Tradeoff Study between Cost and Environmental Impact of Aircraft Using Simultaneous Optimization of Airframe and Engine Cycle. Int. J. Aerosp. Eng. 2017, 2017, 2468535. [Google Scholar] [CrossRef]
  14. Mu, T.; Tao, L. Civil Aircraft Multi-Objective Design Optimization for Cost and Emission Reduction. J. Phys. Conf. Ser. 2023, 2541, 012034. [Google Scholar] [CrossRef]
  15. Calado, E.A.; Leite, M.; Silva, A. Selecting composite materials considering cost and environmental impact in the early phases of aircraft structure design. J. Clean. Prod. 2018, 186, 113–122. [Google Scholar] [CrossRef]
  16. Vitali, R.; Park, O.; Haftka, R.T.; Sankar, B.V.; Rose, C.A. Structural Optimization of a Hat-Stiffened Panel Using Response Surfaces. J. Aircr. 2002, 39, 158–166. [Google Scholar] [CrossRef]
  17. Munk, D.J.; Miller, J.D. Topology Optimization of Aircraft Components for Increased Sustainability. AIAA J. 2021, 60, 445–460. [Google Scholar] [CrossRef]
  18. Htet, T.L. Structural analysis and topology design optimization of load bearing elements of aircraft fuselage structure. IOP Conf. Ser. Mater. Sci. Eng. 2020, 709, 044113. [Google Scholar] [CrossRef]
  19. Hansen, L.U.; Horst, P. Multilevel optimization in aircraft structural design evaluation. Comput. Struct. 2008, 86, 104–118. [Google Scholar] [CrossRef]
  20. Wong, J.; Ryan, L.; Kim, I.Y. Design optimization of aircraft landing gear assembly under dynamic loading. Struct. Multidiscip. Optim. 2017, 57, 1357–1375. [Google Scholar] [CrossRef]
  21. Calado, E.A.; Leite, M.; Silva, A. Integrating life cycle assessment (LCA) and life cycle costing (LCC) in the early phases of aircraft structural design: An elevator case study. Int. J. Life Cycle Assess. 2019, 24, 2091–2110. [Google Scholar] [CrossRef]
  22. Barke, A.; Thies, C.; Melo, S.P.; Cerdas, F.; Herrmann, C.; Spengler, T.S. Socio-economic life cycle assessment of future aircraft systems. Procedia CIRP 2020, 90, 262–267. [Google Scholar] [CrossRef]
  23. Hoffenson, S.; Forslund, A.; Söderberg, R. Sustainability-Driven Tolerancing and Design Optimization of an Aircraft Engine Component. In Proceedings of the ASME 2013 International Mechanical Engineering Congress and Exposition, San Diego, CA, USA, 15–21 November 2013; Volume 12. [Google Scholar] [CrossRef]
  24. di Maio, F.; Rem, P.C. A Robust Indicator for Promoting Circular Economy through Recycling. J. Environ. Prot. 2015, 6, 1095–1104. [Google Scholar] [CrossRef]
  25. Markatos, D.N.; Pantelakis, S.G. Assessment of the Impact of Material Selection on Aviation Sustainability, from a Circular Economy Perspective. Aerospace 2022, 9, 52. [Google Scholar] [CrossRef]
  26. Filippatos, A.; Markatos, D.; Tzortzinis, G.; Abhyankar, K.; Malefaki, S.; Gude, M.; Pantelakis, S. Sustainability-Driven Design of Aircraft Composite Components. Aerospace 2024, 11, 86. [Google Scholar] [CrossRef]
  27. Markatos, D.N.; Katsiropoulos, C.V.; Tserpes, K.I.; Pantelakis, S.G. A holistic End-of-Life (EoL) Index for the quantitative impact assessment of CFRP waste recycling techniques. Manuf. Rev. 2021, 8, 18. [Google Scholar] [CrossRef]
  28. Filippatos, A.; Theochari, A.; Malefaki, S.; Markatos, D.N.; Kalampoukas, T.; Pantelakis, S.G. A Proposal Towards a Step Change from Eco-Driven to Sustainability-Driven Design of Aircraft Components. Available online: https://www.researchgate.net/publication/385272877 (accessed on 20 December 2024).
  29. Barkanov, E. Optimal weight design of laminated composite panels with different stiffeners under buckling loads. In Proceedings of the 27th International Congress of the Aeronautical Sciences, Nice, France, 19–24 September 2010. [Google Scholar]
  30. Boyer, R. Aircraft Materials. In Encyclopedia of Materials: Science and Technology; Elsevier: Amsterdam, The Netherlands, 2001; pp. 66–73. [Google Scholar]
  31. Ansys® Workbench; 2024 R2; Ansys, Inc.: Canonsburg, PA, USA, 2024.
  32. Trung, B.Q.; Duc, L.M.; Anh, B.T.M. A Hybrid Approach Based on Genetic Algorithm with Ranking Aggregation for Feature Selection. In Advances and Trends in Artificial Intelligence: Theory and Practices in Artificial Intelligence; Fujita, H., Fournier-Viger, P., Ali, M., Wang, Y., Eds.; Springer International Publishing: Cham, Switzerland, 2022; pp. 226–239. [Google Scholar]
  33. Berger, P.D.; Maurer, R.E.; Celli, G.B.; Berger, P.D.; Maurer, R.E.; Celli, G.B. Introduction to Response-Surface Methodology. In Experimental Design: With Application in Management, Engineering, and the Sciences; Springer International Publishing: Cham, Switzerland, 2018; pp. 533–584. [Google Scholar] [CrossRef]
  34. Documentation, S. Simulation and Model-Based Design. 2023, MathWorks. Available online: https://www.mathworks.com/products/simulink.html (accessed on 12 December 2024).
  35. MATLAB, version: 23.2 (R2023b); The MathWorks Inc.: Natick, MA, USA, 2023; Available online: https://uk.mathworks.com/products/new_products/release2023b.html (accessed on 20 November 2024).
  36. Barsanescu, P.D.; Comanici, A.M. von Mises hypothesis revised. Acta Mech. 2017, 228, 433–446. [Google Scholar] [CrossRef]
  37. Labuz, J.F.; Zang, A. Mohr–Coulomb Failure Criterion. Rock Mech. Rock Eng. 2012, 45, 975–979. [Google Scholar] [CrossRef]
  38. Rezasefat, M.; Gonzalez-Jimenez, A.; Giglio, M.; Manes, A. An evaluation of Cuntze and Puck inter fibre failure criteria in simulation of thin CFRP plates subjected to low velocity impact. Compos. Struct. 2021, 278, 114654. [Google Scholar] [CrossRef]
  39. Electricity Prices for Household Consumers—Bi-Annual Data (from 2007 Onwards). 2024. Available online: https://ec.europa.eu/eurostat/databrowser/explore/all/envir?lang=en&subtheme=nrg.nrg_price.nrg_pc&display=list&sort=category&extractionId=nrg_pc_204 (accessed on 20 November 2024).
  40. Ansys® Granta; 2024 R1; Ansys, Inc.: Canonsburg, PA, USA, 2024.
  41. Simple Flying Staff & Dr. Omar Memon. What’s the Minimum Distance for a Flight to Be Deemed a Long-Haul Service? Available online: https://simpleflying.com/long-haul-flight-minimum-distance-guide/#:~:text=UK%E2%80%99s%20law%20splits%20flights%20into%20three%20categories%3A%201,3%2C000%20kilometers%20%28for%20example%2C%20London%20to%20New%20York%29 (accessed on 20 November 2024).
  42. How Long Does a Commercial Aircraft Last? Aviationfile. Available online: https://www.aviationfile.com/how-long-does-a-commercial-aircraft-last/ (accessed on 20 November 2024).
  43. Bicer, Y.; Dincer, I. Life cycle evaluation of hydrogen and other potential fuels for aircrafts. Int. J. Hydrogen Energy 2017, 42, 10722–10738. [Google Scholar] [CrossRef]
  44. What Are the Sources of Carbon Dioxide in the Atmosphere? Available online: https://www.csiro.au/en/research/environmental-impacts/climate-change/Climate-change-QA/Sources-of-CO2 (accessed on 20 November 2024).
  45. Spreafico, C. Prospective life cycle assessment of titanium powder atomization. J. Clean. Prod. 2024, 468, 143104. [Google Scholar] [CrossRef]
  46. Olabi, A.G.; Abdelkareem, M.A.; Mahmoud, M.S.; Elsaid, K.; Obaideen, K.; Rezk, H.; Wilberforce, T.; Eisa, T.; Chae, K.-J.; Sayed, E.T. Green hydrogen: Pathways, roadmap, and role in achieving sustainable development goals. Process Saf. Environ. Prot. 2023, 177, 664–687. [Google Scholar] [CrossRef]
  47. Green, J.A.S. Aluminum Recycling and Processing for Energy Conservation and Sustainability; ASM International: Almere, The Netherlands, 2007. [Google Scholar]
  48. De Pascale, A.; Arbolino, R.; Szopik-Depczyńska, K.; Limosani, M.; Ioppolo, G. A systematic review for measuring circular economy: The 61 indicators. J. Clean. Prod. 2021, 281, 124942. [Google Scholar] [CrossRef]
  49. Giorgini, L.; Benelli, T.; Mazzocchetti, L.; Leonardi, C.; Zattini, G.; Minak, G.; Dolcini, E.; Cavazzoni, M.; Montanari, I.; Tosi, C. Recovery of carbon fibers from cured and uncured carbon fiber reinforced composites wastes and their use as feedstock for a new composite production. Polym. Compos. 2015, 36, 1084–1095. [Google Scholar] [CrossRef]
  50. Ateeq, M. A state of art review on recycling and remanufacturing of the carbon fiber from carbon fiber polymer composite. Compos. Part C Open Access 2023, 12, 100412. [Google Scholar] [CrossRef]
  51. Nielsen, L.E. Mechanical Properties of Polymer and Composites; Marcel Dekker: New York, NY, USA, 1974; Volume 2. [Google Scholar]
  52. Lu, Y.; Loos, A.C.; Hyer, M.W.; Batra, R.C. Mechanical Properties of Random Discontinuous Fiber Composites Manufactured from Wetlay Process. Ph.D. Thesis, Virginia Tech, Blacksburg, VA, USA, 2002. [Google Scholar]
  53. Benoît Norris, C.; Traverzo, M.; Neugebauer, S.; Ekener, E.; Schaubroeck, T.; Russo Garrido, S. Guidelines for Social Life Cycle Assessment of Products and Organizations 2020; Life Cycle Initiative: Paris, France, 2020. [Google Scholar]
  54. The United Nations. The 17 Sustainable Development Goals; The United Nations: Paris, France, 2015. [Google Scholar]
  55. Ansys®, sLCA Tool, version 1; Ansys Inc.: Canonsburg, PA, USA, 2024.
  56. What Is Normalization in Machine Learning? A Comprehensive Guide to Data Rescaling. Available online: https://www.datacamp.com/tutorial/normalization-in-machine-learning?dc_referrer=https%3A%2F%2Fwww.bing.com%2F (accessed on 20 November 2024).
  57. Saaty, T.L. The analytic hierarchy process (AHP). J. Oper. Res. Soc. 1980, 41, 1073–1076. [Google Scholar]
  58. Malefaki, S.; Markatos, D.; Filippatos, A.; Pantelakis, S. A Comparative Analysis of Multi-Criteria Decision-Making Methods and Normalization Techniques in Holistic Sustainability Assessment for Engineering Applications. Aerospace 2025, 12, 100. [Google Scholar] [CrossRef]
Figure 1. Flowchart of methodology in which Phases 1–4 explain the procedure to integrate sustainability aspects into early design stages.
Figure 1. Flowchart of methodology in which Phases 1–4 explain the procedure to integrate sustainability aspects into early design stages.
Aerospace 12 00140 g001
Figure 2. Geometry and dimensions of a hat-stiffened panel.
Figure 2. Geometry and dimensions of a hat-stiffened panel.
Aerospace 12 00140 g002
Figure 3. Boundary and loading conditions.
Figure 3. Boundary and loading conditions.
Aerospace 12 00140 g003
Figure 4. Mesh of the hat-stiffened panel for Finite Element Analysis.
Figure 4. Mesh of the hat-stiffened panel for Finite Element Analysis.
Aerospace 12 00140 g004
Figure 5. Comparison of material costs—no-use-phase case.
Figure 5. Comparison of material costs—no-use-phase case.
Aerospace 12 00140 g005
Figure 6. Comparison of material costs—kerosene fuel used.
Figure 6. Comparison of material costs—kerosene fuel used.
Aerospace 12 00140 g006
Figure 7. Comparison of material costs—hydrogen fuel used.
Figure 7. Comparison of material costs—hydrogen fuel used.
Aerospace 12 00140 g007
Figure 8. Environmental impact comparison—no-use-phase case.
Figure 8. Environmental impact comparison—no-use-phase case.
Aerospace 12 00140 g008
Figure 9. Environmental impact comparison—kerosene fuel considered.
Figure 9. Environmental impact comparison—kerosene fuel considered.
Aerospace 12 00140 g009
Figure 10. Environmental impact comparison—hydrogen fuel considered.
Figure 10. Environmental impact comparison—hydrogen fuel considered.
Aerospace 12 00140 g010
Figure 11. Radar chart of optimal design variants of each material configuration—equal weights–no use phase.
Figure 11. Radar chart of optimal design variants of each material configuration—equal weights–no use phase.
Aerospace 12 00140 g011
Figure 12. Radar chart of optimal design variants of each material configuration—equal weights–kerosene use phase.
Figure 12. Radar chart of optimal design variants of each material configuration—equal weights–kerosene use phase.
Aerospace 12 00140 g012
Figure 13. Radar chart of optimal design variants of each material configuration—equal weights–hydrogen use phase.
Figure 13. Radar chart of optimal design variants of each material configuration—equal weights–hydrogen use phase.
Aerospace 12 00140 g013
Figure 14. Priority on cost—radar chart of optimal design variants of each material configuration—no use phase.
Figure 14. Priority on cost—radar chart of optimal design variants of each material configuration—no use phase.
Aerospace 12 00140 g014
Figure 15. Priority on cost—radar chart of optimal design variants of each material configuration—kerosene use phase.
Figure 15. Priority on cost—radar chart of optimal design variants of each material configuration—kerosene use phase.
Aerospace 12 00140 g015
Figure 16. Priority on cost—radar chart of optimal design variants of each material configuration—hydrogen use phase.
Figure 16. Priority on cost—radar chart of optimal design variants of each material configuration—hydrogen use phase.
Aerospace 12 00140 g016
Figure 17. Radar chart of optimal design variants of each material configuration—no use phase.
Figure 17. Radar chart of optimal design variants of each material configuration—no use phase.
Aerospace 12 00140 g017
Figure 18. Radar chart of optimal design variants of each material configuration—kerosene use phase.
Figure 18. Radar chart of optimal design variants of each material configuration—kerosene use phase.
Aerospace 12 00140 g018
Figure 19. Radar chart of optimal design variants of each material configuration—hydrogen-fueled use phase.
Figure 19. Radar chart of optimal design variants of each material configuration—hydrogen-fueled use phase.
Aerospace 12 00140 g019
Table 1. Material configurations on skin and stringer components.
Table 1. Material configurations on skin and stringer components.
Component Configurations
No.SkinStringer
1Aluminum 2024 T3 Aluminum 2024 T3
2Carbon Fiber-Reinforced Composite (thermoset)Aluminum 2024 T3
3Aluminum 2024 T3Carbon Fiber-Reinforced Plastic (thermoset)
4Carbon Fiber-Reinforced Plastic (thermoset)Carbon Fiber-Reinforced Plastic (thermoset)
5Ti-6Al-4V Carbon Fiber-Reinforced Plastic (thermoset)
6Carbon Fiber-Reinforced Thermoplastic Polymer (PEEK)Carbon Fiber-Reinforced Thermoplastic Polymer (PEEK)
Table 2. Requirements and parametric design factors.
Table 2. Requirements and parametric design factors.
RequirementsParametric Design
Structural Sustainability ConstraintsVariablesParameters
The safety factor should be between 1.15 and 1.5
No damage should occur
Minimization of total
deformation
Maximization of mode 1 eigenfrequency
  • Minimization of the environmental footprint
  • Minimization of cost
  • Minimization of social impact
  • Maximization of circularity
Safety factor:
between 1.15 and 1.5
Thickness of skin:
3–8 mm
Thickness of stringer:
3–8 mm
Crown width:
35–55 mm
Total deformation
Mode 1 eigenfrequency
Mass of skin
Mass of stringer
Table 3. Specific assumptions for the materials used.
Table 3. Specific assumptions for the materials used.
MaterialPrimary ProcessDisposal
ALHot metal extrusionClosed-loop recycling—smelting
TiPowder extrusionClosed-loop recycling—electrode induction gas atomization scrap
CFRPAutoclaveDowncycling—Pyrolysis (chopped recycled carbon fibers, disposal of resin matrix)
CF/PEEKAutoclaveDowncycling—Pyrolysis (chopped recycled carbon fibers, recycling of PEEK matrix)
Table 4. Quality reduction of considered materials.
Table 4. Quality reduction of considered materials.
MaterialQuality Reduction
Al<1%
Ti<1%
CFRP18.38%
CF/PEEK27.78%
Table 5. Best case scenario for AL-AL.
Table 5. Best case scenario for AL-AL.
AL-ALSocial Impact CategoriesSocial Count
PhasesCountriesWorkersConsumersSocietyLocal CommunityValue Chain
Primary ProcessAUS013004
ManufacturingGER013004
DisposalTPE101002
Total score10
Table 6. Worst case scenario for AL-AL.
Table 6. Worst case scenario for AL-AL.
AL-ALSocial Impact CategoriesSocial Count
PhasesCountriesWorkersConsumersSocietyLocal CommunityValue Chain
Primary ProcessBRA3342214
ManufacturingARG2241211
DisposalIND6264220
Total score45
Table 7. Equal weights—Ranking of material configurations—No-use phase.
Table 7. Equal weights—Ranking of material configurations—No-use phase.
Sustainability Ranking—Equal Weights—No-Use-Phase
Thickness Skin (mm)Mass of Skin
(kg)
Thickness Stringer (mm)Mass of Stringer
(kg)
Crown Width (mm)
No.1: AL-AL, SI = 0.862 ± 0.019
4.49 ± 0.942.39 ± 0.514.38 ± 0.361.96 ± 0.1544.98 ± 3.18
No.2: AL-CFRP, SI = 0.709 ± 0.009
4.60 ± 0.932.44 ± 0.496.02 ± 0.521.45 ± 0.1244.61 ± 3.11
No.3: CFRP-AL, SI = 0.680 ± 0.014
6.00 ± 0.561.72 ± 0.165.53 ± 0.402.49 ± 0.1743.96 ± 2.89
No.4: Ti-CFRP, SI = 0.556 ± 0.035
4.52 ± 0.933.85 ± 0.795.90 ± 0.551.42 ± 0.1344.89 ± 3.09
No.5: CF/PEEK-CF/PEEK, SI = 0.553 ± 0.026
6.47 ± 0.401.82 ± 0.136.38 ± 0.461.57 ± 0.0942.76 ± 2.33
No.6:CFRP-CFRP, SI = 0.536 ± 0.021
6.47 ± 0.401.82 ± 0.136.38 ± 0.461.57 ± 0.0942.75 ± 2.31
Table 8. Equal weights—Ranking of material configurations—Kerosene.
Table 8. Equal weights—Ranking of material configurations—Kerosene.
Sustainability Ranking
Equal Weights
Kerosene
Material ConfigurationSustainability Index
1CF/PEEK-CF/PEEK0.764 ± 0.029
2AL-CFRP0.727 ± 0.040
3AL-AL0.711 ± 0.050
4CFRP-CFRP0.696 ± 0.034
5CFRP-AL0.638 ± 0.021
6Ti-CFRP0.616 ± 0.086
Table 9. Equal weights—Ranking of material configurations—Hydrogen.
Table 9. Equal weights—Ranking of material configurations—Hydrogen.
Sustainability Ranking
Equal Weights
Hydrogen
Material ConfigurationSustainability Index
1AL-AL0.738 ± 0.021
2AL-CFRP0.719 ± 0.018
3CF/PEEK-CF/PEEK0.689 ± 0.029
4CFRP-AL0.658 ± 0.022
5CFRP-CFRP0.637 ± 0.031
6Ti-CFRP0.572 ± 0.078
Table 10. Priority on cost—Ranking of material configurations—No use phase.
Table 10. Priority on cost—Ranking of material configurations—No use phase.
Sustainability Ranking—
Priority on Cost
No Use Phase
Material ConfigurationSustainability Index
1AL-AL0.933 ± 0.016
2AL-CFRP0.716 ± 0.017
3CFRP-AL0.701 ± 0.019
4Ti-CFRP0.562 ± 0.038
5CFRP-CFRP0.519 ± 0.109
6CF/PEEK-CF/PEEK0.409 ± 0.131
Table 11. Priority on cost—Ranking of material configurations—Kerosene.
Table 11. Priority on cost—Ranking of material configurations—Kerosene.
Sustainability Ranking—
Priority on Cost
Use Phase: Kerosene
Material ConfigurationSustainability Index
1CF/PEEK-CF/PEEK0.813 ± 0.036
2CFRP-CFRP0.786 ± 0.035
3AL-CFRP0.720 ± 0.089
4AL-AL0.688 ± 0.095
5CFRP-AL0.677 ± 0.058
6Ti-CFRP0.467 ± 0.145
Table 12. Priority on cost—Ranking of material configurations—Hydrogen.
Table 12. Priority on cost—Ranking of material configurations—Hydrogen.
Sustainability Ranking—
Priority on Cost
Use Phase: Hydrogen
Material ConfigurationSustainability Index
1CF/PEEK-CF/PEEK0.783 ± 0.034
2CFRP-CFRP0.753 ± 0.034
3AL-CFRP0.721 ± 0.080
4AL-AL0.706 ± 0.085
5CFRP-AL0.676 ± 0.054
6Ti-CFRP0.453 ± 0.138
Table 13. Priority on Environmental Impact —Ranking of material configurations—No use phase.
Table 13. Priority on Environmental Impact —Ranking of material configurations—No use phase.
Sustainability Ranking—
Priority on Environmental Impact
No Use Phase
Material ConfigurationSustainability Index
1AL-AL0.905 ± 0.017
2AL-CFRP0.723 ± 0.022
Eq3CFRP-AL0.706 ± 0.022
4CFRP-CFRP0.554 ± 0.087
5CF/PEEK-CF/PEEK0.472 ± 0.061
6Ti-CFRP0.387 ± 0.084
Table 14. Priority on Environmental Impact —Ranking of material configurations—Kerosene.
Table 14. Priority on Environmental Impact —Ranking of material configurations—Kerosene.
Sustainability Ranking—
Priority on Environmental Impact
Use Phase: Kerosene
Material ConfigurationSustainability Index
1CF/PEEK-CF/PEEK0.831 ± 0.035
2CFRP-CFRP0.796 ± 0.034
3AL-CFRP0.720 ± 0.089
4AL-AL0.682 ± 0.096
5CFRP-AL0.675 ± 0.058
6Ti-CFRP0.466 ± 0.145
Table 15. Priority on Environmental Impact —Ranking of material configurations—Hydrogen.
Table 15. Priority on Environmental Impact —Ranking of material configurations—Hydrogen.
Sustainability Ranking—
Priority on Environmental Impact
Use Phase: Hydrogen
Material ConfigurationSustainability Index
1AL-AL0.873 ± 0.025
2AL-CFRP0.718 ± 0.029
3CFRP-AL0.685 ± 0.028
4CF/PEEK-CF/PEEK0.568 ± 0.029
5CFRP-CFRP0.539 ± 0.029
6Ti-CFRP0.379 ± 0.098
Disclaimer/Publisher’s Note: The statements, opinions and data contained in all publications are solely those of the individual author(s) and contributor(s) and not of MDPI and/or the editor(s). MDPI and/or the editor(s) disclaim responsibility for any injury to people or property resulting from any ideas, methods, instructions or products referred to in the content.

Share and Cite

MDPI and ACS Style

Filippatos, A.; Markatos, D.; Theochari, A.; Pantelakis, S. Integrating Sustainability in Aircraft Component Design: Towards a Transition from Eco-Driven to Sustainability-Driven Design. Aerospace 2025, 12, 140. https://doi.org/10.3390/aerospace12020140

AMA Style

Filippatos A, Markatos D, Theochari A, Pantelakis S. Integrating Sustainability in Aircraft Component Design: Towards a Transition from Eco-Driven to Sustainability-Driven Design. Aerospace. 2025; 12(2):140. https://doi.org/10.3390/aerospace12020140

Chicago/Turabian Style

Filippatos, Angelos, Dionysios Markatos, Athina Theochari, and Spiros Pantelakis. 2025. "Integrating Sustainability in Aircraft Component Design: Towards a Transition from Eco-Driven to Sustainability-Driven Design" Aerospace 12, no. 2: 140. https://doi.org/10.3390/aerospace12020140

APA Style

Filippatos, A., Markatos, D., Theochari, A., & Pantelakis, S. (2025). Integrating Sustainability in Aircraft Component Design: Towards a Transition from Eco-Driven to Sustainability-Driven Design. Aerospace, 12(2), 140. https://doi.org/10.3390/aerospace12020140

Note that from the first issue of 2016, this journal uses article numbers instead of page numbers. See further details here.

Article Metrics

Back to TopTop