Next Article in Journal
Competitiveness Evaluation Method of Supersonic Civil Aircraft Based on Analytic Hierarchy Process
Next Article in Special Issue
A Comparative Analysis of Multi-Criteria Decision-Making Methods and Normalization Techniques in Holistic Sustainability Assessment for Engineering Applications
Previous Article in Journal
Potential of Hydrogen Fuel Cell Aircraft for Commercial Applications with Advanced Airframe and Propulsion Technologies
 
 
Font Type:
Arial Georgia Verdana
Font Size:
Aa Aa Aa
Line Spacing:
Column Width:
Background:
Article

Winglet Design for Aerodynamic and Performance Optimization of UAVs via Surrogate Modeling

by
Eleftherios Nikolaou
*,
Spyridon Kilimtzidis
and
Vassilis Kostopoulos
Applied Mechanics Laboratory, Mechanical Engineering and Aeronautics Department, University of Patras, Rio Campus, 26500 Patras, Greece
*
Author to whom correspondence should be addressed.
These authors contributed equally to this work.
Aerospace 2025, 12(1), 36; https://doi.org/10.3390/aerospace12010036
Submission received: 6 December 2024 / Revised: 30 December 2024 / Accepted: 5 January 2025 / Published: 9 January 2025

Abstract

The aerodynamic performance of an aircraft can be significantly enhanced by incorporating wingtip devices, such as winglets, which primarily reduce lift-induced drag caused by wingtip vortices. This study introduces a comprehensive optimization framework for designing winglets on a Class I fixed-wing mini-UAV, aiming to maximize aerodynamic efficiency and operational performance. Using surrogate-based optimization (SBO) techniques, this research developed winglet geometries with varying geometric parameters such as length, cant angle, and sweep angle with their performance being evaluated through high-fidelity Computational Fluid Dynamics (CFD) simulations. These simulations utilized Reynolds-Averaged Navier–Stokes (RANS) equations coupled with the Spalart–Allmaras turbulence model to capture the intricate flow dynamics around the UAV in different flight phases. The integration of SBO techniques allowed for an efficient exploration of the design space while reducing computational costs associated with iterative high-fidelity simulations. In particular, the proposed SBO framework optimized the UAV’s aerodynamic characteristics, including lift-to-drag ratio and drag reduction, followed by a stability and control analyses to ensure balanced performance for the optimal configurations. Dynamic stability evaluations revealed improved flight characteristics, maintaining control across operational envelopes. The results demonstrated a significant improvement in aerodynamic coefficients, range, endurance, and reduction in battery consumption throughout the entire UAV operational envelope, underscoring the potential of innovative winglet designs to enhance UAV performance across diverse mission profiles.

1. Introduction

Enhancing aerodynamic performance is a critical objective in aeronautical engineering whether in the development of new aircraft or the refinement of existing designs. Optimal aerodynamic performance offers significant benefits, including extended mission range, prolonged flight durations, reduced fuel or energy consumption—particularly important for electric aircraft and increased payload capacity.
A pivotal factor in achieving aerodynamic efficiency lies in the precise design of the wingtip. Wingtip configurations exhibit a wide variety of shapes and structures each with a significant influence on drag generation through at least three primary mechanisms [1]. These mechanisms include induced drag, interference drag, and profile drag. The design of wingtips must balance these influences, as each configuration presents unique advantages and trade-offs, emphasizing the importance of meticulous optimization to enhance overall aerodynamic performance. Specifically, winglets—one of the most common wingtip devices—affect aerodynamic behavior in several ways:
  • Viscous Drag: Winglets influence the wetted area, thereby impacting viscous drag.
  • Induced Drag: They alter the wingtip vortex, replicating the effect of increasing the wing’s aspect ratio.
  • Wave Drag: By adjusting the spanwise pressure distribution, winglets can be designed to delay the onset of wave drag.
A summary of the advantages and disadvantages of various wingtip designs is provided in Raymer [2]. A well-engineered wingtip can significantly mitigate or eliminate tip vortices, leading to increased lift and reduced induced drag. Among wingtip devices, the most advanced is the winglet. Originally developed by Richard Whitcomb in the early 1970s [3], his research demonstrated that adding winglets to a Boeing KC-135 tanker aircraft could enhance the cruise range by up to 7%. Whitcomb’s pioneering work inspired numerous manufacturers of commercial, business, and general aviation aircraft to adopt winglets in their designs. Modern airliners often feature blended winglets, which was a design patented by Louis B. Gratzer [4].
Ever since, the effects of winglets on airplanes have been extensively researched and driven by advancements in numerical simulation and fluid calculation technologies. Recent studies have explored various winglet designs to improve aerodynamic performance. For instance, in the field of UAVs, Panagiotou et al. [5] optimized winglet designs for a Medium-Altitude-Long-Endurance (MALE) UAV, identifying a 60 cant angle as ideal for enhancing the lift-to-drag ratio (L/D) and increasing endurance by 10%. Similarly, Zhang et al. [6] utilized a multi-constraint genetic algorithm to optimize winglets for solar-powered aircraft, achieving notable improvements in aerodynamic efficiency.
The benefits of variable cant angle winglets in reducing lift-induced drag across flight conditions were explored in Guerrero et al. [7], while camber morphing winglet configurations, showing reductions in induced drag, were investigated in Eguea et al. [8]. More recently, Almutairi et al. [9] employed high-fidelity CFD simulations combined with surrogate modeling to optimize winglet designs for UAVs, achieving significant improvements in aerodynamic performance. Similarly, Bakhai and Rifat [10] analyzed composite winglet structures for a generic UAV using CFD simulations, demonstrating reduced vortex formation and enhanced aerodynamic efficiency. Furthermore, Bashir et al. [11] explored morphing winglets for the UAS-S45 using Class Shape Transformation (CST) parameterization and particle swarm optimization (PSO), successfully minimizing drag and maximizing endurance during cruise flight conditions. These studies underscore the potential of innovative winglet designs to significantly improve aircraft performance. By leveraging advanced simulation and optimization methods, researchers continue to refine winglet configurations, aiming to reduce induced drag and improve overall flight efficiency.
To that end, high-fidelity computational tools, such as CFD, have become indispensable for evaluating the aerodynamic performance of wingtip devices. By resolving complex flow phenomena, CFD simulations enable detailed predictions of aerodynamic coefficients, such as lift, drag, and pitching moment, under various flight conditions. These methods have been employed extensively in aerodynamic optimization studies, leveraging their precision to improve design configurations. Despite their accuracy, the computational cost of CFD analyses poses a significant challenge, particularly for large-scale design problems or when evaluating multiple configurations [12,13,14]. This limitation highlights the necessity of integrating advanced techniques, such as surrogate modeling, to balance computational feasibility with accuracy, enabling an efficient exploration of the design space without compromising the quality of the results. Furthermore, the complexity of evaluating gradients in black-box objective functions often limits the use of gradient-based algorithms, while gradient-free algorithms converge slowly and may fail to identify global optima. To address these challenges, surrogate-based optimization (SBO) techniques have emerged as a powerful solution. These methods approximate high-fidelity simulations with simplified models, achieving a balance between computational efficiency and accuracy [15,16,17]. By providing rapid predictions of performance metrics, surrogate models such as Kriging, Radial Basis Function (RBF), and neural networks facilitate an efficient exploration of the design space and enable aerodynamic and performance optimization within a unified framework [18,19,20]. This approach reduces computational burdens while capturing critical aerodynamic trade-offs, leading to robust and efficient winglet designs tailored to diverse mission requirements.
Unlike previous studies, this work integrates multi-phase optimization with high-fidelity CFD analyses and surrogate modeling to provide a comprehensive assessment of UAV winglet designs. The proposed framework not only evaluates aerodynamic performance metrics, such as lift-to-drag ratio and drag reduction, but also incorporates stability and control analyses to ensure balanced design characteristics across all operational phases. This holistic approach extends the scope of existing research by addressing both aerodynamic efficiency and flight dynamics, offering deeper insights into the trade-offs involved in UAV winglet optimization. By leveraging surrogate-based optimization (SBO), this study significantly reduces computational costs associated with iterative high-fidelity simulations, enabling efficient exploration of the design space without compromising accuracy.
To achieve these objectives, this study investigates various wingtip devices to identify the most effective design for maximizing a UAV’s range and endurance during cruise as well as reducing battery consumption across its operational envelope. The performance of a wingtip device is closely tied to the mission profile and the specific aircraft configuration, as pinpointed in Roskam and Lan [21]. A surrogate model is employed to optimize the range during the cruise phase, which is followed by a secondary surrogate model to determine the optimal winglet configuration across the three key operational phases—climb, cruise, and loiter. The analysis focuses on a Class I mini-UAV with a cut-off wingtip, which was developed by the authors. Optimal winglet geometries were obtained and compared against the baseline UAV configuration. The configurations were subsequently analyzed to evaluate their stability and control characteristics, revealing a significant increase in aerodynamic performance across all flight phases without compromising stability or control.

2. Materials and Methods

2.1. Baseline UAV Characteristics

The initial step involves defining the characteristics of the aircraft to be analyzed (Figure 1). These design characteristics were based on an electric-propulsion UAV developed by the authors [22,23]. Under NATO’s classification system for UAVs, this aircraft is designated as a Class I Mini UAS. Table 1 summarizes the key UAV parameters used in this study.
A typical UAV mission is considered for the aircraft, namely a climb, a cruise and a loiter phase. The specified velocities for these stages have been calculated using analytical methods and are presented in the following Table 2.

2.2. Winglet Design Methodology

The winglet design methodology is integrated into the preliminary design phase of the aircraft. The geometric parameterization of the winglet configuration involves variations in key geometric parameters, including its length (l), the cant angle ( ϕ ), sweep angle ( Λ ), taper ratio ( λ or C t C r ) , the distance above the main wing where the winglet is placed ( S a ) and the airfoil profiles at the root and tip. For the latter, 4-digit cambered NACA airfoils were considered and further parametrized based on the maximum camber, m 1 and m 2 , the location of the maximum camber, p 1 and p 2 , as well as the thickness of the airfoil, t 1 and t 2 , where the subscripts 1 and 2 refer to the root and tip airfoils, respectively. These parameters are considered the most critical for the design of winglets [24,25]. The overall design parameters are depicted in the subsequent Figure 2.
The corresponding lower and upper bounds of the design variables are presented in Table 3:

2.3. High-Fidelity CFD Aerodynamics

A numerical model of the baseline UAV, based on its external surfaces, was developed as the foundation for subsequent CFD analyses and optimization studies of various winglet configurations derived from the surrogate model. The computational domain dimensions and boundary conditions were tailored to reflect the UAV’s operational environment and altitude. Simulations were performed using ANSYS Fluent, solving the Reynolds-Averaged Navier–Stokes (RANS) equations coupled with the Spalart–Allmaras turbulence model. The computational domain was a rectangular region measuring 8.0 × 5.0 × 25.0 m. The RANS equations were discretized using the Finite Volume Method (FVM) under incompressible, steady-state flow assumptions with an appropriate mesh resolution. A targeted first cell wall distance of Y + 1 was achieved, with the initial layer height set to y = 7.4 × 10 5 m, ensuring accurate boundary layer resolution. A mesh independence study was also conducted to confirm that further refinement did not affect the results, ensuring the selected mesh offered an optimal balance of accuracy and computational efficiency. The computational domain, along with dimensions, boundary conditions, and mesh details, is illustrated in Figure 3. The Spalart–Allmaras turbulence model was chosen for its effectiveness in modelling typical high-lift aerodynamic problems.
Pressure and temperature values were set according to the UAV’s maximum operating altitude with the predefined inlet velocity. Outlet boundary conditions were set at zero pressure gradient, while the turbulence intensity and length scale were set at 3.7% and 0.7 m, respectively, based on the UAV’s length and Reynolds number. A symmetry boundary condition was applied along the longitudinal plane, and the UAV surfaces were treated as free-slip walls. All winglet configurations, operating AoA ( α ) and ranging from 0 to 8 , were examined in order to extract the desired aerodynamic coefficients. The convergence of the lift and drag coefficients, C L and C D , is presented in Figure 4 and Figure 5, respectively.

2.4. Stability and Control Analyses Methodology

High-fidelity aerodynamic analyses provide a framework for evaluating an aircraft’s stability through the application of the Routh–Hurwitz stability criteria [26] and by visualizing the eight natural flight oscillation modes on a root locus diagram. These modes are assessed against the acceptable ranges specified by U.S. military standards [27] for the specific UAV category. In a linearized stability analysis, the oscillation modes are classified into four longitudinal modes—comprising symmetric phugoid and short-period mode pairs—and four lateral modes, including a spiral mode, roll damping mode, and Dutch roll mode pair. Regarding the analysis, transfer functions related to both longitudinal and lateral-directional stability were obtained as in [28]. Using these transfer functions, a MATLAB-based stability and control simulation was conducted to evaluate the dynamic stability characteristics. The CFD analysis was also extended to a broader range of angles of attack ( 4 to 14 ) and sideslip angles ( β = 0 to 30 ). Additionally, aileron and ruddervator deflection cases were examined, including both symmetric and antisymmetric configurations at α = 0 . For antisymmetric deflection analyses, a computational domain without symmetry conditions was utilized. As an additional step to the transient analyses in MATLAB, the desired derivatives are extracted from the steady-state CFD analyses for each scenario and are approximated by the slope of the curve at the linear region of the aerodynamic coefficients of interest.

2.5. Surrogate Modeling

The process of surrogate-based optimization (SBO) typically follows a series of well-defined steps [29]. Initially, the design space is sampled, and the objective function is evaluated based on the selected points. Using these data, a surrogate model is constructed to approximate the objective function. The model is then iteratively refined by introducing new points based on specific infill criteria, enhancing its accuracy and reliability. This iterative process continues until the optimization converges to the desired solution.
The quality of the surrogate model is heavily influenced by the initial sampling stage, which determines the representation of the design space. Efficient sampling techniques, such as Latin Hypercube Sampling (LHS) [30], are often employed to generate well-distributed points across the design space. LHS ensures adequate coverage by maximizing the spacing between points while adhering to predefined probability distributions for each axis.
A surrogate model, represented as f ^ ( x , w ) , is a function of its parameters w and the design variables x . The model must balance flexibility and accuracy to adequately represent the objective function without overfitting or instability. Among the various surrogate modeling techniques, the Kriging model is particularly popular in engineering due to its ability to capture the stochastic nature of the problem [31]. It approximates the target function as a weighted sum of kernel functions, depending on the Euclidean distances between points. For noise-free data, the Kriging model is expressed as [32]
f ^ ( x ) = n = 1 N c w n ψ ( | | x x c ( n ) | | ) ,
where N c is the number of kernels, x c ( n ) denotes the center of the n-th kernel, and ψ ( | | x x c ( n ) | | ) is the kernel function. The kernel itself is often defined as
ψ = exp n = 1 N c θ n ( | | x x c | | ) p n ,
where θ n and p n are model parameters. The construction of the Kriging model involves generating a correlation matrix from the training data:
[ Ψ ] = exp n = 1 N c θ n ( | | x n ( i ) x n ( l ) | | ) p n ,
and estimating model parameters through maximum likelihood estimation (MLE) by maximizing the log-likelihood function:
ln ( M L E ) = n 2 ln ( σ ^ 2 ) 1 2 ln ( [ Ψ ] ) ,
where σ ^ 2 represents the estimated variance. The model prediction for a new point is then computed as
y ^ ( x ) = μ ^ + ψ T [ Ψ ] 1 ( y 1 μ ^ ) ,
where μ ^ is the mean estimate and ψ is the correlation vector.
To refine the model, additional points are iteratively introduced using error estimation metrics, such as the Mean Squared Error (MSE):
s ^ 2 ( x ) = σ ^ 2 1 ψ T [ Ψ ] 1 ψ + 1 1 T [ Ψ ] 1 ψ 1 T [ Ψ ] 1 1 .
The Expected Improvement (EI) metric is widely used to identify promising points for sampling:
E [ I ( x ) ] = ( y m i n y ^ ( x ) ) Φ y m i n y ^ ( x ) s ^ ( x ) + s ^ ( x ) ϕ y m i n y ^ ( x ) s ^ ( x ) ,
where Φ and ϕ denote the cumulative and probability density functions. This iterative process continues until the optimization converges, ensuring that the surrogate model is both accurate and efficient in capturing the underlying design space.

2.6. SBO Framework

Within the framework of our study, two sub-optimization problems using SBO techniques are posed. The first (denoted as 1st SBO) aims at maximizing the performance of the aircraft incorporating a winglet device via maximizing the range (R) and the endurance (E) of the aircraft during the cruise phase (maximizing the lift-to-drag ratio, L / D ). For these metrics, Equations (8) and (9), as presented in [2], were employed. These equations define the range and endurance of a propeller-driven electric aircraft. In Equation (8), L / D represents the lift-to-drag ratio, E s b denotes the battery-specific energy, η b 2 s is the total system efficiency from the battery to the motor output shaft, η p is the propeller efficiency, m b is the battery mass, and m refers to the aircraft mass. Equation (9) incorporates the same terms as Equation (8), with the addition of V, which represents the aircraft’s velocity.
R = 3.6 L D E s b η b 2 s η p g m b m ,
E = 3.6 L D E s b η b 2 s η p g V m b m ,
The range (R) is optimized by flying at the speed that achieves the highest L / D . Based on the wing airfoil characteristics, the maximum lift-to-drag ratio (L/D) occurs at an AoA close to 4 . As a result, the wing incidence angle was set to 4 . Consequently, it is assumed that the UAV achieves its maximum L/D at an AoA of 0 . This assumption was validated through CFD analyses performed for various winglet configurations and the baseline configuration without a winglet. Moreover, since the aircraft is assumed to operate at 0 AoA, the free-stream velocity varies across configurations to maintain the necessary lift force for level flight. Based on these considerations, the calculated range (R) and endurance (E) are presented in Table 4.
The second optimization study, denoted as 2nd SBO, focuses on minimizing the UAV’s battery consumption across its operational envelope, which includes three phases: climb, cruise and loiter. During the climb and loiter phases, a constant velocity of 19.2 m/s and 21.3 m/s, respectively, is assumed, in order to enable comparison with the baseline configuration. For the cruise phase, the velocity varies depending on the configuration to ensure the necessary lift force for level flight, which is determined by the lift coefficient of each configuration at 0 AoA. Using the drag force for each phase and configuration, the required power can be calculated using Equation (10), and subsequently, the battery consumption is determined using Equation (11). An important assumption of the presented methodology is the fact that the added weight of the winglet is negligible in comparison to the take-off weight of the aircraft. As a result, the aircraft mass terms in Equations (8) and (9) were considered constant throughout the SBO stage.
P u s e d = V × D η p ,
B a t t e r y c o n s u m p t i o n = P u s e d × t i m e ,
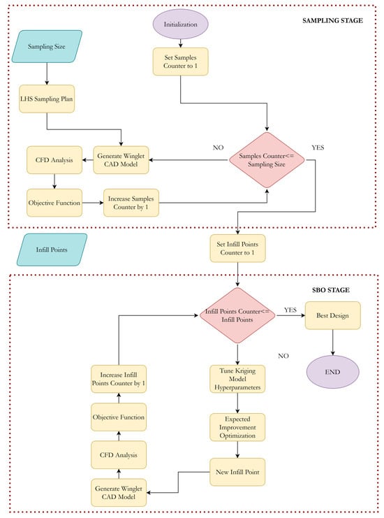
The proposed SBO framework, as illustrated in Figure 6, comprises two main stages: the sampling stage and the model updating stage. The process begins with defining the sampling size, followed by generating samples using the LHS method, as previously described. Subsequently, the geometry and mesh of each winglet are generated and further analyzed via CFD analysis. The objective function is then evaluated via the equations presented earlier. Once the training stage is completed, the main SBO framework is initiated. The hyperparameters of the Kriging model representing the objective function are determined. Next, the expected improvement function (Equation (7)) is minimized using a sub-optimization routine, yielding a new point in the design space. The CFD analysis is then performed for this new point, and the surrogate model is updated accordingly. This iterative process continues for a predefined number of infill points.

3. Results

3.1. Aerodynamic Performance−Optimal Winglet Configurations

The convergence of the design variables with respect to the infill points for the 1st S B O and 2nd S B O is presented in the following Table 4, Table 5, Table 6 and Table 7.
Table 4 outlines the geometric characteristics of the infill points from the 1st S B O . For most infill points, the sweep angle ( Λ ) falls within the range of 24 37 , while the taper ratio ( λ ) of the winglet lies between 0.3 and 0.6. The winglet length (l) is consistently equal to the wingtip chord across all infill points. The cant angle ( ϕ ) ranges from 0 to 13 , and the placement distance of the winglet along the wingtip ( S a ) varies between 0% and 32% of the wingtip chord.
The characteristics of the winglet airfoils are detailed in Table 5. The final results show that the root airfoil camber is consistently 6%, while the tip airfoil camber ranges between 0% and 3%. The location of maximum camber for both airfoils falls between 35% and 45% with most values being 45%. The root airfoil thickness is nearly constant at 11%, while the tip airfoil thickness varies between 9% and 11%.
For the 2nd S B O , the geometric characteristics of the 15 infill points are presented in Table 6. Similar to the 1st S B O , the sweep angle for most infill points lies within 20 40 , and the taper ratio of the winglet ranges from 0.3 to 0.6. The winglet length remains consistently equal to the wingtip chord across all infill points. However, the cant angle spans a broader range, from 0 to 23 , while the placement distance of the winglet along the wingtip varies between 0% and 19% of the wingtip chord. The initial values were set as in the 1st S B O .
The airfoil characteristics of the 2nd S B O are detailed in Table 7. These characteristics share the same initial values as those in the 1st S B O and exhibit similar variations across the infill points.
Overall, winglets are designed to reduce induced drag by modifying wingtip vortices, and the geometric design variables in both SBO models are critical to achieving an effective design. Specifically, a moderate sweep angle ( Λ ) helps align the winglet with the airflow direction at the wingtip, enhancing its ability to mitigate vortices. Conversely, an extreme sweep angle may misalign the winglet with the vortex flow, reducing its efficiency. This principle may explain the differences observed between the two S B O models at the infill points. The first model favors sweep angles around 30 , while the second focuses on angles closer to 25 , suggesting that at higher angles of attack, a smaller sweep angle is more efficient. Regarding the taper ratio ( λ ), a larger taper ratio results in a bigger tip section, increasing the winglet’s surface area and, consequently, its drag coefficient. Simultaneously, the lift coefficient also increases. These opposing effects balance at a specific point to achieve the optimal lift-to-drag ratio ( L / D ). Thus, both S B O models explored the full spectrum of initial taper ratio values ( 0.3 0.6 ) across the 15 infill points. The optimal configuration of the 1st S B O has a taper ratio of 0.43 , while the optimal configuration of the 2nd S B O has a taper ratio of 0.40 . Winglet length (l) also plays a critical role. A taller winglet displaces the vortex farther from the wingtip, reducing its adverse effects. This increased height also boosts the winglet’s lift coefficient due to a larger surface area. Combined with a consistent reduction in drag, taller winglets generally enhance the L / D ratio. Consequently, a value of 1 (100% of the wingtip chord) for the length of the winglet was consistently considered across all 15 infill points in both S B O models. Similarly, cant angle ( ϕ ) impacts efficiency. Winglets with smaller cant angles can achieve comparable drag reduction to those with larger cant angles while simultaneously contributing extra lift as additional wing surface. Hence, smaller cant angles, as utilized in the 15 infill points of both S B O models (ranging from 0 to 13 . 5 for the 1st S B O and 0 to 22 for the 2nd S B O ), are generally more efficient. However, in scenarios where span restrictions are imposed on the wing, the optimal cant angle would likely shift to greater cant angle values. The placement distance of the winglet along the wingtip ( S a ) also influences lift and drag coefficients, which is similar to the taper ratio. Positioning the winglet farther forward increases its surface area, thereby enhancing both lift and drag. As with other factors, there is an optimal placement distance where the lift-to-drag ratio ( L / D ) is maximized. For the 1st S B O , values ranging from 0 % to 31 % of the wingtip chord were considered, while for the 2nd S B O , values between 0 % and 19 % were examined. For the three variables defining the root and tip airfoils of the winglet, the camber of the root airfoil ( m 1 ) in both S B O models is fixed at 6%, resulting in a high-lift airfoil. Meanwhile, the tip airfoil camber ( m 2 ) is limited to 0–3% (small camber) to minimize turbulence caused by tip outflow. This consistent design approach applies to both S B O models. The primary distinction between the two models lies in the thickness of the tip airfoil ( t 2 ). In the 1st S B O , the tip airfoil thickness ranges from 9% to 11%, while in the 2nd S B O , a thickness of 11% is used. This difference stems from the aerodynamic benefit of thicker airfoils, which help delay airflow detachment at higher angles of attack, improving performance in such conditions (see Figure 11).
The aerodynamic coefficients ( C L 0 and C D C L 0 ) for the infill points of the 1st S B O , associated with the range and endurance equations (Equations (8) and (9)), are summarized in Table 8 along with the corresponding range ( R ) and endurance ( E ) results for each point compared to the baseline configuration. An increase in the lift coefficient, coupled with a decrease in the drag coefficient at 0 A o A , leads to a notable improvement in both range and endurance. The results presented in the table correspond to 0 A o A , where the UAV achieves its maximum lift-to-drag ratio ( L / D m a x ).
The velocity for each configuration was adjusted to ensure the UAV operates at 0 A o A during the cruise phase. Across all infill points, there is an observed increase in range exceeding 13% and an increase in endurance exceeding 17%. The optimal configuration for the 1st S B O is identified as the 9th infill point, which achieves a 13.64% increase in range and an 18.525% increase in endurance. On the other hand, the 13th infill point is identified as the optimal configuration of the 2nd S B O , achieving the lowest battery consumption with a 12.74% reduction compared to the baseline. The optimal configurations of the 1st and 2nd S B O are illustrated in Figure 7 and Figure 8, respectively.
Table 9 presents the total battery consumption for each infill point of the 2nd S B O compared to the baseline configuration. The total battery consumption accounts for all three flight phases: climb, cruise, and loiter. The implementation of the winglet results in a reduction in battery consumption across all infill points with gains exceeding 12%. This improvement is attributed to the increase in the lift-to-drag ratio ( L / D ) across the entire range of angles of attack.

3.2. CFD Results−Optimal Winglet Configurations

This subsection presents the aerodynamic coefficient results for both optimal configuration compared to the baseline configuration. Figure 9 shows an increase in the UAV’s lift coefficient across all angles of attack, while Figure 10 demonstrates a reduction in drag coefficient for angles of attack ranging from 2 to 7 . As a result, a significant improvement in the lift-to-drag ratio is observed for the operational angles of attack, as depicted in Figure 11, leading to a 13.64% increase in range. Additionally, Figure 12 illustrates the pitching moment coefficient for various angles of attack, with both configurations exhibiting negative C m a , and a slight increase observed in the 1st S B O optimal configuration. The positive variation in the major aerodynamic coefficients mainly stems from the ability of the winglet to translate the position of the tip vortex as well as mitigate its size. Furthermore, the addition of the winglet reduces flow separation in the wingtip, decreasing skin drag while increasing the lift coefficient. The crossflow characteristics of the flow near the wingtip are also improved, providing a more stable flow in the region. Those effects are demonstrated in the subsequent Figure 13a–c, Figure 14a–c and Figure 15a–c.
Figure 9. C L vs. A o A —baseline, 1st and 2nd SBO optimal configurations.
Figure 9. C L vs. A o A —baseline, 1st and 2nd SBO optimal configurations.
Aerospace 12 00036 g009
Figure 10. C D vs. A o A —baseline, 1st and 2nd SBO optimal configurations.
Figure 10. C D vs. A o A —baseline, 1st and 2nd SBO optimal configurations.
Aerospace 12 00036 g010
Figure 11. C L / C D vs. A o A —baseline, 1st and 2nd SBO optimal configurations.
Figure 11. C L / C D vs. A o A —baseline, 1st and 2nd SBO optimal configurations.
Aerospace 12 00036 g011
Figure 12. C M vs. A o A —baseline, 1st and 2nd SBO optimal configurations.
Figure 12. C M vs. A o A —baseline, 1st and 2nd SBO optimal configurations.
Aerospace 12 00036 g012
Figure 13. Pressure coefficient contours for the baseline (a), 1st (b) and 2nd (c) SBO optimal configurations.
Figure 13. Pressure coefficient contours for the baseline (a), 1st (b) and 2nd (c) SBO optimal configurations.
Aerospace 12 00036 g013
Figure 14. Effective Prandtl number pathlines for the baseline (a), 1st (b) and 2nd (c) SBO optimal configurations.
Figure 14. Effective Prandtl number pathlines for the baseline (a), 1st (b) and 2nd (c) SBO optimal configurations.
Aerospace 12 00036 g014
Figure 15. Effective Prandtl number plane-contour for the baseline (a), 1st (b) and 2nd (c) SBO optimal configurations.
Figure 15. Effective Prandtl number plane-contour for the baseline (a), 1st (b) and 2nd (c) SBO optimal configurations.
Aerospace 12 00036 g015
Figure 13a–c illustrate the pressure coefficient contours on the wing surface. In the baseline configuration, airflow detachment is observed at the trailing edge of the wingtip, which is caused by vortex formation. However, with the incorporation of the winglet, this detachment is substantially reduced, and the vortex is relocated to the winglet tip where it appears significantly smaller for both optimal configurations, as shown in Figure 15a–c.
Figure 14a–c and Figure 15a–c illustrate the effective Prandtl number, a dimensionless parameter that represents the ratio of effective momentum diffusivity (effective viscosity), which is associated with the vortex generated by the wingtip of the baseline and both optimal configurations. In fully turbulent flows, this value typically ranges between 0.85 and 1 ([33,34]), depending on the flow conditions and the turbulence model applied. The results indicate that the baseline configuration produces a significantly larger and more widespread fully turbulent flow region, as highlighted by the red areas in the figures. Furthermore, the vortex generated by the baseline wingtip is notably larger compared to the smaller, more confined vortex produced by both optimal configurations’ wingtips.

3.3. Stability and Control Analysis Results

The stability analysis, based on the Routh–Hurwitz criterion, shows that the baseline and both optimal configurations are stable in both longitudinal and lateral directions. The stability characteristics are further analyzed through time-domain responses and root locus diagrams.

3.3.1. Longitudinal Stability and Control

The diagrams for longitudinal stability (Figure 16) illustrate the time evolution of the AoA ( α ), velocity (V), and pitching angle ( θ ) following a disturbance along with the ruddervator deflection. These diagrams demonstrate how the system returns to equilibrium over time. A system is considered dynamically stable if these variables eventually return to their equilibrium values. From the subsequent Figure 16, it is evident that all three configurations exhibit dynamic stability in level flight.
Regarding the root locus of longitudinal stability (Figure 17), the poles for the phugoid mode are nearly identical across the baseline and both optimal configurations. Both optimal configurations exhibit short-period poles with larger negative real parts compared to the baseline. Despite this, the disturbances return to the equilibrium at the same time for all of the configurations, as seen in Figure 16.

3.3.2. Lateral Stability and Control

For lateral stability, the diagrams of Figure 18 and Figure 19 depicts the evolution of sideslip angle ( β ), roll angle ( ϕ ), and yaw angle ( ψ ) over time following a disturbance along with aileron and ruddervator deflections. Stability is confirmed as the response’s return to equilibrium over time for all configurations.
Regarding the root locus of lateral stability (Figure 20), both optimal configurations show a slight increase in spiral mode stability. The 2nd S B O optimal configuration displays a slight increase in stability for Dutch roll and roll subsidence modes, leading to a faster damping of disturbances compared to the baseline configuration. Conversely, the 1st S B O optimal configuration shows a slight decrease in Dutch roll and roll subsidence mode stability, resulting in disturbances taking approximately one second longer to return to equilibrium than the baseline (see Figure 19).
Therefore, both optimal configurations exhibit superior performance compared to the baseline in longitudinal stability with faster disturbance correction in short-period mode. For lateral stability, the 2nd SBO optimal configuration outperforms the baseline with faster disturbance correction, while the 1st SBO optimal configuration has slightly slower responses than the baseline for Dutch roll and roll subsidence modes. Overall, all three configurations are dynamically stable with the optimal configurations offering targeted improvements depending on the mode of stability.

4. Discussion and Conclusions

In the present work, a winglet aerodynamic performance optimization framework utilizing surrogate modeling techniques was developed and applied to a Class I mini-unmmaned aerial vehicle (UAV). The methodology starts with the definition of the geometric and performance characteristics of the baseline UAV and proceeds with the parametrization of the winglet geometry. The Computational Fluid Dynamics (CFD) analysis domain and its various parameters are then explored in detailed fashion along with a sensitivity analysis for the number of cells. Furthermore, the methodology toward the evaluation of the stability and control characteristics of the UAV is also investigated along with the required CFD analyses. Moving on, the surrogate-based optimization (SBO) framework is thoroughly defined along with the two optimization problems: the first aiming toward the maximization of aircraft performance incorporating a winglet device, via maximizing the range and endurance of the aircraft during cruise, while the second one investigates the minimization of the aircraft battery consumption across its operational envelope. The results from the two studies indicate significant gains in the performance of the UAV incorporating winglets, reaching nearly a 14% increase in range for the first and 13% less battery consumption for the second SBO studies. Regarding the resulting winglet geometries, there appears to be a trade-off in the wetted area of the winglet and the lift-to-drag ratio for both SBO optimal configurations. Moreover, both configurations try to enhance the ability of the winglet geometry to mitigate tip vortices, primarily by tweaking parameters such as the winglet length and sweep angle. Regarding the resulting airfoils, at the root of the winglet, high-lift airfoils are obtained for both configurations, while on the contrary and at the tip, low camber airfoils are used to minimize the turbulence caused by tip outflow. Despite the common characteristics of the two optimal configurations, the second one pertains greater lift-to-drag ratio characteristics at higher angles of attack with the main differences among the two optimal configurations lying in the sweep angle and the tip airfoil thickness. For the former, the second optimal configuration pertains a lower sweep angle, which in turn enhances the efficiency at higher angles of attack, while for the latter, a higher thickness typically helps delay airflow detachment at higher angles of attack. From a stability and control point of view, the incorporation of winglets for both optimal configurations appears to have a positive effect, enhancing the longitudinal as well as lateral dynamic stability characteristics of the aircraft.
Several features can be added to the SBO optimization framework presented in this study in order to obtain more holistic aerodynamic design and optimization methodologies. The present methodology could be benefited by automating the overall conceptual and preliminary design stages for the whole aircraft configuration, using either high-fidelity CFD or multi-fidelity optimization techniques. Such an endeavor would drastically decrease the computational time associated with such an analysis while reducing potential pitfalls introduced by low-fidelity methods and statistical data. Coupling with structural models and the investigation of aeroelastic phenomena, such as flutter, could also enhance the efficiency of the present framework.

Author Contributions

Conceptualization, E.N. and S.K.; methodology, E.N. and S.K.; software, E.N. and S.K.; validation, E.N. and S.K.; formal analysis, E.N. and S.K.; investigation, E.N. and S.K.; resources, E.N. and S.K.; data curation, E.N. and S.K.; writing—original draft preparation, E.N. and S.K.; writing—review and editing, E.N. and S.K.; visualization, E.N. and S.K.; supervision, S.K. and V.K.; project administration, E.N., S.K. and V.K. All authors have read and agreed to the published version of the manuscript.

Funding

This research received no external funding.

Institutional Review Board Statement

Not applicable.

Informed Consent Statement

Not applicable.

Data Availability Statement

Data are available on request.

Conflicts of Interest

The authors declare no conflicts of interest.

Abbreviations

The following abbreviations are used in this manuscript:
A o A angle of attack
A S L above sea level
C F D Computational Fluid Dynamics
F V M Finite Volume Method
M A C Mean Aerodynamic Chord
M S E Mean Squared Error
R A N S Reynolds Averaged Navier–Stokes
R B F Radial Basis Function
S B O surrogate-based optimization
S L sea level
U A V unmanned aerial vehicle

References

  1. Gudmundsson, S. General Aviation Aircraft Design: Applied Methods and Procedures; Butterworth-Heinemann: Oxford, UK, 2021. [Google Scholar]
  2. Raymer, D.P. Aircraft Design: A Conceptual Approach, 6th ed.; AIAA Education Series; American Institute of Aeronautics & Astronautics: Reston, VA, USA, 2018. [Google Scholar]
  3. Whitecomb, R.T. A Design Approach and Selected Wind-Tunnel Results at High Subsonic Speeds for Wint-Tip Mounted Wingelts; Technical Report; National Aeronautics and Space Administration: Washington, DC, USA, 1976. [Google Scholar]
  4. Gratzer, L.B. Blended Winglet. U.S. Patent No. 5348253, 20 September 1994. [Google Scholar]
  5. Panagiotou, P.; Antoniou, S.; Yakinthos, K. Cant angle morphing winglets investigation for the enhancement of the aerodynamic, stability and performance characteristics of a tactical Blended-Wing-Body UAV. Aerosp. Sci. Technol. 2022, 123, 107467. [Google Scholar] [CrossRef]
  6. Zhang, L.; Ma, D.; Yang, M.; Wang, S. Optimization and analysis of winglet configuration for solar aircraft. Chin. J. Aeronaut. 2020, 33, 3238–3252. [Google Scholar] [CrossRef]
  7. Guerrero, J.; Sanguineti, M.; Wittkowski, K. Variable cant angle winglets for improvement of aircraft flight performance. Meccanica 2020, 55, 1–31. [Google Scholar] [CrossRef]
  8. Eguea, J.P.; Bravo-Mosquera, P.D.; Catalano, F.M. Camber morphing winglet influence on aircraft drag breakdown and tip vortex structure. Aerosp. Sci. Technol. 2021, 119, 107148. [Google Scholar] [CrossRef]
  9. Almutairi, M.A.; Dunning, P.D.; Maheri, A. Multiobjective Aerodynamic Optimization of a UAV Winglet Using Surrogate Models. SSRN Electron. J. 2024. [Google Scholar] [CrossRef]
  10. Bakhai, M.P.; Rifat, A.H. Design and Analysis of Generic UAV Composite Winglet Structures. J. Inst. Eng. (India) Ser. C 2023, 104, 967–977. [Google Scholar] [CrossRef]
  11. Bashir, M.; Longtin-Martel, S.; Botez, R.M.; Wong, T. Aerodynamic Shape Optimization and the Effect of Morphing Winglet-Induced Tip Vortex Structure on the UAS-S45. In Unmanned Aerial Vehicle Design and Technology; Springer: Berlin/Heidelberg, Germany, 2023; pp. 111–133. [Google Scholar] [CrossRef]
  12. Martins, J.R.; Lambe, A.B. Multidisciplinary Design Optimization: A Survey of Architectures. AIAA J. 2021, 51, 2049–2075. [Google Scholar] [CrossRef]
  13. Sun, X.; Li, W.; Zhang, C. Aerodynamic Optimization of UAV Winglets Using a Surrogate-Assisted Multi-Objective Algorithm. Aerosp. Sci. Technol. 2023, 144, 107462. [Google Scholar] [CrossRef]
  14. Kumar, R.; Ahmed, S.; Dutta, S. Aerodynamic Shape Optimization of UAVs Using Kriging-Based Surrogate Models. Comput. Fluids 2022, 230, 105263. [Google Scholar] [CrossRef]
  15. Bordogna, M.T.; Bettebghor, D.; Blondeau, C.; de Breuker, R. Surrogate-based aerodynamics for composite wing box sizing. In Proceedings of the 17th International Forum on Aeroelasticity and Structural Dynamics, Como, Italy, 25–28 June 2017. [Google Scholar]
  16. Kontogiannis, S.G.; Savill, M.A. A generalized methodology for multidisciplinary design optimization using surrogate modelling and multifidelity analysis. Optim. Eng. 2020, 21, 723–759. [Google Scholar] [CrossRef]
  17. Kilimtzidis, S.; Kostopoulos, V. Static Aeroelastic Optimization of High-Aspect-Ratio Composite Aircraft Wings via Surrogate Modeling. Aerospace 2023, 10, 251. [Google Scholar] [CrossRef]
  18. Renganathan, S.A.; Maulik, R.; Ahuja, J. Enhanced data efficiency using deep neural networks and Gaussian processes for aerodynamic design optimization. arXiv 2020, arXiv:2008.06731. [Google Scholar] [CrossRef]
  19. Karali, H.; Inalhan, G.; Tsourdos, A. Advanced UAV Design Optimization Through Deep Learning-Based Surrogate Models. Aerospace 2024, 11, 669. [Google Scholar] [CrossRef]
  20. Rao, J.P.; Chimata, S.N. Machine learning-based surrogates for eVTOL performance prediction and design optimization. Metascience Aerosp. 2024, 1, 246–267. [Google Scholar] [CrossRef]
  21. Roskam, J.; Lan, C. Airplane Aerodynamics and Performance; Airplane design and analysis; Roskam Aviation and Engineering, DARcorporation: Lawrence, KS, USA, 1997. [Google Scholar]
  22. Nikolaou, E.; Kostopoulos, V. Vee-Tail Preliminary Design Methodology for Class I mini- UAV. J. Phys. Conf. Ser. 2024, 2716, 012062. [Google Scholar] [CrossRef]
  23. Nikolaou, E.; Kilimtzidis, S.; Karatzas, E.; Kostopoulos, V. Winglet Design Methodology for Class I mini-UAV-Aerodynamic and Performance Optimization. Eng. Proc. 2024. [Google Scholar]
  24. Maughmer, M. Design of Winglets for High-Performance Sailplanes. J. Aircr. 2003, 40, 1099–1106. [Google Scholar] [CrossRef]
  25. Maughmer, M. The Design of Winglets for Low-Speed Aircraft. Tech. Soar. 2006, 30, 61–73. [Google Scholar]
  26. Routh, E. A Treatise on the Stability of a Given State of Motion: Particularly Steady Motion; Macmillan and Company: London, UK, 1877. [Google Scholar]
  27. Moorhouse, D.J.; Woodcock, R.J. MIL-F-8785C, Military Specification Flying Qualities of Piloted Airplanes; Technical Report; AF Wright Aeronautical Laboratories: Montgomery County, OH, USA, 1982. [Google Scholar]
  28. Napolitano, M.R. Aircraft Dynamics; John Wiley & Sons: Chichester, UK, 2011. [Google Scholar]
  29. Alexandrov, N.M.; Dennis, J.E.; Lewis, R.M.; Torczon, V. A trust-region framework for managing the use of approximation models in optimization. Struct. Optim. 1998, 15, 16–23. [Google Scholar] [CrossRef]
  30. McKay, M.D.; Beckman, R.J.; Conover, W.J. Comparison of Three Methods for Selecting Values of Input Variables in the Analysis of Output from a Computer Code. Technometrics 1979, 21, 239–245. [Google Scholar] [CrossRef]
  31. Jones, D.R. A Taxonomy of Global Optimization Methods Based on Response Surfaces. J. Glob. Optim. 2001, 21, 345–383. [Google Scholar] [CrossRef]
  32. Forrester, A.I.J.; Sóbester, A.; Keane, A.J. Engineering Design via Surrogate Modelling; Wiley: Hoboken, NJ, USA, 2008. [Google Scholar] [CrossRef]
  33. Launder, B.; Spalding, D. The numerical computation of turbulent flows. Comput. Methods Appl. Mech. Eng. 1974, 3, 269–289. [Google Scholar] [CrossRef]
  34. Kays, W.; Crawford, M. Convective Heat and Mass Transfer; McGraw-Hill Series in Management; McGraw-Hill: New York, NY, USA, 1980. [Google Scholar]
Figure 1. Baseline UAV configuration.
Figure 1. Baseline UAV configuration.
Aerospace 12 00036 g001
Figure 2. Winglet design parameters.
Figure 2. Winglet design parameters.
Aerospace 12 00036 g002
Figure 3. Computational domain characteristics.
Figure 3. Computational domain characteristics.
Aerospace 12 00036 g003
Figure 4. CL vs. number of domain cells − Mesh independence study.
Figure 4. CL vs. number of domain cells − Mesh independence study.
Aerospace 12 00036 g004
Figure 5. CD vs. number of domain cells − Mesh independence study.
Figure 5. CD vs. number of domain cells − Mesh independence study.
Aerospace 12 00036 g005
Figure 6. SBO framework.
Figure 6. SBO framework.
Aerospace 12 00036 g006
Figure 7. Optimal configuration—1st SBO.
Figure 7. Optimal configuration—1st SBO.
Aerospace 12 00036 g007
Figure 8. Optimal configuration—2nd SBO.
Figure 8. Optimal configuration—2nd SBO.
Aerospace 12 00036 g008
Figure 16. Alpha ( α ), velocity (V), and theta ( θ ) oscillations versus time (s) along with ruddervator deflection.
Figure 16. Alpha ( α ), velocity (V), and theta ( θ ) oscillations versus time (s) along with ruddervator deflection.
Aerospace 12 00036 g016
Figure 17. Longitudinal stability root locus, phugoid and short-period modes.
Figure 17. Longitudinal stability root locus, phugoid and short-period modes.
Aerospace 12 00036 g017
Figure 18. The beta ( β ), phi ( ϕ ), and psi ( ψ ) oscillations versus time (s) along with aileron deflection.
Figure 18. The beta ( β ), phi ( ϕ ), and psi ( ψ ) oscillations versus time (s) along with aileron deflection.
Aerospace 12 00036 g018
Figure 19. Beta ( β ), phi ( ϕ ), and psi ( ψ ) oscillations versus time (s) along with ruddervator deflection.
Figure 19. Beta ( β ), phi ( ϕ ), and psi ( ψ ) oscillations versus time (s) along with ruddervator deflection.
Aerospace 12 00036 g019
Figure 20. Lateral stability root locus, spiral, Dutch roll and roll subsidence modes.
Figure 20. Lateral stability root locus, spiral, Dutch roll and roll subsidence modes.
Aerospace 12 00036 g020
Table 1. Characteristics of UAVs.
Table 1. Characteristics of UAVs.
CharacteristicSymbolValue
Take-off weight (kg) W T O 14.3
Wing area (m2) S r e f 0.6
Wingspan (m) b w 2.3
UAV length (m)l1.6
Wing aspect ratioAR8.8
Wing taper ratio λ 0.5
Wing root chord (m) C r 0.375
Battery mass (kg) m b 2.6
Battery specific energy (kW/kg) E s b 145
Total system efficiency (battery to motor output shaft) η b 2 s 0.9114
Propeller efficiency, cruise η p c r u i s e 0.785
Propeller efficiency, climb η p c l i m b 0.700
Propeller efficiency, loiter η p l o i t e r 0.785
Table 2. Characteristics of UAV’s flight envelope.
Table 2. Characteristics of UAV’s flight envelope.
Flight PhaseVelocity, m/sRequirement
Climb19.2Climb form S.L. to 1500 m ASL
Cruise23.7Cruise for 50 km
Loiter21.3Loiter for 5 min
Table 3. Winglet design variables bounds.
Table 3. Winglet design variables bounds.
Geometric VariableLower BoundUpper Bound
Sweep angle, Λ 20 0 40 0
Winglet length, l 0.5 × C r 1 × C r
Cant angle, ϕ 90 0 90 0
Placement distance, S a 0.5 × C r 1 × C r
Taper ratio, λ 0.30.6
Winglet root airfoil camber, m 1 0 % 6 %
Winglet root airfoil location of maximum camber, p 1 35 % 45 %
Winglet root airfoil thickness, t 1 11 % 15 %
Winglet tip airfoil camber, m 2 0 % 6 %
Winglet tip airfoil location of maximum camber, p 2 35 % 45 %
Winglet tip airfoil thickness, t 2 11 % 15 %
Table 4. Infill points—winglet geometric characteristics—1st S B O .
Table 4. Infill points—winglet geometric characteristics—1st S B O .
Infill Point Number Λ winglet ( deg ) λ winglet l ( % Ct ) ϕ ( deg ) Sa ( % Ct )
125.000.30112.616 25.2
225.000.6017.031 21.9
330.000.4018.438 21.9
425.000.6010.000 18.7
530.000.4718.437 25.0
630.470.30113.473 31.4
724.370.6017.023 25.0
830.000.5610.000 21.9
927.480.44111.250 25.0
1027.500.4510.000 25.0
1125.000.36111.250 30.9
1228.110.4710.000 18.7
1327.500.4918.778 23.8
1428.480.3010.000 0.0
1536.890.3011.403 0.0
Table 5. Infill points—airfoils characteristics—1st S B O .
Table 5. Infill points—airfoils characteristics—1st S B O .
Infill Point Number m 1 ( % ) p 1 ( % ) t 1 ( % ) m 2 ( % ) p 2 ( % ) t 2 ( % )
16451124511
26421334511
36451533511
4645113409
5643110459
66351104511
7645110459
8645113459
9643113459
10645113359
11645110459
12641112359
136451133511
14645113459
15635113459
Table 6. Infill points—winglet geometric characteristics—2nd S B O .
Table 6. Infill points—winglet geometric characteristics—2nd S B O .
Infill Point Number Λ winglet ( deg ) λ winglet l ( % Ct ) ϕ ( deg ) Sa ( % Ct )
123.430.30110.019 10.9
223.750.45111.250 17.8
330.630.37111.251 12.5
420.000.60111.250 10.9
520.000.6017.730 14.8
625.700.45110.514 12.5
725.000.6017.888 12.5
826.210.30114.457 18.7
920.620.56111.250 7.0
1020.000.5210.000 10.2
1130.000.45112.656 10.5
1220.000.6010.000 3.3
1323.440.4519.141 9.6
1420.000.4519.147 10.2
1540.000.30122.500 3.1
Table 7. Infill points—airfoils characteristics—2nd S B O .
Table 7. Infill points—airfoils characteristics—2nd S B O .
Infill Point Number m 1 ( % ) p 1 ( % ) t 1 ( % ) m 2 ( % ) p 2 ( % ) t 2 ( % )
16451134010
26391134510
36451134511
46351124511
56451133911
66351134511
76451134410
86451124511
96351133511
106451534010
116351133911
126351134511
136401134310
146451134511
156351134511
Table 8. Infill points—range and endurance results—1st S B O .
Table 8. Infill points—range and endurance results—1st S B O .
Conf./Infill-Point C L 0 C D C L 0 ( C L / C D ) max V (km/hr)R (km)E(hr)R–Dev. from BaselineE–Dev. from Baseline
Baseline0.84080.052715.944082.47110.3611.338--
10.94160.051118.434677.93127.6001.63713.51%18.27%
20.94940.051518.420477.61127.5021.64313.44%18.54%
30.94280.051318.393877.88127.3171.63513.32%18.14%
40.95020.051518.438677.57127.6281.64513.53%18.66%
50.94070.051018.450277.96127.7081.63813.58%18.30%
60.93290.050718.408478.29127.4191.62813.39%17.77%
70.94370.051218.443477.84127.6611.64013.55%18.40%
80.94650.051318.442077.72127.6521.64213.55%18.52%
90.94460.051218.462277.80127.7911.64213.64%18.52%
100.94150.051018.456777.93127.7531.63913.61%18.36%
110.93510.050818.408378.20127.4181.62913.39%17.87%
120.94550.051318.443077.77127.6581.64213.55%18.48%
130.94620.051318.448177.74127.6941.64313.57%18.53%
140.95120.051618.424277.53127.5281.64513.46%18.64%
150.95130.051618.438077.53127.6241.64613.53%18.71%
Table 9. Infill points—battery consumption for climb, cruise, and loiter results—2nd S B O .
Table 9. Infill points—battery consumption for climb, cruise, and loiter results—2nd S B O .
Conf./Infill-PointClimb ConsumptionCruise ConsumptionLoiter ConsumptionTotal ConsumptionDev. from Baseline
Baseline100.045142.24433.940276.230-
195.417123.00226.815245.234−12.64%
295.393122.91826.774245.087−12.71%
395.384122.91326.760245.057−12.72%
495.400123.17426.608245.183−12.66%
595.398123.13826.678245.214−12.65%
695.389122.99126.702245.083−12.71%
795.383123.09726.655245.136−12.68%
895.452123.04827.321245.820−12.37%
995.392123.09726.583245.072−12.71%
1095.486123.50226.807245.796−12.38%
1195.378122.97926.683245.040−12.73%
1295.423123.37326.629245.425−12.55%
1395.380122.99426.644245.018−12.74%
1495.390123.05426.653245.099−12.70%
1595.430123.22026.990245.640−12.45%
Disclaimer/Publisher’s Note: The statements, opinions and data contained in all publications are solely those of the individual author(s) and contributor(s) and not of MDPI and/or the editor(s). MDPI and/or the editor(s) disclaim responsibility for any injury to people or property resulting from any ideas, methods, instructions or products referred to in the content.

Share and Cite

MDPI and ACS Style

Nikolaou, E.; Kilimtzidis, S.; Kostopoulos, V. Winglet Design for Aerodynamic and Performance Optimization of UAVs via Surrogate Modeling. Aerospace 2025, 12, 36. https://doi.org/10.3390/aerospace12010036

AMA Style

Nikolaou E, Kilimtzidis S, Kostopoulos V. Winglet Design for Aerodynamic and Performance Optimization of UAVs via Surrogate Modeling. Aerospace. 2025; 12(1):36. https://doi.org/10.3390/aerospace12010036

Chicago/Turabian Style

Nikolaou, Eleftherios, Spyridon Kilimtzidis, and Vassilis Kostopoulos. 2025. "Winglet Design for Aerodynamic and Performance Optimization of UAVs via Surrogate Modeling" Aerospace 12, no. 1: 36. https://doi.org/10.3390/aerospace12010036

APA Style

Nikolaou, E., Kilimtzidis, S., & Kostopoulos, V. (2025). Winglet Design for Aerodynamic and Performance Optimization of UAVs via Surrogate Modeling. Aerospace, 12(1), 36. https://doi.org/10.3390/aerospace12010036

Note that from the first issue of 2016, this journal uses article numbers instead of page numbers. See further details here.

Article Metrics

Back to TopTop