YOLOTransfer-DT: An Operational Digital Twin Framework with Deep and Transfer Learning for Collision Detection and Situation Awareness in Urban Aerial Mobility
Abstract
1. Introduction
- Operational Digital Twin Framework for Urban Air Mobility: This study introduces the YOLOTransfer-DT framework, a novel approach for the digitization of UAM environments. The framework adopts an ODT model to enhance the safety of UAM operations. It facilitates the modeling and simulation of both existing and prospective scenarios within UAM, employing continuously updated data streams. This enables the identification and implementation of safety measures essential for the efficient management of UAM operational systems.
- Aerial Detection and Situation Awareness Framework Utilizing Deep and Transfer Learning: Addressing the critical need for enhanced detection and situation awareness in UAM within urban settings, the research proposes the YOLOTransfer framework. This framework integrates deep and transfer learning methodologies to effectively address safety concerns. Given the data-intensive nature of deep learning, the YOLOTransfer framework employs extensive datasets to achieve high precision in situation identification. The YOLOTransfer-DT framework, in particular, leverages data derived from a digital twin to train systems in detection and situation awareness, with its performance validated through tests in both virtual and physical UAM operation scenarios.
- Comprehensive Digital-to-Physical Experiments and Validation: The research encompasses three distinct experimental scenarios to validate the system’s efficacy in physical environments: scenarios involving solely ground-level obstacles, aerial obstacles, and a combination of both. These experiments are crucial for assessing the framework’s applicability in real-world settings.
- Validation of objects within physical environments can effectively be conducted using a bespoke dataset derived from digital simulations. In this study, 20% of the physical dataset was allocated for validation purposes, while the remaining 80% of the virtual dataset was utilized for training.
- The framework demonstrated its capability to employ simulated data for real-time object detection within specified scenarios, effectively reducing computational demands while maintaining a satisfactory level of detection accuracy.
- The concept of “digitalization of physical assets” is introduced, delineating a strategy where digital representations act as idealized proxies for physical realities. This approach is posited as a solution to mitigate the risks and costs associated with data collection in physical settings, particularly when employing autonomous vehicles, a process often characterized by high expense and inherent risks.
2. Related Works
3. YOLOTransfer-DT Framework
3.1. Digitalization Framework for Urban Air Mobility
3.1.1. Overall Process
3.1.2. Simulation Development
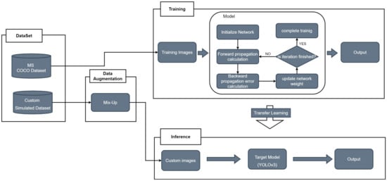
3.2. Aerial Detection and Situation Awareness Framework
- The algorithm processes image pixels as input, employing RGB color space to derive bounding boxes that are compatible with real-time detection.
- YOLOv3 applies logistic regression to calculate the ‘objectness’ score for each bounding box, ensuring that a box is assigned a score of 1 if it overlaps a ground-truth object more significantly than any other box.
- Predictions are disregarded if a bounding box, despite not being the best fit, overlaps with a ground-truth object beyond a predetermined threshold.
- The final output bounding boxes are determined through the application of a Non-Maximum Suppression (NMS) method.
- The output of the YOLOv3 algorithm comprises these bounding boxes, along with the class probabilities associated with them.
- , , , and are center, width, and height of the predicted BB (bounding box).
- , , , and are the predicted outputs of the neural network.
- and are cells in the top-left corner of the anchor box.
- , are the anchor’s width and height.
3.2.1. Dataset Construction
3.2.2. Data Augmentation Using Mix-UpMethod
- Defining Objects for Tracking: Initially, objects of interest are defined within the initial frame by delineating bounding boxes around them. This stage sets the parameters for the objects to be tracked throughout the sequence.
- Appearance Modeling: The second stage focuses on the visual characteristics of the objects. As objects traverse through the frames, their appearances can alter due to varying lighting conditions, angles, and other environmental factors. Such changes pose challenges in consistent tracking.
- Kalman Filter: This filter predicts the positions of object bounding boxes based on their previous velocities. A Kalman filter processes data with bounding box elements. The eight-dimensional state space:Contains the bounding box center position () aspect ratio a, height h, and , , , represent the speed of each element. The Kalman filter helps to process noise generated during detections and uses prior states in predicting a good fit for bounding boxes. Predictions are then cross-referenced with detected bounding boxes using the Intersection over Union (IoU) metric, enhancing the accuracy of object tracking throughout the frames.
- Feature Vectors and Motion Predictions: Utilizing feature vectors and motion predictions derived from the Kalman filter, the algorithm computes a similarity or distance score between pairs of detections. This score helps in determining whether an object detected in one frame corresponds to the same object in subsequent frames, thus enabling continuous tracking.
- Tentative Tracks: If a new bounding box is detected and does not align with existing tracks, it is marked as a tentative track. The algorithm then attempts to associate this tentative track with other tracks in subsequent frames. Successful associations update the tracker, while unsuccessful ones lead to the removal of the tentative track. This process ensures effective tracking of objects as they move and change appearances over time.
4. Experiments and Results
4.1. Digitalized UAM
4.2. YOLOTransfer Model Performance Analysis
- Objectness Loss helps the network predict the best bounding box for an object by measuring how well the box covers the object.
- Classification Loss is used to identify the object within the bounding box, ensuring the network accurately recognizes the object’s type.
- Box Regression Loss improves bounding box selection for objects, especially when multiple boxes are predicted for one object in a grid cell.
4.3. Digital–Physical Result Validation and Tests
4.4. Case Studies
4.5. Discussions
4.5.1. Justification of Methodology
4.5.2. Offline Dataset Validation and Real-Time Simulation Scenarios
4.5.3. Various Simulation Scenarios
4.5.4. Impact of Real-World Factors
4.5.5. Computational Performance
- Processor: AMD Ryzen 7 5800X 8-Core Processor 3.80 GHz.
- Memory: 32 GB DDR4 RAM.
- Graphics Card: NVIDIA GeForce GTX 1660.
- Storage: 1 TB SSD.
- Operating System: Windows 10.
5. Conclusions
Author Contributions
Funding
Informed Consent Statement
Data Availability Statement
Conflicts of Interest
References
- Thipphavong, D.P.; Apaza, R.; Barmore, B.; Battiste, V.; Burian, B.; Dao, Q.; Feary, M.; Go, S.; Goodrich, K.H.; Homola, J.; et al. Urban Air Mobility Airspace Integration Concepts and Considerations. In Proceedings of the 2018 Aviation Technology, Integration, and Operations Conference, Reston, VA, USA, 25 June 2018. [Google Scholar] [CrossRef]
- Pons-Prats, J.; Živojinović, T.; Kuljanin, J. On the understanding of the current status of urban air mobility development and its future prospects: Commuting in a flying vehicle as a new paradigm. Transp. Res. Part E Logist. Transp. Rev. 2022, 166, 102868. [Google Scholar] [CrossRef]
- Hill, B.P.; DeCarme, D.; Metcalfe, M.; Griffin, C.; Wiggins, S.; Metts, C.; Bastedo, B.; Patterson, M.D.; Mendonca, N.L. Urban Air Mobility (UAM) Vision Concept of Operations (ConOps) UAM Maturity Level (UML)-4 Overview. In UAM UML-4 Vision ConOps Workshops; NASA: Greenbelt, MD, USA, 2020. [Google Scholar]
- Song, K.; Yeo, H. Development of optimal scheduling strategy and approach control model of multicopter VTOL aircraft for urban air mobility (UAM) operation. Transp. Res. Part C Emerg. Technol. 2021, 128, 103181. [Google Scholar] [CrossRef]
- Garrow, L.A.; German, B.J.; Leonard, C.E. Urban air mobility: A comprehensive review and comparative analysis with autonomous and electric ground transportation for informing future research. Transp. Res. Part C Emerg. Technol. 2021, 132, 103377. [Google Scholar] [CrossRef]
- Barmpounakis, E.N.; Vlahogianni, E.I.; Golias, J.C. Unmanned Aerial Aircraft Systems for transportation engineering: Current practice and future challenges. Int. J. Transp. Sci. Technol. 2016, 5, 111–122. [Google Scholar] [CrossRef]
- Duvall, T.; Green, A.; Langstaff, M.; Miele, K. Unmanned Air Mobility: The Challenges Ahead for Drone Infrastructure, 15 March 2021. Available online: https://www.mckinsey.com/industries/travel-logistics-and-infrastructure/our-insights/air-mobility-solutions-what-theyll-need-to-take-off (accessed on 18 December 2023).
- Rimjha, M.; Hotle, S.; Trani, A.; Hinze, N. Commuter demand estimation and feasibility assessment for Urban Air Mobility in Northern California. Transp. Res. Part A Policy Pract. 2021, 148, 506–524. [Google Scholar] [CrossRef]
- Jian, L.; Xiao-Min, L. Vision-based navigation and obstacle detection for UAV. In Proceedings of the 2011 International Conference on Electronics, Communications and Control (ICECC), Ningbo, China, 9–11 September 2011; pp. 1771–1774. [Google Scholar] [CrossRef]
- Badrloo, S.; Varshosaz, M.; Pirasteh, S.; Li, J. Image-Based Obstacle Detection Methods for the Safe Navigation of Unmanned Vehicles: A Review. Remote Sens. 2022, 14, 3824. [Google Scholar] [CrossRef]
- Chandran, N.K.; Sultan, M.T.H.; Łukaszewicz, A.; Shahar, F.S.; Holovatyy, A.; Giernacki, W. Review on Type of Sensors and Detection Method of Anti-Collision System of Unmanned Aerial Vehicle. Sensors 2023, 23, 6810. [Google Scholar] [CrossRef]
- Ben Atitallah, A.; Said, Y.; Ben Atitallah, M.A.; Albekairi, M.; Kaaniche, K.; Boubaker, S. An effective obstacle detection system using deep learning advantages to aid blind and visually impaired navigation. Ain Shams Eng. J. 2024, 15, 102387. [Google Scholar] [CrossRef]
- Pang, D.; Guan, Z.; Luo, T.; Su, W.; Dou, R. Real-time detection of road manhole covers with a deep learning model. Sci. Rep. 2023, 13, 16479. [Google Scholar] [CrossRef]
- Singha, S.; Aydin, B. Automated Drone Detection Using YOLOv4. Drones 2021, 5, 95. [Google Scholar] [CrossRef]
- Unlu, E.; Zenou, E.; Riviere, N.; Dupouy, P.E. Deep learning-based strategies for the detection and tracking of drones using several cameras. IPSJ Trans. Comput. Vis. Appl. 2019, 11, 7. [Google Scholar] [CrossRef]
- Aydin, B.; Singha, S. Drone Detection Using YOLOv5. Eng 2023, 4, 416–433. [Google Scholar] [CrossRef]
- Lindenheim-Locher, W.; Świtoński, A.; Krzeszowski, T.; Paleta, G.; Hasiec, P.; Josiński, H.; Paszkuta, M.; Wojciechowski, K.; Rosner, J. YOLOv5 Drone Detection Using Multimodal Data Registered by the Vicon System. Sensors 2023, 23, 6396. [Google Scholar] [CrossRef]
- Yeon, H.; Eom, T.; Jang, K.; Yeo, J. DTUMOS, digital twin for large-scale urban mobility operating system. Sci. Rep. 2023, 13, 5154. [Google Scholar] [CrossRef] [PubMed]
- Tuchen, S.; LaFrance-Linden, D.; Hanley, B.; Lu, J.; McGovern, S.; Litvack-Winkler, M. Urban Air Mobility (UAM) and Total Mobility Innovation Framework and Analysis Case Study: Boston Area Digital Twin and Economic Analysis. In Proceedings of the 2022 IEEE/AIAA 41st Digital Avionics Systems Conference (DASC), Portsmouth, VA, USA, 18–22 September 2022; pp. 1–14. [Google Scholar] [CrossRef]
- Bachechi, C. Digital Twins for Urban Mobility. In New Trends in Database and Information Systems; Chiusano, S., Cerquitelli, T., Wrembel, R., Nørvåg, K., Catania, B., Vargas-Solar, G., Zumpano, E., Eds.; Springer: Cham, Switzerland, 2022; pp. 657–665. [Google Scholar]
- Kapteyn, M.G.; Pretorius, J.V.R.; Willcox, K.E. A probabilistic graphical model foundation for enabling predictive digital twins at scale. Nat. Comput. Sci. 2021, 1, 337–347. [Google Scholar] [CrossRef] [PubMed]
- Souanef, T.; Al-Rubaye, S.; Tsourdos, A.; Ayo, S.; Panagiotakopoulos, D. Digital Twin Development for the Airspace of the Future. Drones 2023, 7, 484. [Google Scholar] [CrossRef]
- Costa, J.; Matos, R.; Araujo, J.; Li, J.; Choi, E.; Nguyen, T.A.; Lee, J.W.; Min, D. Software Aging Effects on Kubernetes in Container Orchestration Systems for Digital Twin Cloud Infrastructures of Urban Air Mobility. Drones 2023, 7, 35. [Google Scholar] [CrossRef]
- Agrawal, A.; Fischer, M.; Singh, V. Digital Twin: From Concept to Practice. J. Manag. Eng. 2022, 38, 06022001. [Google Scholar] [CrossRef]
- Boje, C.; Guerriero, A.; Kubicki, S.; Rezgui, Y. Towards a semantic Construction Digital Twin: Directions for future research. Autom. Constr. 2020, 114, 103179. [Google Scholar] [CrossRef]
- Glaessgen, E.H.; Stargel, D.S. The Digital Twin Paradigm for Future NASA and U.S. Air Force Vehicles. In Proceedings of the 53rd AIAA/ASME/ASCE/AHS/ASC Structures, Structural Dynamics and Materials Conference, Honolulu, HI, USA, 23–26 April 2012. [Google Scholar]
- Kim, S.H. Receding Horizon Scheduling of on-Demand Urban Air Mobility with Heterogeneous Fleet. IEEE Trans. Aerosp. Electron. Syst. 2020, 56, 2751–2761. [Google Scholar] [CrossRef]
- Brunelli, M.; Ditta, C.C.; Postorino, M.N. A Framework to Develop Urban Aerial Networks by Using a Digital Twin Approach. Drones 2022, 6, 387. [Google Scholar] [CrossRef]
- Botín-Sanabria, D.M.; Mihaita, A.S.; Peimbert-García, R.E.; Ramírez-Moreno, M.A.; Ramírez-Mendoza, R.A.; Lozoya-Santos, J.D.J. Digital Twin Technology Challenges and Applications: A Comprehensive Review. Remote Sens. 2022, 14, 1335. [Google Scholar] [CrossRef]
- Luo, J.; Liu, P.; Cao, L. Coupling a Physical Replica with a Digital Twin: A Comparison of Participatory Decision-Making Methods in an Urban Park Environment. ISPRS Int. J. -Geo-Inf. 2022, 11, 452. [Google Scholar] [CrossRef]
- Tao, F.; Sui, F.; Liu, A.; Qi, Q.; Zhang, M.; Song, B.; Guo, Z.; Lu, S.C.Y.; Nee, A.Y.C. Digital twin-driven product design framework. Int. J. Prod. Res. 2019, 57, 3935–3953. [Google Scholar] [CrossRef]
- Austin, M.; Delgoshaei, P.; Coelho, M.; Heidarinejad, M. Architecting Smart City Digital Twins: Combined Semantic Model and Machine Learning Approach. J. Manag. Eng. 2020, 36, 04020026. [Google Scholar] [CrossRef]
- Dembski, F.; Wössner, U.; Letzgus, M.; Ruddat, M.; Yamu, C. Urban Digital Twins for Smart Cities and Citizens: The Case Study of Herrenberg, Germany. Sustainability 2020, 12, 2307. [Google Scholar] [CrossRef]
- Chen, X.; Kang, E.; Shiraishi, S.; Preciado, V.M.; Jiang, Z. Digital Behavioral Twins for Safe Connected Cars. In Proceedings of the 21th ACM/IEEE International Conference on Model Driven Engineering Languages and Systems, New York, NY, USA, 14–19 October 2018; pp. 144–153. [Google Scholar] [CrossRef]
- Li, L.; Aslam, S.; Wileman, A.; Perinpanayagam, S. Digital Twin in Aerospace Industry: A Gentle Introduction. IEEE Access 2022, 10, 9543–9562. [Google Scholar] [CrossRef]
- Aldao, E.; González-de Santos, L.; González-Jorge, H. LiDAR Based Detect and Avoid System for UAV Navigation in UAM Corridors. Drones 2022, 6, 185. [Google Scholar] [CrossRef]
- Lv, Z.; Chen, D.; Feng, H.; Lou, R.; Wang, H. Beyond 5G for digital twins of UAVs. Comput. Netw. 2021, 197, 108366. [Google Scholar] [CrossRef]
- Fraser, B.; Al-Rubaye, S.; Aslam, S.; Tsourdos, A. Enhancing the Security of Unmanned Aerial Systems using Digital-Twin Technology and Intrusion Detection. In Proceedings of the 2021 IEEE/AIAA 40th Digital Avionics Systems Conference (DASC), San Antonio, TX, USA, 3–7 October 2021; pp. 1–10. [Google Scholar] [CrossRef]
- Redmon, J.; Farhadi, A. YOLOv3: An Incremental Improvement. arXiv 2018, arXiv:1804.02767. [Google Scholar]
- Liu, M.; Wang, X.; Zhou, A.; Fu, X.; Ma, Y.; Piao, C. UAV-YOLO: Small Object Detection on Unmanned Aerial Vehicle Perspective. Sensors 2020, 20, 2238. [Google Scholar] [CrossRef] [PubMed]
- Kotwicz Herniczek, M.T.; German, B.J. Nationwide Demand Modeling for an Urban Air Mobility Commuting Mission. J. Air Transp. 2023, 1–15. [Google Scholar] [CrossRef]
- Fu, M.; Straubinger, A.; Schaumeier, J. Scenario-Based Demand Assessment of Urban Air Mobility in the Greater Munich Area. J. Air Transp. 2022, 30, 125–136. [Google Scholar] [CrossRef]
- Hearn, T.A.; Kotwicz Herniczek, M.T.; German, B.J. Conceptual Framework for Dynamic Optimal Airspace Configuration for Urban Air Mobility. J. Air Transp. 2023, 31, 68–82. [Google Scholar] [CrossRef]
- Campbell, N.H.; Gregory, I.M.; Acheson, M.J.; Ilangovan, H.S.; Ranganathan, S. Benchmark Problem for Autonomous Urban Air Mobility. In Proceedings of the AIAA SCITECH 2024 Forum, Orlando, FL, USA, 8–12 January 2024. [Google Scholar] [CrossRef]
- Ayyalasomayajula, S.K.; Ryabov, Y.; Nigam, N. A Trajectory Generator for Urban Air Mobility Flights. In Proceedings of the AIAA AVIATION 2021 FORUM, Virtual Event, 2–6 August 2021. [Google Scholar] [CrossRef]
- Wright, E.; Gunady, N.; Chao, H.; Li, P.C.; Crossley, W.A.; DeLaurentis, D.A. Assessing the Impact of a Changing Climate on Urban Air Mobility Viability. In Proceedings of the AIAA AVIATION 2022 Forum, Chicago, IL, USA, 27 June–1 July 2022. [Google Scholar] [CrossRef]
- Perez, D.G.; Diaz, P.V.; Yoon, S. High-Fidelity Simulations of a Tiltwing Vehicle for Urban Air Mobility. In Proceedings of the AIAA SCITECH 2023 Forum, National Harbor, MD, USA, 23–27 January 2023. [Google Scholar] [CrossRef]
- Wang, X.; Balchanos, M.G.; Mavris, D.N. A Feasibility Study for the Development of Air Mobility Operations within an Airport City (Aerotropolis). In Proceedings of the AIAA SCITECH 2023 Forum, National Harbor, MD, USA, 23–27 January 2023. [Google Scholar] [CrossRef]
- Chakraborty, I.; Comer, A.M.; Bhandari, R.; Mishra, A.A.; Schaller, R.; Sizoo, D.; McGuire, R. Flight Simulation Based Assessment of Simplified Vehicle Operations for Urban Air Mobility. In Proceedings of the AIAA SCITECH 2023 Forum, National Harbor, MD, USA, 23–27 January 2023. [Google Scholar] [CrossRef]
- Yedavalli, P.S.; Onat, E.B.; Peng, X.; Sengupta, R.; Waddell, P.; Bulusu, V.; Xue, M. SimUAM: A Toolchain to Integrate Ground and Air to Evaluate Urban Air Mobility’s Impact on Travel Behavior. In Proceedings of the AIAA AVIATION 2022 Forum, Chicago, IL, USA, 27 June–1 July 2022. [Google Scholar] [CrossRef]
- Nánásiová, O.; Pulmannová, S. S-map and tracial states. Inf. Sci. 2009, 179, 515–520. [Google Scholar] [CrossRef]
- Shah, S.; Dey, D.; Lovett, C.; Kapoor, A. AirSim: High-Fidelity Visual and Physical Simulation for Autonomous Vehicles. arXiv 2017, arXiv:1705.05065. [Google Scholar]
- Kishor, K.; Rani, R.; Rai, A.K.; Sharma, V. 3D Application Development Using Unity Real Time Platform; Springer: Singapore, 2023; pp. 665–675. [Google Scholar] [CrossRef]
- Lin, T.Y.; Maire, M.; Belongie, S.; Hays, J.; Perona, P.; Ramanan, D.; Dollár, P.; Zitnick, C.L. Microsoft COCO: Common Objects in Context; Springer International Publishing: Berlin/Heidelberg, Germany, 2014; pp. 740–755. [Google Scholar] [CrossRef]
- Deng, J.; Dong, W.; Socher, R.; Li, L.J.; Kai, L.; Li, F.-F. ImageNet: A large-scale hierarchical image database. In Proceedings of the 2009 IEEE Conference on Computer Vision and Pattern Recognition, Miami, FL, USA, 20–25 June 2009; pp. 248–255. [Google Scholar] [CrossRef]
- Athanasiadis, I.; Mousouliotis, P.; Petrou, L. A Framework of Transfer Learning in Object Detection for Embedded Systems. arXiv 2018, arXiv:1811.04863. [Google Scholar]
- Zhang, Z.; He, T.; Zhang, H.; Zhang, Z.; Xie, J.; Li, M. Bag of Freebies for Training Object Detection Neural Networks. arXiv 2019, arXiv:1902.04103. [Google Scholar]
- Azhar, M.I.H.; Zaman, F.H.K.; Tahir, N.M.; Hashim, H. People Tracking System Using DeepSORT. In Proceedings of the 2020 10th IEEE International Conference on Control System, Computing and Engineering (ICCSCE), Penang, Malaysia, 21–22 August 2020; pp. 137–141. [Google Scholar] [CrossRef]



























| Reference | Focus | Methodology/Approach | Contributions |
|---|---|---|---|
| Nationwide Demand Modeling for an Urban Air Mobility Commuting Mission [41] | UAM demand modeling using publicly available data and open-source tools | Discrete mode-choice demand model using longitudinal origin–destination employment statistics flow data, American community survey economic data, and Open-Source Routing Machine (OSRM) | Identified cities with highest potential commuter demand, sensitivity study of demand, and improved routing duration accuracy in congested regions. |
| Scenario-Based Demand Assessment of Urban Air Mobility in the Greater Munich Area [42] | Simulation framework for analyzing potential demand of UAM in greater Munich area | Agent-based transport simulation platform MATSim with scenarios varying fleet size, available technologies, infrastructure placement, and pricing strategies | Highlighted impact of system configuration on UAM demand, identified main bottlenecks, and provided recommendations for effective and sustainable UAM service. |
| Conceptual Framework for Dynamic Optimal Airspace Configuration for Urban Air Mobility [43] | Optimization of airspace configurations for UAM operations | Spatiotemporal graph theoretic UAM traffic model, support vector machine-based algorithm for managing airspace partitions | Produced airspace configurations ensuring safety and trajectory efficiency, optimized configurations for desired objectives. |
| Benchmark Problem for Autonomous Urban Air Mobility [44] | Evaluation of autonomy and mission risk acceptability in UAM systems | UL 4600 safety evaluation standard, Capability Maturity Model Integration for Development (CMMI-DEV), Generic Urban Air Mobility simulation | Introduced frameworks for safety evaluation, risk analysis, and autonomy validation, applied measures to UAM simulation for future research and development. |
| A Trajectory Generator for Urban Air Mobility Flights [45] | Development of trajectory estimation tool for UAM flights | Kinematic equations of motion, BADA-formatted performance data for UAM aircraft | Presented UAM-TG trajectory estimation tool and its capabilities through simulation results and use cases. |
| Assessing the Impact of a Changing Climate on Urban Air Mobility Viability [46] | Assessment of impacts of changing climate conditions on UAM viability | Data-driven approach using NOAA Integrated Surface Database, assessment of sensitivity to changing climate conditions | Identified impact of extreme weather days on UAM viability in the Chicago metropolitan area. |
| High-Fidelity Simulations of a Tiltwing Vehicle for Urban Air Mobility [47] | Aerodynamics analysis of NASA’s tiltwing air taxi for UAM applications | Computational fluid dynamics simulations using NASA’s OVERFLOW flow solver and CAMRAD II | Analyzed flow features of NASA’s tiltwing vehicle for vertical take-off and landing air taxi operations. |
| A Feasibility Study for the Development of Air Mobility Operations within an Airport City (Aerotropolis) [48] | Simulation environment for studying feasibility of AAM system in airport-centric infrastructure | Agent-Based Modeling (ABM), emission modeling, traffic simulation | Demonstrated effectiveness of AAM system in reducing traffic congestion and carbon emissions in aerotropolis area. |
| Flight Simulation Based Assessment of Simplified Vehicle Operations for Urban Air Mobility [49] | Investigation of Simplified Vehicle Operations paradigm for UAM flight vehicles | Piloted flight simulations, two inceptor layouts, Total Energy Control System based fly-by-wire flight control system | Studied pilot performance using representative handling qualities task elements for vertical takeoff and landing UAM flight vehicles. |
| SimUAM: A Toolchain to Integrate Ground and Air to Evaluate Urban Air Mobility’s Impact on Travel Behavior [50] | Development of multi-modal toolchain for modeling and simulating UAM impacts on travel behavior | Microsimulation Analysis for Network Traffic Assignment (MANTA), VertiSim, Flexible Engine for Fast-time Evaluation of Flight Environments | Modeled UAM impacts on travel behavior, identified improvements for balancing demand and optimizing networks for transfer time. |
| DTUMOS, digital twin for large-scale urban mobility operating system [18] | Proposal of digital twin framework for urban mobility operating systems | Learning-based models, optimization techniques, A.I. integration | Enhanced digital twin framework for urban mobility operating systems, presented case studies for diagnosis, suggestions, and quantitative evaluation. |
| YOLOTransfer-DT: An Operational Digital Twin Framework with Deep and Transfer Learning for Collision Detection and Situation Awareness in Urban Aerial Mobility | Integration of cutting-edge technologies and novelty in UAM safety | Integration of ODTs with YOLODeepSORT for situation awareness, transfer learning for UAM scenarios, comprehensive experimentation and validation | Pioneering application of ODTs in UAM, adaptation of deep learning for situation awareness, integration of virtual and physical data, contribution to safe UAM operations. |
| Parameters | Value | Unit |
|---|---|---|
| MTOW | 11.828 | kg |
| Wingspan | 2.0 | m |
| Wing Area | 0.8544 | m2 |
| Fuselage Length | 1.4 | m |
| Cruise Speed | 25 | m/s |
| Moments of Inertia | 0.7816 | kg·m2 |
| Moments of Inertia | 2.073 | kg·m2 |
| Moments of Inertia | 1.423 | kg·m2 |
| Moments of Inertia | 0.0 | kg·m2 |
| Moments of Inertia | −0.1564 | kg·m2 |
| Moments of Inertia | 0.0 | kg·m2 |
| Class ID | Classification |
|---|---|
| 0 | Car |
| 1 | Tree |
| 2 | Aerial |
| Parameters | Value |
|---|---|
| Dimensions | 52.4 × 103.4 × 16.7 mm |
| Weights | 51 g |
| FMU Processor | STM32F765 |
| IO Processor | STM32F100 |
| Onboard sensor | Accel/Gyro: ICM-20649 |
| Onboard sensor | Accel/Gyro: ICM-42688P |
| Onboard sensor | Accel/Gyro: ICM-20602 |
| Onboard sensor | Mag: BMM150 |
| Onboard sensor | Barometer: 2× BMP388 |
| Component | Specification |
|---|---|
| Processor | Quad-core Cortex-A72 (64-bit) |
| RAM | 8 GB |
| Storage | microSD card |
| Power Supply | 5 V/3 A via USB-C connector |
| Dimension | 85.6 mm × 56.5 mm |
| Weight | 46 g |
Disclaimer/Publisher’s Note: The statements, opinions and data contained in all publications are solely those of the individual author(s) and contributor(s) and not of MDPI and/or the editor(s). MDPI and/or the editor(s) disclaim responsibility for any injury to people or property resulting from any ideas, methods, instructions or products referred to in the content. |
© 2024 by the authors. Licensee MDPI, Basel, Switzerland. This article is an open access article distributed under the terms and conditions of the Creative Commons Attribution (CC BY) license (https://creativecommons.org/licenses/by/4.0/).
Share and Cite
Ywet, N.L.; Maw, A.A.; Nguyen, T.A.; Lee, J.-W. YOLOTransfer-DT: An Operational Digital Twin Framework with Deep and Transfer Learning for Collision Detection and Situation Awareness in Urban Aerial Mobility. Aerospace 2024, 11, 179. https://doi.org/10.3390/aerospace11030179
Ywet NL, Maw AA, Nguyen TA, Lee J-W. YOLOTransfer-DT: An Operational Digital Twin Framework with Deep and Transfer Learning for Collision Detection and Situation Awareness in Urban Aerial Mobility. Aerospace. 2024; 11(3):179. https://doi.org/10.3390/aerospace11030179
Chicago/Turabian StyleYwet, Nan Lao, Aye Aye Maw, Tuan Anh Nguyen, and Jae-Woo Lee. 2024. "YOLOTransfer-DT: An Operational Digital Twin Framework with Deep and Transfer Learning for Collision Detection and Situation Awareness in Urban Aerial Mobility" Aerospace 11, no. 3: 179. https://doi.org/10.3390/aerospace11030179
APA StyleYwet, N. L., Maw, A. A., Nguyen, T. A., & Lee, J.-W. (2024). YOLOTransfer-DT: An Operational Digital Twin Framework with Deep and Transfer Learning for Collision Detection and Situation Awareness in Urban Aerial Mobility. Aerospace, 11(3), 179. https://doi.org/10.3390/aerospace11030179

