A Rapid Method of Integrated Aeropropulsive Analysis for the Conceptual Design of Airbreathing Hypersonic Aircraft
Abstract
1. Introduction
2. Force Accounting System
3. Integrated Aeropropulsive Analysis Method
3.1. Procedure of the Integrated Aeroproplusive Analysis
- (1)
- The geometry module is used to generate a 3D geometric model of the aircraft using the parametric modeling method.
- (2)
- The aerodynamic module is used to compute the internal and external inviscid flow fields of the aircraft with the condition of no combustion. The aerodynamic force is corrected with viscous forces.
- (3)
- The area-weighted average is used to normalize the three-dimensional flow parameters at the inlet of the isolator (the outlet of the inlet) to one-dimensional parameters. These one-dimensional parameters are calculated from the multi-dimensional flow parameters using the area-weighted average method: , where is the averaged flow parameters, φ is the flow parameters (such as pressure and velocity), and A is the area of the inlet of the isolator. The averaging process could lead to inaccuracy. But for a rapid estimation of the propulsive performance, this inaccuracy could be acceptable in the conceptual design stage.
- (4)
- The propulsion module is used to simulate the flow field of the isolator and combustor using a quasi-one-dimensional model, and to estimate the pressure distribution on the surface of the nozzle using the one-dimensional plume method.
- (5)
- The inviscid CFD results of the isolator, combustor, and nozzle from Step 2 are replaced with the results from Step 4 (using the quasi-one-dimensional model). After that, the pressure distribution of the entire aircraft with the engine operating is obtained.
- (6)
- According to the force accounting system defined in this paper, the aerodynamic performance and propulsive performance of the aircraft are computed using the pressure distribution from Step 5.
3.2. Parametric Modeling Method of Geometry
- (1)
- Definition of geometric parameters
- (2)
- Generation of 3D geometric models
- (3)
- Extraction of geometric feature parameters
- (4)
- Generation of surface mesh
3.3. Aerodynamic Analysis Method
- (1)
- It should have the ability to generate computational grids for different aircraft configurations automatically.
- (2)
- The flow field solution should be fast and have good accuracy.
- (3)
- It can be used within a wide flight speed range from subsonic to hypersonic speeds.
3.4. Propulsive Analysis Method
3.4.1. Analysis Method for Isolator and Combustor
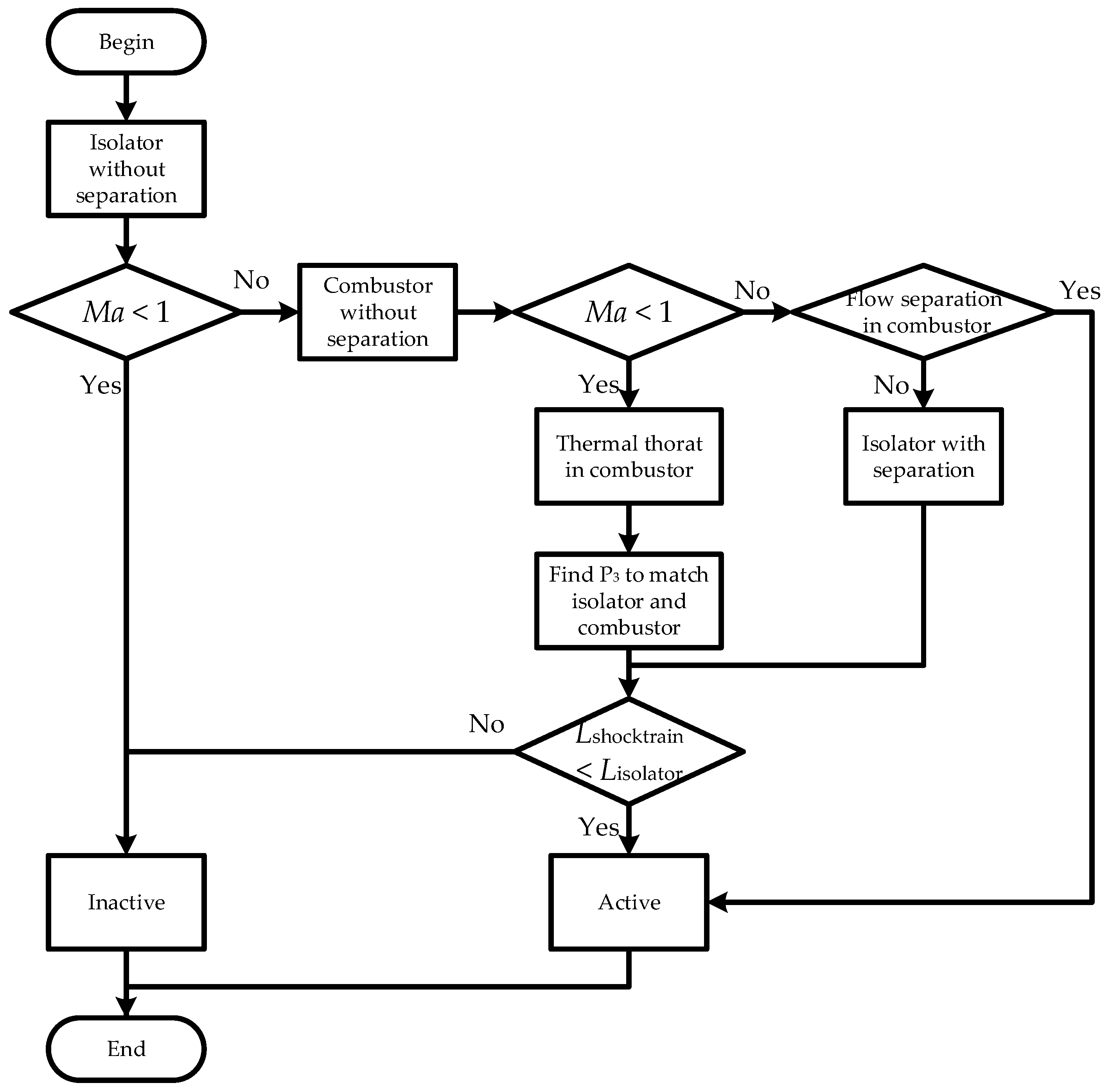
- (1)
- Unseparated supersonic mode
- (2)
- Separated supersonic mode
- (3)
- Transonic mode
- (4)
- Subsonic mode
- (1)
- For the given input flow conditions of the isolator, simulate the entire isolator with the assumption that there is no flow separation.
- (2)
- If the Mach number at any point in the isolator is less than 1, the engine is inactive.
- (3)
- If the Mach number at any point in the isolator is greater than 1, simulate the entire combustor with the assumption that there is no flow separation.
- (4)
- If the Mach number at any point in the combustor is greater than 1, go to Step 8.
- (5)
- If the Mach number at any point in the combustor is greater than 1, check the maximum pressure Pmax in the combustor to see if it meets the criterion of Equation (10). If it meets the criterion, the engine operates in the unseparated supersonic mode.
- (6)
- If it does not meet the criterion, flow separation occurs in the combustor and the pressure in the separated region from the entrance of the combustor to the position of Pmax is constant. Then, . This means that the flow separation occurs first in the isolator.
- (7)
- Simulate the isolator with the assumption that flow separation has occurred and the pressure at the exit of the isolator is Pmax. Assume the length of the shock train and the flow condition at the beginning of the shock train can be obtained in Step 1. Then, with the use of Equations (11) and (12), another value of the pressure at the exit in the isolator, P3′, is estimated. Change the assumed length of the shock train until . If the length of the shock train is less than the length of the isolator, the engine operates in the separated supersonic mode. If the length of the shock train is more than the length of the isolator, the engine is inactive.
- (8)
- Assume P3 and simulate the isolator with flow separation using the method mentioned in Step 7. Then, assume the pressure in the entire combustor is constant, and another area distribution of the combustor A′(x) is estimated. Then, B(x) = A(x) − A′(x). If any point of B(x) is less than 0, the engine is inactive. Change P3 until there is a point x0, where . The flow in the combustor separates from the entrance to the point x0. Then, estimate the combustor with flow separation. The engine operates in the transonic mode and subsonic mode.
3.4.2. Analysis Method for Nozzle
4. Application Example
5. Summary
Author Contributions
Funding
Data Availability Statement
Conflicts of Interest
References
- Hunt, J.; Eiswirth, E. NASA’s Dual-Fuel Airbreathing Hypersonic Vehicle Study. In Proceedings of the Space Plane and Hypersonic Systems and Technology Conference, Norfolk, VA, USA, 18–22 November 1996. [Google Scholar]
- Alkaya, C.; Alex Sam, A.; Pesyridis, A. Conceptual Advanced Transport Aircraft Design Configuration for Sustained Hypersonic Flight. Aerospace 2018, 5, 91. [Google Scholar] [CrossRef]
- Dai, Y.; Wang, Y.; Xu, X.; Yu, X. An Improved Method for Initial Sizing of Airbreathing Hypersonic Aircraft. Aerospace 2023, 10, 199. [Google Scholar]
- Fuchs, R.; Chaput, A.J.; Frost, D.E.; McMahan, T.; Vesely, D.L.; Deptula, D.; Amon, D.; Bernard, A.; Billig, F.; Buchanan, L.; et al. Why and Whither Hypersonics Research in the US Air Force; United State Air Force Scientific Advisory Board: Washington, DC, USA, 2000. [Google Scholar]
- Liu, J.; Yuan, H.; Zhang, J.; Kuang, Z. A Multifidelity Simulation Method for Internal and External Flow of a Hypersonic Airbreathing Propulsion System. Aerospace 2022, 9, 685. [Google Scholar] [CrossRef]
- Fusaro, R.; Vercella, V.; Ferretto, D.; Viola, N.; Steelant, J. Economic and Environmental Sustainability of Liquid Hydrogen Fuel for Hypersonic Transportation Systems. CEAS Space J. 2020, 12, 441–462. [Google Scholar] [CrossRef]
- Viola, N.; Fusaro, R.; Saracoglu, B.; Schram, C.; Grewe, V.; Martinez, J.; Marini, M.; Hernandez, S.; Lammers, K.; Vincent, A.; et al. Main Challenges and Goals of the H2020 STRATOFLY Project. Aerotec. Missili Spaz. 2021, 100, 95–110. [Google Scholar] [CrossRef]
- Heiser, W.H. Single-Stage-to-Orbit versus Two-Stage-to-Orbit Airbreathing Systems. J. Spacecr. Rocket. 2010, 47, 222–224. [Google Scholar] [CrossRef]
- Fotia, M.L.; Driscoll, J.F. Isolator-Combustor Interactions in a Direct-Connect Ramjet-Scramjet Experiment. J. Propuls. Power 2012, 28, 83–95. [Google Scholar]
- Rodriguez, C.; White, J.; Riggins, D. Three-Dimensional Effects in Modeling of Dual-Mode Scramjets. In Proceedings of the 36th AIAA/ASME/SAE/ASEE Joint Propulsion Conference and Exhibit, Las Vegas, NV, USA, 24–28 July 2000. [Google Scholar]
- Jackson, D. CFD Analysis of a Generic Waverider. In Proceedings of the 25th AIAA Aerodynamic Measurement Technology and Ground Testing Conference, San Francisco, CA, USA, 5–8 June 2006. [Google Scholar]
- Chavez, F.R.; Schmidt, D.K. Analytical Aeropropulsive-Aeroelastic Hypersonic-Vehicle Model with Dynamic Analysis. J. Guid. Control Dyn. 1994, 17, 1308–1319. [Google Scholar] [CrossRef]
- Bolender, M.A.; Doman, D.B. Nonlinear Longitudinal Dynamical Model of an Air-Breathing Hypersonic Vehicle. J. Spacecr. Rocket. 2007, 44, 374–387. [Google Scholar] [CrossRef]
- Cockrell Jr, C.E.; Engelund, W.C.; Bittner, R.D.; Jentink, T.N.; Dilley, A.D.; Frendi, A. Integrated Aeropropulsive Computational Fluid Dynamics Methodology for the Hyper-X Flight Experiment. J. Spacecr. Rocket. 2001, 38, 836–843. [Google Scholar]
- Bowcutt, K.; Kuruvila, G.; Grandine, T.; Cramer, E. Advancements in Multidisciplinary Design Optimization Applied to Hypersonic Vehicles to Achieve Performance Closure. In Proceedings of the 15th AIAA International Space Planes and Hypersonic Systems and Technologies Conference, Dayton, OH, USA, 28 April–1 May 2008. [Google Scholar]
- Piscitelli, F.; Cutrone, L.; Pezzella, G.; Roncioni, P.; Marini, M. Nose-to-Tail Analysis of an Airbreathing Hypersonic Vehicle Using an in-House Simplified Tool. Acta Astronaut. 2017, 136, 148–158. [Google Scholar] [CrossRef]
- Numbers, K. Hypersonic Propulsion System Force Accounting. In Proceedings of the 29th Aerospace Sciences Meeting, Reno, NV, USA, 7–10 January 1991. [Google Scholar]
- Kulfan, B.M. Universal Parametric Geometry Representation Method. J. Aircr. 2008, 45, 142–158. [Google Scholar] [CrossRef]
- Forbes-Spyratos, S.O.; Smart, M.K.; Kearney, M.P.; Ward, A.D.; Jahn, I.H. Trajectory Optimization of a Partially Reusable Rocket–Scramjet–Rocket Launch System Including Fly-Back. J. Spacecr. Rocket. 2023, 60, 779–796. [Google Scholar]
- Abeynayake, D.; Agon, A. Comparison of Computational and Semi-Empirical Aerodynamics Tools for Making Fit-for-Purpose Modelling Decisions. In Proceedings of the 20th International Congress on Modelling and Simulation, Adelaide, Australia, 1–6 December 2013. [Google Scholar]
- Ward, A.D.; Smart, M.K.; Gollan, R.J. Development of a Rapid Inviscid/Boundary-Layer Aerodynamics Tool. In Proceedings of the 22nd AIAA International Space Planes and Hypersonics Systems and Technologies Conference, Orlando, FL, USA, 17–19 September 2018. [Google Scholar]
- Kiris, C.; Housman, J.; Gusman, M.; Schauerhamer, D.; Deere, K.; Elmiligui, A.; Abdol-Hamid, K.; Parlette, E.; Andrews, M.; Blevins, J. Best Practices for Aero-Database CFD Simulations of Ares V Ascent. In Proceedings of the 49th AIAA Aerospace Sciences Meeting Including the New Horizons Forum and Aerospace Exposition, Orlando, FL, USA, 4–7 January 2011. [Google Scholar]
- Chan, D.T.; Dalle, D.J.; Rogers, S.E.; Pinier, J.T.; Wilcox, F.J.; Gomez, R.J. Space Launch System Booster Separation Aerodynamic Database Development and Uncertainty Quantification. In Proceedings of the 54th AIAA Aerospace Sciences Meeting, San Diego, CA, USA, 4–8 January 2016. [Google Scholar]
- Cummings, R.M.; Mason, W.H.; Morton, S.A.; McDaniel, D.R. Applied Computational Aerodynamics: A Modern Engineering Approach; Cambridge University Press: Cambridge, UK, 2015. [Google Scholar]
- Anderson, J.D. Hypersonic and High Temperature Gas Dynamics; American Institute of Aeronautics and Astronautics: Reston, VA, USA, 2000. [Google Scholar]
- Van Wie, D.M.; D’Alessio, S.M.; White, M.E. Hypersonic Airbreathing Propulsion. Johns Hopkins APL Tech. Dig. 2005, 26, 430–437. [Google Scholar]
- Zhang, P.; Yu, G. The Study of One-Dimensional Flow Analysis Model of the Combustor in Supersonic Combustion Experiments. Exp. Meas. Fluid Mech. 2003, 17, 88–92. [Google Scholar]
- Nestler, D.; Daywitt, J. Boundary Layer Separation Correlations for Hypersonic Inlet Analyses; GE Report AMJ-86-01; General Electric: Boston, MA, USA, November 1986. [Google Scholar]
- Billig, F.S. Supersonic Combustion Ramjet Missile. J. Propuls. Power 1995, 11, 1139–1146. [Google Scholar] [CrossRef]
- Le, D.B.; Goyne, C.P.; Krauss, R.H.; McDaniel, J.C. Experimental Study of a Dual-Mode Scramjet Isolator. J. Propuls. Power 2008, 24, 1050–1057. [Google Scholar]




















| Parameter | Value | |
|---|---|---|
| Fuselage | Length, LF | 31 m |
| Height, H | 1.2 m | |
| Weight, W | 3.4 m | |
| Wing | Span, b1 | 3.9 m |
| Span, b2 | 4.9 m | |
| Sweep angle of leading edge, Λ1 | 76° | |
| Sweep angle of leading edge, Λ2 | 52° | |
| Chord, c0 | 26.5 m | |
| Chord, c1 | 9.6 m | |
| Chord, c2 | 1.5 m | |
| Propulsion System | Length of inlet, L1 | 1.52 m |
| Length of inlet, L2 | 0.5 m | |
| Length of inlet, L3 | 1.12 m | |
| Deflection angle of inlet, θ1 | 10° | |
| Deflection angle of inlet, θ2 | 15° | |
| Deflection angle of inlet, θ3 | 20° | |
| Weight of isolator, W1 | 2 m | |
| Height of isolator, HP | 0.15 m | |
| Length of isolator, LP4 | 1.3 m | |
| Length of combustor, LP5 | 0.3 m | |
| Length of combustor, LP6 | 1 m | |
| Flare of combustor, θ4 | 5° | |
| Length of nozzle, LP7 | 6 m | |
| Parameter | Value | |
|---|---|---|
| Fuselage | Height, H | 1 m |
| Propulsion System | Length of inlet, L1 | 1.5 m |
| Length of inlet, L2 | 0.6 m | |
| Length of inlet, L3 | 0.3 m | |
| Deflection angle of inlet, θ1 | 7.9° | |
| Deflection angle of inlet, θ2 | 17.5° | |
| Deflection angle of inlet, θ3 | 29.3° | |
| Length of nozzle, LP7 | 6.5 m | |
Disclaimer/Publisher’s Note: The statements, opinions and data contained in all publications are solely those of the individual author(s) and contributor(s) and not of MDPI and/or the editor(s). MDPI and/or the editor(s) disclaim responsibility for any injury to people or property resulting from any ideas, methods, instructions or products referred to in the content. |
© 2024 by the authors. Licensee MDPI, Basel, Switzerland. This article is an open access article distributed under the terms and conditions of the Creative Commons Attribution (CC BY) license (https://creativecommons.org/licenses/by/4.0/).
Share and Cite
Dai, Y.; Fan, Z.; Xu, J.; He, Y.; Yu, X. A Rapid Method of Integrated Aeropropulsive Analysis for the Conceptual Design of Airbreathing Hypersonic Aircraft. Aerospace 2024, 11, 89. https://doi.org/10.3390/aerospace11010089
Dai Y, Fan Z, Xu J, He Y, Yu X. A Rapid Method of Integrated Aeropropulsive Analysis for the Conceptual Design of Airbreathing Hypersonic Aircraft. Aerospace. 2024; 11(1):89. https://doi.org/10.3390/aerospace11010089
Chicago/Turabian StyleDai, Yalin, Zhouwei Fan, Jian Xu, You He, and Xiongqing Yu. 2024. "A Rapid Method of Integrated Aeropropulsive Analysis for the Conceptual Design of Airbreathing Hypersonic Aircraft" Aerospace 11, no. 1: 89. https://doi.org/10.3390/aerospace11010089
APA StyleDai, Y., Fan, Z., Xu, J., He, Y., & Yu, X. (2024). A Rapid Method of Integrated Aeropropulsive Analysis for the Conceptual Design of Airbreathing Hypersonic Aircraft. Aerospace, 11(1), 89. https://doi.org/10.3390/aerospace11010089

