Aero-Engine Preliminary Design Optimization and Operability Studies Supported by a Compressor Mean-Line Design Module
Abstract
1. Introduction
2. MLDC Formulation, Validation, and Integration
- In all the above codes, the compressor design is conducted in a stage-by-stage manner where the number of stages is an input. In other words, the number of stages is not obtained on the basis of physical principles, such as the stage-wise loading and loss distributions for achieving the desired design pressure ratio.
- Commonly, the compressor design is limited to three flowpath shapes (constant hub, mean, and tip). In some codes, the user may also need to specify the value of certain flowpath diameters (e.g., in [26]), that is, the flowpath geometry is not obtained entirely from the aerodynamic design.
- The blade row losses may be an input (e.g., in [18,19,20,21,22,23,26,32]) while, in most codes, losses from only two sources (profile and shock) are accounted for (e.g., in [24,29,30,31]). In all cases, losses are estimated from pre-defined models, that is, the user cannot select from different loss models.
- Finally, hardly any code combines an analysis mode for producing consistent performance maps after the compressor design has been completed. The only exception are the codes presented in [26,28], but even for these there is no indication by their authors that the design and analysis modes cooperate or that they use consistent physical assumptions, fluid models, thermodynamic functions, and numerical solvers.
2.1. MLDC Formulation and Design Options
2.1.1. Meridional Compressor Design
- Maximum diffusion factor at rotor tip (default value = 0.50);
- Maximum diffusion factor at stator hub (default value = 0.60);
- Maximum turning flow angle at rotor hub (default value = 40°);
- Maximum Mach number at stator hub (default value = 0.85).
- Constant hub radius;
- Constant mean radius;
- Constant tip radius;
- Mean radius distribution as a ratio from the average value;
- Constant radius from compressor’s inlet up to a stage and then linear up to exit;
- Linear from compressor’s inlet up to a stage and then constant up to exit;
- Mean radius distribution between the inlet and exit using a single user-defined parameter that, similarly to option 1 in Appendix A, for the definition of the axial velocity distribution, describes the shape of a parabola in relation to a straight line;
- User-specified mean radius distribution.
2.1.2. Blade Row Design
- NACA-65;
- NACA-63 A4K6 (for IGVs);
- DCA;
- BC4.
2.2. Compressor Overall Performance
- The actual diffusion factor is compared to a user-defined maximum diffusion factor corresponding to stall: I = DFmax – DF;
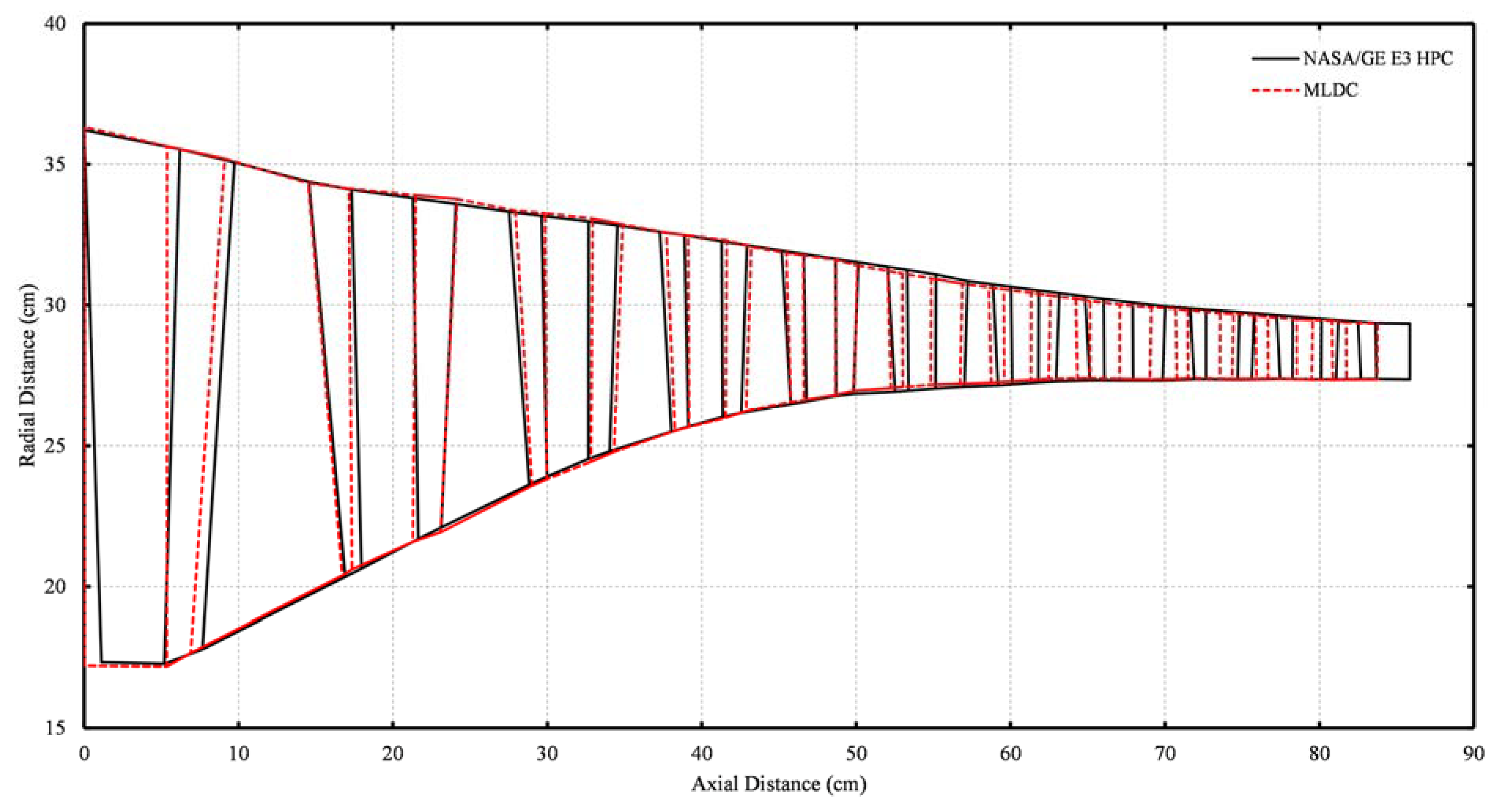
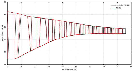
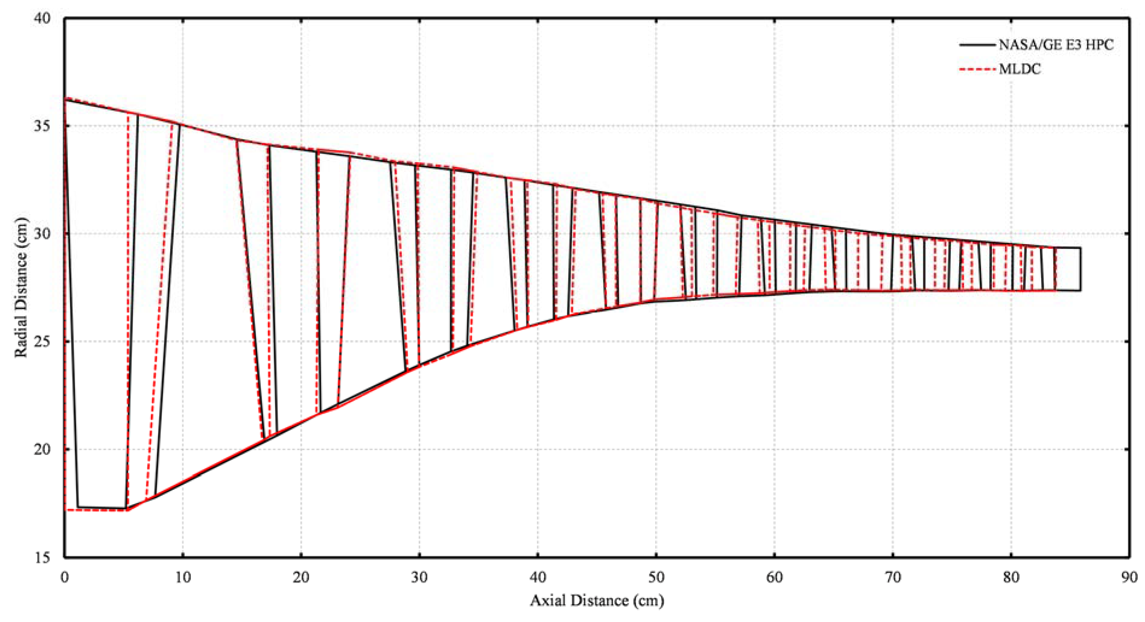
2.3. MLDC Validation
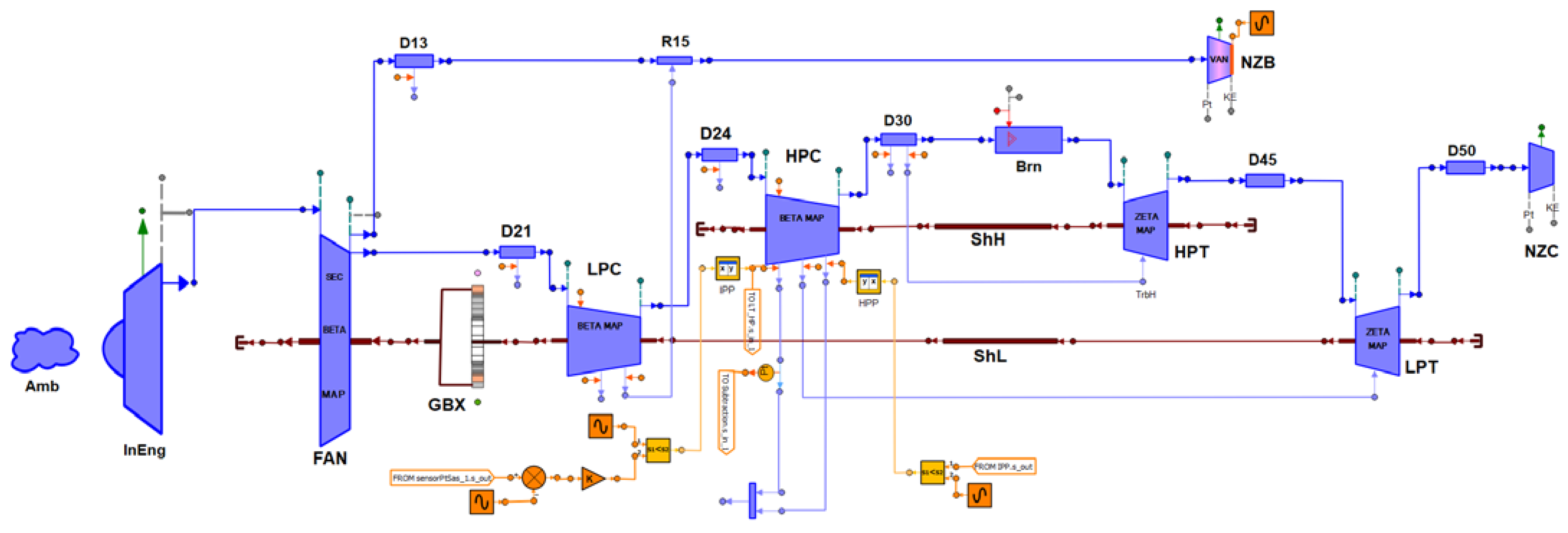
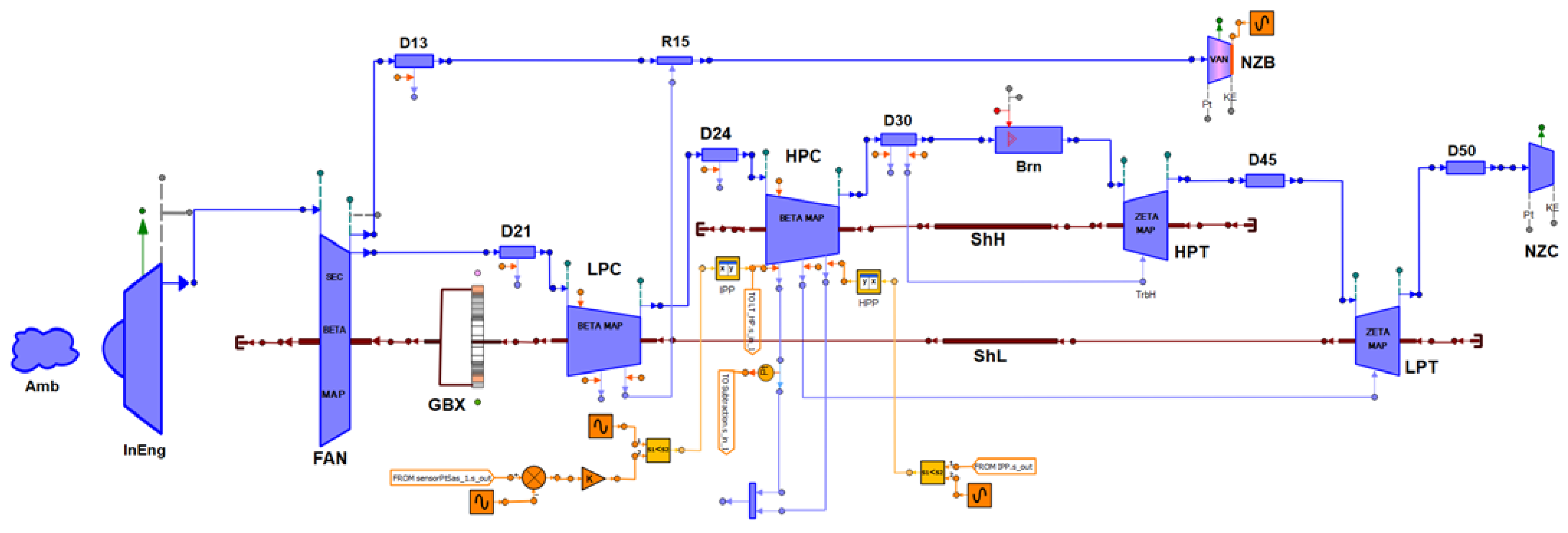
2.4. MLDC Integration into the Framework for the Preliminary Design of Aero-Engines
- The calculation sequence and the data interchange between the different design and analysis modules are transparent, since there is no need for a central data and calculation management system as, e.g., in [52];
- The physical and mathematical modelling is consistent, since the same fluid properties, thermodynamic functions, numerical schemes, and numerical solvers are implemented in all modules of the framework;
- The code can be easily maintained and extended, since all modules are developed using the same programming language (PROOSIS’ EL).
3. Application Example
- Cycle analysis module: this derives the low- and high-pressure compressor design performance (, , ) at top-of-climb conditions for a specific set of engine design parameters (BPR, FPR, OPR, nPR and sFN), which are allowed to vary in the context of the fuel-burn optimization calculation.
- Compressor aerodynamic design module (MLDC): for a set of design choices (e.g., flowpath shape, velocity distribution, inlet/outlet Mach numbers, aspect ratio), it performs the design of the low- and high-pressure compressors. The first rotor tip speed value U1,t and the number of stages Nstg are included in the global optimization variables set. The aerodynamic criteria with their default values are included as constraints.
- Compressor aerodynamic analysis module (MLAC): this generates the performance maps of the low- and high-pressure compressors for the calculated flowpath geometry and blade rows dimensions established by MLDC. The surge line is established using any of the methods described in the previous section. A variable geometry schedule can be either directly specified or calculated.
- Aero-thermodynamic multi-point design calculation module: simultaneously solves the three main operating points (top-of-climb, mid-cruise and rolling take-off), produces the engine gas path geometry and estimates values for engine weight, spool inertia and nacelle profile drag coefficient. It also simulates the performance at the ground, descent and approach idle conditions. Constraints in the overall analysis scheme include upper limits on fan diameter (DF), compressor discharge (CDT) and turbine entry temperatures (TET) at the RTO conditions, and lower limits on the HPC ground idle surge margin and HPC last-stage blade height (LSBH). It uses the compressor maps generated by MLAC and feeds the design data to the off-design engine models.
- Off-design steady-state engine performance module: this runs a series of steady state points for a range of flight conditions and thrust levels to cover the entire operating envelope of the engine. This generates a surrogate engine performance model in the form of a performance table expressing corrected fuel-flow rate for different values of corrected thrust and Mach number values. During this analysis, the Landing and Take-Off (LTO) NOx emissions are also estimated.
- Off-design transient engine performance module: this performs a square cycle simulation between 15% and 100% of the rated take-off thrust at sea-level static (SLS) conditions considering spool inertias in order to assess engine response and operability in terms of compressor stability. Minimum acceleration/deceleration thrust margins and LP/HP compressor surge margin limits are included as optimization constraints.
- Aircraft mission analysis module: using the surrogate engine model, this calculates mission fuel burn for a specific aircraft type and mission with aircraft mass and drag adjusted according to the engine design considered. The fuel burn (FB) is the optimization figure of merit.

3.1. Compressor Modelling
3.2. Engine Modelling
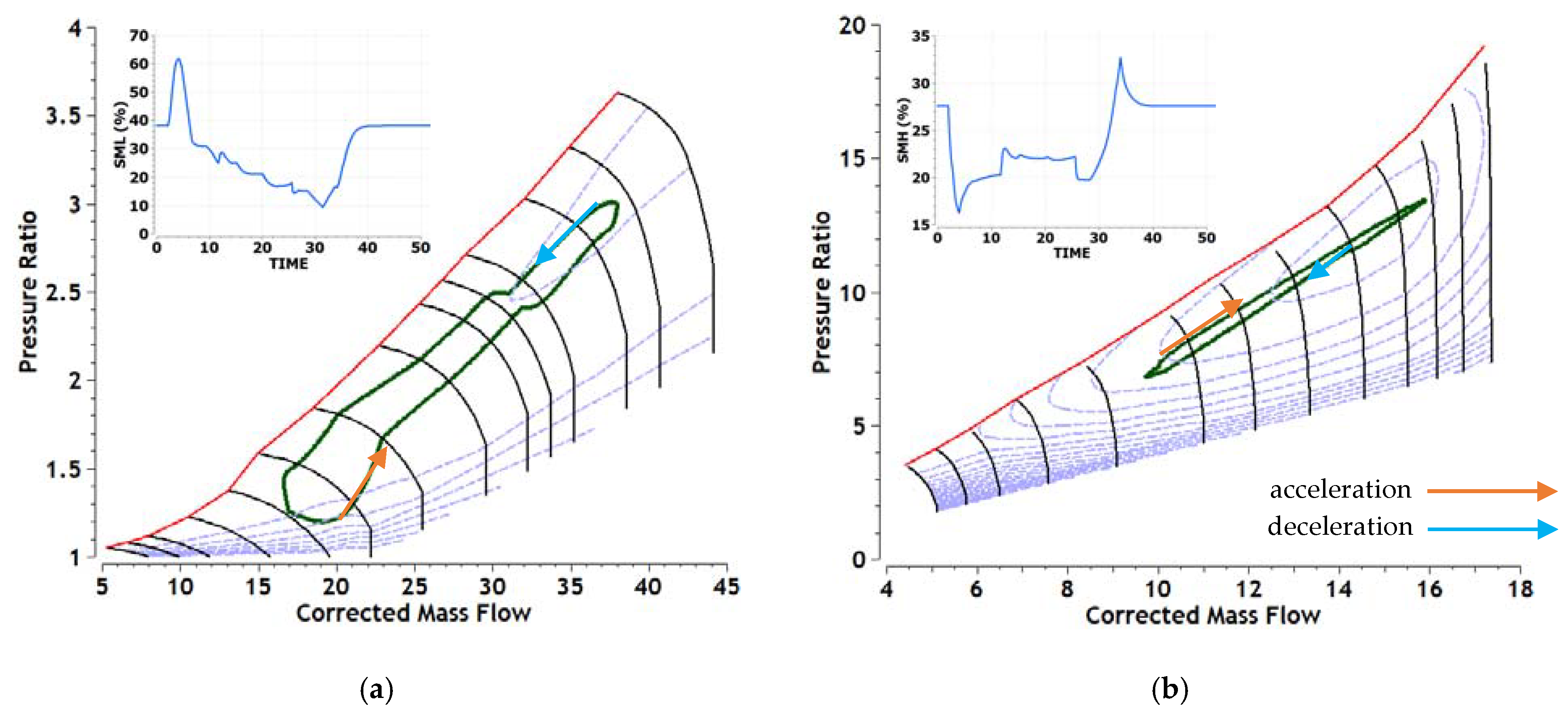
3.3. Transient Maneuver
3.4. Aircraft Mission
3.5. Optimization Results
4. Conclusions
Author Contributions
Funding
Data Availability Statement
Conflicts of Interest
Nomenclature
| Abbreviations | |
| 0/1/2/3D | 0-/1-/2-/3-Dimensional |
| AIDL | Approach Idle |
| BC4 | British C-4 |
| BRM | Blade Row Module |
| CFD | Computational Fluid Dynamics |
| DCA | Double Circular Arc |
| DIDL | Descent Idle |
| ECS | Environmental Control System |
| EIS | Entry Into Service |
| GE | General Electric |
| GIDL | Ground Idle |
| HP | High-Pressure |
| HPC | High-Pressure Compressor |
| HPT | High-Pressure Turbine |
| IGVs | Inlet Guide Vanes |
| ISA | International Standard Atmosphere |
| IVM | Inter-Volume Module |
| LP | Low-Pressure |
| LPC | Low-Pressure Compressor |
| MCR | Mid-Cruise |
| MLAC | Mean-Line Analysis Code |
| MLDC | Mean-Line Design Code |
| NASA | National Aeronautics and Space Administration |
| PROOSIS | Propulsion Object Oriented SImulation Software |
| RTO | Rolling Take-Off |
| TLAR | Top Level Aircraft Requirements |
| ToC | Top-of-Climb |
| UHBR | Ultra-High Bypass Ratio |
| Symbols | |
| 1/2 | Blade row inlet/outlet |
| 2/3 | Inter-volume inlet/outlet |
| Absolute flow angle (o) | |
| a/c | Relative position of max. camber (-) |
| Altitude | |
| Blade aspect ratio (-) | |
| Bypass ratio (-) | |
| Static pressure rise coefficient (-) | |
| Compressor discharge temperature (K) | |
| Fan diameter (m) | |
| Diffusion factor (-) | |
| Equivalent diffusion factor (-) | |
| Net thrust (N) | |
| Fan pressure ratio (-) | |
| Height (m) | |
| Incidence angle (o) | |
| Index | |
| Stage number (-) | |
| Blade row number (-) | |
| Relative surface roughness (-) | |
| Mass flow rate (kg/s) | |
| Mach number (-) | |
| Flight Mach number (-) | |
| Number of blade rows (-) | |
| Number of stages (-) | |
| Rotational speed (rpm) | |
| Pressure ratio split parameter | |
| Overall pressure ratio | |
| Pressure (Pa) | |
| Customer power extraction (W) | |
| Radial coordinate (m) | |
| Radius (m) | |
| Chord-wise Reynolds number (-) | |
| Blade row pitch length (m) | |
| Specific thrust (m/s) | |
| Relative max. thickness (-) | |
| Temperature (K) | |
| Turbine entry temperature (K) | |
| 1st Rotor tip speed (m/s) | |
| Absolute flow velocity (m/s) | |
| Relative flow velocity (m/s) | |
| Environmental Control System mass flow rate (kg/s) | |
| Relative flow angle (o) | |
| Deviation angle (o) | |
| Radial clearance (m) | |
| Blade camber angle (o) | |
| Metal angle w.r.t. axial direction (o) | |
| Compressor pressure ratio (-) | |
| Flow density (kg/m3) | |
| Blade row solidity (-) | |
| Total pressure loss coefficient (-) | |
| Subscripts | |
| 1/2 | Blade row inlet/outlet |
| 2/3 | Inter-volume inlet/outlet |
| Flowpath hub | |
| Compressor inlet | |
| Isentropic conditions | |
| Flowpath mean | |
| Maximum | |
| Minimum | |
| Compressor exit | |
| Relative frame of reference | |
| Rotor | |
| Stall conditions | |
| Stator | |
| Flowpath tip | |
| Trailing edge | |
| Axial direction | |
| Peripheral direction | |
| Superscripts | |
| 0 | Total (stagnation) flow properties |
| Static flow properties | |
Appendix A. MLDC Calculation Options
- Axial velocity distribution between the values at compressor inlet and exit using a user-defined parameter (VCLICO) that describes the shape of a parabola in relation to a straight line:
- 2.
- Specifying the coefficients of a 4th order polynomial that describes the axial velocity distribution at the inlet of the rotors (Vx,R,1) in relation to a user-defined reference value ():
- 3.
- Using Equation (A1) but, this time, to describe the axial velocity variation between the values of the first and last stage rotor inlets.
Appendix B. MLDC Available Loss and Deviation Models
| Correlation | Model | Functional Form | Refs |
|---|---|---|---|
| Design incidence | Lieblein | [36] | |
| Herrig (default) | |||
| Design deviation | Lieblein (default) | [36] | |
| Howell | |||
| Minimum loss incidence | Aungier | [36] | |
| Off-design deviation | Lieblein | [36,63] | |
| Swan (default) | [64] | ||
| Banjac et al. (default for IGVs) | [65] | ||
| Endwall loss | Howell (default) | [36] | |
| Vavra | [66] | ||
| Secondary loss | Howell | [36] | |
| Vavra | [66] | ||
| Clearance loss | Lakshminarayana | [67] | |
| Vavra | [66] | ||
| Shock loss | Dixon et al. (default) | [68] | |
| Steinke et al. | [69] | ||
| Reynolds number effects | Aungier | [36] | |
| Wright et al. | [70] | ||
| Koch et al. | [71] | ||
| Mach number effects | Aungier (default) | [36] | |
| Design profile loss | Aungier 1 (default) | [36] | |
| Aungier | |||
| Off-minimum profile loss | Aungier (default) | [36] | |
| Blockage factor | Glassman et al. (default) | N/A | [33,72] |
| Overall loss | N/A | ||
| Banjac et al. (default for IGVs) | [65] |
References
- International Coordinating Council of Aerospace Industries Associations (ICCAIA). Advancing Technology Opportunities to Further Reduce CO2 Emissions in Climate Change Mitigation: Technology and Operations in ICAO 2019 Environmental Report Aviation and Environment; ICAO: Montreal, QC, Canada, 2019; Chapter 4; pp. 116–121. [Google Scholar]
- IATA. Aircraft Technology: Net Zero Roadmap. 2023. Available online: https://www.iata.org/contentassets/8d19e716636a47c184e7221c77563c93/aircraft-technology-net-zero-roadmap.pdf (accessed on 22 June 2023).
- Jones, S.M.; Haller, W.J.; Tong, M.T. An N+3 Technology Level Reference Propulsion System; NASA Technical Memorandum; TM–2017–219501; NASA Glenn Research Center: Cleveland, OH, USA, 2017.
- Csank, J.T.; Thomas, G.L. Dynamic Analysis for a Geared Turbofan Engine with Variable Area Fan Nozzle. In Proceedings of the 53rd AIAA/SAE/ASEE Joint Propulsion Conference, AIAA 2017-4819, Atlanta, GA, USA, 10–12 July 2017. [Google Scholar] [CrossRef]
- Electronic Code of Federal Regulations. Available online: https://www.ecfr.gov/cgi-bin/text-idx?SID=aa3a99819fbf162f142eee0ec759f8df&mc=true&node=se14.1.33_173&rgn=div8 (accessed on 22 June 2023).
- Vieweg, M.; Wolters, F.; Reitenbach, S.; Hollmann, C.; Becker, R.-G. Multi-Disciplinary Tool Coupling for the Determination of Turbofan Transients During Preliminary Design. In Proceedings of the ASME Turbo Expo 2019, Phoenix, AZ, USA, 17–21 June 2019. [Google Scholar] [CrossRef]
- Alexiou, A.; Aretakis, N.; Kolias, I.; Mathioudakis, K. Novel Aero-Engine Multi-Disciplinary Preliminary Design Optimization Framework Accounting for Dynamic System Operation and Aircraft Mission Performance. Aerospace 2021, 8, 49. [Google Scholar] [CrossRef]
- Gallimore, S.J. Axial Flow Compressor Design. Proc. Inst. Mech. Eng. Part C J. Mech. Eng. Sci. 1999, 213, 437–449. [Google Scholar] [CrossRef]
- Kolias, I.; Alexiou, A.; Aretakis, N.; Mathioudakis, K. Axial Compressor Mean-Line Analysis: Chocking Modelling and Fully-Coupled Integration in Engine Performance Simulations. Int. J. Turbomach. Propuls. Power 2021, 6, 4. [Google Scholar] [CrossRef]
- Kiss, A.; Spakovszky, Z. Effects of Transient Heat Transfer on Compressor Stability. In Proceedings of the ASME Turbo Expo 2018, Oslo, Norway, 11–15 June 2018. [Google Scholar] [CrossRef]
- Neumann, N.; Peitsch, D. Introduction and Validation of a Mean Line Solver for Present and Future Turbomachines. In Proceedings of the 24th ISABE Conference, Canberra, Australia, 22–27 September 2019. ISABE-2019-24441. [Google Scholar]
- Vidal, L.E.F.; Pachidis, V.; Tunstall, R.J. Generating Axial Compressor Maps to Zero Speed. Proc. Inst. Mech. Eng. Part A J. Power Energy 2021, 235, 956–973. [Google Scholar] [CrossRef]
- Zhang, Y.; Zhang, S.; Xiao, Y. Aerodynamic Performance Prediction of Transonic Axial Multistage Compressors Based on One-Dimensional Meanline Method. In Proceedings of the ASME Turbo Expo 2020, Virtual, 21–25 September 2020. [Google Scholar] [CrossRef]
- Jones, S.M. Design of an Object-Oriented Turbomachinery Analysis Code: Initial Results. In Proceedings of the 22nd ISABE Conference, Phoenix, AX, USA, 25–30 October 2015. ISABE-2015-20015. [Google Scholar]
- Madadi, A.; Benisi, A.H. Performance Predicting Modeling of Axial-Flow Compressor at Design and Off-Design Conditions. In Proceedings of the ASME Turbo Expo 2008, Berlin, Germany, 9–13 June 2008. [Google Scholar] [CrossRef]
- Zhang, X.; Ju, Y.; Zhang, C. Accuracy and Sensitivity Analysis of Aerodynamic Performance Prediction Models for Transonic Axial-Flow Compressors. In Proceedings of the ASME Turbo Expo 2020, Virtual, 21–25 September 2020. [Google Scholar] [CrossRef]
- Zhang, Y.; Zhang, S. Performance Prediction of Transonic Axial Multistage Compressor Based on One-Dimensional Meanline Method. Proc. Inst. Mech. Eng. Part A J. Power Energy 2021, 235, 1355–1369. [Google Scholar] [CrossRef]
- Mattingly, J.D.; Heiser, W.H.; Pratt, D.T. Aircraft Engine Design, 2nd ed.; AIAA Education Series: Reston, VA, USA, 2002; ISBN 1-56347-538-3. [Google Scholar]
- Mattingly, J.D. Elements of Gas Turbine Propulsion; AIAA Education Series: Reston, VA, USA, 2005; ISBN -10 1-56-347778-5. [Google Scholar]
- Turner, M.G.; Merchant, A.; Bruna, D. A Turbomachinery Design Tool for Teaching Design Concepts for Axial-Flow Fans, Compressors, and Turbines. In Proceedings of the ASME Turbo Expo 2006, Barcelona, Spain, 8–11 May 2006. [Google Scholar] [CrossRef]
- Bruna, D.; Cravero, C.; Turner, M.G.; Merchant, A. An Educational Software Suite for Teaching Design Strategies for Multistage Axial Flow Compressors. In Proceedings of the ASME Turbo Expo 2007, Montreal, QC, Canada, 14–17 May 2007. [Google Scholar] [CrossRef]
- Turner, M.G.; Merchant, A.; Bruna, D. Applications of a Turbomachinery Design Tool for Compressors and Turbines. In Proceedings of the 43rd AIAA Joint Propulsion Conference and Exhibit, Cincinnati, OH, USA, 8–11 July 2007. [Google Scholar] [CrossRef]
- Turner, M.G.; Park, K.; Siddappaji, K.; Dey, S.; Gutzwiller, D.P.; Merchant, A.; Bruna, D. Framework for Multidisciplinary Optimization of Turbomachinery. In Proceedings of the ASME Turbo Expo 2010, Glasgow, UK, 14–18 June 2010. [Google Scholar] [CrossRef]
- Tomita, J.T.; Barbosa, J.R. Numerical Tools for High Performance Axial Compressor Design for Teaching Purpose. In Proceedings of the ASME Turbo Expo 2012, Copenhagen, Denmark, 11–15 June 2012. [Google Scholar] [CrossRef]
- Denton, J.D. MULTALL-An Open Source, CFD Based, Turbomachinery Design System. In Proceedings of the ASME Turbo Expo 2017, Charlotte, NC, USA, 26–30 June 2017. [Google Scholar] [CrossRef]
- Veres, J.P. Axial and Centrifugal Compressor Mean Line Flow Analysis Method. In Proceedings of the 47th AIAA Aerospace Sciences Meeting, Orlando, FL, USA, 5–8 January 2009. [Google Scholar] [CrossRef][Green Version]
- Becker, R.-G.; Reitenbach, S.; Klein, C.; Otten, T.; Nauroz, M.; Siggel, M. An Integrated Method for Propulsion System Conceptual Design. In Proceedings of the ASME Turbo Expo 2015, Montreal, Canada, 15–19 June 2015. [Google Scholar] [CrossRef]
- Banjac, M.; Petrovic, M.V. Development of Method and Computer Program for Multistage Axial Compressor Design: Part I-Mean Line Design and Example Cases. In Proceedings of the ASME Turbo Expo 2018, Oslo, Norway, 11–15 June 2018. [Google Scholar] [CrossRef]
- He, Y.; Sun, J.; Song, P.; Wang, X.; Xu, D. Development of a Multi-Objective Preliminary Design Optimization Approach for Axial Flow Compressors. In Proceedings of the ASME Turbo Expo 2018, Oslo, Norway, 11–15 June 2018. [Google Scholar] [CrossRef]
- Lei, F.; Ju, Y.; Zhang, C. A Rapid and Automatic Optimal Design Method for Six-Stage Axial-Flow Industry Compressor. J. Therm. Sci. 2021, 30, 1658–1673. [Google Scholar] [CrossRef]
- Lei, F.; Zhang, C. Preliminary Optimization of Multi-Stage Axial-Flow Industrial Process Compressors Using Aero-Engine Compressor Design Strategy. Appl. Sci. 2021, 11, 9248. [Google Scholar] [CrossRef]
- Kaden, W.; Turner, M.G. Open Source Axial Compressor Mean-Line Design Tool for Supercritical Carbon Dioxide. In Proceedings of the ASME Turbo Expo 2021, Virtual, 7–11 June 2021; GT2021-59961. [Google Scholar] [CrossRef]
- Glassman, A.J.; Lavelle, T.M. Enhanced Capabilities and Modified Users Manual for Axial-Flow Compressor Conceptual Design Code CSPAN; NASA TM-106833; NASA Lewis Research Center: Cleveland, OH, USA, 1995.
- Walsh, P.P.; Fletcher, P. Gas Turbine Performance, 2nd ed.; ASME Press: New York, NY, USA, 2004; ISBN 0-632-06434-X. [Google Scholar]
- Saravanamuttoo, H.I.H.; Rogers, G.F.C.; Cohen, H.; Straznicky, P.V.; Nix, A.C. Gas Turbine Theory, 7th ed.; Pearson: Harlow, UK, 2017; ISBN 9781-292-09309-3. [Google Scholar]
- Aungier, R.H. Axial-Flow Compressors, A Strategy for Aerodynamic Design and Analysis, 1st ed.; ASME: New York, NY, USA, 2003; ISBN 0-7918-0192-6. [Google Scholar]
- Miller, D.C.; Wasdell, D.L. Off-Design Prediction of Compressor Blade Losses. Proc. IMechE 1987, C279/87, 249–260. [Google Scholar]
- Banjac, M.; Petrovic, M.V.; Wiedermann, A. Secondary Flows, Endwall Effects, and Stall Detection in Axial Compressors. J. Turbomach. 2015, 137, 051004. [Google Scholar] [CrossRef]
- Schweitzer, J.K.; Garberoglio, J.E. Maximum Loading Capability of Axial Flow Compressors. J. Aircr. 1984, 21, 593–600. [Google Scholar] [CrossRef]
- Holloway, P.R.; Knight, G.L.; Koch, C.C.; Shaffer, S.J. Energy Efficient Engine: High Pressure Compressor Detail Design Report; NASA, CR-165558; NASA Lewis Research Center: Cleveland, OH, USA, 1982.
- Cline, S.J.; Fesler, W.; Liu, H.S.; Lovell, R.C.; Shaffer, S.J. Energy Efficient Engine: High Pressure Compressor Component Performance Report; NASA, CR-168245; NASA Lewis Research Center: Cleveland, OH, USA, 1983.
- Alexiou, A.; Aretakis, N.; Roumeliotis, I.; Kolias, I.; Mathioudakis, K. Performance Modelling of an Ultra-High Bypass Ratio Geared Turbofan. In Proceedings of the 23rd ISABE Conference, Manchester, UK, 3–8 September 2017. ISABE-2017-22512. [Google Scholar]
- Kolias, I.; Alexiou, A.; Aretakis, N.; Mathioudakis, K. Direct Integration of Axial Turbomachinery Preliminary Aerodynamic Design Calculations in Engine Performance Component Models. In Proceedings of the ASME Turbo Expo 2018, Oslo, Norway, 11–15 June 2018. [Google Scholar] [CrossRef]
- Kolias, I.; Aretakis, N.; Alexiou, A.; Mathioudakis, K. A Tool for the Design of Turbomachinery Disks for an Aero-Engine Preliminary Design Framework. Aerospace 2023, 10, 460. [Google Scholar] [CrossRef]
- Jeschke, P.; Kurzke, J.; Schaber, R.; Riegler, C. Preliminary Gas Turbine Design Using the Multidisciplinary Design System MOPEDS. In Proceedings of the ASME Turbo Expo 2002, Amsterdam, The Netherlands, 3–6 June 2002. [Google Scholar] [CrossRef]
- Panchenko, Y.; Moustapha, H.; Mah, S.; Patel, K.; Dowhan, M.J.; Hall, D. Preliminary Multi-Disciplinary Optimization in Turbomachinery Design. In Proceedings of the RTO AVT Symposium, RTO-MP-089, 57/1-22, Paris, France, 22–25 April 2002. [Google Scholar]
- Avellán, R.; Grönstedt, T. Preliminary Design of Subsonic Transport Aircraft and Engines. In Proceedings of the 18th ISABE Conference, Beijing, China, 2–7 September 2007. ISABE-2007-1195. [Google Scholar]
- Bretschneider, S.; Staudacher, S.; Arago, O. Architecture of a Techno-Economic and Environmental Risk Assessment Tool Using a Multi-Modular Build Approach. In Proceedings of the 18th ISABE Conference, Beijing, China, 2–7 September 2007. ISABE-2007-1103. [Google Scholar]
- Ogaji, S.; Pilidis, P.; Sethi, V. Advanced Power Plant Selection: The TERA (Techno-Economic Environmental Risk Analysis) Framework. In Proceedings of the 19th ISABE Conference, Montreal, Canada, 7–11 September 2009. ISABE-2009-1115. [Google Scholar]
- Vieweg, M.; Reitenbach, S.; Hollmann, C.; Schnös, M.; Behrendt, T.; Krumme, A.; Otten, T.; Meier zu Ummeln, R. Collaborative Aircraft Engine Preliminary Design Using a Virtual Engine Platform, Part B: Application. In Proceedings of the AIAA Scitech 2020 Forum, AIAA-2020-0124, Orlando, FL, USA, 6–10 January 2020. [Google Scholar] [CrossRef]
- Kirby, M.; Mavris, D. The Environmental Design Space. In Proceedings of the 26th International Congress of the Aeronautical Sciences, ICAS-2008-4.7.3, Anchorage, AK, USA, 14–19 September 2008. [Google Scholar]
- Reitenbach, S.; Krumme, A.; Behrendt, T.; Schnös, M.; Schmidt, T.; Hönig, S.; Mischke, R.; Moerland, E. Design and Application of a Multi-Disciplinary Pre-Design Process for Novel Engine Concepts. In Proceedings of the ASME Turbo Expo 2018, Oslo, Norway, 11–15 June 2018. [Google Scholar] [CrossRef]
- GasTurb. Available online: https://www.gasturb.de/ (accessed on 22 June 2023).
- Gas Turbine Simulation Program. Available online: https://www.gspteam.com/ (accessed on 22 June 2023).
- GitHub-NASA/T-MATS. Available online: https://www.github.com/nasa/T-MATS/ (accessed on 22 June 2023).
- Kyprianidis, K.G.; Colmenares, Q.R.F.; Pascovici, D.S.; Ogaji, S.O.T.; Pilidis, P.; Kalfas, A.I. EVA: A Tool for Environmental Assessment of Novel Propulsion Cycles. In Proceedings of the ASME Turbo Expo 2008, Berlin, Germany, 9–13 June 2008. [Google Scholar] [CrossRef]
- EcosimPro. PROOSIS Modelling and Simulation Software. Available online: http://www.proosis.com/ (accessed on 22 June 2023).
- Felder, J.L.; Kim, H.D.; Brown, G.V.; Chu, J. An Examination of the Effect of Boundary Layer Ingestion on Turboelectric Distributed Propulsion Systems. In Proceedings of the 49th AIAA Aerosp. Sci. Meet., AIAA-2011-300, Orlando, FL, USA, 4–7 January 2011. [Google Scholar] [CrossRef]
- Wilcock, R.C.; Young, J.B.; Horlock, J.H. The Effect of Turbine Blade Cooling on the Cycle Efficiency of Gas Turbine Power Cycles. ASME J. Eng. Gas Turbines Power 2005, 127, 109–120. [Google Scholar] [CrossRef]
- Kolias, I. Development of an Integrated System for Preliminary Design of Aircraft Gas Turbines. Ph.D. Thesis, National Technical University of Athens, Athens, Greece, 2023. [Google Scholar]
- Ingber, L. Simulated Annealing: Practice versus Theory. J. Math. Comput. Model. 1993, 18, 29–57. [Google Scholar] [CrossRef]
- Nelder, J.A.; Mead, R. A simplex method for function minimization. Comput. J. 1965, 7, 308–313. [Google Scholar] [CrossRef]
- Cumpsty, N.A. Compressor Aerodynamics, 1st ed.; Longman: Harlow, UK, 1989; ISBN 0-582-01364-X. [Google Scholar]
- Swan, W.C. A Practical Method of Predicting Transonic-Compressor Performance. J. Eng. Power 1961, 83, 322–330. [Google Scholar] [CrossRef]
- Banjac, M.; Petrovic, M.V.; Wiedermann, A. A New Loss and Deviation Model for Axial Compressor Inlet Guide Vanes. J. Turbomach. 2014, 136, 071011. [Google Scholar] [CrossRef]
- Vavra, M.H. Aero-Thermodynamics and Flow in Turbomachines; Krieger: New York, NY, USA, 1974; ISBN 0-88275-189-1. [Google Scholar]
- Lakshminarayana, B. Methods of Predicting the Tip Clearance Effects in Axial Flow Turbomachinery. J. Basic Eng. 1970, 92, 467–480. [Google Scholar] [CrossRef]
- Dixon, S.L.; Hall, C.A. Fluid Mechanics and Thermodynamics of Turbomachinery, 7th ed.; Elsevier: Woburn, MA, USA, 2014; ISBN 978-0-12-415954-9. [Google Scholar]
- Steinke, R.J.; Crouse, J.E. Analytical Studies of Aspect Ratio and Curvature Variations for Axial-Flow-Compressor-Inlet Stages under High Loading; NASA, TN D-3959; NASA Lewis Research Center: Cleveland, OH, USA, 1967.
- Wright, P.I.; Miller, D.C. An Improved Compressor Performance Prediction Model. Proc. IMechE 1991, C423/028, 69–82. [Google Scholar]
- Koch, C.C.; Smith, L.H., Jr. Loss Sources and Magnitudes in Axial-Flow Compressors. J. Eng. Power 1976, 98. [Google Scholar] [CrossRef]
- Creveling, H.F.; Carmody, R.H. Axial Flow Compressor Design Computer Programs Incorporating Full Radial Equilibrium Part I –Flow Path and Radial Distribution of Energy Specified (Program II); NASA, CR-54532; NASA Lewis Research Center: Cleveland, OH, USA, 1968.
















| Parameter | Design Point Value |
|---|---|
| Inlet total temperature | 288.15 K |
| Inlet total pressure | 101,325 Pa |
| Rotational speed | 12,416.5 rpm |
| Inlet mass flow rate | 54.4 kg/s |
| Overall pressure ratio | 25.0 |
| Parameter | LP Compressor | HP Compressor |
|---|---|---|
| Flowpath Shape | Constant hub diameter | Constant mean diameter |
| Blade Profile | Stators: NACA-65 Rotors: DCA | |
| Inlet Mach Number | 0.4 | 0.4 |
| Exit Mach Number | 0.4 | 0.3 |
| Velocity Distribution | According to Equation (A1) with = 1 | |
| Rotor inlet flow angle | According to Equation (A3) with = 15° | |
| Aspect Ratio | IGV: 2.5 | IGV: 3.8 |
| According to Equation (A4) with Rotor = 1.7, = 0.07 and = 1 Stator = 2.5 = 0.15 and = 1 | ||
| Solidity | Calculated-Equation (A5) | |
| Axial gap ratio | 30% of axial chord | |
| Work Distribution | From the aerodynamic criteria with their default values | |
| Blockage factor | Default models in Appendix B | |
| Incidence | ||
| Deviation | ||
| Losses | ||
| Parameter | LP Compressor | HP Compressor |
|---|---|---|
| Number of Stages, | 5 | 10 |
| First Rotor Tip Speed, (m/s) | 345 | 410 |
| Polytropic Efficiency (%) | 91.6 | 91.5 |
| Pressure Ratio | 3.05 | 12.75 |
| Parameter | Value |
|---|---|
| Bypass Ratio, BPR | 13.6 |
| Overall Pressure Ratio, OPR | 49.3 |
| Fan Pressure Ratio, FPR | 1.44 |
| Specific Thrust, sFN (m/s) | 99.0 |
| Pressure Ratio Split Parameter, nPR | 0.35 |
Disclaimer/Publisher’s Note: The statements, opinions and data contained in all publications are solely those of the individual author(s) and contributor(s) and not of MDPI and/or the editor(s). MDPI and/or the editor(s) disclaim responsibility for any injury to people or property resulting from any ideas, methods, instructions or products referred to in the content. |
© 2023 by the authors. Licensee MDPI, Basel, Switzerland. This article is an open access article distributed under the terms and conditions of the Creative Commons Attribution (CC BY) license (https://creativecommons.org/licenses/by/4.0/).
Share and Cite
Alexiou, A.; Kolias, I.; Aretakis, N.; Mathioudakis, K. Aero-Engine Preliminary Design Optimization and Operability Studies Supported by a Compressor Mean-Line Design Module. Aerospace 2023, 10, 726. https://doi.org/10.3390/aerospace10080726
Alexiou A, Kolias I, Aretakis N, Mathioudakis K. Aero-Engine Preliminary Design Optimization and Operability Studies Supported by a Compressor Mean-Line Design Module. Aerospace. 2023; 10(8):726. https://doi.org/10.3390/aerospace10080726
Chicago/Turabian StyleAlexiou, Alexios, Ioannis Kolias, Nikolaos Aretakis, and Konstantinos Mathioudakis. 2023. "Aero-Engine Preliminary Design Optimization and Operability Studies Supported by a Compressor Mean-Line Design Module" Aerospace 10, no. 8: 726. https://doi.org/10.3390/aerospace10080726
APA StyleAlexiou, A., Kolias, I., Aretakis, N., & Mathioudakis, K. (2023). Aero-Engine Preliminary Design Optimization and Operability Studies Supported by a Compressor Mean-Line Design Module. Aerospace, 10(8), 726. https://doi.org/10.3390/aerospace10080726
