Abstract
The KC-46A Pegasus, a Boeing 767 (B767) commercial derivative aircraft (CDA), is a key part of the United States Air Force’s (USAF) efforts to modernize their aging tanker fleet. The Department of Defense (DoD) and the USAF have heavily emphasized the desire and need for Condition-Based Maintenance Plus (CBM+) to improve aircraft maintenance programs such as the KC-46A. This study reviews existing CBM+ practices on B767 and related aircraft fleets at Delta Air Lines to identify initial steps for implementing CBM+ in the KC-46 maintenance program. Specifically, comparative vacuum monitoring (CVM) sensors are proposed for KC-46A structural health monitoring (SHM) as a Federal Aviation Administration (FAA)-certified CBM+ technology. As demonstrated at Delta Air Lines Technical Operations (Delta TechOps), CVM sensors satisfy the technological, procedural, financial, and regulatory requirements to advance KC-46A SHM and serve as a template for future CBM+ initiatives.
1. Introduction
The KC-46A Pegasus is a United States Air Force (USAF) tanker aircraft designed for aerial refueling, transportation, and aeromedical evacuation missions. A commercial derivative aircraft (CDA) of the Boeing 767 (B767), the KC-46A leads the USAF strategy to supplement and ultimately replace their aging tanker fleet. The KC-46A can carry 200,000 pounds of fuel and refuel nearly every U.S. and allied aircraft. As of July 2022, 61 of 179 planned aircraft are fielded at various USAF and Air National Guard bases which operate and maintain KC-46A aircraft [1].
The sustainment program for the KC-46A will make up the majority of the long-term operating cost and is critical for the U.S. military’s operational readiness [2]. KC-46A sustainment includes the maintenance program, logistical supply chain, supporting personnel and equipment, and many other activities. Required inspections and maintenance tasks are driven by a combination of utilization and calendar day limits. For example, a particular task might be due at 300 flight hours or 90 days, whichever comes first. While many of the maintenance tasks can be completed at operating bases (referred to as field maintenance), some more in-depth tasks require the aircraft to be serviced at a maintenance depot.
To modernize and improve KC-46A sustainment, the USAF’s KC-46A System Program Office (SPO) intends to implement a Condition-Based Maintenance Plus (CBM+) program to advance corrective and preventative maintenance activities toward a diagnostic/prognostic model. The goal is to efficiently maintain aircraft while remaining focused on mission effectiveness. To realize this goal as a CDA, KC-46A CBM+ activities are based on a reliability-enhanced, Federal Aviation Administration (FAA)-certified maintenance program. This paper presents unique implications and opportunities for the KC-46A SPO when interacting with the FAA, Boeing (the KC-46A original equipment manufacturer (OEM)), and other B767 operators.
Department of Defense (DoD) CBM+
The Office of the Secretary of Defense’s CBM+ handbook defines CBM+ as follows:
“The application and integration of appropriate processes, technologies, and knowledge-based capabilities to improve the reliability and maintenance effectiveness of DoD systems and components. At its core, CBM+ is a culture that seeks to perform maintenance based on evidence of need provided by Reliability Centered Maintenance (RCM) analysis and other enabling processes and technologies. CBM+ uses a systems engineering approach to collect data, enable analysis, and support the decision-making processes for system acquisition, sustainment, and operations”. [3]
This definition aligns with Department of Defense (DoD) policy requiring CBM+ to be a “principal consideration in the selection of maintenance concepts, technologies, and processes for all new weapon systems, equipment, and materiel programs based on readiness requirements, life cycle cost goals, and RCM-based functional analysis formulated in a comprehensive reliability and maintainability engineering program” [4].
New weapons systems are therefore required to balance the yin and yang of RCM and condition-based maintenance (CBM) approaches, pictured in Figure 1, to build their CBM+ methodology and arrive at a collaborative enterprise capability integrating processes, technologies, and knowledge-based applications. Figure 2 illustrates the six functional activities of CBM+ to iteratively achieve this capability.
Figure 1.
CBM+, RCM, and CBM relationship [3].
Figure 2.
Feedback loop of CBM+ elements [4].
Specifically, RCM is an analytical process that assists maintenance managers in determining appropriate methods of maintenance when considering costs, accuracy, and availability of required data, as well as the specific failure mechanism being analyzed. CBM is an established approach to identifying and scheduling maintenance tasks; it employs continuous or periodic assessment of weapon system condition using sensors or external tests and measurements through first-hand observation or portable equipment. CBM+ utilizes both RCM and CBM to satisfy and revise maintenance requirements. It is different than a strictly CBM strategy in that it incorporates sensor data into RCM analyses to implement changes and perform trend analysis for a specific aircraft and across a fleet.
The KC-46 SPO’s vision of driving their CBM+ methodology towards a diagnostic/prognostic model will require a concerted effort across both approaches. As shown in Table 1, such a model performs maintenance based on remaining useful life (RUL) forecasts derived from actual stress loads and real-time trend analysis. It requires an agile supply chain supporting a maintenance and repair enterprise that dynamically schedules maintenance actions driven by comprehensive data feeds and state-of-the-art prognostic failure models.
Table 1.
Range of maintenance approaches [4].
To contextualize the KC-46A desired CBM+ future state, the KC-46A SPO, Georgia Tech Research Institute (GTRI), and Delta TechOps studied how Delta achieved success in its predictive maintenance activities as a leading B767 commercial operator [5,6]. Specifically, the research collaboration investigated how Delta TechOps participated in industry activity with the FAA, OEMs, and other commercial operators to demonstrate and certify CBM+ improvements as an alternate means of compliance (AMOC) for maintenance requirements. After decades operating the B767 and related aircraft fleets, Delta’s lessons learned in applying CBM+ are recognized as improving its operational performance and advancing the regulatory environment to enable predictive maintenance for the KC-46A [7,8]. Lastly, Blond et al. prescribe a related decision-making framework for the KC-46A maintenance program which includes CBM+ solutions as an AMOC to optimize a preventative maintenance task [1]. The authors of [9,10] cite these types of practical applications as needed to build empirical evidence supporting the implementation of CBM across use cases.
2. Approach and Methods
This study was conducted to identify a potential starting point for the USAF to incorporate CBM+ into KC-46A maintenance operations. A key sustainment strategy for the KC-46A program is to adhere to FAA guidelines and utilize the maintenance program of a B767. In addition to airworthiness, the FAA certified the KC-46A mission systems (e.g., aerial refueling systems) via a supplemental type certificate (STC) in 2018. This effort, during which the USAF pushed for FAA certification of the maximum number of components possible, was designed to “reap the benefits of decades of reliability upgrades Boeing made to the aircraft for commercial customers” [11]. When considering sustainment, alignment to FAA regulations aimed to increase USAF access to spare parts and maintenance and training data from commercial operators [11]. Because the KC-46A is a CDA and adheres closely to FAA guidance, commercial benchmarking was used to identify CBM+ and structural health monitoring (SHM) opportunities for the KC-46A. Specifically, Delta TechOps most closely exemplified KC-46A CBM+ opportunities because of their research into and application of comparative vacuum monitoring (CVM) sensors across the operator’s long-term use of B767s.
To guide our comparison between the KC-46A and Delta’s B767 fleet, we leveraged an October 2020 presentation from David Piotrowski, senior principal engineer at Delta TechOps, which outlined the following four components of a CBM+ initiative: technical, procedural, financial, and regulatory [7]. Across these four CBM+ domains, progressive stages of their implementation can be thought of as “crawl, walk, run” phases for the KC-46A. The “crawl” phase starts by incorporating SHM technology into aircraft maintenance tasks as currently written. This stage follows current maintenance practices and adds the data collected from a sensor into the decision-making process to repair or replace a part. Next, in the “walk” stage, CVM sensor data can be used to determine when a manual inspection should be scheduled to validate the sensor data. This stage relies on frequently monitoring the sensor data to inform dynamic task interval scheduling. Lastly, the “run” stage relies on continuous monitoring of sensor data and an analysis of failure modes for individual parts such that maintenance is only conducted when and if required [7].
The purpose of this study is to show how utilizing CVM sensors for SHM is a potential CBM+ introduction for the USAF KC-46A maintenance program. When considering the matrix of CBM+ components and the “crawl, walk, run” steps of SHM, the scope of this study primarily falls in the “crawl” section of the technology component, visually represented by Table 2.
Table 2.
Scope of this study in context of CBM+ components.
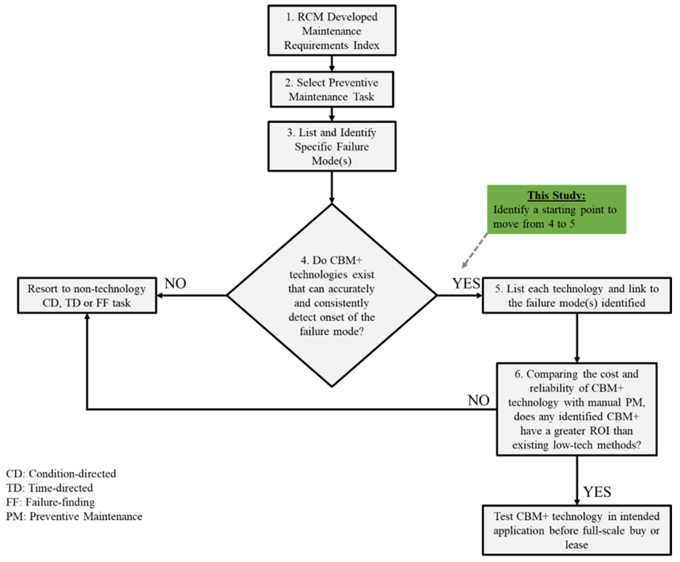
Figure 3 shows the relationship between RCM and CBM+ as defined by the military standard for RCM [12]. A key takeaway from Figure 3 is that CBM+ technologies are intended to enhance the effectiveness of preventative maintenance based on the technology’s ability to detect failure mode(s). Regarding CVM sensors, the flowchart was adapted to show the scope of this study in the KC-46A’s context. This study conducted semi-structured stakeholder interviews with subject matter experts and surveys of CVM technologies and CBM+ programs to identify a starting point to move from Step 4 to 5 in Figure 3’s flowchart (as highlighted in green).
Figure 3.
Scope of this study in the DoD context of the relationship between RCM and CBM+.
3. Results
Blond et al. [1,6] informed our survey of relevant CBM+ technologies and programs by modeling and analyzing a proposed CBM+ environment for the KC-46A. Expanding on these foundations, we studied sensor-based CBM+ enablers, such as CVM, to identify potential starting points for the USAF to incorporate CBM+ into KC-46A maintenance operations. These aircraft health management (AHM) techniques monitor powerplants, structures, and components to “diagnose faulty states and predict future degradation of the equipment” [13]. The FAA, via its participation in the International Maintenance Review Board Policy Board (IMRBPB), has described the process, problem, considerations, assumptions, and recommendations for inserting AHM into the KC-46A maintenance program using the Maintenance Steering Group Third Edition (MSG-3) governing standard [14]. The International Air Transport Association defines an efficient program as “one which schedules only those tasks necessary to meet the stated objectives. It does not schedule additional tasks which will increase maintenance costs without a corresponding increase in reliability protection” [14]. For example, an aircraft health monitoring white paper found that up to 90% of scheduled maintenance tasks result in no finding [13]. The presented conclusion from this statistic is that “90% of aircraft ground time for systems scheduled maintenance does not change the condition of the aircraft,” describing the need for a condition-based maintenance approach to task scheduling [14]. This is especially applicable to the KC-46A based on its maintenance program’s underperformance in availability, reliability, and maintainability, as described in [1], and absence of CBM+ activities/improvements.
Powerplant health management began as early as the 1970s with sensors to capture relevant parameters across different phases of flight. The high cost to repair aircraft engines spurred development of more advanced methods for monitoring and diagnosing engine health [15]. In a previous GTRI CBM+ study for the USAF [16], a focus on CBM+ implementation for non-engine components was recommended, as robust powerplant prognostic health monitoring is currently the industry standard and observed in the KC-46A. Accordingly, SHM provided a salient alternate for KC-46A CBM+ implementation, as existing technologies can reliably detect structural failure modes. Delta TechOps also demonstrates how to collaborate with the FAA and Boeing to implement SHM in Boeing fleets across the “crawl” and “walk” phases.
3.1. SHM Implementation
In conjunction with the DoD standard for RCM processes, the USAF CBM+ handbook details the activities and resources involved in KC-46A SHM implementation. Figure 4 shows the USAF CBM+ process highlighted with key considerations for developing an SHM test case [17].
Figure 4.
USAF CBM+ process.
The callouts identify key points in SHM implementation for the KC-46A. They include:
- Maintenance data from supply, depot, and flight line maintenance activities as a critical input to provide feedback to decision-makers on the performance of a preventative maintenance task.
- Information technology solutions to support CBM+ data integration and analysis using the KC-46A enterprise decision-making environments, titled the Pegasus Fleet Management Tool (PFMT) and Predictive Analytics and Decision Assistant (PANDA), and maintenance information systems (referred to as G081, G097, and G099).
- The decision-making framework defined in [1] to identify the SHM advancements which will be most impactful in improving the KC-46A maintenance program.
Upon CBM+ deployment in the last step of the USAF’s CBM+ process, we propose the KC-46A SHM test case follow a similar progression to Delta TechOps’ “crawl, walk, run” approach, given its success in the commercial market. This progression is designed to increase the use of SHM sensor data in Figure 4’s process to advance from a preventative to a predictive maintenance strategy for selected KC-46A structural maintenance tasks. This approach is summarized in Figure 5.
Figure 5.
SHM approach summary.
3.2. Comparative Vacuum Monitoring (CVM)
The commercial airline industry and Delta TechOps have advanced SHM using CVM sensors for crack detection on aircraft structures since 2005 [7]. These sensors rely on pressure differences between small vacuum galleries between the sensor and aircraft structure. CVM sensors can be combined in series to monitor large sections of an aircraft structure, strategically placed by the aircraft operator, and can provide continuous or periodic data monitoring.
From 2005 to 2013, Delta TechOps conducted durability testing on six CVM sensors in hard-to-reach areas of a B767 empennage. These sensors, along with CVM sensors installed on another 20 Delta aircraft, flew over 1 million flight hours without environmental or functional failures [7]. The CVM data collection procedure “was designed to be easy” with a handheld vacuum source and flow meter device with the versatility to accommodate periodic or continuous monitoring [7,14]. Quickly accessing the CVM connection terminals reduced the maintenance cost of this structural inspection from a multi-day special hangar visit with risks of damaging systems/structures removed for manual inspection to approximately 15 min per connector in a line maintenance environment. Additionally, the CVM sensor and associated air tube installation did not structurally alter the aircraft or require aircraft power, which kept the procedure from requiring FAA approval for installation. These CVM capabilities, shown in Figure 6, provide the data feeds necessary for the KC-46A to progress through the “crawl, walk, run” stages of CBM+.
Figure 6.
CVM sensor flowchart and data collection procedure [6].
In March 2022, the FAA issued a supplemental type certificate (STC) for CVM sensors on B737-800 Wi-Fi antenna support structure inspections. This STC declared the first and only FAA-approved SHM sensor for crack detection, demonstrating its potential viability for the KC-46A [8]. In addition to many years of operational testing at Delta TechOps, lab demonstrations of CVM sensors supported the STC’s approval through enhanced detection of structural cracks compared to human visual inspection. Sandia National Laboratories conducted over 200 fatigue tests on 2.54 mm thick aluminum sheets representing aircraft structures. The tests exceeded the crack detection goal with no reported false-positive readings [18].
3.3. KC-46A CVM Applications
During the “crawl” phase of KC-46A CVM applications, retrieving the sensor data can be added to an existing inspection of a desired structural component on a small number of aircraft. The chosen area should be time-intensive to visually inspect, maximizing the return on investment (ROI) of installing the sensor. For example, an Air Transport Association (ATA) Chapter 53 intrusive “special regular inspection” requires 30 tasks just to access the area under inspection.
Collected data from ATA Chapter 53 inspections performed during the KC-46A’s C-check and associated CVM sensors can be stored in PFMT, a KC-46A repository for maintenance and engineering data, to justify advancing to SHM’s “walk” and “run” phases. PFMT is a platform to collect, analyze, and compare the results of manual inspections and CVM sensor data to support CBM+ initiatives.
Mimicking Delta’s “crawl” phase, it is recommended that engineers retrieve CVM sensor readings periodically rather than formally adding the step to a maintenance task. This gradual development will also inform PFMT requirements and future CBM+ efforts. In the “walk” stage, the USAF could capitalize on the time savings by collecting the sensor readings as an approved alternate inspection method (i.e., AMOC) on flight lines before graduating to continuous, remote monitoring in the “run” phase.
Moving from the technical to the procedural domain of CVM applications for the KC-46A, the USAF can benefit from the lessons learned during Delta’s CVM installations and the downstream effects on their maintenance requirements. Future work in this area should consider which specific maintenance tasks and inspections could be completed with CVM sensors. Furthermore, the USAF can leverage Delta’s procedures as a template to adapt the installation and monitoring to fit within DoD requirements.
Regulatory considerations for the KC-46A should consider how the recent FAA certification process can be adapted for identified USAF applications. This is critical to aligning the KC-46A sustainment strategy to the commercial regulatory environment governing Boeing maintenance programs such as the KC-46A. Lastly, CVM financial benefits must be identified in terms of readiness increases and cost savings in depot and field maintenance operations to measure its ROI.
Overall, the large commercial push for CVM research and SHM applications make it a favorable starting point for the USAF because the industry’s momentum will ease the burden of the USAF’s future research. Figure 7 summarizes our research contributions for CVM as a use case to advance CBM+ in the KC-46A maintenance program.
Figure 7.
SHM use case with CVM sensor summary.
3.4. Operationalizing CBM+
To implement CBM+ in KC-46A operations, CVM sensors are recommended to inform the RUL of structural components. Tailoring these RUL degradation rates to each application can develop crack growth models to drive maintenance actions. Scaling this approach across the KC-46A fleet enables enterprise scheduling of structural maintenance actions during depot and field maintenance activities.
Figure 8 proposes a predictive maintenance architecture for the KC-46A CBM+ program which takes in several data sets and uses various algorithms (i.e., optimization, CBM, and machine learning (ML)) to create actionable alerts and metrics for this type of enterprise-wide scheduling optimization [19]. Considering that data are the critical input for the entire system, KC-46A users will have to apply CVM and leverage commercial results, such as those observed at Delta TechOps, to answer the following questions:
Figure 8.
Proposed KC-46A CBM+ predictive maintenance architecture (Adapted from [19]).
- Do the data exist?
- Do the data cover the appropriate fleet and timespan?
- Do the data have high enough quality—or will they require extensive preparation?
- Is the data set large enough for training and cross validation?
Recommendations to enable these CBM+ capabilities and address many of the challenges described by [10] for the KC-46A include the following:
- Develop, Communicate, and Execute a KC-46A CBM+ Roadmap: To provide strategic direction and planning to the KC-46A sustainment enterprise, the CBM+ Roadmap presented by the KC-46A SPO during this study is recommended to be developed, communicated, and executed by a CBM+ working group. The roadmap provides the required details to begin establishing CBM+ capabilities to support the KC-46A maintenance and reliability program.
- Industry Engagement: With the USAF being the largest future operator of the B767, KC-46A leadership is recommended to advocate for CBM+ capabilities to Boeing and the FAA through industry engagements such as the Industry Steering Committee and Maintenance Review Board. These engagements communicate the operational demands to regulators, OEMs, and technology vendors for CBM+ capabilities to advance existing maintenance strategies. As discussed, Delta Air Lines successfully demonstrates how to engage industry partners when integrating CBM+ improvements across the technical, operational, regulatory, and financial domains. Additionally, the latest MSG-3 revision includes a CBM+ type analysis to evaluate AHM capabilities for maintenance tasks.
- Determine the Data Environment to Develop CBM+ Capabilities: Across this study, we observed a need to consolidate KC-46A data and reliability/maintainability analysis into a more collaborative data environment. We recommend establishing a modern computing environment, such as PFMT, as the authoritative decision support system for the KC-46A CBM+ program. Doing so enhances the enterprise execution of CBM+ activities to realize its benefits.
4. Discussion
This study proposes CVM sensors as a starting point for the USAF to implement CBM+ in the KC-46A maintenance program. Primary evidence supporting this recommendation includes the FAA’s approval of CVM sensors for SHM, successful commercial demonstrations of CVM at Delta TechOps, and CVM’s ROI for high-cost KC-46A structural inspections. Technical, procedural, regulatory, and financial considerations are evaluated to scale CVM in optimizing the KC-46A maintenance program.
The same approach is recommended to advance from preventative to predictive strategies on KC-46A powerplant and component maintenance actions. For example, RCM analysis should be conducted on engine diagnostic/prognostic data to adjust and improve engine preventative maintenance tasks. Robust predictions based on relevant data sets (e.g., maintenance data, aircraft sensor data, etc.) are recommended to be documented in PFMT and optimally scheduled during depot and field maintenance activities based on resource and operational constraints. These types of CBM+ initiatives should be prioritized based on the ROI relative to cost savings and readiness improvements to realize a future-state predictive maintenance environment for the KC-46A fleet.
Author Contributions
Conceptualization, K.B., A.C., T.O. and N.T.; methodology—K.B., T.O., N.T. and D.P.; validation—D.P. and A.C.; investigation—K.B., T.O. and N.T.; resources—D.P. and A.C.; writing—original draft preparation, K.B., T.O. and N.T.; writing—review and editing, D.P. and A.C.; supervision—K.B. and A.C. All authors have read and agreed to the published version of the manuscript.
Funding
This research was funded by the U.S. Air Force’s KC-46A Program Office under contract number FA8523-19-D0006/FA8523-21-F-0056.
Data Availability Statement
Due to the military operational nature of the data, information created during and/or analyzed during the current study is available from the corresponding author (K.B.) upon reasonable request to bona fide researchers.
Acknowledgments
We would like to thank our partners, the Headquarters Air Force Deputy Chief of Staff for Logistics, Engineering, and Force Protection’s (HAF/A4) Tesseract Office of Innovation and Delta TechOps, for their invaluable assistance during the course of this study. We would also like to thank the reviewers for their careful reading and constructive suggestions. Finally, we would like to thank the wonderful men and women at the U.S. Air Force’s KC-46A Program Office who patiently and professionally supported this effort.
Conflicts of Interest
The authors declare no conflict of interest.
References
- Blond, K.; Clark, A.; Bradley, T. A Decision-Making Framework for the KC-46A Maintenance Program. In Proceedings of the 69th Reliability and Maintainability Symposium, Orlando, FL, USA, 23 January 2023. [Google Scholar]
- Office of the Secretary of Defense. Defense Acquisition Guidebook; Office of the Secretary of Defense: Pentagon, VA, USA, 2013; Chapter 3. Available online: https://www.dote.osd.mil/Portals/97/docs/TEMPGuide/DefenseAcquisitionGuidebook.pdf (accessed on 15 May 2023).
- Office of the Secretary of Defense. Condition Based Maintenance Plus DoD Guidebook; Office of the Secretary of Defense: Pentagon, VA, USA, 2008. Available online: https://www.dau.edu/pdfviewer/Source/Guidebooks/Condition-Based-Maintenance-(CBM)-Plus-Guidebook.pdf (accessed on 1 March 2023).
- Department of Defense Instruction 4151.22. Condition Based Maintenance Plus for Materiel Maintenance. 2020. Available online: https://www.esd.whs.mil/Portals/54/Documents/DD/issuances/dodi/415122p.pdf?ver=2020-08-14-152511-117 (accessed on 1 March 2023).
- Blond, K.; Himschoot, A.; Klein, E.; Conley, S.; Clark, A. Adapting Commercial Best Practices to U.S. Air Force Maintenance Scheduling. Aerospace 2023, 10, 61. [Google Scholar] [CrossRef]
- Blond, K.E.; Thompson, N.; Clark, A.L. Condition Based Maintenance Plus (CBM+) and Predictive Maintenance Study Final Report; USAF Contract # FA8523-19-D0006/FA8523-21-F-0056; Georgia Tech Research Institute: Atlanta, GA, USA, 2022. [Google Scholar]
- Piotrowski, D. Implementation of SHM at Delta Air Lines. In Proceedings of the 12th International Symposium on Non-Destructive Testing in Aerospace, Williamsburg, VA, USA, 6–8 October 2020; Available online: https://www.ndt.net/?id=25638 (accessed on 15 January 2023).
- Piotrowski, D. Navigating Civil Aviation Regulations for Health Monitoring. In Proceedings of the 1st International Conference for Condition Based Maintenance in Aerospace, Delft, The Netherlands, 25 May 2022. [Google Scholar]
- Ingemarsdotter, E.; Kambanou, M.L.; Jamsin, E.; Sakao, T.; Balkenende, R. Challenges and solutions in condition-based maintenance implementation-A multiple case study. J. Clean. Prod. 2021, 296, 126420. [Google Scholar] [CrossRef]
- Fraser, K.; Hvolby, H.H.; Tseng, T.L. Maintenance management models: A study of the published literature to identify empirical evidence: A greater practical focus is needed. Int. J. Qual. Reliab. Manag. 2015, 32, 635–664. [Google Scholar] [CrossRef]
- “KC-46 Tanker Modernization: Aircraft Delivery Has Begun, but Deficiencies Could Affect Operations and Will Take Time to Correct” United States Government Accountability Office, GAO-19-480. June 2019. Available online: https://www.gao.gov/products/gao-19-480 (accessed on 15 January 2023).
- MIL-STD-3034A; Reliability-Centered Maintenance (RCM) Process. Department of Defense Standard Practice: Philadelphia, PA, USA, 2014.
- Bundeanu, D. From Aircraft health Monitoring to Aircraft Health Management. International Air Transport Association. February 2022. Available online: https://www.iata.org/contentassets/fafa409c883d41198aeb87628c848851/ahm-wp-1sted-2022.pdf (accessed on 1 March 2023).
- International Maintenance Review Board, Issue Paper 180: Aircraft Health Monitoring (AHM) integration in MSG-3, International Air Transport Association. April 2018. Available online: https://www.easa.europa.eu/download/imrbpb/IP%20180%20-%20AHM%20integration%20in%20MSG-3.pdf (accessed on 15 February 2023).
- Volponi, A.J. Gas Turbine Engine Health Management: Past, Present, and Future Trends. J. Eng. Gas Turbines Power 2014, 136, 051201. [Google Scholar] [CrossRef]
- Clark, A.; Blond, K. Future Large-Scale Condition-Based Maintenance Plus Program Final Report; USAF Contract # FA8523-19-D0006/FA8525-20-F-0043; Georgia Tech Research Institute: Atlanta, GA, USA, 2021. [Google Scholar]
- USAF CBM+ Predictive Maintenance Handbook; Air Force Rapid Sustainment Office: Dayton, OH, USA, 2020.
- Roach, D.P. Use of Comparative Vacuum Monitoring Sensors for Automated Wireless Health Monitoring of Bridges and Infrastructure; United States Department of Energy Office of Scientific and Technical Information: Oak Ridge, TN, USA, 2018. [Google Scholar]
- Spexet, A. Improving Mission Readiness using AI/ML Enabled Predictive Analytics. In Proceedings of the 6th Annual Workshop on Naval Applications of Machine Learning, San Diego, CA, USA, 22–24 March 2022. [Google Scholar]
Disclaimer/Publisher’s Note: The statements, opinions and data contained in all publications are solely those of the individual author(s) and contributor(s) and not of MDPI and/or the editor(s). MDPI and/or the editor(s) disclaim responsibility for any injury to people or property resulting from any ideas, methods, instructions or products referred to in the content. |
© 2023 by the authors. Licensee MDPI, Basel, Switzerland. This article is an open access article distributed under the terms and conditions of the Creative Commons Attribution (CC BY) license (https://creativecommons.org/licenses/by/4.0/).







