Next Article in Journal
Experimental and Numerical Study on the Combined Jet Impingement and Film Cooling of an Aero-Engine Afterburner Section
Next Article in Special Issue
Physics-Guided Neural Network Model for Aeroengine Control System Sensor Fault Diagnosis under Dynamic Conditions
Previous Article in Journal
Comparative Vacuum Monitoring Solutions to Advance U.S. Air Force KC-46A Condition-Based Maintenance Plus
Previous Article in Special Issue
An Explainable Artificial Intelligence Approach for Remaining Useful Life Prediction
 
 
Due to scheduled maintenance work on our servers, there may be short service disruptions on this website between 11:00 and 12:00 CEST on March 28th.
Font Type:
Arial Georgia Verdana
Font Size:
Aa Aa Aa
Line Spacing:
Column Width:
Background:
Article

A Smart Airport Mobile Application Concept and Possibilities of Its Use for Predictive Modeling and Analysis

by
Martin Baláž
1,*,
Kristína Kováčiková
2,
Juraj Vaculík
1 and
Martina Kováčiková
1
1
Department of Communications, University of Zilina, Univerzitna 1, 010 26 Zilina, Slovakia
2
Air Transport Department, University of Zilina, Univerzitna 1, 010 26 Zilina, Slovakia
*
Author to whom correspondence should be addressed.
Aerospace 2023, 10(7), 588; https://doi.org/10.3390/aerospace10070588
Submission received: 9 May 2023 / Revised: 22 June 2023 / Accepted: 26 June 2023 / Published: 27 June 2023
(This article belongs to the Special Issue Aerospace Prognosis Technology)

Abstract

The goal of this paper is to propose a smart airport solution, which is customer-oriented and suitable for an airport at the beginning of the process of digitization. Such a solution is represented by a mobile application, which allows the airport to provide its customers with basic information faster, more efficiently, in a simpler manner, and without the need for face-to-face interaction. The data collected through a smart airport mobile application can be used in conjunction with other technologies or systems for predictive modeling and analysis. The main benefit of the paper is the primary research aimed at the identification of customer requirements for a specific airport from the perspective of services and functions that the mobile application should offer. Subsequently, based on the analysis, a proposal for an airport application for mobile devices is developed through UX and UI design. The design consists of six successive phases and results in the development of an interactive prototype of the required mobile application. In addition, the paper discusses how the data collected through a smart airport mobile application can potentially be used in conjunction with other technologies or systems for predictive modeling and analysis.

1. Introduction

The potential of digital technologies has recently been fully realized in the transport sector. It turns out that innovations focused on digitization allow companies in the environment of airport operations to be able to continuously increase the efficiency of all processes, minimize operating costs, and maximize profit [1]. Many airports in the world have already fully transformed their way of doing business and started to focus on the most important part of their activities, i.e., their customers [2]. By integrating customer-oriented smart solutions, airports are able to increase safety and security as well as customer satisfaction [3]. Digital technologies have great potential in predictive modeling and analysis for airports. Airports are complex systems with multiple stakeholders, including airlines, passengers, airport authorities, and ground handling services, and they generate a vast amount of data that can be analyzed to improve efficiency and enhance the passenger experience [4]. One area where digital technologies can be particularly valuable is in predicting passenger flow. By analyzing data from security checkpoints, check-in counters, and boarding gates, predictive models can be developed to anticipate passenger traffic and optimize staffing levels and resource allocation, reducing wait times and increasing overall efficiency [5].
In many publications, four waves of airport digitization are defined: Airport 1.0, where all processes are performed manually; Airport 2.0, where some processes are automated to reduce costs; Airport 3.0, where the processes are fully automated; and Airport 4.0, where airport systems are fully integrated into the airport ecosystem [1,6,7,8].
Smart airport or Airport 4.0 is an airport that fully utilizes the advantages of emerging technologies, such as the internet of things (IoT), big data, or mobile applications for smarter use of the infrastructure and improvement of customer experience [9]. The goal of smart airport is to modernize, attract traffic, increase operational efficiency, and improve customer experience [10].
There are several assumptions for the development and implementation of smart airports. The assumptions depend on the specific airport and the goals that this airport wants to achieve. The most common assumptions include connectivity, technology integration, data availability and quality, stakeholder collaboration, privacy and security, return on investment, and regulatory compliance. Smart airports usually require a reliable and stable network infrastructure, new technologies, ensuring cyber security and compliance with regulatory requirements in order to guarantee legality and ethics in the development of smart airports [10,11].
Smart technologies for smart airport management can be divided into two categories: smart technologies for passenger experience and intelligent technologies for operation management systems [12].
The first category focuses on providing intelligent mobility and intelligent self-service systems; this may, for example, include informing passengers via flight information displays, and self-check-in systems throughout the journey, from check-in to boarding the plane [13]. The deployment of intelligent technologies for intelligent airport management systems as a customer service helps to improve legacy systems, processes, and system architectures to increase the operational efficiency of the airport [14]. IoT represents all devices that are connected to the internet to share data with other devices, such as IoT applications, connected devices, industrial machines, and others. IoT is revolutionizing multi-sector application of technologies that provide real-time big data analytics, machine learning, sensors, and embedded systems [15]. For example, in the aviation sector, digital chat boards can be deployed in check-in, departure and arrival lounges to provide relevant flight and navigation information in the terminal [16].
There are many rankings that evaluate smart airports and their technologies, services, and efficiency. Among the most well-known rating rankings are Skytrax World Airport Awards, ACI ASQ Awards, IATA Fast Travel Awards, and Smart airport index. Skytrax annually evaluates technology developments, services and airport customer experiences based on surveys and passenger feedback [17]. ACI annually evaluates the overall satisfaction of passengers in the context of intelligent solutions and technologies [18]. IATA awards the airports that provide a high level of self-service and technology [19]. The Smart Airport Index evaluates airports based on various indicators, such as technological infrastructure, use of IoT, automation of processes, and improvement of customer experience [20]. Despite the fact that the ranking lists of smart airports have different criteria, they all included Changi Airport in Singapore, Schiphol Airport in the Netherlands, Heathrow Airport in the United Kingdom, and Dubai International Airport in the United Arab Emirates among the best smart airports for 2021. The best-known and most frequently used smart solutions at smart airports include smart check-in, biometric services, self-boarding, RFID luggage tags, automated baggage tagging, smart parking, and a mobile application [21]. The digital transformation of airports is an example of the adoption of technologies that provide airports, industry partners, and other stakeholders with a wide range of opportunities to innovate the passenger journey [7].
Mobile devices and applications provide their users with significant benefits, including portability, location awareness, and accessibility [22]. Lower prices and improvements in hardware and software capabilities, especially smartphones, have led to a significant expansion of mobile and related markets [8]. The growing number of mobile applications in the market motivates designers to develop top quality applications to be competitive. There are many aspects to the quality of mobile applications, with usability being an important one [23]. In addition, the architecture of these applications must take into account a number of design constraints, such as limited resources, connectivity issues, data entry models, and different mobile device display resolutions [24].
The airport mobile application ensures that passengers have the information they want at their fingertips through trip planning tools, gate information, news, special offers, and everything they need to get to and through the airport with ease [25]. The application includes features such as up-to-date flight information with a new flight tracking service, making travel easier thanks to travel alerts and prompts, trip planning using a connection planner, long-term parking reservation, information about latest offers in shops and restaurants, and maps [26,27]. When creating such a mobile application, the process consists of several phases, such as product definition, analysis and research, information architecture, UX and UI design, and testing. Testing of the mobile application as part of the process of its creation is an important phase that serves to verify functionality, detect errors, and ensure a high-quality standard of the application before it is put into operation. One of the options for testing a mobile application is user session testing, which is a procedure that examines the user’s behavior in real-time while interacting with the application [27,28]. User session testing makes it possible to gain useful knowledge about how users behave and how they interact with the application in different scenarios. This type of testing focuses on following a specific user session, from application launch to application termination, and seeks to capture interactions, options selected, screen transitions, and other user actions. User session testing brings added value in identifying problems that could be overlooked in other types of testing. Based on these insights, development and design teams can optimize the user interface, fix bugs, and improve the overall usability and user experience of the mobile app. Integrating comments and feedback from testers into the final version of the app is key to achieving a quality and competitive mobile app that is acceptable and functional for users [28,29].
Data collection and analysis of data from mobile applications have become an important source of information for airport operators. The data is collected from mobile apps, websites, advanced parking reservations, online passenger feedback, social media, and Wi-Fi analytics [28,29]. The ability to combine online shopping with offline retail can become one of the greatest strengths of airports [30].
The use of a smart airport mobile application for predictive modeling and analysis involves collecting data from the application to gain insights into passenger behavior, preferences, and patterns [31]. This data can be used to identify areas where improvements are needed, such as streamlining check-in and security processes, reducing wait times, and enhancing overall airport experience. The application data can also be combined with other sources, such as flight data and weather forecasts, to create predictive models that can help the airport staff anticipate and mitigate potential disruptions or delays. Additionally, the application can be used to generate real-time analytics, which can enable the airport to optimize operations and resources, improve safety and security, and ultimately enhance the passenger experience [32].

2. Materials and Methods

The goal of the paper is to create a proposal for a customer-oriented smart airport solution within the smart airport concept—specifically, a mobile application designed for a specific airport. Nonetheless, it is feasible to employ this particular mobile application concept across numerous airports with minimal modifications. Furthermore, the utilization of this application can produce immediate analytics that empower the airport to streamline operations and resource allocation, bolster safety and security measures, and ultimately elevate the quality of service provided to passengers. Mobile application design is a process that consists of the following 7 phases [33]:
  • Product definition. For proper product definition, which is linked to the later phases of the mobile application design process, it is necessary to clearly determine the input data related to the mobile application. This includes the basic characteristics of the mobile application, its main goal—i.e., why the mobile app needs to be designed and developed—and who the mobile application is intended for.
  • Analysis and research. In this phase, specific requirements for the application in terms of its functionality are determined. The phase consists of the analysis and comparison of mobile applications of several airports. Based on the analysis, it is determined what functions and information a mobile application for the airport should contain and how it should work. Subsequently, it is necessary to turn the obtained information into a survey to determine customer requirements for a mobile application for a specific airport. The survey is conducted in the form of a questionnaire. In the questionnaire, respondents are asked simple questions aimed at the specification of their attitude towards different functions that the mobile application should contain. The minimum number of respondents with the required 95% confidence level of the estimate, 5% margin of error, and based on the sample calculation with a base set size of over 100,000 is 385 respondents. The size of the sample with a base set size of 100,000 is calculated as follows:
n N     t 1 α 2 2     σ 2 ( N 1 )     Δ 2 + t 1 α   2 2   σ 2
where n = minimum sample size; t1 − α/2 = critical value determined from charts; σ2 = variance calculated from the standard deviation; Δ = maximum allowable margin of error; N = basic statistical set size.
3.
The research hypothesis is defined as: “A majority of respondents in the questionnaire survey will express a preference for the inclusion of real-time flight information and updates in the mobile application for the airport, signifying that passengers perceive it as important and desirable.”
4.
The next phase in the process of mobile application design is the creation of an information architecture, within which individual pages and sub-pages and their links are displayed. The information architecture is created using specialized software and is presented as a sitemap.
5.
UX design is closely related to the preceding phase, design of information architecture. It represents a visual display of individual pages and sub-pages of the application, as well as the links between them. The creation of UX design consists of three consecutive steps. The first step is the creation of a paper wireframe, followed by its conversion into digital form to create a digital wireframe, and finally transformation of the digital wireframe into an interactive prototype.
6.
The sixth phase of mobile application design is user interface design. It includes the choice of color combination, typography, and overall visual design to attract, satisfy, and retain the user of the application. The goal of UI design is to create a visual design that is pleasing to the eye and at the same time reflects the image of the company for which the design is created.
7.
The final step in the mobile application design process is testing. Testing can be done in several ways. For testing this mobile app, two types of testing are chosen—specifically, self-hosted testing and user testing, which serve to get feedback from real users.
Following the process of creating a mobile application, the last part of the methodology follows, which is the use of data obtained through the mobile application for predictive modeling and analysis. This data can provide valuable information and data for predicting future trends, making the right decisions, and optimizing operations. The mobile application collects various types of data, such as user demographic data (information about users’ age, gender, interests, and preferences), geolocation data (recording users’ location), and application usage information (how long they use the application, what features they use, and actions are performed). This data is then processed and analyzed using predictive modeling and analytics methods, such as predictive models, analysis of trends and patterns, personalization, and recommendations. With predictive models, based on data history and patterns, a model can be created that predicts future user behavior. For example, based on users’ previous movements in the airport, their preferred areas or services could be predicted. In connection with trend and pattern analysis, application data could be analyzed to identify trends and patterns in user behavior. This can help the airport plan capacity, optimize passenger flow, and anticipate service demand. Based on the obtained data, it is possible to provide personalized recommendations and services to users. For example, if the application records the users’ dietary preferences, it can offer them restaurant recommendations with their favorite foods.

3. Results

Based on the analysis of the multiple airport mobile applications, a comparison of mobile applications is carried out on the basis of the presence or absence of individual functions and information in the application environment. The mobile applications are similar in many aspects, as they do not differ much from each other in terms of the basic structure of the information architecture. However, some applications contain specific functions that differentiate them from their competitors. A complete overview of airport mobile application functions can be seen in Table 1.
Table 1 shows that each of the mobile applications contains information about arrivals and departures and the option of adding a specific flight to the favorites from a menu of upcoming flights. All of the mobile applications analyzed provide users with notifications about changes in flight status and information about shops, restaurants, services, and transport options to the airport. Each of the compared mobile applications also includes a map. All the analyzed applications are available in English only and can be downloaded to both iOS and Android devices.
The results of the analysis enable determining what functions an airport mobile application should contain, what information it should provide, and how it should work. Subsequently, it is necessary to turn the obtained information into a survey, though which customer requirements for a mobile application for airport are determined. The survey is conducted in the form of a questionnaire and distributed to respondents via social networks. A total of 396 respondents answered the questionnaire, which means that the required minimum number of respondents was reached. In the questionnaire, respondents were asked to answer simple questions aimed at finding out their opinion regarding individual functions that the mobile application for an airport should contain (see Figure 1).
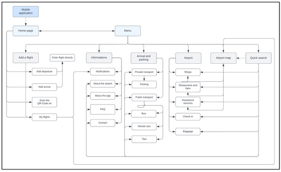
The information architecture, which displays individual pages, sub-pages, and their links, is created for the design of the airport mobile application in a specialized software environment in the form of a sitemap. Figure 2 shows the proposed information architecture for the airport mobile application.
User testing is chosen to get feedback from real users. Testing is carried out by 10 people of both genders and different age categories from 18 to 71 years and possessing a different level of digital skills. The task of the testers is to run the application and go through every page and subpage that the application contains. Additionally, the functionality of individual functions and buttons is tested within those pages and sub-pages where specific functions of the application can be used. Moreover, the testers verify the logical hierarchy and interconnection of the individual pages of the mobile application. Each problem identified by the testers is analyzed and, if justified, is later incorporated into the interactive prototype (see Table 2).
Based on the user testing results, several improvements were identified. For “My flights”, the vertical lines were adjusted to align with the design ideas from the wireframe model. The underpainting of the icon for “Add departure” was corrected to the proper color. The text field for “Parking and transport” was enlarged, and the photo description for “Shops” was moved below the photo. In the “Services” section, the text field was divided into several fields to achieve a clearer design. On the home page, the icons for “Add Arrival”, “Add Departure”, “Scan Ticket”, and “My Flights” buttons were increased in size. The font color for contact information in the “Contact” section was changed to improve readability. In the “Passenger transport” section, the text in the address and coordinates tables was aligned. Finally, the transparency of all buttons was adjusted to 100% to ensure consistent color. These adjustments were made based on user feedback and aim to enhance the overall user experience.
An interactive prototype represents the final version of the application in terms of both visual and functional aspects. It enables accurate simulation of the functioning of the application and creation of interactions that would ensure the interconnection of individual pages in accordance with the information architecture. For the creation of the interactive prototype, the specialized software Axure RP is used, which allows creation of any environment according to the requirements.
With the advent of prognosis technology, companies are now able to create mobile applications that can offer users personalized experiences. However, to do this, these applications need to collect user data. It is therefore important for companies to ensure that users are informed about this data collection and have the opportunity to confirm their consent. Upon opening the app, users are presented with a clear and concise message explaining that the company collects their data and how that data is used to provide personalized experiences, such as personalized ads and notifications. By being transparent about how data is collected, companies can build trust with their users and provide them with a more positive and personalized experience. There are several types of personalized experiences that users can benefit from when their data is collected by a mobile application. For example, the application is able to suggest relevant products and services based on the user’s preferences and past behavior. It may also be able to provide customized content, such as news articles or videos, that are tailored to the user’s interests. Furthermore, the application may be able to offer personalized recommendations for activities or places to visit based on the user’s location and past behavior. By using data to create these personalized experiences, mobile applications can enhance the user’s overall experience and provide added value that is tailored to their unique needs and preferences.
The Home page (Figure 3) is the first page that the user sees after opening the application. It contains a text welcoming the user, buttons that can be used to navigate to other subpages and to add a departure, an arrival, scan a ticket, or go to My Flights page. The top bar contains the Home and Menu buttons and is the same for all main pages of the application. The Home page is important because it creates the user’s first impression of the application. The user has the option of returning to the home page from every page and sub-page. After pressing the button designated for Menu (Figure 3), the user will see the main menu of the application, within which it is possible to choose the page or subpage to which the user wants to be redirected. The user can choose from 6 main categories and subcategories. The Menu can thus take the user to any page, for which they can also use the quick search function. After entering any text, the mobile application evaluates whether the entered expression matches the information contained in the application and displays results that meet the request. The Menu can be accessed from any page, as it is located on the top bar of the mobile application. The My Flights subpage (Figure 3) is one of the most important features in the entire mobile application design, as it allows the user to manage their flights that they want to track. After the user adds a flight, either by selecting from upcoming flights or by scanning, the selected flights are saved and displayed directly on the My Flights subpage. According to the type of flight (arrival or departure), detailed information is displayed to the user, such as destination, flight status, flight number, time and date of flight, check-in and gate information, or information about the airline service provider. Within each flight, the user can choose from three buttons–Map, Notifications, and Delete. After clicking on the Map button, the user is redirected to a map of the airport showing the gate from which the flight is scheduled to depart. Clicking on the Notifications button takes the user to the Notifications subpage, which displays a summary of received notifications.

4. Discussion

One of the smart solutions that can be implemented at airports is a mobile application. As a smart solution in the airport operation environment, an airport mobile application is one of the basic components of airport digital transformation. Currently, mobile applications represent an extremely used and highly effective tool in communication between a company and its customers. A smart solution in the form of a mobile application for the airport is also a safety feature, which is particularly important in the time of the pandemic, as a tool to eliminate direct interpersonal contact. In the future, the mobile application may include additional smart features and functions, such as smart parking, internal navigation, interconnection with Beacon technology, or tools for baggage tracking.
Data collected through a smart airport mobile application can be analyzed using various technologies and systems to extract insights and patterns that can be used for predictive modeling and analysis. The best examples are:
  • Passenger flow analysis: By tracking the movement of passengers through an airport, operators can use the data collected by a mobile application to identify congestion points, optimize resource allocation, and enhance overall passenger experience. This information can also be used to predict potential bottlenecks and adjust staffing levels accordingly.
  • Customer behavior analysis: By analyzing data collected from a smart airport mobile application, not only airports, but airlines as well can gain insights into passenger behavior and preferences. This information can be used to tailor services and offerings, such as in-flight entertainment and food options, to better meet passenger needs.
  • Risk management: During a pandemic or other crisis, data collected through a smart airport mobile application can be used to identify potential risks and develop mitigation strategies. For example, by tracking the movement of passengers through an airport, airport operators can identify potential hotspots and take appropriate measures to reduce the risk of infection.
Overall, even though a smart airport mobile application may not have a direct use for prognosis, the data it gathers can still offer valuable insights for predictive modeling and decision-making purposes. These insights, when combined with other technologies and systems, can be leveraged to improve operational efficiency, reduce costs, and elevate the passenger experience at airports.

5. Conclusions

The introduction of digital technologies at airports appears to be inevitable for all airports in the future. Mobile applications are a social phenomenon of the 21st century, and their usage rate is growing every day. For any airport, the introduction of a mobile application should be the first step, and at the same time a steppingstone in the process of digital transformation.
The paper proposed a customer-oriented smart airport solution in the form of a mobile application designed for a specific airport, but this concept can be applied to multiple airports with minimal modifications, and the application’s utilization can provide immediate analytics to optimize operations, safety, and security measures, ultimately improving the quality of service for passengers.
The process of creating the mobile application involved a comprehensive approach, starting with the product definition and customer research to ensure that the application meets the needs of its intended users. Based on the results of the survey that was conducted in the form of a questionnaire, and subsequent analysis of the collected data, we can conclude that the stated hypothesis can be considered as accepted. Indeed, a majority of respondents in the questionnaire survey expressed a preference for the inclusion of real-time flight information and updates into the mobile application for the airport. The subsequent phases focused on the technical and design aspects, including information architecture, UX and UI design, and testing, which were all crucial to ensure that the application is both user-friendly and visually appealing. As a result of this systematic approach, a native mobile application for iOS and Android operating systems has been created that offers an interactive and personalized experience for its users, with the potential for expansion to include smartwatch technology.
Prognosis technology enables mobile applications to provide personalized experiences that necessitate transparent data collection confirmed by users, and these experiences offer benefits such as relevant product suggestions, customized content, and personalized recommendations that enhance the overall user experience.
In the future, the application may also include other smart solutions for airports, such as smart parking systems, sensors aimed at determining queues at check-in counters, navigation in airport premises using Beacon technology, and related personalized service based on the user’s location or automated systems for handling and tracking baggage.
Overall, the potential of digital technologies in predictive modeling and analysis for airports is significant. By leveraging data and advanced analytics, airports can improve efficiency, reduce costs, and enhance the passenger experience, making air travel more seamless and enjoyable for everyone involved.

Author Contributions

Conceptualization, M.B., K.K., J.V. and M.K.; methodology, M.B., K.K., J.V. and M.K.; software, M.B., K.K. and J.V.; validation, M.B., K.K., J.V. and M.K.; formal analysis, J.V. and M.K.; investigation, M.B. and K.K.; resources, M.B., K.K., J.V. and M.K.; data curation, M.B. and K.K.; writing—original draft preparation, M.B., K.K., J.V. and M.K.; writing—review and editing, M.B., K.K., J.V. and M.K.; visualization, M.B. and K.K.; supervision, J.V. and M.K.; project administration, M.B. and J.V. All authors have read and agreed to the published version of the manuscript.

Funding

This research received no external funding.

Data Availability Statement

The data presented in this study are available on request from the corresponding author.

Acknowledgments

The research was supported by project VEGA 1/0011/21 Research on the interactions among new emerging technologies, the performance of enterprises and industries based on network technology infrastructure, the application of new business models and the institutional regulatory, environmental, and social environment.

Conflicts of Interest

The authors declare no conflict of interest.

References

  1. Halpern, N.; Mwesiumo, D.; Suau-Sanchez, P.; Budd, T.; Bråthen, S. Ready for digital transformation? The effect of organisational readiness, innovation, airport size and ownership on digital change at airports. J. Air Transp. Manag. 2021, 90, 101949. [Google Scholar] [CrossRef] [PubMed]
  2. Remencová, T.; Sedláčková, A.N. Modernization of digital technologies at regional airports and its potential impact on the cost reduction. Transp. Res. Procedia 2021, 55, 18–25. [Google Scholar] [CrossRef]
  3. Halpern, N.; Budd, T.; Suau-Sanchez, P.; Brathen, S.; Mwesiumo, D. Conceptualising airport digital maturity and dimensions of technological and organizational transformation. J. Airpt. Manag. 2021, 15, 182–203. [Google Scholar]
  4. Peng, Q.; Wan, L.; Zhang, T.; Wang, Z.; Tian, Y. A system dynamics prediction model of airport environmental carrying capacity: Airport development mode planning and case study. Aerospace 2021, 8, 397. [Google Scholar] [CrossRef]
  5. Monmousseau, P.; Jarry, G.; Bertosio, F.; Delahaye, D.; Houalla, M. Predicting passenger flow at Charles de Gaulle airport security checkpoints. In Proceedings of the 2020 International Conference on Artificial Intelligence and Data Analytics for Air Transportation (AIDA-AT), Singapore, 3–4 February 2020; pp. 1–9. [Google Scholar]
  6. Khadonova, S.V.; Ufimtsev, A.V.; Dymkova, S.S. Digital Smart Airport System Based on Innovative Navigation and Information Technologies. In Proceedings of the 2020 International Conference on Engineering Management of Communication and Technology-EMCTECH, Vienna, Austria, 20–22 October 2020; pp. 1–6. [Google Scholar]
  7. Zaharia, S.E.; Pietreanu, C.V. Challenges in airport digital transformation. In Proceedings of the 7th International Conference on Air Transport-INAIR 2018, Hainburg an der Donau, Austria, 20–21 November 2018; pp. 90–99. [Google Scholar]
  8. Rajapaksha, A.; Jayasuriya, N. Smart Airport: A Review on Future of the Airport Operation. Glob. J. Manag. Bus. Res. 2020, 20, 25–34. [Google Scholar] [CrossRef]
  9. ENISA Securing Smart Airports. 2016. Available online: https://www.enisa.europa.eu/publications/securing-smart-airports (accessed on 3 February 2023).
  10. TAV Information Technologies. Smart Airport: A comprehensive Concept to Carry Airports into a Smarter Era. 2019. Available online: http://www.tavtechnews.com/pdf/SMART-AIRPORT.pdf (accessed on 11 February 2023).
  11. Keskin, B.; Salman, B. Building information modeling implementation framework for smart airport life cycle management. Transp. Res. Rec. 2020, 2674, 98–112. [Google Scholar] [CrossRef]
  12. Lykou, G.; Anagnostopoulou, A.; Gritzalis, D. Smart airport cybersecurity: Threat mitigation and cyber resilience controls. Sensors 2018, 19, 19. [Google Scholar] [CrossRef]
  13. Hilty, L.M.; Aebischer, B.; Rizzoli, A.E. Modeling and evaluating the sustainability of smart solutions. Environ. Model. Softw. 2014, 56, 1–5. [Google Scholar] [CrossRef]
  14. Madakam, S.; Ramaswamy, R.; Tripathi, S. Internet of Things (IoT): A Literature Review. J. Comput. Commun. 2015, 3, 164–173. [Google Scholar] [CrossRef]
  15. Li, S.; Xu, L.D.; Zhao, S. The internet of things: A survey. Inf. Syst. Front. 2015, 17, 243–259. [Google Scholar] [CrossRef]
  16. Mrňa, D.; Badánik, B.; Novák, A. Internet of things as an optimization tool for smart airport concept. Eur. Transp. Transp. Eur. 2021, 82, 1–15. [Google Scholar] [CrossRef]
  17. Skytrax. World’s Top 100 Airport 2022. 2022. Available online: https://www.worldairportawards.com/worlds-top-100-airports-2022/ (accessed on 20 June 2023).
  18. ACI. ASQ Awards and Recognition. 2022. Available online: https://aci.aero/programs-and-services/asq/asq-awards-and-recognition/ (accessed on 20 June 2023).
  19. Future Travel Experience. 2022. Available online: https://www.futuretravelexperience.com/tag/fast-travel/ (accessed on 20 June 2023).
  20. Nagy, E.; Csiszar, C. Airport Smartness Index—Evaluation Method of Airport Information Services. 2016. Available online: http://real.mtak.hu/67163/1/3_20_u.pdf (accessed on 20 June 2023).
  21. Ushakov, D.; Dudukalov, E.; Kozlova, E.; Shatila, K. The Internet of Things impact on smart public transportation. In Proceedings of the 10th International Scientific Siberian Transport Forum, TransSiberia 2022, Novosibirsk, Russia, 2–5 March 2022; pp. 2392–2400. [Google Scholar]
  22. Zaina, L.A.; Fortes, R.P.; Casadei, V.; Nozaki, L.S.; Paiva, D.M.B. Preventing accessibility barriers: Guidelines for using user interface design patterns in mobile applications. J. Syst. Softw. 2022, 186, 111213. [Google Scholar] [CrossRef]
  23. Zhao, Z.; Feng, S.; Song, M.; Liang, Q. A Delay Prediction Method for the Whole Process of Transit Flight. Aerospace 2022, 9, 645. [Google Scholar] [CrossRef]
  24. Sekera, J.; Novák, A. The future of data communication in Aviation 4.0 environment. Incas Bull. 2021, 13, 165–178. [Google Scholar] [CrossRef]
  25. Arnaldo Valdes, R.; Gómez Comendador, V.F. Aviation 4.0: More Safety through Automation and Digitization. WIT Trans. Built Environ. 2018, 174, 225–236. [Google Scholar]
  26. Narongou, D.; Zhaohao, S. Big Data Analytics for Smart Airport Management. In Intelligent Analytics with Advanced Multi-Industry Applications; IGI Global: Hershey, PA, USA, 2021; pp. 209–231. [Google Scholar]
  27. Dvořáková, T.; Svitek, M.; Voráčová, Š.; Řehoř, V.; Vittek, P. Smart Airports–Balancing Queue Management and Anti-epidemic Measures. In Proceedings of the 2022 Smart City Symposium Prague (SCSP), Prague, Czech Republic, 26–27 May 2022; pp. 1–6. [Google Scholar]
  28. Li, L.; Yu, J.; Cheng, H.; Peng, M. A Smart Helmet—Based PLS—BPNN Error Compensation Model for Infrared Body Temperature Measurement of Construction Workers during COVID-19. Mathematics 2021, 9, 2808. [Google Scholar] [CrossRef]
  29. Alghadeir, A.; Al Sacran, H. Smart Airport Architecture Using Internet of Things. Int. J. Innov. Res. Comput. Sci. Technol. 2016, 4, 2347–5552. [Google Scholar]
  30. Wu, C.L.; Ma, N.K. The impact of customised mobile marketing on passenger shopping behaviour in the airport terminal. J. Retail. Consum. Serv. 2022, 66, 102941. [Google Scholar] [CrossRef]
  31. Jorayeva, M.; Akbulut, A.; Catal, C.; Mishra, A. Machine learning-based software defect prediction for mobile applications: A systematic literature review. Sensors 2022, 22, 2551. [Google Scholar] [CrossRef]
  32. Adler, N.; Brudner, A.; Gallotti, R.; Privitera, F.; Ramasco, J.J. Does big data help answer big questions? The case of airport catchment areas & competition. Transp. Res. Part B Methodol. 2022, 166, 444–467. [Google Scholar]
  33. Janoskova, P.; Stofkova, K.R.; Kovacikova, M.; Stofkova, J.; Kovacikova, K. The concept of a smart city communication in the form of an urban mobile application. Sustainability 2021, 13, 9703. [Google Scholar] [CrossRef]
Figure 1. Respondents’ interest in mobile application functions in %. Source: authors.
Figure 1. Respondents’ interest in mobile application functions in %. Source: authors.
Aerospace 10 00588 g001
Figure 2. Information architecture. Source: authors.
Figure 2. Information architecture. Source: authors.
Aerospace 10 00588 g002
Figure 3. Interactive prototype. Source: authors.
Figure 3. Interactive prototype. Source: authors.
Aerospace 10 00588 g003
Table 1. Comparison of airport mobile applications. Source: authors.
Table 1. Comparison of airport mobile applications. Source: authors.
FunctionViennaPragueBudapestKrakow
iOS & Android
Arrivals & Departures
Add flight to favorites from upcoming flights
Add flight by scanning QR/bar code
Notifications
List of received notifications
Check-in information
Baggage information
Restaurants & Shops
Services
Traveler list
My parking spot
Parking
Public transport & Taxi
Frequently asked questions
Map
Navigation
Contacts
Weather information
Estimated waiting time at security control
Information about location of defibrillator
Table 2. List of testers. Source: authors.
Table 2. List of testers. Source: authors.
GenderAgeProfessionDigital Skills
Man18StudentAdvanced
Man24Sport coachIntermediate
Woman25StudentExpert
Woman33Maternity leaveIntermediate
Man38ChefBeginner
Woman49TeacherBeginner
Man51BusinessmanExpert
Woman58ManagerAdvanced
Man63RetireeIntermediate
Woman71RetireeBeginner
Disclaimer/Publisher’s Note: The statements, opinions and data contained in all publications are solely those of the individual author(s) and contributor(s) and not of MDPI and/or the editor(s). MDPI and/or the editor(s) disclaim responsibility for any injury to people or property resulting from any ideas, methods, instructions or products referred to in the content.

Share and Cite

MDPI and ACS Style

Baláž, M.; Kováčiková, K.; Vaculík, J.; Kováčiková, M. A Smart Airport Mobile Application Concept and Possibilities of Its Use for Predictive Modeling and Analysis. Aerospace 2023, 10, 588. https://doi.org/10.3390/aerospace10070588

AMA Style

Baláž M, Kováčiková K, Vaculík J, Kováčiková M. A Smart Airport Mobile Application Concept and Possibilities of Its Use for Predictive Modeling and Analysis. Aerospace. 2023; 10(7):588. https://doi.org/10.3390/aerospace10070588

Chicago/Turabian Style

Baláž, Martin, Kristína Kováčiková, Juraj Vaculík, and Martina Kováčiková. 2023. "A Smart Airport Mobile Application Concept and Possibilities of Its Use for Predictive Modeling and Analysis" Aerospace 10, no. 7: 588. https://doi.org/10.3390/aerospace10070588

APA Style

Baláž, M., Kováčiková, K., Vaculík, J., & Kováčiková, M. (2023). A Smart Airport Mobile Application Concept and Possibilities of Its Use for Predictive Modeling and Analysis. Aerospace, 10(7), 588. https://doi.org/10.3390/aerospace10070588

Note that from the first issue of 2016, this journal uses article numbers instead of page numbers. See further details here.

Article Metrics

Back to TopTop