Experimental Research on Reconstruction Techniques for Instantaneous Regression Rate of Hybrid Rocket Motor with Single-Port Wagon Wheel Fuel Grain
Abstract
1. Introduction
2. Experimental Setup
2.1. Motor Configuration
2.2. Geometric Parameters of Fuel Grain
2.3. Energy Characteristics of Propellant
2.4. Introduction of Measurement Equipment
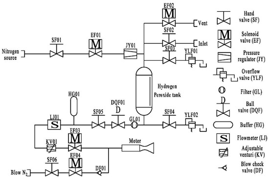
2.5. Oxidizer Delivery System
3. Methodology
3.1. Instantaneous Regression Rate Analysis
- (1)
- The distribution of pressure in the combustion chamber was equal everywhere.
- (2)
- The zero-dimensional internal ballistic calculation was adopted.
- (3)
- The combustion gas could be considered an ideal gas, which follows the state equation of complete gas.
- (4)
- The nozzle expansion ratio was almost unchanged during the operating process.
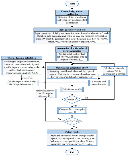
3.2. Internal Ballistic Reconstruction Techniques
- (1)
- The operating time of HRM : The operating time is the interval between the time when the combustion chamber pressure rises to 10% of the stable working pressure of the motor, and the time when the combustion chamber pressure drops to 10% of the stable working pressure of the motor after it is shutdown.
- (2)
- The burning time of HRM : The burning time is the interval between the two peaks of the quadratic module of the time derivative of chamber pressure, which is described in detail below. The time is the moment corresponding to the first peak, and the time is the moment corresponding to the second peak.
- (1)
- Set the average of the experiment O/F and as the initial oxidizer/fuel ratio O/F and the initial average of the reconstruction specific impulse efficiency ;
- (2)
- According to the initial O/F, initial , and measured , and , the optimized calculation of the actual oxidizer/fuel ratio can then be conducted;
- (3)
- Calculate the theoretic specific impulse under the different O/F, and by CEA, so as to form an interpolation table;
- (4)
- According to the update of O/F, and , calculate the actual specific impulse by the method of interpolation;
- (5)
- According to the update of the O/F, and in this time step, calculate the total mass flow rate of the motor;
- (6)
- According to the actual specific impulse and total mass flow rate calculated by steps (4) and (5), calculate in this time step;
- (7)
- Compare the calculated and measured firing test data of at every time-step. If the residual of is unqualified, return to step (3) and calculate the optimal oxidizer/fuel ratio O/F by the optimization algorithm until the residual of meets the requirement;
- (8)
- After meeting the requirement of the residual of inner circulation, compare the calculation results of the total fuel consumption mass and actual measured fuel consumption mass; then, judge whether or not . If positive, output the results. If negative, calculate by the interpolation method. Return to step (3), and the outer circulation is proceeded;
- (9)
- Fit the variation in the regression rate with the oxidizer mass flux by the least squares method and output the calculation results after reconstruction: average specific impulse, average regression rate, average specific impulse efficiency , the formula of the regression rate, the curve of , the accuracy of fitting and so on.
4. Results, Discussion, and Application
4.1. Firing Test Results
4.2. Instantaneous Reconstruction Analysis and Fitting of Regression Rate Formula
4.3. CT Scanning Results
5. Conclusions
- (1)
- The firing test of HRM with a single-port wagon wheel fuel grain, using 98HP and HTPB/Al propellants, was carried out successfully. The burning time was ensured by the calculation of the quadratic module at the time derivative of the chamber pressure. The average pressure was . The c* efficiency was , and the specific impulse efficiency was .
- (2)
- Using the measured experiment data of thrust, combustion chamber pressure and oxidizer mass flow rate, the internal ballistic reconstruction was conducted to calculate the instantaneous parameters of the firing test of HRM. As the characteristic length increased and the combustion chamber pressure decreased, c* efficiency had an apparently decreasing trend. The average results of reconstruction calculation were in good agreement with the average of the test data. Additionally, the maximum error of the average O/F ratio was lower than 5.75%.
- (3)
- The regression rate formula was fitted using reconstruction techniques with only a single firing test. The coefficient of determination R2 was improved by adopting a more accurate model. The R2 = 0.8598 of the total mass flux model was higher than R2 = 0.7614 for the oxidizer flow flux. Therefore, the total mass flux model was more suitable for the fitting of the regression rate.
- (4)
- The regression rate of each axial cross-section first plummeted and then gradually decreased with the increasing axial location, as characterized by CT scanning. The maximum regression rate, which occurred near the chamber head, was about 1.35 mm/s, and the average axial regression rate was 0.565 mm/s. Furthermore, the error in the average regression rate between CT scanning and the reconstruction calculation was only 1.91%, demonstrating that the reconstruction techniques provided a reliable method for characterizing the instantaneous regression rate using only a single firing test.
Author Contributions
Funding
Institutional Review Board Statement
Informed Consent Statement
Data Availability Statement
Acknowledgments
Conflicts of Interest
Nomenclature
| Variables | I | total impulse | |
| Is | specific impulse | ||
| c* | characteristic exhaust velocity | t | time |
| R | radius | ||
| S | burning line length | ||
| ρ | density | Subscripts | |
| A | area | ||
| a | pre-exponential factor | e | section of nozzle exit |
| n | oxidant flow flux index | c | combustion chamber |
| G | mass flow flux | f | fuel |
| D | diameter | o | oxidizer |
| L | grain length | t | section of nozzle throat |
| regression rate | p | port | |
| F | force | a | operating |
| mass flow rate | b | burning | |
| p | pressure | s | stable operating |
| L* | characteristic length | exp | experiment |
| V | volume | the | theoretical |
| O/F | oxidizer/fuel ratio | vac | vacuum |
| e | grain thickness | opt | optimal |
| θ | spokes angle | throat | nozzle throat |
| h | spokes height | tot | total |
| δ | spokes angle coefficient | hyd | hydraulic |
| M | fuel consumption mass | ||
| ε | residual error | Superscripts | |
| η | efficiency | ||
| N | spokes number | * | measured data during the firing test |
References
- Cai, G.B. Development and Application of Hybrid Rocket Motor Technology: Overview and Prospect. J. Propuls. Technol. 2012, 33, 831–839. [Google Scholar] [CrossRef]
- Okninski, A.; Kopacz, W.; Kaniewski, D.; Sobczak, K. Hybrid Rocket Propulsion Technology for Space Transportation Revisited—Propellant Solutions and Challenges. FirePhysChem 2021, 1, 260–271. [Google Scholar] [CrossRef]
- Durand, J.É.; Lestrade, J.Y.; Anthoine, J. Restitution Methodology for Space and Time Dependent Solid-Fuel Port Diameter Evolution in Hybrid Rocket Engines. Aerosp. Sci. Technol. 2021, 110, 106497. [Google Scholar] [CrossRef]
- Marquardt, T.; Majdalani, J. Review of Classical Diffusion-Limited Regression Rate Models in Hybrid Rockets. Aerospace 2019, 6, 75. [Google Scholar] [CrossRef]
- Greatrix, D.R. Regression Rate Estimation for Standard-Flow Hybrid Rocket Engines. Aerosp. Sci. Technol. 2009, 13, 358–363. [Google Scholar] [CrossRef]
- Chiaverini, M.J.; Harting, G.C.; Lu, Y.C.; Kuo, K.K.; Peretz, A.; Jones, S.; Wygle, B.; Arves, J.P. Pyrolysis Behavior of Hybrid Rocket Solid Fuels under Rapid Heating Conditions. In Proceedings of the 33rd Joint Propulsion Conference and Exhibit, Seattle, WA, USA, 6–9 July 1997. [Google Scholar]
- Sun, X.; Tian, H.; Li, Y.; Yu, N.; Cai, G. Regression Rate Behaviors of HTPB-Based Propellant Combinations for Hybrid Rocket Motor. Acta Astronaut. 2016, 119, 137–146. [Google Scholar] [CrossRef]
- Leccese, G.; Bianchi, D.; Nasuti, F.; Stober, K.J.; Narsai, P.; Cantwell, B.J. Experimental and Numerical Methods for Radiative Wall Heat Flux Predictions in Paraffin–Based Hybrid Rocket Engines. Acta Astronaut. 2019, 158, 304–312. [Google Scholar] [CrossRef]
- Tian, H.; Li, X.; Zeng, P.; Yu, N.; Cai, G. Numerical and Experimental Studies of the Hybrid Rocket Motor with Multi-Port Fuel Grain. ACTA Astronaut. 2014, 96, 261–268. [Google Scholar] [CrossRef]
- Wu, Y.; Yu, X.; Lin, X.; Li, S.; Wei, X.; Zhu, C.; Wu, L. Experimental Investigation of Fuel Composition and Mix-Enhancer Effects on the Performance of Paraffin-Based Hybrid Rocket Motors. Aerosp. Sci. Technol. 2018, 82–83, 620–627. [Google Scholar] [CrossRef]
- Smirnov, N.N.; Nikitin, V.F.; Dushin, V.R.; Filippov, Y.G.; Nerchenko, V.A.; Khadem, J. Combustion Onset in Non-Uniform Dispersed Mixtures. Acta Astronaut. 2015, 115, 94–101. [Google Scholar] [CrossRef]
- Kushnirenko, A.G.; Stamov, L.I.; Tyurenkova, V.V.; Smirnova, M.N.; Mikhalchenko, E.V. Three-Dimensional Numerical Modeling of a Rocket Engine with Solid Fuel. Acta Astronaut. 2021, 181, 544–551. [Google Scholar] [CrossRef]
- Betelin, V.B.; Kushnirenko, A.G.; Smirnov, N.N.; Nikitin, V.F.; Tyurenkova, V.V.; Stamov, L.I. Numerical Investigations of Hybrid Rocket Engines. Acta Astronaut. 2018, 144, 363–370. [Google Scholar] [CrossRef]
- Kumar, R.; Ramakrishna, P.A. Issues Related to the Measurement of Regression Rate of Fast-Burning Hybrid Fuels. J. Propuls. Power 2013, 29, 1114–1121. [Google Scholar] [CrossRef]
- Kumar, R.; Ramakrishna, P.A. Measurement of Regression Rate in Hybrid Rocket Using Combustion Chamber Pressure. Acta Astronaut. 2014, 103, 226–234. [Google Scholar] [CrossRef]
- Kuo, K.K.; Chiaverini, M.J. Fundamentals of Hybrid Rocket Combustion and Propulsion; American Institute of Aeronautics and Astronautics: Viginia, NV, USA, 2015. [Google Scholar]
- Boardman, T.A.; Porter, L.G.; Brasfield, F.W.; Abel, T.M. An Ultrasonic Fuel Regression Rate Measurement Technique for Mixture Ratio Control of a Hybrid Motor. In Proceedings of the 31st Joint Propulsion Conference and Exhibit, San Diego, CA, USA, 10–12 July 1995. [Google Scholar] [CrossRef]
- Frederick, R.A.; Traineau, J.C.; Popo, M. Review of Ultrasonic Technique for Steady State Burning Rate Measurements. In Proceedings of the 35th Intersociety Energy Conversion Engineering Conference and Exhibit, Las Vegas, NV, USA, 24–28 July 2000. [Google Scholar]
- Serin, N.; Chiaverini, M.J.; Harting, G.C.; Kuo, K.K. Pressure Correction of Ultrasonic Regression Rate Measurements of a Hybrid Slab Motor. In Proceedings of the 35th Joint Propulsion Conference and Exhibit, Los Angeles, CA, USA, 20–24 June 1999. [Google Scholar]
- Chiaverini, M.J.; Kuo, K.K.; Peretz, A.; Harting, G.C. Regression-Rate and Heat-Transfer Correlations for Hybrid Rocket Combustion. J. Propuls. Power 2001, 17, 99–110. [Google Scholar] [CrossRef]
- Evans, B.; Favorito, N.; Kuo, K. Study of Solid Fuel Burning-Rate Enhancement Behavior in an X-Ray Translucent Hybrid Rocket Motor. In Proceedings of the 41st AIAA/ASME/SAE/ASEE Joint Propulsion Conference & Exhibit, Tucson, AZ, USA, 10–13 July 2005. [Google Scholar]
- Evans, B.; Risha, G.A.; Favorito, N.; Boyer, E.; Wehrman, R.B.; Libis, N.; Kuo, K.K. Instantaneous Regression Rate Determination of a Cylindrical X-Ray Transparent Hybrid Rocket Motor. In Proceedings of the 39th AIAA/ASME/SAE/ASEE Joint Propulsion Conference and Exhibit, Huntsville, AL, USA, 20–23 July 2003; p. AIAA 2003-4592. [Google Scholar]
- De Zilwa, S.; Zilliac, G.; Reinath, M.; Karabeyoglu, A. Time-Resolved Fuel-Grain Port Diameter Measurement in Hybrid Rockets. J. Propuls. Power 2004, 20, 684–689. [Google Scholar] [CrossRef]
- Nagata, H.; Nakayama, H.; Watanabe, M.; Wakita, M.; Totani, T. Accuracy and Applicable Range of a Reconstruction Technique for Hybrid Rockets. Adv. Aircr. Spacecr. Sci. 2014, 1, 273–289. [Google Scholar] [CrossRef]
- Osmon, R.V. Experimental Investigation of a Lithium Aluminum Hydride-Hydrogen Peroxide Hybrid Rocket. J. Aerosp. Eng. 1966, 62, 92–102. [Google Scholar]
- George, P.; Krishnan, S.; Varkey, P.M.; Ravindran, M.; Ramachandran, L. Fuel Regression Rate in Hydroxyl-Terminated-Polybutadiene/Gaseous-Oxygen Hybrid Rocket Motors. J. Propuls. Power 2001, 17, 35–42. [Google Scholar] [CrossRef]
- Carmicino, C.; Sorge, A.R. Influence of a Conical Axial Injector on Hybrid Rocket Performance. J. Propuls. Power 2006, 22, 984–995. [Google Scholar] [CrossRef]
- Saito, Y.; Kamps, L.; Komizu, K.; Soeda, K.; Bianchi, D.; Nasuti, F.; Nagata, H. The Accuracy of Reconstruction Techniques for Determining Hybrid Rocket Fuel Regression Rate. In Proceedings of the 2018 Joint Propulsion Conference, Cincinnati, OH, USA, 9–11 July 2018. [Google Scholar]
- Wernimont, E.J.; Heister, S.D. Reconstruction Technique for Reducing Hybrid-Rocket Combustion Test Data. J. Propuls. Power 1999, 15, 128–136. [Google Scholar] [CrossRef]
- Wei, T.; Cai, G.; Tian, H.; Zhu, H.; Zhang, Y.; Li, X. Optimization Design in Single Wagon-Wheel Fuel Grain of Hybrid Rocket Motor. FirePhysChem 2021, 1, 212–221. [Google Scholar] [CrossRef]
- Gordon, S.; McBride, B.J.; Zeleznik, F.J. Computer Program for Calculation of Complex Chemical Equilibrium Compositions and Applications. Supplement I—Transport Properties. NASA Technol. Memo. 1984. [Google Scholar]
- Li, X. Fuel Grain Design and Numerical Investigation of Hybrid Rocket Motor. Ph.D. Thesis, Beihang University, Beijing, China, 2014. [Google Scholar]
- Marxman, G.A. Combustion in the Turbulent Boundary Layer on a Vaporizing Surface. Symp. Combust. 1965, 10, 1337–1349. [Google Scholar] [CrossRef]
- Marxman, G.A.; Wooldridge, C.E.; Muzzy, R.J. Fundamentals of Hybrid Boundary-Layer Combustion. Prog. Astronaut. Rocket. 1964, 15, 485–522. [Google Scholar]
- Tian, H.; Jiang, X.; Yu, R.; Zhu, H.; Zhang, Y.; Cai, G. Numerical Analysis of the Hybrid Rocket Motor with Axial Injection Based on Oxidizer Flow Distribution. Acta Astronaut. 2022, 192, 245–257. [Google Scholar] [CrossRef]
- Cai, G.; Wei, T.; Zhang, Y.; Wang, P.; Liu, Y.; Han, Y. Research on Copper Erosion in Hydrogen Peroxide/Kerosene Bipropellant Thrust Chamber. Acta Astronaut. 2021, 188, 252–264. [Google Scholar] [CrossRef]
- Sutton, G.P.; Biblarz, O. Rocket Propulsion Elements; John Wiley & Sons: Hoboken, NJ, USA, 2016; ISBN 9781118753651. [Google Scholar]
- Tyurenkova, V.V.; Smirnova, M.N. Material Combustion in Oxidant Flows: Self-Similar Solutions. Acta Astronaut. 2016, 120, 129–137. [Google Scholar] [CrossRef]






















| HRM Configuration | Parameters |
|---|---|
| Fuel grain outer diameter, mm | 100 |
| Combustion chamber body length, mm | 375 |
| Pre-chamber length, mm | 35 |
| Pre-chamber inner diameter, mm | 80 |
| Post-chamber length, mm | 50 |
| Post-chamber inner diameter, mm | 80 |
| Nozzle throat diameter, mm | 15 |
| Nozzle exit diameter, mm | 26 |
| Nozzle expansion area ratio | 3 |
| Geometric Parameters | Values |
|---|---|
| Grain diameter , mm | 100 |
| Grain length , mm | 375 |
| Grain thickness , mm | 13 |
| Spokes angle coefficient | 0.625 |
| Spokes number | 5 |
| Spokes height , mm | 14 |
| Spokes angle , ° | 40 |
| Propellant | Fuel | 42%HTPB + 58%Al |
|---|---|---|
| Oxidizer | 98%H2O2 | |
| Optimum O/F ratio | 1.5 | |
| Range of optimum O/F ratio | 1.1–2.5 | |
| Propellant | Fuel | 42%HTPB + 58%Al |
|---|---|---|
| Oxidizer | 98% H2O2 | |
| Oxidizer mass flow rate, g/s | 130 | |
| Pressure of chamber, MPa | 2 | |
| Type of ignition | Catalytic | |
| Mass Flow Rate, g/s | Oxidizer | 129.27 |
|---|---|---|
| Fuel | 148.62 | |
| Fuel consumption mass, kg | 1.62 | |
| Average chamber pressure, MPa | 2.03 | |
| Average O/F ratio | 0.87 | |
| c* efficiency | 86.6% | |
| Nozzle efficiency | 94.5% | |
| Specific impulse efficiency | 81.8% | |
| Formula Model | Formula of Regression Rate | R2 |
|---|---|---|
| 0.7614 | ||
| 0.8598 |
| Parameters | Average of Test Data | Average of Reconstruction Calculation | Error |
|---|---|---|---|
| Fuel mass flow rate, g/s | 148.62 | 149.34 | 0.48% |
| O/F ratio | 0.87 | 0.92 | 5.75% |
| c* efficiency | 86.6% | 85.1% | 1.73% |
| Specific impulse efficiency | 81.8% | 80.7% | 1.34% |
Disclaimer/Publisher’s Note: The statements, opinions and data contained in all publications are solely those of the individual author(s) and contributor(s) and not of MDPI and/or the editor(s). MDPI and/or the editor(s) disclaim responsibility for any injury to people or property resulting from any ideas, methods, instructions or products referred to in the content. |
© 2023 by the authors. Licensee MDPI, Basel, Switzerland. This article is an open access article distributed under the terms and conditions of the Creative Commons Attribution (CC BY) license (https://creativecommons.org/licenses/by/4.0/).
Share and Cite
Wei, T.; Cai, G.; Tian, H.; Zhang, Y.; Li, C.; Meng, X. Experimental Research on Reconstruction Techniques for Instantaneous Regression Rate of Hybrid Rocket Motor with Single-Port Wagon Wheel Fuel Grain. Aerospace 2023, 10, 440. https://doi.org/10.3390/aerospace10050440
Wei T, Cai G, Tian H, Zhang Y, Li C, Meng X. Experimental Research on Reconstruction Techniques for Instantaneous Regression Rate of Hybrid Rocket Motor with Single-Port Wagon Wheel Fuel Grain. Aerospace. 2023; 10(5):440. https://doi.org/10.3390/aerospace10050440
Chicago/Turabian StyleWei, Tianfang, Guobiao Cai, Hui Tian, Yuanjun Zhang, Chengen Li, and Xiangyu Meng. 2023. "Experimental Research on Reconstruction Techniques for Instantaneous Regression Rate of Hybrid Rocket Motor with Single-Port Wagon Wheel Fuel Grain" Aerospace 10, no. 5: 440. https://doi.org/10.3390/aerospace10050440
APA StyleWei, T., Cai, G., Tian, H., Zhang, Y., Li, C., & Meng, X. (2023). Experimental Research on Reconstruction Techniques for Instantaneous Regression Rate of Hybrid Rocket Motor with Single-Port Wagon Wheel Fuel Grain. Aerospace, 10(5), 440. https://doi.org/10.3390/aerospace10050440

