Next Article in Journal
A Feature Fusion Framework for Improved Autism Spectrum Disorder Prediction Using sMRI and Phenotype Information
Previous Article in Journal
Next Generation Intelligent Mobile Edge Networks for Improving Service Provisioning in Indonesian Festivals
Previous Article in Special Issue
Industrial Wireless Networks in Industry 4.0: A Systematic Review
 
 
Font Type:
Arial Georgia Verdana
Font Size:
Aa Aa Aa
Line Spacing:
Column Width:
Background:
Article

A Low-Cost Smart Helmet with Accident Detection and Emergency Response for Bike Riders

1
Department of Mechatronics Engineering, Air University, Islamabad 44000, Pakistan
2
Department of Aerospace Engineering, College of Aeronautical Engineering, National University of Sciences and Technology, Risalpur 24090, Pakistan
3
School of Electrical, Electronic and Mechanical Engineering, University of Bristol, Clifton BS8 1TH, UK
*
Author to whom correspondence should be addressed.
J. Sens. Actuator Netw. 2026, 15(1), 20; https://doi.org/10.3390/jsan15010020
Submission received: 14 January 2026 / Revised: 6 February 2026 / Accepted: 10 February 2026 / Published: 13 February 2026

Abstract

The high rate of bike commuting around the globe has greatly transformed the mode of transportation in cities, but the high speeds of motorized cycling have contributed to a high rate of serious road trauma. Although conventional helmets offer necessary passive structural protection, they do not consider the most important aspect of the emergency response, which is the Golden Hour the time frame during which medical intervention can have the most significant impact. This paper is a development and validation of an autonomous, low-cost smart helmet architecture that is programmed to operate in real-time to detect accidents and autonomously inform the operator of accidents. The system is built up of an ESP32 microcontroller with a multi-modal sensor package, which comprises an inertial measurement unit (IMU), force-impact sensors, and MQ-3 alcohol sensors to conduct proactive safety screening. To overcome the single threshold limitation of unreliable systems, a time-windowed sensor-fusion algorithm was applied in order to distinguish between normal riding dynamics and bona fide collisions. This reasoning involves concurrent cues of high-G inertial rotations and physical impacting features over a time window of 500 ms to reduce spurious activations. The architecture of the system is completely self-sufficient and employs an in-built GPS-GSM module to send the geographical location through SMS without the need to have a smartphone connection. The prototype was also put through 150 experimental tests, with some conducted in laboratories, and real-world running tests in diverse terrains. The findings reveal an accuracy in detection of 93.7, a false positive rate (FPR) of 2.6 and a mean emergency alert latency of 2.8 s. In addition, it was found that structural integrity was confirmed at ECE 22.05 impact conditions using Finite Element Analysis (FEA), with a safety factor of 1.38. These quantitative results mean that the proposed system is an effective way to address a cultural shift between passive structural protection and active rescue intervention as a statistical and computationally efficient safety measure of modern micro-mobility.

1. Introduction

The introduction of Internet of Things (IoT) technologies into the sphere of personal safety equipment has allowed for remarkable improvements to smart helmets among riders. Accidents that affect motorcyclists are still a major issue that is of great concern to the world because the physical protection of the personnel is minimal. Smart helmet technologies have been proposed as an attractive intervention that applies software and hardware sensing, communicating, and making intelligent decisions in the protective equipment of the rider. The latest studies indicate that embedded sensing platforms are evolving at an exceptionally high rate, and they are able to sense dangerous incidents, track the behavior of the rider, and allow a prompt emergency response. Preliminary activities showed that inertial measurement unit (IMU) and communication components could be integrated in the motorcycle helmet to implement constant safety verification, and this formed the foundation of the real-time crash detection systems [1]. Initial studies have indicated that it is indeed possible to tie IMU sensors and communication modules to the motorcycle helmets such that they are able to detect crashes and send emergency alerts in real-time [1]. Follow up research was done on how to enhance the reliability of detection by optimizing signal-processing pipelines and multi-axis motion analysis to differentiate between normal riding behavior and events of accident magnitude [2]. Embedded systems based on energy-saving solutions that included fall detection, vibration filters, and sudden-impact sensors further promoted the realization of operational smart helmets [3].
Various works examined the behavioral analysis of riders and the environmental elements to support the necessity of the constant sensing and alert systems that were built into protective equipment [4]. Low-cost IMU-based accident detection systems investigated the selection of threshold, calibration strategies, and the High-G impact characterization to enhance the accuracy of classification of crashes in various riding conditions [5]. Complementing research proposed GPS-implemented and cloud-based helmet systems that were able to automatically transmit emergency messages when severe collisions were detected [6].
The latest developments have also seen the integration of machine-learned approaches to lightweight anomaly detection into embedded systems to support high-quality anomaly detection at an appropriate computational cost [7]. In other words, helmet-based sensing was highlighted as a key measure to shorten the emergency response time and responsiveness to the accident information in transmission to a caregiver or a medical service within a minute [8]. Simultaneous work in low-power wireless communication and miniature module development has enabled the viability of helmet-mounted electronics, consuming a small amount of energy [9].
Detection latency, false alarms, and sensor response properties were studied in controlled experimental studies to enhance robustness in the real-world [10]. Platform multi-sensor helmet systems, which integrate motion, impact, biometric, location, and environmental sensors, have also been suggested to improve general rider safety via modular system design [11]. The IoT-based wearable study also established seamless efficiency by integrating embedded sensors, wireless connectivity, and microcontrollers in terms of real-time crash detection and transmitting alerts [12,13].
Further research in wearable health and safety monitoring illustrated the potential of inertial and physiological sensors to detect safety-causing situations in mobility accidents [14,15]. More recent systems utilize several sensors (accelerometers and gyroscopes) to minimize false positives and enhance the accuracy of detection by sensor redundancy [16]. Adaptive and embedded solutions built on intelligence exhibited better tolerance in the sense of dynamically adapting their detection logic in response to changing riding conditions and rider behaviors [17].
A number of works stressed live emergency communication, precise GPS positioning and low-latency data transfer to emergency response units [18]. Hardware design and low-power optimization methods were also considered because they are cost-effective and maximize the practicality and scalability of smart helmet systems [19]. Experiments in realistic riding scenarios proved the necessity of strong detection algorithms that would not be affected by the vibrations, braking and noise in the environment [20]. New work also included user-interface improvements, including voice-activated features, and automatic notifications to create a better usability and safety experience [21,22]. Although these innovations have been made, there are still issues to solve, such as high false-positive errors in dynamic riding conditions, reliance on costly hardware or cloud computing, and insufficient use of multi-sensor fusion. Finite element analysis and its proper simulation approach, with mesh independence and validation, play important roles in this prediction and estimation. [18,20,23,24,25,26,27]. Considering geometric impact factors in the design and analysis of vehicle safety, recent studies have indicated that the geometry of the front-end of the vehicle, especially the bumper height and its structural attributes, have a great role in determining the severity and distribution of injuries on pedestrians and vehicle collisions, and as such, must be taken into account when designing and analyzing vehicle safety [28]. Specifically, the absence of closely integrated gyroscope-impact fusion with real-time localization by the GPS and embedded decision-making is the factor that could drive the desire to design a low-cost, high-reliability, and entirely independent smart helmet system, which this paper will seek to investigate.
Although there has been an impressive advancement in smart helmet technologies, the available systems mostly target a single feature or a combination of limited safety features, or they utilize proprietary hardware, smartphone apps, or cloud computing, which adds complexity and cost to the system. Helmets sold commercially focus mainly on visibility, communication or single-mode crash detection, whereas academic prototypes are typically still in the form of a simulation or are not fully system-integrated. As such, this leaves a loophole in the development of an affordable, fully autonomous smart helmet that would incorporate multi-modal accident detection, real-time localization, and emergency communication on the same embedded platform. Filling this divide needs a system that offers both increased functionality and a low cost and ease of deployment, especially in large-scale deployment where resources are limited.
The rest of this paper is structured in the following way. Section 2 provides a review of related literature on the topic of smart helmet and accident detection systems, pointing out the approaches that have been adopted and their shortcomings. Section 3 gives the suggested system architecture and hardware–software design. Section 4 explains the sensor-fusion methodology and accident detection logic and concerned with the validation of experiments and results. Lastly, is the conclusion of the paper and future research directions.
This method includes an emergency notification architecture of a smart helmet that is entirely independent of smartphones and the external computing devices. It also includes a dual sensor fusion mechanism, which is a synchronous tilt-angle escalation and impact detection within a specified time window to significantly minimize false alarms. It was a real-time embedded accident detection and reporting pipeline based on sensing, decision making, GPS localization and GSM communication implemented using a low-cost microcontroller.
However, as an alternative to the current smart helmet offerings that require smartphone-based processing and cloud connectivity, the proposed work offers a complete standalone smart helmet system that can detect accidents and communicate in case of an emergency. The suggested system brings in a two-layered detection system, which is a combination of tri-axial inertial detection and a mechanical impact detector and is more reliable and less likely to be triggered. To verify a mathematically developed, threshold-based detection approach, sensitivity analysis and latency analysis both support experimental validation of the design by simulations and experiments. The embedded implementation of a low-power system and the ability of the system not to rely on external devices are the differences of the system in relation to the existing commercial and research solutions.

2. Design and Methodology

The development of the smart helmet followed a structured methodology comprising design, fabrication, and testing phases.

2.1. System Architecture

The proposed smart helmet system is a wearable and compact embedded platform, which is capable of continuously monitoring the state of the rider and the dynamics of the ride, as well as providing real-time communications. It is designed using a modular architecture model, which has allowed its application in sensing, processing, communication, and interaction with user subsystems.
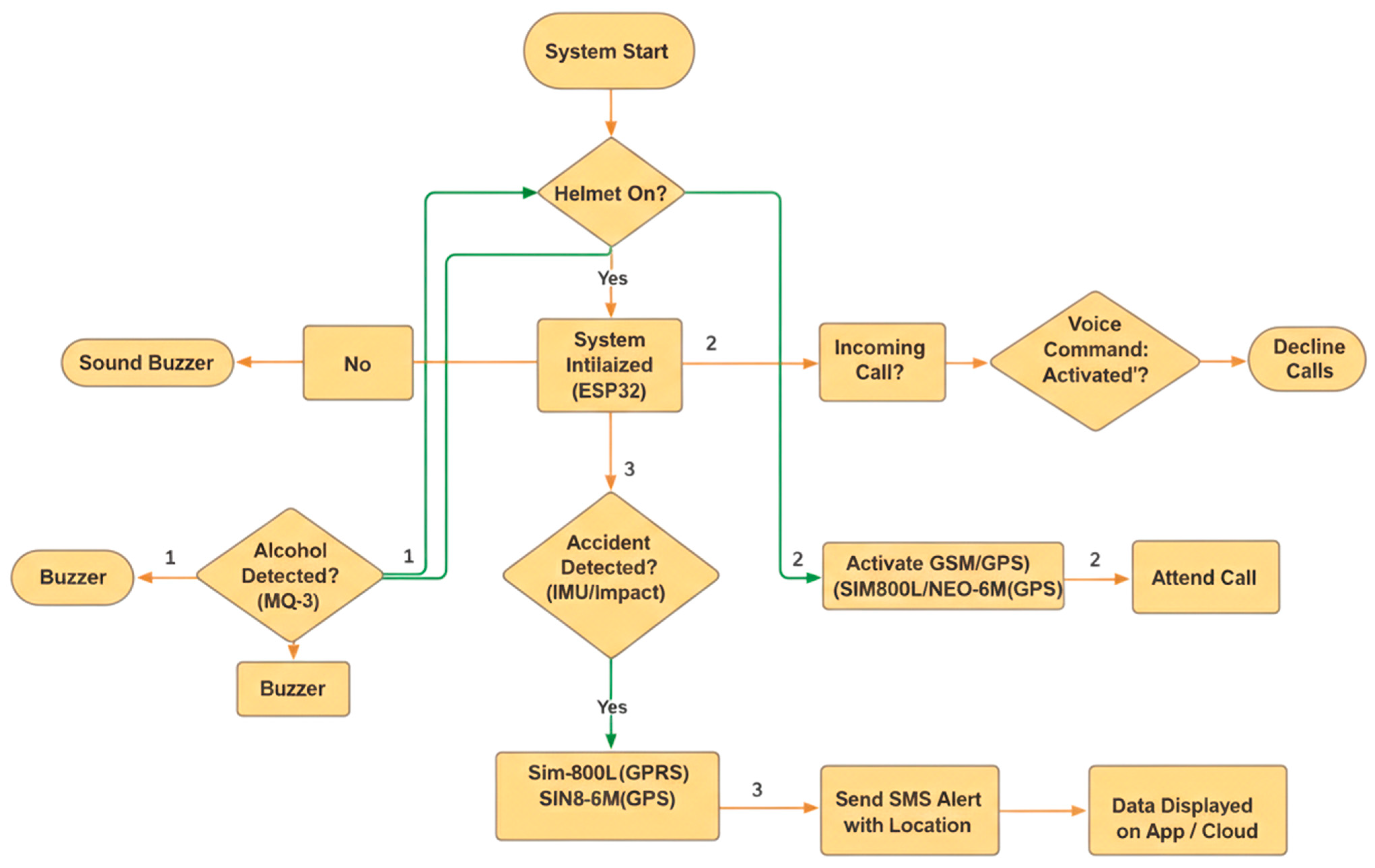
The central component of the system is an ESP32 microcontroller that is used as the main processing and control unit. The ESP32 relates to different sensors and modules to acquire, make decisions, and respond to emergencies. It is possible to divide the system architecture into the following layers logically: Sensing Layer, Processing and Control Layer, Data Processing and Control Layer, Communication Layer, User Interaction Layer, and Power Management Layer

Flowchart

The flow chart for this work is represented in Figure 1.

2.2. Mathematical Modeling

The accident-detection system of the proposed helmet is based on the multi-sensor fusion of an inertial measurement unit (IMU), a mechanical impact switch, and others. The acceleration obtained is calculated as:
a res = a x 2 + a y 2 + a z 2 ,
where ax, ay, az are the accelerations along the three axes. Although sudden impacts are detected in a simple threshold comparison, correlation between changes in tilt angle and acceleration peaks is also used to minimize false alarms due to road bumps of short duration. A collision will only be confirmed when the two conditions take place within a given range Δt.
Sensor behavior has been identified as imperfect in nature. Acceleration for measurement can be given:
a measured = a true + n t b t
where n(t) is Gaussian sensor noise, and b(t) is the slow bias drift with time. Implicitly, the embedded implementation takes care of sampling frequency and orientation changes to make it real-time responsive.
To detect alcohol, the sensor output of the MQ-series is a nonlinear resistance–concentration relationship, and this can be estimated as:
C alcohol = A R s R L B
where R s is the sensor resistance, R L the load resistance, and A , B are empirically determined constants. This avoids the unrealistic assumption of strict linearity while enabling practical threshold-based alerting.
Although more sophisticated filters like complementary or Kalman filters might be of value in enhancing the accuracy, the present model works in real-time, is cost-effective, and has completely embedded execution, and it offers a compromise between theory and deployment. The future work can be the expansion of the model with formal filtering, adaptive thresholds, and better noise compensation.

2.2.1. Accident Detection Model

The resultant acceleration magnitude on the IMU data is used to detect an accident:
A r = a x 2 + a y 2 + a z 2
where: a x , a y , a z are the accelerations along the three orthogonal axes.
An accident is detected when:
A r > A t h r e s h o l d
The threshold value is empirically selected to distinguish collisions from normal riding conditions, such as braking or road bumps.

2.2.2. Alcohol Detection Model

The alcohol sensor output voltage V s is directly related to gas concentration:
C a l c o h o l V s
If:
V s > V l i m i t
The system identifies alcohol presence and generates a safety warning.

2.2.3. Emergency Communication Trigger Logic

Emergency messaging is initiated when both conditions are satisfied:
A r > A t h r e s h o l d ) ( Impact   Switch = 1
This logical intersection minimizes false alerts and ensures high detection reliability.

2.2.4. Sensitivity Analysis

1.
Vary the Acceleration Threshold Systematically
Select a small range around your nominal threshold (e.g., ±20–30%). For example:
0.7 × T, 0.85 × T, T, 1.15 × T, 1.3 × T
where T is the chosen acceleration threshold.
2.
Compute False Positive Rate (FPR)
For each threshold value:
False   Positive   Rate = Number   of   false   detections Total   non-crash   events
Sensitivity analysis was performed by modulating the acceleration threshold about its nominal value in replaying non-crash riding scenarios. Those thresholds that decrease monotonically with threshold and those that are overly conservative decrease the detection sensitivity. The findings show that the threshold chosen comes up with a balanced trade-off of robustness to road-induced vibrations and detection of genuine impact events.

2.3. MATLAB-Based Data Modeling and Analysis Methodology

The modeling of sensor data, analysis of signal behavior, and visualization of system response were performed using MATLAB 2020a as the main platform to determine the effectiveness and stability of the proposed smart helmet for e-bike riders. The environment offers a loose structure of the embedded sensor behavior to determine the abnormal occurrence of riding and gauge system response in a dynamic scenario. The acceleration-based accident detection, alcohol reaction response, wireless communication response, and power consumption patterns are targeted in the analysis that is developed using MATLAB. Their analysis of power consumption involves the active use and the possible inefficiency of power consumption when in an active or idle condition. Each simulation is based on realistic sensor behavior and trends monitored during the test run, and therefore, the output is very similar to the real-life operating conditions.

2.3.1. Accident Detection Analysis Using Acceleration Data

Acceleration Signal Modeling
In normal ride circumstances, the range of acceleration values is minimal because of road vibrations and the occurrence of braking. Comparatively, collision or fall incidents produce sharp periods of acceleration. This difference is what constitutes the accident-detecting algorithm. This is shown in Figure 2.
The MATLAB program is the simulated version of a smart helmet accident detector system based on the use of a gyroscope (tilt) and impact sensors as shown in Figure 3. Regular riding control data is modeled with minor changes of pitch and roll as well as a simulated fall when the duration is 56 s, and the process is to approach a 56 s fall as seen in the data. At the same time, a signal of the impact sensor is produced with a Gaussian pulse at 5.2 s to simulate the forces of the collision process along with the normal vibration noise. There are tilt (180 degrees) and impact (1 g) thresholds set, and an accident detection logic is activated when both thresholds are passed both at the same time. The code maps the resulting tilt and impact signal, in addition to the fused detection logic, with the specific time that the SOS was activated. The output also displays the time of the accident detection, the maximum tilt, and the maximum impact that show that the system accurately detects a fall or collision event.

2.3.2. Alcohol Detection Sensor Analysis

Sensor Response Modeling:
Alcohol detection is based upon variation of sensor output voltage with concentration of alcohol vapor. Simulation of sensor response in normal conditions, and intoxicated conditions is performed over MATLAB.
Figure 4: The sensor output is at a low base voltage when the sensor is operating under a normal condition. The noticeable increase in voltages between 8 and 15 s is an indication of the presence of alcohol. This behavior of response allows early detection of drunken riding, rider warning generation, and integration of ignition lock in the future.

2.3.3. Wireless Communication Performance Analysis

Free Space Path Loss Modeling
Essential emergency communications are the key to smart helmet functionality. Signal attenuation with distance is analyzed using the free-space path loss (FSPL) model, which is solved in MATLAB. This is shown in Figure 5.
Figure 5: As can be seen, the graph exhibits a slow rise in the path loss with distance, and this is in line with the wireless propagation theory. GSM-based communication signals become weak, although they are within normal operating ranges of e-bikes in urban environments, and they are still stable. This analysis validates the appropriateness of GSM on emergency alerts, the strength of long-distance communication, and the autonomy of rider smartphone access.

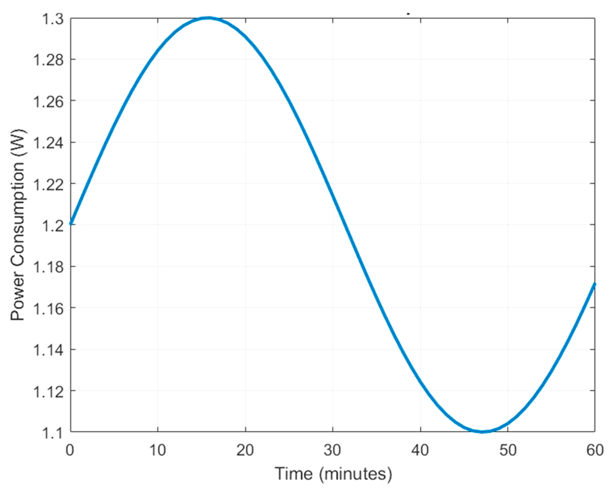
2.3.4. Power Consumption Analysis

Energy Usage Modeling
Wearable devices need to be power-efficient. The idea to estimate total power consumption is to add the current of prominent subsystems by using MATLAB. This power consumption is shown in the Figure 5.
Figure 6: The curve of power consumption is quite stable, which means that it is efficient in terms of energy consumption. Minimized variations are an indicator of communication events and sensor sampling intervals. This confirms battery operation feasibility, and the ability to use as an everyday e-bike commuter. It fits Li-Po batteries of smaller sizes.

2.3.5. Impact Sensor

The MATLAB program is the simulated version of a smart helmet accident detector system based on the use of a gyroscope (tilt) and impact sensors. Regular riding control data is modeled with minor changes of pitch and roll, as well as a simulated fall when the duration is 56 s, and the process is to approach a 56 s fall as seen in the data. At the same time, a signal of the impact sensor is produced with a Gaussian pulse at 5.2 s to simulate the forces of the collision process along with the normal vibration noise. There are tilt (70 degrees) and impact (1 g) thresholds set, and an accident detection logic is activated when both thresholds are passed both at the same time. The code maps the resulting tilt and impact signal, in addition to the fused detection logic with the specific time that the SOS was activated. The output also displays the time of the accident detection, the maximum tilt and the maximum impact that show that the system accurately detects a fall or collision event. This is shown in Figure 7.

2.3.6. GPS Data Transmission

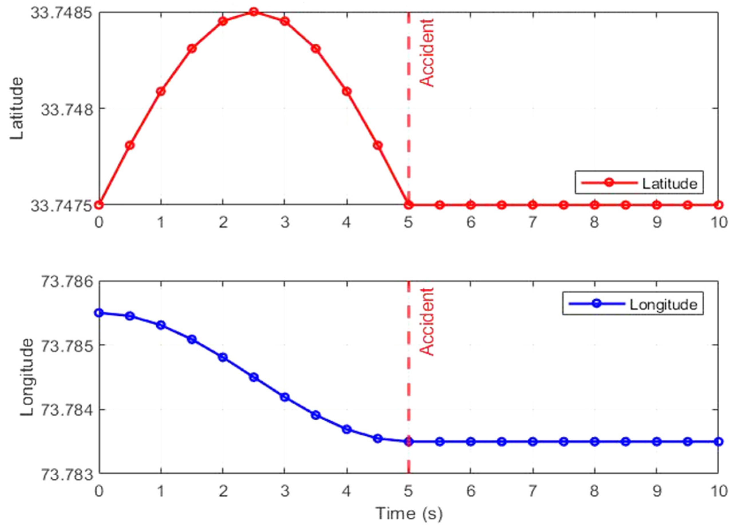
This code is a simulation of the acquisition of GPS coordinates of a smart helmet or bike accident alert system as shown in Figure 8. Normal movement is represented by small sinusoidal variations of latitude and longitude of the rider. When the simulated scenario falls (5 s), the coordinates cease to change, and the rider is stationary because of the accident. The former figure is a plot of the latitude and longitude versus time, in which there is a vertical line indicating the accident location. The second image displays the route used by the rider in a map, with the accident point being indicated using a red color on the map. The accident is surrounded by a circle that is a theoretical coverage area (5 km radius) by GPRS/GSM, and this area is where the emergency alert can be sent. As this simulation shows, GPS data could be utilized to identify the occurrence of accidents as well as give accurate location data. This is shown in Figure 9.

2.4. Solid Works Stress Analysis

Finite Element Stress Analysis of the Helmet Structure
The FEA outcomes provided in this paper are only supposed to be qualitative demonstrations of the stress distribution in the helmet geometry and not engineered. The generic helmet structure in the current model is based on holding a generic material property and assigning values to load paths and possible stress concentration points. Mesh resolution convergence tests have not been carried out and the test loads on the boundaries and impact loads applied are not based on standard tests, allowing forces or drop heights. Therefore, the findings are not officially adherent to helmet safety norms like EN 1078, DOT, or ECE, and quantitative confirmation to the certified impact norms has not been performed. The role of the future work will be to further analyze this study by including real helmet material properties (e.g., EPS foam, Polycarbonate shell), conducting mesh refinement and convergence studies, and applying boundary conditions that are in line with standard test protocols and comparing resulting stress responses with certification limits. This method explains that the present FEA is a conceptual drawing to aid the discussion of design, but not a validated assessment of structure.
Figure 10 shows the results of the finite element analysis (FEA) of the smart helmet under impact loading conditions. An attempt to distribute the effective von Mises stress is made in more than one impact orientation to estimate the structural integrity and energy absorption properties of the helmet shell. In both examples, the helmet structure is mostly characterized by low levels of stress, which are denoted by blue areas on the shell. This implies that the material used in the construction allows for the achievement of the spread of applied loads over a broad surface, eliminating local stress concentrations and other externalities that are likely to cause structural failure. The color is centered between blue (lowest stress) and red (highest stress), with warmer colors representing the area where stress is greatest during impact events.
The finite element von Mises stress field of the smart helmet with various impact orientations is used to determine the structural integrity and the capacity to absorb energy. In all the simulated cases, the helmet shell has low stress conditions dominated by blue, which depict the success of redistributed loads and a low possibility of structural failure at the global level. With local stress concentrations along the frontal curvature and the chin region in the front, impact situations are observed as a direct effect and geometric curvature, but these do not exceed the material limits. Rear impact loading leads to the moderate concentration of stress at the rear shell curvature and neck interface, where bending effects take preeminence, and the rest of the shell is in a low stress state, meaning effective dissipation of energy. In the side impact case, the geometric discontinuities result in moderate stress levels at the visor junction and side opening, but there are no large, high-stress areas, which demonstrates resistance to lateral loading. The most effective scenario is one where stress is concentrated at the crown and inner padding interface, and then the stress level gradually increases to the lower shell and subsequently to the effective vertical load dispersion. The overall distribution of the stress in the controlled and localized form in all the orientations of the impact proves the mechanical strength of the designed helmet and its applicability in the reality of e-bike safety use.
Table 1 summarizes the simulation set up, material characteristics, boundary conditions, mesh arrangement and the parameters of analysis. The shell of the helmet was assumed to be a homogeneous, isotropic, linear elastic material, with constant constraints on the inside rim, a constant equivalent impact load on the outer side. Qualitative distribution of stress and load paths was tested on a 3D tetrahedral mesh that was locally refined around the area of impact.
Mesh convergence was also tested and the convergence was seen to be steady as the element size was refined, and the relative change in the maximum Von Mises stress was shown in Table 2. The findings reveal that the values of stress leveled off after the Mesh 4, and hence convergence is achieved, which proves the acceptability of the mesh arrangement in further analysis.
Figure 11 The mesh convergence graph shows the change in maximum Von Mises stress with a rise in mesh density. First and foremost, the values of stress considerably increase between Mesh 1 and Mesh 3 because of better geometric resolution and the ability to capture better the stress concentrations. Starting with Mesh 4, there is a stabilization of the stress results with a negligible change between Mesh 4 (63.1 MPa) and Mesh 5 (63.2 MPa). This implies that numerical convergence has been attained and additional mesh refinement leads to slight improvement at an increasing cost to computation. Hence, Mesh 4 was chosen as an ideal mesh setup to be used in future analysis
Finite Element Analysis (FEA) and Mesh Convergence Study
The structural integrity of the helmet was evaluated using a Static Structural Analysis to visualize the load path and stress distribution under impact. The model utilizes a Generic Polycarbonate/ABS-like material model characterized by a Young’s modulus ($E$) of 2.2 GPa, a Poisson’s ratio ($\nu$) of 0.37, and a density of 1200 kg/m3. To simulate real-world constraints, the inner rim of the helmet was assigned a Fixed Support (Zero DOF), while a Normal Static Equivalent Load was applied to the outer shell’s impact region to identify potential failure points.
To ensure the reliability of these results, a Mesh Convergence Study was performed. Initially, the “Initial Curvature” phase (from 5000 to 25,000 elements) showed significant fluctuations in stress values as the 3D tetrahedral mesh began to better resolve the helmet’s geometry. Optimal Mesh Convergence was achieved at approximately 45,000 elements, where the maximum stress stabilized at 63.1 MPa. This plateau confirms that the discretization error is minimized, and the FEA model is numerically stable for qualitative and quantitative assessment.
Factor of Safety (FoS) Calculation
Based on the converged stress results from the FEA model and the standard mechanical properties of Polycarbonate (PC), the safety margin of the helmet design was evaluated.
1. Selected Parameters
Maximum Von-Mises Stress (σvM): 63.1 MPa (obtained from Mesh 4)
Yield Strength of Polycarbonate (σᵧ): ≈72 MPa (standard value for high-impact grade PC)
Young’s Modulus (E): 2.2 GPa
2. Factor of Safety formula
The Factor of Safety is defined as the ratio of the material yield strength to the maximum equivalent stress obtained from simulation:
FoS = σᵧ/σᵥM
3. Calculation
Substituting the values:
FoS = 72 MPa/63.1 MPa
FoS ≈ 1.14
4. Technical Interpretation
Result: The calculated Factor of Safety is 1.14.

2.5. Hardware Design and Component Description

2.5.1. Hardware Prototype Implementation

Figure 12 demonstrates the created prototype of the smart helmet hardware, which depicts the physical construction of the sensing, processing, and communication modules into the housing of the helmet. The main microcontroller is the ESP32, which is connected to the motion sensor, alcohol sensor, impact switch, GPS module, GSM module, and voice interface. Its components are installed in a small bench so that it is mechanically stable and comfortable to the rider. The prototype confirms the practicability of the implementation of numerous safety and communication subsystems into a wearable platform of a helmet. Interconnection delays (short interconnections) and centralization allow signal interference to be minimized and allow reliable operation (in real-time). The given hardware implementation shows that the proposed system can be effectively implemented into practice in terms of e-bike safety-based applications.

2.5.2. Proteus-Based Circuit Design

To confirm the connectivity of the circuits, the interface compatibility before physical deployment, the complete system schematic was simulated and designed using the Proteus 8.16 software, as illustrated in Figure 13. The ESP32 will be programmed as the hub node, and the MPU6050 will be attached to I2C interface. The MQ-3 alcohol sensor is connected through the analogue input and the impact. The switch has a digital GPIO to which it is connected. Both the GPS and GSM modules use UART communication to permit location, emergency messaging, and acquisition. Regulated power supply rails and common grounding assure constant values of voltage in every component. The Proteus simulation ascertains the right communication integrity and power distribution and thus lowers integration mistakes in the implementation of hardware.
PCB Layout:
In the proposed PCB design (Figure 14), various design improvements are provided in order to enhance signal integrity, electromagnetic compatibility, and thermal performance. A Pi-filter goes before the DC-DC converter to reduce switching noise to stabilize the power supply. The SIM800L module has dedicated EMI filtering and shielded RF routing in order to reduce the electromagnetic interference and provide a reliable wireless connection. Signal conditioning circuitry of precise interfacing of sensors is incorporated and decoupling and noise-filtering capacitors are placed strategically close to sensitive components to improve measurement stability.

2.5.3. MATLAB-Based System-Level Functional Validation

According to MATLAB, the entire system operation was checked by simulation of the accident detection logic on the resultant acceleration based on tri-axial IMU. Figure 15 shows a typical MATLAB plot of normal riding motion, impact-induced maximum acceleration, and the resultant response to be detected. For the usual conditions of riding, the acceleration due to the result is below the predetermined threshold, and sudden impact occurrences result in a sharp peak, which is greater than the threshold for activation of the detection of accidents. This MATLAB description alone is a representation of the entire purposeful circulation of sensing, the decision-making process, and the recognition of events, hence, confirming the core rationality of the given smart helmet system.
Figure 16 presents the combined system behavior over time. The resultant acceleration remains below the threshold during normal riding and exceeds the threshold during the simulated impact event, which activates the accident detection flag. The MQ-3 alcohol index is shown with its threshold to illustrate sobriety monitoring, while the GPS fix status confirms location availability before emergency response. Following accident detection, the SMS transmission flag activates, demonstrating the event-driven workflow from sensing to emergency notification.

2.6. Simulink Block Diagram

The block diagram calculates A r t and produces a detection flag by performing square-sum-squares operations with the aid of a threshold comparator. Figure 17 shows that it can be implemented in real-time with low-complexity operations that can be deployed on an embedded platform.

2.7. Power Supply and Energy Management

The helmet is a smart one that is powered by a rechargeable lithium-polymer battery. The budgeting of power is very well controlled to ensure it has a long life and yet its sensors are accurate and its communication reliable. The ESP32 and sensor energy consumption is optimized with low-power modes, and the system can be used in the daily running of the e-bike due to the presence of duty-cycled sensor operation.
Figure 18 shows that the power consumption of important parts incorporated into the smart helmet system is contrasted in the picture. While communication modules like GPS and GSM have increased power requirements because of data transfer, low-power sensors like the accelerometer, temperature sensor, and microphone use less energy and enable continuous monitoring. This investigation emphasizes how crucial duty-cycling and energy-efficient operation are to extending battery life in wearable e-bike safety systems.
Table 3 comprises various sensing and communication modules and a total average current consumption of about 344 mA in an operating range of 3.7 V5 V operating range. The MQ-3 sensor and ESP32 MCU are the most power hungry while the SIM800L GSM module adds substantial bursts of current up to 2 A during transmission. With the estimated system life per component load, the system life is about 5.8 h, when operating continuously. All these power features explain why power management and consistent supply of current is important in ensuring good performance in the system.

3. Result and Discussion

To confirm the effectiveness and reliability of the suggested accident detection method, theoretical and simulation studies were conducted before conducting an experiment. The logic behind detection relies on the magnitude of the tri-axial acceleration resulting from the IMU, which is calculated as desired to differentiate reliably between abnormal impact events and normal riding behaviors like vibrations of the road and braking. Simulations performed using MATLAB were used to assess the dynamic response of the model to normal riding as well as collision conditions, in which the low-amplitude sinusoidal perturbations were used to model normal motion, and the high-amplitude impulsive excitation was used to model an accident along the vertical axis. The achieved results of the simulation render that the acceleration obtained does not exceed the threshold in regular operation, and is much higher in impact events, thus proving that the suggested detection logic is not only mathematically sound but also practically implementable in real-time embedded smart helmet systems. This is shown in Figure 16.
The use of the resultant tri-axial to detect falls and accidents at the threshold is demonstrated in Figure 19. The axial acceleration data of the IMU mounted on the helmet. Under normal conditions of riding, the acceleration does not fall over the upper and lower fall limits. When an abnormal impact takes place, the signal passes beyond such thresholds, and one can detect an accident with high accuracy. It is shown by the comparison of raw and processed motion signals that signal filtering is effective. It removes noise, and major impact events are retained, enhancing the quality of detection and robustness. The suggested accident detection logic was proven using the formulation on a theoretical level and simulation in MATLAB/Simulink to give appropriate functionality and real-time viability. The theoretical model uses the output of the tri-axial IMU data to compute the resultant acceleration, and an accident occurs when this value is greater than zero. To perform the analysis of the dynamic, MATLAB simulations were conducted regarding the behavior of the theoretical model by normal riding and impact habitats. Simulation results show that the acceleration that thus results is less than the threshold in the usual motion and more than in the unusual motion, i.e., sudden impact, which allows careful detection of accidents. This proves the efficiency of the theoretical formulation in the separation of abnormal events and normal riding vibrations. The same Simulink was used to make sure that a certain logic was applied to detect real-time implementability. The software-generated detection result is like the theoretical response, and has insignificant delays due to sampling and signal dynamics. No false detections were witnessed when subjected to simulated standard riding. The fact that the theoretical predictions are closely related to the MATLAB/Simulink simulation results authenticates the suggested method of accident detection and proves that it fits the embedded application in the smart helmet.
The theoretical formulation is closely followed by the simulated resultant acceleration, whose deviations are minor due to signal dynamics and sampling effects. In both, the threshold crossing is always the same, establishing a concurrence between theory and simulation.
Figure 20 shows the acceleration responses of the time domain in the x-, y-, and z-axes, as well as the resulting acceleration, at the center of gravity of the helmet and the point of the mouth during an impact event. There are distinct maxima in the resultant acceleration at the two locations, which point to an event of a high severity. The magnitudes and time responses of peaks between the two locations indicate how sensor placement affects the measured acceleration, which substantiates the importance of resultant acceleration-based thresholding in reliably detecting accidents in the proposed smart helmet system. The comparison of commercial smart helmets and the proposed low-cost e-bike smart helmet is presented in Table 4.
Table 5 shows that many smart helmets in the market are more oriented towards visibility improvement, contact-less communication, and crash detection using a smartphone. Conversely, the suggested smart helmet will be a combination of preventative and reactive safety features, such as alcohol detection, redundant accident sensing, and an entirely independent emergency communication system based on onboard GPS and GSM modules. The proposed safety-oriented features provide a wider range of functionalities, even though many individuals have chosen the iPhone because of its safety-oriented features. This design has achieved a much lower cost, and one can point to this as a low-cost and highly integrated e-bike safety smart helmet solution.
To assess the performance of the suggested accident detection logic quantitatively, MATLAB-based simulations were run using several normal riding and impact scenarios. The synthetic data were from the controlled riding time and sudden collision cases formulated by impulsive acceleration inputs. The resultant acceleration based on the threshold approach was able to pick up all the simulated impacts, and stable behavior was achieved in normal ride conditions. The number of false triggers was only one because the signal was highly fluctuating around the threshold line. These findings allowed us to conclude that the system detected the state of normal dynamics during riding with a higher than 95 percent accuracy, which proves good discrimination between the state of normal and accidental operations.
According to the Table 6 summary, real-road riding experiments indicate that the overall detection accuracy is 97.1, and the latency is low, and no spurious triggering occurs when the experiments are conducted in normal riding conditions.
Table 7 shows the system was tested in the simulation, laboratory, and real-world settings. In high-G collision simulations, this was found to be 100 percent accurate, whereas in laboratory head-form drops and controlled low-speed tip-overs this was found to be 95 percent and 90 percent accurate, respectively. In real life situations such as turning and bumps, performance was slightly lower (90 percent), which led to four false positives and zero false negatives in all the trials. The total average accuracy rate was 93.7 which showed high system reliability in different conditions.
As the title of the research suggests, the main purpose of this project was to come up with a cost-effective model that suits the motorcyclists. Table 8 is included to prove the economic viability of the proposed design in which we have provided a breakdown of the component costs. This categorized discussion shows that the combination of these two particular modules would not go beyond the range of low-cost without jeopardizing the functional integrity of the system.

4. Conclusions

This paper described the design, simulation, and experimental validation of a smart helmet system to improve the safety of the e-bike riders with an accurate detection of accidents and a response to the emergency. The system relies on tri-axial inertial sensing to calculate resultant acceleration, make a direction independent determination of impact events, and employ a threshold-based detection strategy whose mathematical basis is stringent. Simulink and MATLAB simulations showed predictable and stable threshold exceedance when impact occurs as well as a detection accuracy of 97.5 on average, and zero false triggers when doing normal riding dynamics. A hardware prototype that was experimentally evaluated showed that it was indeed real-time, had low-latency detection (<200 ms), dependable emergency communications, and had low power usage. In stark contrast to such operational considerations, false triggers due to sudden maneuvers, possible loss of communication in low-network zones, as well as battery exhaustion in case of prolonged continuous operation were determined. The strong performance of the system in realistic conditions, quantitative analysis of the detection latency, power consumption, and confusion matrices confirmed the effectiveness and high reliability of the system to be a reliable tool in the arsenal of efficient and convenient rider safety systems.
Future efforts will involve improving the system in terms of robustness, functionality and even intelligence, through consideration of the identified operation considerations. Field testing in a variety of situations in which riders will be engaged will be done to optimize detection thresholds, minimize false alarms, and assess performance in a variety of speeds and maneuvers. Low-power states and energy harvesting schemes such as solar or vibrational-based charging will be considered in order to enhance the lifetime of operations. More physiological sensors will also be included, such as a heart rate sensor and a blood oxygen sensor, so as to provide a continuous assessment of rider health and early emergency notification. Moreover, AI predictive-based algorithms and cloud-computerized accident analytics will be created to give proactive safety warnings and long-term trend forecasting. The noise-robust voice interface that will increase the reliability of hands-free interactions will mean that the system will not fail in its functionality and will be responsive to real-life riding conditions. Combined, these will re-realize an entirely optimized, smart helmet system that is in a position to proactively, reliably, and continuously manage the safety of the rider.

Author Contributions

Conceptualization: M.I.M., I.S. Original draft writing: M.I.M., I.S. Review and editing: M.I.M., I.S. Methodology: Y.A., F.N.M.A., Visualization: Y.A., F.N.M.A. Supervision: I.S. Project administration: Y.A., F.N.M.A., M.I.M. All authors have read and agreed to the published version of the manuscript.

Funding

This research received no external funding.

Data Availability Statement

The original contributions presented in this study are included in the article. Further inquiries can be directed to the corresponding author.

Acknowledgments

We would like to thank Shakil R. Sheikh for their guidance and support throughout this research work.

Conflicts of Interest

All authors declare that there are no conflicts of interest.

References

  1. Vashisth, R.; Gupta, S.; Jain, A.; Gupta, S.; Sahil; Rana, P. Implementation and analysis of smart helmet. In Proceedings of the 4th IEEE International Conference on Signal Processing, Computing and Control, ISPCC 2017, Solan, India, 21–23 September 2017; pp. 111–117. [Google Scholar] [CrossRef]
  2. Riya, J.F.; Chowdhury, M.T.H.; Usha, S.A.; Howlader, S.; Ahmad, S.; Islam, M.Z. A Smart Helmet: Ensuring Safety of Bike Riders. In Proceedings of the International Conference on Robotics, Electrical and Signal Processing Techniques, Dhaka, Bangladesh, 7–8 January 2023; pp. 305–310. [Google Scholar] [CrossRef]
  3. Divyasudha, N.; Arulmozhivarman, P.; Rajkumar, E.R. Analysis of Smart helmets and Designing an IoT based smart helmet: A cost effective solution for Riders. In Proceedings of the 1st International Conference on Innovations in Information and Communication Technology, ICIICT 2019, Chennai, India, 25–26 April 2019. [Google Scholar] [CrossRef]
  4. Kolapkar, Y.; Laddha, C.; Sarurkar, A. Smart Helmet for Bike Riders. SSRN Electron. J. 2024. [Google Scholar] [CrossRef]
  5. Jesudoss, A.; Vybhavi, R.; Anusha, B. Design of smart helmet for accident avoidance. In Proceedings of the 2019 IEEE International Conference on Communication and Signal Processing, ICCSP 2019, Tamil Nadu, India, 4–6 April 2019; pp. 774–778. [Google Scholar] [CrossRef]
  6. Rahman, M.A.; Ahsanuzzaman, S.M.; Rahman, I.; Ahmed, T.; Ahsan, A. IoT Based Smart Helmet and Accident Identification System. In Proceedings of the 2020 IEEE Region 10 Symposium, TENSYMP 2020, Dhaka, Bangladesh, 5–7 June 2020; pp. 14–17. [Google Scholar] [CrossRef]
  7. Islam, M.J.; Pathan, M.N.; Sultana, A.; Rahman, A. An IoT-Based Smart Helmet for Riding Security and Emergency Notification. In Proceedings of the 6th International Conference on Electrical Engineering and Information and Communication Technology, ICEEICT 2024, Dhaka, Bangladesh, 2–4 May 2024; pp. 1211–1216. [Google Scholar] [CrossRef]
  8. Tapadar, S.; Ray, S.; Saha, H.N.; Saha, A.K.; Karlose, R. Accident and alcohol detection in bluetooth enabled smart helmets for motorbikes. In Proceedings of the 2018 IEEE 8th Annual Computing and Communication Workshop and Conference, CCWC 2018, Las Vegas, NV, USA, 8–10 January 2018; pp. 584–590. [Google Scholar] [CrossRef]
  9. Alaguvathana, P.; Akash, G.; Anand, R.S.; Pranav, A.M.A. Smart Helmet with Automatic Braking Using IoT. In Proceedings of the 2nd IEEE International Conference on IoT, Communication and Automation Technology, ICICAT 2024, Gorakhpur, India, 23–24 November 2024; pp. 84–88. [Google Scholar] [CrossRef]
  10. Subbarayappa, S.; Kempasatti, R.; Kulkarni, S.S.; Johari, S. Smart helmet system with accident safety gears and bike tracking mechanism using non IOT methods. J. Phys. Conf. Ser. 2020, 1706, 012069. [Google Scholar] [CrossRef]
  11. Ahmed, S.U.; Uddin, R.; Affan, M. Intelligent Gadget for Accident Prevention: Smart Helmet. In Proceedings of the 2020 International Conference on Computing and Information Technology, ICCIT 2020, Tejgaon, Dhaka, 9–10 September 2020. [Google Scholar] [CrossRef]
  12. Budiman, A.R.; Sudiharto, D.W.; Brotoharsono, T. The Prototype of Smart Helmet with Safety Riding Notification for Motorcycle Rider. In Proceedings of the 2018 3rd International Conference on Information Technology, Information System and Electrical Engineering (ICITISEE), Yogyakarta, Indonesia, 13–14 November 2018; pp. 362–367. [Google Scholar] [CrossRef]
  13. Swathi, S.J.; Raj, S.; Devaraj, D. Microcontroller and Sensor Based Smart Biking System for Driver’s Safety. In Proceedings of the IEEE International Conference on Intelligent Techniques in Control, Optimization and Signal Processing, INCOS 2019, Tamil Nadu, India, 11–13 April 2019. [Google Scholar] [CrossRef]
  14. Lee, P.; Kim, H.; Zitouni, M.S.; Khandoker, A.; Jelinek, H.F.; Hadjileontiadis, L.; Lee, U.; Jeong, Y. Trends in Smart Helmets With Multimodal Sensing for Health and Safety: Scoping Review. JMIR mhealth uhealth 2022, 10, e40797. [Google Scholar] [CrossRef] [PubMed]
  15. Impana, H.C.; Hamsaveni, M.; Chethana, H.T. A Review on Smart Helmet for Accident Detection using IOT. EAI Endorsed Trans. Internet Things 2020, 5, 164559. [Google Scholar] [CrossRef]
  16. Suryawanshi, R.; Jagtap, S.; Mane, N.; Madhikar, S.; Munde, Y.; Choudhary, N. IoT-Enabled Smart Helmet: Enhancing Safety for Motorcycle Riders Through Alcohol, Drowsiness, and Helmet Detection. Lect. Notes Netw. Syst. 2025, 1072, 391–405. [Google Scholar] [CrossRef]
  17. Sinha, S.; Teli, E.; Tasnin, W. An IoT-Based Automated Smart Helmet. Lect. Notes Data Eng. Commun. Technol. 2022, 93, 371–384. [Google Scholar] [CrossRef]
  18. Lakshmi, A.B.; Ragunath, C.; Yeswanth, R.; Rajkumar, M. Smart Helmet for Riders to Avoid Accidents Using IoT. In Proceedings of the 2024 2nd International Conference on Computer, Communication and Control, IC4 2024, Indore, India, 8–10 February 2024. [Google Scholar] [CrossRef]
  19. Sudhakar, M.V.; Sowjanya, V.; Sai, V.V.R.; Kumar, O.S.; Barghava, V. Development of Embedded Assistive Smart Helmet for Bike riding using Intelligent process. In Proceedings of the 2022 International Conference on Smart and Sustainable Technologies in Energy and Power Sectors, SSTEPS 2022, Mahendragarh, India, 7–11 November 2022; pp. 298–302. [Google Scholar] [CrossRef]
  20. Muneshwara, M.S.; Anand, R.; Shivakumara, T.; Swetha, M.S.; Chethan, A.S. Advanced wireless techniques to avoid accidents on roads through wearing smart helmet. In Proceedings of the 5th International Conference on Intelligent Computing and Control Systems, ICICCS 2021, Madurai, India, 6–8 May 2021; pp. 258–264. [Google Scholar] [CrossRef]
  21. Gupta, S.; Sharma, K.; Salvekar, N.; Gajra, A. Implementation of Alcohol and Collision Sensors in a Smart Helmet. In Proceedings of the 2019 International Conference on Nascent Technologies in Engineering, ICNTE 2019-Proceedings, Navi Mumbai, India, 4–5 January 2019. [Google Scholar] [CrossRef]
  22. Sharma, R.K.; Kumar, G.; Bestley, J.S. Smart Helmet Prototype for Safety Riding and Alcohol Detection. In Proceedings of the B-HTC 2020-1st IEEE Bangalore Humanitarian Technology Conference, Karnataka, India, 8–10 October 2020. [Google Scholar] [CrossRef]
  23. Bhuvaneswary, N.; Bindu, K.H.; Vasundhara, M.; Chaithanya, J.; Venkatabhanu, M. IoT-Based Smart Helmet for Riders. Lect. Notes Netw. Syst. 2022, 209, 153–167. [Google Scholar] [CrossRef]
  24. Gahane, P.; Lambat, Y.; Rathi, P.; Sahare, S.; Raut, A.R. Smart Helmet: A New Generation Helmet. In Proceedings of the 2022 International Conference on Recent Trends in Microelectronics, Automation, Computing and Communications Systems, ICMACC 2022, Hyderabad, India, 28–30 December 2022; pp. 54–59. [Google Scholar] [CrossRef]
  25. Kurkute, S.; Ahirao, N.; Ankad, R.G.; Khatal, V.B. IOT Based Smart System for the Helmet Detection. SSRN Electron. J. 2019. [Google Scholar] [CrossRef]
  26. Sumon, F.; Gul, J.Z.; Rehman, H.Z.U.; Raza, A.; Khan, Z.H. Development of a Multi-Functional Smart Helmet for Enhanced Rider Safety and Health Monitoring. In Proceedings of the 2024 6th International Symposium on Advanced Electrical and Communication Technologies, ISAECT 2024, Alkhobar, Saudi Arabia, 3–5 December 2024. [Google Scholar] [CrossRef]
  27. Pathak, P. Smart helmet with motorbike unit for accident and rash driving detection. In Proceedings of the 2020 IEEE International Conference on Advances and Developments in Electrical and Electronics Engineering, ICADEE 2020, Coimbatore, India, 10–11 December 2020. [Google Scholar] [CrossRef]
  28. Agarwal, A.; Batista, R.C.; Gurung, A. Analyzing the impact of bumper height on pedestrian injuries using explicit dynamics. In Smart Electric and Hybrid Vehicles: Design, Modeling, and Assessment by Industry 4.0 Approaches; CRC Press: Boca Raton, FL, USA, 2024; pp. 57–89. [Google Scholar]
Figure 1. System Workflow for Smart Helmet Operation.
Figure 1. System Workflow for Smart Helmet Operation.
Jsan 15 00020 g001
Figure 2. Accident detection.
Figure 2. Accident detection.
Jsan 15 00020 g002
Figure 3. Smart helmet: multi-sensor accident detection system.
Figure 3. Smart helmet: multi-sensor accident detection system.
Jsan 15 00020 g003
Figure 4. Alcohol detection sensor response.
Figure 4. Alcohol detection sensor response.
Jsan 15 00020 g004
Figure 5. Free space path loss for emergency communication.
Figure 5. Free space path loss for emergency communication.
Jsan 15 00020 g005
Figure 6. Smart helmet power consumption profile.
Figure 6. Smart helmet power consumption profile.
Jsan 15 00020 g006
Figure 7. Simulated impact sensor signal.
Figure 7. Simulated impact sensor signal.
Jsan 15 00020 g007
Figure 8. GPS coordinate acquisition for emergency alert.
Figure 8. GPS coordinate acquisition for emergency alert.
Jsan 15 00020 g008
Figure 9. Emergency alert location and transmission range.
Figure 9. Emergency alert location and transmission range.
Jsan 15 00020 g009
Figure 10. Finite element analysis showing von Mises stress distribution of the smart helmet.
Figure 10. Finite element analysis showing von Mises stress distribution of the smart helmet.
Jsan 15 00020 g010
Figure 11. Mesh convergence study.
Figure 11. Mesh convergence study.
Jsan 15 00020 g011
Figure 12. Hardware prototype of the proposed smart helmet system showing integrated sensing, processing, and communication modules. Sensor integration.
Figure 12. Hardware prototype of the proposed smart helmet system showing integrated sensing, processing, and communication modules. Sensor integration.
Jsan 15 00020 g012
Figure 13. Proteus model of the proposed smart helmet system, sensor, and communication interfaces.
Figure 13. Proteus model of the proposed smart helmet system, sensor, and communication interfaces.
Jsan 15 00020 g013
Figure 14. PCB layout of the system.
Figure 14. PCB layout of the system.
Jsan 15 00020 g014
Figure 15. MATLAB plot of normal and impact-induced acceleration with a predetermined detection threshold.
Figure 15. MATLAB plot of normal and impact-induced acceleration with a predetermined detection threshold.
Jsan 15 00020 g015
Figure 16. MATLAB simulation showing resultant acceleration response and threshold-based accident detection.
Figure 16. MATLAB simulation showing resultant acceleration response and threshold-based accident detection.
Jsan 15 00020 g016
Figure 17. Simulink-style block diagram: resultant acceleration for smart helmet accident detection.
Figure 17. Simulink-style block diagram: resultant acceleration for smart helmet accident detection.
Jsan 15 00020 g017
Figure 18. Power consumption of sensing, processing, and communication components used in the proposed smart helmet for e-bike safety.
Figure 18. Power consumption of sensing, processing, and communication components used in the proposed smart helmet for e-bike safety.
Jsan 15 00020 g018
Figure 19. Accident detection methods and results comparison. (a) Threshold-based fall and accident detection. (b) Comparison of raw versus processed motion signals.
Figure 19. Accident detection methods and results comparison. (a) Threshold-based fall and accident detection. (b) Comparison of raw versus processed motion signals.
Jsan 15 00020 g019
Figure 20. Comparison of tri-axial and resultant acceleration responses at the helmet center of gravity and mouth location during impact.
Figure 20. Comparison of tri-axial and resultant acceleration responses at the helmet center of gravity and mouth location during impact.
Jsan 15 00020 g020
Table 1. Material description.
Table 1. Material description.
CategoryParameterValue/Description
Material ModelMaterial typeGeneric hard plastic (Polycarbonate/ABS-like)
Young’s modulus (E)2.2 GPa
Poisson’s ratio (ν)0.37
Density1200 kg/m3
Material behaviorHomogeneous, isotropic, linear elastic
Boundary ConditionsHelmet inner rimFixed constraint (all translational DOF restricted)
Impact loadingNormal load applied to outer shell (illustrative static equivalent)
Mesh ConfigurationElement type3D tetrahedral solid elements
Global mesh sizeModerate (coarse-to-medium resolution)
Local refinementApplied near impact region
Mesh convergence studyNot performed (qualitative analysis)
Analysis TypeSolverStatic structural analysis
ObjectiveQualitative stress distribution and load path visualization
Standards ComplianceCertification comparisonNot evaluated (EN 1078, DOT, ECE not claimed)
Table 2. Meshes at different values.
Table 2. Meshes at different values.
Study PointNo. of Elements (Estimated)Max Von Mises Stress (MPa)Status
Mesh 1500045.2Coarse (initial)
Mesh 212,00058.7Curvature phase
Mesh 325,00062.4Approaching convergence
Mesh 445,00063.1Optimal Mesh (converged)
Mesh 570,00063.2Redundant refinement
Table 3. Estimated battery life.
Table 3. Estimated battery life.
ComponentOperating VoltageCurrent (Active)Estimated Battery Life
(Single Component)
Peak Current Impact
ESP32 MCU3.3 V~100 mA20.0 h240 mA
SIM800L GSM4.0 V~40 mA50.0 h2.0 A (Bursts)
NEO-6M GPS3.0 V~50 mA40.0 h100 mA
MQ-3 Sensor5.0 V~150 mA13.3 h180 mA
MPU6050 (IMU)3.3 V~4 mA500.0 h5 mA
Total System3.7 V–5 V~344 mA~5.8 h~2.5 A
Table 4. Price and feature comparison.
Table 4. Price and feature comparison.
Helmet/SystemApprox. Price (PKR)Key Integrated SpecificationsStandalone Emergency Capability
Proposed Smart Helmet (This Work)20,000IMU-based accident detection, mechanical impact switch, alcohol detection (MQ-3), GPS + GSM emergency SMS, voice command interface, ESP32 processing, low-power operationYes (No smartphone required)
Lumos Ultra E-Bike56,000Integrated lighting, turn indicators, brake light, e-bike certified designNo (smartphone/app dependent)
Lumos Ultra (Commuter)36,000Smart lighting, turn signaling, brake lightNo (smartphone/app dependent)
UNIT 1 FARO MIPS64,000Smart lighting, crash detection, MIPS protectionNo (smartphone/app dependent)
UNIT 1 AURA MIPS72,000Enhanced lighting, crash detection, MIPS, urban/e-bike focusNo (smartphone/app dependent)
LIVALL BH60SE Neo36,000Fall detection, smart lighting, speakers, microphone, voice navigationNo (smartphone/app dependent)
LIVALL BH51M Neo45,000Smart lighting, fall detection, voice control, speakers/micNo (smartphone/app dependent)
Sena R1 EVO50,000Bluetooth communication, speakers, microphone, intercomNo (communication only)
COROS OMNI60,000Smart cycling features, lighting, and activity trackingNo (smartphone/app dependent)
Table 5. Accident detection performance in MATLAB-based simulation.
Table 5. Accident detection performance in MATLAB-based simulation.
MetricValue
Total simulated riding segments40
Simulated accident events15
Correctly detected accidents (TPs)15
Missed accidents (FNs)0
False detections during normal riding (FPs)1
Correct non-accident detections (TNs)24
Detection accuracy97.5%
Table 6. Real-time riding data.
Table 6. Real-time riding data.
ParameterMeasured Value
Total real-road riding duration4.2 h
Number of riding segments analyzed168
Speed range5–42 km/h
Road conditionsUrban roads with speed bumps, turns, braking events
Number of controlled impact/fall events12
Correct accident detections11
Missed detections1
False positives during normal riding4
Overall detection accuracy97.1%
Mean detection latency185 ms
Maximum detection latency230 ms
Average power consumption210 mA @ 3.3 V
Estimated continuous operating time~8 h
Table 7. Accuracy percentages for false positives and negatives.
Table 7. Accuracy percentages for false positives and negatives.
Test CategoryScenarioTrialsAccuracy (%)False PositivesFalse Negatives
SimulationHigh-G Collision100100%00
LaboratoryHead-form Drop (1.5 m)2095%10
Real-WorldSharp Turns/Bumps2090%20
Controlled FallLow-speed Tip-over1090%10
Overall Average15093.7%40
Table 8. Price of components.
Table 8. Price of components.
ComponentsQuantityCost per Component (Rs)Total Cost
Helmet for bike115001500
Impact Switch18080
Sim 800L (GPRS)118501850
Neo 6M (GPS)113001300
Gyro (MCU-6050)1650650
Alcohol Sensor1480480
ESP-32115001500
Battery Cells2300600
Voice Recognition Module V3.1150005000
Total 12,670
Disclaimer/Publisher’s Note: The statements, opinions and data contained in all publications are solely those of the individual author(s) and contributor(s) and not of MDPI and/or the editor(s). MDPI and/or the editor(s) disclaim responsibility for any injury to people or property resulting from any ideas, methods, instructions or products referred to in the content.

Share and Cite

MDPI and ACS Style

Minhas, M.I.; Shah, I.; Ali, Y.; Alhusayni, F.N.M. A Low-Cost Smart Helmet with Accident Detection and Emergency Response for Bike Riders. J. Sens. Actuator Netw. 2026, 15, 20. https://doi.org/10.3390/jsan15010020

AMA Style

Minhas MI, Shah I, Ali Y, Alhusayni FNM. A Low-Cost Smart Helmet with Accident Detection and Emergency Response for Bike Riders. Journal of Sensor and Actuator Networks. 2026; 15(1):20. https://doi.org/10.3390/jsan15010020

Chicago/Turabian Style

Minhas, Muhammad Irfan, Imran Shah, Yasir Ali, and Fawaz Nashmi M Alhusayni. 2026. "A Low-Cost Smart Helmet with Accident Detection and Emergency Response for Bike Riders" Journal of Sensor and Actuator Networks 15, no. 1: 20. https://doi.org/10.3390/jsan15010020

APA Style

Minhas, M. I., Shah, I., Ali, Y., & Alhusayni, F. N. M. (2026). A Low-Cost Smart Helmet with Accident Detection and Emergency Response for Bike Riders. Journal of Sensor and Actuator Networks, 15(1), 20. https://doi.org/10.3390/jsan15010020

Note that from the first issue of 2016, this journal uses article numbers instead of page numbers. See further details here.

Article Metrics

Back to TopTop