Tumorous Stem Development of Brassica Juncea: A Complex Regulatory Network of Stem Formation and Identification of Key Genes in Glucosinolate Biosynthesis
Abstract
1. Introduction
2. Results
2.1. Anatomical Structures of Stem of B. Juncea
2.2. RNA-Seq Analysis
2.3. Global Gene Expression Analysis
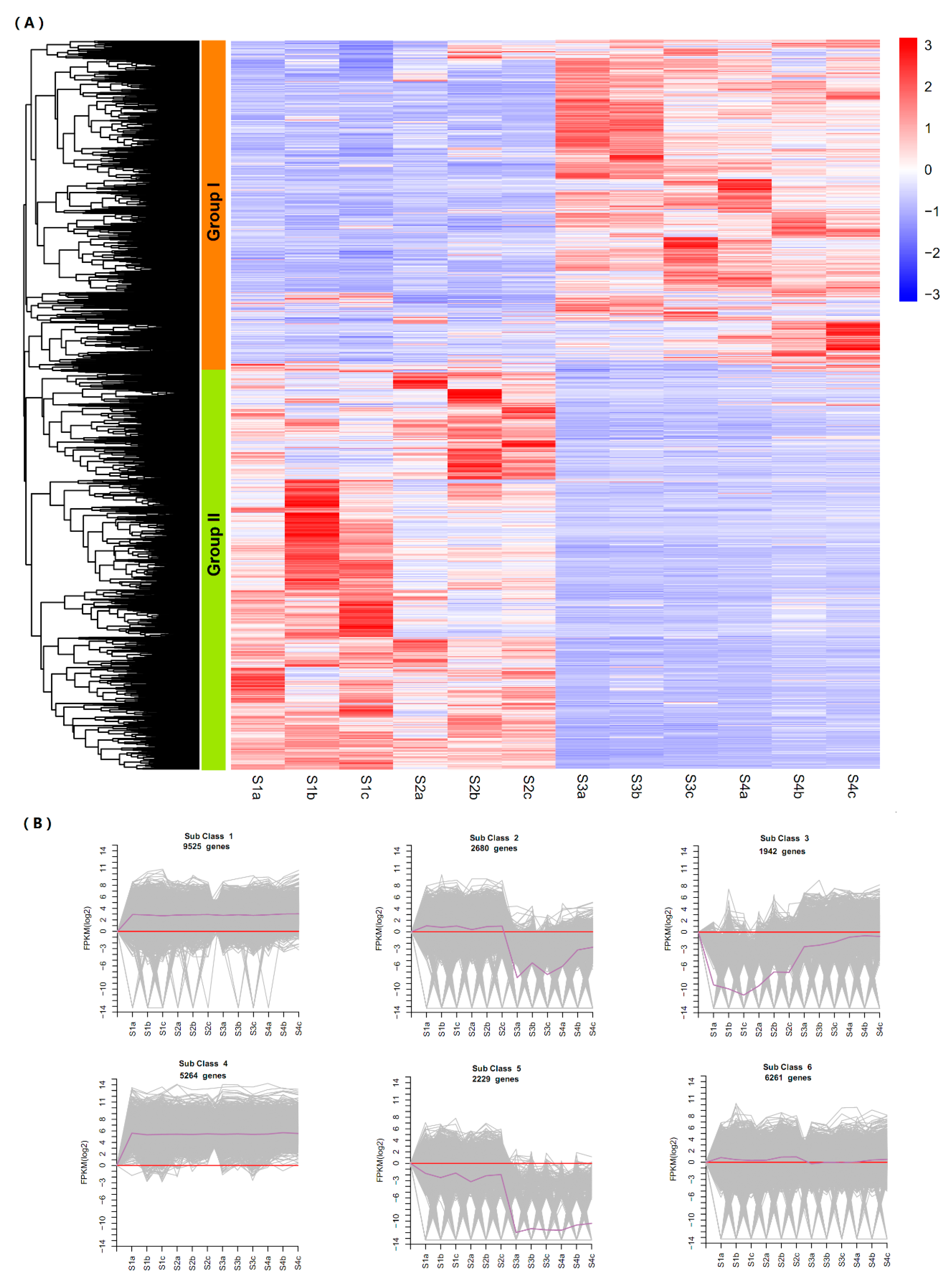
2.4. Differential Gene Expression
2.5. Dynamic Expression of DEGs in Stem Development
2.6. Functional Analysis of DEGs
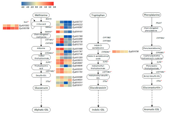
2.7. Expression Characteristics of Genes Involved in Glucosinolate Biosynthesis
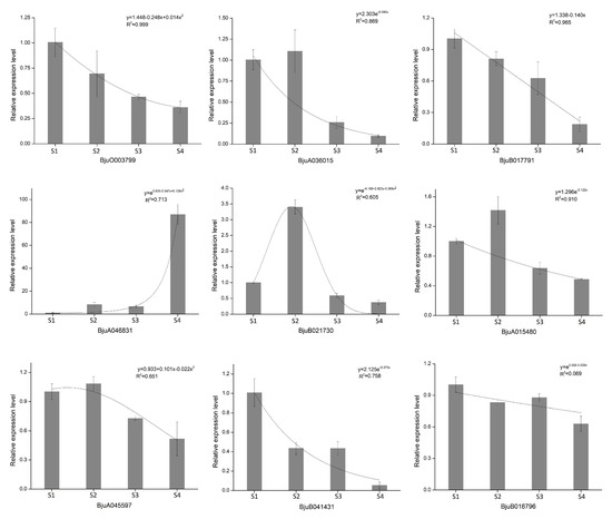
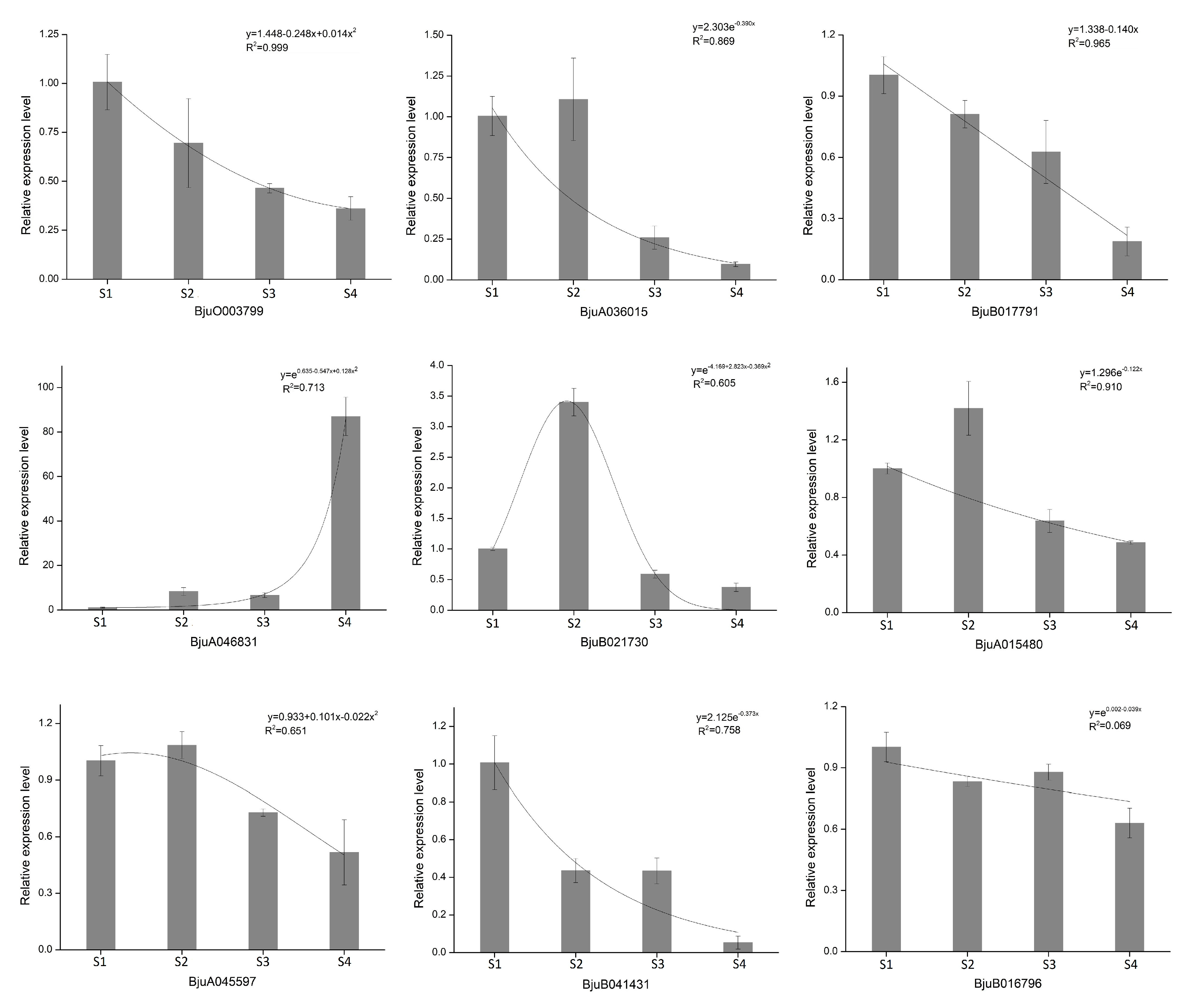
2.8. Validation of the Expression of DEGs by qPCR
2.9. Determination of the Contents and Distribution of Glucosinolates
3. Discussion
3.1. Transcriptome Sequencing Depicts Dynamic Changes in Gene Expression and Metabolism During Stem Swelling in B. Juncea
3.2. Identification of Key Genes and Diversity in Glucosinolate Biosynthesis
4. Materials and Methods
4.1. Plant Materials
4.2. Anatomy Study on Stem Swelling of Stem Mustard
4.3. RNA Isolation and cDNA Synthesis, Sequencing and de Novo Assembly
4.4. Differential Gene Analysis
4.5. Function Annotation
4.6. Quantitative Real Time PCR (qPCR) Analysis
4.7. Glucosinolate Compound Analysis
Supplementary Materials
Author Contributions
Funding
Conflicts of Interest
References
- Kuang, X.; Chen, F. Research advances on germplasm resources of tuber mustard. Mod. Agric. Sci. Technol. 2011, 13, 132–134. [Google Scholar] [CrossRef]
- Jiang, B.; Zhou, X.; Shang, J.; Wang, J.; Li, C.; Wang, H.; Yang, M. Autotoxicity of water extracts and decomposition liquids of tumorous stem mustard (Brassica juncea var. tumida Tsen et Lee) residues on seed germination and seedling growth of tumorous stem mustard. Agric. Sci. Tech. 2016, 17, 1519–1524. [Google Scholar] [CrossRef]
- Shi, H.; Wang, L.L.; Sun, L.T.; Dong, L.L.; Liu, B.; Chen, L.P. Cell division and endoreduplication play important roles in stem swelling of tuber mustard (Brassica juncea Coss. var. tumida Tsen et Lee). Plant Biol. 2012, 14, 956–963. [Google Scholar] [CrossRef] [PubMed]
- Wang, Q.R.; Hui, Z.M.; Xu, J.F.; Duan, S.G.; Bian, C.S.; Jin, L.P.; Li, G.C. Studies on histocytology of potato tuber shape development. China Veg. 2020, 4, 67–73. [Google Scholar]
- Xu, Z.; Wang, Q.; Guo, Y.; Guo, D.; Shah, G.; Liu, H.; Mao, A. Stem-swelling and photosynthate partitioning in stem mustard are regulated by photoperiod and plant hormones. Environ. Exp. Bot. 2008, 62, 160–167. [Google Scholar] [CrossRef]
- Guo, D.; Zhu, Z.; Hu, X.; Zheng, S. Effect of cytokinins on shoot regeneration from cotyledon and leaf segment of stem mustard (Brassica juncea var. tsatsai). Plant Cell Tissue Org. 2006, 83, 123–127. [Google Scholar] [CrossRef]
- Li, M.Y.; Sun, B.; Xie, F.J.; Gong, R.G.; Luo, Y.; Zhang, F.; Yan, Z.; Tang, H.R. Identification of the GRAS gene family in the Brassica juncea genome provides insight into its role in stem swelling in stem mustard. PeerJ 2019, 7, e6682. [Google Scholar] [CrossRef]
- Bi, J.; Zhu, L.; Sun, Q.; Wang, W.; Xiang, L.; He, X.; Jiang, H. Preliminary study on the relationship between PHYA gene of tumourous stem mustard and stem swelling. Guangdong Agric. Sci. 2013, 40, 139–142, 146, 237. [Google Scholar] [CrossRef]
- Sun, B.; Tian, Y.; Jiang, M.; Yuan, Q.; Chen, Q.; Zhang, Y.; Luo, Y.; Zhang, F.; Tang, H. Variation in the main health-promoting compounds and antioxidant activity of whole and individual edible parts of baby mustard (Brassica juncea var. gemmifera). RSC Adv. 2018, 8, 33845–33854. [Google Scholar] [CrossRef]
- Seo, M.S.; Kim, J. Understanding of MYB transcription factors involved in glucosinolate biosynthesis in brassicaceae. Molecules 2017, 22, 1549. [Google Scholar] [CrossRef]
- Wang, M.Y.; Yuan, W.X.; Miao, H.Y.; Wang, B.L.; Wang, Q.M. Effects of different postharvest treatments on glucosinolate metabolism and nutritional quality in Brassica vegetables: A review. J. Zhejiang Univ. 2018, 44, 269–274. [Google Scholar] [CrossRef]
- Pastorczyk, M.; Bednarek, P. The function of glucosinolates and related metabolites in plant innate immunity. Adv. Bot. Res. 2016, 80, 171–198. [Google Scholar] [CrossRef]
- Capuano, E.; Dekker, M.; Verkerk, R.; Oliviero, T. Food as pharma? The case of glucosinolates. Curr. Pharm. Des. 2017, 23, 2697–2721. [Google Scholar] [CrossRef] [PubMed]
- Burčul, F.; Mekinić, I.G.; Radan, M.; Rollin, P.; Blažević, I. Isothiocyanates: Cholinesterase inhibiting, antioxidant, and anti-inflammatory activity. Enzym. Inhib. Med. Chem. 2018, 33, 577–582. [Google Scholar] [CrossRef] [PubMed]
- Kabouw, P.; Biere, A.; Putten, W.; Dam, N. Intra-specific differences in root and shoot glucosinolate profiles among white cabbage (Brassica oleracea Var. capitata). Cultivars. J. Agric. Food Chem. 2010, 58, 411–417. [Google Scholar] [CrossRef]
- Cartea, M.E.; Velasco, P.; Obregón, S.; Padilla, G.; Haro, A.D. Seasonal variation in glucosinolate content in brassica oleracea crops grown in northwestern Spain. Phytochemistry 2008, 69, 403–410. [Google Scholar] [CrossRef]
- Sun, B.; Tian, Y.X.; Chen, Q.; Zhang, Y.; Luo, Y.; Wang, Y.; Li, M.Y.; Gong, R.G.; Wang, X.R.; Zhang, F.; et al. Variations in the glucosinolates of the individual edible parts of three stem mustards (Brassica juncea). R. Soc. Open Sci. 2019, 6, 182054. [Google Scholar] [CrossRef]
- Li, Y.; Wang, X.Y.; Wang, M.H.; Meng, Q.F.; Sun, J.; Wang, B.L. Studies on composition and contents of glucosinolates in different tuber mustard varieties. Acta Hortic. Sin. 2011, 38, 1356–1364. [Google Scholar] [CrossRef]
- Sun, Q.; Zhou, G.F.; Cai, Y.F.; Fan, Y.H.; Zhu, X.Y.; Liu, Y.Y.; He, X.H.; Shen, J.J.; Jiang, H.Z.; Hu, D.W.; et al. Transcriptome analysis of stem development in the tumourous stem mustard Brassica Juncea Var. Tumida Tsen et Lee by RNA sequencing. BMC Plant Biol. 2012, 12, 53. [Google Scholar] [CrossRef]
- Du, L.; Li, C.M.; Su, R.; Tan, C.Y.; Lai, B. Transcriptome profling reveals candidate genes involved in stem swelling of tumorous stem mustard. Hortic. Plant J. 2020, 6, 158–166. [Google Scholar] [CrossRef]
- Verk, M.; Hickman, R.; Pieterse, C.; Wees, S. RNA-Seq: Revelation of the messengers. Trends Plant Sci. 2013, 18, 175–179. [Google Scholar] [CrossRef] [PubMed]
- Guan, S.; Lu, Y. Dissecting organ-specific transcriptomes through RNA-sequencing. J. Plant Methods 2013, 9, 2279–2285. [Google Scholar] [CrossRef] [PubMed]
- Hey, S.; Baldauf, J.; Opitz, N.; Lithio, A.; Pasha, A.; Provart, N.; Nettleton, D.; Hochholdinger, F. Complexity and specificity of the maize (Zea mays L.) root hair transcriptome. Exp. Bot. 2017, 68, 2175–2185. [Google Scholar] [CrossRef] [PubMed]
- Zhou, Y.; Luo, S.; Hameed, S.; Xiao, D.; Zhan, J.; Wang, A.; He, L. Integrated mRNA and miRNA transcriptome analysis reveals a regulatory network for tuber expansion in Chinese yam (Dioscorea opposita). BMC Genom. 2020, 21, 117. [Google Scholar] [CrossRef] [PubMed]
- Parekh, M.J.; Kumar, S.; Fougat, R.S.; Zala, H.; Ramesh, P. Transcriptomic profiling of developing fiber in levant cotton (Gossypium herbaceum L.). Funct. Integr. Genom. 2018, 18, 211–223. [Google Scholar] [CrossRef]
- Kolomiets, M.; Hannapel, D.; Chen, H.; Tymeson, M.; Gladon, R.J. Lipoxygenase is involved in the control of potato tuber development. J. Plant Cell. 2001, 13, 613–626. [Google Scholar] [CrossRef]
- Ai, X.; He, R.; Hu, Y. Flower bud differentiation and their relationships with content changes of endogenous hormones in potatoes. Acta Bot. Boreali-Occident. Sin. 2018, 38, 87–94. [Google Scholar] [CrossRef]
- Lutova, L.A.; Dolgikh, E.A.; Dodueva, I.E.; Osipova, M.A.; Ilina, E.L. Investigation of systemic control of plant cell division and differentiation in the model of tumor growth in radish. Plant Genet. 2008, 44, 936–943. [Google Scholar] [CrossRef]
- Li, M.Y.; Xie, F.J.; He, Q.; Li, J.; Liu, J.L.; Sun, B.; Luo, Y.; Zhang, Y.; Chen, Q.; Zhang, F.; et al. Expression analysis of XTH in stem swelling of stem mustard and selection of reference genes. Genes 2020, 11, 113. [Google Scholar] [CrossRef]
- Li, J.H.; Wang, Y.Y.; Li, N.N.; Zhao, R.H.; Khan, A.; Wang, J.; Luo, H.H. Cotton leaf photosynthetic characteristics, biomass production, and their correlation analysis under different irrigation and phosphorus application. Photosynthetica 2019, 57, 1066–1075. [Google Scholar] [CrossRef]
- Andrade, D.; Covarrubias, M.P.; Benedetto, G.; Pereira, E.G.; Almeida, A.M. Differential source-sink manipulation affects leaf carbohydrate and photosynthesis of early and late-harvest nectarine varieties. Plant Sci. 2019, 31, 341–356. [Google Scholar] [CrossRef]
- Kitashiba, H.; Li, F.; Hirakawa, H.; Kawanabe, T.; Zou, Z.; Hasegawa, Y.; Tonosaki, K.; Shirasawa, S.; Fukushima, A.; Yokoi, S.; et al. Draft sequences of the radish (Raphanus Sativus L.) Genome. DNA Res. 2014, 21, 481–490. [Google Scholar] [CrossRef] [PubMed]
- Xu, X.; Pan, S.; Cheng, S.; Zhang, B.; Mu, D.; Ni, P. Genome sequences and analysis of the tuber crop potato. Nature 2011, 475, 189–195. [Google Scholar] [CrossRef] [PubMed]
- Urbancsok, J.; Bones, A.M.; Kissen, R. Benzyl cyanide leads to auxin-like effects through the action of nitrilases in Arabidopsis thaliana. Front. Plant Sci. 2018, 9, 1240. [Google Scholar] [CrossRef] [PubMed]
- Zhang, N.; Ho, S.; Mo, X.; Lin, F.; Huang, W.; Luo, H.; Huang, J.; Zhang, C. Glucosinolate and isothiocyanate intakes are inversely associated with breast cancer risk: A case-control study in China. Br. J. Nutr. 2018, 119, 957–964. [Google Scholar] [CrossRef] [PubMed]
- Marino, D.; Ariz, I.; Lasa, B.; Santamaría, E.; Irigoyen, J.F.; Murua, C.G.; Tejo, P.A. Quantitative proteomics reveals the importance of nitrogen source to control glucosinolate metabolism in Arabidopsis thaliana and Brassica oleracea. J. Exp. Bot. 2016, 67, 3313–3323. [Google Scholar] [CrossRef]
- Kopriva, S.; Gigolashvili, T. Chapter five-glucosinolate synthesis in the context of plant metabolism. Adv. Bot. Res. 2016, 80, 99–124. [Google Scholar] [CrossRef]
- Li, S.; Schonhof, I.; Krumbein, A.; Li, L.; Stützel, H.; Schreiner, M. Glucosinolate concentration in turnip (Brassica rapa ssp rapifera L.) roots as affected by nitrogen and sulfur supply. J. Agric. Food Chem. 2007, 55, 8452–8457. [Google Scholar] [CrossRef]
- Khattak, A.N.; Wang, T.; Yu, K.; Yang, R.; Wan, W.; Ye, B.; Tian, E. Exploring the basis of 2-propenyl and 3-butenyl glucosinolate synthesis by QTL mapping and RNA-sequencing in Brassica juncea. PLoS ONE 2019, 14, e0220597. [Google Scholar] [CrossRef]
- Jeschke, V.; Weber, K.; Moore, S.S.; Burow, M. Coordination of glucosinolate biosynthesis and turnover under different nutrient conditions. Front. Plant Sci. 2019, 10, 1560. [Google Scholar] [CrossRef]
- Liu, Z.; Hammerlindl, J.; Keller, W.; McVetty, P.; Daayf, F.; Quiros, C.F.; Li, G.Y. MAM gene silencing leads to the induction of C3 and reduction of C4 and C5 side-chain aliphatic glucosinolates in Brassica napus. Mol. Breed. 2011, 27, 467–478. [Google Scholar] [CrossRef][Green Version]
- Kong, W.; Li, Y.; Zhang, M.; Jin, F.; Li, J. A novel arabidopsis microRNA promotes IAA biosynthesis via the indole-3-acetaldoxime pathway by suppressing superroot1. Plant Cell Physiol. 2015, 56, 715–726. [Google Scholar] [CrossRef] [PubMed]
- Padilla, G.; Cartea, M.E.; Velasco, P.; Haro, A.; Ordás, A. Variation of glucosinolates in vegetable crops of Brassica rapa. Phytochemistry 2007, 68, 536–545. [Google Scholar] [CrossRef] [PubMed]
- Hong, E.; Kim, S.J.; Kim, G.H. Identification and quantitative determination of glucosinolates in seeds and edible parts of Korean Chinese cabbage. Food Chem. 2011, 128, 1115–1120. [Google Scholar] [CrossRef]
- Yang, B.; Quiros, C.F. Survey of glucosinolate variation in leaves of Brassica rapa crops. Genet. Resour. Crop Evol. 2010, 57, 1079–1089. [Google Scholar] [CrossRef]
- Yang, Y.J.; Zhang, X.W. Extraction, identification and comparison of glucosinolates profiles in the seeds of broccolini, broccoli and chinese broccoli. Solvent Extr. Res. Dev. Jpn. 2012, 19, 153–160. [Google Scholar] [CrossRef][Green Version]
- Manh, C.D.; Kim, J.K.; Bong, S.J.; Baek, S.A.; Jeon, J.; Park, J.S.; Park, S.U. Comparative analysis of glucosinolates and metabolite profiling of green and red mustard (Brassica juncea) hairy roots. 3 Biotech. 2018, 8, 382. [Google Scholar] [CrossRef]
- Thomas, M.; Badr, A.; Desjardins, Y.; Gosselin, A.; Angers, P. Characterization of industrial broccoli discards (Brassica oleracea var. italica) for their glucosinolate, polyphenol and flavonoid contents using UPLC MS/MS and spectrophotometric methods. Food Chem. 2018, 245, 1204–1211. [Google Scholar] [CrossRef]
- He, H.J.; Cheng, H.; Schnitzler, W.H. Glucosinolate composition and contents in Brassica vegetables. Sci. Agric. Sin. 2002, 35, 192–197. [Google Scholar] [CrossRef]
- Wang, J.; Yu, H.; Zhao, Z.; Sheng, X.; Shen, Y.; Gu, H. Natural variation of glucosinolates and their breakdown products in broccoli (Brassica oleracea Var. italica) seeds. J. Agric. Food Chem. 2019, 67, 12528–12537. [Google Scholar] [CrossRef]
- Augustine, R.; Mukhopadhyay, A.; Bisht, N. Targeted silencing of BjMYB28 transcription factor gene directs development of low glucosinolate lines in oilseed Brassica juncea. Plant Biotechnol. J. 2013, 11, 855–866. [Google Scholar] [CrossRef] [PubMed]
- Huseby, S.; Koprivova, A.; Lee, B.R.; Saha, S.; Mithen, R.; Wold, A.B.; Bengtsson, G.B.; Kopriva, S. Diurnal and light regulation of sulphur assimilation and glucosinolate biosynthesis in Arabidopsis. J. Exp. Bot. 2013, 64, 1039–1048. [Google Scholar] [CrossRef] [PubMed]
- Burow, M.; Halkier, B.A. How does a plant orchestrate defense in time and space? Using glucosinolates in Arabidopsis as case study. Curr. Opin. Plant Biol. 2017, 38, 142–147. [Google Scholar] [CrossRef] [PubMed]
- Garg, R.; Singh, V.K.; Rajkumar, M.S.; Kumar, V.; Jain, M. Global transcriptome and coexpression network analyses reveal cultivar-specific molecular signatures associated with seed development and seed size/weight determination in chickpea. Plant J. 2017, 91, 1088–1107. [Google Scholar] [CrossRef] [PubMed]
- Li, Y.; Fu, X.; Zhao, M.; Zhang, W.; Li, B.; An, D.; Li, J.; Zhang, A.; Liu, R.; Liu, X. Genome-wide view of transcriptome dynamics during early spike development in bread wheat. Sci. Rep. 2018, 8, 15338. [Google Scholar] [CrossRef]
- Pfaffl, M.W. A new mathematical model for relative quantification in real-time RT-PCR. Nucleic Acids Res. 2010, 29, e45. [Google Scholar] [CrossRef]









© 2020 by the authors. Licensee MDPI, Basel, Switzerland. This article is an open access article distributed under the terms and conditions of the Creative Commons Attribution (CC BY) license (http://creativecommons.org/licenses/by/4.0/).
Share and Cite
Li, M.; Xie, F.; Li, J.; Sun, B.; Luo, Y.; Zhang, Y.; Chen, Q.; Wang, Y.; Zhang, F.; Zhang, Y.; et al. Tumorous Stem Development of Brassica Juncea: A Complex Regulatory Network of Stem Formation and Identification of Key Genes in Glucosinolate Biosynthesis. Plants 2020, 9, 1006. https://doi.org/10.3390/plants9081006
Li M, Xie F, Li J, Sun B, Luo Y, Zhang Y, Chen Q, Wang Y, Zhang F, Zhang Y, et al. Tumorous Stem Development of Brassica Juncea: A Complex Regulatory Network of Stem Formation and Identification of Key Genes in Glucosinolate Biosynthesis. Plants. 2020; 9(8):1006. https://doi.org/10.3390/plants9081006
Chicago/Turabian StyleLi, Mengyao, Fangjie Xie, Jie Li, Bo Sun, Ya Luo, Yong Zhang, Qing Chen, Yan Wang, Fen Zhang, Yunting Zhang, and et al. 2020. "Tumorous Stem Development of Brassica Juncea: A Complex Regulatory Network of Stem Formation and Identification of Key Genes in Glucosinolate Biosynthesis" Plants 9, no. 8: 1006. https://doi.org/10.3390/plants9081006
APA StyleLi, M., Xie, F., Li, J., Sun, B., Luo, Y., Zhang, Y., Chen, Q., Wang, Y., Zhang, F., Zhang, Y., Lin, Y., Wang, X., & Tang, H. (2020). Tumorous Stem Development of Brassica Juncea: A Complex Regulatory Network of Stem Formation and Identification of Key Genes in Glucosinolate Biosynthesis. Plants, 9(8), 1006. https://doi.org/10.3390/plants9081006

