Overview of Schistochilopsis (Hepaticae) in Pacific Asia with the Description Protochilopsis gen. nov.
Abstract
1. Introduction
Historical Background
2. Material and Methods
2.1. Study Area and Specimen Collection
2.2. DNA Isolation and Sequencing
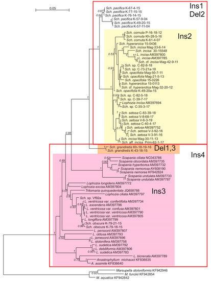
2.3. Phylogenetic Analysis
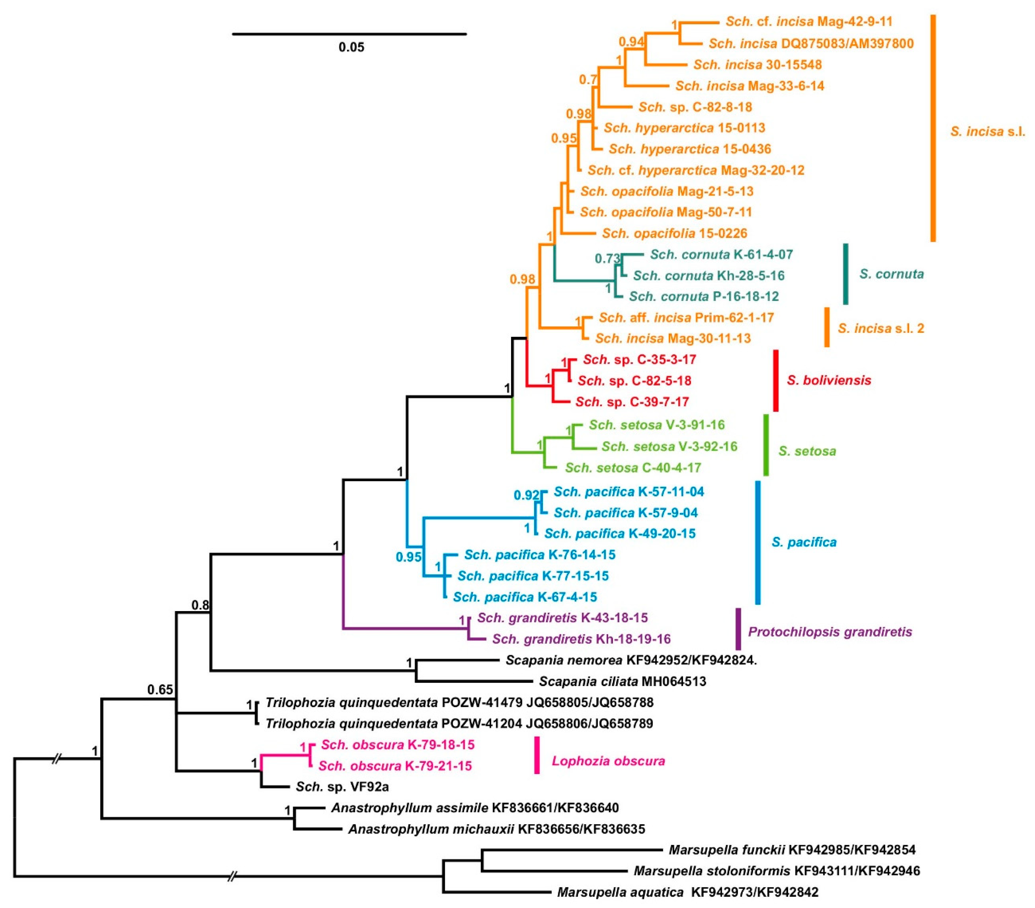
3. Results
4. Discussion
4.1. Position of Schistochilopsis obscura
4.2. Position of Schistochilopsis grandiretis
4.3. Position of Schistochilopsis pacifica
4.4. Status of Schistochilopsis hyperarctica
4.5. Circumscription of Schistochilopsis grandiretis
4.6. Position of ‘Lophozia boliviensis’
4.7. Position of Schistochilopsis cornuta
4.8. Circumscription of Schistochilopsis incisa s.l.
4.9. Geographic Distribution of Schistochilopsis
5. Taxonomic Treatment
- Fleshy and soft plants, without red or purple pigmentation, even as traces.
- Very wide (up to 8–10 cells in width) ventral segment of the stem that is however free of underleaves;
- Instability of leaf thickness in the basal portions (2–3(5)-stratose leaf base is observable in some taxa);
- Unstable lobation of the leaves, although 3-lobed leaves are dominant.
- Leaf cells with numerous granulate (to coarsely so) oil bodies that commonly are biconcentric.
- Polymorphic leaves varying from shortly to deeply 2–3-lobed (4-lobed only as exclusion);
- Leaves are obliquely to subtransversely inserted, with margin ranging from dentate to entire, if dentate, then apical tooth cell less 100 µm long (commonly less 80 µm) and teeth become noticeably shorter to the leaf base.
- Merely thin to very thick-walled external cell wall along the margin of dentate leaves (up to 6–7 µm thick), leaf margin cells are distinctly larger than cells inward.
- Colorless gemmae, 2(–3)-celled, that are angular, with not strongly prominent angles.
- Midleaf cells not large and commonly moderate in size to small and concave trigones.
5.1. Doubtful Taxon
5.2. The Key
5.3. The New Genus
5.4. The Taxon Excluded From the Genus
Author Contributions
Funding
Acknowledgments
Conflicts of Interest
References
- Söderström, L.; Hagborg, A.; Von Konrat, M.; Bartholomew-Began, S.; Bell, D.; Briscoe, L.; Brown, E.; Cargill, D.C.; Costa, D.P.; Crandall-Stotler, B.J.; et al. World checklist of hornworts and liverworts. PhytoKeys 2016, 59, 1–828. [Google Scholar] [CrossRef] [PubMed]
- Bakalin, V.A.; Klimova, K.G. Two new species of Schistochilopsis (Scapaniaceae, Hepaticae) from North-West Pacific and the key to Schistochilopsis taxa in the Pacific Asia. Bot. Pac. 2016, 5, 51–57. [Google Scholar] [CrossRef][Green Version]
- Gradstein, S.R.; Vana, J. On the occurrence of Laurasian Liverworts in the Tropics. Mem. N. Y. Bot. Gard. 1987, 45, 388–425. [Google Scholar]
- Bisang, I. Biosystematische Studien an Lophozia subg. Schistochilopsis (Hepaticae). Bryophyt. Bibl. 1991, 43, 1–187. [Google Scholar]
- Müller, K. Untersuchungen über die Ölkörper der Lebermoose. Ber. Dtsch. Bot. Ges. 1939, 57, 326–341. [Google Scholar]
- Schuster, R.M. Notes on Nearctic Hepaticae III. A conspectus of Family Lophoziaceae, with a Revision of the genera and Subgenera. Am. Midl. Nat. 1951, 45, 1–89. [Google Scholar] [CrossRef]
- Schljakov, R.N. Massula (K. Muell.) Schljak.—New genus of Lophozia Dum. s.l. Nov. Sist. Nizsh. Rast. 1972, 9, 310–318. (In Russian) [Google Scholar]
- Schljakov, R.N. Hepaticae of the North of the USSR. 3. Lophoziaceae, Mesoptychiaceae; Nauka: Leningrad, USSR, 1980. (In Russian) [Google Scholar]
- Arnell, S.W. Illustrated Moss Flora of Fennoscandia. I. Hepaticae; Nordic Bryological Society: Lund, Sweden, 1956. [Google Scholar]
- Jørgensen, E. Norges levermossor. Bergen. Mus. Skr. 1934, 16, 1–343. [Google Scholar]
- Schljakov, R.N. New name and new combinations for genus Massula Schljak. Nov. Sist. Nizsh. Rast. 1985, 22, 231–232. [Google Scholar]
- Kitagawa, N. A revision of the family Lophoziaceae of Japan and its adjacent regions. I. J. Hattori Bot. Lab. 1965, 28, 239–291. [Google Scholar]
- Schuster, R.M. The Hepaticae and Anthocerotae of North America II; Columbia University Press: New York, NY, USA, 1969. [Google Scholar]
- Konstantinova, N.A.; Vasiljev, A.N. On the hepatic flora of Sayan Mountains (South Siberia). Arctoa 1994, 3, 123–132. [Google Scholar] [CrossRef][Green Version]
- Potemkin, A.D. On systematic position and taxonomic status of the genera Schistochilopsis (Kitag.) Konstantinova and Obtusifolium, S.W. Arnell (Lophoziaceae, Hepaticae). Nov. Sist. Nizsh. Rast. 2005, 38, 362–365. (In Russian) [Google Scholar]
- Vilnet, A.A.; Milyutina, I.A.; Konstantinova, N.A.; Ignatov, M.S.; Troitsky, A.V. Phylogeny of the Genus Lophozia (Dumort.) Dumort. s. str. inferred from nuclear and chloroplast sequences ITS1-2 and trnL-F. Russ. J. Genet. 2007, 43, 1306–1313. [Google Scholar] [CrossRef]
- Vilnet, A.A.; Konstantinova, N.A.; Troitsky, A.V. Phylogeny and systematics of the genus Lophozia s. str. (Dumort.) Dumort. (Hepaticae) and related taxa from nuclear ITS1–2 and chloroplast trnL-F sequences. Mol. Phylogen. Evol. 2008, 47, 403–418. [Google Scholar] [CrossRef] [PubMed]
- Vilnet, A.A.; Konstantinova, N.A.; Troitsky, A.V. Molecular insight on phylogeny and systematics of the Lophoziaceae, Scapaniaceae, Gymnomitriaceae and Jungermanniaceae. Arctoa 2010, 19, 31–50. [Google Scholar] [CrossRef]
- Konstantinova, N.A.; Vilnet, A.A. New taxa and new combinations in Jungermanniales (Hepaticae). Arctoa 2009, 18, 65–67. [Google Scholar] [CrossRef]
- Söderström, L.; Váňa, J.; Hagborg, A.; Von Konrat, M. Notes on Early Land Plants Today. 35. Notes on Lophoziaceae (Marchantiophyta). Phytotaxa 2013, 97, 27–35. [Google Scholar] [CrossRef][Green Version]
- Takhtajan, A. Floristic Regions of the World; University of California Press: Berkeley, CA, USA, 1986. [Google Scholar]
- Yurtzev, B.A. Hypoarctic botanical-geographical band and the origin of its flora. Komar. Chteniya 1966, 19. (In Russian) [Google Scholar]
- Yurtzev, B.A. Problemy Botanicheskoi Geografii Severo-Vostochnoi Azii; Nauka: Leningrad, Russia, 1974. [Google Scholar]
- Chen, Y.-S.; Deng, T.; Zhou, Z.; Sun, H. Is the East Asian flora ancient or not? Natl. Sci. Rev. 2018, 5, 920–932. [Google Scholar] [CrossRef]
- Climate-Data. Available online: https://en.climate-data.org/ (accessed on 15 February 2020).
- Feldberg, K.; Váňa, J.; Krusche, J.; Kretschmann, J.; Patzak, S.D.F.; Pérez-Escobar, O.A.; Rudolf, N.R.; Seefelder, N.; Schäfer-Verwimp, A.; David, G.L.; et al. A phylogeny of Cephaloziaceae (Jungermanniopsida) based on nuclear and chloroplast DNA markers. Org. Divers. Evol. 2016, 16, 727–742. [Google Scholar] [CrossRef]
- Friedl, T. Evolution of the polyphyletic genus Pleurastrum (Chlorophyta): Inferences from nuclear-encoded ribosomal DNA sequences and motile cell ultrastructure. Phycologia 1996, 35, 456–469. [Google Scholar] [CrossRef]
- Milyutina, I.A.; Goryunov, D.V.; Ignatov, M.S.; Ignatova, E.A.; Troitsky, A.V. The phylogeny of Schistidium (Bryophyta, Grimmiaceae) based on the primary and secondary structure of nuclear rDNA internal transcribed spacers. Mol. Biol. 2010, 44, 883–897. [Google Scholar] [CrossRef]
- Taberlet, P.; Gielly, L.; Guy Pautou, G.; Bouvet, J. Universal primers for amplification of three non-coding regions of chloroplast DNA. Plant Mol. Biol. 1991, 17, 1105–1109. [Google Scholar] [CrossRef]
- Pacak, A.; Szweykowska-Kulinska, Z. Molecular data concerning alloploid character and the origin of chloroplast and mitochondrial genomes in the liverwort species Pellia borealis. J. Plant Biotechnol. 2000, 2, 101–108. [Google Scholar]
- Gardiner, A.; Ignatov, M.; Huttunen, S.; Troitsky, A. On resurrection of the families Pseudoleskeaceae Schimp. and Pylaisiaceae Schimp. (Musci, Hypnales). Taxon 2005, 54, 651–663. [Google Scholar] [CrossRef]
- Hedenäs, L. Scandinavian Oncophorus (Bryopsida, Oncophoraceae): Species, cryptic species, and intraspecific variation. Eur. J. Taxon. 2017, 315, 1–34. [Google Scholar] [CrossRef]
- Bakalin, V.; Vilnet, A. A review of the genus Diplophyllum (Marchantiophyta) in North and East Asia with the description of a new species (D. sibiricum) based on integrative taxonomy. Plant Syst. Evol. 2018, 304, 1269–1287. [Google Scholar] [CrossRef]
- Katoh, K.; Standley, D.N. MAFFT Multiple Sequence Alignment Software Version 7: Improvements in Performance and Usability. Mol. Biol. Evol. 2013, 30, 772–780. [Google Scholar] [CrossRef]
- Hall, T.A. BioEdit: A user-friendly biological sequence alignment editor and analysis program for Windows 95/98/NT. Nucleic Acids Symp. Ser. 1999, 41, 95–98. [Google Scholar] [CrossRef]
- Ronquist, F.; Teslenko, M.; Van Der Mark, P.; Ayres, D.L.; Darling, S.; Höhna, S.; Larget, B.; Liu, L.; Suchard, M.A.; Huelsenbeck, J.P. MrBayes 3.2: Efficient Bayesian phylogenetic inference and model choice across a large model space. Syst. Biol. 2012, 61, 539–542. [Google Scholar] [CrossRef]
- Simmons, M.P.; Ochoterena, H. Gaps as characters in sequence-based phylogenetic analyses. Syst. Biol. 2000, 49, 369–381. [Google Scholar] [CrossRef] [PubMed]
- Müller, K. SeqState. Appl. Bioinform. 2005, 4, 65–69. [Google Scholar] [CrossRef]
- Miller, M.A.; Pfeiffer, W.; Schwartz, T. Creating the CIPRES science gateway for inference of large phylogenetic trees. In Proceedings of the Gateway Computing Environments Workshop (GCE), New Orleans, LA, USA, 14 November 2010; pp. 1–8. [Google Scholar]
- Kumar, S.; Stecher, G.; Li, M.; Knyaz, C.; Tamura, K. MEGA X: Molecular Evolutionary Genetics Analysis across computing platforms. Mol. Biol. Evol. 2018, 35, 1547–1549. [Google Scholar] [CrossRef]
- Reuter, J.S.; Mathews, D.H. RNAstructure: Software for RNA secondary structure prediction and analysis. BMC Bioinform. 2010, 11, 129. [Google Scholar] [CrossRef]
- Wiese, K.C.; Glen, E.; Vasudevan, A. jViz.Rna—A java tool for RNA secondary structure visualization. IEEE Trans. Nanobiosci. 2005, 4, 212–218. [Google Scholar] [CrossRef] [PubMed]
- Bakalin, V.A. Monographicheskaya Obrabotka Roda Lophozia (Dumort.) Dumort. S. Str.; Nauka: Moscow, Russia, 2005. (In Russian) [Google Scholar]
- Culmann, P. Contributions à la flore bryologique de a Suisse et de l’Auvergne. Rev. Bryol. 1920, 47, 21–24. [Google Scholar]
- Meylan, C. Les hépatiques de la Suisse. Beitr. Kryptogamenfl. Schweiz. 1924, 6, 1–318. [Google Scholar]
- Schuster, R.M. The Hepaticae of South Greenland. Beih. Nova Hedwig. 1988, 92, 1–255. [Google Scholar]
- Bakalin, V.A. Notes on Lophozia VI. Taxonomy and distribution of Lophozia and Schistochilopsis (Lophoziaceae) in North America north of Mexico. Bryologist 2011, 114, 298–315. [Google Scholar] [CrossRef]
- Srivastava, S.; Srivastava, S.C.; Rawat, K.K. Status of family Lophoziaceae (Hepaticae) in India. Nelumbo 2013, 55, 113–152. [Google Scholar]
- Inoue, H. New and noteworthy liverworts from Formosa. Bull. Natl. Sci. Mus. Tokyo B 1966, 9, 37–41. [Google Scholar]
- Grolle, R. Miscellanea hepaticologicae 11–20. J. Jap. Bot. 1964, 39, 173–178. [Google Scholar]
- Konstantinova, N.A. Distribution patterns of the North Holarctic hepatics. Arctoa 2000, 9, 29–94. (In Russian) [Google Scholar] [CrossRef]













| Locality | Temperature, °C: Coldest Month Mean/Annual Mean/Warmest Month Mean | Precipitation, mm: Coldest Month Amount/Annual Amount/Warmest Month Amount | Elevation of the Weather Station | Climate Type |
|---|---|---|---|---|
| Northern Part of Magadan Province (based on data for Seimchan Settlement) | −36.9/−11.2/15.5 | 9/310/46 | 211 | subarctic continental |
| Southern part of Eastern Kamchatka (based on data for Petropavlovsk-Kamchatsky) | −8.0/1.6/12.7 | 56/1010/144 | 22 | subarctic oceanic |
| Southern Sikhote-Alin (based on data for Vladivostok) | −12.1/5.6/21.2 | 10/724/140 | 12 | cool temperate monsoon |
| Southern Sakhalin (based on data for Yuzhno-Sakhalinsk) | −12.8/2.5/16.6 | 42/860/113 | 40 | hemiboreal oceanic |
| Southern Kurils (based on data for Kurilsk Town) | −6.6/4.6/16.7 | 52/1295/172 | 53 | hemiboreal oceanic |
| Western Sichuan (based on data for Xinduqiao Settlement) | −3.6/5.4/13.0 | 3/804/165 | 3472 | oroboreal monsoon |
| Northern Yunnan (based on data for Jian-Chuan Town) | 7.7/14.5/19.9 | 8/1029/216 | 2196 | oroboreal monsoon |
| Hoang Lien Range (based on data for Sapa Town) | 9.3/16.2/21.2 | 3/2223/467 | 1489 | orosubtropical monsoon |
| Primers | Sequence 5′–3′ | References |
|---|---|---|
| ITS-Hep4-F | CGTTGTGAGAAGTTCATTAAACC | [26] |
| ITS-HepD-R | CCGCYTAGTGATATGCTTAAACTC | [26] |
| ITS-prA-F (dir) | ACCTGCGGAAGGATCATTG | [27] |
| ITS-prB-R (rev) | GATATGCTTAAACTCAGCGG | [28] |
| trnLF-R | ATTTGAACTGGTGACACGAG | [29] |
| trnLC-F | CGAAATCGGTAGACGCTACG | [29] |
| trnGF1 | ACCCGCATCGTTAGCTTG | [30] |
| trnGR | GCGGGTATAGTTTAGTGG | [30] |
| ITS | trnL–trnF | trnG | Taxon | Authority | Specimen | Voucher | Origin | Collector |
|---|---|---|---|---|---|---|---|---|
| MT381891 | MT381854 | Schistochilopsis cf. hyperarctica | Konstant. & L. Söderstr. | Mag 32-20-12 | VBGI:7503 | Russia: Far East, Magadan Province 61.206 N 153.898 E | V.A. Bakalin | |
| MT381893 | MT381857 | Schistochilopsis cornuta | (Steph.) Konstant. | K-61-4-07 | VBGI:32056 | Russia: Far East, Sakhalin Province 43.754 N 146.717 E | V.A. Bakalin | |
| MT381894 | MT381858 | Schistochilopsis cornuta | (Steph.) Konstant. | Kh-28-5-16 | VBGI:19631 | Russia: Far East, Khabarovsk Territory 50.306 N 134.704 E | V.A. Bakalin | |
| MT381895 | MT381859 | Schistochilopsis cornuta | (Steph.) Konstant. | P-16-18-12 | VBGI:5551 | Russia: Far East, Primorsky Territory 43.1103 N 132.7906 E | V.A. Bakalin | |
| MT431689 | MT381896 | MT381860 | Schistochilopsis hyperarctica | Konstant. & L. Söderstr. | 15-0113 | VBGI:32047 | Russia: Krasnoyarsk Territory 69.275 N 90.012 E | V.E. Fedosov |
| MT381897 | MT381861 | Schistochilopsis hyperarctica | Konstant. & L. Söderstr. | 15-0436 | VBGI:32049 | Russia: Krasnoyarsk Territory 69.275 N 90.012 E | V.E. Fedosov | |
| MT381888 | MT381850 | Schistochilopsis aff. incisa | (Schrad.) Konstant. | Prim-62-1-17 | VBGI:70516 | Russia: Far East, Primorsky Territory 43.6957 N 134.20245 E | K.G. Klimova | |
| MT381892 | MT381855 | Schistochilopsis cf. incisa | (Schrad.) Konstant. | Mag-42-9-11 | VBGI:14974 | Russia: Far East, Magadan Province 63.256 N 151.543 E | V.A. Bakalin | |
| MT431690 | MT381898 | MT381862 | Schistochilopsis incisa | (Schrad.) Konstant. | 30-15548 | VBGI:32038 | USA: Wyoming State 43.767 N 110.017 W | Ye.I. Kosovich-Anderson |
| MT381899 | MT381863 | Schistochilopsis incisa | (Schrad.) Konstant. | Mag 33-6-14 | VBGI:4644 | Russia: Far East, Magadan Province 59.570278 N 150.64222 E | V.A. Bakalin | |
| MT431691 | MT381900 | MT381864 | Schistochilopsis incisa | (Schrad.) Konstant. | Mag 30-11-13 | VBGI:7311 | Russia: Far East, Magadan Province 59.584 N 151.142 E | V.A. Bakalin |
| MT381901 | MT381865 | Schistochilopsis opacifolia | (Culm. ex Meyl.) Konstant. | 15-0226 | VBGI:32062 | Russia: Krasnoyarsk Territory 69.275 N 90.012 E | V.E. Fedosov | |
| MT381902 | MT381866 | Schistochilopsis opacifolia | (Culm. ex Meyl.) Konstant. | K-49-20a-15 | VBGI:3382 | Russia: Far East, Kamchatka Territory 53.916 N 158.024 E | V.A. Bakalin | |
| MT381903 | MT381867 | Schistochilopsis opacifolia | (Culm. ex Meyl.) Konstant. | Mag 21-5-13 | VBGI:7138 | Russia: Far East, Magadan Province 59.799 N 149.642 E | V.A. Bakalin | |
| MT431692 | MT381904 | MT381868 | Schistochilopsis opacifolia | (Culm. ex Meyl.) Konstant. | Mag-50-7-11 | VBGI:16454 | Russia: Far East, Magadan Province 60.659 N 151.358 E | V.A. Bakalin |
| MT381905 | MT381869 | Schistochilopsis setosa | (Mitt.) Konstant. | C-40-4-17 | VBGI:37301 | China: Sichuan Province 29.976 N 101.885 E | V.A. Bakalin & K.G. Klimova | |
| MT381906 | MT381870 | Schistochilopsis setosa | (Mitt.) Konstant. | V-3-92-16 | VBGI:19211 | Viet Nam: Lao Cai Province 22.303 N 103.775 E | V.A. Bakalin | |
| MT381871 | Schistochilopsis setosa | (Mitt.) Konstant. | V-8-68-17 | VBGI:36410 | Viet Nam: Lao Cai Province 22.304 N 103.775 E | V.A. Bakalin & K.G. Klimova | ||
| MT381890 | MT381852 | Schistochilopsis setosa | (Mitt.) Konstant. | V-3-91-16 | VBGI:19209 | Viet Nam: Lao Cai Province 22.303 N 103.775 E | V.A. Bakalin | |
| MT381853 | Schistochilopsis setosa | (Mitt.) Konstant. | V-6-3-19 | VBGI:65770 | Viet Nam: Lai Châu Province 22.49992 N 103.58328 E | V.A. Bakalin & K.G. Klimova | ||
| MT381873 | Schistochilopsis setosa | (Mitt.) Konstant. | C-83-39-18 | Personal collection: V. Bakalin | China: Yunnan Province 27.61544 N 99.89833 E | V.A. Bakalin & W.Z. Ma | ||
| MT431693 | MT381910 | MT381876 | Schistochilopsis pacifica | Bakalin | K-57-11-04 | VBGI:32089 | Russia: Far East, Kamchatka Territory 54.814 N 167.488 E | V.A. Bakalin |
| MT381911 | MT381877 | Schistochilopsis pacifica | Bakalin | K-57-9-04 | VBGI:32096 | Russia: Far East, Kamchatka Territory 54.814 N 167.488 E | V.A. Bakalin | |
| MT431694 | MT381912 | MT381878 | Schistochilopsis pacifica | Bakalin | K-49-20-15 | VBGI:3381 Holotypus | Russia: Far East, Kamchatka Territory 53.916 N 158.024 E | V.A. Bakalin |
| MT381913 | MT381879 | Schistochilopsis pacifica | Bakalin | K-76-14-15 | VBGI:9014 | Russia: Far East, Sakhalin Province 45.491 N 148.818 E | V.A. Bakalin | |
| MT381914 | MT381880 | Schistochilopsis pacifica | Bakalin | K-77-15-15 | VBGI:9042 | Russia: Far East, Sakhalin Province 45.496 N 148.825 E | V.A. Bakalin | |
| MT381915 | MT381881 | Schistochilopsis pacifica | Bakalin | K-67-4-15 | VGBI:3560 Paratypus | Russia: Far East, Kamchatka Territory 53.442 N 158.652 E | V.A. Bakalin | |
| MT431695 | MT381916 | MT381882 | Schistochilopsis grandiretis | (Lindb. ex Kaal.) Konstant. | K-43-18-15 | VGBI:3289 | Russia: Far East, Kamchatka Territory 53.94083 N 158.02528 E | V.A. Bakalin |
| MT431696 | MT381917 | MT381883 | Schistochilopsis grandiretis | (Lindb. ex Kaal.) Konstant. | Kh-18-19-16 | VGBI:19494 | Russia: Far East, Khabarovsk Territory 50.34639 N 134.65778 E | V.A. Bakalin |
| MT381918 | MT381884 | Schistochilopsis obscura | Bakalin | K-79-18-15 | VGBI:9121 | Russia: Far East, Sakhalin Province 45.078 N 147.987 E | V.A. Bakalin | |
| MT431697 | MT381919 | MT381885 | Schistochilopsis obscura | Bakalin | K-79-21-15 | VGBI:9124 | Russia: Far East, Sakhalin Province 45.078 N 147.987 E | V.A. Bakalin |
| MT381907 | MT381872 | Schistochilopsis sp. | (N. Kitag.) Konstant. | C-73-21a-18 | Personal collection: V. Bakalin | China: Yunnan Province 26.59494 N 99.76433 E | V.A. Bakalin & W.Z. Ma | |
| MT381908 | MT381874 | Schistochilopsis sp. | (N. Kitag.) Konstant. | C-82-5-18 | Personal collection: V. Bakalin | China: Yunnan Province 27.16517 N 100.23497 E | V.A. Bakalin & W.Z. Ma | |
| MT381909 | MT381875 | Schistochilopsis sp. | (N. Kitag.) Konstant. | C-82-8-18 | Personal collection: V. Bakalin | China: Yunnan Province 27.16517 N 100.23497 E | V.A. Bakalin & W.Z. Ma | |
| MT381887 | MT381849 | Schistochilopsis sp. (sichuanica) | (N. Kitag.) Konstant. | C-39-7-17 | VBGI:37288 | China: Sichuan Province 29.977 N 101.885 E | V.A. Bakalin & K.G. Klimova | |
| MT381889 | MT381851 | Schistochilopsis sp. | (N. Kitag.) Konstant. | C-35-3-17 | VBGI:37439 | China: Sichuan Province 29.991 N 101.888 E | V.A. Bakalin & K.G. Klimova | |
| MT381920 | MT381886 | Schistochilopsis sp. | (N. Kitag.) Konstant. | VF92a | VGBI:49423 | Russia: Krasnoyarsk Territory 73.48427 N 80.57096 E | V.E. Fedosov |
© 2020 by the authors. Licensee MDPI, Basel, Switzerland. This article is an open access article distributed under the terms and conditions of the Creative Commons Attribution (CC BY) license (http://creativecommons.org/licenses/by/4.0/).
Share and Cite
Bakalin, V.A.; Fedosov, V.E.; Maltseva, Y.D.; Milyutina, I.A.; Klimova, K.G.; Nguyen, H.M.; Troitsky, A.V. Overview of Schistochilopsis (Hepaticae) in Pacific Asia with the Description Protochilopsis gen. nov. Plants 2020, 9, 850. https://doi.org/10.3390/plants9070850
Bakalin VA, Fedosov VE, Maltseva YD, Milyutina IA, Klimova KG, Nguyen HM, Troitsky AV. Overview of Schistochilopsis (Hepaticae) in Pacific Asia with the Description Protochilopsis gen. nov. Plants. 2020; 9(7):850. https://doi.org/10.3390/plants9070850
Chicago/Turabian StyleBakalin, Vadim A., Vladimir E. Fedosov, Yulia D. Maltseva, Irina A. Milyutina, Ksenia G. Klimova, Hung Manh Nguyen, and Aleksey V. Troitsky. 2020. "Overview of Schistochilopsis (Hepaticae) in Pacific Asia with the Description Protochilopsis gen. nov." Plants 9, no. 7: 850. https://doi.org/10.3390/plants9070850
APA StyleBakalin, V. A., Fedosov, V. E., Maltseva, Y. D., Milyutina, I. A., Klimova, K. G., Nguyen, H. M., & Troitsky, A. V. (2020). Overview of Schistochilopsis (Hepaticae) in Pacific Asia with the Description Protochilopsis gen. nov. Plants, 9(7), 850. https://doi.org/10.3390/plants9070850

