Action Pathways of Coprinellus radians in Promoting Seed Germination of Cremastra appendiculata
Abstract
1. Introduction
2. Results
2.1. Morphological Observation of Cremastra appendiculata Seeds at Different Stages by Sectioning and Scanning Electron Microscopy (SEM)
2.2. Lignocellulolytic Enzyme Activities and Reducing Sugar Content Produced by Fungal Degradation of Seed Lignocellulose
2.3. Determination of Seed Water Content, Lignocellulosic Component Contents, and FTIR Anaysis of Seed Lignocellulose Structure
2.4. Nutrient Contents of Commensal and Non-Commensal Seeds at Different Germination Stages
2.5. Plant Hormone Contents of Commensal and Non-Commensal Seeds at Different Germination Stages
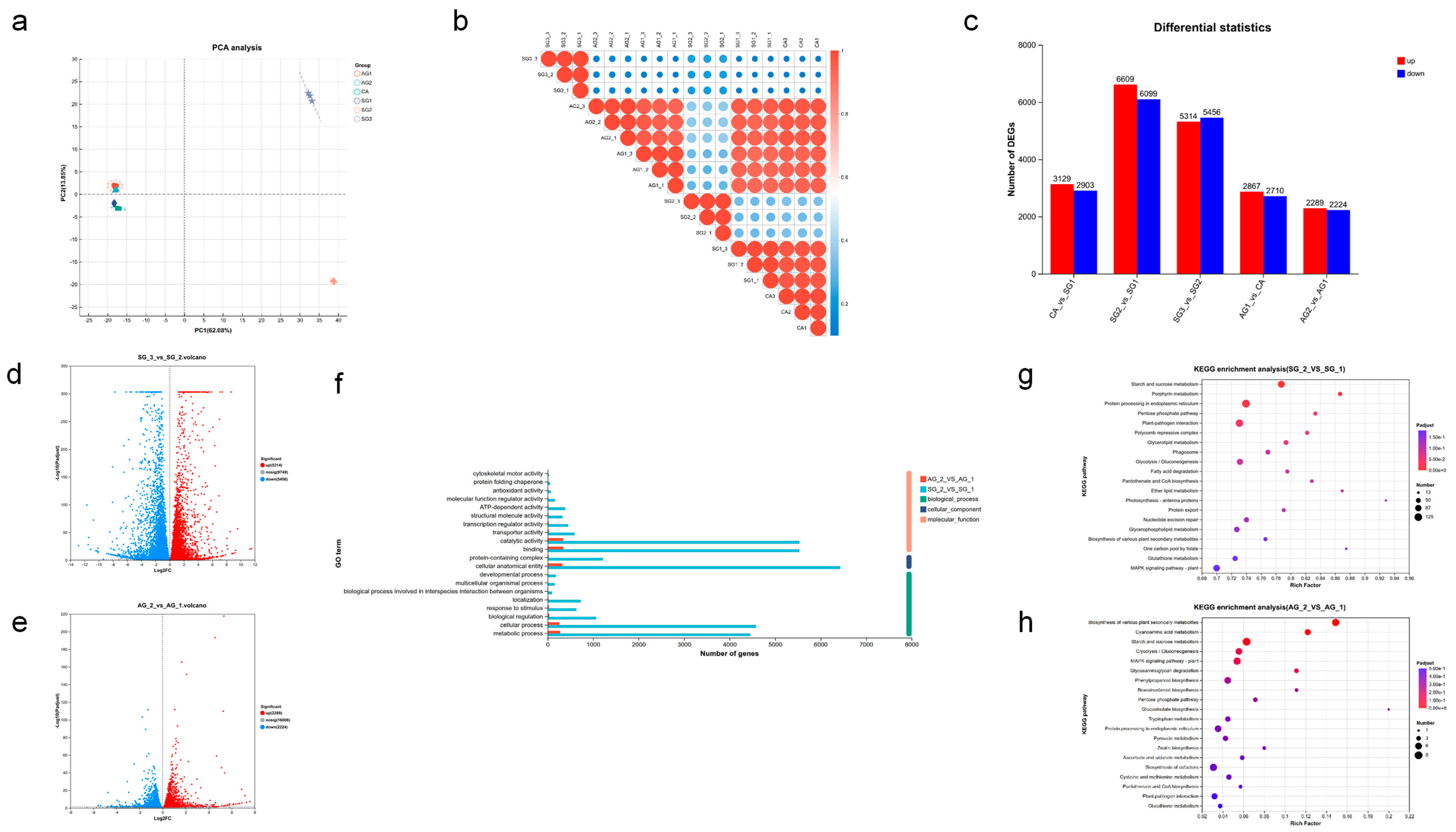
2.6. Transcriptomic Analysis of Cremastra appendiculata Seed Germination Promoted by Coprinellus radians
3. Discussion
3.1. Morphological Dynamic Changes and Biological Significance of Cremastra appendiculata Seeds During Commensal Germination
3.2. Regulatory Effects of Commensal Germination on the Physiological Metabolism of Cremastra appendiculata Seeds
3.3. Functional Enrichment of Commensalism Germination-Related Differentially Expressed Genes and Molecular Regulatory Network
4. Materials and Methods
4.1. Acquisition of Cremastra appendiculata Seeds and Culture of Coprinellus radians
4.2. Commensal and Non-Commensal Culture of C. appendiculata Seeds
4.3. Morphological Observation of Seed Development
4.3.1. Scanning Electron Microscopy (SEM) Observation
4.3.2. Section Observation
4.4. Determination of Lignocellulolytic Enzyme Activities and Reducing Sugar Content
4.5. Determination of Seed Water Content, Lignocellulosic Components, and FTIR Analysis
4.6. Determination of Nutrient Contents in Samples at Different Stages
4.7. Determination of Plant Hormone Contents in Samples at Different Stages
4.8. Transcriptomic Analysis of C. appendiculata Seed Germination Promoted by C. radians
5. Conclusions
Author Contributions
Funding
Data Availability Statement
Acknowledgments
Conflicts of Interest
Abbreviations
| DEGs | Differentially expressed genes |
| FTIR | Fourier transform infrared spectroscopy |
| IAA | Indole-3-acetic acid |
| JA | Jasmonic acid |
| PCA | Principal component analysis |
| PDA | Potato Dextrose Agar |
| OMA | Oat Meal Agar |
| SA | Salicylic acid |
References
- Liu, J.; He, C.; Tang, Y.; Liu, W.; Xu, Y.; Li, Z.; Qin, X.; Jin, S. A review of Cremastra appendiculata (D.Don) Makino as a traditional herbal medicine and its main components. J. Ethnopharmacol. 2021, 279, 114357. [Google Scholar] [CrossRef]
- Deng, Y.Y.; Xiang, Z.; Yang, S.F.; Ding, Y.J.; Yi, L.; Liu, Y.F. Research progress on propagation and landscape application of rare medicinal and ornamental plant Cremastra appendiculata. J. Anhui Agric. Sci. 2025, 53, 7–11. [Google Scholar]
- Xu, H.Y.; Wang, Q.; Zhou, Y.H.; Chen, H.Y.; Tao, J.; Huang, J.; Miao, Y.Z.; Zhao, J.Y.; Wang, Y.N. Cremastra appendiculata Polysaccharides Alleviate Neurodegenerative Diseases in Caenorhabditis elegans: Targeting Amyloid-β Toxicity, Tau Toxicity and Oxidative Stress. Int. J. Mol. Sci. 2025, 26, 3900. [Google Scholar] [CrossRef] [PubMed]
- Yin, Y.; Guo, H.Y.; Chen, J.; Yang, Y.; Li, X.J.; Zhang, X. Bioactive Polysaccharides from Cremastra appendiculata Attenuate Lipid Accumulation In Vitro Model of Non-Alcoholic Fatty Liver Disease. Chem. Biodivers. 2025, 22, e202402772. [Google Scholar] [CrossRef] [PubMed]
- Liu, L.; Yin, Q.M.; Gao, Q.; Li, J.; Jiang, Y.; Tu, P.F. New biphenanthrenes with butyrylcholinesterase inhibitory activity from Cremastra appendiculata. Nat. Prod. Lett. 2021, 35, 750–756. [Google Scholar] [CrossRef]
- Wang, Q.; Wu, J.S.; Huang, J.; Yang, L.J.; Tao, J.; Nie, J.T.; Zhao, J.Y.; Wang, Y.N. Cremastra appendiculata polysaccharides improve stress resistance and prolong the lifespan of Caenorhabditis elegans via daf-16 in the insulin signaling pathway. Int. J. Biol. Macromol. 2023, 229, 496–506. [Google Scholar] [CrossRef]
- Yang, N.X.; Wang, D.P.; Gao, Y.Y.; Hu, E.M.; Yu, X.S.; Peng, S.J.; Ji, J.; Zhang, M.S. An efficient micropropagation protocol, chemical components, and hypoglycemic activity for Cremastra appendiculata (D. Don) Makino pseudobulbs. In Vitro Cell. Dev. Biol.-Plant 2022, 58, 213–224. [Google Scholar] [CrossRef]
- Ouyang, X.H.; Chen, A.L.; Strachan, G.B.; Mao, Y.J.; Zuo, L.Y.; Lin, H.P. Simulation of the Potential Suitable Distribution of the Endangered Cremastra appendiculata in China Under Global Climate Change. Front. Environ. Sci. 2022, 10, 878115. [Google Scholar] [CrossRef]
- Gao, Y.; Ji, J.; Zhang, Y.; Yang, N.; Zhang, M. Biochemical and transcriptomic analyses of the symbiotic interaction between Cremastra appendiculata and the mycorrhizal fungus Coprinellus disseminatus. BMC Plant Biol. 2022, 22, 15. [Google Scholar] [CrossRef]
- Yang, N.X.; Peng, S.J.; Liu, S.J.; Tian, L.; Zhang, M.S. Research progress on seed germination of rare medicinal plant Cremastra appendiculata. North. Hortic. 2021, 144–148. Available online: https://www.aeeisp.com/bfyy/article/id/c4d63e22-107d-4761-92d1-ba4d3df8fe11?viewType=citedby-info (accessed on 28 December 2025).
- Peng, S.J. Study on Cell and Substance Changes During Seed Germination of Cremastra appendiculata. Master’s Thesis, Guizhou University, Guiyang, China, 2021. [Google Scholar]
- Wang, L.Q. Study on the Pathway of Coprinellus truncorum Relieving the Seed Coat Restriction of Cremastra appendiculata Seeds. Master’s Thesis, Guizhou University, Guiyang, China, 2025. [Google Scholar]
- Gao, Y.Y. Study on the Interaction Mechanism Between Cremastra appendiculata Seeds and Germination-Promoting Fungi. Ph.D. Thesis, Guizhou University, Guiyang, China, 2022. [Google Scholar]
- El-Nagar, D.; Salem, S.H.; El-Zamik, F.I.; Abd El-Basit, H.M.I.; Galal, Y.G.M.; Soliman, S.M.; Abdel Aziz, H.A.; Rizk, M.A.; El-Sayed, E.R. Bioprospecting endophytic fungi for bioactive metabolites with seed germination promoting potentials. BMC Microbiol. 2024, 24, 200. [Google Scholar] [CrossRef]
- Zhao, D.K.; Selosse, M.-A.; Wu, L.M.; Luo, Y.; Shao, S.C.; Ruan, Y.L. Orchid Reintroduction Based on Seed Germination-Promoting Mycorrhizal Fungi Derived from Protocorms or Seedlings. Front. Plant Sci. 2021, 12, 701152. [Google Scholar] [CrossRef] [PubMed]
- Swangmaneecharern, P.; Serivichyaswat, P.; Nontachaiyapoom, S. Promoting effect of orchid mycorrhizal fungi Epulorhiza isolates on seed germination of Dendrobium orchids. Sci. Hortic. 2012, 148, 55–58. [Google Scholar] [CrossRef]
- Steshima, S.; Sakamoto, K. Promotion of the seed germination and seedling growth of cabbage by root-colonizing fungi isolated from oat and Eucalyptus roots. Soil Sci. Plant Nutr. 2006, 52, 575. [Google Scholar] [CrossRef]
- Dong, S.; Peng, K.Q.; Liu, Q.Y.; Zhang, M.; Luo, Y.; Li, Z.H. Dual role of KHCO3 priming: Reduces seed-borne pathogens on sorghum seeds and promotes seed germination. BMC Microbiol. 2025, 25, 134. [Google Scholar] [CrossRef]
- Li, D.; Chen, W.M.; Luo, W.; Zhang, H.F.; Liu, Y.; Shu, D.T.; Wei, G.H. Seed microbiomes promote Astragalus mongholicus seed germination through pathogen suppression and cellulose degradation. Microbiome 2025, 13, 23. [Google Scholar] [CrossRef]
- Xiao, X.; Wang, L.Q.; Yan, F.L.; Zhang, J.Y.; Lv, G.G.; Liu, M.; Xiong, K.N.; Zhang, M.S. Effectiveness of symbiotic fungus Coprinellus radians on seeds germination and seedlings development of Cremastra appendiculata (D.Don.) Makino (Orchidaceae). S. Afr. J. Bot. 2024, 174, 916–926. [Google Scholar] [CrossRef]
- Wang, L.Q.; Zhang, J.Y.; Lv, Q.Y.; Lv, G.G.; Lv, G.Q.; Xiao, X.; Yan, F.L.; Liu, M.; Zhang, M.S. Culture conditions of symbiotic fungus Coprinellus radians and its effects on seedlings of Cremastra appendiculata (D.Don.) Makino (Orchidaceae). Can. J. Plant Sci. 2025, 105, 1–16. [Google Scholar] [CrossRef]
- Zhao, Z.Y.; Wang, Y.Y.; Yang, L.; Qian, X.; Yang, A.Y.W.; Liu, J.X.; Jacquemyn, H.; Li, T.Q.; Xing, X.K. Metabolic Shifts and Nutrient Transfer Patterns in Orchid Seeds During Symbiotic Germination. Plant Cell Environ. 2025, 48, 6406–6420. [Google Scholar] [CrossRef]
- Aytar, E.C.; Özdener Kömpe, Y. Ex vitro symbiotic seed germination, antioxidant activity, and in silico molecular docking of Anacamptis laxiflora (Orchidaceae). S. Afr. J. Bot. 2025, 181, 468–484. [Google Scholar] [CrossRef]
- Al Zoubi, L. Complexities and Innovations in Orchid Germination: A Review of Symbiotic and Asymbiotic Techniques. J. Plant Sci. 2024, 12, 90–94. [Google Scholar] [CrossRef]
- Tian, F.; Wang, J.; Ding, F.; Wang, L.; Yang, Y.; Bai, X.; Tan, C.; Liao, X. Comparative transcriptomics and proteomics analysis of the symbiotic germination of Paphiopedilum barbigerum with Epulorhiza sp. FQXY019. Front. Microbiol. 2024, 15, 1358137. [Google Scholar] [CrossRef] [PubMed]
- Kües, U.; Hoegger, P.J.; Navarro-González, M.; Szafranski, K.; Badalyan, S.M.; Majcherczyk, A. New Armenian Wood-Associated Coprinoid Mushrooms: Coprinopsis strossmayeri and Coprinellus aff. radians. Diversity 2011, 3, 136–154. [Google Scholar] [CrossRef]
- Lou, C.H.; Zhou, Y.L.; Yan, A.; Liu, Y. Extraction of cellulose from corn-stalk taking advantage of pretreatment technology with immobilized enzyme. RSC Adv. 2021, 12, 1208–1215. [Google Scholar] [CrossRef] [PubMed]
- Wang, Y.Y.; Zhao, Z.Y.; Liu, J.X.; Yang, A.Y.W.; Jacquemyn, H.; Yang, L.; Qian, X.; Li, T.Q.; Ding, G.; Xing, X.K. Contribution of orchids to the carbon budget of fungi in germinating seeds of Gymnadenia conopsea. Sci. China Life Sci. 2025. [Google Scholar] [CrossRef]
- Chen, X.G.; Wu, Y.H.; Li, N.Q.; Gao, J.Y. What role does the seed coat play during symbiotic seed germination in orchids: An experimental approach with Dendrobium officinale. BMC Plant Biol. 2022, 22, 375. [Google Scholar] [CrossRef]
- Chen, D.Y.; Xu, Y.Q.; Li, J.W.; Shiba, H.; Ezura, H.; Wang, N. ERECTA Modulates Seed Germination and Fruit Development via Auxin Signaling in Tomato. Int. J. Mol. Sci. 2024, 25, 4754. [Google Scholar] [CrossRef]
- Lv, Y.; Pan, J.J.; Wang, H.P.; Reiter, R.J.; Li, X.; Mou, Z.M.; Zhang, J.M.; Yao, Z.P.; Zhao, D.K.; Yu, D.Q. Melatonin inhibits seed germination by crosstalk with abscisic acid, gibberellin, and auxin in Arabidopsis. J. Pineal Res. 2021, 70, e12736. [Google Scholar] [CrossRef]
- Zhang, C.; Zhou, M.W.; Zhang, Y.M.; Li, D.P.; Hou, N.; Zhao, X.Y. Novel strategies for enhancing energy metabolism and wastewater treatment in algae-bacteria symbiotic system through carbon dots-induced photogenerated electrons: The definitive role of accelerated electron transport. Chem. Eng. J. 2024, 500, 157016. [Google Scholar] [CrossRef]
- Mora-Gamboa, M.P.C.; Ferrucho-Calle, M.C.; Ardila-Leal, L.D.; Rojas-Ojeda, L.M.; Galindo, J.F.; Poutou-Piñales, R.A.; Pedroza-Rodríguez, A.M.; Quevedo-Hidalgo, B.E. Statistical Improvement of rGILCC 1 and rPOXA 1B Laccases Activity Assay Conditions Supported by Molecular Dynamics. Molecules 2023, 28, 7263. [Google Scholar] [CrossRef]
- Meddeb-Mouelhi, F.; Moisan, J.K.; Beauregard, M. A comparison of plate assay methods for detecting extracellular cellulase and xylanase activity. Enzyme Microb. Technol. 2014, 66, 16–19. [Google Scholar] [CrossRef]
- Teixeira, R.S.S.; da Silva, A.S.; Ferreira-Leitão, V.S.; Bon, E.P.S. Amino acids interference on the quantification of reducing sugars by the 3,5-dinitrosalicylic acid assay misleads carbohydrase activity measurements. Carbohydr. Res. 2012, 363, 33–37. [Google Scholar] [CrossRef]
- Nurdin, M.; Mulkiyan, L.O.M.Z.; Sugiwati, S.; Abimayu, H.; Arifin, Z.S.; Muryanto, M.; Maulidiyah, M.; Arham, Z.; Salim, L.O.A.; Irwan, I.; et al. Productivity of Aspergillus niger InaCC F57 Isolate as Cellulase Agent in OPEFB Hydrolysis for Glucose High Yield. BioNanoScience 2023, 13, 114–127. [Google Scholar] [CrossRef]
- Zhang, A.; Yan, J.W.; Lv, F.B.; Li, L.; Fang, L.; Zeng, S.J.; Li, Y.; Ma, G.H.; Zheng, F.; Wu, K.L.; et al. Transcriptome analysis provides insights into the non-methylated lignin synthesis in Paphiopedilum armeniacum seed. BMC Genom. 2020, 21, 524. [Google Scholar] [CrossRef]
- Holt, C.; Yandell, M. Maker2: An annotation pipeline and genome-database management tool for second-generation genome projects. BMC Bioinform. 2011, 12, 491. [Google Scholar] [CrossRef]
- Love, M.I.; Huber, W.; Anders, S. Moderated estimation of fold change and dispersion for RNA-seq data with DESeqf2. Genome Biol. 2014, 15, 550. [Google Scholar] [CrossRef]








| DEGs | Enriched Pathway | Expression Level of SG2 | Expression Level of AG2 | Fold Change (SG2/AG2) |
|---|---|---|---|---|
| CAPP20344 | Starch and sucrose metabolism | 390.3 ± 3.07a | 55.09 ± 1.32b | 7.08 |
| CAPP10909 | Starch and sucrose metabolism | 70.82 ± 0.08a | 19.45 ± 1.74b | 3.64 |
| CAPP19132 | Starch and sucrose metabolism | 331.73 ± 24.19a | 41.66 ± 0.88b | 7.96 |
| CAPP06609 | Starch and sucrose metabolism | 154.42 ± 3.71a | 62.66 ± 3.27b | 2.46 |
| CAPP08565 | Glycerolipid metabolism | 101.89 ± 4.33a | 20.98 ± 0.89b | 4.86 |
| CAPP00844 | Glycerolipid metabolism | 21.65 ± 1.02a | 3.39 ± 0.44b | 6.39 |
| CAPP01429 | Glycerolipid metabolism | 9.07 ± 0.20a | 0.34 ± 0.14b | 26.68 |
| CAPP17296 | Fatty acid degradation | 532.61 ± 1.95a | 72.91 ± 5.19b | 7.31 |
| CAPP01382 | Fatty acid degradation | 176.45 ± 6.60a | 26.71 ± 2.70b | 6.61 |
| CAPP00465 | Fatty acid degradation | 83.74 ± 5.15a | 6.75 ± 0.51b | 12.41 |
Disclaimer/Publisher’s Note: The statements, opinions and data contained in all publications are solely those of the individual author(s) and contributor(s) and not of MDPI and/or the editor(s). MDPI and/or the editor(s) disclaim responsibility for any injury to people or property resulting from any ideas, methods, instructions or products referred to in the content. |
© 2026 by the authors. Licensee MDPI, Basel, Switzerland. This article is an open access article distributed under the terms and conditions of the Creative Commons Attribution (CC BY) license.
Share and Cite
Wu, Z.; Lv, Q.; Tang, L.; Liu, D.; Chen, J.; Li, R.; Zhang, M.; Tian, M. Action Pathways of Coprinellus radians in Promoting Seed Germination of Cremastra appendiculata. Plants 2026, 15, 354. https://doi.org/10.3390/plants15030354
Wu Z, Lv Q, Tang L, Liu D, Chen J, Li R, Zhang M, Tian M. Action Pathways of Coprinellus radians in Promoting Seed Germination of Cremastra appendiculata. Plants. 2026; 15(3):354. https://doi.org/10.3390/plants15030354
Chicago/Turabian StyleWu, Zenglin, Qiuyu Lv, Liu Tang, Dandan Liu, Ji Chen, Rui Li, Mingsheng Zhang, and Mengliang Tian. 2026. "Action Pathways of Coprinellus radians in Promoting Seed Germination of Cremastra appendiculata" Plants 15, no. 3: 354. https://doi.org/10.3390/plants15030354
APA StyleWu, Z., Lv, Q., Tang, L., Liu, D., Chen, J., Li, R., Zhang, M., & Tian, M. (2026). Action Pathways of Coprinellus radians in Promoting Seed Germination of Cremastra appendiculata. Plants, 15(3), 354. https://doi.org/10.3390/plants15030354

