Genetic Analysis and Fine Mapping of Spontaneously Mutated Male Sterility Gene in Chinese Cabbage (Brassica rapa L. ssp. pekinensis)
Abstract
1. Introduction
2. Results
2.1. Phenotypic Observations of the 366-2F (Fertile) and 366-2S (Sterile) Lines
2.2. Anther and Pollen Characteristics of 366-2S and 366-2F
2.3. Microspore Development in 366-2S and 366-2F
2.4. Anther Paraffin Section Staining for Observation
2.5. Genetic Analysis of Sterile Traits in 366-2S
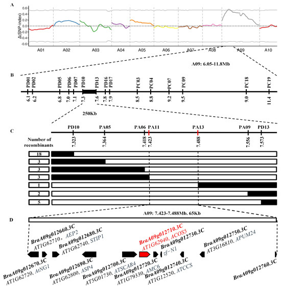
2.6. Fine Mapping of the Sterile Gene
2.7. Functional Annotation Analysis of Candidate Genes
2.8. Comparison of BrA09g012710.3C Gene Sequences Between Male Fertile and Male-Sterile Plants
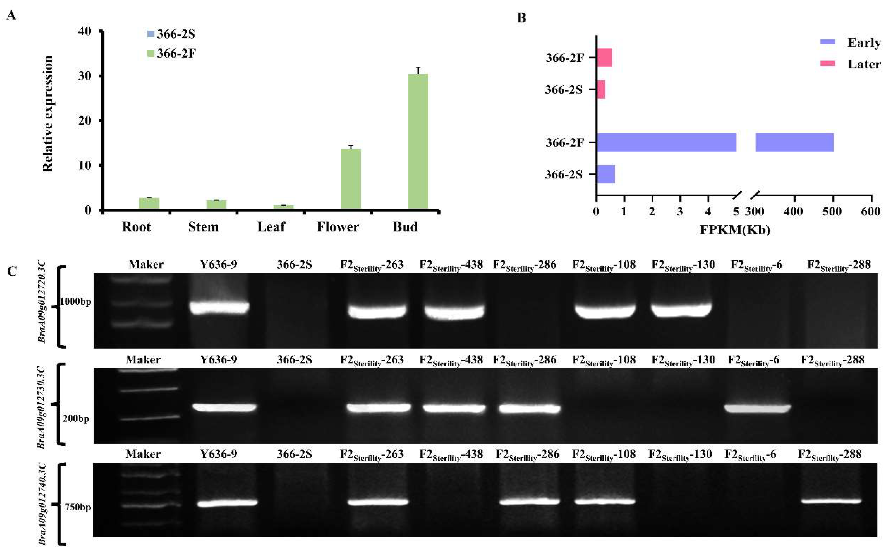
2.9. Analysis of Candidate Gene Expression
2.10. Phylogenetic Analysis of the ACOS5 Gene
2.11. Analysis of Differential mRNA Expression
2.12. KEGG and GO Enrichment Analyses of DEGs
2.13. Defects in the Phenylpropane Metabolic Pathway Affect Sporopollenin Synthesis
3. Materials and Methods
3.1. Plant Materials and Growth Conditions
3.2. Alexander Staining and DAPI Staining
3.3. Anthers Sectioned in Paraffin
3.4. Scanning Electron Microscopy Observation of Mature Anthers
3.5. BSA Sequencing Database Construction and Data Analysis
3.6. KASP Marker Development and Genetic Mapping
3.7. Gene Cloning and Sequence Analysis
3.8. Design of Molecular Markers Based on Candidate Genes
3.9. RNA Extraction and Quantitative Real-Time PCR Analysis
3.10. Validation of the Expression of BraA09g012720.3C, BraA09g012730.3C and BraA09g012740.3C in F2 Sterile Populations
3.11. Phylogenetic Analysis
3.12. Transcriptome Sequencing and Differential Expression Analysis
3.13. Kyoto Encyclopedia of Genes and Genomes and Gene Ontology Enrichment Analyses
4. Discussion
5. Conclusions
Supplementary Materials
Author Contributions
Funding
Data Availability Statement
Acknowledgments
Conflicts of Interest
References
- Mayr, E. Joseph Gottlieb Kolreuter’s Contributions to Biology; The University of Chicago Press: Chicago, IL, USA, 1986; Volume 2, pp. 135–176. [Google Scholar]
- Pring, D.; Conde, M.; Levings, C. DNA heterogeneity within the group of maize male-sterile cytoplasms1. Crop Sci. 1980, 20, 159–162. [Google Scholar] [CrossRef]
- Jiang, Y.; An, X.; Li, Z.; Yan, T.; Zhu, T.; Xie, K.; Liu, S.; Hou, Q.; Zhao, L.; Wu, S.; et al. CRISPR/Cas9-based discovery of maize transcription factors regulating male sterility and their functional conservation in plants. Plant Biotechnol. J. 2021, 19, 1769–1784. [Google Scholar] [CrossRef]
- Williams, M. Genetic engineering for pollination control. Trends Biotechnol. 1995, 13, 344–349. [Google Scholar] [CrossRef]
- Sanjeet Kumar, M.; Kalloo, G. Male sterility: Mechanisms and current status on identification, characterization and utilization in vegetables. Agric. Food Sci. 2000, 27, 1–23. [Google Scholar]
- Wang, Y.Q.; Ye, W.Z.; Cao, J.S.; Yu, X.L.; Xiang, X.; Lu, G. Cloning and characterization of the microspore development-related gene BcMF2 in Chinese cabbage Pak-Choi (Brassica campestris L. ssp. chinensis Makino). J. Integr. Plant Biol. 2005, 47, 863–872. [Google Scholar] [CrossRef]
- Manjunathagowda, D.C.; Anjanappa, M. Identification and development of male sterile and their maintainer lines in short-day onion (Allium cepa L.) genotypes. Genet. Resour. Crop Evol. 2020, 67, 357–365. [Google Scholar] [CrossRef]
- Singh, S.; Dey, S.S.; Bhatia, R.; Kumar, R.; Behera, T.K. Current understanding of male sterility systems in vegetable Brassicas and their exploitation in hybrid breeding. Plant Reprod. 2019, 32, 231–256. [Google Scholar] [CrossRef]
- Nieuwhof, M. Male sterility in some cole crops. Euphytica 1961, 10, 351–356. [Google Scholar] [CrossRef]
- Kaul, M.L.H. Male sterility in higher plants. Monogr. Theor. Appl. Genet. 1988, 10, 15–96. [Google Scholar]
- Colombo, N.; Galmarini, C.R.; Havey, M. The use of genetic, manual and chemical methods to control pollination in vegetable hybrid seed production: A review. Plant Breed. 2017, 136, 287–299. [Google Scholar] [CrossRef]
- Kaul, W.G.M. The genetic control of microsporogenesis in higher plants. Nucleus 1974, 17, 133–166. [Google Scholar]
- Satheesh Naik, S.J.; Bohra, A.; Parihar, A.K.; Chandra, A. (Eds.) Male sterility and hybrid technology for sustainable production: Status and prospects. In Plant Male Sterility Systems for Accelerating Crop Improvement; Springer Nature: Singapore, 2022. [Google Scholar] [CrossRef]
- Bhat, R.S.; Brijesh Patil, M.P.; Tilak, I.S.; Shirasawa, K. Molecular markers for mutant characterization. In Mutation Breeding for Sustainable Food Production and Climate Resilience; Penna, S., Jain, S.M., Eds.; Springer Nature: Singapore, 2023; pp. 205–232. [Google Scholar]
- Xin, W.; Liu, H.; Yang, L.; Ma, T.; Wang, J.; Zheng, H.; Liu, W.; Zou, D. BSA-Seq and Fine Linkage Mapping for the identification of a novel locus (qPH9) for mature plant height in rice (Oryza sativa). Rice 2022, 15, 26. [Google Scholar] [CrossRef]
- Hafeez, A.; Ali, B.; Javed, M.A.; Saleem, A.; Fatima, M.; Fathi, A.; Afridi, M.S.; Aydin, V.; Oral, M.A.; Soudy, F.A. Plant breeding for harmony between sustainable agriculture, the environment, and global food security: An era of genomics-assisted breeding. Planta 2023, 12, 1432–2048. [Google Scholar] [CrossRef]
- Okamoto, T.; Wei, X.C.; Mehraj, H.; Hossain, M.; Akter, A.; Miyaji, N.; Takada, Y.; Park, J.-I.; Fujimoto, R.; Nou, I.-S.; et al. Chinese cabbage (Brassica rapa L. var. pekinensis) breeding: Application of molecular technology. Adv. Plant Breed. Strateg. Veg. Crops 2021, 10, 59–94. [Google Scholar]
- Huang, L.; Cao, J.; Ye, W.; Liu, T.; Jiang, L.; Ye, Y. Transcriptional differences between the male-sterile mutant bcms and wild-type Brassica campestris ssp. chinensis reveal genes related to pollen development. Plant Biol. 2008, 10, 342–355. [Google Scholar] [CrossRef]
- Huang, L.; Ye, W.; Liu, T.; Cao, J. Characterization of the male-sterile line Bcajh97-01A/B and identification of candidate genes for genic male sterility in Chinese cabbage-pak-choi. J. Am. Soc. Hortic. Sci. 2009, 134, 632–640. [Google Scholar] [CrossRef]
- Ying, M.; Dreyer, F.; Cai, D.; Jung, C. Molecular markers for genic male sterility in Chinese cabbage. Euphytica 2003, 132, 227–234. [Google Scholar] [CrossRef]
- Wei, P.; Feng, H.; Piao, Z.; Li, C.; Liu, Z.; Wang, Y.; Ji, R.; Zou, T.; Ji, S. Identification of AFLP markers linked to Ms, a genic multiple allele inherited male-sterile gene in Chinese cabbage. Breed. Sci. 2009, 59, 333–339. [Google Scholar] [CrossRef]
- Zhao, Y.; Huang, S.; Zou, J.; Dong, S.; Wang, N.; Feng, H. Mutation in BrGGL7 gene encoding a GDSL esterase/lipase causes male sterility in Chinese cabbage (Brassica rapa L. ssp. pekinensis). Theor Appl. Genet. 2022, 135, 3323–3335. [Google Scholar] [CrossRef]
- Dong, S.; Zou, J.; Fang, B.; Zhao, Y.; Shi, F.; Song, G.; Huang, S.; Feng, H. Defect in BrMS1, a PHD-finger transcription factor, induces male sterility in ethyl methane sulfonate-mutagenized Chinese cabbage (Brassica rapa L. ssp. pekinensis). Front. Plant Sci. 2022, 13, 992391. [Google Scholar] [CrossRef]
- Zou, J.; Dong, S.; Fang, B.; Zhao, Y.; Song, G.; Xin, Y.; Huang, S.; Feng, H. BrACOS5 mutations induced male sterility via impeding pollen exine formation in Chinese cabbage (Brassica rapa L. ssp. pekinensis). Theor. Appl. Genet. 2023, 136, 6. [Google Scholar] [CrossRef]
- Wei, X.; Wang, X.; Zhao, Y.; Chen, W.; Nath, U.K.; Yang, S.; Su, H.; Wang, Z.; Zhang, W.; Tian, B.; et al. Transcriptome analysis reveals the potential lncRNA-mRNA modules involved in genetic male sterility and fertility of Chinese cabbage (Brassica rapa L. ssp. pekinensis). BMC Plant Biol. 2024, 24, 289. [Google Scholar] [CrossRef]
- Zhang, L.; Cai, X.; Wu, J.; Liu, M.; Grob, S.; Cheng, F.; Liang, J.; Cai, C.; Liu, Z.; Liu, B.; et al. Improved Brassica rapa reference genome by single-molecule sequencing and chromosome conformation capture technologies. Hortic. Res. 2018, 5, 50. [Google Scholar] [CrossRef]
- Liu, L.; Fan, X.D. Tapetum: Regulation and role in sporopollenin biosynthesis in Arabidopsis. Plant Mol. Biol. 2013, 83, 165–175. [Google Scholar] [CrossRef]
- Xue, J.S.; Zhang, B.; Zhan, H.; Lv, Y.L.; Jia, X.L.; Wang, T.; Yang, N.Y.; Lou, Y.X.; Zhang, Z.B.; Hu, W.J.; et al. Phenylpropanoid derivatives are essential components of sporopollenin in vascular plants. Mol. Plant 2020, 13, 1644–1653. [Google Scholar] [CrossRef]
- Alexander, M.P. Differential staining of aborted and nonaborted pollen. Stain Technol. 2009, 44, 117–122. [Google Scholar] [CrossRef]
- Chen, C.B.; Xu, Y.; Ma, H.; Chong, K. Cell biological characterization of male meiosis and pollen development in rice. J. Integr. Plant Biol. 2005, 47, 734–744. [Google Scholar] [CrossRef]
- Ji, C.; Li, H.; Chen, L.; Xie, M.; Wang, F.; Chen, Y.; Liu, Y.G. A novel rice bHLH transcription factor, DTD, acts coordinately with TDR in controlling tapetum function and pollen development. Mol. Plant 2013, 6, 1715–1718. [Google Scholar] [CrossRef]
- Ku, T.; Gu, H.; Li, Z.; Tian, B.; Xie, Z.; Shi, G.; Chen, W.; Wei, F.; Cao, G. Developmental differences between anthers of diploid and autotetraploid rice at meiosis. Plants 2022, 11, 1647. [Google Scholar] [CrossRef]
- Springer, N.M. Isolation of plant DNA for PCR and genotyping using organic extraction and CTAB. Cold Spring Harb. Protoc. 2010, 2010, pdb.prot5515. [Google Scholar] [CrossRef]
- McKenna, A.; Hanna, M.; Banks, E.; Sivachenko, A.; Cibulskis, K.; Kernytsky, A.; Garimella, K.; Altshuler, D.; Gabriel, S.; Daly, M.; et al. The Genome Analysis Toolkit: A MapReduce framework for analyzing next-generation DNA sequencing data. Genome Res. 2010, 20, 1297–1303. [Google Scholar] [CrossRef] [PubMed]
- Brown, J.; Pirrung, M.; McCue, L.A. FQC Dashboard: Integrates FastQC results into a web-based, interactive, and extensible FASTQ quality control tool. Bioinformatics 2017, 33, 3137–3139. [Google Scholar] [CrossRef] [PubMed]
- Mansfeld, B.N.; Grumet, R. QTLseqr: An R package for bulk segregant analysis with Next-generation sequencing. Plant Genome 2018, 11, 180006. [Google Scholar] [CrossRef] [PubMed]
- Livak, K.J.; Schmittgen, T.D. Analysis of relative gene expression data using real-time quantitative PCR and the 2(-Delta Delta C(T)) Method. Methods 2001, 25, 402–408. [Google Scholar] [CrossRef]
- Jones, D.T.; Tavlor, W.R.; Thornton, J.M. The rapid generation of mutation data matrices from protein sequences. Comput. Appl. Biosci. 1992, 8, 275–282. [Google Scholar] [CrossRef]
- Felsenstein, J. Confidence limits on phylogenies: An approach using the bootstrap. Evolution 1985, 39, 783–791. [Google Scholar] [CrossRef]
- Saitou, N.; Nei, M. The neighbor-joining method: A new method for reconstructing phylogenetic trees. Mol. Biol. Evol. 1987, 4, 406–425. [Google Scholar]
- Kumar, S.; Stecher, G.; Suleski, M.; Sanderford, M.; Sharma, S.; Tamura, K. Molecular Evolutionary Genetics Analysis Version 12 for adaptive and green computing. Mol. Biol. Evol. 2024, 41, msae263. [Google Scholar] [CrossRef]
- Ramsay, L.; Macaulay, M.; degli Ivanissevich, S.; MacLean, K.; Cardle, L.; Fuller, J.; Edwards, K.J.; Tuvesson, S.; Morgante, M.; Massari, A.; et al. A simple sequence repeat-based linkage map of barley. Genetics 2000, 156, 1997–2005. [Google Scholar] [CrossRef]
- Boeckmann, B. The SWISS-PROT protein knowledgebase and its supplement TrEMBL in 2003. Nucleic Acids Res. 2003, 31, 365–370. [Google Scholar] [CrossRef]
- Ogata, H.; Goto, S.; Sato, K.; Fujibuchi, W.; Bono, H.; Kanehisa, M. KEGG: Kyoto encyclopedia of genes and genomes. Nucleic Acids Res. 1999, 27, 29–34. [Google Scholar] [CrossRef] [PubMed]
- Harris, M.A.; Clark, J.; Ireland, A.; Lomax, J.; Ashburner, M.; Foulger, R.; Eilbeck, K.; Lewis, S.; Marshall, B.; Mungall, C.; et al. The Gene Ontology (GO) database and informatics resource. Nucleic Acids Res. 2004, 32, 258D–261D. [Google Scholar]
- Ter Steeg, E.M.S.; Struik, P.C.; Visser, R.G.F.; Lindhout, P. Crucial factors for the feasibility of commercial hybrid breeding in food crops. Nat. Plants 2022, 8, 463–473. [Google Scholar] [CrossRef] [PubMed]
- Shukla, P.; Singh, N.K.; Gautam, R.; Ahmed, I.; Yadav, D.; Sharma, A.; Kirti, P.B. Molecular approaches for manipulating male sterility and strategies for fertility restoration in plants. Mol. Biotechnol. 2017, 59, 445–457. [Google Scholar] [CrossRef] [PubMed]
- Singh, H.; Sekhon, B.S.; Kumar, P.; Dhall, R.K.; Devi, R.; Dhillon, T.S.; Sharma, S.; Khar, A.; Yadav, R.K.; Tomar, B.S.; et al. Genetic mechanisms for hybrid breeding in vegetable crops. Plants 2023, 12, 2294. [Google Scholar] [CrossRef]
- Zhang, X.J.; Yue, F.; Zhang, X.H.; Hou, R.; Zhang, X.Q.; Li, W. Technical system of hybrid seed production with perennial plants of cotton sterile lines. Acta Agron. Sin. 2015, 41, 1836. [Google Scholar] [CrossRef]
- Li, F.; Wang, Y.; Gao, H.; Zhang, X.; Zhuang, N. Comparative transcriptome analysis reveals differential gene expression in sterile and fertile rubber tree varieties during flower bud differentiation. J. Plant Physiol. 2021, 265, 153506. [Google Scholar] [CrossRef]
- Borg, M.; Brownfield, L.; Twell, D. Male gametophyte development: A molecular perspective. J. Exp. Bot. 2009, 60, 1465–1478. [Google Scholar] [CrossRef]
- Hu, Z.; Zhang, M.; Wen, Q.; Wei, J.; Yi, H.; Deng, X.; Xu, X. Abnormal microspore development leads to pollen abortion in a seedless mutant of ‘Ougan’ mandarin (Citrus suavissima Hort. ex Tanaka). J. Am. Soc. Hortic. Sci 2007, 132, 777–782. [Google Scholar] [CrossRef]
- Papini, A.; Mosti, S.; Brighigna, L. Programmed-cell-death events during tapetum development of angiosperms. Protoplasma 1999, 207, 213–221. [Google Scholar] [CrossRef]
- Li, H.; Yuan, Z.; Vizcay-Barrena, G.; Yang, C.; Liang, W.; Zong, J.; Wilson, Z.A.; Zhang, D. Persistent tapetal cell1 encodes a phd-finger protein that is required for tapetal cell death and pollen development in rice. Plant Physiol. 2011, 156, 615–630. [Google Scholar] [CrossRef] [PubMed]
- Li, N.; Zhang, D.S.; Liu, H.S.; Yin, C.S.; Li, X.X.; Liang, W.Q.; Yuan, Z.; Xu, B.; Chu, H.W.; Wang, J.; et al. The rice tapetum degeneration retardation gene is required for tapetum degradation and anther development. Plant Cell 2006, 18, 2999–3014. [Google Scholar] [CrossRef] [PubMed]
- De Azevedo Souza, C.; Kim, S.S.; Koch, S.; Kienow, L.; Schneider, K.; McKim, S.M.; Haughn, G.W.; Kombrink, E.; Douglas, C.J. A novel fatty Acyl-CoA Synthetase is required for pollen development and sporopollenin biosynthesis in Arabidopsis. Plant Cell 2009, 21, 507–525. [Google Scholar] [CrossRef] [PubMed]
- Zhang, Z.; Hu, M.; Xu, W.; Wang, Y.; Huang, K.; Zhang, C.; Wen, J. Understanding the molecular mechanism of anther development under abiotic stresses. Plant Mol. Biol. 2021, 105, 1–10. [Google Scholar] [CrossRef]
- Xie, H.; Chen, L.; Xu, F.; Guo, W.; Wang, S.; Yang, Z.; Zhang, S. ACOS5 is required for primexine formation and exine pattern formation during microsporogenesis in Arabidopsis. J. Plant Biol. 2017, 60, 404–412. [Google Scholar] [CrossRef]
- Fang, C. ZmACOS5 and ZmMs13/ABCG2a Regulate the Anther and Pollen Development in Maize. Ph.D. Dissertation, University of Science and Technology of Beijing, Beijing, China, 2023. (In Chinese). [Google Scholar]
- Li, Y.; Li, D.; Guo, Z.; Shi, Q.; Xiong, S.; Zhang, C.; Zhu, J.; Yang, Z. OsACOS12, an orthologue of Arabidopsis acyl-CoA synthetase5, plays an important role in pollen exine formation and anther development in rice. BMC Plant Biol. 2016, 16, 256. [Google Scholar] [CrossRef]
- Wang, B.; Andargie, M.; Fang, R. The function and biosynthesis of callose in high plants. Heliyon 2022, 8, e09248. [Google Scholar] [CrossRef]
- Frankel, R.; Izhar, S.; Nitsan, J. Timing of callase activity and cytoplasmic male sterility in Petunia. Biochem. Genet. 1969, 3, 451–455. [Google Scholar] [CrossRef]
- Stieglitz, H. Role of β-1,3-glucanase in postmeiotic microspore release. Dev. Biol. 1977, 57, 87–97. [Google Scholar] [CrossRef]
- Stieglitz, H.; Stern, H. Regulation of β-1,3-glucanase activity in developing anthers of Lilium. Dev. Biol. 1973, 34, 169–173. [Google Scholar] [CrossRef]
- Scott, R.; Hodge, R.; Paul, W.; Draper, J. The molecular biology of anther differentiation. Plant Sci. 1991, 80, 167–191. [Google Scholar] [CrossRef]
- Zhou, Z.; Dun, X.; Xia, S.; Shi, D.; Qin, M.; Yi, B.; Wen, J.; Shen, J.; Ma, C.; Tu, J.; et al. BnMs3 is required for tapetal differentiation and degradation, microspore separation, and pollen-wall biosynthesis in Brassica napus. J. Exp. Bot. 2012, 63, 2041–2058. [Google Scholar] [CrossRef]







Disclaimer/Publisher’s Note: The statements, opinions and data contained in all publications are solely those of the individual author(s) and contributor(s) and not of MDPI and/or the editor(s). MDPI and/or the editor(s) disclaim responsibility for any injury to people or property resulting from any ideas, methods, instructions or products referred to in the content. |
© 2025 by the authors. Licensee MDPI, Basel, Switzerland. This article is an open access article distributed under the terms and conditions of the Creative Commons Attribution (CC BY) license (https://creativecommons.org/licenses/by/4.0/).
Share and Cite
Xu, Q.; Wei, X.; Zhao, Y.; Feng, J.; Wang, P.; Ding, C.; Zhang, W.; Su, H.; Chen, W.; Wei, F.; et al. Genetic Analysis and Fine Mapping of Spontaneously Mutated Male Sterility Gene in Chinese Cabbage (Brassica rapa L. ssp. pekinensis). Plants 2025, 14, 779. https://doi.org/10.3390/plants14050779
Xu Q, Wei X, Zhao Y, Feng J, Wang P, Ding C, Zhang W, Su H, Chen W, Wei F, et al. Genetic Analysis and Fine Mapping of Spontaneously Mutated Male Sterility Gene in Chinese Cabbage (Brassica rapa L. ssp. pekinensis). Plants. 2025; 14(5):779. https://doi.org/10.3390/plants14050779
Chicago/Turabian StyleXu, Qian, Xiaochun Wei, Yanyan Zhao, Jianqi Feng, Peiyun Wang, Cong Ding, Wenjing Zhang, Henan Su, Weiwei Chen, Fang Wei, and et al. 2025. "Genetic Analysis and Fine Mapping of Spontaneously Mutated Male Sterility Gene in Chinese Cabbage (Brassica rapa L. ssp. pekinensis)" Plants 14, no. 5: 779. https://doi.org/10.3390/plants14050779
APA StyleXu, Q., Wei, X., Zhao, Y., Feng, J., Wang, P., Ding, C., Zhang, W., Su, H., Chen, W., Wei, F., Yuan, Y., & Zhang, X. (2025). Genetic Analysis and Fine Mapping of Spontaneously Mutated Male Sterility Gene in Chinese Cabbage (Brassica rapa L. ssp. pekinensis). Plants, 14(5), 779. https://doi.org/10.3390/plants14050779

