Allelic Expression Dynamics of Regulatory Factors During Embryogenic Callus Induction in ABB Banana (Musa spp. cv. Bengal, ABB Group)
Abstract
1. Introduction
2. Results
2.1. Morphologies of Calli and the Crucial Role of the Growth Regulator 2,4-D in Promoting EC Induction
2.2. Comparison of Transcriptional Profiling During Formation of EC in ABB Banana
2.3. Global Analysis of DEGs Expressed in Calli During the EC Induction of ABB Banana
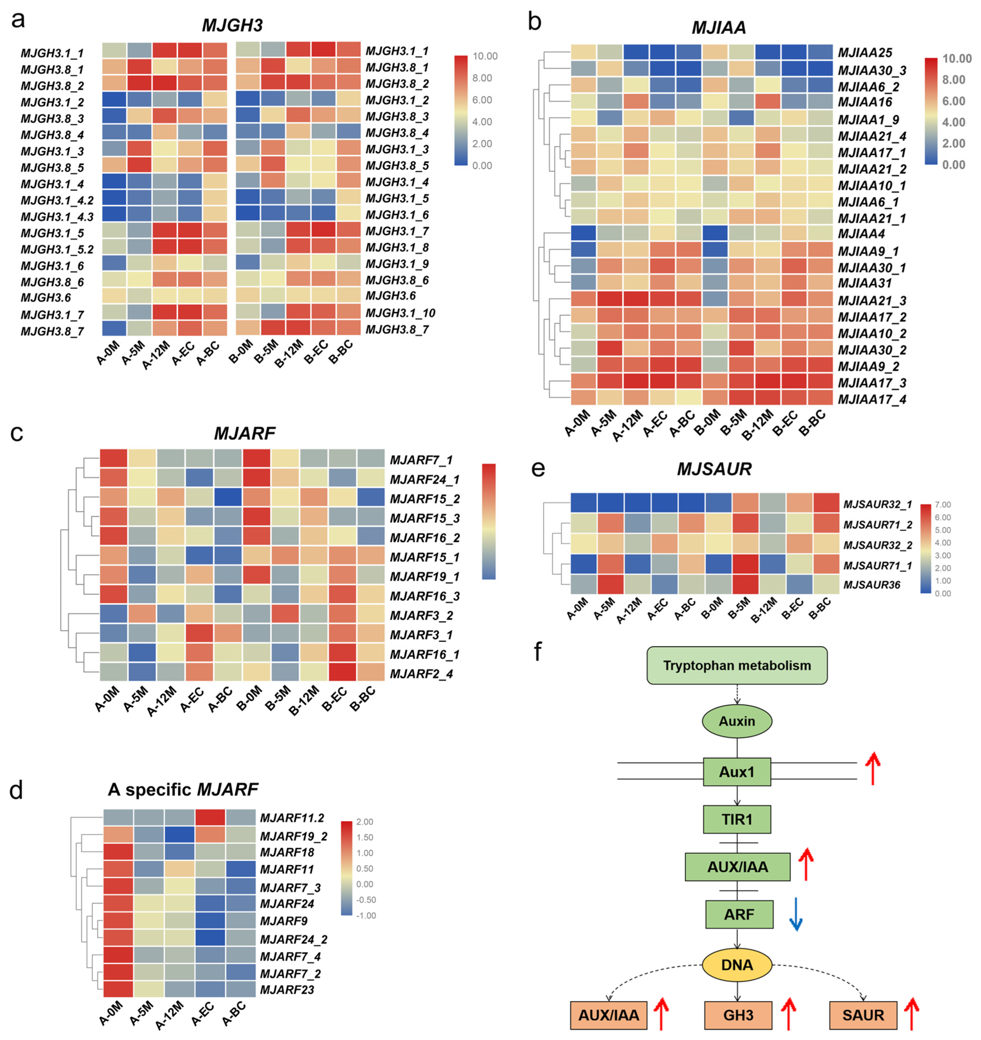
2.4. The Dominant Expression Changes of Genes Involved in Auxin Signaling During EC Formation
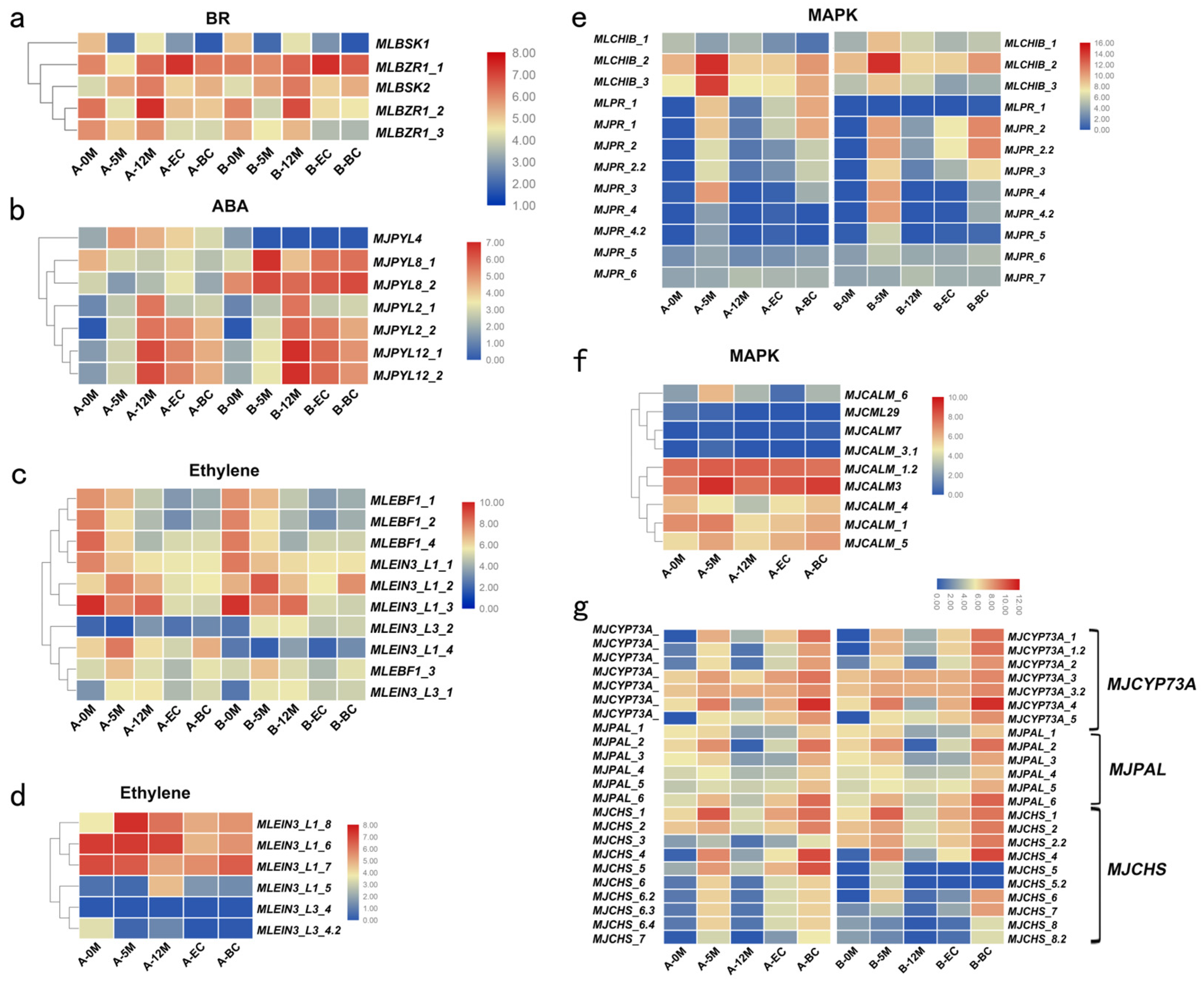
2.5. BSK and BZR1 Are Involved in the Regulation of EC Induction
2.6. Abscisic Acid Pathway Gene PYL Is Very Important to Respond EC Induction
2.7. Genes Involved in Ethylene Signaling Negatively Regulate the Formation of EC
2.8. Specific A Alleles Involved in the MAPK Signaling Pathway Positively Regulates the Development of EC
2.9. Pheylalanine and Flavonoids Are the Main Phenolic Compounds Responsible for Enzymatic Browning
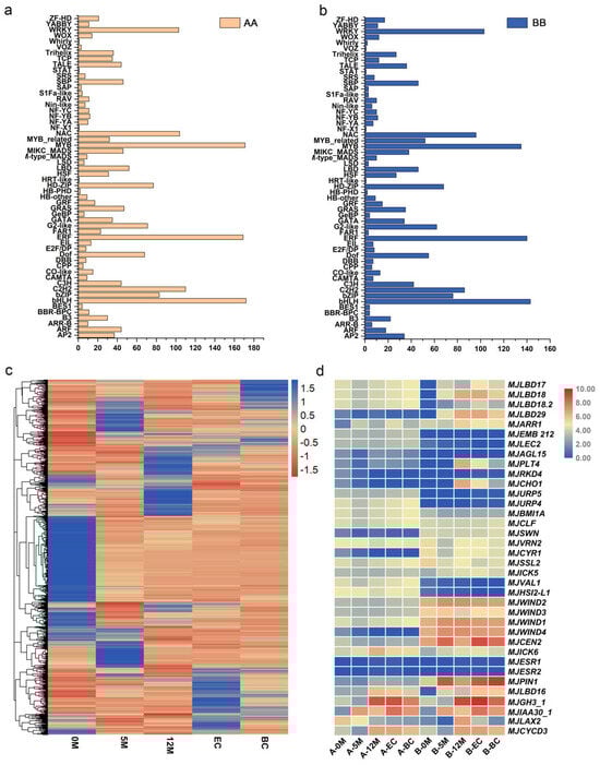
2.10. Specific Expression of Transcription Factors During the EC Formation Process
3. Discussion
3.1. Auxin Master Regulator in the Induction of EC in ABB Banana
3.2. The PYL Genes Play a Specific Promotive Role in the B Genome During Banana Callus Formation
3.3. Elucidating the Primary Browning Compounds Contributes to Mitigating Browning During the Process of EC Induction
4. Materials and Methods
4.1. Callus Induction
4.2. Histological Observation of Callus
4.3. RNA Extraction and Library Conduction
4.4. Differential Gene Expression Analysis and Function Enrichment Analysis
4.5. Identification of Genomic Alleles in AA and BB
4.6. Quantitative Analysis
5. Conclusions
Supplementary Materials
Author Contributions
Funding
Data Availability Statement
Conflicts of Interest
References
- Cenci, A.; Sardos, J.; Hueber, Y.; Martin, G.; Breton, C.; Roux, N.; Swennen, R.; Carpentier, S.C.; Rouard, M. Unravelling the complex story of intergenomic recombination in ABB allotriploid bananas. Ann. Bot. 2021, 127, 7–20. [Google Scholar] [CrossRef] [PubMed]
- Simmonds, N. The Evolution of the Bananas; Longmans: London, UK, 1962; pp. 101–131. [Google Scholar]
- Wang, J.; Gan, S.; Zheng, Y.; Jin, Z.; Cheng, Y.; Liu, J. Banana somatic embryogenesis and biotechnological application. Trop. Plants 2022, 1, 12. [Google Scholar] [CrossRef]
- Novak, F.J.; Afza, R.; Van Duren, M.; Perea-Dallos, M.; Conger, B.V.; Tang, X. Somatic embryogensis and plant regeneration in suspension cultures of dessert (AA and AAA) and cooking (ABB) bananas (Musa spp.). Biotechnology 1989, 7, 154–159. [Google Scholar]
- Remakanthan, A.M.T.; Soniya, E.V. Somatic embryogenesis in banana (Musa acuminata AAA cv. Grand Naine): Effect of explant and culture conditions. Vitr. Cell. Dev. Biol. Plant 2014, 50, 127–136. [Google Scholar]
- Huang, X.; Huang, X.L.; Xiao, W.; Zhao, J.T.; Dai, X.M.; Chen, Y.F.; Li, X.J. Highly efficient Agrobacterium-mediated transformation of embryogenic cell suspensions of Musa acuminata cv. Mas (AA) via a liquid co-cultivation system. Plant Cell Rep. 2007, 26, 1755–1762. [Google Scholar] [CrossRef] [PubMed]
- Escalant, J.V.; Teisson, C.; Cote, F. Amplified somatic embryogenesis from male flowers of triploid banana and plantain cultivars (Musa spp.). In Vitro-Plant 1994, 30, 181–186. [Google Scholar] [CrossRef]
- Li, X.; Yu, S.; Cheng, Z.; Chang, X.; Yun, Y.; Jiang, M.; Chen, X.; Wen, X.; Li, H.; Zhu, W.; et al. Origin and evolution of the triploid cultivated banana genome. Nat. Genet. 2024, 56, 136–142. [Google Scholar] [CrossRef]
- Wang, K.; Shi, L.; Liang, X.; Zhao, P.; Wang, W.; Liu, J.; Chang, Y.; Hiei, Y.; Yanagihara, C.; Du, L.; et al. The gene TaWOX5 overcomes genotype dependency in wheat genetic transformation. Nat. Plants 2022, 8, 110–117. [Google Scholar] [CrossRef]
- Yu, Y.; Yu, H.; Peng, J.; Yao, W.J.; Wang, Y.P.; Zhang, F.L.; Wang, S.R.; Zhao, Y.; Zhao, X.Y.; Zhang, X.S.; et al. Enhancing wheat regeneration and genetic transformation through overexpression of TaLAX1. Plant Commun. 2023, 28, 100738. [Google Scholar] [CrossRef]
- Brand, A.; Quimbaya, M.; Tohme, J.; Chavarriaga-Aguirre, P. Arabidopsis LEC1 and LEC2 Orthologous Genes Are Key Regulators of Somatic Embryogenesis in Cassava. Front. Plant Sci. 2019, 10, 673. [Google Scholar] [CrossRef]
- Guo, F.; Liu, C.; Xia, H.; Bi, Y.; Zhao, C.; Zhao, S.; Hou, L.; Li, F.; Wang, X. Induced expression of AtLEC1 and AtLEC2 differentially promotes somatic embryogenesis in transgenic tobacco plants. PLoS ONE 2013, 8, e71714. [Google Scholar] [CrossRef] [PubMed]
- He, C.; Liu, X.; Teixeira da Silva, J.A.; Wang, H.; Peng, T.; Zhang, M.; Si, C.; Yu, Z.; Tan, J.; Zhang, J.; et al. Characterization of LEA genes in Dendrobium officinale and one Gene in induction of callus. J. Plant Physiol. 2021, 259, 30. [Google Scholar] [CrossRef]
- Xu, K.; Liu, J.; Fan, M.; Xin, W.; Hu, Y.; Xu, C. A genome-wide transcriptome profiling reveals the early molecular events during callus initiation in Arabidopsis multiple organs. Genomics 2012, 100, 116–124. [Google Scholar] [CrossRef]
- Marsoni, M.; Bracale, M.; Espen, L.; Prinsi, B.; Negri, A.S.; Vannini, C. Proteomic analysis of somatic embryogenesis in Vitis vinifera. Plant Cell Rep. 2008, 27, 347–356. [Google Scholar] [CrossRef]
- Kumaravel, M.; Uma, S.; Backiyarani, S.; Saraswathi, M.S.; Vaganan, M.M.; Muthusamy, M.; Sajith, K.P. Differential proteome analysis during early somatic embryogenesis in Musa spp. AAA cv. Grand Naine. Plant Cell Rep. 2017, 36, 163–178. [Google Scholar] [CrossRef]
- Kumaravel, M.; Uma, S.; Backiyarani, S.; Saraswathi, M.S. Proteomic analysis of somatic embryo development in Musa spp. cv. Grand Naine (AAA). Sci. Rep. 2020, 10, 020–61005. [Google Scholar] [CrossRef] [PubMed]
- Shivani; Awasthi, P.; Sharma, V.; Kaur, N.; Pandey, P.; Tiwari, S. Genome-wide analysis of transcription factors during somatic embryogenesis in banana (Musa spp.) cv. Grand Naine. PLoS ONE 2017, 12, e0182242. [Google Scholar] [CrossRef]
- Su, Y.H.; Zhang, X.S. The hormonal control of regeneration in plants. Curr. Top. Dev. Biol. 2014, 108, 35–69. [Google Scholar] [PubMed]
- Braybrook, S.A.; Harada, J.J. LECs go crazy in embryo development. Trends Plant Sci. 2008, 13, 624–630. [Google Scholar] [CrossRef]
- Fan, M.; Xu, C.; Xu, K.; Hu, Y. LATERAL ORGAN BOUNDARIES DOMAIN transcription factors direct callus formation in Arabidopsis regeneration. Cell Res. 2012, 22, 1169–1180. [Google Scholar] [CrossRef] [PubMed]
- Hwang, I.; Sheen, J.; Müller, B. Cytokinin signaling networks. Annu. Rev. Plant Biol. 2012, 63, 353–380. [Google Scholar] [CrossRef] [PubMed]
- Osakabe, Y.; Miyata, S.; Urao, T.; Seki, M.; Shinozaki, K.; Yamaguchi-Shinozaki, K. Overexpression of Arabidopsis response regulators, ARR4/ATRR1/IBC7 and ARR8/ATRR3, alters cytokinin responses differentially in the shoot and in callus formation. Biochem. Biophys. Res. Commun. 2002, 293, 806–815. [Google Scholar] [CrossRef] [PubMed]
- Sakai, H.; Honma, T.; Aoyama, T.; Sato, S.; Kato, T.; Tabata, S.; Oka, A. ARR1, a transcription factor for genes immediately responsive to cytokinins. Science 2001, 294, 1519–1521. [Google Scholar] [CrossRef] [PubMed]
- Yang, L.; Zhang, Y.; Guan, R.; Li, S.; Xu, X.; Zhang, S.; Xu, J. Co-regulation of indole glucosinolates and camalexin biosynthesis by CPK5/CPK6 and MPK3/MPK6 signaling pathways. J. Integr. Plant Biol. 2020, 62, 1780–1796. [Google Scholar] [CrossRef]
- Guo, K.; Sui, Y.; Li, Z.; Huang, Y.; Zhang, H.; Wang, W. Colonization of Trichoderma viride Tv-1511 in peppermint (Mentha × piperita L.) roots promotes essential oil production by triggering ROS-mediated MAPK activation. Plant Physiol. Biochem. 2020, 151, 705–718. [Google Scholar] [CrossRef]
- Zhang, Y.; Li, J.; Li, C.; Chen, S.; Tang, Q.; Xiao, Y.; Zhong, L.; Chen, Y.; Chen, B. Gene expression programs during callus development in tissue culture of two Eucalyptus species. BMC Plant Biol. 2022, 22, 1. [Google Scholar] [CrossRef]
- Li, L.; Sun, X.; Yu, W.; Gui, M.; Qiu, Y.; Tang, M.; Tian, H.; Liang, G. Comparative transcriptome analysis of high- and low-embryogenic Hevea brasiliensis genotypes reveals involvement of phytohormones in somatic embryogenesis. BMC Plant Biol. 2023, 23, 489. [Google Scholar] [CrossRef]
- Yang, X.; Zhang, X. Regulation of Somatic Embryogenesis in Higher Plants. Crit. Rev. Plant Sci. 2010, 29, 36–57. [Google Scholar] [CrossRef]
- Zheng, Q.; Zheng, Y.; Ji, H.; Burnie, W.; Perry, S.E. Gene Regulation by the AGL15 Transcription Factor Reveals Hormone Interactions in Somatic Embryogenesis. Plant Physiol. 2016, 172, 2374–2387. [Google Scholar] [CrossRef]
- Mahalakshmi, A.; Singla, B.; Khurana, J.P.; Khurana, P. Role of calcium–calmodulin in auxin-induced somatic embryogenesis in leaf base cultures of wheat (Triticum aestivum var. HD 2329). Plant Cell Tissue Organ Cult. 2007, 88, 167–174. [Google Scholar] [CrossRef]
- Baldwin, T.C.; Domingo, C.; Schindler, T.; Seetharaman, G.; Stacey, N.; Roberts, K. DcAGP1, a secreted arabinogalactan protein, is related to a family of basic proline-rich proteins. Plant Mol. Biol. 2001, 45, 421–435. [Google Scholar] [CrossRef] [PubMed]
- Niu, D.; He, Y. LEAFY COTYLEDONs: Old genes with new roles beyond seed development. F1000Research 2019, 27, 2144. [Google Scholar] [CrossRef] [PubMed]
- Kumar, V.; Van Staden, J. Multi-tasking of SERK-like kinases in plant embryogenesis, growth, and development: Current advances and biotechnological applications. Acta Physiol. Plant. 2019, 41, 31. [Google Scholar] [CrossRef]
- Lin, J.Y. Preliminary Research on the Cold and Disease Resistance of Bengal Plantain. J. Zhongkai Agrotech. Coll. 1994, 7, 85–87. [Google Scholar]
- Jekayinoluwa, T.; Tripathi, J.N.; Obiero, G.; Muge, E.; Tripathi, L. Phytochemical Analysis and Establishment of Embryogenic Cell Suspension and Agrobacterium-mediated Transformation for Farmer Preferred Cultivars of West African Plantain (Musa spp.). Plants 2020, 9, 789. [Google Scholar] [CrossRef]
- Kulkarni, V.M.; Bapat, V.A. Somatic embryogenesis and plant regeneration from cell suspension cultures of Rajeli (AAB), an endangered banana cultivar. J. Plant Biochem. Biotechnol. 2012, 22, 132–137. [Google Scholar] [CrossRef]
- Wang, Z.; Miao, H.; Liu, J.; Xu, B.; Yao, X.; Xu, C.; Zhao, S.; Fang, X.; Jia, C.; Wang, J.; et al. Musa balbisiana genome reveals subgenome evolution and functional divergence. Nat. Plants 2019, 5, 810–821. [Google Scholar] [CrossRef] [PubMed]
- D’Hont, A.; Denoeud, F.; Aury, J.-M.; Baurens, F.-C.; Carreel, F.; Garsmeur, O.; Noel, B.; Bocs, S.; Droc, G.; Rouard, M.; et al. The banana (Musa acuminata) genome and the evolution of monocotyledonous plants. Nature 2012, 488, 213–217. [Google Scholar] [CrossRef]
- Zhang, M.; Zhang, S. Mitogen-activated protein kinase cascades in plant signaling. J. Integr. Plant Biol. 2022, 64, 301–341. [Google Scholar] [CrossRef]
- Hayashi, K.-i.; Arai, K.; Aoi, Y.; Tanaka, Y.; Hira, H.; Guo, R.; Hu, Y.; Ge, C.; Zhao, Y.; Kasahara, H.; et al. The main oxidative inactivation pathway of the plant hormone auxin. Nat. Commun. 2021, 12, 789. [Google Scholar] [CrossRef]
- Li, S.B.; Xie, Z.Z.; Hu, C.G.; Zhang, J.Z. A Review of Auxin Response Factors (ARFs) in Plants. Front. Plant Sci. 2016, 7, 47. [Google Scholar] [CrossRef] [PubMed]
- Spartz, A.K.; Lee, S.H.; Wenger, J.P.; Gonzalez, N.; Itoh, H.; Inzé, D.; Peer, W.A.; Murphy, A.S.; Overvoorde, P.J.; Gray, W.M. The SAUR19 subfamily of SMALL AUXIN UP RNA genes promote cell expansion. Plant J. 2012, 70, 978–990. [Google Scholar] [CrossRef] [PubMed]
- Xie, Z.; Nolan, T.; Jiang, H.; Tang, B.; Zhang, M.; Li, Z.; Yin, Y. The AP2/ERF Transcription Factor TINY Modulates Brassinosteroid-Regulated Plant Growth and Drought Responses in Arabidopsis. Plant Cell 2019, 31, 1788–1806. [Google Scholar] [CrossRef]
- Chen, C.; He, B.; Liu, X.; Ma, X.; Liu, Y.; Yao, H.Y.; Zhang, P.; Yin, J.; Wei, X.; Koh, H.J.; et al. Pyrophosphate-fructose 6-phosphate 1-phosphotransferase (PFP1) regulates starch biosynthesis and seed development via heterotetramer formation in rice (Oryza sativa L.). Plant Biotechnol. J. 2020, 18, 83–95. [Google Scholar] [CrossRef]
- Azpeitia, A.; Chan, J.L.; Sáenz, L.; Oropeza, C. Effect of 22(S),23(S)-homobrassinolide on somatic embryogenesis in plumule explants of Cocos nucifera (L.) culturedin vitro. J. Hortic. Sci. Biotechnol. 2015, 78, 591–596. [Google Scholar] [CrossRef]
- Chone, R.M.S.; Rocha, D.I.; Monte-Bello, C.C.; Pinheiro, H.P.; Dornelas, M.C.; Haddad, C.R.B.; Almeida, J.A.S. Brassinosteroid increases the cytokinin efficiency to induce direct somatic embryogenesis in leaf explants of Coffea arabica L. (Rubiaceae). Plant Cell Tissue Organ Cult. (PCTOC) 2018, 135, 63–67. [Google Scholar] [CrossRef]
- Aydin, Y.; Talas-Ogras, T.; Ipekçi-Altas, Z.; Gözükirmizi, N. Effects of brassinosteroid on cotton regeneration via somatic embryogenesis. Biologia 2006, 61, 289–293. [Google Scholar] [CrossRef][Green Version]
- Finkelstein, R.R.; Rock, C.D. Abscisic Acid Biosynthesis and Response. Arab. Book 2002, 1, e0058. [Google Scholar] [CrossRef]
- Ruduś, I.; Kępczyńska, E.; Kępczyński, J. Comparative efficiency of abscisic acid and metyl jasmonate for indirect somatic embryogenesis in Medicago sativa L. Plant Growth Regul. 2006, 48, 1–11. [Google Scholar] [CrossRef]
- Ma, Y.; Szostkiewicz, I.; Korte, A.; Moes, D.; Yang, Y.; Christmann, A.; Grill, E. Regulators of PP2C phosphatase activity function as abscisic acid sensors. Science 2009, 324, 1064–1068. [Google Scholar] [CrossRef]
- Park, S.Y.; Fung, P.; Nishimura, N.; Jensen, D.R.; Fujii, H.; Zhao, Y.; Lumba, S.; Santiago, J.; Rodrigues, A.; Chow, T.F.; et al. Abscisic acid inhibits type 2C protein phosphatases via the PYR/PYL family of START proteins. Science 2009, 324, 1068–1071. [Google Scholar] [CrossRef]
- Fidler, J.; Graska, J.; Gietler, M.; Nykiel, M.; Prabucka, B.; Rybarczyk-Płońska, A.; Muszyńska, E.; Morkunas, I.; Labudda, M. PYR/PYL/RCAR Receptors Play a Vital Role in the Abscisic-Acid-Dependent Responses of Plants to External or Internal Stimuli. Cells 2022, 11, 1352. [Google Scholar] [CrossRef]
- Neves, M.; Correia, S.; Cavaleiro, C.; Canhoto, J. Modulation of Organogenesis and Somatic Embryogenesis by Ethylene: An Overview. Plants 2021, 10, 1208. [Google Scholar] [CrossRef]
- Colcombet, J.; Hirt, H. Arabidopsis MAPKs: A complex signalling network involved in multiple biological processes. Biochem. J. 2008, 413, 217–226. [Google Scholar] [CrossRef]
- Lu, K.; Guo, W.; Lu, J.; Yu, H.; Qu, C.; Tang, Z.; Li, J.; Chai, Y.; Liang, Y. Genome-Wide Survey and Expression Profile Analysis of the Mitogen-Activated Protein Kinase (MAPK) Gene Family in Brassica rapa. PLoS ONE 2015, 10, e0132051. [Google Scholar] [CrossRef]
- Li, H.; Chen, X.; Wang, Y.; Yao, D.; Lin, Y.; Lai, Z. Exploration of the effect of blue light on microRNAs involved in the accumulation of functional metabolites of longan embryonic calli through RNA-sequencing. J. Sci. Food Agric. 2019, 99, 1533–1547. [Google Scholar] [CrossRef]
- Farooq, M.A.; Zeeshan Ul Haq, M.; Zhang, L.; Wu, S.; Mushtaq, N.; Tahir, H.; Wang, Z. Transcriptomic Insights into Salt Stress Response in Two Pepper Species: The Role of MAPK and Plant Hormone Signaling Pathways. Int. J. Mol. Sci. 2024, 25, 9355. [Google Scholar] [CrossRef]
- Kothari, K.S.; Dansana, P.K.; Giri, J.; Tyagi, A.K. Rice Stress Associated Protein 1 (OsSAP1) Interacts with Aminotransferase (OsAMTR1) and Pathogenesis-Related 1a Protein (OsSCP) and Regulates Abiotic Stress Responses. Front. Plant Sci. 2016, 7, 1057. [Google Scholar] [CrossRef]
- Seo, P.J.; Lee, A.K.; Xiang, F.; Park, C.M. Molecular and functional profiling of Arabidopsis pathogenesis-related genes: Insights into their roles in salt response of seed germination. Plant Cell Physiol. 2008, 49, 334–344. [Google Scholar] [CrossRef]
- Zhou, H.; Zhou, R.; Zeng, S.; Wang, B.; Zhu, P. Advance of studies on browning and antibrowning techniques in the tissue culture of horticultural plants. Acta Hortic Sin 2000, 27, 481–486. [Google Scholar]
- Ikeuchi, M.; Sugimoto, K.; Iwase, A. Plant callus: Mechanisms of induction and repression. Plant Cell 2013, 25, 3159–3173. [Google Scholar] [CrossRef]
- Grieneisen, V.A.; Xu, J.; Marée, A.F.; Hogeweg, P.; Scheres, B. Auxin transport is sufficient to generate a maximum and gradient guiding root growth. Nature 2007, 449, 1008–1013. [Google Scholar] [CrossRef]
- Yang, X.; Zhang, X.; Yuan, D.; Jin, F.; Zhang, Y.; Xu, J. Transcript profiling reveals complex auxin signalling pathway and transcription regulation involved in dedifferentiation and redifferentiation during somatic embryogenesis in cotton. BMC Plant Biol. 2012, 12, 1471–2229. [Google Scholar] [CrossRef]
- Okushima, Y.; Fukaki, H.; Onoda, M.; Theologis, A.; Tasaka, M. ARF7 and ARF19 regulate lateral root formation via direct activation of LBD/ASL genes in Arabidopsis. Plant Cell 2007, 19, 118–130. [Google Scholar] [CrossRef]
- Lee, D.K.; Geisler, M.; Springer, P.S. LATERAL ORGAN FUSION1 and LATERAL ORGAN FUSION2 function in lateral organ separation and axillary meristem formation in Arabidopsis. Development 2009, 136, 2423–2432. [Google Scholar] [CrossRef]
- Riou-Khamlichi, C.; Huntley, R.; Jacqmard, A.; Murray, J.A. Cytokinin activation of Arabidopsis cell division through a D-type cyclin. Science 1999, 283, 1541–1544. [Google Scholar] [CrossRef]
- Banno, H.; Ikeda, Y.; Niu, Q.W.; Chua, N.H. Overexpression of Arabidopsis ESR1 induces initiation of shoot regeneration. Plant Cell 2001, 13, 2609–2618. [Google Scholar] [CrossRef]
- Ikeda, Y.; Banno, H.; Niu, Q.W.; Howell, S.H.; Chua, N.H. The ENHANCER OF SHOOT REGENERATION 2 gene in Arabidopsis regulates CUP-SHAPED COTYLEDON 1 at the transcriptional level and controls cotyledon development. Plant Cell Physiol. 2006, 47, 1443–1456. [Google Scholar] [CrossRef]
- Wu, G.; Wei, X.; Wang, X.; Wei, Y. Changes and transcriptome regulation of endogenous hormones during somatic embryogenesis in Ormosia henryi Prain. Front. Plant Sci. 2023, 14, 1121259. [Google Scholar] [CrossRef]
- Zhao, H.; Nie, K.; Zhou, H.; Yan, X.; Zhan, Q.; Zheng, Y.; Song, C.P. ABI5 modulates seed germination via feedback regulation of the expression of the PYR/PYL/RCAR ABA receptor genes. New Phytol. 2020, 228, 596–608. [Google Scholar] [CrossRef] [PubMed]
- Wang, N.N.; Yang, Y.C.; Sun, D.W.; Pu, H.; Zhu, Z. Shelf-Life Prediction of ‘Gros Michel’ Bananas with Different Browning Levels Using Hyperspectral Reflectance Imaging. Food Anal. Methods 2015, 8, 1173–1184. [Google Scholar] [CrossRef]
- Dong, Y.S.; Fu, C.H.; Su, P.; Xu, X.P.; Yuan, J.; Wang, S.; Zhang, M.; Zhao, C.F.; Yu, L.J. Mechanisms and effective control of physiological browning phenomena in plant cell cultures. Physiol. Plant 2016, 156, 13–28. [Google Scholar] [CrossRef] [PubMed]
- Yang, T.; Zhang, T.; Li, Y.; Kang, Y.; Wang, P.; Liu, W.; Wang, Y.; Tian, L.; Dai, J.; Zhou, Y. Genome-Wide Identification and Expression Analysis of the Chalcone Synthase (CHS) Gene Family in Dendrobium catenatum. Agronomy 2023, 13, 1488. [Google Scholar] [CrossRef]
- Francisco A Tomás-Barberán, J.C.E. Phenolic compounds and related enzymes as determinants of quality in fruits and vegetables. J. Sci. Food Agric. 2001, 81, 853–876. [Google Scholar] [CrossRef]
- Krishna, H.; Sairam, R.K.; Singh, S.K.; Patel, V.; Sharma, R.R.; Grover, M.; Nain, L.; Sachdev, A. Mango explant browning: Effect of ontogenic age, mycorrhization and pre-treatments. Sci. Hortic. 2008, 118, 132–138. [Google Scholar] [CrossRef]
- Gao, X.; Hu, Y.; Xu, Z.; Peng, D.; Guo, Q. Expression profiling of the phenylalanine ammonia-lyase (PAL) gene family in Ginkgo biloba L. Plant Signal Behav. 2023, 18, 30. [Google Scholar] [CrossRef] [PubMed]
- Gooding, P.S.; Bird, C.; Robinson, S.P. Molecular cloning and characterisation of banana fruit polyphenol oxidase. Planta 2001, 213, 748–757. [Google Scholar] [CrossRef]
- Qin, F.; Hu, C.; Dou, T.; Sheng, O.; Yang, Q.; Deng, G.; He, W.; Gao, H.; Li, C.; Dong, T.; et al. Genome-wide analysis of the polyphenol oxidase gene family reveals that MaPPO1 and MaPPO6 are the main contributors to fruit browning in Musa acuminate. Front. Plant Sci. 2023, 14, 1125375. [Google Scholar] [CrossRef]
- Dixon, R.A.; Achnine, L.; Kota, P.; Liu, C.J.; Reddy, M.S.; Wang, L. The phenylpropanoid pathway and plant defence-a genomics perspective. Mol. Plant Pathol. 2002, 3, 371–390. [Google Scholar] [CrossRef]
- Bukh, C.; Nord-Larsen, P.H.; Rasmussen, S.K. Phylogeny and structure of the cinnamyl alcohol dehydrogenase gene family in Brachypodium distachyon. J. Exp. Bot. 2012, 63, 6223–6236. [Google Scholar] [CrossRef]
- Ata, N.; Yusuf, N.A.; Tan, B.C.; Husaini, A.; Mohd Yusuf, Y.; Majid, N.A.; Khalid, N. Expression profiles of flavonoid-related gene, 4 coumarate: Coenzyme A ligase, and optimization of culturing conditions for the selected flavonoid production in Boesenbergia rotunda. Plant Cell Tissue Organ Cult. (PCTOC) 2015, 123, 47–55. [Google Scholar] [CrossRef]
- Irshad, M.; Rizwan, H.M.; Debnath, B.; Anwar, M.; Li, M.; Liu, S.; He, B.; Qiu, D. Ascorbic Acid Controls Lethal Browning and Pluronic F-68 Promotes High-frequency Multiple Shoot Regeneration from Cotyldonary Node Explant of Okra (Abelmoschus esculentus L.). HortScience 2018, 53, 183–190. [Google Scholar] [CrossRef]
- Sharada, M.; Ahuja, A.; Kaul, M.K. Regeneration of plantlets via callus cultures in Celastrus paniculatus Willd—A rare endangered, medicinal plant. J. Plant Biochem. Biotechnol. 2003, 12, 65–69. [Google Scholar] [CrossRef]
- Kim, D.; Paggi, J.M.; Park, C.; Bennett, C.; Salzberg, S.L. Graph-based genome alignment and genotyping with HISAT2 and HISAT-genotype. Nat. Biotechnol. 2019, 37, 907–915. [Google Scholar] [CrossRef] [PubMed]
- Liao, Y.; Smyth, G.K.; Shi, W. featureCounts: An efficient general purpose program for assigning sequence reads to genomic features. Bioinformatics 2014, 30, 923–930. [Google Scholar] [CrossRef]
- Wu, T.D.; Watanabe, C.K. GMAP: A genomic mapping and alignment program for mRNA and EST sequences. Bioinformatics 2005, 21, 1859–1875. [Google Scholar] [CrossRef] [PubMed]
- Chen, L.; Zhong, H.Y.; Kuang, J.F.; Li, J.G.; Lu, W.J.; Chen, J.Y. Validation of reference genes for RT-qPCR studies of gene expression in banana fruit under different experimental conditions. Planta 2011, 234, 377–390. [Google Scholar] [CrossRef]








Disclaimer/Publisher’s Note: The statements, opinions and data contained in all publications are solely those of the individual author(s) and contributor(s) and not of MDPI and/or the editor(s). MDPI and/or the editor(s) disclaim responsibility for any injury to people or property resulting from any ideas, methods, instructions or products referred to in the content. |
© 2025 by the authors. Licensee MDPI, Basel, Switzerland. This article is an open access article distributed under the terms and conditions of the Creative Commons Attribution (CC BY) license (https://creativecommons.org/licenses/by/4.0/).
Share and Cite
Zhao, X.; Zhuang, Y.; Xie, W.; Yang, Y.; Pu, J.; Fan, Z.; Chen, Y.; Lin, Y.; Lai, Z. Allelic Expression Dynamics of Regulatory Factors During Embryogenic Callus Induction in ABB Banana (Musa spp. cv. Bengal, ABB Group). Plants 2025, 14, 761. https://doi.org/10.3390/plants14050761
Zhao X, Zhuang Y, Xie W, Yang Y, Pu J, Fan Z, Chen Y, Lin Y, Lai Z. Allelic Expression Dynamics of Regulatory Factors During Embryogenic Callus Induction in ABB Banana (Musa spp. cv. Bengal, ABB Group). Plants. 2025; 14(5):761. https://doi.org/10.3390/plants14050761
Chicago/Turabian StyleZhao, Xiaobing, Yiting Zhuang, Wangyang Xie, Yixin Yang, Jingyu Pu, Zhengyang Fan, Yukun Chen, Yuling Lin, and Zhongxiong Lai. 2025. "Allelic Expression Dynamics of Regulatory Factors During Embryogenic Callus Induction in ABB Banana (Musa spp. cv. Bengal, ABB Group)" Plants 14, no. 5: 761. https://doi.org/10.3390/plants14050761
APA StyleZhao, X., Zhuang, Y., Xie, W., Yang, Y., Pu, J., Fan, Z., Chen, Y., Lin, Y., & Lai, Z. (2025). Allelic Expression Dynamics of Regulatory Factors During Embryogenic Callus Induction in ABB Banana (Musa spp. cv. Bengal, ABB Group). Plants, 14(5), 761. https://doi.org/10.3390/plants14050761

