Rapid Resistance Detection of Amaranthus retroflexus to Fomesafen via Kompetitive Allele-Specific PCR (KASP)
Abstract
1. Introduction
2. Results
2.1. Fomesafen Sensitivity of A. retroflexus Populations
2.1.1. Preliminary Sensitivity Screening
2.1.2. Whole-Plant Dose–Response Assay
2.2. Gene Mutation Analysis of PPO2
2.3. Development of KASP Assay with cDNA as the Template
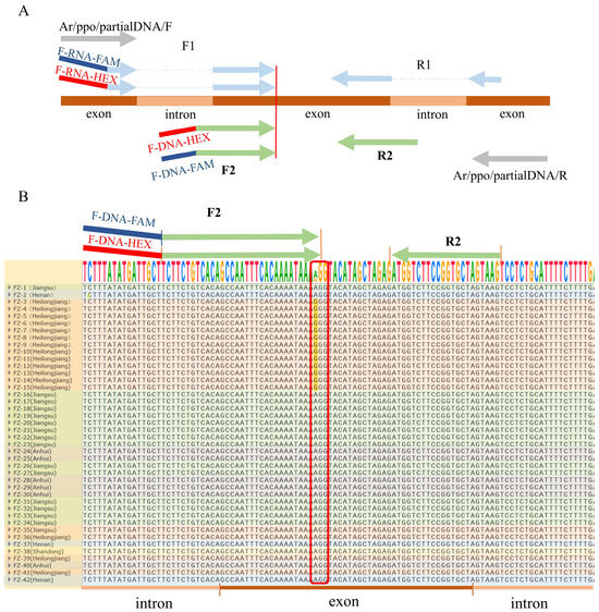
2.4. Identification of Consensus DNA Sequence Within PPO2 Genomic Sequence
2.5. Optimization of KASP Assay by Using Genomic DNA as the Detection Template
3. Discussion and Conclusions
4. Materials and Methods
4.1. Materials and Instruments
4.2. Sensitivity to Fomesafen
4.2.1. Preliminary Sensitivity Test
4.2.2. Whole Plant Dose–Response Assay
weight)/control fresh weight] × 100%
4.3. PPO2 Sequencing
4.4. KASP Assay with RNA as the Template
4.4.1. Design and Synthesis of KASP Primers Using cDNA as Template
4.4.2. Construction of Homozygous Plasmids
4.4.3. Experimental Procedure
4.5. Identification of Consensus DNA Sequence Within PPO2 Genomic Sequence of Different Populations
4.5.1. Preparation of Genomic DNA from A. retroflexus
4.5.2. Primer Design and Synthesis
4.5.3. PPO2 Gene Fragment Amplification and Sequencing
4.6. KASP Assay with Genomic DNA as the Template
4.6.1. Design and Synthesis of KASP Primers Using DNA as Template
4.6.2. Experimental Procedure
Supplementary Materials
Author Contributions
Funding
Data Availability Statement
Conflicts of Interest
References
- Li, W. Studies on Damage Investigation and Chemical Control of Soybean Weeds in the North in the North of Heilongjiang Province; Chinese Academy of Agricultural Sciences: Beijing, China, 2015. [Google Scholar]
- Ding, Y.; Sun, H. Operation situation of domestic and foreign soybean market in 2023 and Outlook in 2024. China Grain Econ. 2024, 2024, 73–75. [Google Scholar]
- Zhao, Y.; Zhang, Q.; Zheng, P.; Tian, Q.; Wu, Y. Investigation and chemical control of weeds in soybean field. Chin. Plant Prot. 1995, 1995, 17. [Google Scholar]
- Andini, R.; Sulaiman, M.I.; Ohsawa, R. Natural polyploidy in amaranths (Amaranthus spp.). AIP Conf. Proc. 2018, 2002, 020053. [Google Scholar]
- Xiang, G.; Wang, Y.; Peng, Y. Investigation on species, distribution and harm of exotic Amaranth plants in Dongting Lake District. Guizhou Nongye Kexue 2010, 38, 103–106. [Google Scholar]
- Costea, M.; Weaver, S.E.; Tardif, F.J. The biology of Canadian weeds. 130. Amaranthus retroflexus L., A. powellii, S. Watson and A. hybridus L. Can. J. Plant Sci. 2004, 84, 631–668. [Google Scholar] [CrossRef]
- Su, S. Herbicide use and change in soybean field. Mod. Agrochem. 2011, 10, 10–14. [Google Scholar]
- Wang, X. Study on Resistance of Amaranthus retroflexus to Flursulfamethoxane in Soybean Field; Northeast Agricultural University: Harbin, China, 2019. [Google Scholar]
- Hao, G.F.; Zuo, Y.; Yang, S.G.; Yang, G.F. Protoporphyrinogen oxidase inhibitor: An ideal target for herbicide discovery. Chimia 2011, 65, 961–969. [Google Scholar] [CrossRef]
- Arnould, S.; Takahashi, M.; Camadro, J.M. Acylation stabilizes a protease-resistant conformation of protoporphyrinogen oxidase, the molecular target of diphenyl ether-type herbicides. Proc. Natl. Acad. Sci. USA 1999, 96, 14825–14830. [Google Scholar] [CrossRef]
- Lermontova, I.; Kruse, E.; Mock, H.P.; Grimm, B. Cloning and characterization of a plastidal and a mitochondrial isoform of tobacco protoporphyrinogen IX oxidase. Proc. Natl. Acad. Sci. USA 1997, 94, 8895–8900. [Google Scholar] [CrossRef]
- Duke, S.O.; Becerril, J.M.; Sherman, T.D.; Lydon, J.; Matsumoto, H. The role of protoporphyrin IX in the mechanism of action of diphenyl ether herbicides. Pestic. Sci. 1990, 30, 367–378. [Google Scholar] [CrossRef]
- Guo, J.; Lu, Y.; Sun, J. Residual dynamics of flursulfamethofen in peanut and soybean fields. Agric. Environ. Prot. 2000, 2000, 82–84. [Google Scholar]
- Zhong, J. Production and field application of diphenyl ether herbicides. Agrochemical 2005, 2005, 237–238. [Google Scholar]
- Powles Stephen, B.; Yu, Q. Evolution in action: Plants resistant to herbicides. Annu. Rev. Plant Biol. 2010, 61, 317–347. [Google Scholar] [CrossRef] [PubMed]
- Heap, I. The International Herbicide-Resistant Weed Database. Available online: https://weedscience.org/Pages/filter.aspx (accessed on 25 December 2024).
- Shoup, D.E.; Al-Khatib, K.; Peterson, D.E. Common waterhemp (Amaranthus rudis) resistance to protoporphyrinogen oxidase-inhibiting herbicides. Weed Sci. 2003, 51, 145–150. [Google Scholar] [CrossRef]
- He, F.; Dai, L.; Qu, C. Screening of foliar-applied herbicides for controlling Acalypha australis in soybean fields. Plant Prot. 2011, 37, 202–205. [Google Scholar]
- Teng, C.; Cui, S.; Tan, H.; Zhang, J.; Cao, B.; Li, Q.; Tao, B. Resistance of Amaranthus retroflexus to fomesafen in soybean fields of Heilongjiang Province. Agrochemical 2016, 55, 380–383. [Google Scholar]
- Patzoldt, W.L.; Hager, A.G.; McCormick, J.S.; Tranel, P.J. A codon deletion confers resistance to herbicides inhibiting protoporphyrinogen oxidase. Proc. Natl. Acad. Sci. USA 2006, 103, 12329–12334. [Google Scholar] [CrossRef]
- Giacomini, D.A.; Umphres, A.M.; Nie, H.; Mueller, T.C.; Steckel, L.E.; Young, B.G.; Scott, R.C.; Tranel, P.J. Two new PPX2 mutations associated with resistance to PPO-inhibiting herbicides in Amaranthus palmeri. Pest Manag. Sci. 2017, 73, 1559–1563. [Google Scholar] [CrossRef]
- Wang, H. Resistance Mechanism of Amaranthus retroflexus L. to Fomesafen and Nicosulfuron in Corn-Soybean Rotation Area; Shandong Agricultural University: Tai’an, China, 2020. [Google Scholar]
- Cao, Y.; Huang, H.; Wei, S.; Lan, Y.; Li, W.; Sun, Y.; Wang, R.; Huang, Z. Target gene mutation and enhanced metabolism confer fomesafen resistance in an Amaranthus retroflexus L. population from China. Pestic. Biochem. Physiol. 2022, 188, 105256. [Google Scholar] [CrossRef]
- Wu, Q.; Wei, J.; Guo, J.; Zhang, Z.; Feng, Z.; Chen, J. Resistance level and molecular mechanism of Amaranthus retroflexus L. to fomesafen. J. Nanjing Agric. Univ. 2024, 47, 873–879. [Google Scholar]
- Rangani, G.; Salas-Perez, R.A.; Aponte, R.A.; Knapp, M.; Craig, I.R.; Mietzner, T.; Langaro, A.C.; Noguera, M.M.; Porri, A.; Roma-Burgos, N. A Novel Single-Site Mutation in the Catalytic Domain of Protoporphyrinogen Oxidase IX (PPO) Confers Resistance to PPO-Inhibiting Herbicides. Front. Plant Sci. 2019, 10, 568. [Google Scholar] [CrossRef] [PubMed]
- Nie, H.; Harre, N.T.T.; Young, B.G.G. A New V361A Mutation in Amaranthus palmeri PPX2 Associated with PPO-Inhibiting Herbicide Resistance. Plants 2023, 12, 1886. [Google Scholar] [CrossRef] [PubMed]
- Bi, B.; Wang, Q.; Coleman, J.J.; Porri, A.; Peppers, J.M.; Patel, J.D.; Betz, M.; Lerchl, J.; McElroy, J.S. A novel mutation A212T in chloroplast Protoporphyrinogen oxidase (PPO1) confers resistance to PPO inhibitor Oxadiazon in Eleusine indica. Pest Manag. Sci. 2020, 76, 1786–1794. [Google Scholar] [CrossRef]
- Fu, Z.; Zhang, C.; Qian, Y.; Hu, X.; Zhang, J. Several detection methods of resistant weeds. Plant Prot. 1999, 1999, 42–44. [Google Scholar]
- Wang, Q.; Dong, L.; Lou, Y.; Zhang, S. Detection and identification methods of weed resistance in farmland. J. Weed Sci. 2002, 2002, 3–7. [Google Scholar]
- Patterson, E.L.; Fleming, M.B.; Kessler, K.C.; Nissen, S.J.; Gaines, T.A. A KASP Genotyping Method to Identify Northern Watermilfoil, Eurasian Watermilfoil, and Their Interspecific Hybrids. Front. Plants Sci. 2017, 8, 752. [Google Scholar] [CrossRef]
- Broccanello, C.; Chiodi, C.; Funk, A.; McGrath, J.M.; Panella, L.; Stevanato, P. Comparison of three PCR-based assays for SNP genotyping in plants. Plant Methods 2018, 14, 28. [Google Scholar] [CrossRef]
- Rosas, J.E.; Bonnecarrere, V.; Perez De Vida, F. One-step, codominant detection of imidazolinone resistance mutations in weedy rice (Oryza sativa L.). Electron. J. Biotechnol. 2014, 17, 95–101. [Google Scholar] [CrossRef]
- Sarangi, D.; Stephens, T.; Barker, A.L.; Patterson, E.L.; Gaines, T.A.; Jhala, A.J. Protoporphyrinogen oxidase (PPO) inhibitor–resistant waterhemp (Amaranthus tuberculatus) from Nebraska is multiple herbicide resistant: Confirmation, mechanism of resistance, and management. Weed Sci. 2019, 67, 510–520. [Google Scholar] [CrossRef]
- Ashigh, J.; Corbett, C.A.L.; Smith, P.J.; Laplante, J.; Tardif, F.J. Characterization and diagnostic tests of resistance to acetohydroxyacid synthase inhibitors due to an Asp376Glu substitution in Amaranthus powellii. Pestic. Biochem. Physiol. 2009, 95, 38–46. [Google Scholar] [CrossRef]
- Rousonelos, S.L.; Lee, R.M.; Moreira, M.S.; VanGessel, M.J.; Tranel, P.J. Characterization of a Common Ragweed (Ambrosia artemisiifolia) Population Resistant to ALS- and PPO-Inhibiting Herbicides. Weed Sci. 2012, 60, 335–344. [Google Scholar] [CrossRef]
- Steckel, L.E. The Dioecious Amaranthus spp.: Here to Stay. Weed Technol. 2007, 21, 567–570. [Google Scholar] [CrossRef]
- Cao, S. Study on the Resistance Mechanism of Ipomoea Nil to Fomesafen; Shenyang Agricultural University: Shenyang, China, 2024. [Google Scholar]
- Du, L.; Li, N.; Shang, S.; Li, D.; Li, X.; Qu, M. Study on mechanism of multiple resistance and target resistance to herbicides in soybean field. Plant Prot. 2024, 50, 32–38. [Google Scholar]
- Wang, H.; Wang, H.; Zhao, N.; Zhu, B.; Sun, P.; Liu, W.; Wang, J. Multiple Resistance to PPO and ALS Inhibitors in Redroot Pigweed (Amaranthus retroflexus). Weed Sci. 2019, 68, 19–26. [Google Scholar] [CrossRef]
- Huang, Z.; Cui, H.; Wang, C.; Wu, T.; Zhang, C.; Huang, H.; Wei, S. Investigation of resistance mechanism to fomesafen in Amaranthus retroflexus L. Pestic. Biochem. Physiol. 2020, 165, 104560. [Google Scholar] [CrossRef]
- Varanasi, V.K.; Brabham, C.; Norsworthy, J.K. Confirmation and Characterization of Non–target site Resistance to Fomesafen in Palmer amaranth (Amaranthus palmeri). Weed Sci. 2018, 66, 702–709. [Google Scholar] [CrossRef]
- Obenland, O.A.; Ma, R.; O’Brien, S.R.; Lygin, A.V.; Riechers, D.E. Carfentrazone-ethyl resistance in an Amaranthus tuberculatus population is not mediated by amino acid alterations in the PPO2 protein. PLoS ONE 2019, 14, e0215431. [Google Scholar] [CrossRef]
- Kaundun, S.S.; Hutchings, S.J.; Dale, R.P.; Bailly, G.C.; Glanfield, P. Syngenta ‘RISQ’ test: A novel in-season method for detecting resistance to post-emergence ACCase and ALS inhibitor herbicides in grass weeds. Weed Res. 2011, 51, 284–293. [Google Scholar] [CrossRef]





Disclaimer/Publisher’s Note: The statements, opinions and data contained in all publications are solely those of the individual author(s) and contributor(s) and not of MDPI and/or the editor(s). MDPI and/or the editor(s) disclaim responsibility for any injury to people or property resulting from any ideas, methods, instructions or products referred to in the content. |
© 2025 by the authors. Licensee MDPI, Basel, Switzerland. This article is an open access article distributed under the terms and conditions of the Creative Commons Attribution (CC BY) license (https://creativecommons.org/licenses/by/4.0/).
Share and Cite
Zhang, Z.; Ban, Y.; Wei, J.; Wu, Q.; Dong, L.; Feng, Z. Rapid Resistance Detection of Amaranthus retroflexus to Fomesafen via Kompetitive Allele-Specific PCR (KASP). Plants 2025, 14, 515. https://doi.org/10.3390/plants14040515
Zhang Z, Ban Y, Wei J, Wu Q, Dong L, Feng Z. Rapid Resistance Detection of Amaranthus retroflexus to Fomesafen via Kompetitive Allele-Specific PCR (KASP). Plants. 2025; 14(4):515. https://doi.org/10.3390/plants14040515
Chicago/Turabian StyleZhang, Zhanzhan, Yaxin Ban, Jianguo Wei, Qun Wu, Liyao Dong, and Zhike Feng. 2025. "Rapid Resistance Detection of Amaranthus retroflexus to Fomesafen via Kompetitive Allele-Specific PCR (KASP)" Plants 14, no. 4: 515. https://doi.org/10.3390/plants14040515
APA StyleZhang, Z., Ban, Y., Wei, J., Wu, Q., Dong, L., & Feng, Z. (2025). Rapid Resistance Detection of Amaranthus retroflexus to Fomesafen via Kompetitive Allele-Specific PCR (KASP). Plants, 14(4), 515. https://doi.org/10.3390/plants14040515

