Integrated Multi-Omics Reveals the Molecular Basis Underlying Wheat Grain Development and Identifies TaYAK1-2D as a Positive Grain Weight Regulator
Abstract
1. Introduction
2. Results
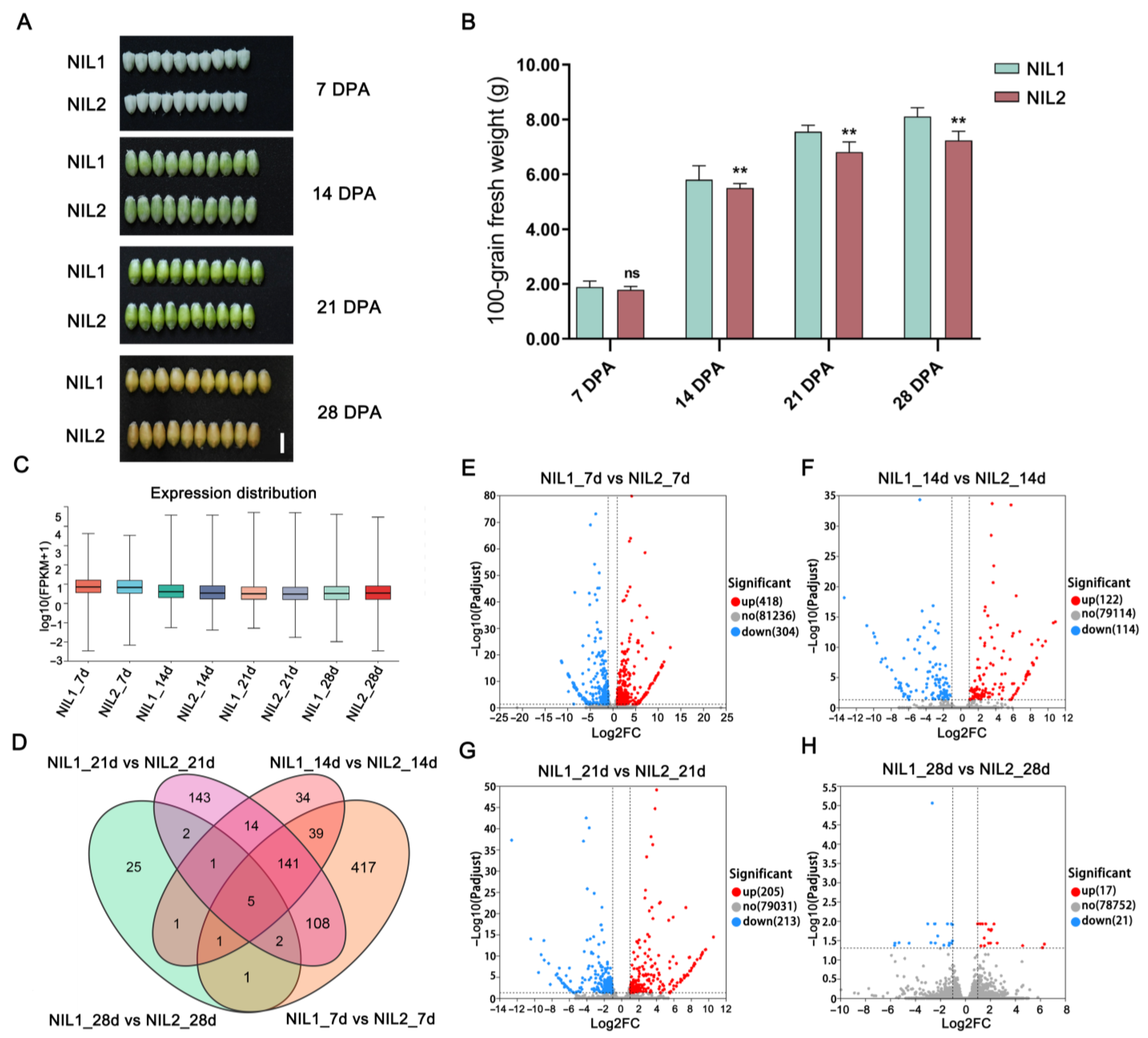
2.1. The Near-Isogenic Lines NIL1 and NIL2 Exhibited Significant Differences in Grain Weight
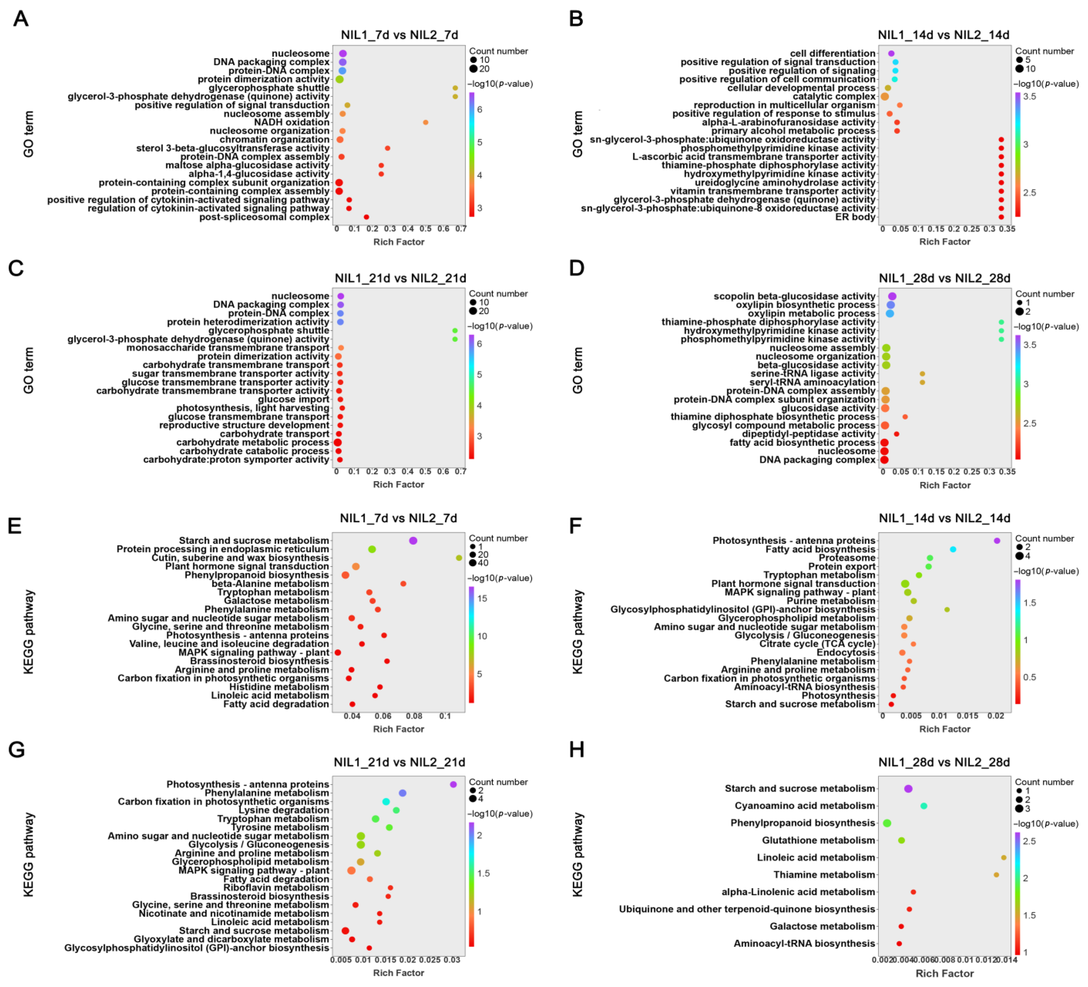
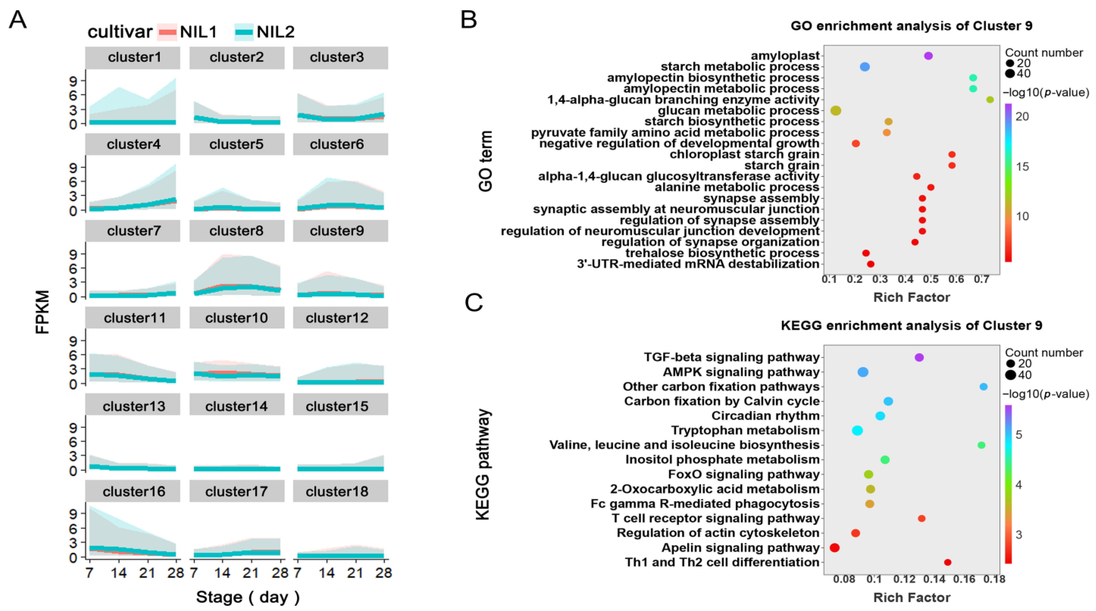
2.2. Transcriptomic Profiling Reveals Stage-Specific Expression Patterns
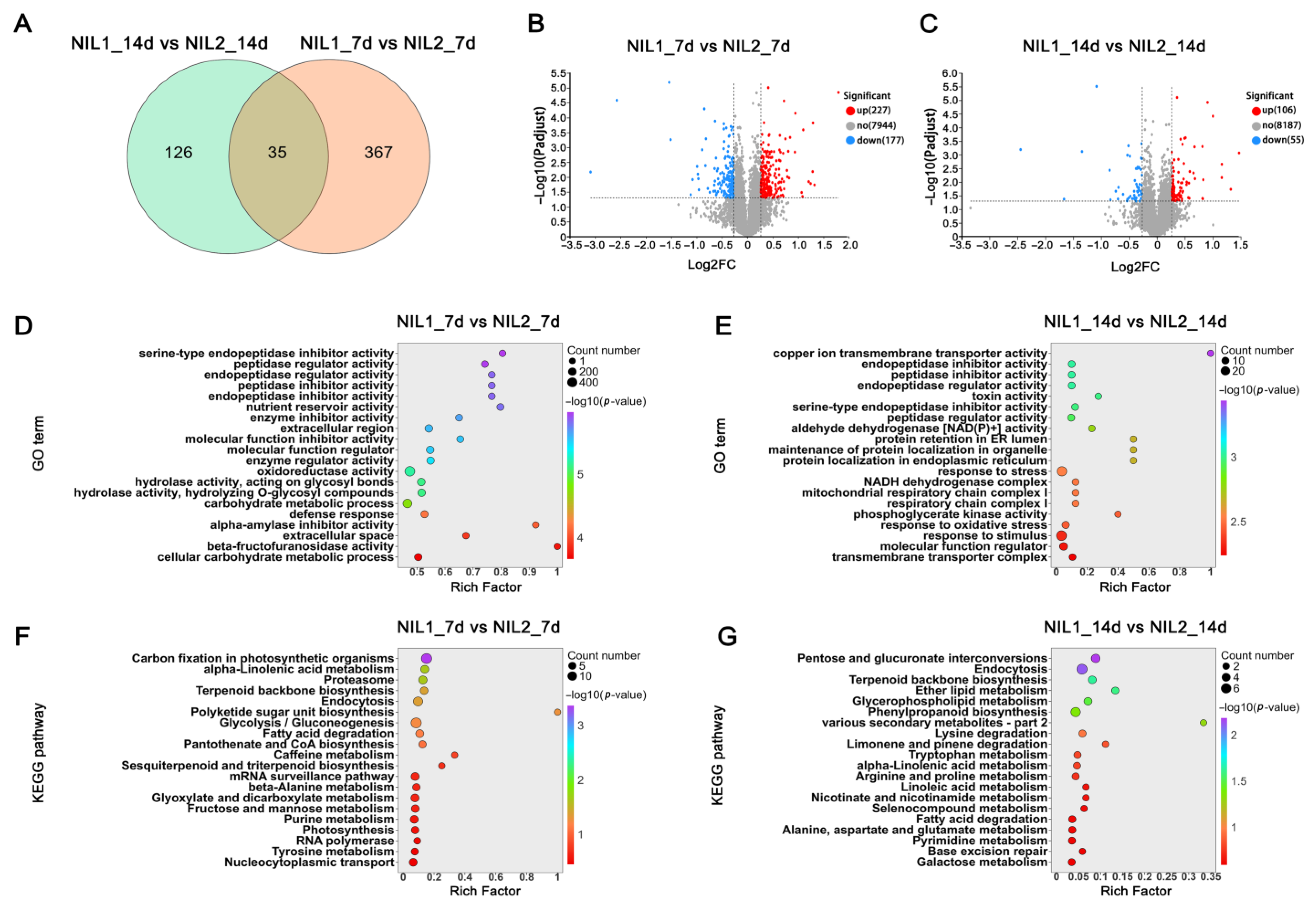
2.3. Early Grain Development Stage (7 DPA) Is Critical for Grain Weight Determination
2.4. Grain Weight Differences Originate from Altered Carbohydrate Metabolism at 7 DPA
2.5. Identification of a Grain Weight-Associated Gene Cluster via K-Means Clustering
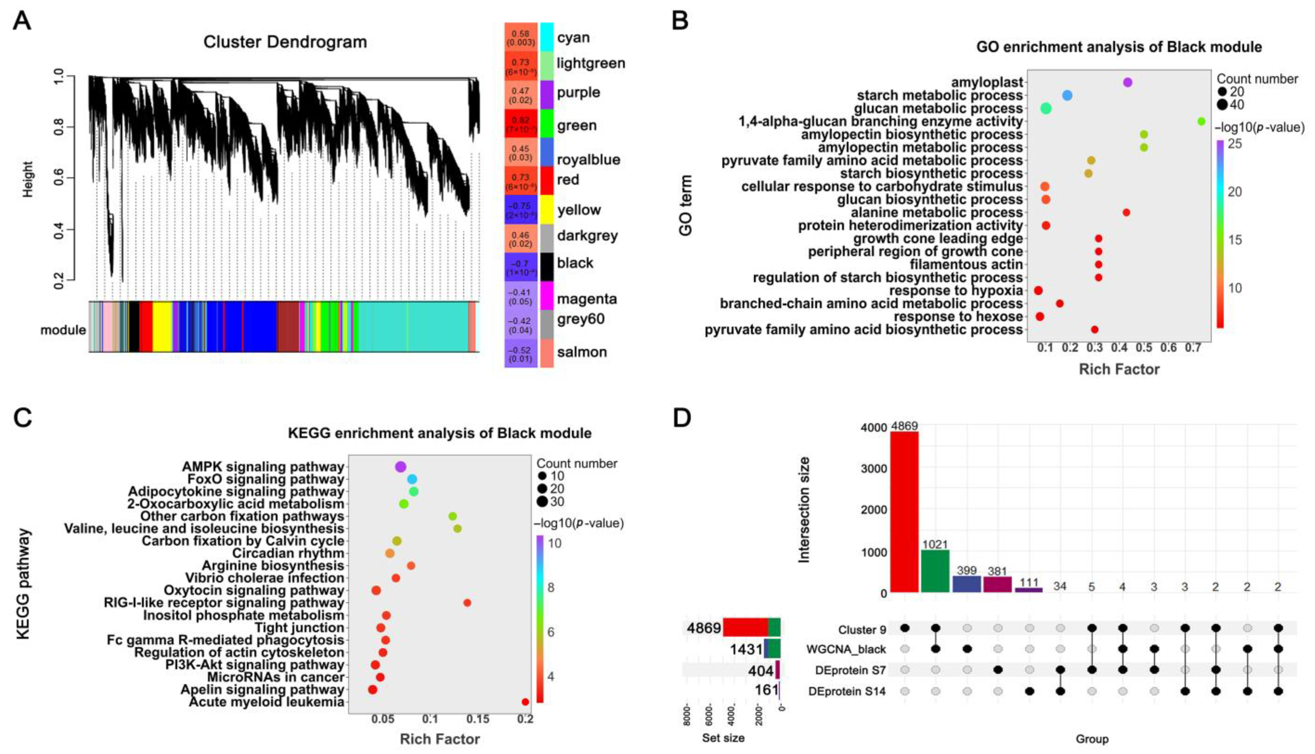
2.6. Integrated Multi-Omics Analysis Identified Candidate Regulators of Grain Weight
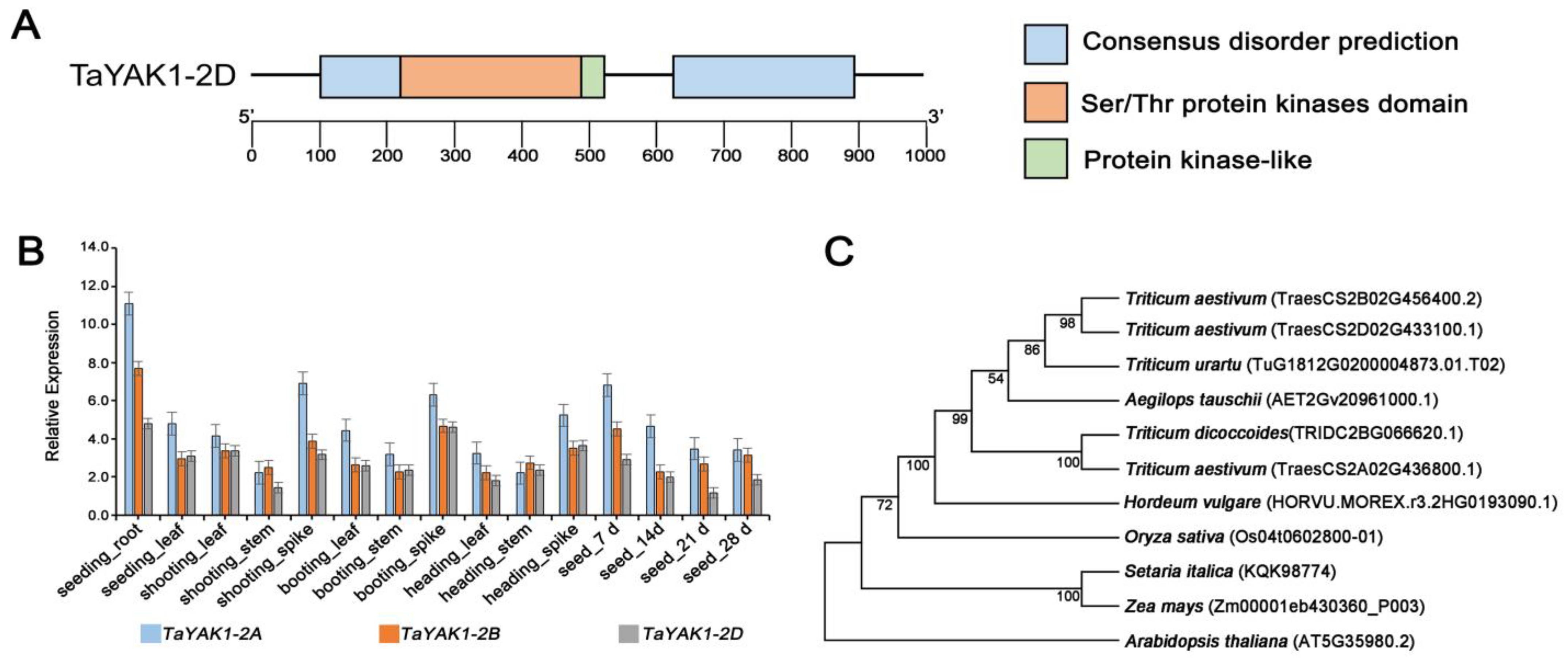
2.7. Functional Characterization of TaYAK1-2D as a Positive Regulator of Grain Weight
2.8. TaYAK1-2D Haplotype Significantly Associated with Grain Weight
3. Discussion
3.1. Early Metabolic Programming Determines Grain Weight Potential
3.2. Integrative Network Analysis Prioritizes High-Confidence Regulators
3.3. TaYAK1-2D Expands the Regulatory Landscape of Grain Weight
3.4. Breeding Potential of TaYAK1-2D Variants
4. Conclusions
5. Materials and Methods
5.1. Plant Materials and Field Trials
5.2. Phenotypic Evaluation
5.3. RNA-Seq and Transcriptomic Data Analysis
5.4. TMT-Based Quantitative Proteomic Analysis
5.5. RNA Extraction and RT-qPCR Validation
5.6. Phylogenetic Analysis
5.7. Haplotype Association Analysis
5.8. Statistical Analysis
Supplementary Materials
Author Contributions
Funding
Data Availability Statement
Acknowledgments
Conflicts of Interest
References
- Kuchel, H.; Williams, K.J.; Langridge, P.; Eagles, H.A.; Jefferies, S.P. Genetic dissection of grain yield in bread wheat. I. QTL analysis. Theor. Appl. Genet. 2007, 115, 1029–1041. [Google Scholar] [CrossRef] [PubMed]
- Alexander, W.L.; Smith, E.L.; Dhanasobhan, C. A comparison of yield and yield component selection in winter wheat. Euphytica 1984, 33, 953–961. [Google Scholar] [CrossRef]
- Ma, L.; Li, T.; Hao, C.Y.; Wang, Y.Q.; Chen, X.H.; Zhang, X.Y. TaGS5-3A, a grain size gene selected during wheat improvement for larger kernel and yield. Plant Biotechnol. J. 2016, 14, 1269–1280. [Google Scholar] [CrossRef] [PubMed]
- Ren, D.Y.; Ding, C.Q.; Qian, Q. Molecular bases of rice grain size and quality for optimized productivity. Sci. Bull. 2023, 68, 314–350. [Google Scholar] [CrossRef]
- Wu, C.Y.; Trieu, A.T.; Radhakrishnan, P.R.; Kwok, S.F.; Harris, S.; Zhang, K.; Wang, J.L.; Wan, J.M.; Zhai, H.Q.; Takatsuto, S.T.; et al. Brassinosteroids regulate grain filling in rice. Plant Cell 2008, 20, 2130–2145. [Google Scholar] [CrossRef]
- Sun, S.Y.; Wang, L.; Mao, H.L.; Lin, S.; Li, X.H.; Xiao, J.H.; Ouyang, Y.D.; Zhang, Q.F. A G-protein pathway determines grain size in rice. Nat. Commun. 2018, 9, 851. [Google Scholar] [CrossRef]
- Guo, T.; Chen, K.; Dong, N.Q.; Shi, C.L.; Ye, W.W.; Gao, J.P.; Shan, J.X.; Lin, H.X. GRAIN SIZE AND NUMBER1 negatively regulates the OsMKKK10-OsMKK4-OsMPK6 cascade to coordinate the trade-off between grain number per panicle and grain size in rice. Plant Cell 2018, 30, 871–888. [Google Scholar] [CrossRef]
- Ji, X.J.; Du, Y.X.; Fei, L.; Sun, H.Z.; Zhang, J.; Li, J.Z.; Peng, T.; Xin, Z.Y.; Zhao, Q.Z. The basic helix-loop-helix transcription factor, OsPIL15, regulates grain size via directly targeting a purine permease gene OsPUP7 in rice. Plant Biotechnol. J. 2019, 17, 1527–1537. [Google Scholar] [CrossRef]
- Lyu, J.; Wang, D.K.; Duan, P.G.; Liu, Y.P.; Huang, K.; Zeng, D.L.; Zhang, L.M.; Dong, G.J.; Li, Y.J.; Xu, R.; et al. Control of grain size and weight by the GSK2-LARGE1/OML4 pathway in rice. Plant Cell 2020, 32, 1905–1918. [Google Scholar] [CrossRef]
- Tian, X.J.; He, M.L.; Mei, E.M.; Zhang, B.W.; Tang, J.Q.; Xu, M.; Liu, J.L.; Li, X.F.; Wang, Z.Y.; Tang, W.Q.; et al. WRKY53 integrates classic brassinosteroid signaling and the mitogen-activated protein kinase pathway to regulate rice architecture and seed size. Plant Cell 2021, 33, 2753–2775. [Google Scholar] [CrossRef]
- Gupta, A.; Hua, L.; Zhang, Z.Z.; Yang, B.; Li, W.L. CRISPR-induced miRNA156-recognition element mutations in TaSPL13 improve multiple agronomic traits in wheat. Plant Biotechnol. J. 2023, 21, 536–548. [Google Scholar] [CrossRef]
- Song, L.; Liu, J.; Cao, B.L.; Liu, B.; Zhang, X.P.; Chen, Z.Y.; Dong, C.Q.; Liu, X.Q.; Zhang, Z.H.; Wang, W.X.; et al. Reducing brassinosteroid signalling enhances grain yield in semi-dwarf wheat. Nature 2023, 617, 118–124. [Google Scholar] [CrossRef]
- Zhang, Y.; Li, D.; Zhang, D.B.; Zhao, X.G.; Cao, X.M.; Dong, L.L.; Liu, J.X.; Chen, K.L.; Zhang, H.W.; Gao, C.X.; et al. Analysis of the functions of TaGW2 homoeologs in wheat grain weight and protein content traits. Plant J. 2018, 94, 857–866. [Google Scholar] [CrossRef]
- Zhang, J.N.; Zhang, Z.H.; Zhang, R.J.; Yang, C.F.; Zhang, X.B.; Chang, S.Y.; Chen, Q.; Rossi, V.; Zhao, L.; Xiao, J.; et al. Type I MADS-box transcription factor TaMADS-GS regulates grain size by stabilizing cytokinin signalling during endosperm cellularization in wheat. Plant Biotechnol. J. 2024, 22, 200–215. [Google Scholar] [CrossRef] [PubMed]
- Xiang, D.Q.; Quilichini, T.D.; Liu, Z.Y.; Gao, P.; Pan, Y.L.; Li, Q.; Nilsen, K.T.; Venglat, P.; Esteban, E.; Pasha, A.; et al. The transcriptional landscape of polyploid wheats and their diploid ancestors during embryogenesis and grain development. Plant Cell 2019, 31, 2888–2911. [Google Scholar] [CrossRef] [PubMed]
- Zhi, J.J.; Zeng, J.; Wang, Y.Q.; Zhao, H.Y.; Wang, G.L.; Guo, J.; Wang, Y.S.; Chen, M.J.; Yang, G.X.; He, G.Y.; et al. A multi-omic resource of wheat seed tissues for nutrient deposition and improvement for human health. Sci. Data 2023, 10, 269. [Google Scholar] [CrossRef] [PubMed]
- Li, X.H.; Wan, Y.M.; Wang, D.Z.; Li, X.G.; Wu, J.J.; Xiao, J.; Chen, K.M.; Han, X.; Chen, Y. Spatiotemporal transcriptomics reveals key gene regulation for grain yield and quality in wheat. Genome Biol. 2025, 26, 93. [Google Scholar] [CrossRef]
- Guo, X.J.; Chen, Z.; Liu, X.; Miao, L.F.; Chen, Y.M.; Yao, Y.Y.; Du, J.K.; Sun, Q.X.; Ni, Z.F.; Wang, J.R.; et al. Dynamic regulation and embryo-endosperm crosstalk revealed by whole transcriptome profiling of wheat seed development. Cell Rep. 2025, 44, 116195. [Google Scholar] [CrossRef]
- Yang, M.M.; Yang, L.; Dong, J.; Zhao, W.C.; Kashyap, S.N.; Gao, X.; Rustgi, S.C.; Wen, S.S. Probing early wheat grain development via transcriptomic and proteomic approaches. Funct. Integr. Genom. 2020, 20, 63–74. [Google Scholar] [CrossRef]
- Tahir, A.Y.; Kang, J.; Choulet, F.R.; Ravel, C.A.; Romeuf, I.S.; Rasouli, F.T.; Nosheen, A.S.; Branlard, G.E. Deciphering carbohydrate metabolism during wheat grain development via integrated transcriptome and proteome dynamics. Mol. Biol. Rep. 2020, 47, 5439–5449. [Google Scholar] [CrossRef]
- Zhang, S.; Ghatak, A.; Bazargani, M.M.; Bajaj, P.; Varshney, R.K.; Chaturvedi, P.; Jiang, D.; Weckwerth, W. Spatial distribution of proteins and metabolites in developing wheat grain and their differential regulatory response during the grain filling process. Plant J. 2021, 107, 669–687. [Google Scholar] [CrossRef]
- Guo, Y.W.; Chen, Y.M.; Wang, Y.F.; Wu, X.J.; Zhang, X.Y.; Mao, W.W.; Yu, H.J.; Guo, K.; Xu, J.; Ma, L.; et al. The translational landscape of bread wheat during grain development. Plant Cell 2023, 35, 1848–1867. [Google Scholar] [CrossRef] [PubMed]
- Lee, B.R.; Zaman, R.; La, V.H.; Bae, D.W.; Kim, T.H. Ethephon-induced ethylene enhances starch degradation and sucrose transport with an interactive abscisic acid-mediated manner in mature leaves of oilseed rape (Brassica napus L.). Plants 2021, 10, 1670. [Google Scholar] [CrossRef] [PubMed]
- Fu, Y.X.; Xiao, W.X.; Lang, T.; Guo, L.X.; Ma, G.J.; Chen, J.; Huang, Y.C.; Wang, H.H.; Wu, X.G.; Yang, T.; et al. Spatial transcriptomics uncover sucrose post-phloem transport during maize kernel development. Nat. Commun. 2023, 14, 7191. [Google Scholar] [CrossRef] [PubMed]
- Mahto, A.R.; Yadav, A.N.; Aswathi, P.V.; Parida, S.K.; Tyagi, A.K.; Agarwal, P. Cytological, transcriptome and miRNome temporal landscapes decode enhancement of rice grain size. BMC Biol. 2023, 21, 91. [Google Scholar] [CrossRef]
- Zhao, L.; Chen, J.C.; Zhang, Z.H.; Wu, W.Y.; Lin, X.L.; Gao, M.X.; Yang, Y.M.; Zhao, P.; Xu, S.B.; Yang, C.F.; et al. Deciphering the transcriptional regulatory network governing starch and storage protein biosynthesis in wheat for breeding improvement. Adv. Sci. 2024, 11, e2401383. [Google Scholar] [CrossRef]
- Wang, D.Z.; Li, Y.P.; Wang, H.J.; Xu, Y.X.; Yang, Y.M.; Zhou, Y.X.; Chen, Z.X.; Zhou, Y.Q.; Gui, L.X.; Guo, Y.; et al. Boosting wheat functional genomics via an indexed EMS mutant library of KN9204. Plant Commun. 2023, 4, 100593. [Google Scholar] [CrossRef]
- Li, J.Y.; Jiao, G.A.; Sun, Y.W.; Chen, J.; Zhong, Y.X.; Yan, L.; Jiang, D.; Ma, Y.Z.; Xia, L.Q. Modification of starch composition, structure and properties through editing of TaSBEIIa in both winter and spring wheat varieties by CRISPR/Cas9. Plant Biotechnol. J. 2021, 19, 937–951. [Google Scholar] [CrossRef]
- Ma, M.; Wang, Q.; Li, Z.J.; Cheng, H.H.; Li, Z.J.; Liu, X.L.; Song, W.N.; Appels, R.; Zhao, H.X. Expression of TaCYP78A3, a gene encoding cytochrome P450 CYP78A3 protein in wheat (Triticum aestivum L.), affects seed size. Plant J. 2015, 83, 312–325. [Google Scholar] [CrossRef]
- Cao, H.; He, M.; Zhu, C.; Yuan, L.L.; Dong, L.W.; Bian, Y.W.; Zhang, W.Y.; Yan, Y.M. Distinct metabolic changes between wheat embryo and endosperm during grain development revealed by 2D-DIGE-based integrative proteome analysis. Proteomics 2016, 16, 1515–1536. [Google Scholar] [CrossRef]
- Luo, J.; Wei, B.; Han, J.; Liao, Y.C.; Liu, Y. Spermidine increases the sucrose content in inferior grain of wheat and thereby promotes its grain filling. Front. Plant Sci. 2019, 10, 1309. [Google Scholar] [CrossRef]
- Li, J.; Liang, Z.M.; Feng, J.Y.; Hu, H.H.; Nangia, V.; Mo, F.; Liu, Y. Spermidine regulates wheat grain weight at high planting density by promoting the synthesis of sucrose and starch in inferior grains. Physiol. Plant. 2024, 176, e14321. [Google Scholar] [CrossRef] [PubMed]
- Galland, M.; He, D.L.; Lounifi, I.; Arc, E.; Clément, G.; Balzergue, S.; Huguet, S.; Cueff, G.; Godin, B.; Collet, B.; et al. An integrated “multi-omics” comparison of embryo and endosperm tissue-specific features and their impact on rice seed quality. Front. Plant Sci. 2017, 8, 1984. [Google Scholar] [CrossRef] [PubMed]
- Ma, C.Y.; Li, B.; Wang, L.I.; Xu, M.L.; Li, E.; Jin, H.Y.; Wang, Z.C.; Ye, J.R. Characterization of phytohormone and transcriptome reprogramming profiles during maize early kernel development. BMC Plant Biol. 2019, 19, 197. [Google Scholar] [CrossRef] [PubMed]
- Yang, T.; Guo, L.X.; Ji, C.; Wang, H.; Wang, J.; Zheng, X.; Xiao, Q.; Wu, Y. The B3 domain-containing transcription factor ZmABI19 coordinates expression of key factors required for maize seed development and grain filling. Plant Cell 2021, 33, 104–128. [Google Scholar] [CrossRef]
- Wang, Y.; Wang, Y.T.; Yang, R.F.; Wang, F.H.; Fu, J.; Yang, W.B.; Bai, T.; Wang, S.X.; Yin, H.Q. Effects of gibberellin priming on seedling emergence and transcripts involved in mesocotyl elongation in rice under deep direct-seeding conditions. J. Zhejiang Univ. Sci. B 2021, 22, 1002–1021. [Google Scholar] [CrossRef]
- Botía, J.A.; Vandrovcova, J.; Forabosco, P.; Guelfi, S.; D’Sa, K.; Hardy, J.; Lewis, C.M.; Ryten, M.; Weale, M.E. An additional k-means clustering step improves the biological features of WGCNA gene co-expression networks. BMC Syst. Biol. 2017, 11, 47. [Google Scholar] [CrossRef]
- Lv, L.J.; Zhang, W.Y.; Sun, L.J.; Zhao, A.J.; Zhang, Y.J.; Wang, L.M.; Liu, Y.P.; Li, Z.Q.; Li, H.; Chen, X.Y. Gene co-expression network analysis to identify critical modules and candidate genes of drought-resistance in wheat. PLoS ONE 2020, 15, e0236186. [Google Scholar] [CrossRef]
- Long, Y.; Wang, C.; Liu, C.; Li, H.G.; Pu, A.Q.; Dong, Z.Y.; Wei, X.; Wan, X.Y. Molecular mechanisms controlling grain size and weight and their biotechnological breeding applications in maize and other cereal crops. J. Adv. Res. 2024, 62, 27–46. [Google Scholar] [CrossRef]
- Kim, D.J.; Ntui, V.O.; Zhang, N.S.; Xiong, L.M. ArabidopsisYAK1 Protein (AtYAK1) is a dual specificity protein kinase. FEBS Lett. 2015, 589, 3321–3327. [Google Scholar] [CrossRef]
- Kim, D.J.; Ntui, V.O.; Xiong, L.M. ArabidopsisYAK1 regulates abscisic acid response and drought resistance. FEBS Lett. 2016, 590, 2201–2209. [Google Scholar] [CrossRef] [PubMed]
- Barrada, A.; Djendli, M.; Desnos, T.; Mercier, R.; Robaglia, C.; Montané, M.; Menand, B. A TOR-YAK1 signaling axis controls cell cycle, meristem activity and plant growth in Arabidopsis. Development 2019, 146, dev171298. [Google Scholar] [CrossRef] [PubMed]
- Liu, H.; Li, H.F.; Hao, C.Y.; Wang, K.; Wang, Y.M.; Qin, L.; An, D.G.; Li, T.; Zhang, X.Y. TaDA1, a conserved negative regulator of kernel size, has an additive effect with TaGW2 in common wheat (Triticum aestivum L.). Plant Biotechnol. J. 2020, 18, 1330–1342. [Google Scholar] [CrossRef] [PubMed]
- Liu, H.X.; Si, X.M.; Wang, Z.Y.; Cao, L.J.; Gao, L.F.; Zhou, X.L.; Wang, W.X.; Wang, K.; Jiao, C.Z.; Zhuang, L.; et al. TaTPP-7A positively feedback regulates grain filling and wheat grain yield through T6P-SnRK1 signalling pathway and sugar-ABA interaction. Plant Biotechnol. J. 2023, 21, 1159–1175. [Google Scholar] [CrossRef]
- Zhang, R.J.; An, K.X.; Gao, Y.J.; Zhang, Z.H.; Zhang, X.B.; Zhang, X.; Rossi, V.; Cao, Y.; Xiao, J.; Xin, M.M.; et al. The transcription factor CAMTA2 interacts with the histone acetyltransferase GCN5 and regulates grain weight in wheat. Plant Cell 2024, 36, 4895–4913. [Google Scholar] [CrossRef]
- Zhang, N.; Li, S.G.; Sun, Z.P.; Dai, J.J.; Zhang, S.Y.; Chen, D.Y.; Zhao, L.; Jia, A.L.; Chen, F. A lectin receptor-like kinase TaSRK that is deacetylated by TaHDA9 regulates wheat grain length by mediating the photosystem II protein TaPsbO. Sci. Bull. 2025, 70, 3120–3124. [Google Scholar] [CrossRef]
- He, F.; Du, D.J.; Chen, Z.Y.; Ma, L.; Liu, Y.J.; Li, Z.J.; Song, L.; Jiang, Z.H.; Fan, Y.J.; Sun, Q.X.; et al. A natural variation in the promoter of TaGDSL-7D contributes to grain weight and yield in wheat. Plant Biotechnol. J. 2025, 23, 3851–3863. [Google Scholar] [CrossRef]
- Cui, F.; Fan, X.L.; Zhao, C.H.; Zhang, W.; Chen, M.; Ji, J.; Li, J.M. A novel genetic map of wheat: Utility for mapping QTL for yield under different nitrogen treatments. BMC Genet. 2014, 15, 57. [Google Scholar] [CrossRef]
- Fan, X.L.; Cui, F.; Zhao, C.H.; Zhang, W.; Yang, L.J.; Zhao, X.Q.; Han, J.; Su, Q.N.; Ji, J.; Zhao, Z.W. QTLs for flag leaf size and their influence on yield-related traits in wheat (Triticum aestivum L.). Mol. Breed. 2015, 35, 24. [Google Scholar] [CrossRef]
- Chen, S.F.; Zhou, Y.Q.; Chen, Y.R.; Gu, J. fastp: An ultra-fast all-in-one FASTQ preprocessor. Bioinformatics 2018, 34, i884–i890. [Google Scholar] [CrossRef]
- International Wheat Genome Sequencing Consortium (IWGSC). Shifting the limits in wheat research and breeding using a fully annotated reference genome. Science 2018, 361, eaar7191. [Google Scholar] [CrossRef]
- Robinson, M.D.; Oshlack, A. A scaling normalization method for differential expression analysis of RNA-seq data. Genome Biol. 2010, 11, R25. [Google Scholar] [CrossRef] [PubMed]
- Langfelder, P.; Horvath, S. WGCNA: An R package for weighted correlation network analysis. BMC Bioinform. 2008, 9, 559. [Google Scholar] [CrossRef] [PubMed]
- Thompson, A.; Schäfer, J.; Kuhn, K.; Kienle, S.; Schwarz, J.; Schmidt, G.; Neumann, T.; Johnstone, R.; Mohammed, A.K.; Hamon, C. Tandem mass tags: A novel quantification strategy for comparative analysis of complex protein mixtures by MS/MS. Anal. Chem. 2003, 75, 1895–1904. [Google Scholar] [CrossRef] [PubMed]
- Yu, G.C.; Wang, L.G.; Han, Y.Y.; He, Q.Y. clusterProfiler: An R package for comparing biological themes among gene clusters. Omics A J. Integr. Biol. 2012, 16, 284–287. [Google Scholar] [CrossRef]
- Livak, K.J.; Schmittgen, T.D. Analysis of relative gene expression data using real-time quantitative PCR and the 2(-Delta Delta C(T)) Method. Methods 2001, 25, 402–408. [Google Scholar] [CrossRef]
- Larkin, M.A.; Blackshields, G.; Brown, N.P.; Chenna, R.; McGettigan, P.A.; McWilliam, H.; Valentin, F.; Wallace, I.M.; Wilm, A.; Lopez, R.; et al. Clustal W and Clustal X version 2.0. Bioinformatics 2007, 23, 2947–2948. [Google Scholar] [CrossRef]
- Kumar, S.; Stecher, G.; Li, M.; Knyaz, C.; Tamura, K. MEGA X: Molecular evolutionary genetics analysis across computing platforms. Mol. Biol. Evol. 2018, 35, 1547–1549. [Google Scholar] [CrossRef]
- Zhang, N.; Zhang, X.L.; Song, L.Q.; Su, Q.N.; Zhang, S.; Liu, J.J.; Zhang, W.; Fu, X.Y.; Zhao, M.H.; Sun, L.J.; et al. Identification and validation of the superior alleles for wheat kernel traits detected by genome-wide association study under different nitrogen environments. Euphytica 2020, 216, 52. [Google Scholar] [CrossRef]









| Gene ID | Gene Name | Location | Description |
|---|---|---|---|
| TraesCS2A02G192900 | TaERF1-2A | chr2A:161270205-161274276(−) | Eukaryotic peptide chain release factor subunit 1-3 [UniProtKB/Swiss-Prot:P35614] |
| TraesCS2D02G290800 | TaSBEIIa-2D | chr2D:372924177-372935106(−) | 1,4-alpha-glucan-branching enzyme 1, amyloplastic [UniProtKB/Swiss-Prot:Q41058] |
| TraesCS2D02G433100 | TaYAK1-2D | chr2D:544873315-544881090(+) | Dual specificity protein kinase YAK1 homolog [UniProtKB/Swiss-Prot:Q8RWH3] |
| TraesCS5B02G400000 | TaPho1-5B | chr5B:577301899-577309490(−) | Alpha-glucan phosphorylase L isozyme, amyloplastic [UniProtKB/Swiss-Prot:P27598] |
Disclaimer/Publisher’s Note: The statements, opinions and data contained in all publications are solely those of the individual author(s) and contributor(s) and not of MDPI and/or the editor(s). MDPI and/or the editor(s) disclaim responsibility for any injury to people or property resulting from any ideas, methods, instructions or products referred to in the content. |
© 2025 by the authors. Licensee MDPI, Basel, Switzerland. This article is an open access article distributed under the terms and conditions of the Creative Commons Attribution (CC BY) license (https://creativecommons.org/licenses/by/4.0/).
Share and Cite
Xuan, Y.; Zhao, L.; Li, Y.; Guo, S.; Pan, Y.; Xue, L.; Qiao, H.; Xie, W.; Guo, L.; Zhang, B.; et al. Integrated Multi-Omics Reveals the Molecular Basis Underlying Wheat Grain Development and Identifies TaYAK1-2D as a Positive Grain Weight Regulator. Plants 2025, 14, 3868. https://doi.org/10.3390/plants14243868
Xuan Y, Zhao L, Li Y, Guo S, Pan Y, Xue L, Qiao H, Xie W, Guo L, Zhang B, et al. Integrated Multi-Omics Reveals the Molecular Basis Underlying Wheat Grain Development and Identifies TaYAK1-2D as a Positive Grain Weight Regulator. Plants. 2025; 14(24):3868. https://doi.org/10.3390/plants14243868
Chicago/Turabian StyleXuan, Yazhou, Ling Zhao, Yinuo Li, Shujing Guo, Yuxue Pan, Liuge Xue, Hualiang Qiao, Wenzhao Xie, Lin Guo, Baowen Zhang, and et al. 2025. "Integrated Multi-Omics Reveals the Molecular Basis Underlying Wheat Grain Development and Identifies TaYAK1-2D as a Positive Grain Weight Regulator" Plants 14, no. 24: 3868. https://doi.org/10.3390/plants14243868
APA StyleXuan, Y., Zhao, L., Li, Y., Guo, S., Pan, Y., Xue, L., Qiao, H., Xie, W., Guo, L., Zhang, B., Zheng, S., Liu, X., Tang, W., Zhou, C., Wang, L., Ji, J., Li, J., & Liu, H. (2025). Integrated Multi-Omics Reveals the Molecular Basis Underlying Wheat Grain Development and Identifies TaYAK1-2D as a Positive Grain Weight Regulator. Plants, 14(24), 3868. https://doi.org/10.3390/plants14243868

