Inhibition of RPA32 and Cytotoxic Effects of the Carnivorous Plant Sarracenia purpurea Root Extract in Non-Small-Cell Lung Cancer Cells
Abstract
1. Introduction
2. Results
2.1. Apoptosis Screening of Sarracenia purpurea Extracts Against Lung Cancer Cells
2.2. Cytotoxicity of Sp-R-A in NSCLC Cells Assessed by MTT Assay
2.3. Dose-Dependent Cytotoxicity of Sp-R-A on H838 Cell Migration and Proliferation
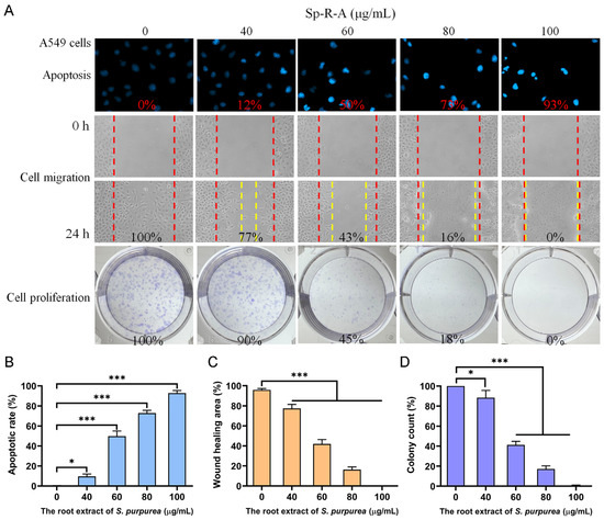
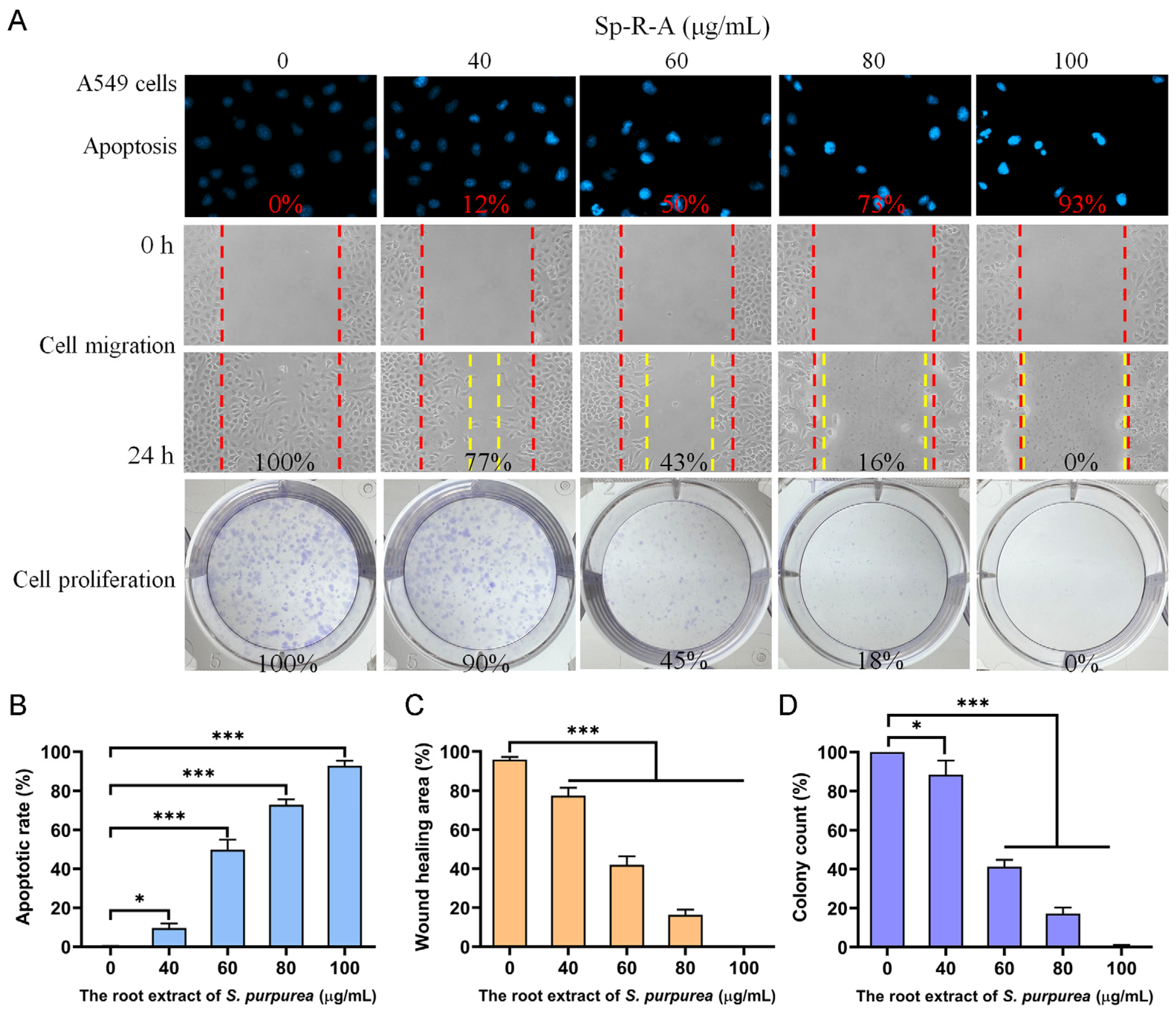
2.4. Dose-Dependent Cytotoxicity of Sp-R-A on A549 Cell Migration and Proliferation
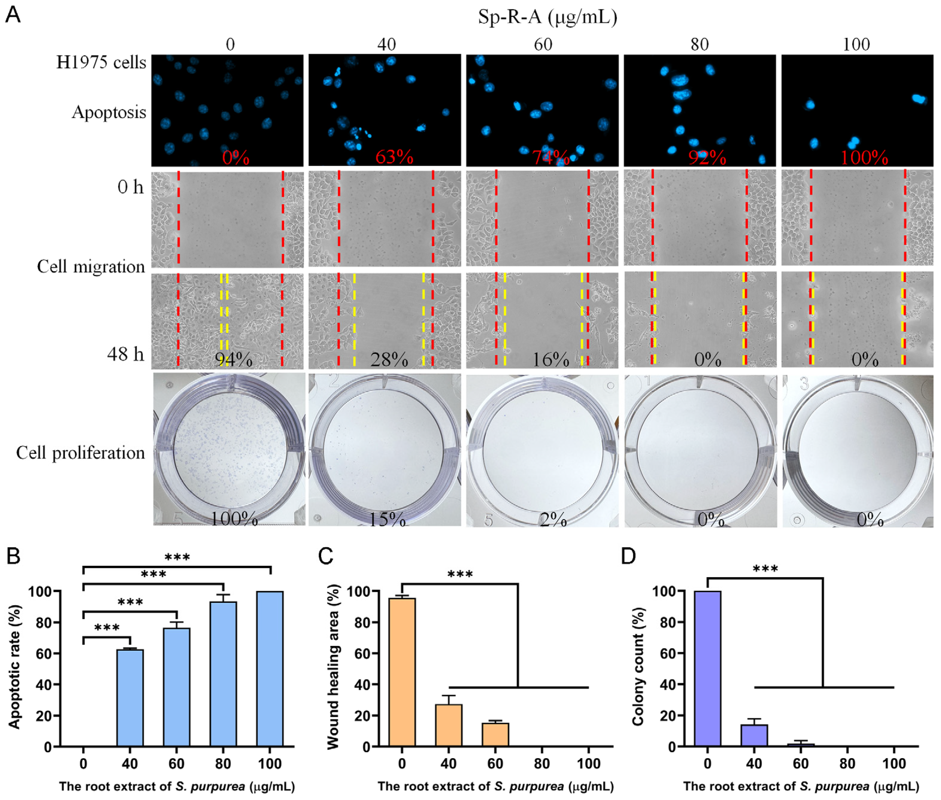
2.5. Dose-Dependent Cytotoxicity of Sp-R-A on H1975 Cell Migration and Proliferation
2.6. The Effect of Extracting Solvents on the Apoptosis-Inducing Potential of Sp-R Extracts in H1975 Cells
2.7. The Synergistic Apoptosis-Inducing Potential of the Combination of Afatinib and Sp-R-A in H1975 Cells
2.8. Inhibition of Human RPA32 by sp Acetone Extracts
2.9. AlphaFold Prediction of huRPA32 Structure and Molecular Docking of Potential Inhibitors
3. Discussion
4. Materials and Methods
4.1. Materials and Cell Culture
4.2. Expression and Purification of the Recombinant Protein
4.3. Biorad Protein (Bradford) Assay
4.4. EMSA
4.5. huRPA32 Inhibition
4.6. Plant Materials and Extract Preparations
4.7. MTT Cell Viability Assay
4.8. Chromatin Condensation Assay
4.9. Clonogenic Formation Assay
4.10. Wound-Healing Assay
4.11. Binding Analysis Using AutoDock Vina
4.12. Statistical Analysis
5. Conclusions
Supplementary Materials
Author Contributions
Funding
Data Availability Statement
Acknowledgments
Conflicts of Interest
References
- Lewis, K.; Lee, R.E.; Brötz-Oesterhelt, H.; Hiller, S.; Rodnina, M.V.; Schneider, T.; Weingarth, M.; Wohlgemuth, I. Sophisticated natural products as antibiotics. Nature 2024, 632, 39–49. [Google Scholar] [CrossRef] [PubMed]
- Méteignier, L.V.; Nützmann, H.W.; Papon, N.; Osbourn, A.; Courdavault, V. Emerging mechanistic insights into the regulation of specialized metabolism in plants. Nat. Plants 2023, 9, 22–30. [Google Scholar] [CrossRef]
- Atanasov, A.G.; Zotchev, S.B.; Dirsch, V.M.; Supuran, C.T. Natural products in drug discovery: Advances and opportunities. Nat. Rev. Drug Discov. 2021, 20, 200–216. [Google Scholar] [CrossRef]
- Ouyang, L.; Luo, Y.; Tian, M.; Zhang, S.Y.; Lu, R.; Wang, J.H.; Kasimu, R.; Li, X. Plant natural products: From traditional compounds to new emerging drugs in cancer therapy. Cell Prolif. 2014, 47, 506–515. [Google Scholar] [CrossRef]
- Miclea, I. Secondary Metabolites with Biomedical Applications from Plants of the Sarraceniaceae Family. Int. J. Mol. Sci. 2022, 23, 9877. [Google Scholar] [CrossRef] [PubMed]
- Król, E.; Płachno, B.J.; Adamec, L.; Stolarz, M.; Dziubińska, H.; Trebacz, K. Quite a few reasons for calling carnivores ‘the most wonderful plants in the world’. Ann. Bot. 2012, 109, 47–64. [Google Scholar] [CrossRef] [PubMed]
- Albert, V.A.; Williams, S.E.; Chase, M.W. Carnivorous plants: Phylogeny and structural evolution. Science 1992, 257, 1491–1495. [Google Scholar] [CrossRef]
- Cieniak, C.; Walshe-Roussel, B.; Liu, R.; Muhammad, A.; Saleem, A.; Haddad, P.S.; Cuerrier, A.; Foster, B.C.; Arnason, J.T. Phytochemical Comparison of the Water and Ethanol Leaf Extracts of the Cree medicinal plant, Sarracenia purpurea L. (Sarraceniaceae). J. Pharm. Pharm. Sci. 2015, 18, 484–493. [Google Scholar] [CrossRef]
- Leduc, C.; Coonishish, J.; Haddad, P.; Cuerrier, A. Plants used by the Cree Nation of Eeyou Istchee (Quebec, Canada) for the treatment of diabetes: A novel approach in quantitative ethnobotany. J. Ethnopharmacol. 2006, 105, 55–63. [Google Scholar] [CrossRef]
- Muhammad, A.; Guerrero-Analco, J.A.; Martineau, L.C.; Musallam, L.; Madiraju, P.; Nachar, A.; Saleem, A.; Haddad, P.S.; Arnason, J.T. Antidiabetic compounds from Sarracenia purpurea used traditionally by the Eeyou Istchee Cree First Nation. J. Nat. Prod. 2012, 75, 1284–1288. [Google Scholar] [CrossRef]
- Morrison, S.A.; Li, H.; Webster, D.; Johnson, J.A.; Gray, C.A. Antimycobacterial triterpenes from the Canadian medicinal plant Sarracenia purpurea. J. Ethnopharmacol. 2016, 188, 200–203. [Google Scholar] [CrossRef] [PubMed]
- Schwaegerle, K.E.; Schaal, B.A. Genetic variability and founder effect in the pitcher plant Sarracenia purpurea L. Evolution 1979, 33, 1210–1218. [Google Scholar] [CrossRef] [PubMed]
- Schnell, D.E. A critical review of published variants of Sarracenia purpurea L. Castanea 1997, 44, 47–59. [Google Scholar] [CrossRef]
- Monniaux, M.; Hay, A. Cells, walls, and endless forms. Curr. Opin. Plant Biol. 2016, 34, 114–121. [Google Scholar] [CrossRef]
- Darwin, C. Insectivorous Plants; D. Appleton and Company: New York, NY, USA, 1875. [Google Scholar]
- Ellison, A.M.; Gotelli, N.J. Energetics and the evolution of carnivorous plants—Darwin’s ‘most wonderful plants in the world’. J. Exp. Bot. 2009, 60, 19–42. [Google Scholar] [CrossRef] [PubMed]
- Wakefield, A.E.; Gotelli, N.J.; Wittman, S.E.; Ellison, A.M. Prey addition alters nutrient stoichiometry of the carnivorous plant Sarracenia purpurea. Ecology 2005, 86, 1737–1743. [Google Scholar] [CrossRef]
- Newell, S.J.; Nastase, A.J. Efficiency of nutrient capture by Sarracenia purpurea (Sarraceniaceae), the northern pitcher plant. Am. J. Bot. 1998, 85, 88–91. [Google Scholar] [CrossRef]
- Ellison, A.M.; Gotelli, N.J. Nitrogen availability alters the expression of carnivory in the northern pitcher plant, Sarracenia purpurea. Proc. Natl. Acad. Sci. USA 2002, 99, 4409–4412. [Google Scholar] [CrossRef]
- Sung, H.; Ferlay, J.; Siegel, R.L.; Laversanne, M.; Soerjomataram, I.; Jemal, A.; Bray, F. Global Cancer Statistics 2020: GLOBOCAN Estimates of Incidence and Mortality Worldwide for 36 Cancers in 185 Countries. CA Cancer J. Clin. 2021, 71, 209–249. [Google Scholar] [CrossRef]
- Ozcan, G.; Singh, M.; Vredenburgh, J.J. Leptomeningeal Metastasis from Non-Small Cell Lung Cancer and Current Landscape of Treatments. Clin. Cancer Res. 2023, 29, 11–29. [Google Scholar] [CrossRef]
- Baydoun, A.; Lee, V.L.; Biswas, T. Oligometastatic Non-Small Cell Lung Cancer: A Practical Review of Prospective Trials. Cancers 2022, 14, 5339. [Google Scholar] [CrossRef]
- Jafarzadeh, E.; Sarajar, B.O.; Lalani, A.R.; Rastegar-Pouyani, N.; Aliebrahimi, S.; Montazeri, V.; Ghahremani, M.H.; Ostad, S.N. Combating Drug Resistance in Lung Cancer: Exploring the Synergistic Potential of Metformin and Cisplatin in a Novel Combination Therapy; A Systematic Review. Curr. Top. Med. Chem. 2025. ahead of print. [Google Scholar] [CrossRef] [PubMed]
- Bayat Mokhtari, R.; Homayouni, T.S.; Baluch, N.; Morgatskaya, E.; Kumar, S.; Das, B.; Yeger, H. Combination therapy in combating cancer. Oncotarget 2017, 8, 38022–38043. [Google Scholar] [CrossRef] [PubMed]
- Ahronian, L.G.; Corcoran, R.B. Strategies for monitoring and combating resistance to combination kinase inhibitors for cancer therapy. Genome Med. 2017, 9, 37. [Google Scholar] [CrossRef]
- Lin, S.R.; Chang, C.H.; Hsu, C.F.; Tsai, M.J.; Cheng, H.; Leong, M.K.; Sung, P.J.; Chen, J.C.; Weng, C.F. Natural compounds as potential adjuvants to cancer therapy: Preclinical evidence. Br. J. Pharmacol. 2020, 177, 1409–1423. [Google Scholar] [CrossRef] [PubMed]
- Peng, H.; Huang, Z.; Li, P.; Sun, Z.; Hou, X.; Li, Z.; Sang, R.; Guo, Z.; Wu, S.; Cao, Y. Investigating the efficacy and mechanisms of Jinfu’an decoction in treating non-small cell lung cancer using network pharmacology and in vitro and in vivo experiments. J. Ethnopharmacol. 2024, 321, 117518. [Google Scholar] [CrossRef]
- Huang, H.; Liu, B.; Chen, M.; Qin, Y.; Li, J.; Li, S.; Xu, X. Treatment of non-small cell lung cancer with Yiqi Buxue prescriptions combined with adjuvant chemotherapy on the cancer therapy-related cardiovascular toxicity: A systematic review and meta-analysis. J. Ethnopharmacol. 2024, 323, 117665. [Google Scholar] [CrossRef]
- Li, J.W.; Vederas, J.C. Drug discovery and natural products: End of an era or an endless frontier? Science 2009, 325, 161–165. [Google Scholar] [CrossRef]
- Newman, D.J.; Cragg, G.M. Natural Products as Sources of New Drugs over the Nearly Four Decades from 01/1981 to 09/2019. J. Nat. Prod. 2020, 83, 770–803. [Google Scholar] [CrossRef]
- Patridge, E.; Gareiss, P.; Kinch, M.S.; Hoyer, D. An analysis of FDA-approved drugs: Natural products and their derivatives. Drug Discov. Today 2016, 21, 204–207. [Google Scholar] [CrossRef]
- Newman, D.J.; Cragg, G.M. Natural Products as Sources of New Drugs from 1981 to 2014. J. Nat. Prod. 2016, 79, 629–661. [Google Scholar] [CrossRef] [PubMed]
- Huang, C.Y. The Loop-In Binding Mode of Dihydroorotase: Implications for Ligand Binding and Therapeutic Targeting. Int. J. Mol. Sci. 2025, 26, 1359. [Google Scholar] [CrossRef] [PubMed]
- Cooper, A.J.; Sequist, L.V.; Lin, J.J. Third-generation EGFR and ALK inhibitors: Mechanisms of resistance and management. Nat. Rev. Clin. Oncol. 2022, 19, 499–514. [Google Scholar] [CrossRef]
- Cooper, A.J.; Sequist, L.V.; Johnson, T.W.; Lin, J.J. LTK fusions: A new target emerges in non-small cell lung cancer. Cancer Cell 2022, 40, 23–25. [Google Scholar] [CrossRef] [PubMed]
- Tu, H.F.; Ko, C.J.; Lee, C.T.; Lee, C.F.; Lan, S.W.; Lin, H.H.; Lin, H.Y.; Ku, C.C.; Lee, D.Y.; Chen, I.C.; et al. Afatinib Exerts Immunomodulatory Effects by Targeting the Pyrimidine Biosynthesis Enzyme CAD. Cancer Res. 2021, 81, 3270–3282. [Google Scholar] [CrossRef]
- Liu, H.W.; Chiang, W.Y.; Huang, Y.H.; Huang, C.Y. The Inhibitory Effects and Cytotoxic Activities of the Stem Extract of Sarracenia purpurea against Melanoma Cells and the SsbA Protein. Plants 2022, 11, 3164. [Google Scholar] [CrossRef]
- Su, H.H.; Huang, Y.H.; Lien, Y.; Yang, P.C.; Huang, C.Y. Crystal Structure of DNA Replication Protein SsbA Complexed with the Anticancer Drug 5-Fluorouracil. Int. J. Mol. Sci. 2023, 24, 14899. [Google Scholar] [CrossRef]
- Huang, Y.H.; Guan, H.H.; Chen, C.J.; Huang, C.Y. Staphylococcus aureus single-stranded DNA-binding protein SsbA can bind but cannot stimulate PriA helicase. PLoS ONE 2017, 12, e0182060. [Google Scholar] [CrossRef]
- Bonde, N.J.; Kozlov, A.G.; Cox, M.M.; Lohman, T.M.; Keck, J.L. Molecular insights into the prototypical single-stranded DNA-binding protein from E. coli. Crit. Rev. Biochem. Mol. Biol. 2024, 59, 99–127. [Google Scholar] [CrossRef]
- Lin, E.S.; Luo, R.H.; Huang, C.Y. A Complexed Crystal Structure of a Single-Stranded DNA-Binding Protein with Quercetin and the Structural Basis of Flavonol Inhibition Specificity. Int. J. Mol. Sci. 2022, 23, 588. [Google Scholar] [CrossRef]
- Lin, E.S.; Huang, Y.H.; Luo, R.H.; Basharat, Z.; Huang, C.Y. Crystal Structure of an SSB Protein from Salmonella enterica and Its Inhibition by Flavanonol Taxifolin. Int. J. Mol. Sci. 2022, 23, 4399. [Google Scholar] [CrossRef] [PubMed]
- Huang, Y.H.; Lin, E.S.; Huang, C.Y. Complexed crystal structure of SSB reveals a novel single-stranded DNA binding mode (SSB)3:1: Phe60 is not crucial for defining binding paths. Biochem. Biophys. Res. Commun. 2019, 520, 353–358. [Google Scholar] [CrossRef]
- Huang, Y.H.; Chen, I.C.; Huang, C.Y. Characterization of an SSB-dT25 complex: Structural insights into the S-shaped ssDNA binding conformation. RSC Adv. 2019, 9, 40388–40396. [Google Scholar] [CrossRef]
- Huang, Y.H.; Huang, C.Y. The glycine-rich flexible region in SSB is crucial for PriA stimulation. RSC Adv. 2018, 8, 35280–35288. [Google Scholar] [CrossRef] [PubMed]
- Madru, C.; Martínez-Carranza, M.; Laurent, S.; Alberti, A.C.; Chevreuil, M.; Raynal, B.; Haouz, A.; Le Meur, R.A.; Delarue, M.; Henneke, G.; et al. DNA-binding mechanism and evolution of replication protein A. Nat. Commun. 2023, 14, 2326. [Google Scholar] [CrossRef]
- Dueva, R.; Iliakis, G. Replication protein A: A multifunctional protein with roles in DNA replication, repair and beyond. NAR Cancer 2020, 2, zcaa022. [Google Scholar] [CrossRef]
- Caldwell, C.C.; Spies, M. Dynamic elements of replication protein A at the crossroads of DNA replication, recombination, and repair. Crit. Rev. Biochem. Mol. Biol. 2020, 55, 482–507. [Google Scholar] [CrossRef] [PubMed]
- Byrne, B.M.; Oakley, G.G. Replication protein A, the laxative that keeps DNA regular: The importance of RPA phosphorylation in maintaining genome stability. Semin. Cell Dev. Biol. 2019, 86, 112–120. [Google Scholar] [CrossRef]
- Liang, C.C.; Greenhough, L.A.; Masino, L.; Maslen, S.; Bajrami, I.; Tuppi, M.; Skehel, M.; Taylor, I.A.; West, S.C. Mechanism of single-stranded DNA annealing by RAD52-RPA complex. Nature 2024, 629, 697–703. [Google Scholar] [CrossRef]
- Maréchal, A.; Zou, L. RPA-coated single-stranded DNA as a platform for post-translational modifications in the DNA damage response. Cell Res. 2015, 25, 9–23. [Google Scholar] [CrossRef]
- Glanzer, J.G.; Liu, S.; Wang, L.; Mosel, A.; Peng, A.; Oakley, G.G. RPA inhibition increases replication stress and suppresses tumor growth. Cancer Res. 2014, 74, 5165–5172. [Google Scholar] [CrossRef] [PubMed]
- MacPhail, S.H.; Olive, P.L. RPA foci are associated with cell death after irradiation. Radiat. Res. 2001, 155, 672–679. [Google Scholar] [CrossRef]
- Sharma, A.; Almasan, A. USP14 Regulates DNA Damage Response and Is a Target for Radiosensitization in Non-Small Cell Lung Cancer. Int. J. Mol. Sci. 2020, 21, 6383. [Google Scholar] [CrossRef]
- Huang, Y.H.; Chiang, W.Y.; Chen, P.J.; Lin, E.S.; Huang, C.Y. Anticancer and Antioxidant Activities of the Root Extract of the Carnivorous Pitcher Plant Sarracenia purpurea. Plants 2022, 11, 1668. [Google Scholar] [CrossRef]
- van Meerloo, J.; Kaspers, G.J.; Cloos, J. Cell sensitivity assays: The MTT assay. Methods Mol. Biol. 2011, 731, 237–245. [Google Scholar] [PubMed]
- Moody, T.W.; Zia, F.; Draoui, M.; Brenneman, D.E.; Fridkin, M.; Davidson, A.; Gozes, I. A vasoactive intestinal peptide antagonist inhibits non-small cell lung cancer growth. Proc. Natl. Acad. Sci. USA 1993, 90, 4345–4349. [Google Scholar] [CrossRef] [PubMed]
- Giard, D.J.; Aaronson, S.A.; Todaro, G.J.; Arnstein, P.; Kersey, J.H.; Dosik, H.; Parks, W.P. In vitro cultivation of human tumors: Establishment of cell lines derived from a series of solid tumors. J. Natl. Cancer Inst. 1973, 51, 1417–1423. [Google Scholar] [CrossRef] [PubMed]
- Kobayashi, S.; Ji, H.; Yuza, Y.; Meyerson, M.; Wong, K.K.; Tenen, D.G.; Halmos, B. An alternative inhibitor overcomes resistance caused by a mutation of the epidermal growth factor receptor. Cancer Res. 2005, 65, 7096–7101. [Google Scholar] [CrossRef]
- Hayes, T.K.; Aquilanti, E.; Persky, N.S.; Yang, X.; Kim, E.E.; Brenan, L.; Goodale, A.B.; Alan, D.; Sharpe, T.; Shue, R.E.; et al. Comprehensive mutational scanning of EGFR reveals TKI sensitivities of extracellular domain mutants. Nat. Commun. 2024, 15, 2742. [Google Scholar] [CrossRef]
- Lee, C.Y.; Chen, Y.C.; Huang, Y.H.; Lien, Y.; Huang, C.Y. Cytotoxicity and Multi-Enzyme Inhibition of Nepenthes miranda Stem Extract on H838 Human Non-Small Cell Lung Cancer Cells and RPA32, Elastase, Tyrosinase, and Hyaluronidase Proteins. Plants 2024, 13, 797. [Google Scholar] [CrossRef]
- O’Leary, K. AlphaFold gets an upgrade (and a Nobel). Nat. Med. 2024, 30, 3393. [Google Scholar] [CrossRef] [PubMed]
- Thompson, B.; Petrić Howe, N. Alphafold 3.0: The AI protein predictor gets an upgrade. Nature 2024. ahead of print. [Google Scholar] [CrossRef] [PubMed]
- Abramson, J.; Adler, J.; Dunger, J.; Evans, R.; Green, T.; Pritzel, A.; Ronneberger, O.; Willmore, L.; Ballard, A.J.; Bambrick, J.; et al. Addendum: Accurate structure prediction of biomolecular interactions with AlphaFold 3. Nature 2024, 636, E4. [Google Scholar] [CrossRef] [PubMed]
- Trastus, L.A.; d’Adda di Fagagna, F. The complex interplay between aging and cancer. Nat. Aging 2025, 5, 350–365. [Google Scholar] [CrossRef]
- Mazzilli, S.A.; Rahal, Z.; Rouhani, M.J.; Janes, S.M.; Kadara, H.; Dubinett, S.M.; Spira, A.E. Translating premalignant biology to accelerate non-small-cell lung cancer interception. Nat. Rev. Cancer 2025, 25, 379–392. [Google Scholar] [CrossRef]
- Luo, J.; Bishop, J.A.; DuBois, S.G.; Hanna, G.J.; Sholl, L.M.; Stelow, E.B.; Thompson, L.D.R.; Shapiro, G.I.; French, C.A. Hiding in plain sight: NUT carcinoma is an unrecognized subtype of squamous cell carcinoma of the lungs and head and neck. Nat. Rev. Clin. Oncol. 2025, 22, 292–306. [Google Scholar] [CrossRef]
- Leung, M.M.; Swanton, C.; McGranahan, N. Integrating model systems and genomic insights to decipher mechanisms of cancer metastasis. Nat. Rev. Genet. 2025. ahead of print. [Google Scholar] [CrossRef]
- Lee, C.Y.; Lee, S.W.; Hsu, Y.C. Drug Resistance in Late-Stage Epidermal Growth Factor Receptor (EGFR)-Mutant Non-Small Cell Lung Cancer Patients After First-Line Treatment with Tyrosine Kinase Inhibitors. Int. J. Mol. Sci. 2025, 26, 2042. [Google Scholar] [CrossRef]
- Holowatyj, A.N.; Overman, M.J.; Votanopoulos, K.I.; Lowy, A.M.; Wagner, P.; Washington, M.K.; Eng, C.; Foo, W.C.; Goldberg, R.M.; Hosseini, M.; et al. Defining a ‘cells to society’ research framework for appendiceal tumours. Nat. Rev. Cancer. 2025, 25, 293–315. [Google Scholar] [CrossRef]
- Adashek, J.J.; Nikanjam, M.; Kurzrock, R. Tumour-agnostic kinase inhibitors. Nat. Rev. Drug Discov. 2025. ahead of print. [Google Scholar] [CrossRef]
- Yang, Y.; Jiang, B.; Shi, L.; Wang, L.; Yang, Y.; Li, Y.; Zhang, Y.; Zhu, Z.; Zhang, X.; Liu, X. The potential of natural herbal plants in the treatment and prevention of non-small cell lung cancer: An encounter between ferroptosis and mitophagy. J. Ethnopharmacol. 2025, 346, 119555. [Google Scholar] [CrossRef]
- Wang, H.C.; Wu, P.E.; He, W.D.; Chen, C.Y.; Zheng, R.Q.; Pang, Y.C.; Wu, L.C.; Cheng, Y.X.; Liu, Y.Q. Centipeda minima extracts and the active sesquiterpene lactones have therapeutic efficacy in non-small cell lung cancer by suppressing Skp2/p27 signaling pathway. J. Ethnopharmacol. 2025, 340, 119277. [Google Scholar] [CrossRef] [PubMed]
- Rao, Z.; Wang, Z.; Deng, H.; Su, W.; Huang, X.; Xu, Z. Role of Traditional Chinese Medicine in Lung Cancer Management: A Review. Am. J. Chin. Med. 2025, 53, 97–117. [Google Scholar] [CrossRef] [PubMed]
- Rahimlouy Aghdam, A.; Hamedeyazdan, S. Promising leads against lung cancer from the plants in Lamiaceae family. Bioimpacts 2025, 15, 30074. [Google Scholar] [CrossRef] [PubMed]
- Guo, Y.; Yang, P.; Wu, Z.; Zhang, S.; You, F. Mechanisms of Astragalus membranaceus (Fisch.) Bge. var. mongholicus (Bge.) Hsiao (huang qi) and Angelica sinensis (Oliv.) Diels (dang gui) in Ameliorating Hypoxia and Angiogenesis to Delay Pulmonary Nodule Malignant Transformation. Integr. Cancer Ther. 2025, 24, 15347354241311917. [Google Scholar] [CrossRef]
- Alshammari, N.; Pandey, P.; Redhwan, A.; Bakhsh, H.R.; Lakhanpal, S.; Rab, S.O.; Singh, A.; Saeed, M.; Khan, F.; Shah, M.A. Unraveling the Ferroptosis-inducing Potential of Methanol Leaves Extract of Prosopis Juliflora Via Downregulation of SLC7A11 and GPX4 mRNA Expression in A549 Lung Cancer Cells. Curr. Med. Chem. 2025, 32, 1442–1456. [Google Scholar] [CrossRef]
- Zhang, W.; Cai, S.; Qin, L.; Feng, Y.; Ding, M.; Luo, Z.; Shan, J.; Di, L. Alkaloids of Aconiti Lateralis Radix Praeparata inhibit growth of non-small cell lung cancer by regulating PI3K/Akt-mTOR signaling and glycolysis. Commun. Biol. 2024, 7, 1118. [Google Scholar] [CrossRef]
- Chen, Z.; Rao, X.; Sun, L.; Qi, X.; Wang, J.; Wang, S.; An, B.; Lin, J.; Lin, L. Yi-Fei-San-Jie Chinese medicine formula reverses immune escape by regulating deoxycholic acid metabolism to inhibit TGR5/STAT3/PD-L1 axis in lung cancer. Phytomedicine 2024, 135, 156175. [Google Scholar] [CrossRef]
- Bekalu, Z.E.; Dionisio, G.; Brinch-Pedersen, A.H. Molecular Properties and New Potentials of Plant Nepenthesins. Plants 2020, 9, 570. [Google Scholar] [CrossRef]
- Buch, F.; Rott, M.; Rottloff, S.; Paetz, C.; Hilke, I.; Raessler, M.; Mithofer, A. Secreted pitfall-trap fluid of carnivorous Nepenthes plants is unsuitable for microbial growth. Ann. Bot. 2013, 111, 375–383. [Google Scholar] [CrossRef]
- Wójciak, M.; Feldo, M.; Stolarczyk, P.; Płachno, B.J. Biological Potential of Carnivorous Plants from Nepenthales. Molecules 2023, 28, 3639. [Google Scholar] [CrossRef] [PubMed]
- Wójciak, M.; Feldo, M.; Stolarczyk, P.; Płachno, B.J. Carnivorous Plants from Nepenthaceae and Droseraceae as a Source of Secondary Metabolites. Molecules 2023, 28, 2155. [Google Scholar] [CrossRef] [PubMed]
- Lin, E.S.; Huang, Y.H.; Chung, J.C.; Su, H.H.; Huang, C.Y. The Inhibitory Effects and Cytotoxic Activities of the Stem Extract of Nepenthes miranda against Single-Stranded DNA-Binding Protein and Oral Carcinoma Cells. Plants 2023, 12, 2188. [Google Scholar] [CrossRef] [PubMed]
- Lin, E.S.; Huang, C.Y. Cytotoxic Activities and the Allantoinase Inhibitory Effect of the Leaf Extract of the Carnivorous Pitcher Plant Nepenthes miranda. Plants 2022, 11, 2265. [Google Scholar] [CrossRef]
- Guan, H.H.; Huang, Y.H.; Lin, E.S.; Chen, C.J.; Huang, C.Y. Plumbagin, a Natural Product with Potent Anticancer Activities, Binds to and Inhibits Dihydroorotase, a Key Enzyme in Pyrimidine Biosynthesis. Int. J. Mol. Sci. 2021, 22, 6861. [Google Scholar] [CrossRef]
- Huang, Y.H.; Lien, Y.; Chen, J.H.; Lin, E.S.; Huang, C.Y. Identification and characterization of dihydropyrimidinase inhibited by plumbagin isolated from Nepenthes miranda extract. Biochimie 2020, 171–172, 124–135. [Google Scholar] [CrossRef]
- Shih, B.B.; Ma, C.; Cortes, J.R.; Reglero, C.; Miller, H.; Quinn, S.A.; Albero, R.; Laurent, A.P.; Mackey, A.; Ferrando, A.A.; et al. Romidepsin and Afatinib Abrogate Jak-Signal Transducer and Activator of Transcription Signaling and Elicit Synergistic Antitumor Effects in Cutaneous T-Cell Lymphoma. J. Investig. Dermatol. 2024, 144, 1579–1589.e1578. [Google Scholar] [CrossRef]
- Gulay, K.C.M.; Zhang, X.; Pantazopoulou, V.; Patel, J.; Esparza, E.; Pran Babu, D.S.; Ogawa, S.; Weitz, J.; Ng, I.; Mose, E.S.; et al. Dual Inhibition of KRASG12D and Pan-ERBB Is Synergistic in Pancreatic Ductal Adenocarcinoma. Cancer Res. 2023, 83, 3001–3012. [Google Scholar] [CrossRef]
- Liu, Z.; Cui, L.; Wang, J.; Zhao, W.; Teng, Y. Aspirin boosts the synergistic effect of EGFR/p53 inhibitors on lung cancer cells by regulating AKT/mTOR and p53 pathways. Cell Biochem. Funct. 2024, 42, e3902. [Google Scholar] [CrossRef]
- Liu, Z.; Fu, Q.; Wang, Y.; Cui, L.; Zhang, W.; Teng, Y.; Yu, P. Synergy between vinorelbine and afatinib in the inhibition of non-small cell lung cancer progression by EGFR and p53 signaling pathways. Biomed. Pharmacother. 2021, 134, 111144. [Google Scholar] [CrossRef]
- Chen, G.; Noor, A.; Kronenberger, P.; Teugels, E.; Umelo, I.A.; De Grève, J. Synergistic effect of afatinib with su11274 in non-small cell lung cancer cells resistant to gefitinib or erlotinib. PLoS ONE 2013, 8, e59708. [Google Scholar] [CrossRef] [PubMed]
- Wold, M.S. Replication protein A: A heterotrimeric, single-stranded DNA-binding protein required for eukaryotic DNA metabolism. Annu. Rev. Biochem. 1997, 66, 61–92. [Google Scholar] [CrossRef]
- Iftode, C.; Daniely, Y.; Borowiec, J.A. Replication protein A (RPA): The eukaryotic SSB. Crit. Rev. Biochem. Mol. Biol. 1999, 34, 141–180. [Google Scholar] [CrossRef]
- Drew, Y.; Zenke, F.T.; Curtin, N.J. DNA damage response inhibitors in cancer therapy: Lessons from the past, current status and future implications. Nat. Rev. Drug Discov. 2025, 24, 19–39. [Google Scholar] [CrossRef]
- Bhat, K.P.; Cortez, D. RPA and RAD51: Fork reversal, fork protection, and genome stability. Nat. Struct. Mol. Biol. 2018, 25, 446–453. [Google Scholar] [CrossRef] [PubMed]
- Nguyen, D.D.; Kim, E.Y.; Sang, P.B.; Chai, W. Roles of OB-Fold Proteins in Replication Stress. Front. Cell Dev. Biol. 2020, 8, 574466. [Google Scholar] [CrossRef] [PubMed]
- Deng, X.; Habel, J.E.; Kabaleeswaran, V.; Snell, E.H.; Wold, M.S.; Borgstahl, G.E. Structure of the full-length human RPA14/32 complex gives insights into the mechanism of DNA binding and complex formation. J. Mol. Biol. 2007, 374, 865–876. [Google Scholar] [CrossRef] [PubMed]
- Bochkareva, E.; Korolev, S.; Lees-Miller, S.P.; Bochkarev, A. Structure of the RPA trimerization core and its role in the multistep DNA-binding mechanism of RPA. EMBO J. 2002, 21, 1855–1863. [Google Scholar] [CrossRef]
- Brotzakis, Z.F.; Zhang, S.; Murtada, M.H.; Vendruscolo, M. AlphaFold prediction of structural ensembles of disordered proteins. Nat. Commun. 2025, 16, 1632. [Google Scholar] [CrossRef]
- Steinkellner, G.; Kroutil, W.; Gruber, K.; Gruber, C.C. AlphaFold 3 is great—But it still needs human help to get chemistry right. Nature 2025, 637, 548. [Google Scholar] [CrossRef]
- Lin, E.S.; Huang, C.Y. The inhibition activities of the fruit extract of Plinia cauliflora against melanoma cells and the single-stranded DNA-binding protein (SSB) from Klebsiella pneumoniae. Appl. Sci. 2023, 13, 11061. [Google Scholar] [CrossRef]
- Mosmann, T. Rapid colorimetric assay for cellular growth and survival: Application to proliferation and cytotoxicity assays. J. Immunol. Methods 1983, 65, 55–63. [Google Scholar] [CrossRef] [PubMed]
- Larsson, R.; Nygren, P. A rapid fluorometric method for semiautomated determination of cytotoxicity and cellular proliferation of human tumor cell lines in microculture. Anticancer. Res. 1989, 9, 1111–1119. [Google Scholar]
- Chen, M.H.; Yang, W.L.; Lin, K.T.; Liu, C.H.; Liu, Y.W.; Huang, K.W.; Chang, P.M.; Lai, J.M.; Hsu, C.N.; Chao, K.M.; et al. Gene expression-based chemical genomics identifies potential therapeutic drugs in hepatocellular carcinoma. PLoS ONE 2011, 6, e27186. [Google Scholar] [CrossRef] [PubMed]
- Liang, C.C.; Park, A.Y.; Guan, J.L. In vitro scratch assay: A convenient and inexpensive method for analysis of cell migration in vitro. Nat. Protoc. 2007, 2, 329–333. [Google Scholar] [CrossRef]
- Dallakyan, S.; Olson, A.J. Small-molecule library screening by docking with PyRx. Methods Mol. Biol. 2015, 1263, 243–250. [Google Scholar]
- Trott, O.; Olson, A.J. AutoDock Vina: Improving the speed and accuracy of docking with a new scoring function, efficient optimization, and multithreading. J. Comput. Chem. 2010, 31, 455–461. [Google Scholar] [CrossRef]
- Morris, G.M.; Huey, R.; Lindstrom, W.; Sanner, M.F.; Belew, R.K.; Goodsell, D.S.; Olson, A.J. AutoDock4 and AutoDockTools4: Automated docking with selective receptor flexibility. J. Comput. Chem. 2009, 30, 2785–2791. [Google Scholar] [CrossRef]












| Compound | Affinity (kcal/mol) |
|---|---|
| Betulinaldehyde | −8.1 |
| β-Sitosterol | −7.0 |
| Betulinic acid | −7.4 |
| Ursolic acid | −8.8 |
| Quercetin-3-O-galactoside | −6.7 |
| Morroniside | −5.9 |
| Stigmast-5-en-3-ol | −7.2 |
| 7,8-Dihydro-alpha-ionone | −4.5 |
| α-Amyrin | −9.0 |
| Betulin | −7.9 |
Disclaimer/Publisher’s Note: The statements, opinions and data contained in all publications are solely those of the individual author(s) and contributor(s) and not of MDPI and/or the editor(s). MDPI and/or the editor(s) disclaim responsibility for any injury to people or property resulting from any ideas, methods, instructions or products referred to in the content. |
© 2025 by the authors. Licensee MDPI, Basel, Switzerland. This article is an open access article distributed under the terms and conditions of the Creative Commons Attribution (CC BY) license (https://creativecommons.org/licenses/by/4.0/).
Share and Cite
Chang, K.-T.; Chen, Y.-C.; Lien, Y.; Huang, Y.-H.; Huang, C.-Y. Inhibition of RPA32 and Cytotoxic Effects of the Carnivorous Plant Sarracenia purpurea Root Extract in Non-Small-Cell Lung Cancer Cells. Plants 2025, 14, 1426. https://doi.org/10.3390/plants14101426
Chang K-T, Chen Y-C, Lien Y, Huang Y-H, Huang C-Y. Inhibition of RPA32 and Cytotoxic Effects of the Carnivorous Plant Sarracenia purpurea Root Extract in Non-Small-Cell Lung Cancer Cells. Plants. 2025; 14(10):1426. https://doi.org/10.3390/plants14101426
Chicago/Turabian StyleChang, Kuo-Ting, Yu-Cheng Chen, Yi Lien, Yen-Hua Huang, and Cheng-Yang Huang. 2025. "Inhibition of RPA32 and Cytotoxic Effects of the Carnivorous Plant Sarracenia purpurea Root Extract in Non-Small-Cell Lung Cancer Cells" Plants 14, no. 10: 1426. https://doi.org/10.3390/plants14101426
APA StyleChang, K.-T., Chen, Y.-C., Lien, Y., Huang, Y.-H., & Huang, C.-Y. (2025). Inhibition of RPA32 and Cytotoxic Effects of the Carnivorous Plant Sarracenia purpurea Root Extract in Non-Small-Cell Lung Cancer Cells. Plants, 14(10), 1426. https://doi.org/10.3390/plants14101426

