Bioinformatics and Expression Profiling of the DHHC-CRD S-Acyltransferases Reveal Their Roles in Growth and Stress Response in Woodland Strawberry (Fragaria vesca)
Abstract
1. Introduction
2. Materials and Methods
2.1. Identification of FvPATs from Woodland Strawberry Genome
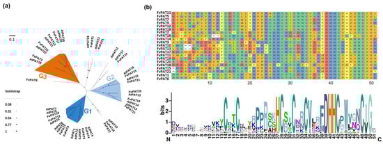
2.2. Multiple Sequence Alignment and Phylogenetic Tree Construction
2.3. Prediction of Gene Duplication Events
2.4. Prediction of Protein 3D Structure by AlphaFold
2.5. Analysis of Gene Structure, Conserved Motif, Cis-Regulatory Elements, and Transcription Factors
2.6. Plant Growth and Phytohormone Treatments
2.7. RNA Isolation and RT-qPCR
2.8. Construction of Yeast Expressing Vectors and Yeast Complementary Assay
2.9. Auto-Acylation by the Acyl-mPEG Exchange Assay
3. Results
3.1. The Woodland Strawberry Genome Encodes 21 Protein S-Acyltransferases
3.2. Gene Structure, Chromosome Location, and Prediction of Conserved Motifs of FvPATs
3.3. One Duplicated Pair of FvPATs, Most FvPATs Synteny with AtPATs
3.4. Regulatory Elements Involved in Hormone and Stress Responses Are Present in the Promoter Regions of FvPATs
3.5. FvPATs Are Ubiquitously Expressed with High Transcript Levels Found in Vegetative Tissues and Young Fruits
3.6. Changes in Expression Levels of FvPATs in Plate-Grown Seedlings Treated with IAA, ABA, and SA
3.7. FvPAT19 Is an S-Acyl Transferase
3.8. 3D Structure Prediction of FvPAT19, Its DHHC and DHHC155S
4. Discussion
5. Conclusions
Supplementary Materials
Author Contributions
Funding
Data Availability Statement
Acknowledgments
Conflicts of Interest
References
- Levental, I.; Lingwood, D.; Grzybek, M.; Coskun, Ü.; Simons, K. Palmitoylation regulates raft affinity for the majority of integral raft proteins. Proc. Natl. Acad. Sci. USA 2010, 107, 22050–22054. [Google Scholar] [CrossRef]
- Resh, M.D. Palmitoylation of ligands, receptors, and intracellular signaling molecules. Sci. STKE 2006, 2006, re14. [Google Scholar] [CrossRef] [PubMed]
- Greaves, J.; Chamberlain, L.H. DHHC palmitoyl transferases: Substrate interactions and (patho) physiology. Trends Biochem. Sci. 2011, 36, 245–253. [Google Scholar] [CrossRef] [PubMed]
- Roth, A.F.; Wan, J.; Bailey, A.O.; Sun, B.; Kuchar, J.A.; Green, W.N.; Phinney, B.S.; Yates, J.R.; Davis, N.G. Global analysis of protein palmitoylation in yeast. Cell 2006, 125, 1003–1013. [Google Scholar] [CrossRef]
- Blaskovic, S.; Blanc, M.; van der Goot, F.G. What does S-palmitoylation do to membrane proteins? FEBS J. 2013, 280, 2766–2774. [Google Scholar] [CrossRef]
- Roth, A.F.; Feng, Y.; Chen, L.; Davis, N.G. The yeast DHHC cysteine-rich domain protein Akr1p is a palmitoyl transferase. J. Cell Biol. 2002, 159, 23–28. [Google Scholar] [CrossRef]
- Mitchell, D.A.; Vasudevan, A.; Linder, M.E.; Deschenes, R.J. Thematic review series: Lipid posttranslational modifications. Protein palmitoylation by a family of DHHC protein S-acyltransferases. J. Lipid Res. 2006, 47, 1118–1127. [Google Scholar] [CrossRef] [PubMed]
- Gottlieb, C.D.; Zhang, S.; Linder, M.E. The cysteine-rich domain of the DHHC3 palmitoyltransferase is palmitoylated and contains tightly bound zinc. J. Biol. Chem. 2015, 290, 29259–29269. [Google Scholar] [CrossRef] [PubMed]
- Hemsley, P.A.; Kemp, A.C.; Grierson, C.S. The TIP GROWTH DEFECTIVE1 S-acyl transferase regulates plant cell growth in Arabidopsis. Plant Cell 2005, 17, 2554–2563. [Google Scholar] [CrossRef] [PubMed]
- Qi, B.; Doughty, J.; Hooley, R. A Golgi and tonoplast localized S-acyl transferase is involved in cell expansion, cell division, vascular patterning and fertility in Arabidopsis. New Phytol. 2013, 200, 444–456. [Google Scholar] [CrossRef]
- Wan, Z.Y.; Chai, S.; Ge, F.R.; Feng, Q.N.; Zhang, Y.; Li, S. Arabidopsis PROTEIN S-ACYL TRANSFERASE 4 mediates root hair growth. Plant J. 2017, 90, 249–260. [Google Scholar] [CrossRef] [PubMed]
- Lai, J.; Yu, B.; Cao, Z.; Chen, Y.; Wu, Q.; Huang, J.; Yang, C. Two homologous protein S-acyltransferases, PAT13 and PAT14, cooperatively regulate leaf senescence in Arabidopsis. J. Exp. Bot. 2015, 66, 6345–6353. [Google Scholar] [CrossRef]
- Li, Y.; Scott, R.; Doughty, J.; Grant, M.; Qi, B. Protein S-Acyltransferase 14: A specific role for palmitoylation in leaf senescence in Arabidopsis. Plant Physiol. 2016, 170, 415–428. [Google Scholar] [CrossRef] [PubMed]
- Li, Y.; Xu, J.; Li, G.; Wan, S.; Batistič, O.; Sun, M.; Zhang, Y.; Scott, R.; Qi, B. Protein S-acyl transferase 15 is involved in seed triacylglycerol catabolism during early seedling growth in Arabidopsis. J. Exp. Bot. 2019, 70, 5205–5216. [Google Scholar] [CrossRef] [PubMed]
- Li, Y.; Li, H.J.; Morgan, C.; Bomblies, K.; Yang, W.; Qi, B. Both male and female gametogenesis require a fully functional protein S-acyl transferase 21 in Arabidopsis thaliana. Plant J. 2019, 100, 754–767. [Google Scholar] [CrossRef]
- Li, Y.; Lin, J.; Li, L.; Peng, Y.; Wang, W.; Zhou, Y.; Tang, D.; Zhao, X.; Yu, F.; Liu, X. DHHC-cysteine-rich domain S-acyltransferase protein family in rice: Organization, phylogenetic relationship and expression pattern during development and stress. Plant Syst. Evol. 2016, 302, 1405–1417. [Google Scholar] [CrossRef]
- Yuan, X.; Zhang, S.; Sun, M.; Liu, S.; Qi, B.; Li, X. Putative DHHC-cysteine-rich domain S-acyltransferase in plants. PLoS ONE 2013, 8, e75985. [Google Scholar] [CrossRef] [PubMed]
- Sun, M.; Zhao, X.; Xu, N.; Luo, X.; Zhang, Y.; Xu, R. Genomics and expression analysis of DHHC-cysteine-rich domain S-acyl transferase protein family in apple. Genes Genom. 2016, 38, 671–684. [Google Scholar] [CrossRef]
- Pang, H.; Yan, Q.; Zhao, S.; He, F.; Xu, J.; Qi, B.; Zhang, Y. Knockout of the S-acyltransferase gene, PbPAT14, confers the dwarf yellowing phenotype in first generation pear by ABA accumulation. Int. J. Mol. Sci. 2019, 20, 6347. [Google Scholar] [CrossRef] [PubMed]
- Batistic, O. Genomics and localization of the Arabidopsis DHHC-cysteine-rich domain S-acyltransferase protein family. Plant Physiol 2012, 160, 1597–1612. [Google Scholar] [CrossRef]
- Kumar, S.; Stecher, G.; Tamura, K. MEGA7: Molecular evolutionary genetics analysis version 7.0 for bigger datasets. Mol. Biol. Evol. 2016, 33, 1870–1874. [Google Scholar] [CrossRef]
- Wang, Y.; Tang, H.; DeBarry, J.D.; Tan, X.; Li, J.; Wang, X.; Lee, T.-h.; Jin, H.; Marler, B.; Guo, H. MCScanX: A toolkit for detection and evolutionary analysis of gene synteny and collinearity. Nucleic Acids Res. 2012, 40, e49. [Google Scholar] [CrossRef] [PubMed]
- Jumper, J.; Evans, R.; Pritzel, A.; Green, T.; Figurnov, M.; Ronneberger, O.; Tunyasuvunakool, K.; Bates, R.; Žídek, A.; Potapenko, A. Highly accurate protein structure prediction with AlphaFold. Nature 2021, 596, 583–589. [Google Scholar] [CrossRef] [PubMed]
- Varadi, M.; Anyango, S.; Deshpande, M.; Nair, S.; Natassia, C.; Yordanova, G.; Yuan, D.; Stroe, O.; Wood, G.; Laydon, A. AlphaFold Protein Structure Database: Massively expanding the structural coverage of protein-sequence space with high-accuracy models. Nucleic Acids Res. 2022, 50, D439–D444. [Google Scholar] [CrossRef] [PubMed]
- Chen, C.; Chen, H.; Zhang, Y.; Thomas, H.R.; Frank, M.H.; He, Y.; Xia, R. TBtools: An integrative toolkit developed for interactive analyses of big biological data. Mol. Plant 2020, 13, 1194–1202. [Google Scholar] [CrossRef]
- Livak, K.J.; Schmittgen, T.D. Analysis of relative gene expression data using real-time quantitative PCR and the 2−ΔΔCT method. Methods 2001, 25, 402–408. [Google Scholar] [CrossRef]
- Percher, A.; Ramakrishnan, S.; Thinon, E.; Yuan, X.; Yount, J.S.; Hang, H.C. Mass-tag labeling reveals site-specific and endogenous levels of protein S-fatty acylation. Proc. Natl. Acad. Sci. USA 2016, 113, 4302–4307. [Google Scholar] [CrossRef]
- González Montoro, A.; Quiroga, R.; Maccioni, H.J.; Valdez Taubas, J. A novel motif at the C-terminus of palmitoyltransferases is essential for Swf1 and Pfa3 function in vivo. Biochem. J. 2009, 419, 301–308. [Google Scholar] [CrossRef] [PubMed]
- Politis, E.G.; Roth, A.F.; Davis, N.G. Transmembrane topology of the protein palmitoyl transferase Akr1. J. Biol. Chem. 2005, 280, 10156–10163. [Google Scholar] [CrossRef] [PubMed]
- Ohno, Y.; Kihara, A.; Sano, T.; Igarashi, Y. Intracellular localization and tissue-specific distribution of human and yeast DHHC cysteine-rich domain-containing proteins. Biochim. Biophys. Acta (BBA) Mol. Cell Biol. Lipids 2006, 1761, 474–483. [Google Scholar] [CrossRef] [PubMed]
- Zafar, M.M.; Rehman, A.; Razzaq, A.; Parvaiz, A.; Mustafa, G.; Sharif, F.; Mo, H.; Youlu, Y.; Shakeel, A.; Ren, M. Genome-wide characterization and expression analysis of Erf gene family in cotton. BMC Plant Biol. 2022, 22, 134. [Google Scholar] [CrossRef] [PubMed]
- van der Fits, L.; Memelink, J. ORCA3, a jasmonate-responsive transcriptional regulator of plant primary and secondary metabolism. Science 2000, 289, 295–297. [Google Scholar] [CrossRef] [PubMed]
- Müller, M.; Munné-Bosch, S. Ethylene response factors: A key regulatory hub in hormone and stress signaling. Plant Physiol. 2015, 169, 32–41. [Google Scholar] [CrossRef]
- Chen, M.; Liu, X.; Huan, L.; Sun, M.; Liu, L.; Chen, X.; Gao, D.; Li, L. Genome-wide analysis of Dof family genes and their expression during bud dormancy in peach (Prunus persica). Sci. Hortic. 2017, 214, 18–26. [Google Scholar] [CrossRef]
- Noguero, M.; Atif, R.M.; Ochatt, S.; Thompson, R.D. The role of the DNA-binding One Zinc Finger (DOF) transcription factor family in plants. Plant Sci. 2013, 209, 32–45. [Google Scholar] [CrossRef] [PubMed]
- Sun, S.; Wang, B.; Jiang, Q.; Li, Z.; Jia, S.; Wang, Y.; Guo, H. Genome-wide analysis of BpDof genes and the tolerance to drought stress in birch (Betula platyphylla). PeerJ 2021, 9, e11938. [Google Scholar] [CrossRef] [PubMed]
- Wang, Z.; Wong, D.C.J.; Chen, Z.; Bai, W.; Si, H.; Jin, X. Emerging roles of plant DNA-binding with one finger transcription factors in various hormone and stress signaling pathways. Front. Plant Sci. 2022, 13, 844201. [Google Scholar] [CrossRef] [PubMed]
- Lu, K.; Li, T.; He, J.; Chang, W.; Zhang, R.; Liu, M.; Yu, M.; Fan, Y.; Ma, J.; Sun, W. qPrimerDB: A thermodynamics-based gene-specific qPCR primer database for 147 organisms. Nucleic Acids Res. 2018, 46, D1229–D1236. [Google Scholar] [CrossRef]
- Zhao, X.-Y.; Wang, J.-G.; Song, S.-J.; Wang, Q.; Kang, H.; Zhang, Y.; Li, S. Precocious leaf senescence by functional loss of PROTEIN S-ACYL TRANSFERASE14 involves the NPR1-dependent salicylic acid signaling. Sci. Rep. 2016, 6, 20309. [Google Scholar] [CrossRef] [PubMed]
- Stix, R.; Lee, C.-J.; Faraldo-Gómez, J.D.; Banerjee, A. Structure and mechanism of DHHC protein acyltransferases. J. Mol. Biol. 2020, 432, 4983–4998. [Google Scholar] [CrossRef] [PubMed]
- Mitchell, D.A.; Mitchell, G.; Ling, Y.; Budde, C.; Deschenes, R.J. Mutational Analysis of Saccharomyces cerevisiae Erf2 Reveals a Two-step Reaction Mechanism for Protein Palmitoylation by DHHC Enzymes. J. Biol. Chem. 2010, 285, 38104–38114. [Google Scholar] [CrossRef]
- Edger, P.P.; VanBuren, R.; Colle, M.; Poorten, T.J.; Wai, C.M.; Niederhuth, C.E.; Alger, E.I.; Ou, S.; Acharya, C.B.; Wang, J. Single-molecule sequencing and optical mapping yields an improved genome of woodland strawberry (Fragaria vesca) with chromosome-scale contiguity. Gigascience 2018, 7, gix124. [Google Scholar] [CrossRef] [PubMed]
- Li, Y.; Pi, M.; Gao, Q.; Liu, Z.; Kang, C. Updated annotation of the wild strawberry Fragaria vesca V4 genome. Hortic. Res. 2019, 6, 61. [Google Scholar] [CrossRef]
- Bannan, B.A.; Van Etten, J.; Kohler, J.A.; Tsoi, Y.; Hansen, N.M.; Sigmon, S.; Fowler, E.; Buff, H.; Williams, T.S.; Ault, J.G. The Drosophila protein palmitoylome: Characterizing palmitoyl-thioesterases and DHHC palmitoyl-transferases. Fly 2008, 2, 198–214. [Google Scholar] [CrossRef]
- Li, J.; Zhang, M.; Zhou, L. Protein S-acyltransferases and acyl protein thioesterases, regulation executors of protein S-acylation in plants. Front. Plant Sci. 2022, 13, 956231. [Google Scholar] [CrossRef] [PubMed]
- Zhou, L.-Z.; Li, S.; Feng, Q.-N.; Zhang, Y.-L.; Zhao, X.; Zeng, Y.-l.; Wang, H.; Jiang, L.; Zhang, Y. PROTEIN S-ACYL TRANSFERASE10 is critical for development and salt tolerance in Arabidopsis. Plant Cell 2013, 25, 1093–1107. [Google Scholar] [CrossRef] [PubMed]
- Chen, D.; Hao, F.; Mu, H.; Ahsan, N.; Thelen, J.J.; Stacey, G. S-acylation of P2K1 mediates extracellular ATP-induced immune signaling in Arabidopsis. Nat. Commun. 2021, 12, 2750. [Google Scholar] [CrossRef] [PubMed]
- Gao, J.; Huang, G.; Chen, X.; Zhu, Y.-X. PROTEIN S-ACYL TRANSFERASE 13/16 (PAT13/PAT16) modulate disease resistance by S-acylation of the NB-LRR protein R5L1 in Arabidopsis. J. Integr. Plant Biol. 2022, 64, 1789–1802. [Google Scholar] [CrossRef] [PubMed]










| Name | Gene ID | Chr. | AAs | MW (KDa) | pI | Instab. Index | A.I. | GRAVY | TMDs | N in Cytosol |
|---|---|---|---|---|---|---|---|---|---|---|
| FvPAT1 | FvH4_1g02030 | Chr1 | 634 | 69.2 | 6.29 | 29.4 | 84.1 | −0.21 | 4 | Yes |
| FvPAT2 | FvH4_1g10780 | Chr1 | 348 | 39.6 | 8.95 | 44.2 | 96.6 | 0.15 | 4 | Yes |
| FvPAT3 | FvH4_1g26210 | Chr1 | 524 | 59.5 | 9.61 | 49.6 | 86.0 | −0.17 | 4 | Yes |
| FvPAT4 | FvH4_1g28800 | Chr1 | 432 | 49.3 | 5.68 | 31.3 | 85.7 | −0.16 | 4 | Yes |
| FvPAT5 | FvH4_1g29200 | Chr1 | 389 | 44.3 | 8.85 | 33.0 | 85.8 | −0.08 | 4 | Yes |
| FvPAT6 | FvH4_2g10900 | Chr2 | 546 | 60.1 | 6.27 | 35.3 | 90.1 | −0.04 | 4 | Yes |
| FvPAT7 | FvH4_2g13200 | Chr2 | 431 | 48.7 | 6.64 | 42.0 | 85.2 | −0.15 | 4 | Yes |
| FvPAT8 | FvH4_3g35813 | Chr3 | 307 | 34.6 | 8.88 | 46.1 | 110.8 | 0.41 | 6 | Yes |
| FvPAT9 | FvH4_4g22230 | Chr4 | 440 | 49.6 | 7.81 | 41.1 | 76.1 | −0.15 | 4 | Yes |
| FvPAT10 | FvH4_4g30660 | Chr4 | 628 | 68.8 | 9.05 | 57.1 | 80.8 | −0.18 | 4 | Yes |
| FvPAT11 | FvH4_5g00750 | Chr5 | 310 | 35.1 | 7.09 | 45.5 | 106.0 | 0.43 | 4 | Yes |
| FvPAT12 | FvH4_5g08980 | Chr5 | 443 | 49.1 | 7.92 | 41.6 | 80.1 | −0.13 | 4 | Yes |
| FvPAT13 | FvH4_5g25830 | Chr5 | 630 | 69.3 | 8.35 | 60.6 | 72.4 | −0.34 | 4 | Yes |
| FvPAT14 | FvH4_6g04920 | Chr6 | 393 | 44.8 | 8.83 | 30.8 | 101.9 | 0.26 | 5 | No |
| FvPAT15 | FvH4_6g13410 | Chr6 | 284 | 32.0 | 7.97 | 50.1 | 95.4 | 0.24 | 4 | Yes |
| FvPAT16 | FvH4_6g14950 | Chr6 | 333 | 37.8 | 8.59 | 39.0 | 97.7 | 0.24 | 4 | Yes |
| FvPAT17 | FvH4_6g39520 | Chr6 | 746 | 80.4 | 8.38 | 53.1 | 75.2 | −0.22 | 4 | Yes |
| FvPAT18 | FvH4_6g53970 | Chr6 | 443 | 49.8 | 8.21 | 37.5 | 75.6 | −0.22 | 4 | Yes |
| FvPAT19 | FvH4_7g11740 | Chr7 | 319 | 35.6 | 9.32 | 34.4 | 107.0 | 0.40 | 4 | Yes |
| FvPAT20 | FvH4_7g17410 | Chr7 | 308 | 34.8 | 7.11 | 40.3 | 99.0 | 0.34 | 4 | Yes |
| FvPAT21 | FvH4_7g18860 | Chr7 | 276 | 31.6 | 8.78 | 36.3 | 92.8 | 0.26 | 4 | Yes |
Disclaimer/Publisher’s Note: The statements, opinions and data contained in all publications are solely those of the individual author(s) and contributor(s) and not of MDPI and/or the editor(s). MDPI and/or the editor(s) disclaim responsibility for any injury to people or property resulting from any ideas, methods, instructions or products referred to in the content. |
© 2025 by the authors. Licensee MDPI, Basel, Switzerland. This article is an open access article distributed under the terms and conditions of the Creative Commons Attribution (CC BY) license (https://creativecommons.org/licenses/by/4.0/).
Share and Cite
Gu, S.; Nie, X.; George, A.; Tyler, K.; Xing, Y.; Qin, L.; Qi, B. Bioinformatics and Expression Profiling of the DHHC-CRD S-Acyltransferases Reveal Their Roles in Growth and Stress Response in Woodland Strawberry (Fragaria vesca). Plants 2025, 14, 127. https://doi.org/10.3390/plants14010127
Gu S, Nie X, George A, Tyler K, Xing Y, Qin L, Qi B. Bioinformatics and Expression Profiling of the DHHC-CRD S-Acyltransferases Reveal Their Roles in Growth and Stress Response in Woodland Strawberry (Fragaria vesca). Plants. 2025; 14(1):127. https://doi.org/10.3390/plants14010127
Chicago/Turabian StyleGu, Si, Xinghua Nie, Amal George, Kyle Tyler, Yu Xing, Ling Qin, and Baoxiu Qi. 2025. "Bioinformatics and Expression Profiling of the DHHC-CRD S-Acyltransferases Reveal Their Roles in Growth and Stress Response in Woodland Strawberry (Fragaria vesca)" Plants 14, no. 1: 127. https://doi.org/10.3390/plants14010127
APA StyleGu, S., Nie, X., George, A., Tyler, K., Xing, Y., Qin, L., & Qi, B. (2025). Bioinformatics and Expression Profiling of the DHHC-CRD S-Acyltransferases Reveal Their Roles in Growth and Stress Response in Woodland Strawberry (Fragaria vesca). Plants, 14(1), 127. https://doi.org/10.3390/plants14010127

