Rehmannia glutinosa RgMATE35 Participates in the Root Secretion of Phenolic Acids and Modulates the Development of Plant Replant Disease
Abstract
1. Introduction
2. Results
2.1. Expression Pattern Analysis of RgMATE35 in R. glutinosa
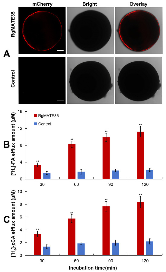
2.2. Subcellular Localization of RgMATE35
2.3. Assessment of RgMATE35 Efflux Activity in Xenopus oocytes
2.4. Functional Characterization of RgMATE35 in R. glutinosa
2.5. Expression Pattern of RgMATE35 and Biomass Assessment in the Transgenic and WT R. glutinosa Under CM Stress
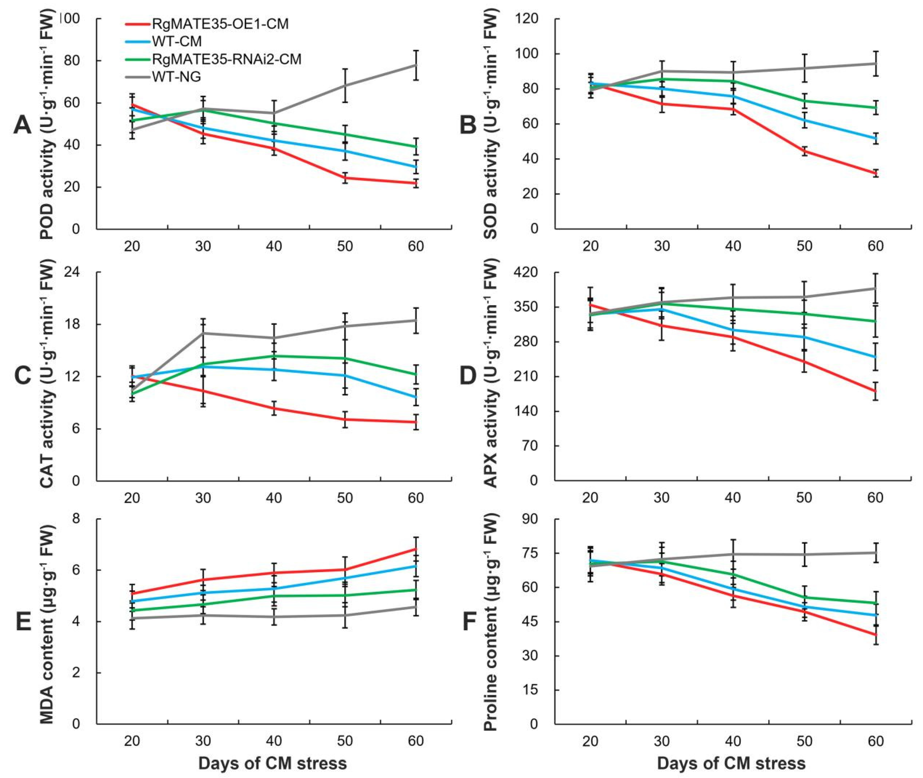
2.6. Physiological Characteristics of the Transgenic and WT R. glutinosa Under CM Stress
3. Discussion
4. Materials and Methods
4.1. R. glutinosa Culture, Total RNA Isolation and Reverse Transcription
4.2. QRT-PCR
4.3. Construction of Various Expression Vectors
4.4. Subcellular Localization Determination
4.5. Heterologous Expression and Transport Activity Assay of RgMATE35 in X. oocytes
4.6. Generation of the Transgenic Lines of R. glutinosa
4.7. Determination of FA and pCA Contents from Root Exudates of R. glutinosa Seedlings
4.8. Culture and Collection of R. glutinosa Subjected to CM Stress
4.9. Measurement of Molecular and Physio-Biochemical Characteristics of R. glutinosa
4.10. Statistical Analysis
5. Conclusions
Supplementary Materials
Author Contributions
Funding
Data Availability Statement
Conflicts of Interest
References
- Ghimire, B.K.; Ghimire, B.; Yu, C.Y.; Chung, I.M. Allelopathic and Autotoxic Effects of Medicago Sativa-Derived Allelochemicals. Plants 2019, 8, 233. [Google Scholar] [CrossRef] [PubMed]
- Yang, Y.H.; Wang, C.J.; Li, R.F.; Zhang, Z.Y.; Yang, H.; Chu, C.Y.; Li, J.T. Overexpression of RgPAL Family Genes Involved in Phenolic Biosynthesis Promotes the Replanting Disease Development in Rehmannia Glutinosa. J. Plant Physiol. 2021, 257, 153339. [Google Scholar] [CrossRef]
- Anh, L.H.; Quan, N.V.; Nghia, L.T.; Xuan, T.D. Phenolic allelochemicals: Achievements, limitations, and prospective approaches in weed management. Weed Biol. Manag. 2021, 21, 37–67. [Google Scholar]
- Mushtaq, W.; Fauconnier, M.L. Phenolic Profiling Unravelling Allelopathic Encounters in Agroecology. Plant Stress 2024, 13, 100523. [Google Scholar] [CrossRef]
- Bais, H.P.; Park, S.W.; Weir, T.L.; Callaway, R.M.; Vivanco, J.M. How Plants Communicate Using the Underground Information Superhighway. Trends Plant Sci. 2004, 9, 26–32. [Google Scholar] [CrossRef] [PubMed]
- Li, J.; Huang, Y.; Chen, L.; Gao, S.; Zhang, J.; Zhang, D. Understory Plant Diversity and Phenolic Allelochemicals across a Range of Eucalyptus Grandis Plantation Ages. J. For. Res. 2023, 34, 1577–1590. [Google Scholar] [CrossRef]
- Hu, L.; Robert, C.A.M.; Cadot, S.; Zhang, X.; Ye, M.; Li, B.; Manzo, D.; Chervet, N.; Steinger, T.; Van Der Heijden, M.G.A.; et al. Root Exudate Metabolites Drive Plant-Soil Feedbacks on Growth and Defense by Shaping the Rhizosphere Microbiota. Nat. Commun. 2018, 9, 2738. [Google Scholar] [CrossRef] [PubMed]
- Kanfra, X.; Liu, B.; Beerhues, L.; Sørensen, S.J.; Heuer, H. Free-Living Nematodes Together with Associated Microbes Play an Essential Role in Apple Replant Disease. Front. Plant Sci. 2018, 9, 1666. [Google Scholar] [CrossRef]
- Feng, F.; Yang, C.; Li, Y.; Zhan, S.; Liu, H.; Chen, A.; Wang, J.; Zhang, Z.; Li, G. Key Molecular Events Involved in Root Exudates-Mediated Replanted Disease of Rehmannia Glutinosa. Plant Physiol. Biochem. 2022, 172, 136–150. [Google Scholar] [CrossRef]
- Ren, X.; Yan, Z.; He, X.; Li, X.; Qin, B. Allelochemicals from Rhizosphere Soils of Glycyrrhiza Uralensis Fisch: Discovery of the Autotoxic Compounds of a Traditional Herbal Medicine. Ind. Crops Prod. 2017, 97, 302–307. [Google Scholar] [CrossRef]
- Duan, Y.N.; Jiang, W.T.; Zhang, R.; Chen, R.; Chen, X.S.; Yin, C.M.; Mao, Z.Q. Discovery of Fusarium Proliferatum f. Sp. Malus Domestica Causing Apple Replant Disease in China. Plant Dis. 2022, 106, 2958–2966. [Google Scholar] [CrossRef] [PubMed]
- Reim, S.; Emeriewen, O.F.; Peil, A.; Flachowsky, H. Deciphering the Mechanism of Tolerance to Apple Replant Disease Using a Genetic Mapping Approach in a Malling 9 × M. × Robusta 5 Population Identifies SNP Markers Linked to Candidate Genes. Int. J. Mol. Sci. 2023, 24, 6307. [Google Scholar] [CrossRef] [PubMed]
- Wu, L.; Wang, J.; Huang, W.; Wu, H.; Chen, J.; Yang, Y.; Zhang, Z.; Lin, W. Plant-Microbe Rhizosphere Interactions Mediated by Rehmannia Glutinosa Root Exudates under Consecutive Monoculture. Sci. Rep. 2015, 5, 15871. [Google Scholar] [CrossRef] [PubMed]
- Wu, H.; Wu, L.; Wang, J.; Zhu, Q.; Lin, S.; Xu, J.; Zheng, C.; Chen, J.; Qin, X.; Fang, C.; et al. Mixed Phenolic Acids Mediated Proliferation of Pathogens Talaromyces Helicus and Kosakonia Sacchari in Continuously Monocultured Radix Pseudostellariae RhizosphereSoil. Front. Microbiol. 2016, 7, 335. [Google Scholar] [CrossRef] [PubMed]
- Li, J.; Lin, S.; Zhang, Q.; Zhang, Q.; Hu, W.; He, H. Fine-Root Traits of Allelopathic Rice at the Seedling Stage and Their Relationship with Allelopathic Potential. Peer J. 2019, 7, e7006. [Google Scholar] [CrossRef]
- Ali, A.; Ghani, M.I.; Haiyan, D.; Iqbal, M.; Cheng, Z.; Cai, Z. Garlic Substrate Induces Cucumber Growth Development and Decreases Fusarium Wilt through Regulation of Soil Microbial Community Structure and Diversity in Replanted Disturbed Soil. Int. J. Mol. Sci. 2020, 21, 6008. [Google Scholar] [CrossRef]
- Bi, X.B.; Yang, J.X.; Gao, W.-W. Autotoxicity of Phenolic Compounds from the Soil of American Ginseng (Panax Quinquefolium L.). Allelopathy J. 2010, 25, 115–121. [Google Scholar]
- Cheng, J.; Zhou, C.; Xie, Y.; Wang, M.; Zhou, C.; Li, X.; Du, Y.; Lu, F. A New Method for Simultaneous Determination of 14 Phenolic Acids in Agricultural Soils by Multiwavelength HPLC-PDA Analysis. RSC Adv. 2022, 12, 14939–14944. [Google Scholar] [CrossRef]
- Zhang, H.; Zhu, H.; Pan, Y.; Yu, Y.; Luan, S.; Li, L. A DTX/MATE-Type Transporter Facilitates Abscisic Acid Efflux and Modulates ABA Sensitivity and Drought Tolerance in Arabidopsis. Mol. Plant. 2014, 7, 1522–1532. [Google Scholar] [CrossRef]
- Wang, Z.; Liu, Y.; Cui, W.; Gong, L.; He, Y.; Zhang, Q.; Meng, X.; Yang, Z.; You, J. Characterization of GmMATE13 in Its Contribution of Citrate Efflux and Aluminum Resistance in Soybeans. Front. Plant Sci. 2022, 13, 1027560. [Google Scholar] [CrossRef]
- Gao, P.; Han, R.; Xu, H.; Wei, Y.; Yu, Y. Identification of MATE Family and Characterization of GmMATE13 and GmMATE75 in Soybean’s Response to Aluminum Stress. Int. J. Mol. Sci. 2024, 25, 3711. [Google Scholar] [CrossRef] [PubMed]
- Mathew, D.; Valsalan, R.; Shijili, M. Genome-Wide Mining and Characterization of MATE Transporters in Coriandrum Sativum L. Mol. Biol. Res. Commun. 2024, 13, 155–164. [Google Scholar] [PubMed]
- Shen, H.; Hou, Y.; Wang, X.; Li, Y.; Wu, J.; Lou, H. Genome-Wide Identification, Expression Analysis under Abiotic Stress and Co-Expression Analysis of MATE Gene Family in Torreya Grandis. Int. J. Mol. Sci. 2024, 25, 3859. [Google Scholar] [CrossRef]
- Dobritzsch, M.; Lübken, T.; Eschen-Lippold, L.; Gorzolka, K.; Blum, E.; Matern, A.; Marillonnet, S.; Böttcher, C.; Dräger, B.; Rosahl, S. MATE Transporter-Dependent Export of Hydroxycinnamic Acid Amides. Plant Cell 2016, 28, 583–596. [Google Scholar] [CrossRef]
- Nawrath, C.; Heck, S.; Parinthawong, N.; Métraux, J.P. EDS5, an Essential Component of Salicylic Acid-Dependent Signaling for Disease Resistance in Arabidopsis, Is a Member of the MATE Transporter Family. Plant Cell 2002, 14, 275–286. [Google Scholar] [CrossRef]
- Serrano, M.; Wang, B.; Aryal, B.; Garcion, C.; Abou-Mansour, E.; Heck, S.; Geisler, M.; Mauch, F.; Nawrath, C.; Métraux, J.-P. Export of Salicylic Acid from the Chloroplast Requires the Multidrug and Toxin Extrusion-Like Transporter EDS5. Plant Physiol. 2013, 162, 1815–1821. [Google Scholar] [CrossRef]
- Ishimaru, Y.; Kakei, Y.; Shimo, H.; Bashir, K.; Sato, Y.; Sato, Y.; Uozumi, N.; Nakanishi, H.; Nishizawa, N.K. A Rice Phenolic Efflux Transporter Is Essential for Solubilizing Precipitated Apoplasmic Iron in the Plant Stele. J. Biol. Chem. 2011, 286, 24649–24655. [Google Scholar] [CrossRef]
- Bashir, K.; Ishimaru, Y.; Shimo, H.; Kakei, Y.; Senoura, T.; Takahashi, R.; Sato, Y.; Sato, Y.; Uozumi, N.; Nakanishi, H.; et al. Rice Phenolics Efflux Transporter 2 (PEZ2) Plays an Important Role in Solubilizing Apoplasmic Iron. Soil Sci. Plant Nutr. 2011, 57, 803–812. [Google Scholar] [CrossRef]
- Magalhaes, J.V.; Liu, J.; Guimarães, C.T.; Lana, U.G.P.; Alves, V.M.C.; Wang, Y.H.; Schaffert, R.E.; Hoekenga, O.A.; Piñeros, M.A.; Shaff, J.E.; et al. A Gene in the Multidrug and Toxic Compound Extrusion (MATE) Family Confers Aluminum Tolerance in Sorghum. Nat. Genet. 2007, 39, 1156–1161. [Google Scholar] [CrossRef]
- Zhong, Y.; Xun, W.; Wang, X.; Tian, S.; Zhang, Y.; Li, D.; Zhou, Y.; Qin, Y.; Zhang, B.; Zhao, G.; et al. Root-Secreted Bitter Triterpene Modulates the Rhizosphere Microbiota to Improve Plant Fitness. Nat. Plants 2022, 8, 887–896. [Google Scholar] [CrossRef]
- Yang, Y.H.; Yang, H.; Li, M.J.; Zhang, Z.Y.; Yi, Y.J.; Li, R.F.; Dong, C.; Wang, C.J. Identification, Subcellular Localization and Expression Analysis of the RgMATEs Potentially Involved in Phenolics Release in Rehmannia Glutinosa. Int. J. Agric. Biol. 2020, 24, 1196–1206. [Google Scholar]
- Kvastad, L.; Carlberg, K.; Larsson, L.; Villacampa, E.G.; Stuckey, A.; Stenbeck, L.; Mollbrink, A.; Zamboni, M.; Magnusson, J.P.; Basmaci, E.; et al. The Spatial RNA Integrity Number Assay for in Situ Evaluation of Transcriptome Quality. Commun. Biol. 2021, 4, 57. [Google Scholar] [CrossRef]
- Johnson, M.T.; Carpenter, E.J.; Tian, Z.; Bruskiewich, R.; Burris, J.N.; Carrigan, C.T.; Chase, M.W.; Clarke, N.D.; Covshoff, S.; Depamphilis, C.W.; et al. Evaluating Methods for Isolating Total RNA and Predicting the Success of Sequencing Phylogenetically Diverse Plant Transcriptomes. PLoS ONE 2012, 7, e50226. [Google Scholar] [CrossRef]
- Fujii, M.; Yokosho, K.; Yamaji, N.; Saisho, D.; Yamane, M.; Takahashi, H.; Sato, K.; Nakazono, M.; Ma, J.F. Acquisition of Aluminium Tolerance by Modification of a Single Gene in Barley. Nat. Commun. 2012, 3, 713. [Google Scholar] [CrossRef] [PubMed]
- Du, J.; Yin, W.; Zhang, Z.; Hou, J.; Huang, J.; Li, J. Autotoxicity and Phenolic Acids Content in Soils with Different Planting Interval Years of Rehmannia Glutinosa. Chin. J. Ecol. 2009, 28, 445–450. (In Chinese) [Google Scholar]
- Zhang, B.; Weston, L.A.; Li, M.; Zhu, X.; Weston, P.A.; Feng, F.; Zhang, B.; Zhang, L.; Gu, L.; Zhang, Z. Rehmannia Glutinosa Replant Issues: Root Exudate-Rhizobiome Interactions Clearly Influence Replant Success. Front. Microbiol. 2020, 11, 1413. [Google Scholar] [CrossRef] [PubMed]
- Du, H.; Ryan, P.R.; Liu, C.; Li, H.; Hu, W.; Yan, W.; Huang, Y.; He, W.; Luo, B.; Zhang, X.; et al. ZmMATE6 From Maize Encodes a Citrate Transporter That Enhances Aluminum Tolerance in Transgenic Arabidopsis Thaliana. Plant Sci. 2021, 311, 111016. [Google Scholar] [CrossRef]
- Maron, L.G.; Piñeros, M.A.; Guimarães, C.T.; Magalhaes, J.V.; Pleiman, J.K.; Mao, C.; Shaff, J.; Belicuas, S.N.J.; Kochian, L.V. Two Functionally Distinct Members of the MATE (Multi-Drug and Toxic Compound Extrusion) Family of Transporters Potentially Underlie Two Major Aluminum Tolerance QTLs in Maize. Plant J. 2010, 61, 728–740. [Google Scholar] [CrossRef]
- Das, N.; Bhattacharya, S.; Bhattacharyya, S.; Maiti, M.K. Expression of Rice MATE Family Transporter OsMATE2 Modulates Arsenic Accumulation in Tobacco and Rice. Plant Mol. Biol. 2018, 98, 101–120. [Google Scholar] [CrossRef]
- Kumar, N.; Singh, H.; Giri, K.; Kumar, A.; Joshi, A.; Yadav, S.; Singh, R.; Bisht, S.; Kumari, R.; Jeena, N.; et al. Physiological and Molecular Insights into the Allelopathic Effects on Agroecosystems under Changing Environmental Conditions. Physiol. Mol. Biol. Plants 2024, 30, 417–433. [Google Scholar] [CrossRef]
- Li, M.; Yang, Y.; Feng, F.; Zhang, B.; Chen, S.; Yang, C.; Gu, L.; Wang, F.; Zhang, J.; Chen, A.; et al. Differential Proteomic Analysis of Replanted Rehmannia Glutinosa Roots by iTRAQ Reveals Molecular Mechanisms for Formation of Replant Disease. BMC Plant Biol. 2017, 17, 116. [Google Scholar] [CrossRef] [PubMed]
- Ni, X.; Jin, C.; Liu, A.; Chen, Y.; Hu, Y. Physiological and Transcriptomic Analyses to Reveal Underlying Phenolic Acid Action in Consecutive Monoculture Problem of Polygonatum Odoratum. BMC Plant Biol. 2021, 21, 362. [Google Scholar] [CrossRef]
- Zhang, J.; Wei, Y.; Li, H.; Hu, J.; Zhao, Z.; Wu, Y.; Yang, H.; Li, J.; Zhou, Y. Rhizosphere Microbiome and Phenolic Acid Exudation of the Healthy and Diseased American Ginseng Were Modulated by the Cropping History. Plants 2023, 12, 2993. [Google Scholar] [CrossRef]
- Zhang, B.; Li, X.; Zhang, L.; Gu, L.; Feng, F.; Li, M.J.; Wang, F.; Lin, W.; Zhang, Z.Y. Alleviatory Effect of Spent Pleurotus Eryngii Quel Substrate on Replant Problem of Rehmannia Glutinosa Libosch. Int. J. Phytoremediation 2018, 20, 61–67. [Google Scholar] [CrossRef] [PubMed]
- Qiu, W.; Wang, N.; Dai, J.; Wang, T.; Kochian, L.V.; Liu, J.; Zuo, Y. AhFRDL1-Mediated Citrate Secretion Contributes to Adaptation to Iron Deficiency and Aluminum Stress in Peanuts. J. Exp. Bot. 2019, 70, 2873–2886. [Google Scholar] [CrossRef]
- Kawasaki, A.; Dennis, P.G.; Forstner, C.; Raghavendra, A.K.H.; Mathesius, U.; Richardson, A.E.; Delhaize, E.; Gilliham, M.; Watt, M.; Ryan, P.R. Manipulating Exudate Composition from Root Apices Shapes the Microbiome throughout the Root System. Plant Physiol. 2021, 187, 2279–2295. [Google Scholar] [CrossRef]
- Yang, Y.H.; Yang, H.; Li, R.F.; Li, C.X.; Zeng, L.; Wang, C.J.; Li, N.; Luo, Z. A Rehmannia Glutinosa Cinnamate 4-Hydroxylase Promotes Phenolic Accumulation and Enhances Tolerance to Oxidative Stress. Plant Cell Rep. 2021, 40, 375–391. [Google Scholar] [CrossRef] [PubMed]
- Yang, Y.H.; Li, M.J. Cloning, Molecular Characterization, and Expression Analysis of a Nucleoporin Gene (rgNUP98-96) from Rehmannia Glutinosa. Genet. Mol. Res. 2015, 14, 13022–13032. [Google Scholar] [CrossRef]
- Livak, K.J.; Schmittgen, T.D. Analysis of Relative Gene Expression Data Using Real-Time Quantitative PCR and the 2−ΔΔCt Method. Methods 2001, 25, 402–408. [Google Scholar] [CrossRef]
- Yoo, S.D.; Cho, Y.H.; Sheen, J. Arabidopsis Mesophyll Protoplasts: A Versatile Cell System for Transient Gene Expression Analysis. Nat. Protoc. 2007, 2, 1565–1572. [Google Scholar] [CrossRef]
- Wise, A.A.; Liu, Z.; Binns, A.N. Three Methods for the Introduction of Foreign DNA into Agrobacterium. Methods Mol. Biol. 2006, 343, 43–53. [Google Scholar] [PubMed]
- Yang, Y.; Zhang, Z.; Li, R.; Yi, Y.; Yang, H.; Wang, C.; Wang, Z.; Liu, Y. RgC3H Involves in the Biosynthesis of Allelopathic Phenolic Acids and Alters Their Release Amount in Rehmannia Glutinosa Roots. Plants 2020, 9, 567. [Google Scholar] [CrossRef] [PubMed]
- Murray, M.G.; Thompson, W.F. Rapid Isolation of High Molecular Weight Plant DNA. Nucleic Acids Res. 1980, 8, 4321–4325. [Google Scholar] [CrossRef] [PubMed]
- Arnnok, P.; Ruangviriyachai, C.; Mahachai, R.; Techawongstien, S.; Chanthai, S. Optimization and Determination of Polyphenol Oxidase and Peroxidase Activities in Hot Pepper (Capsicum Annuum L.) Pericarb. Int. Food Res. J. 2010, 17, 385–392. [Google Scholar]
- He, S.; Han, Y.; Wang, Y.; Zhai, H.; Liu, Q. In Vitro Selection and Identification of Sweetpotato (Ipomoea Batatas (L.) Lam.) Plants Tolerant to NaCl. Plant Cell Tiss. Organ Cult. 2009, 96, 69–74. [Google Scholar] [CrossRef]
- Beers, R.F.; Sizer, I.W. A Spectrophotometric Method for Measuring the Breakdown of Hydrogen Peroxide by Catalase. J. Biol. Chem. 1952, 195, 133–140. [Google Scholar] [CrossRef]
- Shao, X.; Wang, H.; Xu, F.; Cheng, S. Effects and Possible Mechanisms of Tea Tree Oil Vapor Treatment on the Main Disease in Postharvest Strawberry Fruit. Postharvest Biol. Tec. 2013, 77, 94–101. [Google Scholar] [CrossRef]
- Heath, R.L.; Packer, L. Photo Peroxidation in Isolated Chloroplasts. I. Kinetics and Stoichiometry of Fatty Acid Peroxidation. Arch Biochem. Biophys. 1968, 125, 189–198. [Google Scholar] [CrossRef]
- Duan, Y.; Zhang, W.; Li, B.; Wang, Y.; Li, K.; Sodmergen; Han, C.; Zhang, Y.; Li, X. An Endoplasmic Reticulum Response Pathway Mediates Programmed Cell Death of Root Tip Induced by Water Stress in Arabidopsis. New Phytol. 2010, 186, 681–695. [Google Scholar] [CrossRef]






Disclaimer/Publisher’s Note: The statements, opinions and data contained in all publications are solely those of the individual author(s) and contributor(s) and not of MDPI and/or the editor(s). MDPI and/or the editor(s) disclaim responsibility for any injury to people or property resulting from any ideas, methods, instructions or products referred to in the content. |
© 2024 by the authors. Licensee MDPI, Basel, Switzerland. This article is an open access article distributed under the terms and conditions of the Creative Commons Attribution (CC BY) license (https://creativecommons.org/licenses/by/4.0/).
Share and Cite
Yang, Y.; Guo, B.; Jin, Y.; Li, M.; Wang, Z.; Zhao, J.; Ma, H.; Wu, T.; Zhang, Z. Rehmannia glutinosa RgMATE35 Participates in the Root Secretion of Phenolic Acids and Modulates the Development of Plant Replant Disease. Plants 2024, 13, 3007. https://doi.org/10.3390/plants13213007
Yang Y, Guo B, Jin Y, Li M, Wang Z, Zhao J, Ma H, Wu T, Zhang Z. Rehmannia glutinosa RgMATE35 Participates in the Root Secretion of Phenolic Acids and Modulates the Development of Plant Replant Disease. Plants. 2024; 13(21):3007. https://doi.org/10.3390/plants13213007
Chicago/Turabian StyleYang, Yanhui, Bingyang Guo, Yan Jin, Mingjie Li, Zichao Wang, Jiaqi Zhao, Haiqin Ma, Tongyu Wu, and Zhongyi Zhang. 2024. "Rehmannia glutinosa RgMATE35 Participates in the Root Secretion of Phenolic Acids and Modulates the Development of Plant Replant Disease" Plants 13, no. 21: 3007. https://doi.org/10.3390/plants13213007
APA StyleYang, Y., Guo, B., Jin, Y., Li, M., Wang, Z., Zhao, J., Ma, H., Wu, T., & Zhang, Z. (2024). Rehmannia glutinosa RgMATE35 Participates in the Root Secretion of Phenolic Acids and Modulates the Development of Plant Replant Disease. Plants, 13(21), 3007. https://doi.org/10.3390/plants13213007

