A Comprehensive Analysis In Silico of KCS Genes in Maize Revealed Their Potential Role in Response to Abiotic Stress
Abstract
1. Introduction
2. Results
2.1. Identification and Chromosomal Location Analysis of KCS Genes in Maize
2.2. Evolutionary Analysis of ZmKCS Proteins
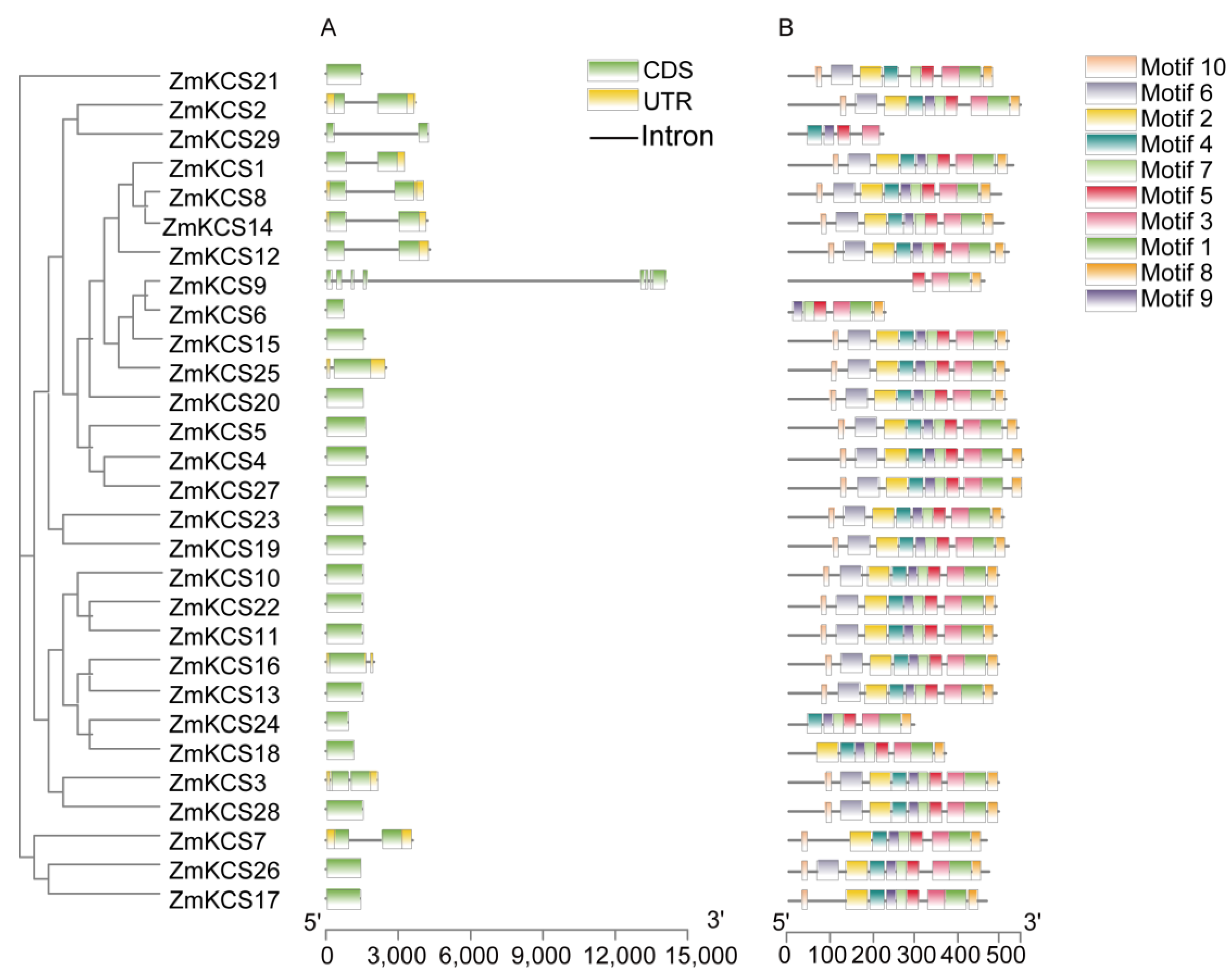
2.3. Gene Structure and Conserved Motif Analysis of ZmKCS Genes
2.4. Multiple Sequence Alignment, Secondary Structure Prediction, and Three-Dimensional Modeling of the ZmKCS Proteins
2.5. Analysis of the Subcellular Localization of the ZmKCS Proteins
2.6. Cis-Acting Element Analysis of the ZmKCS Gene Promoter
2.7. Expression Profiling and Pattern Analysis of ZmKCS Genes Under Abiotic Stresses
3. Discussion
4. Materials and Methods
4.1. Identification of KCS Gene Family Members in Maize
4.2. Chromosome Localization Analysis of ZmKCS Genes
4.3. Phylogenetic Tree Construction and Collinearity Analysis of KCS Genes in Seven Species
4.4. Analysis of Gene Structure and Protein Conserved Motifs of ZmKCS Genes
4.5. Secondary Structure Prediction and Three-Dimensional Model Construction of ZmKCS Proteins
4.6. Cis-Acting Element Analysis of ZmKCS Genes Promoter Regions
4.7. Subcellular Localisation Analysis of ZmKCS Proteins
4.8. Plant Materials, Stress Treatments, and RNA Extraction
4.9. Expression Profiling and qRT-PCR Analysis of ZmKCS Genes
5. Conclusions
Supplementary Materials
Author Contributions
Funding
Data Availability Statement
Conflicts of Interest
References
- Haslam, T.M.; Kunst, L. Extending the story of very-long-chain fatty acid elongation. Plant Sci. 2013, 210, 93–107. [Google Scholar] [CrossRef]
- Bach, L.; Faure, J.D. Role of very-long-chain fatty acids in plant development, when chain length does matter. Comptes Rendus Biol. 2010, 333, 361–370. [Google Scholar] [CrossRef]
- Batsale, M.; Bahammou, D.; Fouillen, L.; Mongrand, S.; Joubès, J.; Domergue, F. Biosynthesis and functions of very-long-chain fatty acids in the responses of plants to abiotic and biotic stresses. Cells 2021, 10, 1284. [Google Scholar] [CrossRef]
- Zhang, A.; Xu, J.; Xu, X.; Wu, J.; Li, P.; Wang, B.; Fang, H. Genome-wide identification and characterization of the KCS gene family in Sorghum (Sorghum bicolor (L.) Moench). PeerJ 2022, 10, e14156. [Google Scholar] [CrossRef]
- Kihara, A. Very long-chain fatty acids: Elongation, physiology and related disorders. J. Biochem. 2012, 152, 387–395. [Google Scholar] [CrossRef] [PubMed]
- Erdbrügger, P.; Fröhlich, F. The role of very long chain fatty acids in yeast physiology and human diseases. Biol. Chem. 2020, 402, 25–38. [Google Scholar] [CrossRef]
- Zhukov, A.V.; Shumskaya, M. Very-long-chain fatty acids (VLCFAs) in plant response to stress. Funct. Plant Biol. 2020, 47, 695–703. [Google Scholar] [CrossRef]
- Raffaele, S.; Leger, A.; Roby, D. Very long chain fatty acid and lipid signaling in the response of plants to pathogens. Plant Signal Behav. 2009, 4, 94–99. [Google Scholar] [CrossRef] [PubMed]
- Schneiter, R.; Hitomi, M.; Ivessa, A.S.; Fasch, E.V.; Kohlwein, S.D.; Tartakoff, A.M. A yeast acetyl coenzyme A carboxylase mutant links very-long-chain fatty acid synthesis to the structure and function of the nuclear membrane-pore complex. Mol. Cell Biol. 1996, 16, 7161–7172. [Google Scholar] [CrossRef]
- Paul, S.; Gable, K.; Beaudoin, F.; Cahoon, E.; Jaworski, J.; Napier, J.A.; Dunn, T.M. Members of the Arabidopsis FAE1-like 3-ketoacyl-coA synthase gene family substitute for the Elop proteins of saccharomyces cerevisiae. J. Biol. Chem. 2006, 281, 9018–9029. [Google Scholar] [CrossRef] [PubMed]
- De Bigault Du Granrut, A.; Cacas, J.L. How very-long-chain fatty acids could signal stressful conditions in plants? Front. Plant Sci. 2016, 7, 1490. [Google Scholar] [CrossRef] [PubMed]
- Hu, W.; Chen, L.; Qiu, X.; Wei, J.; Lu, H.; Sun, G.; Ma, X.; Yang, Z.; Zhu, C.; Hou, Y.; et al. AKR2A participates in the regulation of cotton fiber development by modulating biosynthesis of very-long-chain fatty acids. Plant Biotechnol. J. 2020, 18, 526–539. [Google Scholar] [CrossRef]
- Bernard, A.; Joubès, J. Arabidopsis cuticular waxes: Advances in synthesis, export and regulation. Prog. Lipid Res. 2013, 52, 110–129. [Google Scholar] [CrossRef] [PubMed]
- Xing, J.; Zhu, M.; Xu, H.; Liu, H.; Wang, Y. Genome-wide characterization of the role of the KCS gene family in Allium fistulosum L. as regulators of abiotic stress responses. Sci. Hortic. 2023, 322, 112407. [Google Scholar] [CrossRef]
- Gong, Y.; Wang, D.; Xie, H.; Zhao, Z.; Chen, Y.; Zhang, D.; Jiao, Y.; Shi, M.; Lv, P.; Sha, Q.; et al. Genome-wide identification and expression analysis of the KCS gene family in soybean (Glycine max) reveal their potential roles in response to abiotic stress. Front. Plant Sci. 2023, 14, 1291731. [Google Scholar] [CrossRef] [PubMed]
- Khan, U.M.; Rana, I.A.; Shaheen, N.; Raza, Q.; Rehman, H.M.; Maqbool, R.; Khan, I.A.; Atif, R.M. Comparative phylogenomic insights of KCS and ELO gene families in Brassica species indicate their role in seed development and stress responsiveness. Sci. Rep. 2023, 13, 3577. [Google Scholar] [CrossRef]
- Tong, T.; Fang, Y.; Zhang, Z.; Zheng, J.; Zhang, X.; Li, J.; Niu, C.; Xue, D.; Zhang, X. Genome-wide identification and expression pattern analysis of the KCS gene family in barley. Plant Growth Regul. 2021, 93, 89–103. [Google Scholar] [CrossRef]
- Rizwan, H.M.; Shaozhong, F.; Li, X.; Bilal Arshad, M.; Yousef, A.F.; Chenglong, Y.; Shi, M.; Jaber, M.Y.M.; Anwar, M.; Hu, S.-Y.; et al. Genome-wide identification and expression profiling of KCS gene family in passion fruit (Passiflora edulis) under Fusarium kyushuense and drought stress conditions. Front. Plant Sci. 2022, 13, 872263. [Google Scholar] [CrossRef] [PubMed]
- Wang, H.; He, T.; Huang, C.; Wang, K.; Shi, D.; Si, X.; Xu, Y.; Lyu, S.; Huang, J.; Li, Y. Genome-wide identification of KCS gene family in Carya illinoinensis and their roles under abiotic stress conditions. Sci. Hortic. 2023, 321, 112343. [Google Scholar] [CrossRef]
- Liu, X.; Zhao, Z.; Yang, Y.; Xu, H.; Bi, Q.; Wang, L. Genome-wide identification and expression analysis of the KCS gene family in yellow horn reveal their putative function on abiotic stress responses and wax accumulation. Horticulturae 2023, 9, 25. [Google Scholar] [CrossRef]
- Huai, D.; Xue, X.; Li, Y.; Wang, P.; Li, J.; Yan, L.; Chen, Y.; Wang, X.; Liu, N.; Kang, Y.; et al. Genome-wide identification of peanut KCS genes reveals that AhKCS1 and AhKCS28 are involved in regulating VLCFA contents in seeds. Front. Plant Sci. 2020, 11, 406. [Google Scholar] [CrossRef] [PubMed]
- Zhang, J.; Zhang, C.; Li, X.; Liu, Z.-Y.; Liu, X.; Wang, C.L. Comprehensive analysis of KCS gene family in pear reveals the involvement of PbrKCSs in cuticular wax and suberin synthesis and pear fruit skin formation. Plant Mol. Biol. 2023, 112, 341–356. [Google Scholar] [CrossRef] [PubMed]
- Todd, J.; Post-Beittenmiller, D.; Jaworski, J.G. KCS1 encodes a fatty acid elongase 3-ketoacyl-CoA synthase affecting wax biosynthesis in Arabidopsis thaliana. Plant J. 1999, 17, 119–130. [Google Scholar] [CrossRef]
- Luo, N.; Wang, Y.; Liu, Y.; Wang, Y.; Guo, Y.; Chen, C.; Gan, Q.; Song, Y.; Fan, Y.; Jin, S.; et al. 3-ketoacyl-CoA synthase 19 contributes to the biosynthesis of seed lipids and cuticular wax in Arabidopsis and abiotic stress tolerance. Plant Cell Environ. 2024, 47, 4599–4614. [Google Scholar] [CrossRef] [PubMed]
- Huang, H.; Yang, X.; Zheng, M.; Lü, S.; Zhao, H. Fine-tuning the activities of β-KETOACYL-COA SYNTHASE 3 (KCS3) and KCS12 in Arabidopsis Is essential for maintaining cuticle integrity. J. Exp. Bot. 2023, 74, 6575–6587. [Google Scholar] [CrossRef]
- Yang, S.; Tang, H.; Wei, X.; Zhao, Y.; Wang, Z.; Su, H.; Niu, L.; Yuan, Y.; Zhang, X. BrWAX3, encoding a β-ketoacyl-CoA synthase, plays an essential role in cuticular wax biosynthesis in chinese cabbage. Int. J. Mol. Sci. 2022, 23, 10938. [Google Scholar] [CrossRef]
- Kim, J.; Lee, S.B.; Suh, M.C. Arabidopsis 3-ketoacyl-CoA synthase 4 is essential for root and pollen tube growth. J. Plant Biol. 2021, 64, 155–165. [Google Scholar] [CrossRef]
- Chai, M.; Queralta Castillo, I.; Sonntag, A.; Wang, S.; Zhao, Z.; Liu, W.; Du, J.; Xie, H.; Liao, F.; Yun, J.; et al. A seed coat-specific β-ketoacyl-CoA synthase, KCS12, is critical for preserving seed physical dormancy. Plant Physiol. 2021, 186, 1606–1615. [Google Scholar] [CrossRef] [PubMed]
- Yang, T.; Li, Y.; Liu, Y.; He, L.; Liu, A.; Wen, J.; Mysore, K.S.; Tadege, M.; Chen, J. The 3-ketoacyl-CoA synthase WFL is involved in lateral organ development and cuticular wax synthesis in Medicago truncatula. Plant Mol. Biol. 2021, 105, 193–204. [Google Scholar] [CrossRef] [PubMed]
- Shaheenuzzamn, M.; Shi, S.; Sohail, K.; Wu, H.; Liu, T.; An, P.; Wang, Z.; Hasanuzzaman, M. Regulation of cuticular wax biosynthesis in plants under abiotic stress. Plant Biotechnol. Rep. 2021, 15, 1–12. [Google Scholar] [CrossRef]
- Liu, B.; Sun, Y.; Li, X.; Guo, D.; Zhao, L.; Ma, C.; Wang, L.; Wang, S. β-ketoacyl-CoA synthase improves the drought tolerance of root restricted grown grapevines by regulating the cuticular wax biosynthesis. Sci. Hortic. 2023, 307, 111494. [Google Scholar] [CrossRef]
- Wang, Y.; Liu, Y.; Pan, X.; Wan, Y.; Li, Z.; Xie, Z.; Hu, T.; Yang, P. A 3-ketoacyl-CoA synthase 10 (KCS10) homologue from Alfalfa enhances drought tolerance by regulating cuticular wax biosynthesis. J. Agric. Food Chem. 2023, 71, 14493–14504. [Google Scholar] [CrossRef] [PubMed]
- Tariq, F.; Zhao, S.; Ahmad, N.; Wang, P.; Shao, Q.; Ma, C.; Yang, X. Overexpression of β-ketoacyl CoA synthase 2B.1 from Chenopodium quinoa promotes suberin monomers’ production and salt tolerance in Arabidopsis thaliana. Int. J. Mol. Sci. 2022, 23, 13204. [Google Scholar] [CrossRef]
- Wang, Q.; Du, X.; Zhou, Y.; Xie, L.; Bie, S.; Tu, L.; Zhang, N.; Yang, X.; Xiao, S.; Zhang, X. The β-ketoacyl-CoA synthase KCS13 regulates the cold response in cotton by modulating lipid and oxylipin biosynthesis. J. Exp. Bot. 2020, 71, 5615–5630. [Google Scholar] [CrossRef] [PubMed]
- Majid, M.U.; Ashraf, R.; Jabbar, B.; Arif, U.; Batool, F.; Hassan, S.; Rashid, B. Overexpression of Gossypium arboreum 3-ketoacyl-CoA synthase 6 (GaKCS6) gene enhanced leaf epicuticle wax in Gossypium hirsutum L. and improved tolerance against whitefly. Biocatal. Agric. Biotechnol. 2024, 62, 103418. [Google Scholar] [CrossRef]
- Ranum, P.; Peña-Rosas, J.P.; Garcia-Casal, M.N. Global maize production, utilization, and consumption. Ann. N.Y. Acad. Sci. 2014, 1312, 105–112. [Google Scholar] [CrossRef] [PubMed]
- Salika, R.; Riffat, J. Abiotic stress responses in maize: A review. Acta Physiol. Plant 2021, 43, 130. [Google Scholar] [CrossRef]
- Chen, J.; Zeng, B.; Zhang, M.; Xie, S.; Wang, G.; Hauck, A.; Lai, J. Dynamic transcriptome landscape of maize embryo and endosperm development. Plant Physiol. 2014, 166, 252–264. [Google Scholar] [CrossRef] [PubMed]
- Macková, J.; Vašková, M.; Macek, P.; Hronková, M.; Schreiber, L.; Šantrůček, J. Plant response to drought stress simulated by ABA application: Changes in chemical composition of cuticular waxes. Environ. Exp. Bot. 2013, 86, 70–75. [Google Scholar] [CrossRef]
- Wu, Q.; Chen, Y.; Zou, W.; Pan, Y.-B.; Lin, P.; Xu, L.; Grisham, M.P.; Ding, Q.; Su, Y.; Que, Y. Genome-wide characterization of sugarcane catalase gene family identifies a ScCAT1 gene associated disease resistance. Int. J. Biol. Macromol. 2023, 232, 123398. [Google Scholar] [CrossRef] [PubMed]
- Zhu, J.; Li, W.; Zhou, Y.; Pei, L.; Liu, J.; Xia, X.; Che, R.; Li, H. Molecular characterization, expression and functional analysis of acyl-CoA-binding protein gene family in maize (Zea mays). BMC Plant Biol. 2021, 21, 94. [Google Scholar] [CrossRef] [PubMed]
- Fang, H.; Shan, T.; Gu, H.; Chen, J.; Qi, Y.; Li, Y.; Saeed, M.; Yuan, J.; Li, P.; Wang, B. Identification and characterization of ACR gene family in maize for salt stress tolerance. Front. Plant Sci. 2024, 15, 1381056. [Google Scholar] [CrossRef] [PubMed]
- Fernández, R.; Gabaldón, T. Gene gain and loss across the metazoan tree of life. Nat. Ecol. Evol. 2020, 4, 524–533. [Google Scholar] [CrossRef]
- Bowles, A.M.C.; Bechtold, U.; Paps, J. The origin of land plants is rooted in two bursts of genomic novelty. Curr. Biol. 2020, 30, 530–536. [Google Scholar] [CrossRef]
- Domazet-Lošo, M.; Široki, T.; Šimičević, K.; Domazet-Lošo, T. Macroevolutionary dynamics of gene family gain and loss along multicellular eukaryotic lineages. Nat. Commun. 2024, 15, 2663. [Google Scholar] [CrossRef] [PubMed]
- Feng, W.; Mehari, T.G.; Fang, H.; Ji, M.; Qu, Z.; Jia, M.; Wang, D.; Ditta, A.; Khan, M.K.R.; Cao, Y.; et al. Genome-wide identification of the geranylgeranyl pyrophosphate synthase (GGPS) gene family involved in chlorophyll synthesis in cotton. BMC Genom. 2023, 24, 176. [Google Scholar] [CrossRef]
- Li, S.; Wei, L.; Gao, Q.; Xu, M.; Wang, Y.; Lin, Z.; Holford, P.; Chen, Z.H.; Zhang, L. Molecular and phylogenetic evidence of parallel expansion of anion channels in plants. Plant Physiol. 2023, 194, 2533–2548. [Google Scholar] [CrossRef]
- Li, H.; Peng, Z.; Yang, X.; Wang, W.; Fu, J.; Wang, J.; Han, Y.; Chai, Y.; Guo, T.; Yang, N.; et al. Genome-wide association study dissects the genetic architecture of oil biosynthesis in maize kernels. Nat. Genet. 2013, 45, 43–50. [Google Scholar] [CrossRef] [PubMed]
- Beaudoin, F.; Wu, X.; Li, F.; Haslam, R.P.; Markham, J.E.; Zheng, H.; Napier, J.A.; Kunst, L. Functional characterization of the Arabidopsis beta-ketoacyl-coenzyme A reductase candidates of the fatty acid elongase. Plant Physiol. 2009, 150, 1174–1191. [Google Scholar] [CrossRef]
- Kim, J.; Jung, J.H.; Lee, S.B.; Go, Y.S.; Kim, H.J.; Cahoon, R.; Markham, J.E.; Cahoon, E.B.; Suh, M.C. Arabidopsis 3-ketoacyl-Coenzyme A synthase9 is involved in the synthesis of tetracosanoic acids as precursors of cuticular waxes, suberins, sphingolipids, and phospholipids. Plant Physiol. 2013, 162, 567. [Google Scholar] [CrossRef] [PubMed]
- Pascal, S.; Bernard, A.; Deslous, P.; Gronnier, J.; Fournier-Goss, A.; Domergue, F.; Rowland, O.; Joubès, J. Arabidopsis CER1-LIKE1 functions in a cuticular very-long-chain alkane-forming complex. Plant Physiol. 2019, 179, 415–432. [Google Scholar] [CrossRef]
- Srivastava, A.K.; Lu, Y.; Zinta, G.; Lang, Z.; Zhu, J.-K. UTR-dependent control of gene expression in plants. Trends Plant Sci. 2018, 23, 248–259. [Google Scholar] [CrossRef]
- Cavalli, G.; Heard, E. Advances in epigenetics link genetics to the environment and disease. Nature 2019, 571, 489–499. [Google Scholar] [CrossRef] [PubMed]
- Pérez-Pérez, J.M.; Esteve-Bruna, D.; Gonzalez-Bayon, R.; Caldana, C.; Hannah, M.A.; Willmitzer, L.; Ponce, M.R.; Micol, J.L. Functional redundancy and divergence within the Arabidopsis RETICULATA-RELATED gene family. Plant Physiol. 2013, 162, 589–603. [Google Scholar] [CrossRef]
- Voorrips, R.E. MapChart: Software for the graphical presentation of linkage maps and QTLs. J. Hered. 2002, 93, 77–78. [Google Scholar] [CrossRef] [PubMed]
- Kumar, S.; Stecher, G.; Tamura, K. MEGA7: Molecular evolutionary genetics analysis version 7.0 for bigger datasets. Mol. Biol. Evol. 2016, 33, 1870–1874. [Google Scholar] [CrossRef]
- He, Z.; Zhang, H.; Gao, S.; Lercher, M.J.; Chen, W.H.; Hu, S. Evolview v2: An online visualization and management tool for customized and annotated phylogenetic trees. Nucleic Acids Res. 2016, 44, W236–W241. [Google Scholar] [CrossRef] [PubMed]
- Wang, Y.; Tang, H.; DeBarry, J.D.; Tan, X.; Li, J.; Wang, X.; Lee, T.-h.; Jin, H.; Marler, B.; Guo, H.; et al. MCScanX: A toolkit for detection and evolutionary analysis of gene synteny and collinearity. Nucleic Acids Res. 2012, 40, e49. [Google Scholar] [CrossRef]
- Chen, C.; Chen, H.; Zhang, Y.; Thomas, H.R.; Frank, M.H.; He, Y.; Xia, R. TBtools: An integrative toolkit developed for interactive analyses of big biological data. Mol. Plant 2020, 13, 1194–1202. [Google Scholar] [CrossRef]
- Hu, K.; Dai, Q.; Ajayo, B.S.; Wang, H.; Hu, Y.; Li, T.; Huang, H.; Liu, H.; Liu, Y.; Wang, Y.; et al. Insights into ZmWAKL in maize kernel development: Genome-wide investigation and GA-mediated transcription. BMC Genom. 2023, 24, 760. [Google Scholar] [CrossRef] [PubMed]
- Fang, H.; Fu, X.; Ge, H.; Jia, M.; Ji, J.; Zhao, Y.; Qu, Z.; Cui, Z.; Zhang, A.; Wang, Y.; et al. Genetic analysis and candidate gene identification of salt tolerance-related traits in maize. J. Integr. Agric. 2024, 23, 2196–2210. [Google Scholar] [CrossRef]
- Zhao, H.; Li, Z.; Wang, Y.; Wang, J.; Xiao, M.; Liu, H.; Quan, R.; Zhang, H.; Huang, R.; Zhu, L.; et al. Cellulose synthase-like protein OsCSLD4 plays an important role in the response of rice to salt stress by mediating abscisic acid biosynthesis to regulate osmotic stress tolerance. Plant Biotechnol. J. 2022, 20, 468–484. [Google Scholar] [CrossRef] [PubMed]
- Liu, P.; Zhang, Y.; Zou, C.; Yang, C.; Pan, G.; Ma, L.; Shen, Y. Integrated analysis of long non-coding RNAs and mRNAs reveals the regulatory network of maize seedling root responding to salt stress. BMC Genom. 2022, 23, 50. [Google Scholar] [CrossRef] [PubMed]
- Shivakrishna, P.; Reddy, K.A.; Rao, D.M. Effect of PEG-6000 imposed drought stress on RNA content, relative water content (RWC), and chlorophyll content in peanut leaves and roots. Saudi J. Biol. Sci. 2018, 25, 285–289. [Google Scholar] [CrossRef]
- Altaf, A.; Gull, S.; Zhu, X.; Zhu, M.; Rasool, G.; Ibrahim, M.E.H.; Aleem, M.; Uddin, S.; Saeed, A.; Shah, A.Z.; et al. Study of the effect of peg-6000 imposed drought stress on wheat (Triticum aestivum L.) cultivars using relative water content (RWC) and proline content analysis. Pak. J. Agric. Sci. 2021, 58, 357–367. [Google Scholar]
- Qi, Y.; Ma, L.; Ghani, M.I.; Peng, Q.; Fan, R.; Hu, X.; Chen, X. Effects of drought stress induced by hypertonic polyethylene glycol (PEG-6000) on Passiflora edulis sims physiological properties. Plants 2023, 12, 2296. [Google Scholar] [CrossRef] [PubMed]
- Livak, K.J.; Schmittgen, T.D. Analysis of relative gene expression data using real-time quantitative PCR and the 2−ΔΔCT method. Methods 2001, 25, 402–408. [Google Scholar] [CrossRef]






Disclaimer/Publisher’s Note: The statements, opinions and data contained in all publications are solely those of the individual author(s) and contributor(s) and not of MDPI and/or the editor(s). MDPI and/or the editor(s) disclaim responsibility for any injury to people or property resulting from any ideas, methods, instructions or products referred to in the content. |
© 2024 by the authors. Licensee MDPI, Basel, Switzerland. This article is an open access article distributed under the terms and conditions of the Creative Commons Attribution (CC BY) license (https://creativecommons.org/licenses/by/4.0/).
Share and Cite
Chen, X.; Zhang, A.; Liu, C.; Saeed, M.; Li, J.; Wu, Y.; Wu, Y.; Gu, H.; Yuan, J.; Wang, B.; et al. A Comprehensive Analysis In Silico of KCS Genes in Maize Revealed Their Potential Role in Response to Abiotic Stress. Plants 2024, 13, 3507. https://doi.org/10.3390/plants13243507
Chen X, Zhang A, Liu C, Saeed M, Li J, Wu Y, Wu Y, Gu H, Yuan J, Wang B, et al. A Comprehensive Analysis In Silico of KCS Genes in Maize Revealed Their Potential Role in Response to Abiotic Stress. Plants. 2024; 13(24):3507. https://doi.org/10.3390/plants13243507
Chicago/Turabian StyleChen, Xinyi, Aixia Zhang, Chenyan Liu, Muhammad Saeed, Junyi Li, Ying Wu, Yunhao Wu, Haijing Gu, Jinchao Yuan, Baohua Wang, and et al. 2024. "A Comprehensive Analysis In Silico of KCS Genes in Maize Revealed Their Potential Role in Response to Abiotic Stress" Plants 13, no. 24: 3507. https://doi.org/10.3390/plants13243507
APA StyleChen, X., Zhang, A., Liu, C., Saeed, M., Li, J., Wu, Y., Wu, Y., Gu, H., Yuan, J., Wang, B., Li, P., & Fang, H. (2024). A Comprehensive Analysis In Silico of KCS Genes in Maize Revealed Their Potential Role in Response to Abiotic Stress. Plants, 13(24), 3507. https://doi.org/10.3390/plants13243507

