Next Article in Journal
Juvenile Plant–Microbe Interactions Modulate the Adaptation and Response of Forest Seedlings to Rapid Climate Change
Next Article in Special Issue
Genotypic Differences in Morphological, Physiological and Agronomic Traits in Wheat (Triticum aestivum L.) in Response to Drought
Previous Article in Journal
Sensory-Guided Establishment of Sensory Lexicon and Investigation of Key Flavor Components for Goji Berry Pulp
Previous Article in Special Issue
Effects of Salt Stress on Grain Yield and Quality Parameters in Rice Cultivars with Differing Salt Tolerance
 
 
Font Type:
Arial Georgia Verdana
Font Size:
Aa Aa Aa
Line Spacing:
Column Width:
Background:
Article

Uncovering Novel QTLs and Candidate Genes for Salt Tolerance at the Bud Burst Stage in Rice through Genome-Wide Association Study

1
Key Laboratory of Crop Physiology, Ecology and Genetic Breeding, Ministry of Education, Nanchang 330045, China
2
Institute of Agricultural Sciences, Ganzhou 341000, China
*
Authors to whom correspondence should be addressed.
These authors contributed equally to this work.
Plants 2024, 13(2), 174; https://doi.org/10.3390/plants13020174
Submission received: 28 July 2023 / Revised: 7 October 2023 / Accepted: 22 November 2023 / Published: 8 January 2024
(This article belongs to the Special Issue Cereal Crop Breeding)

Abstract

Salt stress is one of the most important factors limiting rice growth and yield increase. Salt tolerance of rice at the bud burst (STB) stage determines whether germinated seeds can grow normally under salt stress, which is very important for direct seeding. However, reports on quantitative trait loci (QTLs) and candidate genes for STB in rice are very limited. In this study, a natural population of 130 indica and 81 japonica rice accessions was used to identify STB-related QTLs and candidate genes using a genome-wide association study (GWAS). Nine QTLs, including five for relative shoot length (RSL), two for relative root length (RRL), and two for relative root number (RRN), were identified. Five of these STB-related QTLs are located at the same site as the characterized salt tolerance genes, such as OsMDH1, OsSRFP1, and OsCDPK7. However, an important QTL related to RSL, qRSL1-2, has not been previously identified and was detected on chromosome 1. The candidate region for qRSL1-2 was identified by linkage disequilibrium analysis, 18 genes were found to have altered expression levels under salt stress through the RNA-seq database, and 10 of them were found to be highly expressed in the shoot. It was also found that, eight candidate genes (LOC_Os01g62980, LOC_Os01g63190, LOC_Os01g63230, LOC_Os01g63280, LOC_Os01g63400, LOC_Os01g63460, and LOC_Os01g63580) for qRSL1-2 carry different haplotypes between indica and japonica rice, which exactly corresponds to the significant difference in RSL values between indica and japonica rice in this study. Most of the accessions with elite haplotypes were indica rice, which had higher RSL values. These genes with indica-japonica specific haplotypes were identified as candidate genes. Rice accessions with elite haplotypes could be used as important resources for direct seeding. This study also provides new insights into the genetic mechanism of STB.

1. Introduction

Rice (Oryza sativa L.) is one of the most important food crops, and feeds more than half of the world’s population [1]. Due to climate change, industrial pollution, and inadequate irrigation, the degree of soil salinity has become increasingly serious worldwide, and about 30% of the world’s rice-growing areas suffer from salt stress [2,3]. Salt stress has gradually become one of the major factors limiting rice growth and yield increase. Salt stress affects all stages of rice development and results in a low seed germination percentage and seedling growth rate, delayed seedling growth, wilting and browning of leaves, prolonged cropping duration, and reduced tillering [4,5,6]. When soil salinity increases, the water potential of the soil solution is lower than the water potential of plant root cells, resulting in an inhibition of water uptake by roots, and plants must make an osmotic adjustment to maintain cell expansion, growth, and water uptake. Osmotic stress also leads to stomatal closure, which inhibits carbon dioxide uptake and results in reduced photosynthesis. In addition, salt stress leads to the accumulation of reactive oxygen species in cells, which severely damage cell structures and macromolecules such as DNA, lipids, and enzymes.
Salt tolerance in rice is a typical quantitative trait controlled by the co-ordination of multiple genes and influenced by the external environment and developmental stage [7]. To date, more than 1,000 salt-tolerant QTLs and 140 genes for salt stress response have been identified on 12 chromosomes in all developmental stages [8,9]. At the germination and reproductive stages, more than 90 and 100 QTLs associated with salt stress have been identified using biparental populations and GWAS methods, respectively [10,11,12,13,14,15,16,17,18], and some genes such as OsHsp17.0 [19], OsbHLH035 [20], qSE3 [21], and OsNAC45 [22] have been characterized. In addition, most of the QTLs discovered and salt-tolerant genes cloned so far are from the seedling stage. For example, SKC1 [23], OsHAK21 [24], HST1 [25], and DST [26] are the major genes associated with the seedling stage under salt stress. Although so many QTLs and genes have been identified and characterized, few studies have focused on salt tolerance in rice at the bud burst stage.
In recent years, the direct seeding cultivation of rice has gradually replaced traditional transplanting in many countries due to its advantages such as time and labor saving, and low cost [27]. The germinated seed is often planted directly in the fields, which imposes higher requirements on the smooth seedling formation of germinated seed under various abiotic stresses. However, few studies have mapped QTLs for STB. Four QTLs were detected during the bud burst stage in a chromosome segment substitutionline that was derived from a cross between the japonica rice accession Nipponbare and the indica rice accession 9311 [28]; five QTLs related to relative shoot length were detected in an F2:3 population derived from a cross between IR36 and Weiguo at the bud burst stage using a QTL-seq method [8]; and four QTLs were identified for STB using a high-density genetic map from a cross between Kongyu131 and Xiaobaijingzi [29]. Therefore, it is of great importance to explore as many QTLs and causal genes for STB as possible by using more germplasm resources.
Compared with the traditional QTL mapping method, which is not very efficient, GWAS can provide information on variation in complex traits, quickly identify the variation loci related to traits, and achieve great success in efficiently identifying the association of new variant traits. In this study, QTLs associated with STB were detected by GWAS using a natural population of 130 indica and 81 japonica rice accessions. A total of nine QTLs were identified, and their PVE values ranged from 6.08% to 9.24%. In a new major QTL, qRSL1-2, 18 differentially expressed genes were identified, of which some differentially expressed genes with indica-japonica-specific haplotypes were considered as candidate genes for STB. These results will be useful for improving STB and developing direct seeding of rice in saline soil.

2. Results

2.1. Phenotypic Variation in the 211 Rice Varieties

In this study, a natural population of 130 indica and 81 japonica rice accessions was used to evaluate STB. Phenotypic displays of four randomly selected rice accessions showed that STB varied widely among 211 rice accessions after a seven-day salt stress treatment (Figure 1). The means, coefficients of variation, and ranges of RSL, RRL, and RRN at the bud burst stage of 211 rice accessions are presented in Table 1. The values of the three indices of the natural populations were all <1, indicating that the phenotypic traits of rice were inhibited by salt stress. The variation for RSL, RRL, and RRN among the 211 rice accessions ranged from 0.231 to 0.696, 0.035 to 0.910, and 0.318 to 0.86, respectively. The coefficient of variation (CV) of RRL and the mean value of RRN were the highest among the three indices. In addition, there were significant differences in RSL and RRL between the indica and japonica subgroups (Table 1, Figure 2). The RSL value of indica was significantly higher than that of japonica; in contrast, the RRL value of japonica was significantly higher than that of indica, and there was no significant difference in RRN value between the two subgroups. Correlation analyses among the three indices showed that RSL, RRL, and RRN were positively correlated with each other (Table 2). Compared with RRL, RSL and RRN are more likely to share the same genetic pathway because they are more highly correlated.

2.2. Identification of QTLs for STB via GWAS

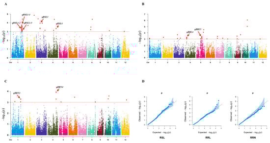
Based on the genotype (36,727 SNPs) and phenotype data (Table S1), GWAS was performed with a mixed linear model using PCA and KINSHIP results as covariates. A total of nine QTLs (qRSL1-1, qRSL1-2, qRSL1-3, qRSL3, qRSL4, qRRL4, qRRL5, qRRN1, and qRRN4) were identified in STB with well-fitted quantile-quantile (Q-Q) plots (p < 0.001) (Figure 3, Table 3). On chromosome 1, a QTL named qRSL1-1 overlapped with OsMDH1 [30] and qRRN1 was colocalized with QTL_2 [31]. The other two QTLs (qRSL1-2 and qRSL1-3) on chromosome 1 have not been previously reported. The QTL on chromosome 3, qRSL3, explains the greatest phenotypic variation and is co-localized with OsSRFP1 [32]. Two QTLs on chromosome 4, qRSL4 and qRRN4, were found to share the same peak SNP, and their candidate region contained a cloned salt stress-related gene, OsCDPK7 [33]. Another QTL on chromosome 4, qRRL4, has not been previously reported. Similarly, a QTL at 18.8 Mb on chromosome 5, called qRRL5, has never been reported before. Among these QTLs, the phenotypic variance explained (R2) ranged from 6.78% for qRRN1 to 9.24% for qRSL3.

2.3. Candidate Genes Screen in qRSL1-2

To screen valuable candidate genes for salt tolerance, a QTL that explained the greatest phenotypic variation among the four newly found QTLs, qRSL1-2, was used to perform candidate gene analysis. After LD decay analysis, a total region of 499 kb was identified as a candidate region for qRSL1-2 (Figure 4), and the candidate region contained 69 genes, including 31 functionally annotated genes, 11 expressed proteins of unknown function, 15 retrotransposon proteins, 10 transposon proteins and two hypothetical proteins (Table S2). To narrow down the number of candidate genes, genes categorized as expressed protein, hypothetical protein, retrotransposon, and transposon were discarded. Among the 31 functionally annotated genes, 18 genes were found to have significant differences in expression levels between control and salt treatments according to the Plant Public RNA-seq Database (|logFoldChange| ≥ 1.5), of which nine genes were up-regulated under salt stress, five genes were down-regulated, and the other four genes had different expression trends under the different projects (Table S3). In addition, the expression patterns of these 18 differentially expressed genes were identified using the Rice Genome Annotation Project and the Plant Public RNA-seq database, and 10 differentially expressed genes were found highly expressed in shoots (Table 4), suggesting that these 10 genes could be candidates for qRSL1-2.

2.4. Natural Allelic Variation in Candidate Genes Contributes to RSL

As mentioned earlier, indica rice had higher RSL than japonica rice. Therefore, we investigated whether variations in the alleles of candidate genes contributed to this difference. According to RiceVarMap v2.0, the sequences of these 10 genes from qRSL1-2 were compared in 4726 rice varieties. The variable sites in the promoter region or the non-synonymous SNPs from the coding region of seven of the 10 genes had indica-japonica specificity. One LTP family protein, LOC_Os01g62980, had four non-synonymous SNPs, vg0136486334 (A/C), vg0136486669 (A/C), vg0136486692 (C/T), and vg0136486745 (C/T) in the coding region. Five different haplotypes were identified, including the three major haplotypes, Hap I, Hap II, and Hap III. Most indica rice has haplotypes II and III, while japonica rice has haplotype I (Figure 5A). The gene LOC_Os01g63190, had a total of six nonsynonymous SNPs, namely vg0136623397 (A/T), vg0136625733 (G/A), vg0136626331 (T/C), vg0136626513 (G/A), vg0136626595 (C/T), and vg0136626742 (G/A). Six different haplotypes, including three major haplotypes, Hap I, Hap II, and Hap IV, were identified based on the six non-synonymous SNPs in cultivated rice and exhibited a large genetic difference between indica and japonica (Figure 5B). There are five non-synonymous SNPs in LOC_Os01g63230, vg0136642734 (A/G), vg0136644129 (A/C), vg0136644745 (T/G), vg0136645383 (T/C), and vg0136647249 (T/A). Five major haplotypes were observed at LOC_Os01g63230, which encodes a growth regulatory protein. Hap I and V occurred in japonica, whereas Hap II, III, and IV occurred mainly in indica (Figure 5C). A total of four non-synonymous SNPs (vg0136684118, vg0136686797, vg0136686809, and vg0136688810) in LOC_Os01g63280 identified four haplotypes (Figure 5D). The vast majority of japonica have Hap I, and indica rice has Hap II, Hap III, and Hap IV. There are nine non-synonymous SNPs in the coding region of the gene LOC_Os01g63400, which make up five haplotypes. Indica rice contains mainly Hap II and III, whereas japonica rice contains mainly Hap I (Figure 5E). Interestingly, we found that the coding regions of LOC_Os01g63460 and LOC_Os01g63580 have only one non-synonymous SNP, vg0136765004 (C/T) and vg0136864077 (A/G), respectively. Indica rice contains mainly C and A, while japonica rice contains mainly Hap T and G (Figure 5F). Taken together, these results suggest that the natural allelic variation in these eight candidate genes appears to be related to the different RSLs observed among the 211 rice accessions.

3. Discussion

To our knowledge, this is the first report of excavation of STB-related QTLs and candidate genes using GWAS. The first problem we need to solve is which indicators can be efficiently used to assess STB in the natural population. At the bud burst stage, the survival rate of rice seeds under various abiotic stresses and the growth status of the rice seed bud and root system are important indices for evaluating the abiotic stress tolerance of rice. In recent years, studies on abiotic stress tolerance at the bud burst stage mainly focused on cold and salt, and almost all studies used seedling survival rate to evaluate cold tolerance at the bud burst stage [34,35,36,37,38,39,40]. At the same time, RSL, RRL, RRN and seedling survival rate were used to evaluate the salt and alkali tolerance of rice at the bud burst stage [8,28,29,41]. Significant differences in the use of RSL, RRL, and RRN to assess STB were observed in the study, with maximum RSL and RRN index values approximately three times higher than minimum RSL and RRN index values, and the maximum RRL values as high as twenty-six times the minimum RRL values (Table 1). Comparing the three index differences and correlations between the two subgroups in the population, it was found that the RSL value of indica rice was significantly higher than that of japonica rice, while the RRL value of japonica rice was significantly higher than that of indica rice and the RSL value of the population was significantly positively correlated with RRL. These differences might be due to the different genetic mechanisms of indica and japonica rice in responding to salt stress. Our phenotypic identification results may provide new insights into the genetic differentiation of salt stress responses in indica/japonica subgroups during evolution.
Traditional QTL mapping methods are limited by the genetic diversity of the parents, often fail to identify variant loci, and often take a long time to establish a set of biparental populations. Due to the availability of high-density SNP maps and diverse rice germplasm resources, GWAS has become a mature and efficient strategy to identify the loci of variation in related traits. In the current study, nine STB-related QTLs were discovered via GWAS. Among these QTLs, five QTLs have been previously reported. A cloned salt stress-related gene, OsMDH1 (LOC_Os01g61380), is located in the candidate region of qRSL1-1. OsMDH1 encodes a malate dehydrogenase expressed in various tissues, including the bud, and the loss-of-function mutant shows a salt tolerant phenotype [30]. The QTL qRSL3 overlapped with OsSRFP1, a gene encoding an E3 ubiquitin ligase localized in the cytoplasm and nucleus; OsSRFP1 is expressed in several organs of rice and is highly expressed in roots, nodules and panicles and is also induced by low temperature, dehydration, salt, H2O2, and abscisic acid [32]. A calcium-dependent protein kinase, OsCDPK7, appeared in a QTL region repeatedly detected in our study (i.e., qRSL4/qRRN4), and the tolerance of OsCDPK7-overexpressedplants to low temperature, high salinity, and drought stress was significantly increased [33]. The same QTL was located in the two different indices of RSL and RRN, which accurately supports the suggestion mentioned earlier that RSL and RRN may share common genetic pathways. One RRN-related QTL, qRRN1, was localized in our study along with QTL_2, a previously reported QTL for salt stress mediating chlorophyll content [31]. In addition, four QTLs were reported for the first time in our study. Whether the candidate regions of these QTLs contain causal genes for STB is worth further discussion.
One QTL related to RSL, qRSL1-2, was selected for further screening of candidate genes. By analyzing linkage disequilibrium, screening differentially expressed genes, and analyzing expression patterns, 10 genes were found to be highly expressed in the shoot response to salt stress. As mentioned earlier, RSL values differed significantly between indica and japonica subgroups, suggesting that there may be sequence differences between indica and japonica subgroups in candidate genes that determine the shoot growth of germinated seeds under salt stress. Therefore, SNPs that may alter protein function were sought from the coding regions and promoters of these ten genes, and the results showed that haplotypes of seven genes exhibited indica-japonica specificity. Among these seven genes, LOC_Os01g62980 encoding non-specific lipid transfer protein d5 and was found to be involved in drought stress and stimulated by some exogenous hormones [42,43]. In secondary metabolism, a laccase gene, LOC_Os01g63190, was found to be an HT salt-responsive gene [44]. The receptor-like cytoplasmic kinase (OsRLCK) gene LOC_Os01g63280 (OsRLCK48) has been reported to be down-regulated under salt stress [45]. In conclusion, these differentially-expressed genes with indica-japonica specific haplotypes isolated from qRSL1-2 can be used as candidate genes for STB, which will be further verified in subsequent experiments.

4. Materials and Methods

4.1. Plant Materials

The natural population used in this study consisted of 130 indica and 81 japonica accessions. These accessions were mainly collected from 15 different provinces in China, as well as the Philippines and Japan. Their geographical range extends from 15° to 48° north in latitude, including temperate, tropical, and subtropical regions [40]. The detailed information for each rice accession in the population, including number, name, origin, and subgroup type, is shown in Table S1. The rice material was collected in accordance with local laws and without conflicts of interest. The population was developed in the experimental field of Jiangxi Agricultural University in Nanchang, Jiangxi Province, and Linwang, Hainan Province, for more than four generations.

4.2. Salt Tolerance Evaluation at the Bud Burst Stage

Mature seeds harvested from the field were placed in a 45 °C oven for 2 days to break seed dormancy. The seeds with broken dormancy were disinfected with sodium hypochlorite and 75% ethanol, and then washed three times with sterile water for the experiment. The 30 plump seeds were germinated in 9 cm diameter Petri dishes with 15 mL sterile water until the buds had a length of about 5 mm in length. All seeds with a bud length of 5 mm were grown in a new Petri dish to which 15 mL of 150 mM NaCl had been added. At this time, control experiments were performed simultaneously. Seven days later, 10 seedlings were selected in each dish and shoot length, root length and number of roots were measured. Relative value = value after salt treatment/value of the control group. The salt solution was replaced every day. The experiment was repeated three times.

4.3. Genome-Wide Association Study

Genome-wide association study (GWAS) analysis was performed on SNPs and phenotypes using Tassel 5.2.73 software, and the mixed linear model (MLM) with the PCA matrix (the first five PCs were formed) and kinship (K matrix) were used to determine the association between SNP markers and the three phenotypic traits. To ensure data were accuracy, the phenotypic data was standardized and SNP data (36,727 SNPs) were filtered before association mapping. Only SNPs that did not contain missing values and had a minor allele frequency (MAF) > 0.05 were used in the genotype data set. GWAS results were visualized with Q-Q plot and Manhattan plot using the R 4.1.0 package (CMplot). The P-value threshold was set at –log10(P) ≥ 3.0. Haplotype analysis was performed for candidate genes based on SNPs localized within coding regions.

4.4. Candidate Gene Analyses

LD blocks were run to identify candidate gene regions using Haploview 4.2 software, and the SNP with the most significant association in a block was identified as the leading SNP. LD blocks containing significantly associated SNPs were defined as a candidate genomic region. Differentially expressed genes were identified using the Plant Public RNA-seq Database [46]. Expression patterns of differentially expressed genes were analyzed using the Rice Genome Annotation Project (http://rice.uga.edu/index.shtml (accessed on 1 January 2022)). Haplotype analyses were performed using RiceVarMap V2.0 [47]. The information on candidate genes was collected and classified using NCBI (https://www.ncbi.nlm.nih.gov/ (accessed on 3 January 2022)) and China Rice Data Center (https://www.ricedata.cn/ (accessed on 3 January 2022)).

4.5. Genomic DNA Extraction, Sequencing and Genotyping

DNA was extracted from approximately 100 mg of fresh young leaves using the CTAB method, and the quantity and quality of DNA were measured using a Denovix DS-11 spectrophotometer (Denor, Atlanta, GA, USA). In addition, purity was determined via electrophoresis of DNA for 1 h at 60 V in a 1% agarose gel. The 50K rice gene SNP microarray ‘OsSNPNKs’ was used for genotyping. SNPs on the microarrays were evenly distributed across the genome, with an average distance of <1 kb between SNPs. Genotyping was based on Affymetrix AXIOM 2.0 (Thermo Fisher, Waltham, MA, USA) and the target prep protocol QRC (P/N 702990) kit (Thermo Fisher, Waltham, MA, USA) was used for DNA amplification, DNA fragmentation, microarray hybridization, DNA-binding single-base extension, and signal amplification. Staining and scanning were performed using a Gene Titan multichannel instrument (Thermo Fisher, Waltham, MA, USA).

4.6. Statistical Analysis

All the mean values and standard errors of phenotypic data were calculated using EXCEL 2010, and the correlation coefficients were calculated using SPSS 26.0 software. Box plots were produced using OriginPro 2021 software.

5. Conclusions

In this study, a natural population was measured using the three indices RSL, RRL, and RRN to evaluate STB. Based on this phenotypic data and 36,727 SNPs, a GWAS was performed. Based on the GWAS, a total of nine major QTLs were filtered out. In addition, haplotype difference analysis was performed for the differentially expressed genes in qRSL1-2. Finally, seven genes (LOC_Os01g62980, LOC_Os01g63190, LOC_Os01g63230, LOC_Os01g63280, LOC_Os01g63400, LOC_Os01g63460, and LOC_Os01g63580) were identified as candidate genes. The results of this study will enrich the gene pool of STB, deepen the understanding of the regulatory mechanism of STB, and provide a valuable reference for future molecular breeding work.

Supplementary Materials

The following supporting information can be downloaded at https://www.mdpi.com/article/10.3390/plants13020174/s1, Table S1: Phenotypic data and information of the 211 rice varieties; Table S2: The genes in candidate region for qRSL1-2; Table S3: The differentially expressed genes for qRSL1-2 from RNA-seq database.

Author Contributions

C.L. (Caijing Li) designed experiments, analyzed the data and drafted the manuscript. C.L. (Caijing Li) and C.L. (Changsheng Lu) performed all the phenotypic evaluations. M.Y., G.W., M.N. and H.H. were involved in performing the experiments. X.H. and J.B. designed and supervised the experiments. All authors have read and agreed to the published version of the manuscript.

Funding

This research was supported by a grant (32160485) from the National Natural Science Foundation of China, a grant (20224BBF61030) from the Key R&D Plan of Jiangxi Province and a grant (jxsq2023201057) from the Jiangxi double thousand plan. These funding institutions provided financial support for material collection, high-throughput sequencing and data analysis in this study.

Data Availability Statement

The data presented in this study are available within the article.

Acknowledgments

We thank the anonymous reviewers for their critical comments on this manuscript.

Conflicts of Interest

The authors declare no conflicts of interest.

References

  1. Mather, K.A.; Caicedo, A.L.; Polato, N.R.; Olsen, K.M.; McCouch, S.; Purugganan, M.D. The extent of linkage disequilibrium in rice (Oryza sativa L.). Genetics 2007, 177, 2223–2232. [Google Scholar] [CrossRef]
  2. Qadir, M.; Quillérou, E.; Nangia, V.; Murtaza, G.; Singh, M.; Thomas, R.J.; Drechsel, P.; Noble, A.D. Economics of salt-induced land degradation and restoration. Nat. Resour. Forum 2014, 38, 282–295. [Google Scholar] [CrossRef]
  3. Takehisa, H.; Shimodate, T.; Fukuta, Y.; Ueda, T.; Yano, M.; Yamaya, T.; Kameya, T.; Sato, T. Identification of quantitative trait loci for plant growth of rice in paddy field flooded with salt water. Field Crop. Res. 2004, 89, 85–95. [Google Scholar] [CrossRef]
  4. Yu, J.; Zhao, W.; Tong, W.; He, Q.; Yoon, M.Y.; Li, F.P.; Choi, B.; Heo, E.B.; Kim, K.W.; Park, Y.J. A Genome-Wide Association Study Reveals Candidate Genes Related to Salt Tolerance in Rice (Oryza sativa) at the Germination Stage. Int. J. Mol. Sci. 2018, 19, 3145. [Google Scholar] [CrossRef] [PubMed]
  5. Foolad, M.R.; Hyman, J.R.; Lin, G.Y. Relationships between cold- and salt-tolerance during seed germination in tomato: Analysis of response and correlated response to selection. Plant Breed. 1999, 118, 49–52. [Google Scholar] [CrossRef]
  6. Mohammadi, R.; Mendioro, M.S.; Diaz, G.Q.; Gregorio, G.B.; Singh, R.K. Genetic analysis of salt tolerance at seedling and reproductive stages in rice (Oryza sativa). Plant Breed. 2014, 133, 548–559. [Google Scholar] [CrossRef]
  7. Lin, H.X.; Zhu, M.Z.; Yano, M.; Gao, J.P.; Liang, Z.W.; Su, W.A.; Hu, X.H.; Ren, Z.H.; Chao, D.Y. QTLs for Na+ and K+ uptake of the shoots and roots controlling rice salt tolerance. Theor. Appl. Genet. 2004, 108, 253–260. [Google Scholar] [CrossRef]
  8. Lei, L.; Zheng, H.; Bi, Y.; Yang, L.; Liu, H.; Wang, J.; Sun, J.; Zhao, H.; Li, X.; Li, J.; et al. Identification of a Major QTL and Candidate Gene Analysis of Salt Tolerance at the Bud Burst Stage in Rice (Oryza sativa L.) Using QTL-Seq and RNA-Seq. Rice 2020, 13, 55. [Google Scholar] [CrossRef] [PubMed]
  9. Singh, R.K.; Kota, S.; Flowers, T.J. Salt tolerance in rice: Seedling and reproductive stage QTL mapping come of age. Theor. Appl. Genet. 2021, 134, 3495–3533. [Google Scholar] [CrossRef]
  10. Wang, Z.; Wang, J.; Bao, Y.; Wu, Y.; Zhang, H. Quantitative trait loci controlling rice seed germination under salt stress. Euphytica 2011, 178, 297–307. [Google Scholar] [CrossRef]
  11. Zheng, H.; Liu, B.; Zhao, H.; Wang, J.; Liu, H.; Sun, J.; Xing, J.; Zou, D. Identification of QTLs for salt tolerance at the germination and early seedling stage using linkage and association analysis in japonica rice. Chin. J. Rice Sci. 2014, 28, 358–366. [Google Scholar]
  12. Mardani, Z.; Rabiei, B.; Sabouri, H.; Sabouri, A. Identification of molecular markers linked to salt-tolerant genes at germination stage of rice. Plant Breed. 2014, 133, 196–202. [Google Scholar] [CrossRef]
  13. Luo, X.; Deng, H.; Wang, P.; Zhang, X.; Li, C.; Li, C.; Tan, J.; Wu, G.; Wang, Y.; Cheng, Q.; et al. Genetic analysis of germinating ability under alkaline and neutral salt stress by a high-density bin genetic map in rice. Euphytica 2020, 216, 107. [Google Scholar] [CrossRef]
  14. Cheng, J.; He, Y.; Yang, B.; Lai, Y.; Wang, Z.; Zhang, H. Association mapping of seed germination and seedling growth at three conditions in indica rice (Oryza sativa L.). Euphytica 2015, 206, 103–115. [Google Scholar] [CrossRef]
  15. Shi, Y.; Gao, L.; Wu, Z.; Zhang, X.; Wang, M.; Zhang, C.; Zhang, F.; Zhou, Y.; Li, Z. Genome-wide association study of salt tolerance at the seed germination stage in rice. BMC Plant Biol. 2017, 17, 92. [Google Scholar] [CrossRef] [PubMed]
  16. Lekklar, C.; Pongpanich, M.; Suriya-arunroj, D.; Chinpongpanich, A.; Tsai, H.; Comai, L.; Chadchawan, S.; Buaboocha, T. Genome-wide association study for salinity tolerance at the flowering stage in a panel of rice accessions from Thailand. BMC Genom. 2019, 20, 76. [Google Scholar] [CrossRef] [PubMed]
  17. Warraich, A.S.; Krishnamurthy, S.L.; Sooch, B.S.; Vinaykumar, N.M.; Dushyanthkumar, B.M.; Bose, J.; Sharma, P.C. Rice GWAS reveals key genomic regions essential for salinity tolerance at reproductive stage. Acta Physiol. Plant. 2020, 42, 134. [Google Scholar] [CrossRef]
  18. Islam, M.R.; Naveed, S.A.; Zhang, Y.; Li, Z.; Zhao, X.; Fiaz, S.; Zhang, F.; Wu, Z.; Hu, Z.; Fu, B.; et al. Identification of Candidate Genes for Salinity and Anaerobic Tolerance at the Germination Stage in Rice by Genome-Wide Association Analyses. Front. Genet. 2022, 13, 822516. [Google Scholar] [CrossRef]
  19. Zou, J.; Liu, C.; Liu, A.; Zou, D.; Chen, X. Overexpression of OsHsp17.0 and OsHsp23.7 enhances drought and salt tolerance in rice. J. Plant Physiol. 2012, 169, 628–635. [Google Scholar] [CrossRef]
  20. Chen, H.C.; Cheng, W.H.; Hong, C.Y.; Chang, Y.S.; Chang, M.C. The transcription factor OsbHLH035 mediates seed germination and enables seedling recovery from salt stress through ABA-dependent and ABA-independent pathways, respectively. Rice 2018, 11, 50. [Google Scholar] [CrossRef]
  21. He, Y.; Yang, B.; He, Y.; Zhan, C.; Cheng, Y.; Zhang, J.; Zhang, H.; Cheng, J.; Wang, Z. A quantitative trait locus, qSE3, promotes seed germination and seedling establishment under salinity stress in rice. Plant J. 2019, 97, 1089–1104. [Google Scholar] [CrossRef] [PubMed]
  22. Zhang, X.; Long, Y.; Huang, J.; Xia, J. OsNAC45 is Involved in ABA Response and Salt Tolerance in Rice. Rice 2020, 13, 79. [Google Scholar] [CrossRef] [PubMed]
  23. Ren, Z.H.; Gao, J.P.; Li, L.G.; Cai, X.L.; Huang, W.; Chao, D.Y.; Zhu, M.Z.; Wang, Z.Y.; Luan, S.; Lin, H.X. A rice quantitative trait locus for salt tolerance encodes a sodium transporter. Nat. Genet. 2005, 37, 1141–1146. [Google Scholar] [CrossRef] [PubMed]
  24. Shen, Y.; Shen, L.; Shen, Z.; Jing, W.; Ge, H.; Zhao, J.; Zhang, W. The potassium transporter OsHAK21 functions in the maintenance of ion homeostasis and tolerance to salt stress in rice. Plant Cell Environ. 2015, 38, 2766–2779. [Google Scholar] [CrossRef] [PubMed]
  25. Takagi, H.; Tamiru, M.; Abe, A.; Yoshida, K.; Uemura, A.; Yaegashi, H.; Obara, T.; Oikawa, K.; Utsushi, H.; Kanzaki, E.; et al. MutMap accelerates breeding of a salt-tolerant rice cultivar. Nat. Biotechnol. 2015, 33, 445–449. [Google Scholar] [CrossRef]
  26. Huang, X.Y.; Chao, D.Y.; Gao, J.P.; Zhu, M.Z.; Shi, M.; Lin, H.X. A previously unknown zinc finger protein, DST, regulates drought and salt tolerance in rice via stomatal aperture control. Genes Dev 2009, 23, 1805–1817. [Google Scholar] [CrossRef] [PubMed]
  27. Fujino, K. A major gene for low temperature germinability in rice (Oryza sativa L.). Euphytica 2004, 136, 63–68. [Google Scholar] [CrossRef]
  28. Zhao, C.; Zhang, S.; Zhao, Q.; Zhou, L.; Zhao, L.; Yao, S.; Zhang, Y.; Wang, C. Mapping of QTLs for Bud-stage Salinity Tolerance Based on Chromosome Segment Substitution Line in Rice. Acta Agric. Boreali-Sin. 2017, 32, 106–111. [Google Scholar]
  29. Lei, L.; Han, Z.; Cui, B.; Yang, L.; Liu, H.; Wang, J.; Zhao, H.; Xin, W.; Li, X.; Li, J.; et al. Mapping of a major QTL for salinity tolerance at the bud burst stage in rice (Oryza sativa L) using a high-density genetic map. Euphytica 2021, 217, 167. [Google Scholar] [CrossRef]
  30. Nan, N.; Wang, J.; Shi, Y.; Qian, Y.; Jiang, L.; Huang, S.; Liu, Y.; Wu, Y.; Liu, B.; Xu, Z.Y. Rice plastidial NAD-dependent malate dehydrogenase 1 negatively regulates salt stress response by reducing the vitamin B6 content. Plant Biotechnol. J. 2019, 18, 172–184. [Google Scholar] [CrossRef]
  31. Le, T.D.; Gathignol, F.; Vu, H.T.; Nguyen, K.L.; Tran, L.H.; Vu, H.T.T.; Dinh, T.X.; Lazennec, F.; Pham, X.H.; Véry, A.; et al. Genome-Wide Association Mapping of Salinity Tolerance at the Seedling Stage in a Panel of Vietnamese Landraces Reveals New Valuable QTLs for Salinity Stress Tolerance Breeding in Rice. Plants 2021, 10, 1088. [Google Scholar] [CrossRef]
  32. Fang, H.; Meng, Q.; Xu, J.; Tang, H.; Tang, S.; Zhang, H.; Huang, J. Knock-down of stress inducible OsSRFP1 encoding an E3 ubiquitin ligase with transcriptional activation activity confers abiotic stress tolerance through enhancing antioxidant protection in rice. Plant Mol. Biol. 2015, 87, 441–458. [Google Scholar] [CrossRef] [PubMed]
  33. Saijo, Y.; Hata, S.; Kyozuka, J.; Shimamoto, K.; Izui, K. Over-expression of a single Ca2+-dependent protein kinase confers both cold and salt/drought tolerance on rice plants. Plant J. 2000, 23, 319–327. [Google Scholar] [CrossRef] [PubMed]
  34. Wang, D.; Liu, Z.; Xiao, Y.; Liu, X.; Chen, Y.; Zhang, Z.; Kang, H.; Wang, X.; Jiang, S.; Peng, S.; et al. Association Mapping and Functional Analysis of Rice Cold Tolerance QTLs at the Bud Burst Stage. Rice 2021, 14, 98. [Google Scholar] [CrossRef] [PubMed]
  35. Lin, J.; Zhu, W.; Zhang, Y.; Zhu, Z.; Zhao, L.; Chen, T.; Zhao, Q.; Zhou, L.; Fang, X.; Wang, Y.; et al. Detection of QTL for Cold Tolerance at Bud Bursting Stage Using Chromosome Segment Substitution Lines in Rice (Oryza sativa). Rice Sci. 2011, 18, 71–74. [Google Scholar] [CrossRef]
  36. Pan, Y.; Zhang, H.; Zhang, D.; Li, J.; Xiong, H.; Yu, J.; Li, J.; Rashid, M.A.R.; Li, G.; Ma, X.; et al. Genetic Analysis of Cold Tolerance at the Germination and Booting Stages in Rice by Association Mapping. PLoS ONE 2015, 10, e120590. [Google Scholar] [CrossRef] [PubMed]
  37. Yang, L.; Lei, L.; Li, P.; Wang, J.; Wang, C.; Yang, F.; Chen, J.; Liu, H.; Zheng, H.; Xin, W.; et al. Identification of Candidate Genes Conferring Cold Tolerance to Rice (Oryza sativa L.) at the Bud-Bursting Stage Using Bulk Segregant Analysis Sequencing and Linkage Mapping. Front. Plant Sci. 2021, 12, 647239. [Google Scholar] [CrossRef] [PubMed]
  38. Yang, J.; Li, D.; Liu, H.; Liu, Y.; Huang, M.; Wang, H.; Chen, Z.; Guo, T. Identification of QTLs involved in cold tolerance during the germination and bud stages of rice (Oryza sativa L.) via a high-density genetic map. Breed. Sci. 2020, 70, 292–302. [Google Scholar] [CrossRef] [PubMed]
  39. Zhang, M.; Ye, J.; Xu, Q.; Feng, Y.; Yuan, X.; Yu, H.; Wang, Y.; Wei, X.; Yang, Y. Genome-wide association study of cold tolerance of Chinese indica rice varieties at the bud burst stage. Plant Cell Rep. 2018, 37, 529–539. [Google Scholar] [CrossRef]
  40. Li, C.; Liu, J.; Bian, J.; Jin, T.; Zou, B.; Liu, S.; Zhang, X.; Wang, P.; Tan, J.; Wu, G.; et al. Identification of cold tolerance QTLs at the bud burst stage in 211 rice landraces by GWAS. BMC Plant Biol. 2021, 21, 542. [Google Scholar] [CrossRef]
  41. Li, X.; Zheng, H.; Wu, W.; Liu, H.; Wang, J.; Jia, Y.; Li, J.; Yang, L.; Lei, L.; Zou, D.; et al. QTL Mapping and Candidate Gene Analysis for Alkali Tolerance in Japonica Rice at the bud Stage Based on Linkage Mapping and Genome-Wide Association Study. Rice 2020, 13, 48. [Google Scholar] [CrossRef]
  42. Chung, P.J.; Jung, H.; Choi, Y.D.; Kim, J. Genome-wide analyses of direct target genes of four rice NAC-domain transcription factors involved in drought tolerance. BMC Genom. 2018, 19, 40. [Google Scholar] [CrossRef] [PubMed]
  43. Lee, S.; Woo, Y.; Ryu, S.; Shin, Y.; Kim, W.T.; Park, K.Y.; Lee, I.; An, G. Further Characterization of a Rice AGL12 Group MADS-Box Gene, OsMADS26. Plant Physiol. 2008, 147, 156–168. [Google Scholar] [CrossRef] [PubMed]
  44. Yuenyong, W.; Chinpongpanich, A.; Comai, L.; Chadchawan, S.; Buaboocha, T. Downstream components of the calmodulin signaling pathway in the rice salt stress response revealed by transcriptome profiling and target identification. BMC Plant Biol. 2018, 18, 335. [Google Scholar] [CrossRef] [PubMed]
  45. Vij, S.; Giri, J.; Dansana, P.K.; Kapoor, S.; Tyagi, A.K. The Receptor-Like Cytoplasmic Kinase (OsRLCK) Gene Family in Rice: Organization, Phylogenetic Relationship, and Expression during Development and Stress. Mol. Plant 2008, 1, 732–750. [Google Scholar] [CrossRef] [PubMed]
  46. Yu, Y.; Zhang, H.; Long, Y.; Shu, Y.; Zhai, J. Plant Public RNA-seq Database: A comprehensive online database for expression analysis of ~45 000 plant public RNA-Seq libraries. Plant Biotechnol. J. 2022, 20, 806–808. [Google Scholar] [CrossRef]
  47. Zhao, H.; Yao, W.; Ouyang, Y.; Yang, W.; Wang, G.; Lian, X.; Xing, Y.; Chen, L.; Xie, W. RiceVarMap: A comprehensive database of rice genomic variations. Nucleic Acids Res. 2015, 43, D1018–D1022. [Google Scholar] [CrossRef]
Figure 1. Phenotypic displays of four randomly selected rice varieties from the natural population after seven days of control and salt stress.
Figure 1. Phenotypic displays of four randomly selected rice varieties from the natural population after seven days of control and salt stress.
Plants 13 00174 g001
Figure 2. Comparison of STB indices among different subgroups. Yellow boxes represent indica, green boxes represent japonica, and black dots in the boxes represent average values. ** indicates significance at the 1% level.
Figure 2. Comparison of STB indices among different subgroups. Yellow boxes represent indica, green boxes represent japonica, and black dots in the boxes represent average values. ** indicates significance at the 1% level.
Plants 13 00174 g002
Figure 3. Manhattan plots and Q–Q plot (D) of GWAS for three STB indices. The red arrow indicates QTLs detected from RSL (A), RRL (B) and RRN (C). The solid red line in (AC) is the threshold line. The red dashed line in (D) is the calibration line.
Figure 3. Manhattan plots and Q–Q plot (D) of GWAS for three STB indices. The red arrow indicates QTLs detected from RSL (A), RRL (B) and RRN (C). The solid red line in (AC) is the threshold line. The red dashed line in (D) is the calibration line.
Plants 13 00174 g003
Figure 4. LD block of candidate region estimation of qRSL1-2.
Figure 4. LD block of candidate region estimation of qRSL1-2.
Plants 13 00174 g004
Figure 5. Haplotype analysis of seven genes (LOC_Os01g62980/ (A), LOC_Os01g63190/ (B), LOC_Os01g63230/ (C), LOC_Os01g63280/ (D), LOC_Os01g63400/ (E), LOC_Os01g63460, and LOC_Os01g63580/ (F)) with non-synonymous SNPs in the coding region.
Figure 5. Haplotype analysis of seven genes (LOC_Os01g62980/ (A), LOC_Os01g63190/ (B), LOC_Os01g63230/ (C), LOC_Os01g63280/ (D), LOC_Os01g63400/ (E), LOC_Os01g63460, and LOC_Os01g63580/ (F)) with non-synonymous SNPs in the coding region.
Plants 13 00174 g005
Table 1. Phenotypic variation in three STB indices in indica and japonica.
Table 1. Phenotypic variation in three STB indices in indica and japonica.
Trait211 Accessions130 indica Accessions81 japonica Accessions
MeanRangeCVMeanRangeCVMeanRangeCV
RSL0.415 ± 0.0780.231–0.69618.7%0.443 ± 0.0780.231–0.69617.8%0.371 ± 0.0510.288–0.57813.9%
RRL0.276 ± 0.1410.035–0.91051.0%0.251 ± 0.1310.071–0.77552.1%0.316 ± 0.1470.035–0.91046.5%
RRN0.584 ± 0.0970.318–0.86016.6%0.580 ± 0.1070.318–0.86018.4%0.591 ± 0.0800.388–0.78213.5%
Table 2. Correlation coefficients among STB indices.
Table 2. Correlation coefficients among STB indices.
TraitRSLRRLRRN
RSL10.267 **0.432 **
RRL0.267 **10.204 **
RRN0.432 **0.204 **1
**: Significant at p = 0.01.
Table 3. Summary of the significant SNPs detected via GWAS and the overlapping QTLs/genes reported previously.
Table 3. Summary of the significant SNPs detected via GWAS and the overlapping QTLs/genes reported previously.
QTL IDTraitChr.Peak SNPsp ValueR2Previous QTL/Genes
qRSL1-1RSL1356913763.20 × 10−40.091007605OsMDH1
qRSL1-2RSL1367899432.65 × 10−40.082702247
qRSL1-3RSL1369886037.26 × 10−40.072572863
qRSL3RSL3130141081.13 × 10−40.092421651OsSRFP1
qRSL4RSL4298204764.53 × 10−40.077107238OsCDPK7
qRRL4RRL458642145.18 × 10−40.076378954
qRRL5RRL5188743966.00 × 10−40.074780842
qRRN1RRN1322343185.06 × 10−40.060777188QTL_2
qRRN4RRN4298204761.15 × 10−40.092366087OsCDPK7
Table 4. The RNA-Seq FPKM Expression Values of 10 DEGs.
Table 4. The RNA-Seq FPKM Expression Values of 10 DEGs.
Gene IDLeaves-20 DaysPost-Emergence InflorescencePre-Emergence InflorescenceAntherPistilSeed-5 DAPEmbryo-25 DAPEndosperm-25 DAPSeed-10 DAPEndosperm- 25 DAP (Replicate)Leaves-20 days (Replicate)Shoots
LOC_Os01g629502.2593910.04625.71393216.928.450139.646992.031384.224413.583123.504673.775725.0827
LOC_Os01g629808.9777255.714517.54851.6490939.80885.318761.025880.5502860.3292460.33209211.340445.3305
LOC_Os01g630607.5119217.624811.293916.555540.266716.06468.301782.958394.791233.313437.2836294.1526
LOC_Os01g6319058.020939.37230.7764490.709715010.945000.444664011.783911.9054
LOC_Os01g6323013.74576.463191.002335.343581.400580.6720471.8047713.66855.386313.663611.38412.8333
LOC_Os01g632805.239591.047960.8697881.103181.086010.83292900004.4957.77339
LOC_Os01g634004.358585.531687.765930.698164.321591.9413.981170.5449530.730630.5985561.509126.61778
LOC_Os01g634605.149347.6685415.18611.187087.166014.266581.061110.32016002.644176.98541
LOC_Os01g63540003.28173000000002.85494
LOC_Os01g635800.4297578.9638117.2511.049844.647777.75966.869093.763473.269883.115061.1941825.4433
Disclaimer/Publisher’s Note: The statements, opinions and data contained in all publications are solely those of the individual author(s) and contributor(s) and not of MDPI and/or the editor(s). MDPI and/or the editor(s) disclaim responsibility for any injury to people or property resulting from any ideas, methods, instructions or products referred to in the content.

Share and Cite

MDPI and ACS Style

Li, C.; Lu, C.; Yang, M.; Wu, G.; Nyasulu, M.; He, H.; He, X.; Bian, J. Uncovering Novel QTLs and Candidate Genes for Salt Tolerance at the Bud Burst Stage in Rice through Genome-Wide Association Study. Plants 2024, 13, 174. https://doi.org/10.3390/plants13020174

AMA Style

Li C, Lu C, Yang M, Wu G, Nyasulu M, He H, He X, Bian J. Uncovering Novel QTLs and Candidate Genes for Salt Tolerance at the Bud Burst Stage in Rice through Genome-Wide Association Study. Plants. 2024; 13(2):174. https://doi.org/10.3390/plants13020174

Chicago/Turabian Style

Li, Caijing, Changsheng Lu, Mengmeng Yang, Guangliang Wu, Mvuyeni Nyasulu, Haohua He, Xiaopeng He, and Jianmin Bian. 2024. "Uncovering Novel QTLs and Candidate Genes for Salt Tolerance at the Bud Burst Stage in Rice through Genome-Wide Association Study" Plants 13, no. 2: 174. https://doi.org/10.3390/plants13020174

APA Style

Li, C., Lu, C., Yang, M., Wu, G., Nyasulu, M., He, H., He, X., & Bian, J. (2024). Uncovering Novel QTLs and Candidate Genes for Salt Tolerance at the Bud Burst Stage in Rice through Genome-Wide Association Study. Plants, 13(2), 174. https://doi.org/10.3390/plants13020174

Note that from the first issue of 2016, this journal uses article numbers instead of page numbers. See further details here.

Article Metrics

Back to TopTop