Physiological Mechanism of Waterlogging Stress on Yield of Waxy Maize at the Jointing Stage
Abstract
:1. Introduction
2. Results
2.1. Yield Traits
2.2. Photosynthetic Parameters
2.3. Leaf Area and Phosphoenolpyruvate Carboxylase
2.4. Plant Peroxidation Response
2.5. Plant Antioxidant Response
2.6. Evaluation of Lodging Resistance
2.7. Vascular Bundles of the Stem
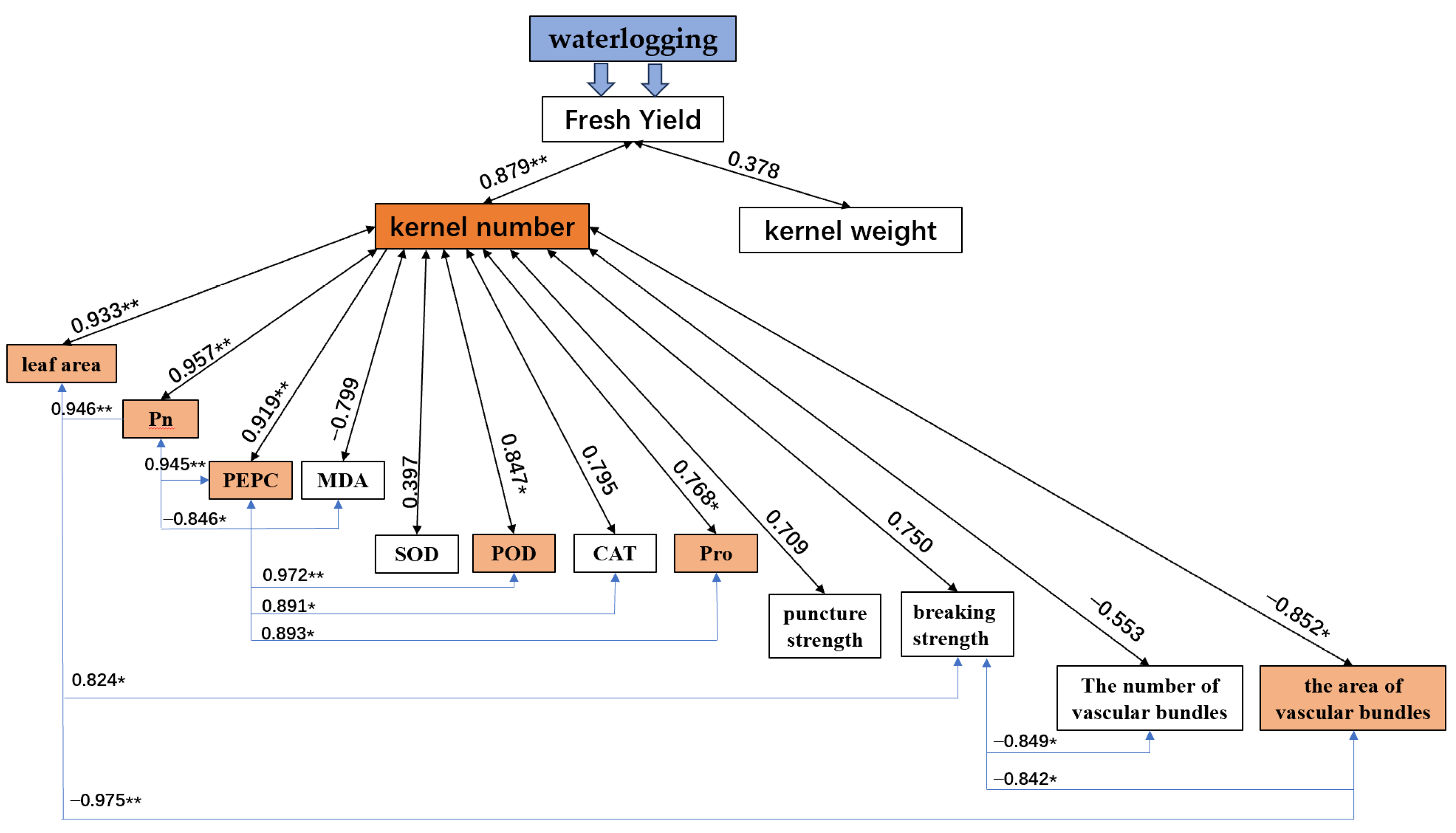
2.8. Correlation Analysis
3. Discussion
3.1. Effect of Waterlogging Stress on Source Synthesis
3.2. Responses of Antioxidant Systems under Waterlogging Stress
3.3. Effect of Waterlogging Stress on the Transport of Photoassimilates
3.4. Effect of Waterlogging on Waxy Maize Yield Formation
3.5. Waxy Maize Waterlogging Threshold
4. Materials and Methods
4.1. Site Description
4.2. Experimental Design
4.3. Measurements
4.3.1. Soil Water Content
4.3.2. Plant Growth and Physiological, Biochemical Indexes of Maize Leaves
4.3.3. Evaluation of Lodging Resistance
4.3.4. Vascular Bundles of the Stem
4.3.5. Fresh Grain Yield
4.4. Statistical Analysis
5. Conclusions
Author Contributions
Funding
Data Availability Statement
Conflicts of Interest
References
- Kaur, G.; Singh, G.; Motavalli, P.P.; Nelson, K.A.; Orlowski, J.M.; Golden, B.R. Impacts and management strategies for crop production in waterlogged or flooded soils: A review. Agron. J. 2020, 112, 1475–1501. [Google Scholar] [CrossRef]
- Zhou, W.; Chen, F.; Meng, Y.; Chandrasekaran, U.; Luo, X.; Yang, W.; Shu, K. Plant waterlogging/flooding stress responses: From seed germination to maturation. Plant Physiol. Biochem. 2020, 148, 228–236. [Google Scholar] [CrossRef] [PubMed]
- Wang, Q.; Zhao, X.; Liu, D.; Yan, Z.; Hongping, L.; Dong, P.; Li, C. Root morphological, physiological traits and yield of maize under waterlogging and low light stress. Sci. Agric. Sin. 2020, 53, 3479–3495. [Google Scholar]
- Hu, J.; Yu, W.; Liu, P.; Zhao, B.; Zhang, J.; Ren, B. Responses of canopy functionality, crop growth and grain yield of summer maize to shading, waterlogging, and their combination stress at different crop stages. Eur. J. Agron. 2023, 144, 126761. [Google Scholar] [CrossRef]
- Li, K.; Huang, C. Current production status, problem and countermeasure on sweet corn industry in China. Sugar Crops China 2021, 43, 67–71. (In Chinese) [Google Scholar]
- Wu, G.; Yin, W.; Yang, S. Comparison on Photosynthetic Characteristics of Leaves between Waxy and Common Corn. Shandong Agric. Sci. 2012, 10, 56–60. (In Chinese) [Google Scholar]
- Panozzo, A.; Dal Cortivo, C.; Ferrari, M.; Vicelli, B.; Varotto, S.; Vamerali, T. Morphological Changes and Expressions of AOX1A, CYP81D8, and Putative PFP Genes in a Large Set of Commercial Maize Hybrids Under Extreme Waterlogging. Front. Plant Sci. 2019, 10, 62. [Google Scholar] [CrossRef]
- Zhou, X.; Han, H.; Li, C.; Guo, S.; Guo, D.; Cheng, J. Physiological characters and yield formation of corn (Zea mays L.) under waterlogging stress in jointing stage. Trans. Chin. Soc. Agric. Eng. 2014, 30, 119–125. (In Chinese) [Google Scholar]
- Ren, B.; Zhang, J.; Dong, S.; Liu, P.; Zhao, B. Effects of Waterlogging on Leaf Mesophyll Cell Ultrastructure and Photosynthetic Characteristics of Summer Maize. PLoS ONE 2016, 11, e0161424. [Google Scholar] [CrossRef]
- Tian, L.; Li, J.; Bi, W.; Zuo, S.; Li, L.; Li, W.; Sun, L. Effects of waterlogging stress at different growth stages on the photosynthetic characteristics and grain yield of spring maize (Zea mays L.) Under field conditions. Agric. Water Manag. 2019, 218, 250–258. [Google Scholar] [CrossRef]
- Ye, Y.-X.; Wen, Z.-R.; Yang, H.; Lu, W.-P.; Lu, D.-L. Effects of post-silking water deficit on the leaf photosynthesis and senescence of waxy maize. J. Integr. Agric. 2020, 19, 2216–2228. [Google Scholar] [CrossRef]
- Irfan, M.; Hayat, S.; Hayat, Q.; Afroz, S.; Ahmad, A. Physiological and biochemical changes in plants under waterlogging. Protoplasma 2010, 241, 3–17. [Google Scholar] [CrossRef]
- Wang, J.; Wang, D.; Zhu, M.; Li, F. Exogenous 6-Benzyladenine Improves Waterlogging Tolerance in Maize Seedlings by Mitigating Oxidative Stress and Upregulating the Ascorbate-Glutathione Cycle. Front. Plant Sci. 2021, 12, 680376. [Google Scholar] [CrossRef]
- Ren, B.; Zhang, J.; Li, X.; Fan, X.; Dong, S.; Liu, P.; Bin, Z. Effects of waterlogging on stem lodging resistance of summer maize under field conditions. Sci. Agric. Sin. 2013, 46, 2440–2448. (In Chinese) [Google Scholar]
- Kong, E.; Liu, D.; Guo, X.; Yang, W.; Sun, J.; Li, X.; Zhan, K.; Cui, D.; Lin, J.; Zhang, A. Anatomical and chemical characteristics associated with lodging resistance in wheat. Crop J. 2013, 1, 43–49. [Google Scholar] [CrossRef]
- Guo, Y.; Zhu, Y.; Liu, K.; Shujun, P.; Zhao, B.; Zhang, J. Effects of water-potassium interaction on stalk structure and function of high-yield summer maize. Chin. J. Appl. Ecol. 2016, 1, 143–149. (In Chinese) [Google Scholar]
- Ren, B.; Zhang, J.; Dong, S.; Liu, P.; Zhao, B. Root and Shoot Responses of Summer Maize to Waterlogging at Different Stages. Agron. J. 2016, 108, 1060–1069. [Google Scholar] [CrossRef]
- Yu, W.; Zhang, X.; Hu, J.; Shao, J.; Liu, P.; Zhao, B.; Ren, B. Combined effects of shade and waterlogging on yield and photosynthetic characteristics of summer maize. Sci. Agric. Sin. 2021, 54, 3834–3846. (In Chinese) [Google Scholar]
- Huang, C.; Gao, Y.; Qin, A.; Liu, Z.; Zhao, B.; Ning, D.; Ma, S.; Duan, A.; Liu, Z. Effects of waterlogging at different stages and durations on maize growth and grain yields. Agric. Water Manag. 2022, 261, 107334. [Google Scholar] [CrossRef]
- Sui, X.; Liang, S.; Zhang, J.; Wang, M.; Wang, Y.; Hou, X.; Zhang, X. Remote sensing monitoring on maize flood stress and yield evaluation at different stages. Acta Agron. Sin. 2021, 1, 177–184. (In Chinese) [Google Scholar] [CrossRef]
- Huang, C.; Zhang, W.; Wang, H.; Gao, Y.; Ma, S.; Qin, A.; Liu, Z.; Zhao, B.; Ning, D.; Zheng, H.; et al. Effects of waterlogging at different stages on growth and ear quality of waxy maize. Agric. Water Manag. 2022, 266, 107603. [Google Scholar] [CrossRef]
- Ramachandra Reddy, A.; Chaitanya, K.V.; Vivekanandan, M. Drought-induced responses of photosynthesis and antioxidant metabolism in higher plants. J. Plant Physiol. 2004, 161, 1189–1202. [Google Scholar] [CrossRef] [PubMed]
- Vandoorne, B.; Descamps, C.; Mathieu, A.S.; Van den Ende, W.; Vergauwen, R.; Javaux, M.; Lutts, S. Long term intermittent flooding stress affects plant growth and inulin synthesis of Cichorium intybus (var. sativum). Plant Soil 2014, 376, 291–305. [Google Scholar] [CrossRef]
- Gill, M.B.; Zeng, F.; Shabala, L.; Zhang, G.; Yu, M.; Demidchik, V.; Shabala, S.; Zhou, M. Identification of QTL Related to ROS Formation under Hypoxia and Their Association with Waterlogging and Salt Tolerance in Barley. Int. J. Mol. Sci. 2019, 20, 699. [Google Scholar] [CrossRef]
- Tian, L.-x.; Bi, W.-s.; Ren, X.-s.; Li, W.-l.; Sun, L.; Li, J. Flooding has more adverse effects on the stem structure and yield of spring maize (Zea mays L.) than waterlogging in Northeast China. Eur. J. Agron. 2020, 117, 126054. [Google Scholar] [CrossRef]
- Blokhina, O.; Virolainen, E.; Fagerstedt, K.V. Antioxidants, oxidative damage and oxygen deprivation stress: A review. Ann. Bot. 2003, 91, 179–194. [Google Scholar] [CrossRef] [PubMed]
- Mahmood, U.; Hussain, S.; Hussain, S.; Ali, B.; Ashraf, U.; Zamir, S.; Al-Robai, S.A.; Alzahrani, F.O.; Hano, C.; El-Esawi, M.A. Morpho-Physio-Biochemical and Molecular Responses of Maize Hybrids to Salinity and Waterlogging during Stress and Recovery Phase. Plants 2021, 10, 1345. [Google Scholar] [CrossRef] [PubMed]
- Anee, T.I.; Nahar, K.; Rahman, A.; Mahmud, J.A.; Bhuiyan, T.F.; Alam, M.U.; Fujita, M.; Hasanuzzaman, M. Oxidative Damage and Antioxidant Defense in Sesamum indicum after Different Waterlogging Durations. Plants 2019, 8, 196. [Google Scholar] [CrossRef]
- Peng, Y.; Zhou, Z.; Zhang, Z.; Yu, X.; Zhang, X.; Du, K. Molecular and physiological responses in roots of two full-sib poplars uncover mechanisms that contribute to differences in partial submergence tolerance. Sci. Rep. 2018, 8, 12829. [Google Scholar] [CrossRef]
- Barickman, T.C.; Simpson, C.R.; Sams, C.E. Waterlogging Causes Early Modification in the Physiological Performance, Carotenoids, Chlorophylls, Proline, and Soluble Sugars of Cucumber Plants. Plants 2019, 8, 160. [Google Scholar] [CrossRef]
- Bajpai, S.; Rashmi, C. Effect of Waterlogging Stress on Growth Characteristics and Sod Gene Expression in Sugarcane. Int. J. Sci. Res. Publ. 2015, 5, 1–8. [Google Scholar]
- Chávez-Arias, C.C.; Gómez-Caro, S.; Restrepo-Díaz, H. Physiological, Biochemical and Chlorophyll Fluorescence Parameters of Physalis peruviana L. Seedlings Exposed to Different Short-Term Waterlogging Periods and Fusarium Wilt Infection. Agronomy 2019, 9, 213. [Google Scholar] [CrossRef]
- Nie, G.; Chen, M.; Yang, L.; Cai, Y.; Xu, F.; Zhang, Y. Plant Response to Waterlogging Stress: Research Progress. Chin. Agric. Sci. Bull. 2021, 37, 57–64. (In Chinese) [Google Scholar]
- Kogawara, S.; Yamanoshita, T.; Norisada, M.; Masumori, M.; Kojima, K. Photosynthesis and photoassimilate transport during root hypoxia in Melaleuca cajuputi, a flood-tolerant species, and in Eucalyptus camaldulensis, a moderately flood-tolerant species. Tree Physiol. 2006, 26, 1413–1423. [Google Scholar] [CrossRef] [PubMed]
- Jiang, Z.; Song, X.; Zhou, Z.; Wang, L.; Li, J.; Deng, X.; Fan, H. Aerenchyma formation: Programmed cell death in adventitious roots of winter wheat (Triticum aestivum) under waterlogging. Funct. Plant Biol. 2010, 37, 748–755. [Google Scholar] [CrossRef]
- Zhao, J.; Lai, H.; Bi, C.; Zhao, M.; Liu, Y.; Li, X.; Yang, D. Effects of paclobutrazol application on plant architecture, lodging resistance, photosynthetic characteristics, and peanut yield at different single-seed precise sowing densities. Crop J. 2023, 11, 301–310. [Google Scholar] [CrossRef]
- Xue, J.; Gao, S.; Fan, Y.; Li, L.; Ming, B.; Wang, K.; Xie, R.; Hou, P.; Li, S. Traits of plant morphology, stalk mechanical strength, and biomass accumulation in the selection of lodging-resistant maize cultivars. Eur. J. Agron. 2020, 117, 126073. [Google Scholar] [CrossRef]
- Khan, M.; Karim, M.A.; Haque, M.M.; Karim, A.; Mian, M. Effect of salt and water stress on gas exchange, dry matter production and K+NA+ ions selectivity in soybean. Bangladesh J. Agril. Res. 2017, 42, 487–501. [Google Scholar] [CrossRef]
- Thandiwe, N.; Chibwe, C.; Jonathan, K. Corn Growth and Development. In iGrow Corn: Best Managemenent Practices; University of South Dakota: Vermillion, SD, USA, 2019; Chapter 5; pp. 5–8. [Google Scholar]
- Masoni, A.; Pampana, S.; Arduini, I. Barley Response to Waterlogging Duration at Tillering. Crop Sci. 2016, 56, 2722–2730. [Google Scholar] [CrossRef]
- Arduini, I.; Orlandi, C.; Pampana, S.; Masoni, A. Waterlogging at tillering affects spike and spikelet formation in wheat. Crop Pasture Sci. 2016, 67, 703. [Google Scholar] [CrossRef]
- Qin, A.; Ning, D.; Liu, Z.; Sun, B.; Zhao, B.; Xiao, J.; Duan, A. Insentek Sensor: An Alternative to Estimate Daily Crop Evapotranspiration for Maize Plants. Water 2018, 11, 25. [Google Scholar] [CrossRef]
- Ren, B.; Zhang, J.; Dong, S.; Liu, P.; Zhao, B. Regulations of 6-Benzyladenine (6-BA) on Leaf Ultrastructure and Photosynthetic Characteristics of Waterlogged Summer Maize. J. Plant Growth Regul. 2017, 36, 743–754. [Google Scholar] [CrossRef]










| Treatment | Ear Length cm | Ear Diameter mm | Kernel Number per Ear | Kernel Weight g/per Kernel | Fresh Yield t/ha |
|---|---|---|---|---|---|
| CK | 18.06 ± 0.78 ab | 48.30 ± 1.23 a | 432.9 ± 14.12 ab | 0.44 ± 0.01 a | 13.04 ± 0.70 a |
| WS2 | 18.83 ± 1.02 a | 48.89 ± 0.68 a | 442.9 ± 16.87 a | 0.44 ± 0.01 a | 13.57 ± 0.36 a |
| WS4 | 17.82 ± 0.83 ab | 46.50 ± 0.94 bc | 385.9 ± 8.77 cd | 0.43 ± 0.01 a | 11.75 ± 0.14 b |
| WS6 | 17.75 ± 0.97 ab | 47.69 ± 1.47 ab | 403.7 ± 7.22 bc | 0.43 ± 0.02 a | 11.64 ± 0.96 b |
| WS8 | 17.69 ± 0.66 ab | 45.50 ± 0.61 c | 372.8 ± 12.85 d | 0.43 ± 0.01 a | 10.59 ± 0.26 d |
| WS10 | 16.78 ± 0.53 b | 46.17 ± 1.35 bc | 365.9 ± 21.86 d | 0.42 ± 0.05 a | 10.41 ± 0.52 d |
| Soil Texture | pH | Soil Bulk Density | Field Capacity | Soil Organic Matter | Total Nitrogen | Available Potassium | Available Phosphorus | Available Nitrogen |
|---|---|---|---|---|---|---|---|---|
| g·cm−3 | % | g·kg−1 | g·kg−1 | mg·kg−1 | mg·kg−1 | mg·kg−1 | ||
| Light sandy loam | 8.8 | 1.25 | 24 | 18.85 | 1.09 | 101.02 | 72.01 | 15.61 |
Disclaimer/Publisher’s Note: The statements, opinions and data contained in all publications are solely those of the individual author(s) and contributor(s) and not of MDPI and/or the editor(s). MDPI and/or the editor(s) disclaim responsibility for any injury to people or property resulting from any ideas, methods, instructions or products referred to in the content. |
© 2023 by the authors. Licensee MDPI, Basel, Switzerland. This article is an open access article distributed under the terms and conditions of the Creative Commons Attribution (CC BY) license (https://creativecommons.org/licenses/by/4.0/).
Share and Cite
Zhang, X.; Huang, C.; Meng, Y.; Liu, X.; Gao, Y.; Liu, Z.; Ma, S. Physiological Mechanism of Waterlogging Stress on Yield of Waxy Maize at the Jointing Stage. Plants 2023, 12, 3034. https://doi.org/10.3390/plants12173034
Zhang X, Huang C, Meng Y, Liu X, Gao Y, Liu Z, Ma S. Physiological Mechanism of Waterlogging Stress on Yield of Waxy Maize at the Jointing Stage. Plants. 2023; 12(17):3034. https://doi.org/10.3390/plants12173034
Chicago/Turabian StyleZhang, Xuepeng, Chao Huang, Ye Meng, Xuchen Liu, Yang Gao, Zhandong Liu, and Shoutian Ma. 2023. "Physiological Mechanism of Waterlogging Stress on Yield of Waxy Maize at the Jointing Stage" Plants 12, no. 17: 3034. https://doi.org/10.3390/plants12173034
APA StyleZhang, X., Huang, C., Meng, Y., Liu, X., Gao, Y., Liu, Z., & Ma, S. (2023). Physiological Mechanism of Waterlogging Stress on Yield of Waxy Maize at the Jointing Stage. Plants, 12(17), 3034. https://doi.org/10.3390/plants12173034

