Overexpression of the Panax ginseng CYP703 Alters Cutin Composition of Reproductive Tissues in Arabidopsis
Abstract
:1. Introduction
2. Material and Methods
2.1. Plant Materials and Growth Conditions
2.2. Identification of PgCYP703A4 Gene and Sequence Analysis
2.3. Vector Construction and A. thaliana Transformation
2.4. Gene Expression Analysis
2.5. Histological Analysis
2.6. Analysis of Silique Fatty Acids
3. Results
3.1. Identification of CYP703 Gene in P. ginseng
3.2. Sequence Alignment and Phylogenetic Analysis
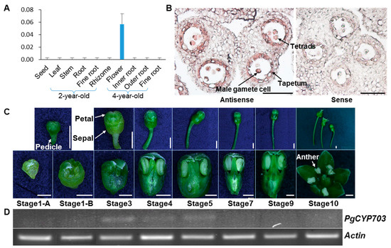
3.3. Gene Expression Analysis of PgCYP703A4
3.4. Phenotype Analysis of PgCYP3A4 Overexpressing A. thaliana
3.5. Fatty Acid Composition of PgCYP703A4-Overexpressing A. thaliana
4. Discussion
Supplementary Materials
Author Contributions
Funding
Institutional Review Board Statement
Informed Consent Statement
Data Availability Statement
Conflicts of Interest
References
- Nelson, D.R. Cytochrome P450 and the individuality of species. Arch. Biochem. Biophys. 1999, 369, 1–10. [Google Scholar] [CrossRef] [PubMed]
- Chapple, C. Molecular-genetic analysis of plant cytochrome P450-dependent monooxygenases. Annu Rev. Plant Biol. 1998, 49, 311–343. [Google Scholar] [CrossRef] [PubMed]
- Mizutani, M.; Ohta, D. Diversification of P450 genes during land plant evolution. Annu Rev. Pland Biol. 2010, 61, 291–315. [Google Scholar] [CrossRef] [PubMed]
- Nelson, D.R.; Schuler, M.A.; Paquette, S.M.; Reichhart, W.R.; Bak, S. Comparative genomics of rice and Arabidopsis. Analysis of 727 cytochrome P450 genes and pseudogenes from a monocot and a dicot. Plant Physiol. 2004, 135, 756–772. [Google Scholar] [CrossRef] [PubMed] [Green Version]
- Torutaeva, E.; Oh, S.A.; Park, S.K. Identification of new mutant alleles of Augmin subunits broadens spectrum of Augmin function during sexual reproduction in Arabidopsis. J. Plant Biol. 2020, 63, 485–494. [Google Scholar] [CrossRef]
- Cui, X.; Wang, Q.; Yin, W.; Xu, H.; Wilson, Z.A.; Wei, C.; Pan, S.; Zhang, D. PMRD: A curated database for genes and mutants involved in plant male reproduction. BMC Plant Biol. 2012, 12, 215. [Google Scholar] [CrossRef] [Green Version]
- Yang, X.; Wu, D.; Shi, J.; He, Y.; Pinot, F.; Grausem, B.; Yin, C.; Zhu, L.; Chen, M.; Luo, Z.; et al. Rice CYP703A3, a cytochrome P450 hydroxylase, is essential for development of anther cuticle and pollen exine. J. Integr. Plant Biol. 2014, 56, 979–994. [Google Scholar] [CrossRef]
- Morant, M.; Jørgensen, K.; Schaller, H.; Pinot, F.; Møller, B.L.; Reichhart, D.W.; Bak, S. CYP703 is an ancient cytochrome P450 in land plants catalyzing in-chain hydroxylation of lauric acid to provide building blocks for sporopollenin synthesis in pollen. Plant Cell 2007, 19, 1473–1487. [Google Scholar] [CrossRef] [Green Version]
- Li-Beisson, Y.; Pollard, M.; Sauveplane, V.; Pinot, F.; Ohlrogge, J.; Beisson, F. Nanoridges that characterize the surface morphology of flowers require the synthesis of cutin polyester. Proc. Natl. Acad. Sci. USA 2009, 51, 22008–22013. [Google Scholar] [CrossRef] [Green Version]
- Torres, M.F.; Mathew, L.S.; Ahmed, I.; Al-Azwani, L.K.; Krueger, R.; Nuñez, D.R.; Mohamoud, Y.A.; Clark, A.G.; Suhre, K.; Malek, J.A. Genus-wide sequencing supports a two-locus model for sex-determination in Phoenix. Nat. Commun. 2018, 9, 3969. [Google Scholar] [CrossRef] [Green Version]
- Kim, Y.J.; Zhang, D.; Yang, D.C. Biosynthesis and biotechnological production of ginsenosides. Biotechnol. Adv. 2015, 33, 717–735. [Google Scholar] [CrossRef] [PubMed]
- Kim, Y.J.; Jang, M.G.; Zhu, L.; Silva, J.; Zhu, X.; Sukweenadhi, J.; Kwon, W.S.; Yang, D.C.; Zhang, D. Cytological characterization of anther development in Panax ginseng Meyer. Protoplasma 2015, 253, 1111–1124. [Google Scholar] [CrossRef] [PubMed] [Green Version]
- Kim, Y.J.; Silva, J.; Zhang, D.; Shi, J.; Joo, S.C.; Jang, M.G.; Kwon, W.S.; Yang, D.C. Development of interspecies hybrids to increase ginseng biomass and ginsenoside yield. Plant Cell Rep. 2016, 36, 779–790. [Google Scholar] [CrossRef] [PubMed]
- Silva, J.; Kim, Y.J.; Xiao, D.; Sukweenadhi, J.; Hu, T.; Kwon, W.S.; Hu, J.; Yang, D.C.; Zhang, D. Cytological analysis of ginseng carpel development. Protoplasma 2017, 254, 1909–1922. [Google Scholar] [CrossRef] [PubMed]
- Silva, J.; Sukweenadhi, J.; Myagmarjav, D.; Mohanan, P.; Yu, J.; Shi, J.; Jung, K.H.; Zhang, D.; Yang, D.C.; Kim, Y.J. Overexpression of a novel cytochrome P450 monooxygenase gene, CYP704B1, from Panax ginseng increase biomass of reproductive tissues in transgenic Arabidopsis. Mol. Biol. Rep. 2020, 47, 4507–4518. [Google Scholar] [CrossRef] [PubMed]
- Yu, N.Y.; Wagner, J.R.; Laird, M.R.; Melli, G.; Rey, S.; Lo, R.; Dao, P.; Sahinalp, S.C.; Ester, M.; Foster, L.J.; et al. PSORTb 3.0: Improved protein subcellular localization prediction with refned localization subcategories and predictive capabilities for all prokaryotes. Bioinformatics 2010, 26, 1608–1615. [Google Scholar] [CrossRef]
- Kyte, J.; Doolittle, R.F. A simple method for displaying the hydropathic character of a protein. J. Mol. Biol. 1982, 157, 105–132. [Google Scholar] [CrossRef] [Green Version]
- Prestridge, D.S. SIGNAL SCAN: A computer program that scans DNA sequences for eukaryotic transcriptional elements. Bioinformatics 1991, 7, 203–206. [Google Scholar] [CrossRef]
- Betchtold, N.; Pelletier, G. In planta Agrobacterium-mediated transformation of adult Arabidopsis thaliana plants by vacuum infiltration. Methods Mol. Biol. 1998, 82, 256–266. [Google Scholar]
- Zhang, Y.; Liang, W.; Shi, J.; Xu, J.; Zhang, D. MYB56 encoding a R2R3 MYB transcription factor regulates seed size in Arabidopsis thaliana. J. Integr. Plant Biol. 2013, 55, 1166–1178. [Google Scholar] [CrossRef]
- Jung, K.H.; Han, M.J.; Lee, D.Y.; Lee, Y.S.; Schreiber, L.; Franke, R.; Faust, A.; Yephremov, A.; Saedler, H.; Kim, Y.W.; et al. Wax-deficient anther1 is involved in cuticle and wax production in rice anther walls and is required for pollen development. Plant Cell 2006, 18, 3015–3032. [Google Scholar] [CrossRef] [Green Version]
- Riederer, M.; Müller, C. Biology of the Plant Cuticle; Blackwell: Oxford, UK, 2006. [Google Scholar]
- Imaishi, H.; Matsumoto, Y.; Ishitobi, U.; Ohkawa, H. Encoding of a cytochrome P450-dependent lauric acid monooxygenase by CYP703A1 specifically expressed in the floral buds of Petunia hybrida. Biosci. Biotechnol. Biochem. 1999, 63, 2082–2090. [Google Scholar] [CrossRef] [PubMed]
- Kai, K.; Hashidzume, H.; Yoshimura, K.; Suzuki, H.; Sakurai, N.; Shibata, D.; Ohta, D. Metabolomics for the characterization of cytochromes P450-dependent fatty acid hydroxylation reactions in Arabidopsis. Plant Biotechnol. 2009, 26, 175–182. [Google Scholar] [CrossRef] [Green Version]
- Pan, Y.; Michael, T.P.; Hudson, M.E.; Kay, S.A.; Chory, J.; Schuler, M.A. Cytochrome P450 monooxygenases as reporters for circadian-regulated pathways. Plant Physiol. 2009, 150, 858–878. [Google Scholar] [CrossRef] [PubMed] [Green Version]
- Humphreys, J.M.; Hemm, M.R.; Chapple, C. New routes for lignin biosynthesis defined by biochemical characterization of recombinant ferulate 5-hydroxylase, a multifunctional cytochrome P450-dependent monooxygenase. Proc. Natl. Acad. Sci. USA 1999, 96, 10045–10050. [Google Scholar] [CrossRef] [PubMed] [Green Version]
- Hasemann, C.A.; Kurumbail, R.G.; Boddupalli, S.S.; Peterson, J.A.; Deisenhofer, J. Structure and function of cytochromes P450: A comparative analysis of three crystal structures. Structure 1995, 2, 41–62. [Google Scholar] [CrossRef]
- Reichhart, D.W.; Bak, S.; Paquette, S. Cytochromes P450. Arab. Book 2002, 1, e0028. [Google Scholar] [CrossRef] [PubMed]
- Williams, P.A.; Cosme, J.; Sridhar, V.; Johnson, E.F.; McRee, D.E. Mammalian microsomal Cytochrome P450 monooxygenase: Structure adaptation for membrane binding and functional diversity. Mol. Cell 2000, 5, 121–131. [Google Scholar] [CrossRef]
- Cabello-Hurtado, F.; Batard, Y.; Salaün, J.P.; Durst, F.; Pinot, F.; Reichhart, D.W. Cloning, expression in yeast, and functional characterization of CYP81B1, a plant cytochrome P450 that catalyzes in-chain hydroxylation of fatty acids. J. Biol. Chem. 1998, 273, 7260–7267. [Google Scholar] [CrossRef] [Green Version]
- Kandel, S.; Sauveplane, V.; Olry, A.; Diss, L.; Benveniste, I.; Pinot, F. Cytochrome P450-dependent fatty acid hydroxylases in plants. Phytochem. Rev. 2006, 5, 359–372. [Google Scholar] [CrossRef]
- Moon, S.; Hong, W.J.; Kim, Y.J.; Chandran, A.K.N.; Gho, Y.S.; Yoo, Y.H.; Nguyen, V.N.T.; An, G.; Park, S.K.; Jung, K.H. Comparative transcriptome analysis reveals gene regulatory mechanism of UDT1 on anther development. J. Plant Biol. 2020, 63, 289–296. [Google Scholar] [CrossRef]
- Li, J.; Yuan, J.; Li, M. Characterization of putative cis-regulatory elements in genes preferentially expressed in Arabidopsis male meiocytes. BioMed Res. Int. 2014, 708364, 10. [Google Scholar]
- Nguyen, T.D.; Moon, S.; Nguyen, V.N.T.; Gho, Y.; Chandran, A.K.N.; Soh, M.S.; Song, J.T.; An, G.; Oh, S.A.; Park, S.K.; et al. Genome-wide identification and analysis of rice genes preferentially expressed in pollen at an early developmental stage. Plant Mol. Biol. 2016, 92, 71–88. [Google Scholar] [CrossRef] [PubMed]
- Kim, N.H.; Jayakodi, M.; Lee, S.C.; Choi, B.S.; Jang, W.; Lee, J.; Kim, H.H.; Waminal, N.E.; Lakshmanan, M.; Nguyen, B.V.; et al. Genome and evolution of the shade-requiring medicinal herb Panax ginseng. Plant Biotechnol. J. 2018, 16, 1904–1917. [Google Scholar] [CrossRef] [PubMed] [Green Version]
- Li, H.; Pinot, F.; Sauveplane, V.; Reichhart, D.W.; Diehl, P.; Schreiber, L.; Franke, R.; Zhang, P.; Chen, L.; Gao, Y.; et al. Cytochrome P450 family member CYP704B2 catalyzes the ω -hydroxylation of fatty acids and is required for anther cutin biosynthesis and pollen exine formation in rice. Plant Cell 2010, 22, 173–190. [Google Scholar] [CrossRef] [Green Version]
- Nelson, D.; Reichhart, D.W. A P450-centric view of plant evolution. Plant J. 2011, 66, 194–211. [Google Scholar] [CrossRef]
- Sauveplane, V.; Kandel, S.; Kastner, P.E.; Ehlting, J.; Compagnon, V.; Werck- Reichhart, D.; Pinot, F. Arabidopsis thaliana CYP77A4 is the first cytochrome P450 able to catalyze the epoxidation of free fatty acids in plants. FEBS J. 2009, 276, 719–735. [Google Scholar] [CrossRef]
- Pinot, F.; Beisson, F. Cytochrome P450 metabolizing fatty acids in plants: Characterization and physiological roles. FEBS J. 2011, 278, 195–205. [Google Scholar] [CrossRef]
- Ito, T.; Meyerowitz, E.M. Overexpression of a gene encoding a cytochrome P450, CYP78A9, induces large and seedless fruit in Arabidopsis. Plant Cell 2000, 9, 1541–1550. [Google Scholar] [CrossRef] [Green Version]
- Xu, F.; Fang, J.; Ou, S.; Gao, S.; Zhang, F.; Du, L.; Xiao, Y.; Wang, H.; Sun, X.; Chu, J.; et al. Variations in CYP78A13 coding region influence grain size and yield in rice. Plant Cell 2015, 38, 800–811. [Google Scholar] [CrossRef]
- Qi, X.; Liu, C.; Song, L.; Li, Y.; Li, M. PaCYP78A9, a Cytochrome P450, regulates fruit size in Sweet Cherry (Prunus avium L.). Front. Plant Sci. 2017, 8, 2076. [Google Scholar] [CrossRef] [PubMed] [Green Version]
- Naur, P.; Petersen, B.L.; Mikkelsen, M.D.; Bak, S.; Rasmussen, H.; Olsen, C.E.; Halkier, B.A. CYP83A1 and CYP83B1, Two nonredundant cytochrome P450 enzymes metabolizing oximes in the biosynthesis of glucosinolates in Arabidopsis. Plant Physiol. 2003, 133, 63–72. [Google Scholar] [CrossRef] [PubMed] [Green Version]
- Weng, J.K.; Li, X.; Stout, J.; Chapple, C. Independent origins of syringyl lignin in vascular plants. Proc. Natl. Acad. Sci. USA 2008, 105, 7887–7892. [Google Scholar] [CrossRef] [PubMed] [Green Version]
- Sohrabi, R.; Huh, J.H.; Badieyan, S.; Rakotondraibe, L.H.; Kliebenstein, D.J.; Sobrado, P.; Tholl, D. In planta variation of volatile biosynthesis: An alternative biosynthetic route to the formation of the pathogen-induced volatile homoterpene DMNT via triterpene degradation in Arabidopsis roots. Plant Cell 2015, 27, 874–890. [Google Scholar] [CrossRef]
- Dobritsa, A.A.; Shrestha, J.; Morant, M.; Pinot, F.; Matsuno, M.; Swanson, R.; Moller, B.L.; Preuss, D. CYP704B1 is a long-chain fatty acid omega-hydroxylase essential for sporopollenin synthesis in pollen of Arabidopsis. Plant Physiol. 2009, 151, 574–589. [Google Scholar] [CrossRef] [PubMed] [Green Version]
- Yi, B.; Zeng, F.; Lei, S.; Chen, Y.; Yao, X.; Zhu, Y.; Wen, J.; Shen, J.; Ma, C.; Tu, J.; et al. Two duplicate CYP704B1-homologous genes BnMs1 and BnMs2 are required for pollen exine formation and tapetal development in Brassica napus. Plant J. 2010, 63, 925–938. [Google Scholar] [CrossRef]
- Helliwell, C.A.; Chandler, P.M.; Poole, A.; Dennis, E.S.; Peacock, W.J. The CYP88A cytochrome P450, ent-kaurenoic acid oxidase, catalyzes three steps of the gibberellin biosynthesis pathway. Proc. Natl. Acad. Sci. USA 2001, 98, 2065–2070. [Google Scholar] [CrossRef]





Publisher’s Note: MDPI stays neutral with regard to jurisdictional claims in published maps and institutional affiliations. |
© 2022 by the authors. Licensee MDPI, Basel, Switzerland. This article is an open access article distributed under the terms and conditions of the Creative Commons Attribution (CC BY) license (https://creativecommons.org/licenses/by/4.0/).
Share and Cite
Kim, J.; Silva, J.; Park, C.; Kim, Y.; Park, N.; Sukweenadhi, J.; Yu, J.; Shi, J.; Zhang, D.; Kim, K.K.; et al. Overexpression of the Panax ginseng CYP703 Alters Cutin Composition of Reproductive Tissues in Arabidopsis. Plants 2022, 11, 383. https://doi.org/10.3390/plants11030383
Kim J, Silva J, Park C, Kim Y, Park N, Sukweenadhi J, Yu J, Shi J, Zhang D, Kim KK, et al. Overexpression of the Panax ginseng CYP703 Alters Cutin Composition of Reproductive Tissues in Arabidopsis. Plants. 2022; 11(3):383. https://doi.org/10.3390/plants11030383
Chicago/Turabian StyleKim, Jihyun, Jeniffer Silva, Chanwoo Park, Younghun Kim, Nayeon Park, Johan Sukweenadhi, Junping Yu, Jianxin Shi, Dabing Zhang, Keun Ki Kim, and et al. 2022. "Overexpression of the Panax ginseng CYP703 Alters Cutin Composition of Reproductive Tissues in Arabidopsis" Plants 11, no. 3: 383. https://doi.org/10.3390/plants11030383
APA StyleKim, J., Silva, J., Park, C., Kim, Y., Park, N., Sukweenadhi, J., Yu, J., Shi, J., Zhang, D., Kim, K. K., Son, H.-J., Park, H. C., Hong, C.-O., Lee, K. M., & Kim, Y.-J. (2022). Overexpression of the Panax ginseng CYP703 Alters Cutin Composition of Reproductive Tissues in Arabidopsis. Plants, 11(3), 383. https://doi.org/10.3390/plants11030383

