Metabolome Analysis under Aluminum Toxicity between Aluminum-Tolerant and -Sensitive Rice (Oryza sativa L.)
Abstract
:1. Introduction
2. Results
2.1. Identifying Al Tolerance of H570
2.2. Qualitative and Quantitative Analysis of Metabolites
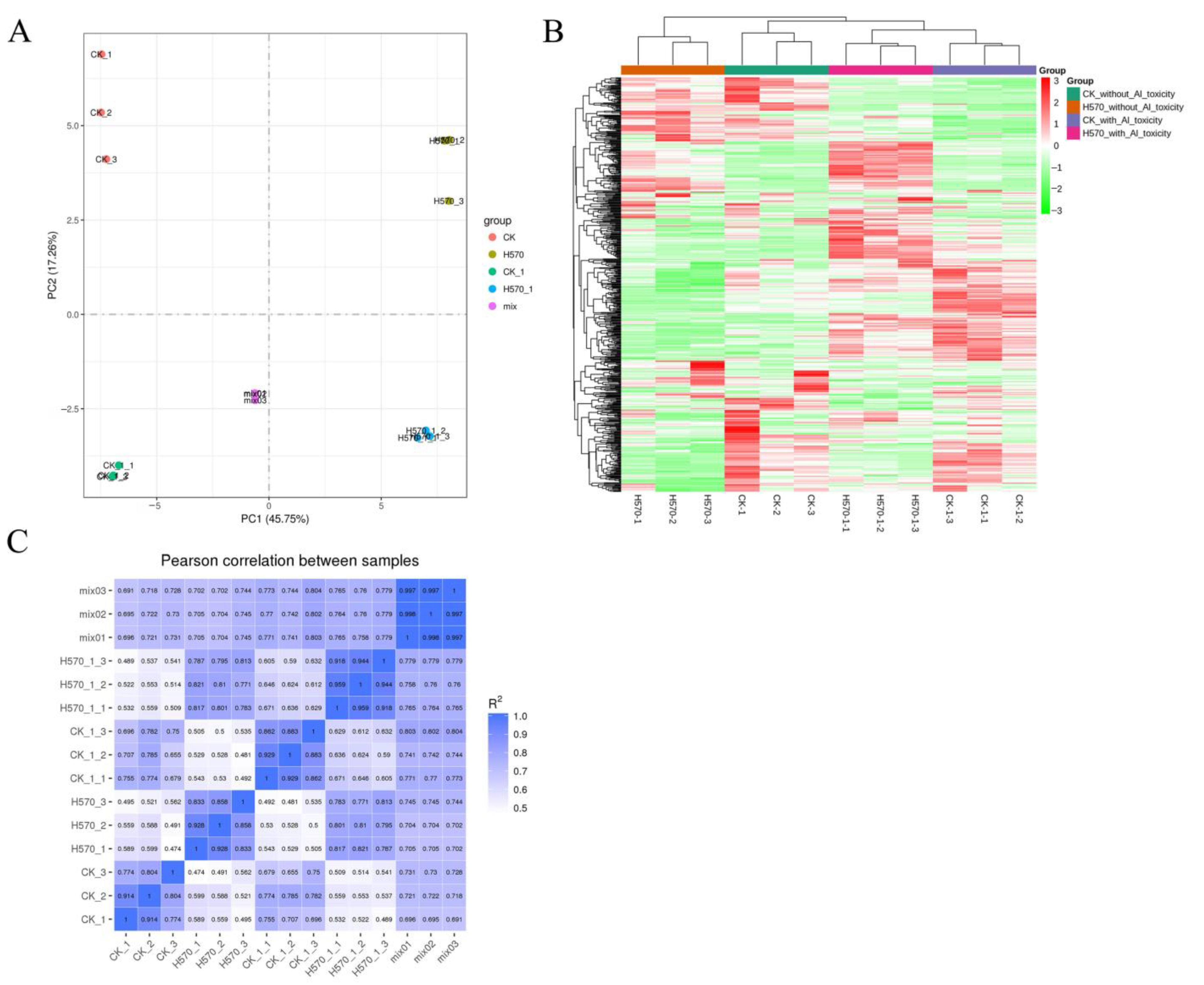
2.3. Multivariate Analysis of Metabolites
2.4. Analysis of Differential Metabolites with and without Al Toxicity Treatment
2.5. Venn Analysis of Differential Metabolites
2.6. K-Means Clustering Analysis of Differential Metabolites
2.7. KEGG Functional Annotation and Enrichment Analysis of Differential Metabolites
3. Discussion
4. Conclusions
5. Materials and Methods
5.1. Plant Material
5.2. Sample Preparation and Extraction
5.3. UPLC-ESI-Q TRAP-MS/MS Analysis
5.4. Statical Analysis
Supplementary Materials
Author Contributions
Funding
Data Availability Statement
Acknowledgments
Conflicts of Interest
References
- Uexküll, H.R.; Mutert, E. Global extent, development and economic impact of acid soils. Plant Soil 1995, 171, 1–15. [Google Scholar] [CrossRef]
- Delhaize, E.; Ma, J.F.; Ryan, P.R. Transcriptional regulation of aluminum tolerance genes. Trends Plant Sci. 2012, 17, 341–348. [Google Scholar] [CrossRef] [PubMed]
- Liu, S.; Gao, H.; Wu, X.; Fang, Q.; Chen, L.; Zhao, F.J.; Huang, C.F. Isolation and characterization of an aluminum-resistant mutant in rice. Rice 2016, 9, 60. [Google Scholar] [CrossRef] [PubMed] [Green Version]
- Ismail, A.M.; Heuer, S.; Thomson, M.J.; Wissuwa, M. Genetic and genomic approaches to develop rice germplasm for problem soils. Plant Mol. Biol. 2007, 65, 547–570. [Google Scholar] [CrossRef]
- Ma, J.F. Syndrome of aluminum toxicity and diversity of aluminum resistance in higher plants. Int. Rev. Cytol. 2007, 264, 225–252. [Google Scholar]
- Kochian, L.V.; Piñeros, M.A.; Hoekenga, O.A. The physiology, genetics and molecular biology of plant aluminum resistance and toxicity. In Root Physiology: From Gene to Function; Lambers, H., Colmer, T.D., Lambers, H., Colmer, T.D., Eds.; Springer: Dordrecht, The Netherlands, 2005; pp. 175–195. [Google Scholar]
- Kochian, L.V.; Hoekenga, O.A.; Pineros, M.A. How do crop plants tolerate acid soils? Mechanisms of aluminum tolerance and phosphorous efficiency. Annu. Rev. Plant Biol. 2004, 55, 459–493. [Google Scholar] [CrossRef]
- Kochian, L.V. Cellular mechanisms of aluminum toxicity and resistance in plants. Annu. Rev. Plant Physiol. Plant Mol. Biol. 1995, 46, 237–260. [Google Scholar] [CrossRef]
- Ma, J.F.; Shen, R.; Nagao, S.; Tanimoto, E. Aluminum targets elongating cells by reducing cell wall extensibility in wheat roots. Plant Cell Physiol. 2004, 45, 583–589. [Google Scholar] [CrossRef] [Green Version]
- Ma, J.F.; Nagao, S.; Sato, K.; Ito, H.; Furukawa, J.; Takeda, K. Molecular mapping of a gene responsible for Al-activated secretion of citrate in barley. J. Exp. Bot. 2004, 55, 1335–1341. [Google Scholar] [CrossRef] [Green Version]
- Ma, J.F.; Ryan, P.R.; Delhaize, E. Aluminum tolerance in plants and the complexing role of organic acids. Trends Plant Sci. 2001, 6, 273–278. [Google Scholar] [CrossRef]
- Ma, Z.; Miyasaka, S.C. Oxalate exudation by taro in response to Al. Plant Physiol. 1998, 118, 861–865. [Google Scholar] [CrossRef] [PubMed] [Green Version]
- Suhayda, C.G.; Haug, A. Citrate chelation as a potential mechanism against aluminum toxicity in cells: The role of calmodulin. Can. J. Biochem. Cell Biol. 1985, 63, 1167–1175. [Google Scholar] [CrossRef]
- Ofei-Manu, P.; Wagatsuma, T.; Ishikawa, S.; Tawaraya, K. The plasma membrane strength of the root-tip cells and root phenolic compounds are correiated with Al tolerance in several common woody plants. Soil Sci. Plant Nutr. 2001, 47, 359–375. [Google Scholar] [CrossRef]
- Simoes, C.C.; Melo, J.O.; Magalhaes, J.V.; Guimaraes, C.T. Genetic and molecular mechanisms of aluminum tolerance in plants. Genet Mol. Res. 2012, 11, 1949–1957. [Google Scholar] [CrossRef] [Green Version]
- Miyasaka, S.C.; Hawes, M.C. Possible role of root border cells in detection and avoidance of aluminum toxicity. Plant Physiol. 2001, 125, 1978–1987. [Google Scholar] [CrossRef] [Green Version]
- Pellet, D.M.; Grunes, D.L.; Kochian, L.V. Organic acid exudation as an aluminum-tolerance mechanism in maize (Zea mights L.). Planta 1995, 196, 788–795. [Google Scholar] [CrossRef]
- Gruber, B.D.; Ryan, P.R.; Richardson, A.E.; Tyerman, S.D.; Ramesh, S.; Hebb, D.M.; Howitt, S.M.; Delhaize, E. HvALMT1 from barley is involved in the transport of organic anions. J. Exp. Bot. 2010, 61, 1455–1467. [Google Scholar] [CrossRef]
- Sasaki, T.; Ryan, P.R.; Delhaize, E.; Hebb, D.M.; Ogihara, Y.; Kawaura, K.; Noda, K.; Kojima, T.; Toyoda, A.; Matsumoto, H.; et al. Sequence upstream of the wheat (Triticum aestivum L.) ALMT1 gene and its relationship to aluminum resistance. Plant Cell Physiol. 2006, 47, 1343–1354. [Google Scholar] [CrossRef] [Green Version]
- Hoekenga, O.A.; Maron, L.G.; Pineros, M.A.; Cancado, G.M.; Shaff, J.; Kobayashi, Y.; Ryan, P.R.; Dong, B.; Delhaize, E.; Sasaki, T.; et al. AtALMT1, which encodes a malate transporter, is identified as one of several genes critical for aluminum tolerance in Arabidopsis. Proc. Natl. Acad. Sci. USA 2006, 103, 9738–9743. [Google Scholar] [CrossRef] [Green Version]
- Sasaki, T.; Yamamoto, Y.; Ezaki, B.; Katsuhara, M.; Ahn, S.J.; Ryan, P.R.; Delhaize, E.; Matsumoto, H. A wheat gene encoding an aluminum-activated malate transporter. Plant J. 2004, 37, 645–653. [Google Scholar] [CrossRef]
- Maron, L.G.; Pineros, M.A.; Guimaraes, C.T.; Magalhaes, J.V.; Pleiman, J.K.; Mao, C.; Shaff, J.; Belicuas, S.N.; Kochian, L.V. Two functionally distinct members of the MATE (multi-drug and toxic compound extrusion) family of transporters potentially underlie two major aluminum tolerance QTLs in maize. Plant J. 2010, 61, 728–740. [Google Scholar] [CrossRef] [PubMed]
- Magalhaes, J.V.; Liu, J.; Guimaraes, C.T.; Lana, U.G.; Alves, V.M.; Wang, Y.H.; Schaffert, R.E.; Hoekenga, O.A.; Pineros, M.A.; Shaff, J.E.; et al. A gene in the multidrug and toxic compound extrusion (MATE) family confers aluminum tolerance in sorghum. Nat. Genet. 2007, 39, 1156–1161. [Google Scholar] [CrossRef] [PubMed]
- Huang, C.F.; Yamaji, N.; Chen, Z.; Ma, J.F. A tonoplast-localized half-size ABC transporter is required for internal detoxification of aluminum in rice. Plant J. 2012, 69, 857–867. [Google Scholar] [CrossRef] [PubMed]
- Huang, C.F.; Yamaji, N.; Mitani, N.; Yano, M.; Nagamura, Y.; Ma, J.F. A bacterial-type ABC transporter is involved in aluminum tolerance in rice. Plant Cell 2009, 21, 655–667. [Google Scholar] [CrossRef] [PubMed] [Green Version]
- Larsen, P.B.; Cancel, J.; Rounds, M.; Ochoa, V. Arabidopsis ALS1 encodes a root tip and stele localized half type ABC transporter required for root growth in an aluminum toxic environment. Planta 2007, 225, 1447–1458. [Google Scholar] [CrossRef]
- Larsen, P.B.; Geisler, M.J.; Jones, C.A.; Williams, K.M.; Cancel, J.D. ALS3 encodes a phloem-localized ABC transporter-like protein that is required for aluminum tolerance in Arabidopsis. Plant J. 2005, 41, 353–363. [Google Scholar] [CrossRef]
- Xia, J.; Yamaji, N.; Kasai, T.; Ma, J.F. Plasma membrane-localized transporter for aluminum in rice. Proc. Natl. Acad. Sci. USA 2010, 107, 18381–18385. [Google Scholar] [CrossRef] [Green Version]
- Courville, P.; Chaloupka, R.; Cellier, M.F. Recent progress in structure-function analyses of Nramp proton-dependent metal-ion transporters. Biochem. Cell Biol. 2006, 84, 960–978. [Google Scholar] [CrossRef]
- Yamaji, N.; Huang, C.F.; Nagao, S.; Yano, M.; Sato, Y.; Nagamura, Y.; Ma, J.F. A zinc finger transcription factor ART1 regulates multiple genes implicated in aluminum tolerance in rice. Plant Cell 2009, 21, 3339–3349. [Google Scholar] [CrossRef] [Green Version]
- Arenhart, R.A.; Schunemann, M.; Bucker, N.L.; Margis, R.; Wang, Z.Y.; Margis-Pinheiro, M. Rice ASR1 and ASR5 are complementary transcription factors regulating aluminum responsive genes. Plant Cell Environ. 2016, 39, 645–651. [Google Scholar] [CrossRef]
- Li, G.Z.; Wang, Z.Q.; Yokosho, K.; Ding, B.; Fan, W.; Gong, Q.Q.; Li, G.X.; Wu, Y.R.; Yang, J.L.; Ma, J.F.; et al. Transcription factor WRKY22 promotes aluminum tolerance via activation of OsFRDL4 expression and enhancement of citrate secretion in rice (Oryza sativa). New Phytol. 2018, 219, 149–162. [Google Scholar] [CrossRef] [PubMed] [Green Version]
- Che, J.; Tsutsui, T.; Yokosho, K.; Yamaji, N.; Ma, J.F. Functional characterization of an aluminum (Al)-inducible transcription factor ART2 revealed a different pathway for Al tolerance in rice. New Phytol. 2018, 220, 209–218. [Google Scholar] [CrossRef] [PubMed]
- Ma, J.F.; Chen, Z.C.; Shen, R.F. Molecular mechanisms of Al tolerance in gramineous plants. Plant Soil 2014, 381, 1–12. [Google Scholar] [CrossRef]
- Chen, Z.C.; Yamaji, N.; Motoyama, R.; Nagamura, Y.; Ma, J.F. Up-regulation of a magnesium transporter gene OsMGT1 is required for conferring aluminum tolerance in rice. Plant Physiol. 2012, 159, 1624–1633. [Google Scholar] [CrossRef] [Green Version]
- Che, J.; Yamaji, N.; Shen, R.F.; Ma, J.F. An Al-inducible expansion gene, OsEXPA10 is involved in root cell elongation of rice. Plant J. 2016, 88, 132–142. [Google Scholar] [CrossRef] [PubMed]
- Yokosho, K.; Yamaji, N.; Fujii-Kashino, M.; Ma, J.F. Functional analysis of a MATE gene OsFRDL2 revealed its involvement in Al-induced secretion of citrate, but a lower contribution to Al tolerance in rice. Plant Cell Physiol. 2016, 57, 976–985. [Google Scholar] [CrossRef] [Green Version]
- Yokosho, K.; Yamaji, N.; Fujii-Kashino, M.; Ma, J.F. Retrotransposon-mediated aluminum tolerance through enhanced expression of the citrate transporter OsFRDL4. Plant Physiol. 2016, 172, 2327–2336. [Google Scholar] [CrossRef] [Green Version]
- Zheng, L.; Lan, P.; Shen, R.F.; Li, W.F. Proteomics of aluminum tolerance in plants. Proteomics 2014, 14, 566–578. [Google Scholar] [CrossRef]
- Yang, Q.; Wang, Y.; Zhang, J.; Shi, W.; Peng, X. Identification of aluminum-responsive proteins in rice roots by a proteomic approach: Cysteine synthase as a key player in Al response. Proteomics 2010, 7, 737–749. [Google Scholar] [CrossRef]
- Yang, L.M.; Tian, D.G.; Todd, C.D.; Luo, Y.M.; Hu, X.Y. Comparative proteome analyses reveal that Nitric oxide is an important signal molecule in the response of rice to aluminum toxicity. J. Proteome Res. 2013, 12, 1316–1330. [Google Scholar] [CrossRef]
- Yang, J.L.; Li, Y.Y.; Zhang, Y.J.; Zhang, S.S.; Wu, Y.R.; Wu, P.; Zheng, S.J. Cell wall polysaccharides are specifically involved in the exclusion of aluminum from the rice root apex. Plant Physiol. 2008, 146, 602–611. [Google Scholar] [CrossRef] [PubMed]
- Maejima, E.; Watanabe, T. Proportion of phospholipids in the plasma membrane is an important factor in Al tolerance. Plant Signal. Behav. 2014, 9, e29277. [Google Scholar] [CrossRef] [PubMed] [Green Version]
- Ranjan, A.; Sinha, R.; Sharma, T.R.; Pattanayak, A.; Singh, A.K. Alleviating aluminum toxicity in plants: Implications of reactive oxygen species signaling and crosstalk with other signaling pathways. Physiol. Plant 2021, 173, 1765–1784. [Google Scholar] [CrossRef]
- Yu, Y.; Zhou, W.W.; Liang, X.; Zhou, K.J.; Lin, X.Y. Increased bound putrescine accumulation contributes to the maintenance of antioxidant enzymes and higher aluminum tolerance in wheat. Environ. Pollut. 2019, 252, 941–949. [Google Scholar] [CrossRef]
- Yu, Y.; Zhou, W.W.; Zhou, K.J.; Liu, W.J.; Liang, X.; Chen, Y.; Sun, D.S.; Lin, X.Y. Polyamines modulate aluminum-induced oxidative stress differently by inducing or reducing H2O2 production in wheat. Chemosphere 2018, 212, 645–653. [Google Scholar] [CrossRef] [PubMed]
- Yu, Y.; Jin, C.W.; Sun, C.L.; Wang, J.H.; Ye, Y.Q.; Lu, L.L.; Lin, X.Y. Elevation of arginine decarboxylase-dependent putrescine production enhances aluminum tolerance by decreasing aluminum retention in root cell walls of wheat. J. Hazard. Mater. 2015, 299, 280–288. [Google Scholar] [CrossRef]
- Zhang, P.; Ding, Z.R.; Zhong, Z.Z.; Tong, H.H. Transcriptomic analysis for Indica and Japonica rice varieties under aluminum toxicity. Int. J. Mol. Sci. 2019, 20, 997. [Google Scholar] [CrossRef] [Green Version]
- Zhang, P.; Zhong, K.Z.; Tong, H.H.; Shahid, M.Q.; Li, J.Q. Association mapping for aluminum tolerance in a core collection of rice landraces. Front. Plant Sci. 2016, 7, 1415. [Google Scholar] [CrossRef] [Green Version]
- Fu, X.L.; Chen, W.D.; Pan, C.H.; Feng, J.H.; Liu, X.D.; Lu, Y.G. A comparative study on aluminum tolerance between Oryza sativa and O. rufipogon in Gaozhou. Sci. Agricul. Sinica 2010, 43, 661–669. [Google Scholar]
- Famoso, A.N.; Clark, R.T.; Shaff, J.E.; Craft, E.; McCouch, S.R.; Kochian, L.V. Development of a novel aluminum tolerance phenotyping platform used for comparisons of cereal aluminum tolerance and investigations into rice aluminum tolerance mechanisms. Plant Physiol. 2010, 153, 1678–1691. [Google Scholar] [CrossRef] [Green Version]
- Zou, S.C.; Wu, J.C.; Shahid, M.Q.; He, Y.H.; Lin, S.Q.; Liu, Z.H.; Yang, X.G. Identification of key taste components in loquat using widely targeted metabolomics. Food Chem. 2020, 323, 126822. [Google Scholar] [CrossRef] [PubMed]
- Chen, W.; Gong, L.; Guo, Z.; Wang, W.; Zhang, H.; Liu, X.; Yu, S.; Xiong, L.; Luo, J. A novel integrated method for large-scale detection, identification, and quantification of widely targeted metabolites: Application in the study of rice metabolomics. Mol. Plant 2013, 6, 1769–1780. [Google Scholar] [CrossRef] [PubMed] [Green Version]
- Sang, Z.; Yang, C.B.; Yuan, H.J.; Wang, Y.L.; Jabu, D.Z.; Xu, Q.J. Insights into the metabolic responses of two contrasting tibetan hulless barley genotypes under low nitro-gen stress. Bioinformation 2019, 15, 845–851. [Google Scholar] [CrossRef] [PubMed]
- Fei, X.T.; Qi, Y.C.; Lei, Y.; Wang, S.J.; Hu, H.C.; Wei, A.Z. Transcriptome and metabolome dynamics explain aroma differences between green and red prickly ash fruit. Foods 2021, 10, 391. [Google Scholar] [CrossRef]
- Chong, J.; Xia, J.G. MetaboAnalystR: An R package for flexible and reproducible analysis of metabolomics data. Bioinformatics 2018, 34, 4313–4314. [Google Scholar] [CrossRef] [Green Version]
- Zhang, S.S.; Ying, H.; Pingcuo, G.; Wang, S.; Zhao, F.; Cui, Y.G.; Shi, J.; Zeng, H.; Zeng, X.L.; Pesole, G. Identification of potential metabolites mediating bird’s selective feeding on Prunus mira flowers. Biomed Res. Int. 2019, 2019, 1395480. [Google Scholar] [CrossRef] [Green Version]










| Index | Compounds | Class I | Class II | Peak Area | Peak Area | VIP Value | Fold_Change | Log2 FC | p Value t-Test | Type | ||||
|---|---|---|---|---|---|---|---|---|---|---|---|---|---|---|
| CK-1 | CK-2 | CK-3 | CK-1-1 | CK-1-2 | CK-1-3 | |||||||||
| Zmhn002334 | 6-O-Feruloyl-glucose * | phenolic acids | phenolic acids | 9 | 9 | 9 | 227,960 | 221,680 | 228,460 | 1.47 | 25,114.81481 | 14.62 | 4.65 × 10−5 | up |
| pmn001672 | Furanofructosyl-α-D-(3-mustard acyl)glucoside | phenolic acids | phenolic acids | 9 | 9 | 9 | 98,538 | 123,170 | 127,000 | 1.47 | 12,915.11111 | 13.66 | 2.92 × 10−3 | up |
| pmn001671 | Furanofructosyl-α-D-(6-mustard acyl)glucoside | phenolic acids | phenolic acids | 9 | 9 | 9 | 145,410 | 72,407 | 65,020 | 1.47 | 10,475.44444 | 13.35 | 3.33 × 10−2 | up |
| mws1080 | Galactinol * | others | saccharides and alcohols | 88,625 | 90,779 | 68,725 | 442,690 | 367,210 | 463,140 | 1.46 | 5.130557089 | 2.36 | 5.06 × 10−3 | up |
| pmb1096 | Indole | alkaloids | plumerane | 409,440 | 386,920 | 498,240 | 1,951,300 | 1,486,000 | 1,498,600 | 1.45 | 3.812683454 | 1.93 | 9.15 × 10−3 | up |
| pmb0490 | p-Coum–aroylputrescine | alkaloids | phenolamine | 591,020 | 477,430 | 636,660 | 3526,500 | 2,265,100 | 3,138,100 | 1.44 | 5.237022831 | 2.39 | 9.38 × 10−3 | up |
| Lmhp009890 | LysoPC 20:3 | lipids | LPC | 6,123,600 | 2,431,100 | 2,568,200 | 145,090 | 131,420 | 243,260 | 1.43 | 0.04672972 | −4.42 | 5.08 × 10−2 | down |
| Index | Compounds | Class I | Class II | PEAK Area | Peak Area | VIP Value | Fold_Change | Log2 FC | p Value t-Test | Type | ||||
|---|---|---|---|---|---|---|---|---|---|---|---|---|---|---|
| H570-1 | H570-2 | H570-3 | H570-1-1 | H570-1-2 | H570-1-3 | |||||||||
| pmb0500 | N-p-Coumaroyl-N’-feruloylputrescine | alkaloids | phenolamine | 9 | 9 | 9 | 32,722 | 20,015 | 30,617 | 1.33 | 3087.185185 | 11.59 | 9.73 × 10−3 | up |
| XMP3554 | HMBOA | alkaloids | alkaloids | 9 | 9 | 9 | 53,112 | 22,603 | 18,683 | 1.33 | 3496.222222 | 11.77 | 5.09 × 10−2 | up |
| mws1080 | Galactinol * | others | saccharides and alcohols | 165,860 | 145,240 | 128,560 | 1,472,600 | 1,185,600 | 1,061,500 | 1.32 | 8.460401219 | 3.08 | 5.08 × 10−3 | up |
| pme0195 | L-Cysteine | amino acids and derivatives | amino acids and derivatives | 1,709,400 | 1,631,000 | 1,297,400 | 115,090 | 200,150 | 167,530 | 1.32 | 0.104094614 | −3.26 | 4.75 × 10−3 | down |
| Lmhp009802 | LysoPE 20:3(2 n isomer) * | lipids | LPE | 408,080 | 371,710 | 367,370 | 54,441 | 45,010 | 39,522 | 1.32 | 0.121145263 | −3.04 | 3.42 × 10−4 | down |
| Lmhp009890 | LysoPC 20:3 | lipids | LPC | 2,757,700 | 3,972,800 | 2,445,600 | 314,980 | 236,130 | 210,140 | 1.31 | 0.082960081 | −3.59 | 1.34 × 10−2 | down |
| pme0519 | D-(+)-Sucrose * | others | saccharides and alcohols | 169,900 | 183,510 | 139,150 | 1,163,900 | 866,320 | 843,040 | 1.31 | 5.833319799 | 2.54 | 7.82 × 10−3 | up |
| ML10181668 | CYCLOLEUCINE | others | others | 58,114 | 68,032 | 75,667 | 576,960 | 336,390 | 317,700 | 1.30 | 6.099953918 | 2.61 | 3.01 × 10−2 | up |
| pmd0146 | LysoPC 20:2(2 n isomer) * | lipids | LPC | 483,220 | 774,760 | 456,840 | 93,220 | 124,720 | 123,530 | 1.30 | 0.199128772 | −2.33 | 2.12 × 10−2 | down |
| Hmbn005951 | 1,3-O-Di-p-Coumaroylglycerol | phenolic acids | phenolic acids | 48,318 | 30,843 | 36,720 | 315,380 | 254,790 | 179,330 | 1.30 | 6.46784201 | 2.69 | 1.42 × 10−2 | up |
| pmp000804 | Isobavachalcone D | flavonoids | chalcones | 37,408 | 22,536 | 22,904 | 223,310 | 221,930 | 157,150 | 1.30 | 7.271026458 | 2.86 | 6.44 × 10−3 | up |
Publisher’s Note: MDPI stays neutral with regard to jurisdictional claims in published maps and institutional affiliations. |
© 2022 by the authors. Licensee MDPI, Basel, Switzerland. This article is an open access article distributed under the terms and conditions of the Creative Commons Attribution (CC BY) license (https://creativecommons.org/licenses/by/4.0/).
Share and Cite
Xie, L.; Li, H.; Zhong, Z.; Guo, J.; Hu, G.; Gao, Y.; Tong, Z.; Liu, M.; Hu, S.; Tong, H.; et al. Metabolome Analysis under Aluminum Toxicity between Aluminum-Tolerant and -Sensitive Rice (Oryza sativa L.). Plants 2022, 11, 1717. https://doi.org/10.3390/plants11131717
Xie L, Li H, Zhong Z, Guo J, Hu G, Gao Y, Tong Z, Liu M, Hu S, Tong H, et al. Metabolome Analysis under Aluminum Toxicity between Aluminum-Tolerant and -Sensitive Rice (Oryza sativa L.). Plants. 2022; 11(13):1717. https://doi.org/10.3390/plants11131717
Chicago/Turabian StyleXie, Lihua, Huijuan Li, Zhengzheng Zhong, Junjie Guo, Guocheng Hu, Yu Gao, Zhihua Tong, Meilan Liu, Songping Hu, Hanhua Tong, and et al. 2022. "Metabolome Analysis under Aluminum Toxicity between Aluminum-Tolerant and -Sensitive Rice (Oryza sativa L.)" Plants 11, no. 13: 1717. https://doi.org/10.3390/plants11131717
APA StyleXie, L., Li, H., Zhong, Z., Guo, J., Hu, G., Gao, Y., Tong, Z., Liu, M., Hu, S., Tong, H., & Zhang, P. (2022). Metabolome Analysis under Aluminum Toxicity between Aluminum-Tolerant and -Sensitive Rice (Oryza sativa L.). Plants, 11(13), 1717. https://doi.org/10.3390/plants11131717

