Antitumor and Immunomodulatory Properties of the Bulgarian Endemic Plant Betonica bulgarica Degen et Neič. (Lamiaceae)
Abstract
:1. Introduction
2. Results
2.1. Antitumor Activity and In Vitro Cytotoxicity of Betonica Bulgarica
2.2. Phenolic Content of Betonica bulgarica Extracts
2.3. Tumor Cell-Specific Proapoptotic Potential of Betonica bulgarica
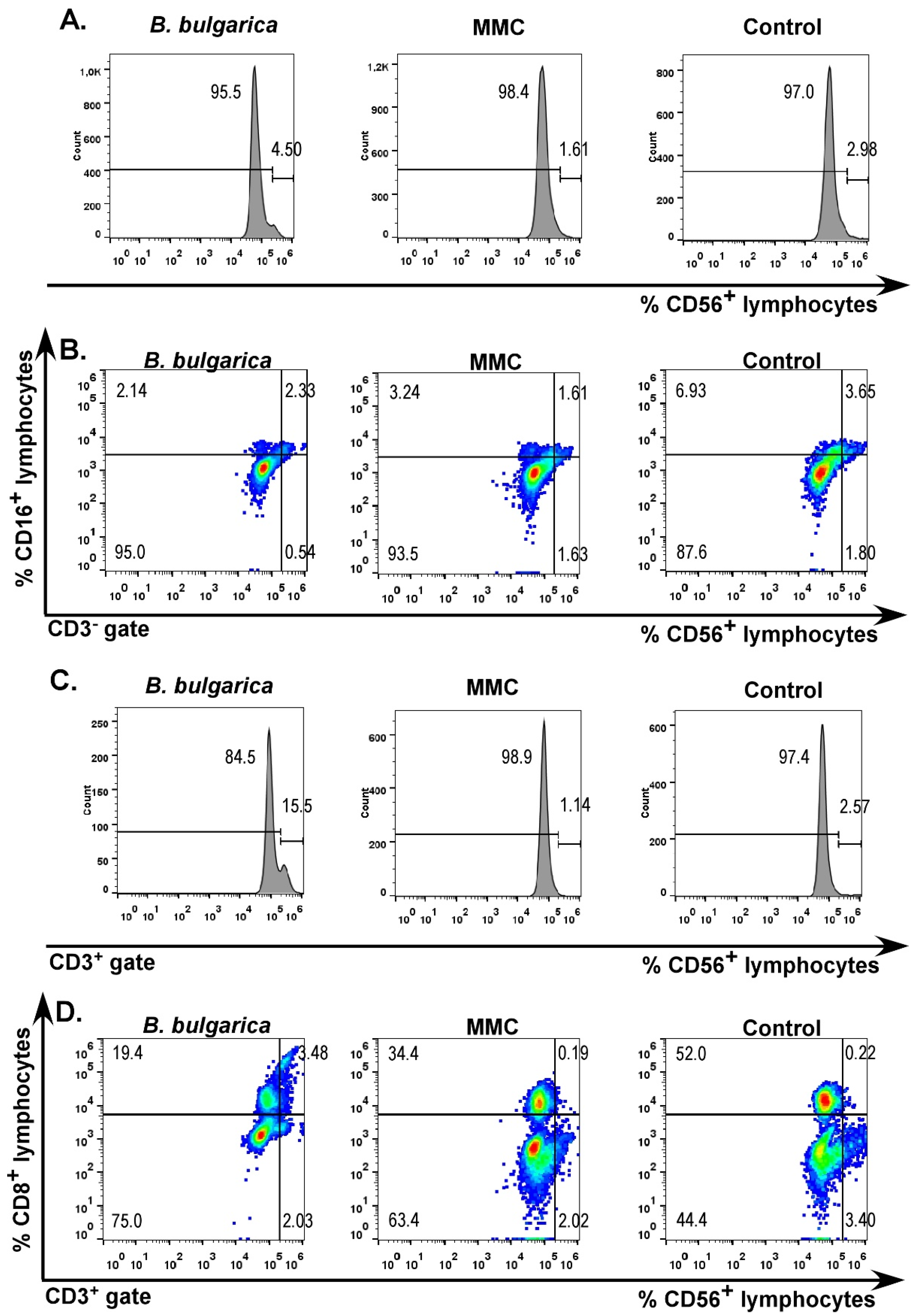
2.4. Betonica bulgarica Extract Upregulated Particular Immune Cell Phenotypes
3. Discussion
4. Conclusions
5. Materials and Methods
5.1. Plant Material
5.2. Extract Preparation
5.3. Cell Lines
5.4. In Vitro Cytotoxicity Assays
5.5. Isolation of Leucocytes and Ex Vivo Treatment
5.6. Flow Cytometry Analyses
5.7. Analyses of Phenolic Content
5.8. Statistics
Author Contributions
Funding
Institutional Review Board Statement
Informed Consent Statement
Data Availability Statement
Acknowledgments
Conflicts of Interest
Abbreviations
| ACC | animal cell culture |
| ANOVA | analysis of variance |
| ATCC | American Type Culture Collection |
| CD | cluster of differentiation |
| DMEM | Dulbecco’s modified Eagle medium |
| DMSO | dimethyl sulfoxide |
| DPBS | Dulbecco’s modified phosphate-buffered saline |
| DSM | German Collection of Microorganisms and Cell Cultures |
| DW | dry weight |
| EDTA | ethylenediaminetetraacetic acid |
| FACS | fluorescence-activated cell sorting |
| FBS | fetal bovine serum |
| FITC | fluorescein isothiocyanate |
| GAE | gallic acid equivalent |
| HPLC | high-performance liquid chromatography |
| MMC | mitomycin C |
| MTT | [3-(4,5-dimethylthiazol-2-yl)-2,5-diphenyltetrazolium bromide] |
| NBIMCC | Bulgarian National Bank for Industrial Microorganisms and Cell Cultures |
| NIH | National Institutes of Health |
| PLSD | protected least significant difference |
References
- Petrova, A. Atlas of Bulgarian Endemic Plants; Gea-Libris: Sofia, Bulgaria, 2006. [Google Scholar]
- Genova, E. Betonica Bulgarica. In Red Data Book of the Republic of Bulgaria; Peev, D., Ed.; Volume 1-Plants and Fungi; BAS&MEW: Sofia, Bulgaria, 2011. [Google Scholar]
- Mladenova, T.; Stoyanov, P.; Todorov, K.; Davcheva, D.; Kirova, G.; Deneva, T.; Gyuzeleva, D.; Mladenov, R.; Bivolarska, A. Phytochemical and Biological Traits of Endemic Betonica bulgarica (Lamiaceae). Separations 2021, 8, 11. [Google Scholar] [CrossRef]
- Grozeva, N.H.; Gerdzhikova, M.A.; Pavlov, D.H.; Panayotova, G.D.; Todorova, M.H. Morphological variability of the Bulgarian endemic Betonica bulgarica Degen et Neic. (Lamiaceae) from Sinite Kamani Natural Park, Eastern Balkan Range. Acta Bot. Croat. 2016, 75, 81–88. [Google Scholar] [CrossRef]
- Gerdzhikova, M.; Pavlov, D.; Grozeva, N.; Mladenova, T.; Krastanov, J.; Angelova, T. Chemical composition, mineral content, “in vitro” gas production and relative feed value of Betonica bulgarica Degen et Neič. Bulg. J. Agric. Sci. 2020, 24 (Suppl. S1), 48–57. [Google Scholar]
- Grozeva, N.; Todorova, M.; Gerdzhikova, M.; Panayotova, G.; Getova, G.; Dohchev, D. New data for Bulgarian endemic Betonica bulgarica Deg. et Neic. of Sinite Kamani Natural Park Sliven. J. Biosci. Biotechnol. 2014, 2, 205–210. [Google Scholar]
- Koeva-Todorovska, J. The genus Stachys L. and the genus Betonica L. In Flora of PR Bulgaria; BAS Publishing House: Sofia, Bulgaria, 1979; Volume 9, pp. 388–416. [Google Scholar]
- Giuliani, C.; Bini, L.M. Glandular trichomes as further differential characters between Stachys subgenus Betonica (L.) Batthacharjee and Stachys subgenus Stachys. Plant Biosyst. 2012, 146, 1–8. [Google Scholar] [CrossRef]
- Marin, P.D.; Grayer, R.J.; Grujic-Jovanovic, S.; Kite, G.C.; Veitch, N.C. Glycosides of tricetin methyl ethers as chemosystematic markers in Stachys subgenus Betonica. Phytochemistry 2004, 65, 1247–1253. [Google Scholar] [CrossRef]
- Blaschek, W.; Ebel, S.; Hackenthal, E.; Holzgrabe, U.; Keller, K.; Reichling, J.; Schulz, V. Hagers Enzyklopadie der Arzneistoffe und Drogen; Wissenschaftliche Verlagsgesellschaft GmbH: Stuttgart, Germany, 2007. [Google Scholar]
- Tundis, R.; Peruzzi, L.; Menichini, F. Phytochemical and biological studies of Stachys species in relation to chemotaxonomy: A review. Phytochemistry 2014, 102, 7–39. [Google Scholar] [CrossRef]
- Sliumpaite, I.; Venskutonis, P.R.; Murkovic, M.; Ragazinskiene, O. Antioxidant properties and phenolic composition of wood betony (Betonica officinalis L., syn. Stachys officinalis L.). Ind. Crop. Prod. 2013, 50, 715–722. [Google Scholar] [CrossRef]
- Paun, G.; Neagu, E.; Moroeanu, V.; Ungureanu, O.; Cretu, R.; Ionescu, E.; Tebrencu, C.E.; Ionescu, R.; Stoica, I.; Radu, G.L. Phytochemical analysis and in vitro biological activity of Betonica officinalis and Salvia officinalis extracts. Rom. Biotech. Lett. 2017, 22, 12751–12761. [Google Scholar]
- Haznagy-Radnai, E.; Balogh, A.; Czigle, S.; Mathe, I.; Hohmann, J.; Blazso, G. Antiinflammatory Activities of Hungarian Stachys species and Their Iridoids. Phytother. Res. 2012, 26, 505–509. [Google Scholar] [CrossRef]
- Haznagy-Radnai, E.; Rethy, B.; Czigle, S.; Zupko, I.; Weber, E.; Martinek, T.; Falkay, G.; Mathe, I. Cytotoxic activities of Stachys species. Fitoterapia 2008, 79, 595–597. [Google Scholar] [CrossRef] [PubMed]
- Paun, G.; Neagu, E.; Moroeanu, V.; Ionescu, E.; Radu, G.L. Antioxidant, antimicrobial and in vitro anti-inflammatory activities of Betonica officinalis and Salvia officinalis extracts. Planta Med. 2016, 82, S1–S381. [Google Scholar] [CrossRef]
- Dinev, T.; Rusenova, N.; Tzanova, M.; Grozeva, N.; Gerdzhikova, M.; Stoyanov, P.; Mladenova, T.; Beev, G. Antimicrobial Potential of Methanolic Extracts from Betonica bulgarica Degen et Neič. (Lamiaceae). Ecol. Balk. 2020, 12, 165–174. [Google Scholar]
- Tzanova, M.; Grozeva, N.; Gerdzhikova, M.; Argirova, M.; Pavlov, D.H.; Terzieva, S. Flavonoid content and antioxidant activity of Betonica bulgarica Degen et Neic. Bulg. Chem. Commun. 2018, 50, 90–97. [Google Scholar]
- Hu, D.; Weiner, H.L.; Ritz, J. Identification of cytolytic CD161− CD56+ regulatory CD8 T cells in human peripheral blood. PLoS ONE 2013, 8, e59545. [Google Scholar] [CrossRef]
- Tomou, E.M.; Barda, C.; Skaltsa, H. Genus Stachys: A review of traditional uses, phytochemistry and bioactivity. Medicines 2020, 7, 63. [Google Scholar] [CrossRef]
- Uritu, C.; Mihai, C.; Stanciu, G.D.; Dodi, G.; Alexa-Stratulat, T.; Luca, A.; Leon-Constantin, M.M.; Stefanescu, R.; Bild, V.; Melnic, S.; et al. Medicinal plants of the family Lamiaceae in pain therapy: A review. Pain Res. Manag. 2018, 2018, 7801543. [Google Scholar] [CrossRef]
- Grozeva, N.; Panayotova, G.; Gerdzhikova, M.; Todorova, M. Possibilities for Ex Situ Conservation of Bulgarian Endemic Betonica bulgarica Degen. & Neic. Sci. Pap.-Ser. B-Hortic. 2020, 64, 578–583. [Google Scholar]
- Slapsyte, G.; Dedonyte, V.; Adomeniene, A.; Rimantas Lazutka, J.; Kazlauskaite, J.; Ragazinskiene, O.; Rimantas Venskutonis, P. Genotoxic properties of Betonica officinalis, Gratiola officinalis, Vincetoxicum luteum and Vincetoxicum hirundinaria extracts. Food Chem. Toxicol. 2019, 134, 110815. [Google Scholar] [CrossRef]
- Ciobanu, M.; Pirvu, L.; Paun, G.; Savin, S.; Albu, B.G.; Munteanu, C.; Cusu, J.P.; Atkinson, I.; Culita, D.; Petcu, G.; et al. Development of a new (bio)hybrid matrix based on Althaea officinalis and Betonica officinalis extracts loaded into mesoporous silica nanoparticles for bioactive compounds with therapeutic applications. Drug. Deliv. Technol. 2019, 51, 605–613. [Google Scholar] [CrossRef]
- Rauf, A.; Imran, M.; Khan, I.A.; Ur-Rehman, M.; Gilani, S.A.; Mehmood, Z.; Mubarak, M.S. Anticancer potential of quercetin: A comprehensive review. Phytother. Res. 2018, 32, 2109–2130. [Google Scholar] [CrossRef] [PubMed]
- Liu, K.; Zhao, F.; Yan, J.; Xia, Z.; Jiang, D.; Ma, P. Hispidulin: A promising flavonoid with diverse anti-cancer properties. Life Sci. 2020, 259, 118395. [Google Scholar] [CrossRef]
- Pandey, P.; Khan, F.; Qari, H.A.; Oves, M. Rutin (Bioflavonoid) as Cell Signaling Pathway Modulator: Prospects in Treatment and Chemoprevention. Pharmaceuticals 2021, 14, 1069. [Google Scholar] [CrossRef]
- Ashaq, A.; Maqbool, M.F.; Maryam, A.; Khan, M.; Shakir, H.A.; Irfan, M.; Qazi, J.I.; Li, Y.; Ma, T. Hispidulin: A novel natural compound with therapeutic potential against human cancers. Phytother. Res. 2021, 35, 771–789. [Google Scholar] [CrossRef] [PubMed]
- Hashemzaei, M.; Delarami Far, A.; Yari, A.; Heravi, R.E.; Tabrizian, K.; Taghdisi, S.M.; Sadegh, S.E.; Tsarouhas, K.; Kouretas, D.; Tzanakakis, G.; et al. Anticancer and apoptosisinducing effects of quercetin in vitro and in vivo. Oncol. Rep. 2017, 38, 819–828. [Google Scholar] [CrossRef]
- Khan, F.; Pandey, P.; Jha, N.K.; Khalid, M.; Ojha, S. Rutin Mediated Apoptotic Cell Death in Caski Cervical Cancer Cells via Notch-1 and Hes-1 Downregulation. Life 2021, 11, 761. [Google Scholar] [CrossRef] [PubMed]
- Alam, M.; Ahmed, S.; Elasbali, A.M.; Adnan, M.; Alam, S.; Hassan, M.I.; Pasupuleti, V.R. Therapeutic Implications of Caffeic Acid in Cancer and Neurological Diseases. Front. Oncol. 2022, 12, 860508. [Google Scholar] [CrossRef] [PubMed]
- Lukitasari, M.; Nugroho, D.W.; Widodo, N. Chlorogenic Acid: The Conceivable Chemosensitizer Leading to Cancer Growth Suppression. J. Evid. -Based Integr. Med. 2018, 23, 2515690X18789628. [Google Scholar] [CrossRef]
- Kanimozhi, G.; Prasad, N. Anticancer Effect of Caffeic Acid on Human Cervical Cancer Cells. In Coffee in Health and Disease Prevention; Elsevier: Amsterdam, The Netherlands, 2015; pp. 655–661. [Google Scholar]
- Zeng, A.; Liang, X.; Zhu, S.; Liu, C.; Wang, S.; Zhang, Q.; Zhao, J.; Song, L. Chlorogenic acid induces apoptosis, inhibits metastasis and improves antitumor immunity in breast cancer via the NF-κB signaling pathway. Oncol. Rep. 2021, 45, 717–727. [Google Scholar] [CrossRef]
- Venditti, A.; Serrilli, A.M.; Di Cecco, M.; Ciaschetti, G.; Andrisano, T.; Bianco, A. Phytochemical composition of polar fraction of Stachys germanica L. subsp. salviifolia (Ten.) Gams, a typical plant of Majella National Park. Nat. Prod. Res. 2013, 27, 190–193. [Google Scholar] [CrossRef]
- Abu-Izneid, T.; Rauf, A.; Shariati, M.A.; Khalil, A.A.; Imran, M.; Rebezov, M.; Uddin, M.S.; Mahomoodally, M.F.; Rengasamy, K.R.R. Sesquiterpenes and their derivatives-natural anticancer compounds: An update. Pharmacol. Res. 2020, 161, 105165. [Google Scholar] [CrossRef] [PubMed]
- Ambroz, M.; Smatova, M.; Sadibolova, M.; Pospisilova, E.; Hadravska, P.; Kasparova, M.; Skarkova, V.H.; Kralova, V.; Skalova, L. Sesquiterpenes alpha-humulene and beta-caryophyllene oxide enhance the efficacy of 5-fluorouracil and oxaliplatin in colon cancer cells. Acta Pharm. 2019, 69, 121–128. [Google Scholar] [CrossRef] [PubMed]
- Dahham, S.S.; Tabana, Y.M.; Iqbal, M.A.; Ahamed, M.B.; Ezzat, M.O.; Majid, A.S.; Majid, A.M. The Anticancer, Antioxidant and Antimicrobial Properties of the Sesquiterpene beta-Caryophyllene from the Essential Oil of Aquilaria crassna. Molecules 2015, 20, 11808–11829. [Google Scholar] [CrossRef] [PubMed]
- Chattopadhyay, S.; Mehrotra, S.; Chhabra, A.; Hegde, U.; Mukherji, B.; Chakraborty, N.G. Effect of CD4(+)CD25(+) and CD4(+)CD25(−) T regulatory cells on the generation of cytolytic T cell response to a self but human tumor-associated epitope in vitro. J. Immunol. 2006, 176, 984–990. [Google Scholar] [CrossRef] [PubMed]
- McHugh, R.S.; Whitters, M.J.; Piccirillo, C.A.; Young, D.A.; Shevach, E.M.; Collins, M.; Byrne, M.C. CD4(+)CD25(+) immunoregulatory T cells: Gene expression analysis reveals a functional role for the glucocorticoid-induced TNF receptor. Immunity 2002, 16, 311–323. [Google Scholar] [CrossRef]
- Triplett, T.A.; Curti, B.D.; Bonafede, P.R.; Miller, W.L.; Walker, E.B.; Weinberg, A.D. Defining a functionally distinct subset of human memory CD4(+) T cells that are CD25(POS) and FOXP3(NEG). Eur. J. Immunol. 2012, 42, 1893–1905. [Google Scholar] [CrossRef]
- Van Acker, H.H.; Capsomidis, A.; Smits, E.L.; Van Tendeloo, V.F. CD56 in the immune System: More Than a Marker for Cytotoxicity? Front. Immunol. 2017, 8, 892. [Google Scholar] [CrossRef]
- Liu, Y.; Wu, H.W.; Sheard, M.A.; Sposto, R.; Somanchi, S.S.; Cooper, L.J.; Lee, D.A.; Seeger, R.C. Growth and activation of natural killer cells ex vivo from children with neuroblastoma for adoptive cell therapy. Clin. Cancer Res. 2013, 19, 2132–2143. [Google Scholar] [CrossRef]
- Anguille, S.; Van Acker, H.H.; Van den Bergh, J.; Willemen, Y.; Goossens, H.; Van Tendeloo, V.F.; Smits, E.L.; Berneman, Z.N.; Lion, E. Interleukin-15 Dendritic Cells Harness NK Cell Cytotoxic Effector Function in a Contact- and IL-15-Dependent Manner. PLoS ONE 2015, 10, e0123340. [Google Scholar] [CrossRef]
- Mesiano, G.; Todorovic, M.; Gammaitoni, L.; Leuci, V.; Giraudo Diego, L.; Carnevale-Schianca, F.; Fagioli, F.; Piacibello, W.; Aglietta, M.; Sangiolo, D. Cytokine-induced killer (CIK) cells as feasible and effective adoptive immunotherapy for the treatment of solid tumors. Expert Opin. Biol. Ther. 2012, 12, 673–684. [Google Scholar] [CrossRef]
- Schmeel, F.C.; Schmeel, L.C.; Gast, S.M.; Schmidt-Wolf, I.G. Adoptive immunotherapy strategies with cytokine-induced killer (CIK) cells in the treatment of hematological malignancies. Int. J. Mol. Sci. 2014, 15, 14632–14648. [Google Scholar] [CrossRef] [PubMed]
- Lu, L.; Kim, H.J.; Werneck, M.B.; Cantor, H. Regulation of CD8+ regulatory T cells: Interruption of the NKG2A-Qa-1 interaction allows robust suppressive activity and resolution of autoimmune disease. Proc. Natl. Acad. Sci. USA 2008, 105, 19420–19425. [Google Scholar] [CrossRef] [PubMed]
- Mamelona, J.; Pelletier, E.; Girard-Lalancette, K.; Legault, J.; Karboune, S.; Kermasha, S. Quantification of phenolic contents and antioxidant capacity of Atlantic sea cucumber, Cucumaria frondosa. Food Chem. 2007, 104, 1040–1047. [Google Scholar] [CrossRef]
- Katsarova, M.; Dimitrova, S.; Lukanov, L.; Sadakov, F. Determination of phenolic acids, flavonoids, terpenes and ecdysteroids in medicinal plant extracts and food supplements. Comptes Rendus L’acad. Bulg. Des. Sci. 2017, 70, 947–956. [Google Scholar]




| B. bulgarica Extracts | Parameters | HeLa | A549 | FL | NIH/3T3 | LS48 | RAW264.7 |
|---|---|---|---|---|---|---|---|
| Leaves | % inhibition | 55.7 | 2.1 | 52.6 | 26.3 | 25.7 | 29.3 |
| IC50 (μg/mL) | 132.95 | - | 147.2 | - | - | - | |
| Stem | % inhibition | 41.9 | 4.4 | 6.9 | 40.8 | 4.3 | - |
| IC50 (μg/mL) | 231.34 | - | - | 194.5 | - | - | |
| Inflorescence | % inhibition | 66.3 | 15.9 | 3.3 | 30.8 | 11 | 30.4 |
| IC50 (μg/mL) | 119.2 | - | - | - | - | - |
| Samples | Total Phenolic Content (mg GAE/100 g) | Major Phenolic Compounds (mg/100 g) |
|---|---|---|
| Betonica bulgarica (leaves) | 4651.9 ± 304 | Chlorogenic acid: 4.37 ± 0.39 Caffeic acid: 0.20 ± 0.01 |
| Betonica bulgarica (stem) | 2779.3 ± 51.1 | Chlorogenic acid: 3.72 ± 0.12 Caffeic acid: 0.10 ± 0.02 |
| Betonica bulgarica (inflorescence) | 3177.8 ± 56.5 | Chlorogenic acid: 4.25 ± 0.73 Caffeic acid: 0.20 ± 0.1 |
Publisher’s Note: MDPI stays neutral with regard to jurisdictional claims in published maps and institutional affiliations. |
© 2022 by the authors. Licensee MDPI, Basel, Switzerland. This article is an open access article distributed under the terms and conditions of the Creative Commons Attribution (CC BY) license (https://creativecommons.org/licenses/by/4.0/).
Share and Cite
Mladenova, T.; Batsalova, T.; Dzhambazov, B.; Mladenov, R.; Teneva, I.; Stoyanov, P.; Bivolarska, A. Antitumor and Immunomodulatory Properties of the Bulgarian Endemic Plant Betonica bulgarica Degen et Neič. (Lamiaceae). Plants 2022, 11, 1689. https://doi.org/10.3390/plants11131689
Mladenova T, Batsalova T, Dzhambazov B, Mladenov R, Teneva I, Stoyanov P, Bivolarska A. Antitumor and Immunomodulatory Properties of the Bulgarian Endemic Plant Betonica bulgarica Degen et Neič. (Lamiaceae). Plants. 2022; 11(13):1689. https://doi.org/10.3390/plants11131689
Chicago/Turabian StyleMladenova, Tsvetelina, Tsvetelina Batsalova, Balik Dzhambazov, Rumen Mladenov, Ivanka Teneva, Plamen Stoyanov, and Anelia Bivolarska. 2022. "Antitumor and Immunomodulatory Properties of the Bulgarian Endemic Plant Betonica bulgarica Degen et Neič. (Lamiaceae)" Plants 11, no. 13: 1689. https://doi.org/10.3390/plants11131689
APA StyleMladenova, T., Batsalova, T., Dzhambazov, B., Mladenov, R., Teneva, I., Stoyanov, P., & Bivolarska, A. (2022). Antitumor and Immunomodulatory Properties of the Bulgarian Endemic Plant Betonica bulgarica Degen et Neič. (Lamiaceae). Plants, 11(13), 1689. https://doi.org/10.3390/plants11131689

