Multi-Criteria Evaluation (MCE) Method for the Management of Woodland Plantations in Floodplain Areas
Abstract
1. Introduction
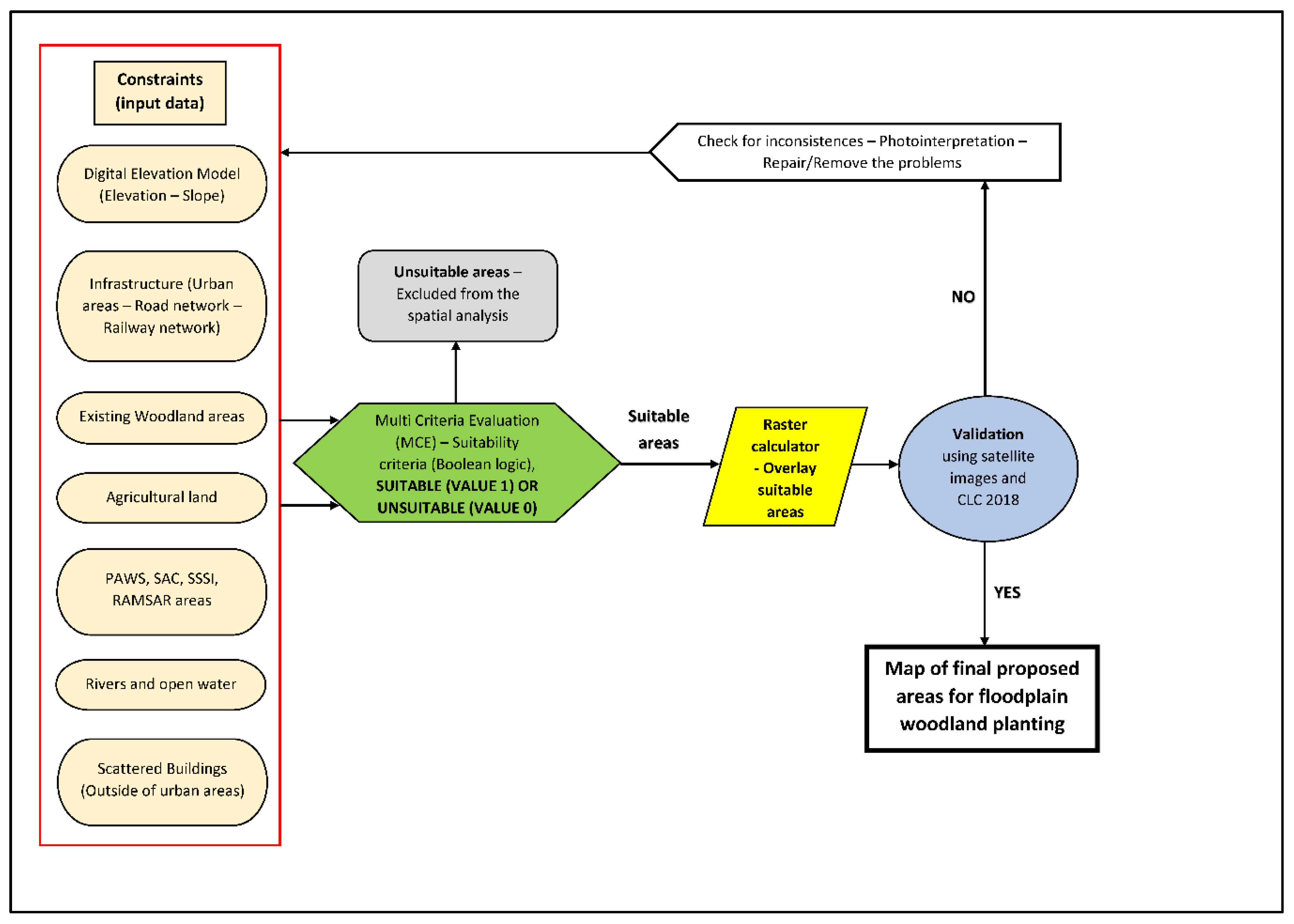
2. Materials and Methods
3. Results and Discussion
3.1. Validation and Accuracy Assessment
3.2. Spatial Analysis Results
3.3. Woodland and Riparian Woodland Establishment across Spey River to Reduce Flooding
4. Conclusions
Author Contributions
Funding
Acknowledgments
Conflicts of Interest
References
- Khosravi, K.; Melesse, A.M.; Shahabi, H.; Shirzadi, A.; Chapi, K.; Hong, H. Flood susceptibility mapping at Ningdu catchment, China using bivariate and data mining techniques. In Extreme Hydrology and Climate Variability; Melesse, A.M., Abtew, W., Senay, G., Eds.; Elsevier: Amsterdam, The Netherlands, 2019; pp. 419–434. [Google Scholar]
- Forestry Commission. Forests and Water, UK Forestry Standard Guidelines; Forestry Commission: Edinburgh, UK, 2011.
- Jie, Y.; Dapeng, Y.; Zhane, Y.; Kung, W.; Shiyun, X. Modeling the anthropogenic impacts on fluvial flood risks in a coastal mega-city: A scenario- based case study in Shanghai China. Landsc. Urban. Plan. 2015, 136, 144–155. [Google Scholar] [CrossRef]
- Kastridis, A.; Kamperidou, V. Evaluation of the post-fire erosion and flood control works in the area of Cassandra (Chalkidiki, North Greece). J. For. Res. 2015, 26, 209–217. [Google Scholar] [CrossRef]
- Marafuz, I.; Rodrigues, C.; Gomes, A. Analysis and assessment of urban flash floods on areas with limited available altimetry data (Arouca, NW Portugal): A methodological approach. Environ. Earth Sci. 2015, 73, 2937–2949. [Google Scholar] [CrossRef]
- Diakakis, M.; Andreadakis, E.; Nikolopoulos, E.I.; Spyrou, N.I.; Gogou, M.E.; Deligiannakis, G.; Katsetsiadou, N.K.; Antoniadis, Z.; Melaki, M.; Georgakopoulos, A.; et al. An integrated approach of ground and aerial observations in flash flood disaster investigations. The case of the 2017 Mandra flash flood in Greece. Int. J. Disaster Risk Reduct. 2019, 33, 290–309. [Google Scholar] [CrossRef]
- Faccini, F.; Luino, F.; Paliaga, G.; Sacchini, A.; Turconi, L.; de Jong, C. Role of rainfall intensity and urban sprawl in the 2014 flash flood in Genoa City, Bisagno catchment (Liguria, Italy). Appl. Geogr. 2018, 98, 224–241. [Google Scholar] [CrossRef]
- Kastridis, A.; Stathis, D. Evaluation of Hydrological and Hydraulic Models Applied in Typical Mediterranean Ungauged Watersheds Using Post-Flash-Flood Measurements. Hydrology 2020, 7, 12. [Google Scholar] [CrossRef]
- Kastridis, A.; Kirkenidis, C.; Sapountzis, M. An integrated approach of flash flood analysis in ungauged Mediterranean watersheds using post-flood surveys and unmanned aerial vehicles. Hydrol. Process. 2020. [Google Scholar] [CrossRef]
- Suriya, S.; Mudgal, B.V. Impact of urbanization on flooding; The Thirusoolam sub-watershed- A case study. J. Hydrol. 2012, 210–219. [Google Scholar] [CrossRef]
- Segura-Beltrán, F.; Sanchis-Ibor, C.; Morales-Hernández, M.; González-Sanchis, M.; Bussi, G.; Ortiz, E. Using post-flood surveys and geomorphologic mapping to evaluate hydrological and hydraulic models: The flash flood of the Girona River (Spain) in 2007. J. Hydrol. 2016, 541, 310–329. [Google Scholar] [CrossRef]
- Kastridis, A.; Stathis, D. The Effect of Rainfall Intensity on the Flood Generation of Mountainous Watersheds (Chalkidiki Prefecture, North Greece). In Perspectives on Atmospheric Sciences; Karacostas, T., Bais, A., Nastos, P., Eds.; Springer International Publishing: Cham, Switzerland, 2017; pp. 341–347. [Google Scholar] [CrossRef]
- Jodar-Abellan, A.; Valdes-Abellan, J.; Pla, C.; Gomariz-Castillo, F. Impact of land use changes on flash flood prediction using a sub-daily SWAT model in five Mediterranean ungauged watersheds (SE Spain). Sci. Total Environ. 2019, 657, 1578–1591. [Google Scholar] [CrossRef]
- Hall, J.; Arheimer, B.; Borga, M.; Brázdil, R.; Claps, P.; Kiss, A.; Kjeldsen, T.R.; Kriauciuniene, J.; Kundzewicz, Z.W.; Lang, M.; et al. Understanding flood regime changes in Europe: A state-of-the art assessment. Hydrol. Earth Syst. Sci. 2014, 18, 2735–2772. [Google Scholar] [CrossRef]
- Kundzewicz, Z.W. Non-structural flood protection and sustainability, International Water Resources Association. Water Int. 2009, 27, 3–13. [Google Scholar] [CrossRef]
- Rouillard, J.J.; Ball, T.; Heal, K.V.; Reeves, A.D. Policy implementation of catchment scale flood risk management: Learning from Scotland and England. Environ. Sci. Policy 2015, 50, 155–165. [Google Scholar] [CrossRef]
- Pielech, R.; Anioł-Kwiatkowska, J.; Szczęśniak, E. Landscape-scale factors driving plant species composition in mountain streams and spring riparian forests. Ecol. Manag. 2015, 347, 217–227. [Google Scholar] [CrossRef]
- Huw, T.; Nisbet, T.R. An assessment of the impact of floodplain woodland on flood flows. Water Environ. J. 2007, 21, 114–126. [Google Scholar] [CrossRef]
- Riis, T.; Kelly-Quinn, M.; Aguiar, F.; Manolaki, M.; Bruno, D.; Bejarano, M.; Clerici, N.; Rosário Fernandes, M.; Franco, J.; Pettit, N.; et al. Global Overview of Ecosystem Services Provided by Riparian Vegetation. BioScience 2020, 70, 501–514. [Google Scholar] [CrossRef]
- González, E.; Felipe-Lucia, M.R.; Bourgeois, B.; Boz, B.; Nilsson, C.; Palmer, G.; Sher, A.A. Integrative conservation of riparian zones. Biol. Conserv. 2017, 211, 20–29. [Google Scholar] [CrossRef]
- Wierzcholska, S.; Dyderski, M.K.; Pielech, R.; Gazda, A.; Smoczyk, M.; Malicki, M.; Horodecki, P.; Kamczyc, J.; Skorupski, M.; Hachułka, M.; et al. Natural forest remnants as refugia for bryophyte diversity in a transformed mountain river valley landscape. Sci. Total Environ. 2018, 640, 954–964. [Google Scholar] [CrossRef]
- Nisbet, T.R.; Broadmeadow, S. Opportunity Mapping for Trees and Floods, Final Report to Parrett Catchment Project Wet Woodland Group; Forest Research: Surrey, UK, 2003; p. 3.
- Broadmeadow, S.; Nisbet, T. Opportunity Mapping for Woodland to Reduce Flooding in the Yorkshire and the Humber Region; Forest Research: Surrey, UK, 2010; p. 64.
- Broadmeadow, S.; Nisbet, T. Opportunity Mapping for Woodland to Reduce Flooding in the River; Centre for Forestry and Climate Change, Forest Research: Cumbria, UK, 2010.
- Ormerod, J.S.; Rundle, D.S.; Lloyd Clare, E.; Douglas, A. The Influence of Riparian Management on the Habitat Structure and Macroinvertebrate Communities of Upland Streams Draining Plantation Forests. J. Appl. Ecol. 1993, 30, 13–24. [Google Scholar] [CrossRef]
- Van der Horst, D.; Gimona, A. Where new farm woodlands support biodiversity action plans: A spatial multi-criteria analysis. Biol. Conserv. 2005, 123, 421–432. [Google Scholar] [CrossRef]
- Werritty, A. Sustainable flood management: Oxymoron or new paradigm? Area 2006, 38, 16–23. [Google Scholar] [CrossRef]
- Eastman, R. Multi-criteria evaluation in GIS. In Geographical Information Systems; Longley, P.A., Goodchild, M.F., Maguire, D.J., Rhind, D.W., Eds.; Whiley: New York, NY, USA, 1999; Chapter 35; pp. 493–502. [Google Scholar]
- Spey Catchment Steering Group. River Spey Catchment Management Plan 2003. Available online: https://www.speyfisheryboard.com/wp-content/uploads/2014/12/Spey-Catchment-managementPlan2003.pdf (accessed on 1 January 2015).
- Black, R.A.; Fadipe, D. Use of historic water level records for re- assessing flood frequency: Case study of the Spey catchment. Water Environ. J. 2009, 23, 23–31. [Google Scholar] [CrossRef]
- Cheng, C.H.; Thompson, R.G. Application of boolean logic and GIS for determining suitable locations for Temporary Disaster Waste Management Sites. Int. J. Disaster Risk Reduct. 2016, 20, 78–92. [Google Scholar] [CrossRef]
- EDINA Digimap Service. Available online: http://edina.ac.uk/digimap (accessed on 1 February 2015).
- Thompson, R.; Humphrey, J.; Harmer, R.; Ferris, R. Restoration of Native Woodland on Ancient Woodland Sites, Forestry Commission Practice Guide; Forestry Commission: Edinburgh, UK, 2003.
- Conroy, J.W.H.; Johnston, R.C. The Cairngorms in Relation to the UK Environmental Change Network (ECN). Bot. J. Scotl. 1996, 48, 137–154. [Google Scholar] [CrossRef]
- McHugh, M.; Wood, G.; Walling, D.; Morgan, R.; Zhang, Y.; Anthony, S.; Hutchins, M. Prediction of Sediment Delivery to Watercourses from Land: Phase II. R&D Technical Report No P2–209; Environment Agency: Bristol, UK, 2002.
- Hjulstrom, F. Studies of the morphological activity of rivers as illustrated by the River Fyris, Bulletin. Geol. Inst. Upsalsa 1935, 25, 221–527. [Google Scholar]
- Kastridis, A. Impact of Forest Roads on Hydrological Processes. Forests 2020, 11, 1201. [Google Scholar] [CrossRef]
- Corine Land Cover (CLC); European Environment Agency (EEA). 2018. Available online: https://land.copernicus.eu/pan-european/corine-land-cover/clc2018 (accessed on 22 June 2020).
- Towers, W.; Thompson, S. The Spey catchment-an example of the application of the land capability for forestry classification. Scot. Geogr. Mag. 1988, 104, 116–122. [Google Scholar] [CrossRef]
- Broadmeadow, S.; Huw, T.; Shah, N.; Nisbet, T. Opportunity Mapping for Woodland Creation to Improve Water Quality and Reduce Flood Risk in the River Tay Catchment—A Pilot for Scotland; The Research Agency of the Forestry Commission, Forest Research: Edinburgh, UK, June 2013.
- Van Dijk, A.; Keenan, R. Planted forests and water in perspective. Ecol. Manag. 2007, 251, 1–9. [Google Scholar] [CrossRef]






| Constraint | Suitable Areas (Value “1”) | Unsuitable Areas (Value “0”) | Source |
|---|---|---|---|
| Elevation | below 600 m AOD | above 600 m AOD | EDINA Digimap |
| Slope | below 7° | above 7° | EDINA Digimap |
| Urban areas | >500 m distance | <500 m distance | EDINA Digimap |
| Road network | >300 m distance | <300 m distance | EDINA Digimap |
| Railway network | >20 m distance | <20 m distance | EDINA Digimap |
| Existing woodland | No woodland | Woodland | Forestry Commission |
| Agricultural land | No agricultural | Agricultural | Forestry Commission |
| PAWS (Plantations on Ancient Woodland) | No PAWS | PAWS | Scottish National Heritage |
| Special Areas of Conservation (SAC) and Sites of Special Scientific Interest (SSSI) | No SAC and SSSI areas | SAC and SSSI areas | Scottish National Heritage |
| Wetlands of international importance (RAMSAR sites) | No RAMSAR areas | RAMSAR areas | Scottish National Heritage |
| Rivers and open water | No river areas | River areas | EDINA Digimap |
| Scattered buildings (Outside of urban areas) | No Buildings | Buildings | EDINA Digimap |
| CORINE Land Cover Classes | Intersected Areas (km2) | Intersected Areas (%) |
|---|---|---|
| Broad-leaved forest | 0.58 | 0.19 |
| Coniferous forest | 3.43 | 1.15 |
| Discontinuous urban fabric | 0.00 | 0.00 |
| Industrial or commercial units | 0.00 | 0.00 |
| Inland marshes | 0.06 | 0.02 |
| Land principally occupied by agriculture, with significant areas of natural vegetation | 0.27 | 0.09 |
| Mixed forest | 0.42 | 0.14 |
| Moors and heathland | 132.06 | 44.09 |
| Natural grasslands | 11.33 | 3.78 |
| Non-irrigated arable land | 0.82 | 0.27 |
| Pastures | 19.55 | 6.53 |
| Peat bogs | 127.02 | 42.40 |
| Sparsely vegetated areas | 2.87 | 0.96 |
| Sport and leisure facilities | 0.43 | 0.14 |
| Transitional woodland-shrub | 0.66 | 0.22 |
| Water bodies | 0.03 | 0.01 |
| Sum | 299.54 | 100.00 |
Publisher’s Note: MDPI stays neutral with regard to jurisdictional claims in published maps and institutional affiliations. |
© 2020 by the authors. Licensee MDPI, Basel, Switzerland. This article is an open access article distributed under the terms and conditions of the Creative Commons Attribution (CC BY) license (http://creativecommons.org/licenses/by/4.0/).
Share and Cite
Tzioutzios, C.; Kastridis, A. Multi-Criteria Evaluation (MCE) Method for the Management of Woodland Plantations in Floodplain Areas. ISPRS Int. J. Geo-Inf. 2020, 9, 725. https://doi.org/10.3390/ijgi9120725
Tzioutzios C, Kastridis A. Multi-Criteria Evaluation (MCE) Method for the Management of Woodland Plantations in Floodplain Areas. ISPRS International Journal of Geo-Information. 2020; 9(12):725. https://doi.org/10.3390/ijgi9120725
Chicago/Turabian StyleTzioutzios, Christos, and Aristeidis Kastridis. 2020. "Multi-Criteria Evaluation (MCE) Method for the Management of Woodland Plantations in Floodplain Areas" ISPRS International Journal of Geo-Information 9, no. 12: 725. https://doi.org/10.3390/ijgi9120725
APA StyleTzioutzios, C., & Kastridis, A. (2020). Multi-Criteria Evaluation (MCE) Method for the Management of Woodland Plantations in Floodplain Areas. ISPRS International Journal of Geo-Information, 9(12), 725. https://doi.org/10.3390/ijgi9120725

