Measuring Spatial Mismatch between Public Transit Services and Regular Riders: A Case Study of Beijing
Abstract
1. Introduction
2. Literature Review
2.1. Mismatch Between Public Transit Services and Regular Transit Riders
2.2. Methods of Assessing Mismatch
3. Methods and Data
3.1. About the Data
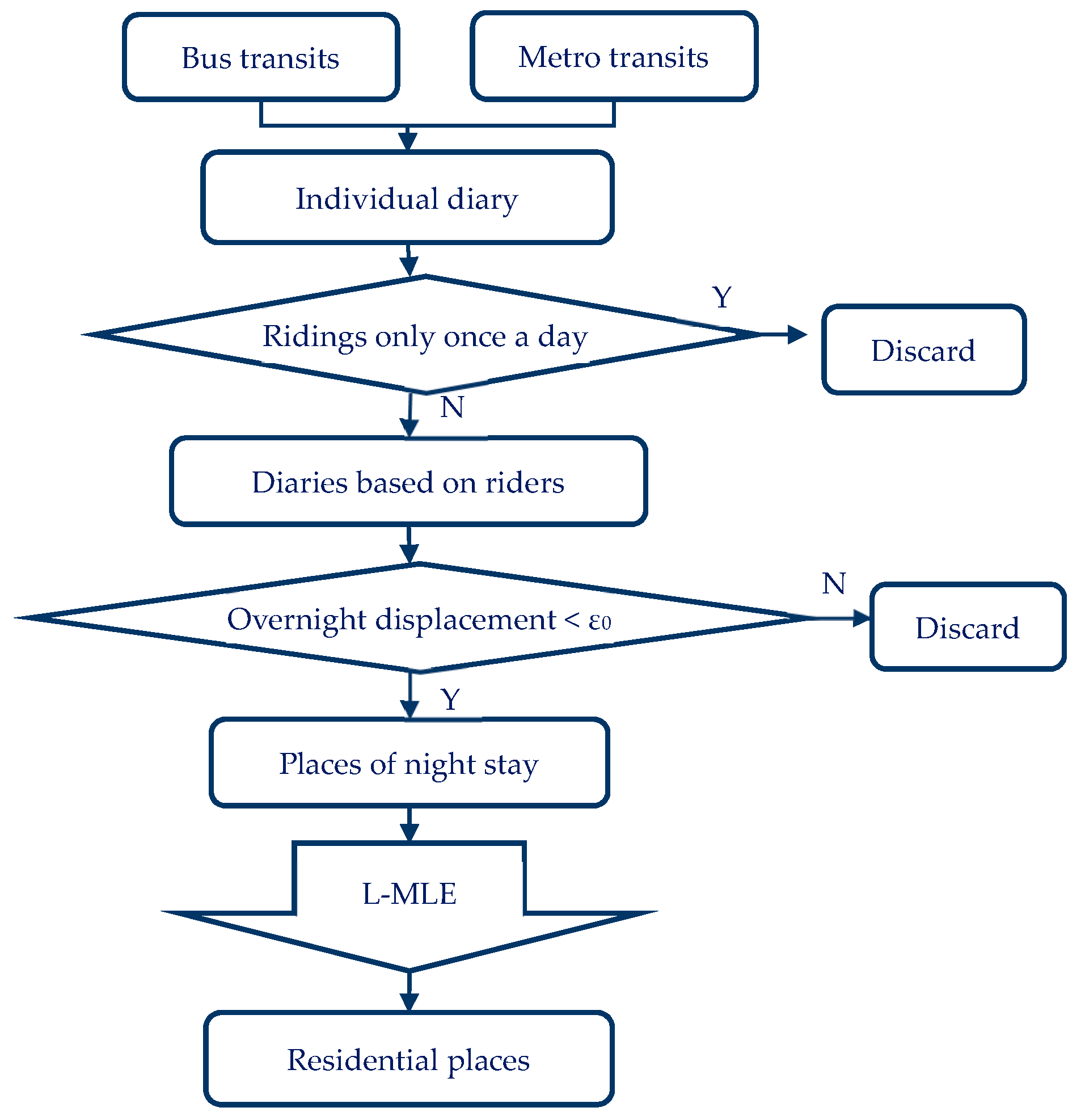
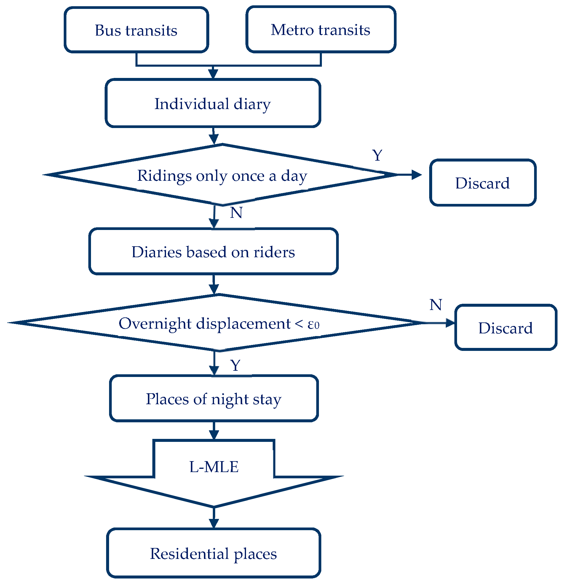
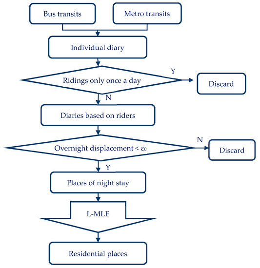
3.2. Location Maximum Likelihood Estimation (L-MLE)
3.3. Cell Space Collector (CSC)
4. Results
4.1. The Recognition of Regular Riders
4.2. Spatial Differences of Regular Rider Proportion to Resident Population
4.3. Uncovering of Mismatched Public Transit Services
5. Conclusions and Implications
5.1. Conclusions
5.2. Implications for Transportation Policies and Limitations
Author Contributions
Funding
Acknowledgments
Conflicts of Interest
References
- Cheng, Y.-H.; Chen, S.-Y. Perceived accessibility, mobility, and connectivity of public transportation systems. Transp. Res. Part A 2015, 77, 386–403. [Google Scholar] [CrossRef]
- Samuelson, P.A. The Pure Theory of Public Expenditure. Rev. Econ. Stat. 1954, 36, 387. [Google Scholar] [CrossRef]
- Taleai, M.; Sliuzas, R.; Flacke, J. An integrated framework to evaluate the equity of urban public facilities using spatial multi-criteria analysis. Cities 2014, 40, 56–69. [Google Scholar] [CrossRef]
- Murray, A.T. Strategic analysis of public transport coverage. Socio-Econ. Plan. Sci. 2001, 35, 175–188. [Google Scholar] [CrossRef]
- Hodkinson, G. Equity in Sydney’s Public Transport. (Transport Preprints of Papers); Institution of Engineers: Barton, ACT, Australia, 1985; pp. 14–19. [Google Scholar]
- Boyle, D.K.; Foote, P.J.; Karash, K.H. Public transportation marketing and fare policy. Transportation in the New Millennium. Available online: http://onlinepubs.trb.org/onlinepubs/millennium/00093.pdf (accessed on 4 December 2018).
- Nutley, S. Urban Transport, Environment and Equity: The case for developing countries by E. Vasconcellos. Geography 2002, 4, 373–374. [Google Scholar]
- Ta, N.; Chai, Y.; Zhang, Y.; Sun, D. Understanding job-housing relationship and commuting pattern in Chinese cities: Past, present and future. Transp. Res. D: Transp. Environ. 2017, 52, 562–573. [Google Scholar] [CrossRef]
- Zhao, P.; Lu, B.; De Roo, G. Impact of the jobs-housing balance on urban commuting in Beijing in the transformation era. J. Transp. Geogr. 2011, 19, 59–69. [Google Scholar] [CrossRef]
- Ma, X.; Liu, C.; Wen, H.; Wang, Y.; Wu, Y.-J. Understanding commuting patterns using transit smart card data. J. Transp. Geogr. 2017, 58, 135–145. [Google Scholar] [CrossRef]
- Martens, K.; Golub, A.; Robinson, G. A justice-theoretic approach to the distribution of transportation benefits: Implications for transportation planning practice in the United States. Transp. Res. Part A 2012, 46, 684–695. [Google Scholar] [CrossRef]
- Iseki, H. Equity in Regional Public Transit Finance: Tradeoffs between Social and Geographic Equity. J. Plan. Dev. 2016, 142, 4016010. [Google Scholar] [CrossRef]
- Georgiadis, G.; Politis, I.; Papaioannou, P. Measuring and improving the efficiency and effectiveness of bus public transport systems. Res. Transp. Econ. 2014, 48, 84–91. [Google Scholar] [CrossRef]
- Sinha, K.C.; Parsons, J.N.; Barnum, D.T.; Sharaf, E.A. Development and implementation of a performance-based state transit subsidy allocation formula for indiana. Transp. Res. Rec. 1986, 1076, 30–38. [Google Scholar]
- Forkenbrock, D.J. Transit assistance allocation: Further research findings. Transp. Res. A: Gen. 1981, 15, 363–365. [Google Scholar] [CrossRef]
- Ricciardi, A.M.; Xia, J.C.; Currie, G. Exploring public transport equity between separate disadvantaged cohorts: A case study in Perth, Australia. J. Transp. Geogr. 2015, 43, 111–122. [Google Scholar] [CrossRef]
- Chowdhury, S.; Govender, D.; Govender, D.; Ceder, A.A. Assessing Connectivity Equity of a Regional Public Transport Network. In Proceedings of the Transportation Research 96th Annual Meeting, Washington, DC, USA, 8 January 2017. [Google Scholar]
- Wang, E.; Song, J.; Xu, T. From “spatial bond” to “spatial mismatch”: An assessment of changing jobs–housing relationship in Beijing. Habitat Int. 2011, 35, 398–409. [Google Scholar] [CrossRef]
- De Vos, J.; Derudder, B.; Van Acker, V.; Witlox, F. Reducing car use: Changing attitudes or relocating? The influence of residential dissonance on travel behavior. J. Transp. Geogr. 2012, 22, 1–9. [Google Scholar] [CrossRef]
- Gebresselassie, M.; Sanchez, T.W. “Smart” Tools for Socially Sustainable Transport: A Review of Mobility Apps. Urb. Sci. 2018, 2, 45. [Google Scholar] [CrossRef]
- Guzman, L.A.; Oviedo, D.; Rivera, C. Assessing equity in transport accessibility to work and study: The Bogotá region. J. Transp. Geogr. 2017, 58, 236–246. [Google Scholar] [CrossRef]
- Chu, K.K.A.; Chapleau, R. Augmenting transit trip characterization and travel behavior comprehension: Multiday location-stamped smart card transactions. Transp. Res. Rec.: J. Transp. Res. Board 2010, 2183, 29–40. [Google Scholar] [CrossRef]
- Munizaga, M.A.; Palma, C. Estimation of a disaggregate multimodal public transport Origin–Destination matrix from passive smartcard data from Santiago, Chile. Transp. Res. C: Emerg. Technol. 2012, 24, 9–18. [Google Scholar] [CrossRef]
- Trépanier, M.; Morency, C. Assessing transit loyalty with smart card data. In Proceedings of the 12th World Conference on Transport Research, Lisbon, Portugal, 11–15 July 2010. [Google Scholar]
- Pelletier, M.-P.; Trepanier, M.; Morency, C. Smart card data use in public transit: A literature review. Transp. Res. C: Emerg. Technol. 2011, 19, 557–568. [Google Scholar] [CrossRef]
- Hägerstraand, T. What about people in regional science? Reg. Sci. 1970, 24, 7–24. [Google Scholar] [CrossRef]
- Simini, F.; González, M.C.; Maritan, A.; Barabasi, A.-L. A universal model for mobility and migration patterns. Nature 2012, 484, 96–100. [Google Scholar] [CrossRef]
- Kaplan, S.; Popoks, D.; Prato, C.G.; Ceder, A. (Avi) Using connectivity for measuring equity in transit provision. J. Transp. Geogr. 2014, 37, 82–92. [Google Scholar] [CrossRef]
- Jang, S.; An, Y.; Yi, C.; Lee, S. Assessing the spatial equity of Seoul’s public transportation using the Gini coefficient based on its accessibility. Int. J. Urb. Sci. 2017, 21, 91–107. [Google Scholar] [CrossRef]
- El-Geneidy, A.; Levinson, D.; Diab, E.; Boisjoly, G.; Verbich, D.; Loong, C. The cost of equity: Assessing transit accessibility and social disparity using total travel cost. Transp. Res. Part A 2016, 91, 302–316. [Google Scholar] [CrossRef]
- Durand, C.P.; Tang, X.; Gabriel, K.P.; Sener, I.N.; Oluyomi, A.O.; Knell, G.; Kohl III, H.W. The association of trip distance with walking to reach public transit: Data from the California household travel survey. J. Transp. Health 2016, 3, 154–160. [Google Scholar] [CrossRef]







| Min | Max | Mean | Standard Deviation | Quartile 1 | Median | Quartile 3 | |
|---|---|---|---|---|---|---|---|
| area (km2) | 0.92 | 382.05 | 53.61 | 66.98 | 5.48 | 30.82 | 76.00 |
| residents (10 000) | 0.20 | 35.94 | 6.07 | 5.44 | 2.20 | 4.50 | 8.40 |
| density (person/km2) | 16.57 | 45058.30 | 8189.66 | 10555.29 | 380.83 | 1910.42 | 15018.27 |
| Aug. 7th | Aug. 8th | Aug. 9th | Aug. 10th | Aug. 11th | Aug. 12th | Aug. 13th | |
|---|---|---|---|---|---|---|---|
| Daily users | 3279116 | 4898945 | 4976210 | 4840163 | 4721058 | 4763873 | 3411117 |
| Regular riders | 2181937 | 3690572 | 3770270 | 3726535 | 3657048 | 3650799 | 2372743 |
| Coverage | 66.5% | 75.3% | 75.8% | 77.0% | 77.5% | 76.6% | 69.6% |
© 2019 by the authors. Licensee MDPI, Basel, Switzerland. This article is an open access article distributed under the terms and conditions of the Creative Commons Attribution (CC BY) license (http://creativecommons.org/licenses/by/4.0/).
Share and Cite
Jin, H.; Jin, F.; Zhu, H. Measuring Spatial Mismatch between Public Transit Services and Regular Riders: A Case Study of Beijing. ISPRS Int. J. Geo-Inf. 2019, 8, 186. https://doi.org/10.3390/ijgi8040186
Jin H, Jin F, Zhu H. Measuring Spatial Mismatch between Public Transit Services and Regular Riders: A Case Study of Beijing. ISPRS International Journal of Geo-Information. 2019; 8(4):186. https://doi.org/10.3390/ijgi8040186
Chicago/Turabian StyleJin, Haitao, Fengjun Jin, and He Zhu. 2019. "Measuring Spatial Mismatch between Public Transit Services and Regular Riders: A Case Study of Beijing" ISPRS International Journal of Geo-Information 8, no. 4: 186. https://doi.org/10.3390/ijgi8040186
APA StyleJin, H., Jin, F., & Zhu, H. (2019). Measuring Spatial Mismatch between Public Transit Services and Regular Riders: A Case Study of Beijing. ISPRS International Journal of Geo-Information, 8(4), 186. https://doi.org/10.3390/ijgi8040186

