A Method of Population Spatialization Considering Parametric Spatial Stationarity: Case Study of the Southwestern Area of China
Abstract
1. Introduction
2. Study Area and Datasets
2.1. Study Area
2.2. Data Sets and Pre-Processing
2.2.1. Night-Time Light Imagery
2.2.2. Land Use Data
2.2.3. Population Data and Boundary Map
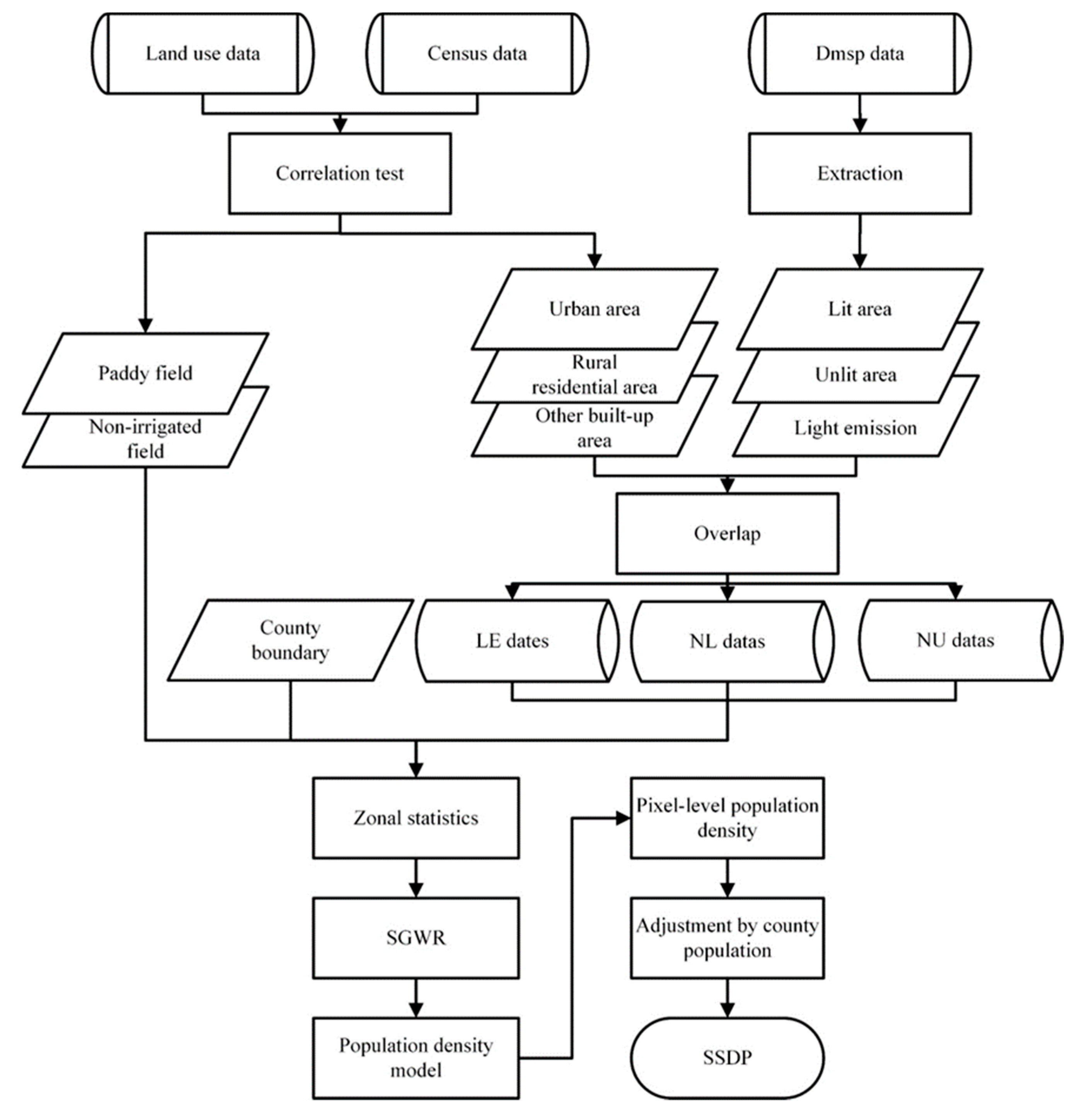
3. Method and Modeling
3.1. Extracting Independent Variables
3.1.1. Correlation Test between Population and Land Use
3.1.2. Integrating DMSP/OLS Data with Land Use Data
3.2. Spatialization of Population
3.3. Accuracy Assessment
4. Results and Discussion
4.1. The Results of the Population Spatialization Models
4.1.1. The Extraction Results of Variables
4.1.2. The Spatialization Results
4.2. Evaluation at both County and Town Levels
5. Conclusions
Author Contributions
Funding
Acknowledgments
Conflicts of Interest
References
- Sutton, P. Modeling population density with night-time satellite imagery and GIS. Comput. Environ. Urban Syst. 1997, 21, 227–244. [Google Scholar] [CrossRef]
- Nakibullah, A. Population growth and development: The case of Bangladesh. Appl. Econ. Lett. 1998, 5, 231–234. [Google Scholar] [CrossRef] [PubMed]
- Li, L.; Lei, Y.; Pan, D.; Si, C. Research on Sustainable Development of Resource-Based Cities Based on the DEA Approach: A Case Study of Jiaozuo, China. Math. Probl. Eng. 2016, 2016, 5024837. [Google Scholar] [CrossRef]
- Miao, C.L.; Sun, L.Y.; Yang, L. The studies of ecological environmental quality assessment in Anhui Province based on ecological footprint. Ecol. Indicators 2016, 60, 879–883. [Google Scholar] [CrossRef]
- Bai, Z.Q.; Wang, J.L.; Wang, M.M.; Gao, M.X.; Sun, J.L. Accuracy Assessment of Multi-Source Gridded Population Distribution Datasets in China. Sustainability 2018, 10, 1363. [Google Scholar] [CrossRef]
- Worldometers. Available online: https://www.worldometers.info/world-population/ (accessed on 1 April 2019).
- Azar, D.; Engstrom, R.; Graesser, J.; Comenetz, J. Generation of fine-scale population layers using multi-resolution satellite imagery and geospatial data. Remote Sens. Environ. 2013, 130, 219–232. [Google Scholar] [CrossRef]
- Li, M.; He, B.; Guo, R.; Li, Y.; Chen, Y.; Fan, Y. Study on Population Distribution Pattern at the County Level of China. Sustainability 2018, 10, 3598. [Google Scholar] [CrossRef]
- Yang, X.C.; Yue, W.Z.; Gao, D.W. Spatial improvement of human population distribution based on multi-sensor remote-sensing data: An input for exposure assessment. Int. J. Remote Sens. 2013, 34, 5569–5583. [Google Scholar] [CrossRef]
- Li, L.Z.; Li, J.S.; Jiang, Z.L.; Zhao, L.L.; Zhao, P.C. Methods of Population Spatialization Based on the Classification Information of Buildings from China’s First National Geoinformation Survey in Urban Area: A Case Study of Wuchang District, Wuhan City, China. Sensors 2018, 18, 2558. [Google Scholar] [CrossRef]
- Wang, L.T.; Wang, S.X.; Zhou, Y.; Liu, W.L.; Hou, Y.F.; Zhu, J.F.; Wang, F.T. Mapping population density in China between 1990 and 2010 using remote sensing. Remote Sens. Environ. 2018, 210, 269–281. [Google Scholar] [CrossRef]
- Patel, N.N.; Stevens, F.R.; Huang, Z.; Gaughan, A.E.; Elyazar, I.; Tatem, A.J. Improving Large Area Population Mapping Using Geotweet Densities. Trans. GIS 2017, 21, 317–331. [Google Scholar] [CrossRef] [PubMed]
- Li, X.M.; Zhou, W.Q. Dasymetric mapping of urban population in China based on radiance corrected DMSP-OLS nighttime light and land cover data. Sci. Total Environ. 2018, 643, 1248–1256. [Google Scholar] [CrossRef] [PubMed]
- Kraus, S.P.; Senger, L.W.; Ryerson, J.M. Estimating population from photographically determined residential land use types. Remote Sens. Environ. 1974, 3, 35–42. [Google Scholar] [CrossRef]
- Tian, Y.; Yue, T.; Zhu, L.; Clinton, N. Modeling population density using land cover data. Ecol. Model. 2005, 189, 72–88. [Google Scholar] [CrossRef]
- Iisaka, J.; Hegedus, E. Population estimation from Landsat imagery. Remote Sens. Environ. 1982, 12, 259–272. [Google Scholar] [CrossRef]
- Elvidge, C.D.; Baugh, K.E.; Kihn, E.A.; Kroehl, H.W.; Davis, E.R.; Davis, C.W. Relation between satellite observed visible-near infrared emissions, population, economic activity and electric power consumption. Int. J. Remote Sens. 1997, 18, 1373–1379. [Google Scholar] [CrossRef]
- Li, K.; Chen, Y.; Li, Y. The Random Forest-Based Method of Fine-Resolution Population Spatialization by Using the International Space Station Nighttime Photography and Social Sensing Data. Remote Sens. 2018, 10, 1650. [Google Scholar] [CrossRef]
- Elvidge, C.D.; Baugh, K.E.; Dietz, J.B.; Bland, T.; Sutton, P.C.; Kroehl, H.W. Radiance Calibration of DMSP-OLS Low-Light Imaging Data of Human Settlements. Remote Sens. Environ. 1999, 68, 77–88. [Google Scholar] [CrossRef]
- Sutton, P.; Roberts, D.; Elvidge, C.; Melj, H. A Comparison of Nighttime Satellite Imagery and Population Density for the Continental United States. Photogramm. Eng. Remote Sens. 1997, 63, 1303–1313. [Google Scholar]
- Lu, D.; Tian, H.; Zhou, G.; Ge, H. Regional mapping of human settlements in southeastern China with multisensor remotely sensed data. Remote Sens. Environ. 2008, 112, 3668–3679. [Google Scholar] [CrossRef]
- Sun, W.C.; Zhang, X.; Wang, N.; Cen, Y. Estimating Population Density Using DMSP-OLS Night-Time Imagery and Land Cover Data. IEEE J. Stars 2017, 10, 2674–2684. [Google Scholar] [CrossRef]
- Song, G.; Yu, M.; Liu, S.; Zhang, S. A dynamic model for population mapping: A methodology integrating a Monte Carlo simulation with vegetation-adjusted night-time light images. Int. J. Remote Sens. 2015, 36, 4054–4068. [Google Scholar] [CrossRef]
- Briggs, D.J.; Gulliver, J.; Fecht, D.; Vienneau, D.M. Dasymetric modelling of small-area population distribution using land cover and light emissions data. Remote Sens. Environ. 2007, 108, 451–466. [Google Scholar] [CrossRef]
- Bagan, H.; Yamagata, Y. Analysis of urban growth and estimating population density using satellite images of nighttime lights and land-use and population data. Gisci. Remote Sens. 2015, 52, 765–780. [Google Scholar] [CrossRef]
- Zeng, C.Q.; Zhou, Y.; Wang, S.X.; Yan, F.L.; Zhao, Q. Population spatialization in China based on night-time imagery and land use data. Int. J. Remote Sens. 2011, 32, 9599–9620. [Google Scholar] [CrossRef]
- Huang, Y.H.; Zhao, C.P.; Song, X.Y.; Chen, J.; Li, Z.H. A semi-parametric geographically weighted (S-GWR) approach for modeling spatial distribution of population. Ecol. Indictors 2018, 85, 1022–1029. [Google Scholar] [CrossRef]
- Dmowska, A.; Stepinski, T.F. High resolution dasymetric model of U.S demographics with application to spatial distribution of racial diversity. Appl. Geogr. 2014, 53, 417–426. [Google Scholar] [CrossRef]
- Langford, M. Rapid facilitation of dasymetric-based population interpolation by means of raster pixel maps. Comput. Environ. Urban Syst. 2007, 31, 19–32. [Google Scholar] [CrossRef]
- Yu, S.; Zhang, Z.; Liu, F. Monitoring Population Evolution in China Using Time-Series DMSP/OLS Nightlight Imagery. Remote Sens. Environ. 2018, 10, 194. [Google Scholar] [CrossRef]
- Yang, X.; Huang, Y.; Dong, P.; Jiang, D.; Liu, H. An updating system for the gridded population database of China based on remote sensing, GIS and spatial database technologies. Sensors 2009, 9, 1128–1140. [Google Scholar] [CrossRef]
- Stevens, F.R.; Gaughan, A.E.; Linard, C.; Tatem, A.J. Disaggregating Census Data for Population Mapping Using Random Forests with Remotely-Sensed and Ancillary Data. PLoS ONE 2015, 10, e0107042. [Google Scholar] [CrossRef] [PubMed]
- Center for International Earth Science Information Network (CIESIN). C.U. Gridded Population of the World, Version 4 (GPWv4): Population Density; NASA Socioeconomic Data and Applications Center (SEDAC): Palisades, NY, USA, 2016. [Google Scholar]
- Bhaduri, B.; Bright, E.; Coleman, P.; Urban, M.L. LandScan USA: A high-resolution geospatial and temporal modeling approach for population distribution and dynamics. J. Geoj. 2007, 69, 103–117. [Google Scholar] [CrossRef]
- Tatem, A.J. WorldPop, open data for spatial demography. Sci. Data 2017, 4, 170004. [Google Scholar] [CrossRef] [PubMed]
- Jiang, D.; Yang, X.-H.; Wang, N.-B.; Liu, H.-H. Study on Spatial Distribution of Population Based on Remote Sensing and GIS. Adv. Earth Sci. 2002, 17, 734–738. [Google Scholar]
- Dong, N.; Yang, X.; Cai, H. Research Progress and Perspective on the Spatialization of Population Data. J. Geo-Inf. Sci. 2016, 18, 1295–1304. [Google Scholar]
- Fotheringham, A.S.; Brunsdon, C. Local Forms of Spatial Analysis. Geogr. Anal. 2010, 31, 340–358. [Google Scholar] [CrossRef]
- Acharya, B.K.; Cao, C.; Lakes, T.; Chen, W.; Naeem, S.; Pandit, S. Modeling the spatially varying risk factors of dengue fever in Jhapa district, Nepal, using the semi-parametric geographically weighted regression model. Int. J. Biometeorol. 2018, 62, 1973–1986. [Google Scholar] [CrossRef]
- Sutton, P.; Roberts, D.; Elvidge, C.; Baugh, K. Census from Heaven: An estimate of the global human population using night-time satellite imagery. Int. J. Remote Sens. 2001, 22, 3061–3076. [Google Scholar] [CrossRef]
- Cheng, L.; Zhou, Y.; Wang, L.; Wang, S.; Du, C. An estimate of the city population in China using DMSP night-time satellite imagery. In Proceedings of the IEEE International Geoscience and Remote Sensing Symposium, Barcelona, Spain, 23–28 July 2007; pp. 691–694. [Google Scholar]
- Manyangadze, T.; Chimbari, M.J.; Gebreslasie, M.; Mukaratirwa, S. Risk factors and micro-geographical heterogeneity of Schistosoma haematobium in Ndumo area, uMkhanyakude district, KwaZulu-Natal, South Africa. Acta Trop. 2016, 159, 176–184. [Google Scholar]
- Zhong, J.; Lu, T. Optimal Statistical Unit for Relief Amplitude in Southwestern China. Bull. Soil Water Conserv. 2018, 38, 175–181. [Google Scholar]
- National Bureau of Statistics of China. China Statistical Yearbook; China Statistics Press: Beijing, China, 2010. [Google Scholar]
- Zhang, Q.L.; Schaaf, C.; Seto, K.C. The vegetation adjusted NTL urban index: A new approach to reduce saturation and increase variation in nighttime luminosity. Remote Sens. Environ. 2013, 129, 32–41. [Google Scholar] [CrossRef]
- Letu, H.; Hara, M.; Yagi, H.; Naoki, K.; Tana, G.; Nishio, F.; Shuhei, O. Estimating energy consumption from night-time DMPS/OLS imagery after correcting for saturation effects. Int. J. Remote Sens. 2010, 31, 4443–4458. [Google Scholar] [CrossRef]
- Liu, J.Y.; Deng, X.Z. Progress of the research methodologies on the temporal and spatial process of LUCC. Chin. Sci. Bull. 2010, 55, 1354–1362. [Google Scholar] [CrossRef]
- Liu, J.; Liu, M.; Tian, H.; Zhuang, D.; Zhang, Z.; Zhang, W.; Tang, X.; Deng, X. Spatial and temporal patterns of China’s cropland during 1990–2000 An analysis based on Landsat TM data. Remote Sens. Environ. 2005, 98, 442–456. [Google Scholar] [CrossRef]
- Liu, J.Y.; Zhang, Z.X.; Xu, X.L.; Kuang, W.H.; Zhou, W.C.; Zhang, S.W.; Li, R.D.; Yan, C.Z.; Yu, D.S.; Wu, S.X.; et al. Spatial patterns and driving forces of land use change in China during the early 21st century. J. Geogr. Sci. 2010, 20, 483–494. [Google Scholar] [CrossRef]
- Liu, J.Y.; Kuang, W.H.; Zhang, Z.X.; Xu, X.L.; Qin, Y.W.; Ning, J.; Zhou, W.C.; Zhang, S.W.; Li, R.D.; Yan, C.Z.; et al. Spatiotemporal characteristics, patterns, and causes of land-use changes in China since the late 1980s. J. Geogr. Sci. 2014, 24, 195–210. [Google Scholar] [CrossRef]
- Liu, J.Y.; Zhang, Z.; Zhuang, D.; Wang, Y.; Zhou, W.; Zhang, S.; Li, R.; Jiang, N.; Wu, S. A study on the spatial-temporal dynamic changes of land-useand driving forces analyses of China in the 1990s. Geogr. Res. 2003, 22, 1–12. [Google Scholar]
- Zhang, Z.X.; Wang, X.; Zhao, X.L.; Liu, B.; Yi, L.; Zuo, L.J.; Wen, Q.K.; Liu, F.; Xu, J.Y.; Hu, S.G. A 2010 update of National Land Use/Cover Database of China at 1:100000 scale using medium spatial resolution satellite images. Remote Sens. Environ. 2014, 149, 142–154. [Google Scholar] [CrossRef]
- Goerlich, F.J.; Cantarino, I. A population density grid for Spain. Int. J. Geogr. Inf. Sci. 2013, 27, 2247–2263. [Google Scholar] [CrossRef]
- Hurvich, C.M.; Tsai, C.-L. Regression and time deries model selection in small samples. Biometrika 1989, 76, 297–307. [Google Scholar] [CrossRef]
- Nakaya, T.; Fotheringham, A.S.; Brunsdon, C.; Charlton, M. Geographically weighted Poisson regression for disease association mapping. Stat. Med. 2005, 24, 2695–2717. [Google Scholar] [CrossRef] [PubMed]
- Nakaya, T.; Charlton, M.; Fotheringham, S.; Brunsdon, C. GWR4 version 4.0. 80. In Application for Geographically Weighted Regression Modelling; National Centre for Geocomputation, National University of Ireland Maynooth and Department of Geography, Ritsumeikan University: Kyoto, Japan, 2014. [Google Scholar]
- Brunsdon, C.; Fotheringham, A.S.; Charlton, M. Some Notes on Parametric Significance Tests for Geographically Weighted Regression. J. Reg. Sci. 1999, 39, 497–524. [Google Scholar] [CrossRef]








| Data Type | Resolution | Source |
|---|---|---|
| DMSP/OLS night-time light | 30 s | National Geophysical Data Center, USA |
| Land use/cover data | 1:100,000 | National Land Use/cover Database, CHN |
| Census data | County and township levels | State Statistical Bureau, CHN |
| Boundary | County and township levels | Chinese Academy of Sciences, CHN |
| GPWv4 | 30 s | Center for International Earth Science Information Network, USA |
| LandScan | 30 s | Oak Ridge National Laboratory, USA |
| CGPD | 1 km | Resources and Environmental Sciences Data Center, CHN |
| Paddy Field | Non-Irrigated Field | Forest | Shrub | Sparse Woodland | Other Woodland | Dense Grassland |
| 0.576 ** | 0.548 ** | −0.323 ** | −0.241 ** | −0.022 | 0.011 | −0.223 ** |
| Moderately Dense Grassland | Sparse Grassland | Urban Area | Rural Residential Area | Other Built-Up Area | Waters | Unused Land |
| −0.266 ** | −0.223 ** | 0.504 ** | 0.312 ** | 0.226 ** | − | − |
| Variable | Min | Median | Maximum | DIFF of Criterion | |
|---|---|---|---|---|---|
| Farmland | Paddy field | −801.74 | 358.8 | 1393.817 | −1.344 |
| Non-irrigated field | 197.968 | 443.282 | 1143.394 | −81.126 | |
| Urban area | LE | −326.563 | 21.798 | 548.14 | −48.856 |
| NL | −19,447.847 | 12,331.588 | 95,261.748 | −3.5 | |
| NU | − | −368.957 | − | 6.272 * | |
| Rural residential area | LE | −780.177 | −10.471 | 364.444 | 1 |
| NL | −26,636.113 | 6978.858 | 97,907.33 | −2.757 | |
| NU | − | −2629.097 | − | 10.192 * | |
| Other built-up area | LE | −1589.355 | 59.123 | 1072.292 | −13.763 |
| NL | −116,595.952 | 535.835 | 98,971.153 | −2.281 | |
| NU | − | 3014.622 | − | 4.248 * | |
| Index | OLS | GWR | s-GWR |
|---|---|---|---|
| R2 | 0.783 | 0.892 | 0.927 |
| Adjusted R2 | 0.777 | 0.866 | 0.9 |
| AICc | 11,569.558 | 11,403.654 | 11,315.878 |
| Index | SSDP | GPWv4 | LandScan | CGPD |
|---|---|---|---|---|
| ME | 0.075 | 0.384 | 0.226 | 0.316 |
| MRE | 0.336 | 0.485 | 0.572 | 0.555 |
| RMSE | 17,381.578 | 25,161.567 | 29,187.063 | 29,187.083 |
| MPE | 0.239 | 0.35 | 0.419 | 0.356 |
© 2019 by the authors. Licensee MDPI, Basel, Switzerland. This article is an open access article distributed under the terms and conditions of the Creative Commons Attribution (CC BY) license (http://creativecommons.org/licenses/by/4.0/).
Share and Cite
Xiong, J.; Li, K.; Cheng, W.; Ye, C.; Zhang, H. A Method of Population Spatialization Considering Parametric Spatial Stationarity: Case Study of the Southwestern Area of China. ISPRS Int. J. Geo-Inf. 2019, 8, 495. https://doi.org/10.3390/ijgi8110495
Xiong J, Li K, Cheng W, Ye C, Zhang H. A Method of Population Spatialization Considering Parametric Spatial Stationarity: Case Study of the Southwestern Area of China. ISPRS International Journal of Geo-Information. 2019; 8(11):495. https://doi.org/10.3390/ijgi8110495
Chicago/Turabian StyleXiong, Junnan, Kun Li, Weiming Cheng, Chongchong Ye, and Hao Zhang. 2019. "A Method of Population Spatialization Considering Parametric Spatial Stationarity: Case Study of the Southwestern Area of China" ISPRS International Journal of Geo-Information 8, no. 11: 495. https://doi.org/10.3390/ijgi8110495
APA StyleXiong, J., Li, K., Cheng, W., Ye, C., & Zhang, H. (2019). A Method of Population Spatialization Considering Parametric Spatial Stationarity: Case Study of the Southwestern Area of China. ISPRS International Journal of Geo-Information, 8(11), 495. https://doi.org/10.3390/ijgi8110495

