Next Article in Journal
Exploratory Learning of Amis Indigenous Culture and Local Environments Using Virtual Reality and Drone Technology
Previous Article in Journal
Collaborative Feminist Cartography in Geographical Education: Mapping Gender Representation in Street Naming (Las Calles de las Mujeres)
 
 
Font Type:
Arial Georgia Verdana
Font Size:
Aa Aa Aa
Line Spacing:
Column Width:
Background:
Article

Spatiotemporal Analysis of Skier Versus Snowboarder Injury Patterns: A GIS-Based Comparative Study at a Large West Coast Resort

by
Matt Bisenius
* and
Ming-Chih Hung
Department of Humanities and Social Science, Northwest Missouri State University, 800 University Drive, Maryville, MO 64468, USA
*
Author to whom correspondence should be addressed.
ISPRS Int. J. Geo-Inf. 2025, 14(11), 442; https://doi.org/10.3390/ijgi14110442
Submission received: 22 September 2025 / Revised: 3 November 2025 / Accepted: 7 November 2025 / Published: 8 November 2025

Abstract

GPS tracking has made ski injury data abundant, yet few studies have mapped where incidents actually occur or how those patterns differ between skiers and snowboarders. To address this gap, we analyzed 8719 GPS-located incidents (4196 skier; 4523 snowboarder) spanning four seasons (2017–2022, excluding 2019–2020 due to COVID-19) at a large West Coast resort in California. Incidents were aggregated into 45 m hexagons and analyzed using Getis–Ord Gi* hot spot analysis, Local Outlier Analysis (LOA), and a space–time cube with time-series clustering. Hot spot analysis identified both activity-specific and overlapping high-injury concentrations at the 99% confidence level (p < 0.01). The LOA revealed no spatial overlap between skier and snowboarder High-High classifications (areas with high incident counts surrounded by other high-count areas) at the 95% confidence level. Temporal analysis exposed distinct patterns by activity: Time Series Clustering revealed skier incidents concentrated at holiday-sensitive locations versus stable zones, while snowboarder incidents separated into sustained high-activity versus baseline areas. These findings indicate universal safety strategies may be insufficient; targeted, activity-specific interventions may warrant investigation. The methodology provides a reproducible framework for spatial injury surveillance applicable across the ski industry.

1. Introduction

1.1. Spatial Patterns in Ski Resort Injuries: A GIS-Based Comparative Analysis

Ski resorts generate detailed incident reports for thousands of injuries annually, and many patrol teams now log and map incidents for real-time operations. In the peer-reviewed literature, however, these incident data remain largely disconnected from the spatial context in which injuries occur. Despite widespread adoption of Geographic Information Systems (GIS) in resort operations, from avalanche forecasting [1] to resort planning and suitability/climate studies [2,3,4], spatial patterns of injuries have had limited application to injury surveillance in the scholarly record. This study applied established GIS techniques to examine whether skiers and snowboarders exhibit distinct spatiotemporal injury patterns at a large West Coast resort in California (LWCR).

1.2. Current Approaches to Ski Injury Research

The ski-injury literature has developed along two largely parallel tracks that rarely intersect. The dominant track focuses on epidemiology without spatial components, examining injury types, severity, and risk factors through clinical registries and survey-based methods. A second track applies spatial analysis to non-injury topics such as resort suitability [2,3,4] and avalanche dynamics [1,5,6]. This separation limits understanding of how injuries are distributed across in-bound resort terrain and whether these distributions differ meaningfully between user groups.
Prior research has reported a modest decadal decline in overall injury rates with stable, discipline-specific injury profiles [7]. Published injury rates vary by resort and environmental conditions, and aggregated figures can mask meaningful differences across runs and zones within a resort [8]. Studies measuring speed and visibility/sky cover on machine-groomed runs show conditions materially shape exposure and risk [9]. Environmental and terrain factors, including slope characteristics/intersections and terrain parks [10,11,12,13], as well as weather/snow conditions, are associated with injury risk [8,10,11,12]. Recent park-operations work has shown that reintroducing man-made jumps increased the odds of severe injuries [13]. Despite widespread adoption of GIS in resort operations, in-bound spatiotemporal analyses using validated spatial statistics are largely absent from the peer-reviewed literature.

1.3. Research Questions and Significance

This study examined whether skiers and snowboarders exhibit distinct injury patterns across space and time at LWCR and how those patterns can inform safety practice. We applied established spatial statistics to incident-level data and asked where injuries concentrate for each activity and how temporal factors shape those concentrations.
The significance is threefold. Scientifically, the work advances incident-level, spatiotemporal analysis of skier and snowboarder injury patterns in the peer-reviewed literature. Methodologically, it contributes a transparent, reproducible GIS workflow, including resolution, aggregation scheme, parameters, and significance thresholds, that can be replicated within and across resorts. For management, the results translate into activity-specific, place-based options (e.g., patrol deployment, signage and speed control, grooming priorities, terrain-park oversight, and congestion mitigation).

2. Data and Methods

2.1. Study Setting and Data

The study site, referred to as the Large West Coast Resort (LWCR) to maintain anonymity per data sharing agreements, ranks among the top 20 most visited ski and snowboard areas in the United States receiving over 5 million visitors during the study period. Located in the Sierra Nevada Mountains of California, the resort encompasses over 3000 acres with terrain varying from beginner slopes to expert bowls, terrain parks, mogul fields, and accessible trees within resort boundaries. The resort received an average of 400 inches of annual snowfall during the study period.
National Ski Patrol staff recorded anonymized incident reports during routine operations from the 2017–2018 through 2021–2022 ski seasons. Each record included mandatory date, time, activity (skiing or snowboarding), and GPS data. GPS coordinates were recorded using consumer-grade devices with estimated horizontal accuracy of 5–15 m, accounting for typical smartphone and handheld GPS performance in mountainous terrain [14,15]. Patrol-collected reports were considered a reliable source for key risk-factor fields, with validation showing moderate to almost perfect agreement between patrol forms and follow-up data [16].

2.2. Data Preparation and Exclusions

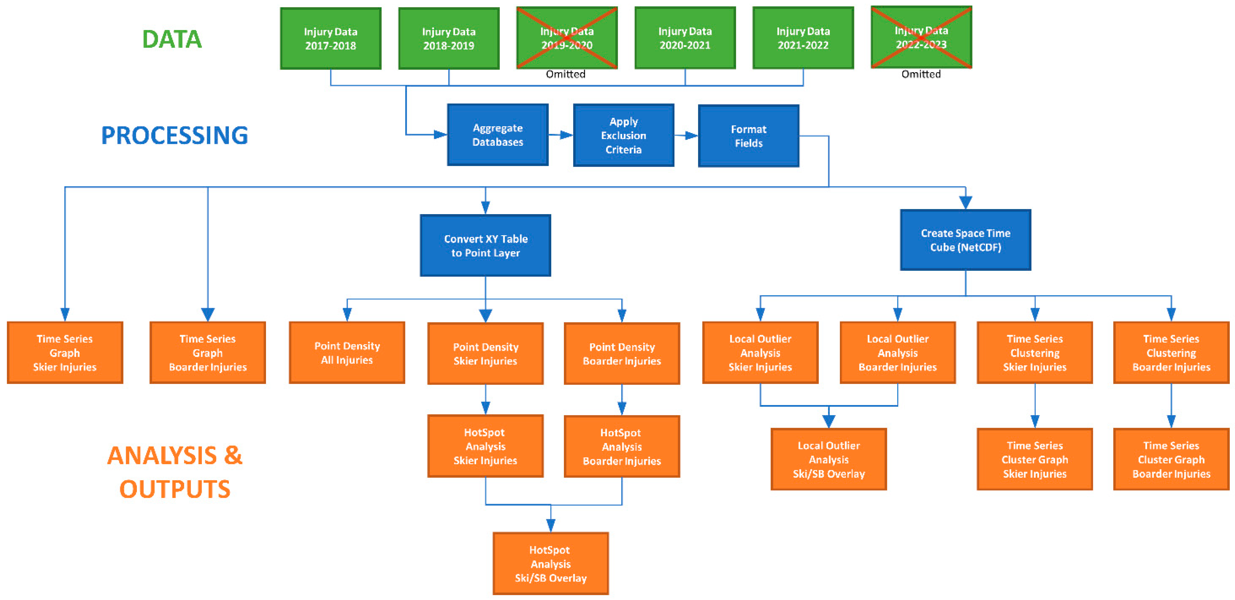
For this analysis we used four complete winter seasons (2017–2018, 2018–2019, 2020–2021, 2021–2022). The 2019–2020 season was excluded due to COVID-19 truncation and 2022–2023 was partial. The raw database contained 12,389 incident records. Applying predefined exclusion criteria (Table 1) yielded 8719 incidents: 4196 skier and 4523 snowboarder incidents.
Records were excluded if they: (1) lacked valid spatial fields or contained default or duplicate GPS points; (2) fell outside routine operating hours (08:30–16:30); (3) were outside in-bound skiing or snowboarding; or (4) belonged to truncated or partial seasons noted above. In total, 3670 records (29.6%) were removed. Remaining incidents were aggregated to a 45 m hexagonal tessellation (approximately 26 m per side; approximately 1756 m2). This dimension was selected to balance spatial resolution with statistical aggregation requirements: (1) it provides sufficient granularity to distinguish between adjacent terrain features while aggregating beyond GPS positional uncertainty (5–15 m horizontal accuracy); (2) it maintains adequate incident counts per bin to support spatial statistical analysis rather than point-level density mapping; and (3) hexagonal tessellation reduces sampling bias and provides consistent neighbor relationships for the Getis-Ord Gi* statistic.

2.3. Data Processing

The analytical workflow (Figure 1) consisted of three complementary spatial analysis techniques: Gi* hot spot analysis to locate statistically significant concentrations, LOA to flag space–time outliers, and time-series clustering to group similar weekly trajectories. These methods were selected because of their established use in geographic research and demonstrated application in injury epidemiology contexts [17].
Time Series Analysis. Daily incident counts were aggregated for skiers and snowboarders separately across the four-season study period (29 October–28 July). A 7-day moving average was applied to smooth daily fluctuations and highlight seasonal trends. These descriptive visualizations provide temporal context for the spatial analyses but do not serve as inputs to subsequent statistical procedures.
Point Density Analysis. Point density maps were generated for skier incidents, snowboarder incidents, and the combined dataset to visualize spatial incident concentrations. Point density visualized areas where incident frequencies are higher or lower relative to the overall distribution across the study area.
Hot Spot Analysis (Getis–Ord Gi*). We applied the Getis–Ord Gi* statistic [18] to identify statistically significant clusters of high and low incident counts relative to each hexagon’s neighborhood. The analysis can detect both hot spots (high-value clusters) and cold spots (low-value clusters), with results reported at p < 0.01 to ensure statistical rigor.
Space–Time Cube and Time Series Clustering. We constructed a NetCDF space–time cube using Esri’s ArcGIS Pro version 3.0 Space Time Pattern Mining toolbox by aggregating incident points to the 45 m hexagonal bins, where each 3D bin stored the count of incidents in its spatial footprint (x, y) and time step (z). The study area spans 5940 m east to west and 3150 m north to south, yielding 2572 hexagons. We used 7-day temporal steps to preserve weekday/weekend cadence when working with raw counts and to avoid cross-season day-of-week duplication (e.g., “double Saturdays”). The 7-day temporal binning aligns with standard practice in spatiotemporal recreational studies, where weekly aggregation captures natural visitation rhythms, such as weekend surges [19]. This also maintains sufficient incident counts per interval to ensure statistical stability in time-series clustering and space-time cube analysis. The aggregated season spanned 273 days (29 October–28 July), yielding 39 weekly steps. The time-series clustering step compared each hexagon’s weekly series to all others and assigned similar temporal trajectories to clusters. The number of clusters was set to k = 2 after systematic evaluation of k values from 2 to 6. This choice optimally balanced pattern differentiation with interpretability: k = 2 revealed distinct temporal trajectories that were spatially coherent and operationally meaningful for both activities. Higher k values (3–6) produced fragmented subdivisions without additional analytical value, indicating over-partitioning of the fundamental bimodal structure.
Local Outlier Analysis (LOA, space–time). Using ArcGIS Pro Space Time Pattern Mining, we applied LOA on the NetCDF space–time cube, which uses Anselin Local Moran’s I statistic [20] to identify spatiotemporal outliers. LOA evaluates each hexagon within a 3-dimensional neighborhood (space and time) and classifies cells as High-High (HH), Low-Low (LL), High-Low (HL), or Low-High (LH) at the 95% confidence level. HH denotes a high-count cell amid high neighbors, LL the inverse, HL a localized spike among low neighbors, and LH a localized dip among high neighbors. This evaluation follows Tobler’s first law of geography: nearby cells tend to be more alike than distant cells [21].
This exploratory analysis used p < 0.01 for hot spot analysis and p < 0.05 for LOA to identify spatial patterns warranting further investigation.

2.4. Interpretation

Reliable exposure denominators (for example, skier-days per run or zone by activity and day) are not available at sub-resort scales; therefore, analyses are based on incident counts. The results indicate where injuries concentrate in space and time, but do not estimate the probability of injury per participant; they are not per capita rates. Therefore, areas with high incident counts may reflect either increased hazard or increased usage patterns. A full discussion of spatial, temporal, and data limitations is provided in Section 5.

3. Results

3.1. Temporal Analysis

We analyzed four-season aggregated time-series graphs displaying daily skier and snowboarder incidents throughout the season (Figure 2). The overall pattern indicated a sawtoothed, but persistent, rise in incidents from the first day of the season through December, a plateau lasting through April, followed by a steep decline and a slow taper to the last day of the ski season on 28 July. The similar shape visible for both activities indicated that, while magnitudes differ, the broad seasonal trend is shared. Counts are generally higher for snowboarders than skiers across the season, consistent with overall totals, though this may reflect visitation patterns rather than injury risk differences between activities.
Peaks in the timeline represented a day, or a cluster of days, with higher incident counts than the neighboring days. A repeating pattern of small peaks and valleys can be seen in both graphs consistent with week-scale visitation cycles. Because this series aggregates daily counts across multiple seasons (with shifting days of week), these oscillations should be interpreted as week-scale variability rather than exact Friday–Sunday alignment. This pattern is present in both the skiing and snowboarding data which indicated the weekly cycle impacts both activities in relatively the same way.
Well-defined peaks common to both series appeared in late November, late December–early January, late February, and late March–early April, likely reflecting increased visitation during holiday periods. Late-November peaks typically coincide with Thanksgiving and early-season openings; late December–early January aligns with winter break and New Year’s; late February aligns with the Presidents’ Day holiday period; and late March–early April shows a spring-break rise.
On 27 December 2017, 41 skier incidents were recorded, representing the single largest daily count in the dataset and producing a visible spike in the skier timeline. This count was verified against original patrol records and represents actual incidents rather than data entry error. While this count appears anomalous, it falls within the crowded holiday window between Christmas and New Year’s when visitation typically surges. We treated it as a notable holiday outlier reflecting extreme visitation rather than a structural seasonal trend.

3.2. Spatial Analysis

3.2.1. Point Density Analysis

A higher concentration of points in a given area reflected more incidents relative to areas with lower point density (Figure 3). Both distinct and overlapping clusters were visible. Skier and snowboarder incident densities aligned in some areas and diverged in others, with certain locations showing concentrations unique to each activity.

3.2.2. Hot Spot Analysis

The hot spot analysis identified significant clusters of higher incident counts at the 99% confidence level (p < 0.01) (Figure 4). No cold spots were found at this scale (45 m hexagons; four-season aggregate), so only hot spots are displayed. Three spatial patterns were evident: skier-only hot spots, snowboarder-only hot spots, and overlapping hot spots where both activities clustered. In the lower-left sector of the mapped area, for example, the analysis returned 8 skier hot spot hexagons (red) and 9 snowboarder hot spot hexagons (blue) in nearby but distinct locations, while overlap cells (purple) appeared elsewhere on the mountain. The hot spot map showed where each group was most often injured, where both groups were injured, and where their concentrations diverged.

3.3. Spatiotemporal Analysis

3.3.1. Local Outlier Analysis

For visualization, we displayed only HH outliers (High-High classification) for skiers and for snowboarders (Figure 5). No spatial overlap emerged between skier and snowboarder HH classifications, indicating that the most extreme spatiotemporal concentrations were activity-specific.

3.3.2. Time Series Clustering

Time-series clustering grouped 45 m hexagons by the similarity of their weekly incident trajectories (k = 2), producing a cluster map and representative cluster curves (Figure 6 and Figure 7). This highlighted where locations shared the timing of incident activity across the season (shape of the series), independent of the specific sites identified in the spatial analyses.
Skiers. Two clusters emerged with broadly similar seasonal shape; one cluster exhibited a brief holiday spike in late December–early January, while the other did not (Figure 6b). Spatially, the two clusters were interleaved across much of the resort (Figure 6a). The holiday spike echoed the feature noted in Section 3.1 and was visible in the weekly series, but single-day counts were not used to define clusters.
Snowboarders. Clusters separated into a persistently higher series from December through April with pronounced holiday/weekend pulses, and a lower series that remained near baseline (Figure 7b). The higher cluster was more spatially concentrated in fewer areas (Figure 7a), consistent with patterns observed in the density and hot spot maps.

4. Discussion

4.1. Spatial Pattern Differentiation

This study provided compelling evidence that skiers and snowboarders exhibit fundamentally different spatial injury patterns across resort terrain, aligning with previous epidemiological findings showing discipline-specific injury patterns [7,22]. The hot spot analysis identified high-injury zones with 99% confidence, revealing both discipline-specific clusters and areas of overlap where both activities experienced elevated incident counts. The LOA revealed no spatial overlap between High-High classifications for each activity at 95% confidence, indicating that the most extreme spatiotemporal concentrations were activity-specific.
This spatial differentiation has important implications for resort safety management and challenges universal safety approaches. The observed patterns suggest that certain locations show higher incident counts for one activity than the other.

4.2. Temporal Patterns and Holiday Effects

The temporal analysis revealed consistent patterns across both activities, with notable peaks around major holiday periods. A single-day spike on 27 December 2017 (41 skier incidents) represented the highest daily count in the dataset and occurred during peak holiday visitation.
Week-scale oscillations are visible across seasons; the multi-year aggregation obscures specific day-of-week patterns.
Time-series clustering (k = 2) revealed distinct temporal responses by discipline. For skiers, certain locations showed pronounced holiday sensitivity while others maintained stable low incident levels regardless of visitation surges. For snowboarders, the clustering distinguished zones with sustained high activity throughout the season from those remaining near baseline. These distinct temporal patterns suggest differentiated resource allocation strategies: skier-concentrated areas may benefit from surge capacity during holiday periods, while snowboarder hot spots require consistent season-long attention. These temporal patterns highlighted opportunities for dynamic resource allocation, such as intensifying patrol deployment and safety messaging during high-visitation periods at holiday-sensitive locations. These hypotheses require prospective evaluation.

4.3. Methodological Contributions

This study demonstrates the feasibility and value of applying established GIS techniques to ski injury surveillance, addressing a documented gap in peer-reviewed spatiotemporal analysis of ski injury patterns. The analysis of 8719 GPS-located incidents across four complete seasons provided sufficient statistical power for reliable spatial pattern detection while controlling for annual variation.
The 45 m hexagons proved effective for capturing injury patterns at an operationally relevant scale while remaining within the accuracy limits of consumer-grade GPS devices used for incident recording. This dimension ensured adequate granularity while maintaining sufficient incident counts per bin to support spatial statistical analysis. The seven-day temporal binning successfully controlled for weekly visitation cycles while revealing longer-term seasonal structure.
The combination of multiple spatial methods provided complementary perspectives on injury patterns. Point density analysis revealed overall concentration patterns, hot spot analysis identified statistically significant clusters, and LOA detected extreme spatiotemporal anomalies. LOA applied a spatiotemporal implementation of Anselin’s Local Moran’s I statistic, identifying locations with anomalous incident patterns relative to their neighbors in both spatial and temporal dimensions.
Time-series clustering added value by grouping hexagons based on their weekly incident patterns over the season. This approach revealed that locations with similar incident counts often showed very different temporal patterns. For example, two areas might both be hot spots, but one shows holiday spikes while the other remains steady year-round. This temporal grouping complements the spatial analyses by showing when, not just where, incidents concentrate. The clear separation into two clusters for each activity provides practical guidance for patrol scheduling.
The workflow relied on standard, well-documented GIS tools and parameters, supporting reproducibility across seasons and sites. This approach identified spatial and temporal patterns in incident occurrence while explicitly avoiding claims about injury rates per participant. The spatial framework could readily incorporate additional terrain variables such as slope angle, aspect, run difficulty classifications, trail width, elevation, and sun exposure to investigate relationships between specific terrain characteristics and injury patterns. The broader methodological constraints and opportunities for future validation are detailed in Section 5.
Because the approach used common tools and transparent settings, it is practical for industry adoption. Resorts with comparable patrol reporting can implement similar surveillance with minimal specialized training, iterating parameters to fit local terrain and operations. The ability to recover statistically significant spatial and temporal structure from four seasons of data indicated that the method can provide actionable insight even with modest datasets.

4.4. External Validity and Transferability

The spatiotemporal workflow presented here uses standard GIS tools and transparent parameters, making it technically reproducible at any resort with GPS-enabled incident reporting. The methods including Getis-Ord Gi* hot spot analysis, LOA, and time-series clustering are established spatial statistics available in both commercial and open-source GIS platforms. Resorts implementing this framework would need to calibrate the 45 m hexagon dimension and 7-day temporal binning to their specific terrain scale and operational patterns. While the analytical approach is transferable, the specific spatial and temporal patterns identified at LWCR may not generalize to resorts with substantially different terrain configurations, climatic conditions, visitor populations, or operational characteristics. Multi-resort validation would be necessary to distinguish universal patterns from site-specific phenomena.

5. Limitations of the Study

Several limitations should be considered when interpreting these findings.

5.1. Exposure Denominators

The analyses are based on incident counts rather than injury rates, as reliable exposure denominators (skier-days per run or zone by activity and day) are not available at sub-resort scales. Areas with high incident counts may reflect either increased hazard or increased usage. Without normalization by participant exposure, the spatial patterns indicate where injuries concentrate but cannot estimate probability of injury per participant. This fundamental limitation is common to most ski injury surveillance systems, as tracking individual skier movement across specific terrain remains technologically limited in many operational settings, constraining the feasibility of terrain-specific exposure normalization at scale.

5.2. Spatial Accuracy

GPS coordinates were recorded using consumer-grade devices with 5–15 m horizontal accuracy. This positional uncertainty may be compounded by signal degradation under tree cover, near cliff bands, or in steep terrain where satellite geometry is limited. Additionally, mobile injured persons following safety protocols to clear active ski runs may introduce systematic spatial displacement, as GPS coordinates recorded by patrol at the point of care may differ from actual incident locations. This displacement would likely bias incidents toward run edges and designated stopping areas, potentially underestimating concentrations in mid-run or high-traffic zones.

5.3. Data Completeness

The exclusion of 29.6% of incidents due to incomplete spatial data, non-skiing/snowboarding activities, partial seasons, and incidents outside operating hours may introduce bias if exclusions are non-random. Missing GPS data could potentially correlate with specific terrain features, patrol response locations, or injury severity, introducing selection bias into the spatial patterns observed.

5.4. Temporal Aggregation

The seven-day temporal binning aggregates day-of-week effects across multiple seasons, limiting interpretation to weekly rather than daily patterns. Single-day anomalies, such as extreme weather events or operational changes, may be obscured by this aggregation.

5.5. Future Direction

Integration of weather data, snow conditions, and terrain characteristics would provide deeper insights into injury mechanisms. Beyond terrain and environmental factors, this spatiotemporal framework could be applied to demographic and behavioral comparisons critical for targeted safety interventions. Future studies could employ these same methods to analyze spatial patterns by age (adult versus youth), gender, experience level (beginner/intermediate/expert), or temporal factors such as time of day (morning versus afternoon incidents) or day of week. Such analyses could reveal whether different demographic groups concentrate in distinct spatial zones or exhibit unique temporal patterns, enabling precision-targeted safety messaging. The methodology’s ability to compare any binary or categorical grouping makes it a versatile tool for comprehensive injury surveillance beyond the activity-specific patterns demonstrated here. Prospective studies evaluating the effectiveness of spatially targeted interventions would validate the practical utility of these findings. Multi-resort studies could identify universal versus site-specific patterns, enhancing the generalizability of spatial injury surveillance methods.

6. Conclusions

This study set out to determine whether skier and snowboarder injuries that occurred at a large West Coast resort demonstrated similar or different patterns over space and time. Through the evaluation of incident count time series, hot spot analysis, LOA, and time-series clustering analysis, the results confirmed skiers and snowboarders exhibited statistically significant differences in injury patterns across space and time.
The hot spot analysis using the Getis–Ord Gi* statistic identified high-incident zones for each activity at 99% confidence (p < 0.01), including both clusters unique to each discipline and areas where hot spots overlapped. The LOA (spatiotemporal, p < 0.05) revealed no overlap between skier and snowboarder High-High outlier classifications. These spatial analyses provided compelling evidence that the most significant concentrations remain activity-specific. Together, these results showed that the two activities warrant distinct management strategies due to their different spatial concentrations and temporal patterns.
Temporally, both activities showed elevated counts around holiday periods and fluctuations aligned with the weekly cycle, with a pronounced single-day spike in skier incidents on 27 December 2017. Time-series clustering revealed distinct temporal patterns: for skiers, locations separated into holiday-sensitive zones with pronounced seasonal spikes versus stable areas with consistent low levels; for snowboarders, the clustering distinguished zones maintaining elevated incident levels throughout the season from those remaining at baseline.
Methodologically, the 45 m hexagonal tessellation and seven-day temporal binning produced operationally relevant surfaces that preserve run-level detail while stabilizing weekly patterns. Within that scope, the approach demonstrates that routine spatiotemporal surveillance can recover meaningful, decision-ready patterns from standard patrol reports.

Management Implications

This analysis supports differentiated safety strategies for skiers and snowboarders based on observed spatial clustering patterns. Areas showing activity-specific concentrations may benefit from targeted interventions tailored to the dominant activity, while locations with overlapping hot spots require universal safety measures.
While this study identifies where skiers and snowboarders experience different injury concentrations, implementing specific safety interventions requires understanding why these patterns exist. The spatial patterns we document provide patrol teams with evidence-based deployment zones, but developing targeted interventions (signage content, speed control methods, grooming priorities) requires integration with terrain and environmental characteristics. Our findings represent the essential first step, identifying activity-specific zones requiring attention, but it must be combined with local terrain knowledge for intervention design.
The observed holiday and weekend peaks indicate opportunities for dynamic staffing allocation during predictable high-visitation periods and underscores the value of enhanced safety protocols during peak holiday windows.
Where both activities showed spatial overlap, universal measures remain appropriate. For fixed infrastructure hazards, tested padding can mitigate impact forces and should be prioritized at high exposure installations [23].
The spatial framework demonstrated here provides a foundation for evidence-based safety resource allocation, enabling resorts to focus interventions where specific activities concentrate rather than applying uniform approaches across all terrain.

Author Contributions

Conceptualization, Matt Bisenius; methodology, Matt Bisenius; software, Matt Bisenius; validation, Matt Bisenius; formal analysis, Matt Bisenius; investigation, Matt Bisenius; resources, Matt Bisenius; data curation, Matt Bisenius; writing—original draft preparation, Matt Bisenius; writing—review and editing, Matt Bisenius and Ming-Chih Hung; visualization, Matt Bisenius; supervision, Ming-Chih Hung; project administration, Matt Bisenius. All authors have read and agreed to the published version of the manuscript.

Funding

This research received no external funding.

Data Availability Statement

The data presented in this study are available on request from the author due to privacy and data sharing agreements with the study resort.

Acknowledgments

The author thanks the ski patrol staff at the Large West Coast Resort for their meticulous incident documentation and support of this research. The author also thanks Kiki Patsch for her technical and cartographic design insights, and for her critical review of the manuscript. The author acknowledges the use of Claude Opus 4.1 and Sonnet 4 (Anthropic, San Francisco, CA, USA) for editorial assistance during manuscript preparation. All research content, analysis, and interpretations remain solely the work of the authors, who take full responsibility for the manuscript’s accuracy and integrity.

Conflicts of Interest

The author declares no conflicts of interest.

References

  1. Statham, G.; Haegeli, P.; Greene, E.; Birkeland, K.; Israelson, C.; Tremper, B.; Stethem, C.; McMahon, B.; White, B.; Kelly, J. A conceptual model of avalanche hazard. Nat. Hazards 2018, 90, 663–691. [Google Scholar] [CrossRef]
  2. Demiroglu, O.C.; Lundmark, L.; Saarinen, J.; Müller, D.K. The last resort? Ski tourism and climate change in Arctic Sweden. J. Tour. Futures 2019, 6, 91–101. [Google Scholar] [CrossRef]
  3. Deng, J.; Che, T.; Xiao, C.; Wang, S.; Dai, L.; Meerzhan, A. Suitability analysis of ski areas in China: An integrated study based on natural and socioeconomic conditions. Cryosphere 2019, 13, 2149–2167. [Google Scholar] [CrossRef]
  4. Li, Y.; Zhao, M.; Guo, P.; Zheng, J.; Li, Z.; Li, F.; Shi, Y.; Dong, S. Comprehensive evaluation of ski resort development conditions in northern China. Chin. Geogr. Sci. 2016, 26, 401–409. [Google Scholar] [CrossRef]
  5. Schweizer, J.; Kronholm, K.; Jamieson, J.B.; Birkeland, K.W. Review of spatial variability of snowpack properties and its importance for avalanche formation. Cold Reg. Sci. Technol. 2008, 51, 253–272. [Google Scholar] [CrossRef]
  6. Rahmati, O.; Ghorbanzadeh, O.; Teimurian, T.; Mohammadi, F.; Tiefenbacher, J.P.; Falah, F.; Pirasteh, S.; Ngo, P.-T.; Tien Bui, D. Spatial Modeling of Snow Avalanche Using Machine Learning Models and Geo-Environmental Factors: Comparison of Effectiveness in Two Mountain Regions. Remote Sens. 2019, 11, 2995. [Google Scholar] [CrossRef]
  7. Dickson, T.J.; Terwiel, F.A. Injury trends in alpine skiing and snowboarding over the decade 2008–09 to 2017–18. J. Sci. Med. Sport 2021, 24, 1055–1060. [Google Scholar] [CrossRef]
  8. Pierpoint, L.A.; Kerr, Z.Y.; Grunwald, G.; Khodaee, M.; Crume, T.; Comstock, R.D. Effect of environmental conditions on injury rates at a Colorado ski resort. Inj. Prev. 2020, 26, 324–329. [Google Scholar] [CrossRef]
  9. Carus, L.; Castillo, I. Environmental factors affecting actual and estimated speed in alpine skiing: The role of visibility, sky cover and snow quality. PLoS ONE 2021, 16, e0256349. [Google Scholar] [CrossRef]
  10. Russell, K.; Meeuwisse, W.; Nettel-Aguirre, A.; Emery, C.A.; Wishart, J.; Romanow, N.T.R.; Rowe, B.H.; Goulet, C.; Hagel, B.E. Characteristics of injuries sustained by snowboarders in a terrain park. Clin. J. Sport Med. 2013, 23, 172–177. [Google Scholar] [CrossRef]
  11. Ruedl, G.; Kopp, M.; Sommersacher, R.; Woldrich, T.; Burtscher, M. Factors associated with injuries occurred on slope intersections and in snow parks compared to on-slope injuries. Accid. Anal. Prev. 2013, 50, 1221–1225. [Google Scholar] [CrossRef]
  12. Russell, K.; Meeuwisse, W.H.; Nettel-Aguirre, A.; Emery, C.A.; Wishart, J.; Romanow, N.T.R.; Rowe, B.H.; Goulet, C.; Hagel, B.E. Feature-specific terrain park-injury rates and risk factors in snowboarders: A case–control study. Br. J. Sports Med. 2014, 48, 23–28. [Google Scholar] [CrossRef]
  13. Audet, O.; Hagel, B.E.; Hamel, D.; Tremblay, B.; Macpherson, A.K.; Goulet, C. The association between removing and reintroducing man-made jumps in terrain parks and severe alpine skiing and snowboarding injuries. J. Sci. Med. Sport 2021, 24, 212–217. [Google Scholar] [CrossRef]
  14. Merry, K.; Bettinger, P. Smartphone GPS accuracy study in an urban environment. PLoS ONE 2019, 14, e0219890. [Google Scholar] [CrossRef]
  15. Gilgien, M.; Kröll, J.; Spörri, J.; Crivelli, P.; Müller, E. The effect of different Global Navigation Satellite System methods on positioning accuracy in elite alpine skiing. Sensors 2014, 14, 18433–18453. [Google Scholar] [CrossRef]
  16. Hagel, B.E. Quality of information on risk factors reported by ski patrols. Inj. Prev. 2004, 10, 275–279. [Google Scholar] [CrossRef]
  17. Singh, H.; Fortington, L.V.; Thompson, H.; Finch, C.F. An overview of geospatial methods used in unintentional injury epidemiology. Inj. Epidemiol. 2016, 3, 32. [Google Scholar] [CrossRef]
  18. Getis, A.; Ord, J.K. The analysis of spatial association by use of distance statistics. Geogr. Anal. 1992, 24, 189–206. [Google Scholar] [CrossRef]
  19. Lu, J.; Huang, X.; Kupfer, J.A.; Xiao, X.; Li, Z.; Wei, H.; Wang, S.; Zhu, L. Spatial, temporal, and social dynamics in visitation to U.S. national parks: A big data approach. Tour. Manag. Perspect. 2023, 48, 101143. [Google Scholar] [CrossRef]
  20. Anselin, L. Local indicators of spatial association—LISA. Geogr. Anal. 1995, 27, 93–115. [Google Scholar] [CrossRef]
  21. Tobler, W.R. A computer movie simulating urban growth in the Detroit region. Econ. Geogr. 1970, 46, 234–240. [Google Scholar] [CrossRef]
  22. Chen, N.; Yang, Y.; Jiang, Y.; Ao, Y. Injury patterns in a large-scale ski resort in the host city of 2022 Winter Olympic Games: A retrospective cross-sectional study. BMJ Open 2020, 10, e037834. [Google Scholar] [CrossRef] [PubMed]
  23. Scher, I.S.; Stepan, L.L.; Shealy, J.E.; Hoover, R.W. Examining ski area padding for head and neck injury mitigation. J. Sci. Med. Sport 2021, 24, 1010–1014. [Google Scholar] [CrossRef] [PubMed]
Figure 1. Data preparation, processing, and analysis workflow.
Figure 1. Data preparation, processing, and analysis workflow.
Ijgi 14 00442 g001
Figure 2. Daily incident counts by date for (a) skiers and (b) snowboarders; moving average overlay shown.
Figure 2. Daily incident counts by date for (a) skiers and (b) snowboarders; moving average overlay shown.
Ijgi 14 00442 g002aIjgi 14 00442 g002b
Figure 3. Point density of incidents for (a) skiers and (b) snowboarders, with (c) the combined dataset highlighting areas of both overlap and divergence.
Figure 3. Point density of incidents for (a) skiers and (b) snowboarders, with (c) the combined dataset highlighting areas of both overlap and divergence.
Ijgi 14 00442 g003
Figure 4. Hot spot analysis for skier (red) and snowboarder (blue) incidents; purple indicates overlap of hot spots. No cold spots were detected at this scale.
Figure 4. Hot spot analysis for skier (red) and snowboarder (blue) incidents; purple indicates overlap of hot spots. No cold spots were detected at this scale.
Ijgi 14 00442 g004
Figure 5. Local Outlier Analysis (LOA) for skier and snowboarder incidents.
Figure 5. Local Outlier Analysis (LOA) for skier and snowboarder incidents.
Ijgi 14 00442 g005
Figure 6. (a) Time-series clustering map for skier incidents (k = 2); (b) cluster trajectories showing a brief holiday spike in one skier cluster.
Figure 6. (a) Time-series clustering map for skier incidents (k = 2); (b) cluster trajectories showing a brief holiday spike in one skier cluster.
Ijgi 14 00442 g006
Figure 7. (a) Time-series clustering map for snowboarder incidents (k = 2); (b) cluster trajectories separating a persistently higher series from a lower series.
Figure 7. (a) Time-series clustering map for snowboarder incidents (k = 2); (b) cluster trajectories separating a persistently higher series from a lower series.
Ijgi 14 00442 g007
Table 1. Exclusion Criteria.
Table 1. Exclusion Criteria.
Exclusion CriteriaPurpose
Latitude = 0 or Latitude = nullEnsures spatial latitude component exists
Longitude = 0 or Longitude = nullEnsures spatial longitude component exists
Duplicate Latitude, Longitude pairsExcludes entries with identical GPS locations indicating a default point was applied to multiple incidents
Incident location IN {n/a, other, other attraction, on premises, unknown}Omits incidents not related to on-slope skiing or snowboarding
Time < 08:30 or Time > 16:30Restricts entries to LWCR hours
Activity NOT IN {skiing, snowboarding}Restricts the activity class to skiing and snowboarding
Disclaimer/Publisher’s Note: The statements, opinions and data contained in all publications are solely those of the individual author(s) and contributor(s) and not of MDPI and/or the editor(s). MDPI and/or the editor(s) disclaim responsibility for any injury to people or property resulting from any ideas, methods, instructions or products referred to in the content.

Share and Cite

MDPI and ACS Style

Bisenius, M.; Hung, M.-C. Spatiotemporal Analysis of Skier Versus Snowboarder Injury Patterns: A GIS-Based Comparative Study at a Large West Coast Resort. ISPRS Int. J. Geo-Inf. 2025, 14, 442. https://doi.org/10.3390/ijgi14110442

AMA Style

Bisenius M, Hung M-C. Spatiotemporal Analysis of Skier Versus Snowboarder Injury Patterns: A GIS-Based Comparative Study at a Large West Coast Resort. ISPRS International Journal of Geo-Information. 2025; 14(11):442. https://doi.org/10.3390/ijgi14110442

Chicago/Turabian Style

Bisenius, Matt, and Ming-Chih Hung. 2025. "Spatiotemporal Analysis of Skier Versus Snowboarder Injury Patterns: A GIS-Based Comparative Study at a Large West Coast Resort" ISPRS International Journal of Geo-Information 14, no. 11: 442. https://doi.org/10.3390/ijgi14110442

APA Style

Bisenius, M., & Hung, M.-C. (2025). Spatiotemporal Analysis of Skier Versus Snowboarder Injury Patterns: A GIS-Based Comparative Study at a Large West Coast Resort. ISPRS International Journal of Geo-Information, 14(11), 442. https://doi.org/10.3390/ijgi14110442

Note that from the first issue of 2016, this journal uses article numbers instead of page numbers. See further details here.

Article Metrics

Back to TopTop