Next Article in Journal
Visual Attention and Recognition Differences Based on Expertise in a Map Reading and Memorability Study
Previous Article in Journal
Automatic Clustering of Indoor Area Features in Shopping Malls
 
 
Font Type:
Arial Georgia Verdana
Font Size:
Aa Aa Aa
Line Spacing:
Column Width:
Background:
Article

Modeling Land Administration Data Dissemination Processes: A Case Study in Croatia

Faculty of Geodesy, University of Zagreb, 10000 Zagreb, Croatia
*
Author to whom correspondence should be addressed.
ISPRS Int. J. Geo-Inf. 2023, 12(1), 20; https://doi.org/10.3390/ijgi12010020
Submission received: 4 November 2022 / Revised: 27 December 2022 / Accepted: 10 January 2023 / Published: 12 January 2023

Abstract

Establishing land administration systems is enough of a challenge as it is, and the task of keeping the system up to date with developments in society is even more challenging. They have to serve society on a long-term basis and normally have a long-term return on investment; therefore, both the static and dynamic components of the system must be considered when designing land administration systems. The processes within land administration systems are registration and dissemination. In this study, the authors formalized and analyzed the two most common use cases of land administration data dissemination processes. The first use case depicts the dissemination of land use constraints imposed by spatial planning, whereas the second case depicts the dissemination of available utilities. The aim of this study was to examine how the land administration data dissemination processes could be optimized and improved in a standardized formal manner. From the formalized processes, certain elements, such as actors, activities, input and output data, and the timeframe, were identified and matched with existing LADM classes. The importance of institutional agreements and the need for more time-efficient and user-friendly access to the disseminated data are also discussed in the current paper.

1. Introduction

Land administration (LA) is described as a process of determining, recording, and disseminating information on the ownership, value, and use of land when implementing land management policies [1]. Land administration systems (LASs) consist of human and technical resources which, together with appropriate organizing procedures, are applied to the collection, storage, retrieval, dissemination, and use of land-related information. These resources may focus on environmental, infrastructure, cadastral, or socio-economic information [2].
Establishing an LAS is enough of a challenge as it is, and the task of keeping the system up to date with developments in society is even more challenging. LASs have to serve society on a long-term basis and normally have a long-term return on investment; therefore, both the static and dynamic components of the system have to be considered when designing those systems. Designing and developing LASs without taking the dynamic components into consideration would make the system obsolete and an obstacle to societal development [3].
Today, LASs have diversified services and functions to manage interests in land. For example, the land register places emphasis on the management of private rights, restrictions, and responsibilities (RRRs) in relation to land parcels. At the same time, the land developments, i.e., the spatial planning systems, are concerned with use constraints imposed by the spatial planning authorities. In contrast, the valuation system focuses on the economic functions of the land. Although the processes seem to be independent, each of them relies on or is related to the land parcels or properties [4]. These diversified services and functions have their own view and interpretation of their importance, use, and application; they also have unique vocabularies and are quite autonomous, employing different procedures which are usually defined by regulations affecting their domain [5]. The data and services should relate to more than one of the LA functions, in addition to users’ awareness of the need for better land administration infrastructure (LAI), because this is vital for future developments in the field of LA data dissemination processes [6]. LAI is of strategic importance for society and the economy [7]; however, due to historical developments, it consists of many diverse and heterogeneous sources of registers’ information [8].
Such differences could be overcome by using and developing standards because they are internationally recognized and utilized to form conceptual models for LA due to their efficiency and the possibilities they bring about; indeed, they offer communication between information systems based on a common language, thus leading to the implementation of standardized services and infrastructure [9,10].
The conceptual model describing LASs, namely, ISO 19152, the Land Administration Domain Model (LADM), represents the basis for modeling static components of the system, and this model does not, for now, include processes for initial data acquisition, data maintenance, or data dissemination. One of the main reasons why the aforementioned processes were omitted from the first edition of the LADM was because said processes were considered to be country-specific. The first edition focused on providing a generic conceptual framework for people-land relationships using common vocabulary and concepts. The LADM is currently under revision, and its scope is becoming wider; therefore, the processes have been identified as an important part of LA. The standardization and implementation of the processes with relevant digital technologies are expected to be included in future versions of the LADM [11,12,13,14,15,16]. It could be stated that the research concerning LAS processes is somewhat scarce; however, there are some studies that could be employed as a starting point for research on the modeling and standardization of processes [17,18].
An excellent starting point in the LAS process modeling was set by COST G9 Action. The main objective of the project was to establish a method for modeling real property transactions—a method that makes those transactions more transparent and enables true comparison of the processes and related costs in European countries. During their research, the authors encountered serious difficulties when comparing data from countries participating in the Action and, as a result, they proposed standardized terminology and adopted the Unified Modelling Language (UML) as a tool for modeling the processes. The UML has proven to be useful for modeling within the LA domain, as it was employed both in the CCDM and LADM [19,20,21].
The analysis of different cadastral systems resulted in the definition of two main processes within the cadastral systems, namely, registration and dissemination. Registration adds new documents to the register, while dissemination returns the requested information to the user [22]. Despite both these processes being important parts of the LA, this paper addresses dissemination processes, as the growing demand for LA data encourages the need for more explicit process modeling and research [23,24].
To be able to carry out research on LASs and processes, it is necessary to have factual and authoritative data available. Research regarding the development of temporary warehouses which are linked to public registers, definitions of data producers, and users’ requirements, as well as the development of new products and services, was conducted under the project “Development of Multipurpose Land Administration System” (DEMLAS) [25]. Key directions of the research were in the fields of conceptual modeling, the modeling of LA processes, and support for land governance monitoring [26].
The analysis of developed LADM country profiles recognized that, in most cases, the main stakeholders involved working towards new approaches included academic institutions, governments, or LA/Geodetic authorities and industries [27]. On the other hand, the challenges in creating information infrastructures by applying the LADM were discussed in [28,29]; one of the most common challenges in developing information infrastructures based on the LADM is the need for multi-disciplinary cooperation and the dispersion of system components among various institutions responsible for their respective data maintenance and dissemination.
This study examined and formalized two of the most common LA data dissemination processes in Croatia. The goal of the research was to determine how the examined dissemination processes could be optimized, improved, and standardized. Additionally, whether it would be possible to develop a methodology for modeling data dissemination processes in a standardized formal manner, and apply such methodology in other LASs, was investigated. Furthermore, formalized processes from other LASs could be compared with the use cases from this paper.
Regarding the context of LADM in Croatia, [30] examined the compliance of the current Croatian LAS with LADM, which resulted in the development of the Croatian LADM country profile. Refs. [31,32] analyzed the status of redundancy within Croatian LA registers. The analysis resulted in proposals for increasing the effectiveness of analyzed registers by establishing relationships between the registers and LADM. Compliance analysis between the registers and LADM was conducted using schema matching. The findings of the research documented in this paper could aid in future developments of the Croatian LADM profile with the LA data dissemination processes and provide directions for such upgrades for other national profiles.
In terms of structure, the paper consists of a Materials and Methods section, which describes research synthesis regarding technical analysis of the aim of the paper (Section 2). Subsequently, the LA data dissemination services and infrastructure in Croatia which concern the examined use cases are presented in Section 3. The formalization of the processes and the description of their workflows are depicted in Section 4. The analysis and results are presented in Section 5, detailing formalized processes of the examined use cases and their elements in accordance with the proposed methodology. Section 6 presents a discussion of the possible challenges in optimizing, improving, and standardizing data dissemination processes. The conclusion (Section 7) summarizes the entirety of this project and recommends future research and work directions.

2. Materials and Methods

To examine and formalize LA data dissemination processes, research depicted in activities in Figure 1 was conducted.
The research began with searching and inspecting the available literature through academic databases such as Scopus [33], Web of Science [34], Google Scholar [35], and the Croatian Scientific Bibliography [36]. The first three databases were employed to find relevant international research papers, while the Croatian Scientific Bibliography was employed for searching doctoral dissertations and papers from Croatian authors which were relevant to the Croatian case. In addition to academic databases, the literature search included papers from relevant conferences and workshops, such as those organized by the International Federation of Surveyors [37]. Additionally, some of the references employed in this paper were found by way of simple desktop searching using an internet browser. These references were related to LA data dissemination services and processes in Croatia, as well as the regulations that affect them.
Primary and concatenated search strings included combinations of keywords such as land administration system, LADM, land data, spatial data, modeling, processes, dissemination, and interoperability. This procedure resulted in several hundred sources. However, in order to select the appropriate sources for this research, the authors focused on those which were related to the development of LASs, processes, and LADM. This approach resulted in 65 references considered in this paper.
It is important to identify the use cases or purposes of models when undertaking modeling of any kind, meaning that the expert/s developing the model must determine the purpose of the model to be constructed [38]. Currently, standardized process models and methodologies for describing LA processes do not exist [39]. However, one approach to modeling the processes in LASs was proposed by [15] and is of a hierarchical nature, consisting of four levels/steps:
  • Level 1: Identification of all actors/elements involved in a process according to the specified elements;
  • Level 2: Identification of process phases; in other words, groups or sub-processes relating to a certain topic and providing a generic description;
  • Level 3: Identification of basic activities;
  • Level 4: Building a model.
This approach was used as a methodology for modeling the processes in this research. Additionally, in the case of data dissemination processes, the ‘Five W’ (W5) questions could also be employed, namely, “Why”, “What”, “Who”, “Where”, and “When”; the process model should answer these questions [40]. The W5 questions were found to be helpful in completing Level 1 of the aforementioned methodology. The employment of the W5 questions might also prove useful to other LA experts when modeling processes because the scientific domain of process modeling is more oriented toward communities of business administration and computer science [41].
Using the answers to the W5 questions, it was possible to determine process elements such as actors, activities, input and output data, and the timeframe required for the execution of the processes. Additionally, the identified process elements were matched with existing LADM classes in order to determine which elements of the processes can be modeled with the LADM and which should be included in future editions of the LADM.
The research continued with the identification of LA data dissemination services and processes. The cadastral system data might be considered as central data of any LAS [42]; therefore, there was an analysis of the available use cases where the official LAS certificates were required to gain other land-related information.
The purposes, i.e., use cases, were pre-defined by the cadastral system service in Croatia because the purpose of obtaining cadastral certificates had to be chosen in order to finish the process. The pre-defined use cases were grouped into functions such as land tenure, value, use, and development because modern LA theory is based on the land management paradigm in which these functions are considered to be core LA functions [43]. Apart from grouping the use cases by core LA functions, there were a few country-specific uses related to geodetic reports and socio-economic use cases, whereas in some cases the purpose was marked for other reasons, hence the category of ‘Other’. The statistical data for grouped dissemination use cases are shown in Figure 2. Additionally, numerical values for each certificate per year and use case were provided by the State Geodetic Administration (SGA) and the Ericsson Nikola Tesla Group. Numerical values are included in this paper in Table A1 (Appendix A). Notably, the country-specific use cases could hardly be modeled in a global sense.
Following the identification of services and processes, the authors decided to formalize and analyze two of the most common use cases for dissemination of the Cadastral Map Copy. The services which enable the examined use cases are described in the next section and relate to cadastral and spatial planning services.
The first use case belongs to Land Use, namely, the dissemination of land use constraints. The main purpose of this use case is to give answers to LAS users as to what they can do with parcel/s of interest. The second use case belongs to Land Development, namely, the dissemination of available utilities. The main purpose of the second use case is to collect utility information for the planned construction of building/s, and it is part of the process of obtaining a building permit. Pipelines and cables of various utility networks, such as sewage, power supply, heat supply, water supply, electronic communication networks, etc., are crucial infrastructure elements of any modern city. It is becoming increasingly challenging to determine where one can install new underground or overground infrastructure elements without destroying those which already exist [44]. The formalization of examined data dissemination processes was carried out using activity diagrams of the UML.
The two examined use cases could be formalized as one process, but if they were formalized in such a way, the optimization, improvement, and standardization would contribute solely to the process of obtaining a building permit. In this way, the first use case could assist in optimizing, improving, and standardizing the process of disseminating land use constraints because it does not always relate to the construction of new buildings. In some cases, LAS users might be interested if the parcel/s of interest could be used for other purposes, e.g., agriculturally. On the other hand, the optimization, improvement, and standardization of the second use case would contribute to a more specialized use case because it is a part of the process of obtaining building permits and usually includes other experts operating within the LA domain.
The scientific methods utilized in this research included induction, deduction, analysis, and synthesis. The dissemination processes, which constitute a complex unit, were broken down into simpler process elements using the analysis method. By applying the synthesis method to the analyzed process elements, it was possible to determine which elements of the processes could be optimized and standardized with the goal of defining a new unit, i.e., a “to-be” process. The inductive method was used to draw general conclusions from formalized processes, whereas the deductive method was employed to determine individual conclusions from the general conclusions about processes in LASs. These conclusions relate to processing elements that could be improved in electronic environments such as the automation of certain activities or the elimination of redundant activities.
The models developed in this paper correspond to the “as-is” state of use cases in Croatian LA data dissemination processes. The case study was conducted for LAS in Croatia because it is the native country of the authors. Additionally, the authors possess general knowledge and experience with process workflows. From the developed models, the identification of process elements, process phases, and basic activities was achieved, and these results corresponded to Levels 1, 2, and 3 of the aforementioned hierarchical methodology. Level 4, building a model, was not conducted in this research because it would have required more research into process management concepts and architectures.

3. Land Administration Data Dissemination Services

With the development of the internet and technological advancements in computer science, data formerly stored in paper format and accessed through land administration authorities are now available electronically via web services. The transition from paper-based data to data that are available online has raised the demand for standardization. Standardized land administration certificates were developed to grant information to users, and that information is defined by legislation [23].
However, the first generations of land information systems (LISs) were, generally speaking, built using a structured mindset, applying centralized relational databases, although they also contained digitized data from the registers linked to the systems either manually or automatically. This methodology fit the pre-existing tabular paper-based system from which the underlying data were transitioned from paper into an electronic environment [45]. The majority of existing LASs around the world are currently based on 2D practices, where a 2D parcel is the key entity of property registration. Those systems are supported by processes that are designed for 2D parcel representation in an electronic format and are often still implemented using paper-based records [46]. Furthermore, authoritative datasets are usually provided by public authorities, and in most cases, datasets continue to reside in data silos [8].
The so-called siloed LA data management is present in Croatian LAS as well. The LA data dissemination services in Croatia are governed by an authority that is responsible for the data that it collects, maintains, and disseminates. For the purposes of this research, the services providing authoritative cadastral, spatial planning, and utility data were identified and analyzed.
Cadastral data are disseminated via a Joint Information System (JIS), a service of the cadastral authority, i.e., the SGA. The cadastral service is described briefly in Section 3.1. The service employed for the dissemination of spatial planning and utility data, namely, e-Permit, is a service of the Ministry of Physical Planning, Construction, and State Assets. However, utility data are provided by public law institutions operating in the area in which the cadastral parcel/s are located. In the dissemination of utilities, the e-Permit service serves as an intermediary service between LAS users and public law institutions. Notably, there are many other services in which both cadastral and spatial planning data can be viewed or accessed; however, JIS and e-Permit enable the dissemination of authoritative data from their registers and guarantee that the disseminated data can be used for official purposes.

3.1. Land and Tenure Services

The JIS has been in full production for all 107 land book offices and in 113 cadastral offices in Croatia since 2016. The basic objective of the JIS is to establish a common warehouse of the cadaster and land book and it represents a single system for keeping, maintaining, and disseminating the authoritative LA data. One part of the JIS is the One-Stop-Shop (OSS), which serves as a single service point for the dissemination of cadastral and land book data [47].
The OSS consists of two components, namely, the public application and the registered user’s application. The public application is accessible to all users and makes it possible to search and view the basic land book and cadastral data, i.e., the certificates provided by each register with the exemption that the provided data carry the unofficial mark. Searching and viewing the available data is possible with simple browsing of the cadastral map or by identifying attributes of the cadastral parcel. The identifying attributes of cadastral parcels include the cadastral or land book office in charge of the area where the parcel of interest is located, the cadastral municipality, and the parcel ID. On the other hand, the registered user’s part of the application enables data searching, viewing, and filing of applications in order to obtain official certificates. The registered users are required to possess some sort of authorization to register on the system, with variations in the levels of that authorization; examples in this regard would be credentials via internet banking or registration with a digital ID. The registered users’ applications also provide use cases in which official cadastral or land book certificates are required.
Through the OSS, users can request and download the certificates: the Land Book Extract, the Possessory Sheet Transcript, and the Cadastral Map Copy. The certificates are provided in PDF format and carry an electronic signature, which proves their validity. Detailed descriptions of the contents of such certificates can be found in [23].

3.2. Spatial Planning Services

e-Permit is part of the Information System of Spatial Planning (ISPU) of the Ministry of Physical Planning, Construction, and State Assets; it was developed for the issuance of acts permitting construction, i.e., for conducting procedures pursuant to the Physical Planning Act [48] and the Building Act [49]. The system is implemented at the national level and is applied in all counties, major towns, and towns that are seats of counties responsible for issuing spatial planning permits.
Although the majority of requests available within e-Permit relate to construction and use permits, they also provide spatial planning documents, which can relate to one or more parcels of interest. The spatial planning document is named Location Information. It provides information on all current spatial plans concerning the area of interest, divulging the land use constraints and other spatial planning regulations affecting the area of interest, namely, one or more cadastral parcels. Simply put, Location Information answers questions regarding in what ways the cadastral parcel/s can be utilized and which spatial planning regulations affect the parcel/s and the surrounding area. In addition to spatial planning documents and procedures, e-Permit provides requests for obtaining special requirements and connection conditions to public infrastructure for new or existing buildings [50]. This procedure is required in order to develop building permit documentation because it provides information about the available utilities and whether their capabilities are sufficient for the buildings which are planned in accordance with spatial planning regulations provided via the Location Information. The special requirements and connection conditions are disseminated by public law institutions in charge of utilities (electric infrastructure, water supply, sewage, traffic, gas pipelines, etc.). Notably, public law institutions operating in the area may vary from one jurisdiction area to another, and their requirements are determined by the local government.
The e-Permit system also has two types of users when it comes to access, namely registered users and unregistered users. The main distinction is that unregistered users have access to submitted requests for only 30 days, whereas registered users have access to such requests at all times. It should also be noted that, in order to submit a request via the e-Permit system, the users are obliged to possess an electronic signature, as is the prerequisite for submitting the requests.

4. Land Administration Data Dissemination Processes

The formalized processes in this section represent the “as-is” state of the two most common LA data dissemination processes in Croatian LAS. Notably, the process workflows depicted below were formalized from the perspective of a registered user. Another important note is that all the datasets resulting from the formalized processes are publicly available; however, for official purposes, it was necessary to carry out certain steps described in the following sub-sections.

4.1. Use Case 1: Dissemination of Land Use Constraints

The first considered use case of LA data dissemination processes involves cadastral and spatial planning data. The main goal of this process is to find an answer to the question regarding what spatial planning constraints affect the cadastral parcel of interest, i.e., the dissemination of land use constraints.
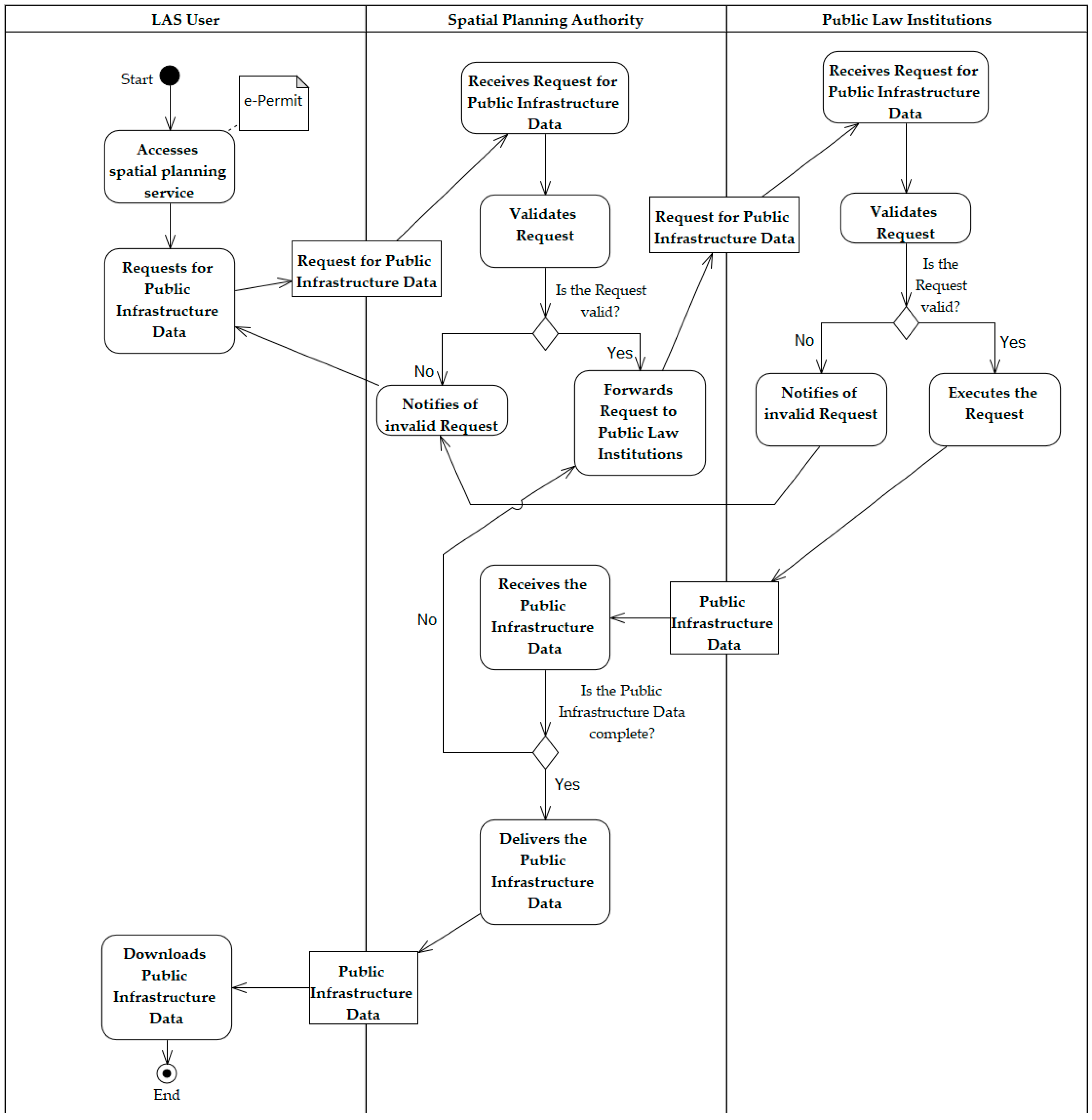
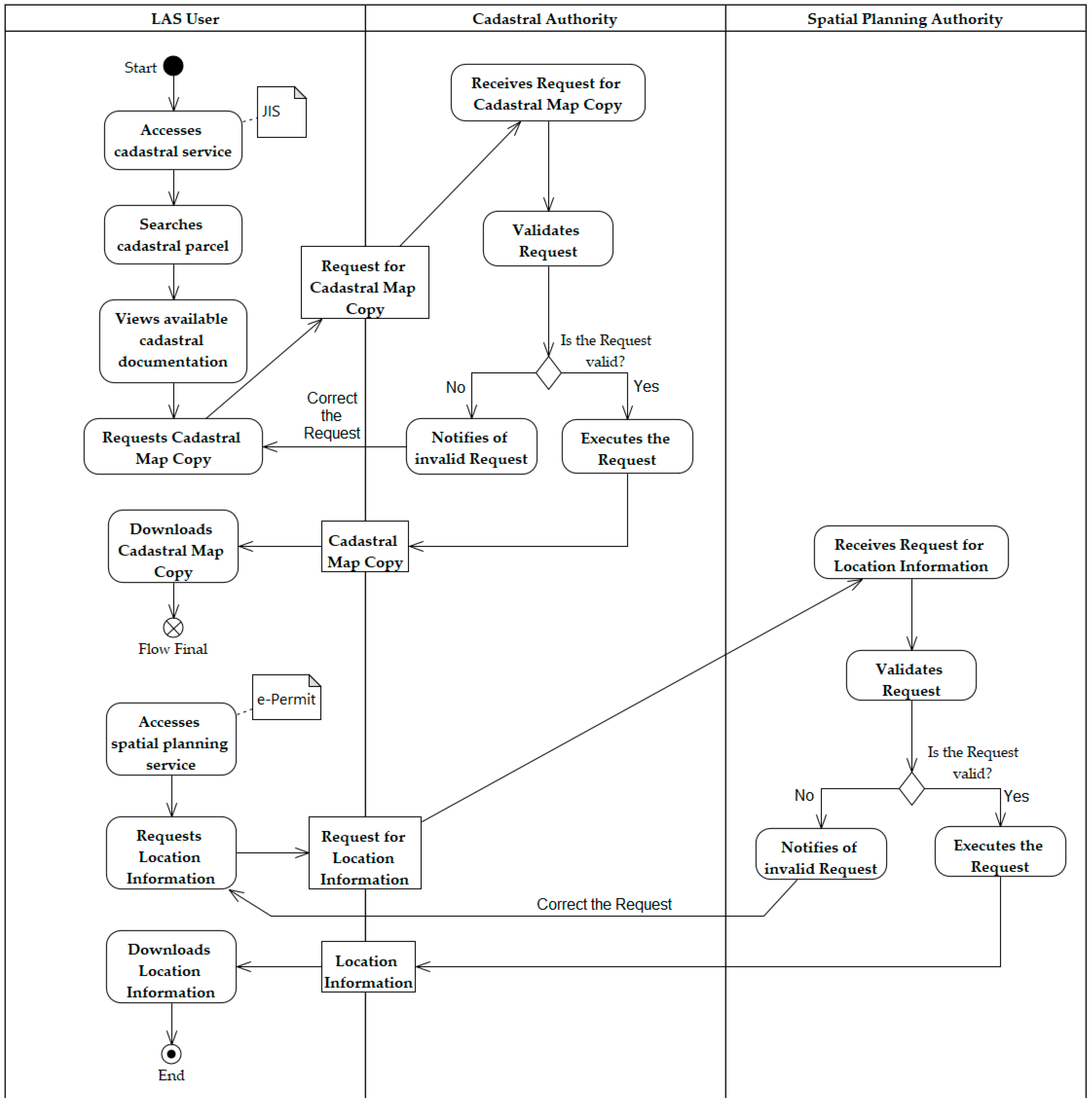
In order to complete this process, it is necessary to collect cadastral documentation, in this case, the certificate named the Cadastral Map Copy. This certificate must be presented along with any request for spatial planning data, in this case, the Location Information. The process is split between two services, namely, the JIS and e-Permit. JIS was accessed to collect cadastral data, whereas the e-Permit was accessed to request spatial planning data. An example of retrieving both cadastral and spatial planning certificates is depicted by means of an activity diagram, shown in Figure 3.
The stakeholders involved in the process were colloquially named the LAS User, Cadastral Authority, and Spatial Planning Authority and are represented with vertical partitions. The activities of each of the involved stakeholders are represented with round-edged rectangles within each respective partition. Requests and disseminated datasets are represented by rectangles.
The formalized use case begins with accessing cadastral service and searching for a cadastral parcel of interest. Searching can be conducted either by browsing through the published cadastral map or by following the search criteria described in the previous section. Upon identifying a parcel of interest, the LAS user views available cadastral documentation and is required to select for which cadastral certificate the request will be formed.
Once the request is submitted, it is validated by the Cadastral Authority. In cases of invalid requests, the user is notified of the request invalidity, and the request formation should be repeated. On the other hand, if the request is valid, it is executed instantly, and the user receives the requested certificate, i.e., Cadastral Map Copy.
After the collection of the Cadastral Map Copy, the user is required to access the spatial planning service—the e-Permit. Once the service is accessed, it is necessary to select a request for Location Information. In this part of the process, the request formation comprises four steps. The first step is to identify the spatial planning office in charge of the area in which the cadastral parcel is located. The spatial planning office is identified with the county, administrative department, and administrative department location. The second step is related to the personal data of the request applicant which, for registered users, is completed automatically. The third step in the request formation process is reserved for the attachments, in this case, the Cadastral Map Copy. Finally, the fourth step requires the provision of additional information regarding the parcel for which the Location Information is being requested. This includes the county, street and house number, cadastral municipality, and parcel ID. When the request is formed, in order to submit the request to the Spatial Planning Authority, it must be electronically signed.
Once the request has been formally submitted via the e-Permit service, it is received by the Spatial Planning Authority’s department, which was identified in the first step of the request formation. The officers of the identified Spatial Planning Authority’s department then validate the request. If the request is invalid, the user is notified and is granted time to correct the request and submit it again. On the other hand, if the request is deemed valid, it is executed, and the Location Information is sent to the user’s inbox within the e-Permit service. The execution of the request for Location Information is not automated; it is conducted by the spatial planning officers. The timeframe for the execution of the request is regulated by law and lasts up to 8 days.

4.2. Use Case 2: Availability of Utilities

There is increasing demand for the construction of new housing in the urban areas of various countries due to rapid population growth [51]. Accordingly, because new buildings need a building permit, regulatory bodies and policymakers are seeking efficiency improvements and extensions related to requirements for obtaining them in order to succeed in making smartly-built infrastructure a reality [52].
Many experts upgrade cadastral data with their new sets of data, which are derived either from cadastral data or created in accordance with them [42]. One example is when cadastral data are combined with spatial planning data to develop a conceptual solution for a new building on a cadastral parcel. To check whether the conceptual solution meets the public infrastructure connecting conditions, it is necessary to request the public infrastructure data for the cadastral parcel in which the new building would be built. This process could be named, colloquially, the availability of utilities.
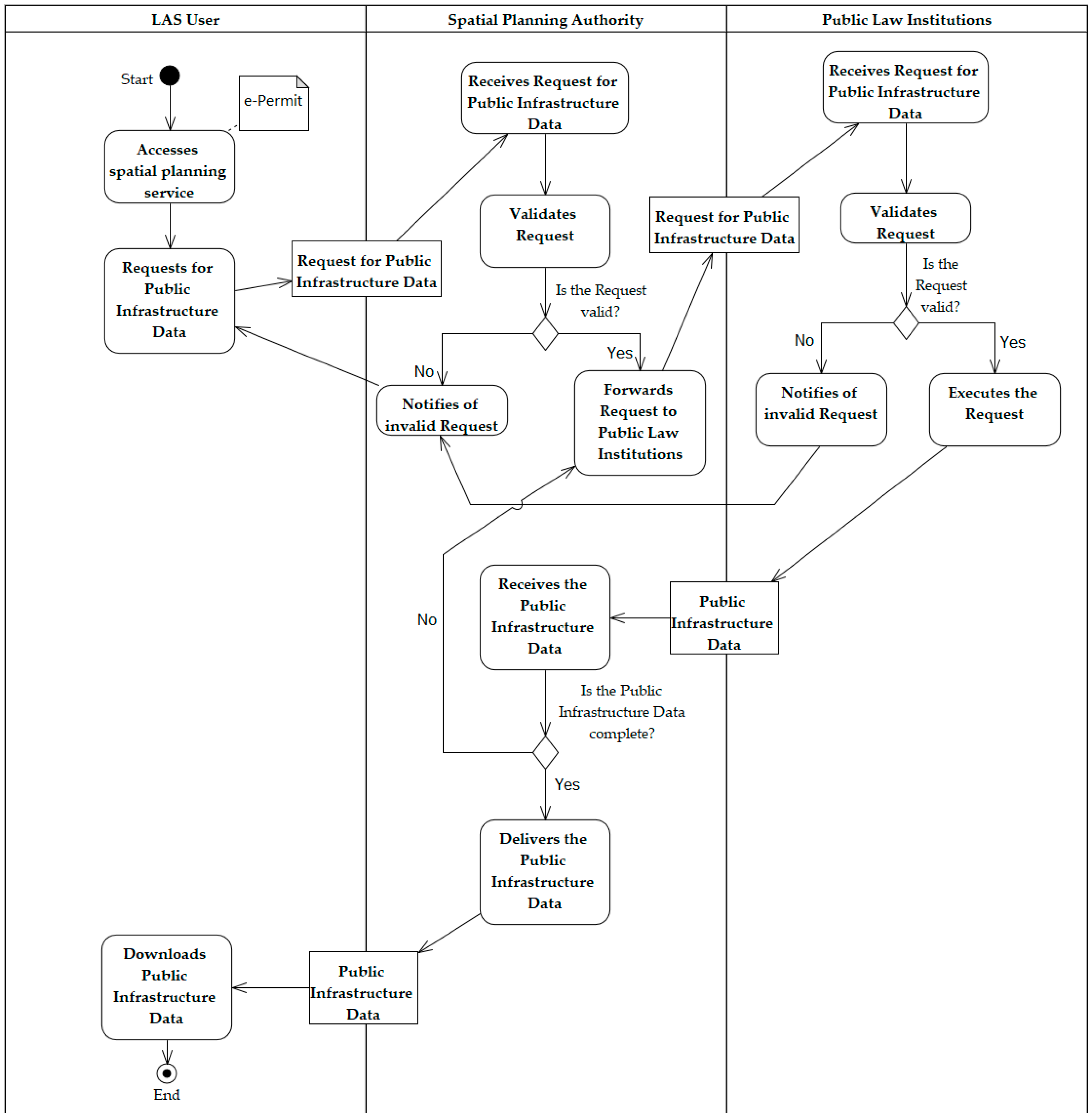
In Croatia, the process of disseminating public infrastructure data for the development of new buildings is conducted through the e-Permit service. Unlike the first use case, this one includes other experts, namely, architects and public law institutions. However, to develop a conceptual solution, the previously examined process is a prerequisite. The process of disseminating public infrastructure data is depicted in the activity diagram shown in Figure 4.
The stakeholders involved in the process are the LAS User, the Spatial Planning Authority, and Public Law Institutions, and they are also represented with vertical partitions. The activities of each of the involved stakeholders are represented with round-edged rectangles within each respective partition. Requests and disseminated datasets are represented by rectangles.
The LAS user is required to access the spatial planning service, the e-Permit, and select the request for public infrastructure data. The request formation in this case comprises five steps. The first four steps are identical to the steps from the previously formalized use case. The fifth step is related to the description of the planned building and includes the procedure type (e.g., building construction), the purpose of the planned building (e.g., residential), and technical data (e.g., area and external dimensions of the planned building). Technical data complemented the cadastral parcel and ground plan of a building, submitted in GML format, and finally, with technical descriptions of the planned building. The formed request must also be electronically signed before the submission.
Once the request had been formally submitted via the e-Permit service, it was received by the Spatial Planning Authority’s department, which was identified in the first step of the request formation. The officers of the identified Spatial Planning Authority’s department validated the request. The validation of the request included whether the request was fully completed and eligible for forwarding to Public Law Institutions. In case the request is invalid, the user is notified and is granted the ability to correct the request and submit it again. On the other hand, if the request is deemed valid, it is forwarded to the Public Law Institutions. The timeframe for the validation and forwarding of the request is as well regulated by law and is up to eight days.
Upon receiving the request, Public Law Institutions validate the request as well, but in this case, the validation refers to technical data provided by the request. If the request is deemed invalid, Public Law Institutions notify the Spatial Planning Authority’s officer which then notifies the LAS User of the invalid request. The user is again granted time to correct the request and submit it again. In case the request is valid, Public Law Institutions execute the request and send the Public Infrastructure Data to the Spatial Planning Authority’s office. The timeframe for the execution of the request for the public infrastructure data is regulated by law and is up to fifteen days.
Once the spatial planning officer receives the Public Infrastructure Data, it is determined whether the Public Law Institutions have provided all of the required datasets. If Public Infrastructure Data are incomplete, the request is once again forwarded to Public Law Institutions which need to execute the request. On the other hand, if the Public Infrastructure Data are complete, they are delivered to the user’s inbox within the e-Permit service and are available for download.

5. Analysis and Results

Process models play an important role in facilitating communication among different stakeholders and in documenting the institution’s business processes. They are employed for redesigning business processes as well as for automating them [53].
From the previously formalized processes, the first three levels of process modeling methodology could be derived. Completion of the first level was conducted using the W5 questions; the second level identified process phases; and in the third level, basic activities were identified and described.

5.1. Level 1: Identification of Process Elements

Using the W5 questions, it was possible to determine the actors/stakeholders, activities, input and output data, as well as the timeframe of the processes. The first question, “Why”, was used to name the use case, and it could be utilized in the same manner as for future formalizations of processes in LA. The “Why” question could be utilized to determine the overall goal of the data dissemination as well, e.g., “I want to build a house on this parcel”. The “Who” question was employed to determine the actors/stakeholders in the process, and the “What” question was employed to determine the activities, as well as the input and output data. The “Where” question clarified in which environment/platform the process was conducted, and finally, the “When” question provided the answer regarding the execution time of the process and its phases. The results from the W5 analysis are depicted in Table 1.
Table 1 presents the identified process elements from both formalized processes because many of the process elements are present in both examined use cases. Furthermore, the identified elements were also identified with the existing LADM classes to determine which process elements could be modeled with the LADM and which should be included in future editions of the LADM. As stated in the Introduction (Section 1), the current LADM edition does not address dynamic components of the LAS, even though the special class VersionedObject has dynamic attributes such as begin and end Lifespan and Valid timestamps. All the classes in the current version, apart from LA_Source, are descendants of the special class VersionedObject, meaning that they share the same temporal behavior [54]. Table 2, shown below, presents the identification of determined process elements with the existing LADM classes. When referring to the identification with LADM classes, it should be noted that the concrete elements of the processes are considered as instances of the classes developed in the LADM model.
The identified actors in these processes could be denoted using the class LA_Party, and its sub-classes, LA_GroupParty and LA_PartyMember. For example, LA_Party would be the Spatial Planning Authority, LA_GroupParty corresponds to the Spatial Planning Department, and LA_PartyMember is the Spatial Planning Officer responsible for the validation of requests for Location Information. The actors might also be referred to as stakeholders in the process, with a clear distinction in their roles.
The activities identified in these processes are not modeled by the LADM. Even though these activities are not defined in the standard, they could be denoted as roles of the class LA_Party and the LA_PartyRoleType. Translating activities into role types would result in more clearly defined instances of actors, meaning that some actors would require more than one role, e.g., the roles of validation and execution.
The input and output data concern the requests made by the user and documents provided by the authorities. Both input and output data could be denoted with the class, LA_Source, and its sub-classes, LA_SpatialSource and LA_AdministrativeSource. However, there might be a requirement to establish links between the classes LA_Source and VersionedObject, because the requests and provided documents/certificates might have temporal attributes, i.e., the request might include the time of the submission and the time of completion, whereas some certificates may have the timeframe in which they are valid as current, e.g., the Cadastral Map Copy might be submitted alongside the request if it is not older than six months.
Additionally, the process modeling could include formats of the requested data in the process of LA data dissemination, as these could vary between the different profiles of the LAS users. Some experts might need data in different formats, such as DXF, XML, GML, etc. In the case of the LA_Source class, this could be denoted as the attribute mediaType. Finally, the timeframe could also be considered of great value in process modeling. The time for completion of the request is usually defined by the regulations or, in some cases, perhaps by agreements between the actors participating in the process.

5.2. Level 2: Identification of Process Phases

The formalized processes can be split into five phases. The first phase is the initiation, which begins with data searching and viewing. The second phase is planning, which involves the formation of the request for data. The third phase is supervision, which consists of receiving and validating the submitted request and, in case of a second formalized process, the responsibility for communicating between the process actors. The fourth phase is the execution of the process, i.e., the dissemination of the requested data, and lastly, the fifth and final phase is the closure of the process, in which the user views or downloads the requested data or receives a notification of an invalid request. In Table 3, each process phase is provided with a generic description.
Each phase comprises different activities conducted by different actors participating in the process. The initiation and planning phases are conducted by the LAS user. Supervision is conducted by the authorities. In the case of the cadastral service, there is no supervision because the entirety of the process is automated. On the other hand, spatial planning service includes supervision in terms of checking and validating the received request and data. Public Law Institutions in the second process were external actors; thus, the responsibility of establishing communication protocol, as a part of supervision, was taken on by the Spatial Planning Authority by means of e-Conference. The execution phase of the process was also conducted by the authorities; in the case of cadastral data, it was automated, whereas, in the case of spatial planning data and public law institution data, it was conducted by the staff of each responsible authority. The final phase, the closure, included all the actors, where in the case of a valid request the process would end with the LAS user receiving the requested data, and in the case of an invalid request, the LAS user would be notified by the service or authority of the invalid request.
Based on the formalized processes, it could be stated that there is room for improving and automating certain phases of the process. The next sub-section describes the identified activities and analyzes how they could be improved.

5.3. Identification of Basic Activities

The process of data dissemination could be observed as an activity itself because it refers to the activity conducted by the LAS. However, it is a complex unit comprising other activities conducted by different actors involved in the process.
LASs should enable their users to search and view available data, as well as request data in different formats. The first of the basic activities includes accessing and searching for the data. In the examined use cases, there were two entry points to access the services. This activity would be optimized by enabling a single-entry point to access the LAS service. Searching for the data was either enabled by search criteria (cadastral service) or by the selection of available requests (spatial planning service). The searching activity could be expanded with additional search criteria, such as postal address, or, in the case of integrated systems, the search could be defined with several criteria, e.g., parcels above 500 m2 on which residential buildings can be built in a certain city. A searching method such as this would include data from cadaster, spatial planning, and the address register and would require all registers to integrate into one another. Searching for the data might be restricted by regulations, e.g., searching by the person’s name would contradict the General Data Protection Regulation (GDPR).
Upon identifying a parcel of interest comes the viewing of the available data. This activity could be improved in a way that LAS users are acquainted with the available data prior to searching. Available data would be listed through catalogs or, in the case of spatial data, by enabling layers with data from different registers. Viewing of the data might differentiate between various users’ profiles and should be in accordance with the regulations. For example, a user profile for geodetic experts could include viewing the geodetic reports archive, although it might be restricted for common citizens.
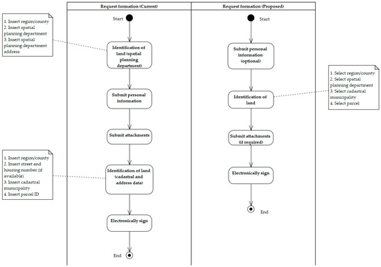
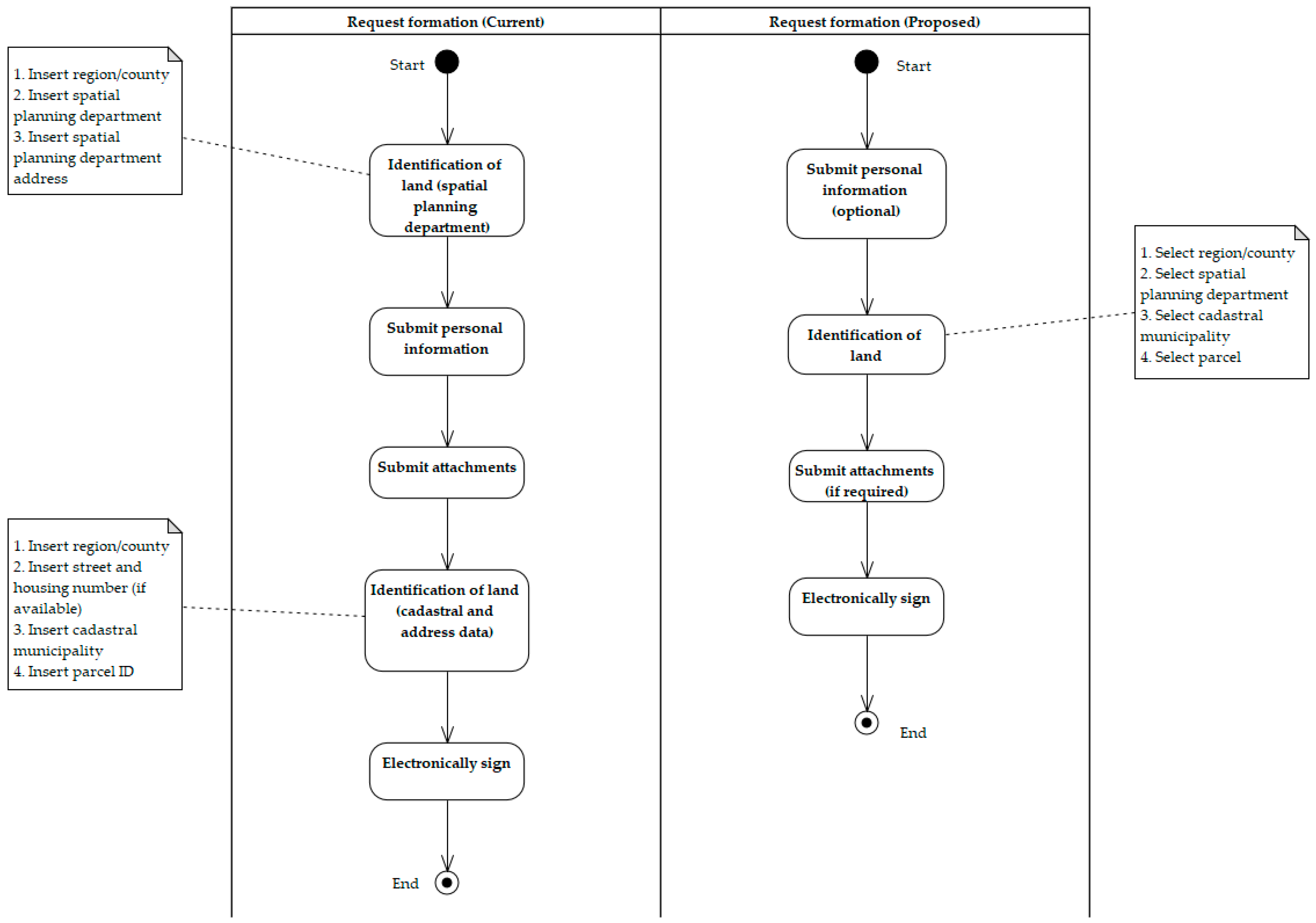
Requesting data may well be the activity in data dissemination processes with the most room for improvement. From the examined use cases, it is evident that request formations within cadastral services are a lot simpler than the request formation within spatial planning services. Request formation within spatial planning service comprises several steps, where the number of steps depends on the selected request.
The main issue which arises in the request formation is the part dedicated to the identification of land. In the case of a request for cadastral data, the request formation is straightforward and only includes the identification of the cadastral parcel with identifying attributes such as the cadastral office, cadastral municipality, and parcel ID. However, the Cadastral Map Copy itself could be observed as an identification of land because it contains all the identifying attributes along with additional data, such as visualization of the cadastral parcel.
On the other hand, in the case of a request for spatial planning data, the identification of land is split into three parts. The first part is dedicated to the identification of the spatial planning department with attributes such as the county, administrative department, and administrative department location. The second part of the identification is dedicated to mandatory attachments, such as the Cadastral Map Copy. Finally, the third part concerns additional information regarding the area of procedure and includes county, street and housing number (which are optional), the cadastral municipality, and the parcel ID. The identification of land could be optimized in a way that it would include spatial planning department data and either the Cadastral Map Copy or attributes of the area of the procedure, merged together in one step of the request formation. Another issue, which arises in the formation of current requests, is the fact that in some parts, attributes for land identification are inserted by the user, although they should be selected. This way, the request would be less prone to errors, i.e., it would not be possible to write a parcel ID that does not exist in a certain cadastral municipality.
By establishing a connection between cadastral and spatial planning data, this process could be optimized, as the process for the dissemination of the Cadastral Map Copy would not be required and the process of dissemination would include only one service. Submission of attachments to the request should also vary depending on the purpose of the request, as well as the personal information that, in the case of accessing via an authorized account, should be filled in instantly and omitted from the request formation.
Figure 5 presents the difference between current and improved request formation workflows.
Furthermore, activities such as validation, execution, and communication (forwarding and delivery) could be optimized using expert systems.
An expert system is a computer system that emulates the decision-making ability of a human expert and which aims to solve complex problems via reasoning knowledge. The basic structure of an expert system consists of the following parts: knowledge base, working memory, reasoning machine, interpreter, and human–computer interaction interface [55].
As can be observed from the cadastral data service, the validation and execution activities are conducted automatically, resulting in the instant fulfillment of requests for cadastral data. Improvements such as this are required for the data dissemination processes conducted by Spatial Planning Authorities and Public Law Institutions; however, at this stage, it would require the more explicit building of a model. With the expansion of the LADM to other LAS functions, this could be achieved because once the data are compliant with the LADM, the possibility of establishing semantic, topological, and geometrical relations would be only a technical issue. However, the challenge lies in institutional agreements and the adoption of the LADM. Level 4, building a model, could be considered a first step in resolving these issues and it is reserved for future work and research.

6. Discussion

LASs seek to deliver stability through the dissemination of available, accurate, authoritative, assured, and unambiguous information about who holds what land, where it is located, its value, how it is used, and how it could or must be used [56]. The fact that land administration is challenged by clients’ increasing need for land information is not a recent phenomenon [17,57,58]. When designing or modeling a LAS, it could be useful to remind experts of the definition of spatial information interoperability, which states that interoperability in the domain of spatial information is the cooperation, as well as the capability, of an information system to run, manage, exchange, and share the data of different registers related to spatial information on, above, and below the Earth’s surface [59]. From this definition, it could be stated that the link between LA datasets provided by different registers is key in developing an efficient-to-use system for current and future users of land information.
In this paper, the authors have formalized and analyzed two use cases of land administration data dissemination processes. The examined processes include several registers and experts, communicating through different services and operated by different LA authorities. One of the most challenging steps when modeling and re-engineering the processes is the very first step, the identification of a process [60]. In this study, the processes were pre-defined by the services; however, this might not be the case in other LASs, and it might be a challenge for other researchers.
It is well known that the complexity of land administration data dissemination processes is caused by the diversity of involved users, namely, institutions, as well as the variety of other processes [61]. In the examined cases, this complexity may be caused by different online entry points (i.e., JIS or e-Permit), complex request formations, sub-processes such as forwarding of the request, and the fact that the entirety of the process is not automated, as in the case of JIS data dissemination, instead depending heavily on the capabilities of the staff from the Spatial Planning Authority and Public Law Institutions. It would be interesting to see whether the request for Location Information would be fulfilled within 8 days if there were several thousand requests submitted to the same office at the same time. These concerns pose the need for data standardization, process optimization, integration, and, where possible, automation. Generally, process improvement and implementation involve two complementary aspects: organizational changes and process automation [60]. Organizational changes might pose a great challenge because involved actors need to know the change management plan and what transitional agreements would be employed to address problems during the transition to the “to-be” processes. Additionally, the changes in staff organization might include changing the roles from execution to monitoring of the processes. Furthermore, the automation of the processes might include the configuration and implementation of a new IT system or the re-configuration of an existing system. Technologies like expert systems or artificial intelligence may find their place in such systems. This part of the process improvement would depend on the financial resources of the involved institutions and the agreements between them.
If the LA datasets and stakeholders were operating within one system/service, where the datasets were interoperable, with established geometrical, topological, and semantical relationships, the users would be able to retrieve data using only one request within one LAS service. The introduction or renewal of information systems conventionally begins with data modeling. In the LA domain, this process is challenging because not only is there a requirement to model the data, but it must also include laws and regulations affecting the stakeholders and their processes. This is where compliance with the LADM could step in [62,63]. The LADM is not prescriptive but descriptive and is being upgraded with other land administration functions, such as spatial planning and valuation [29,64]. With future developments, it may be possible to develop a national profile for all of the existing LA functions and merge them into one system or service, similar to the JIS warehouse, where cadastral and land book data have established relationships. Using the LADM-compliant model of LAS, it may also be possible to develop a single view/document/certificate in which LAS users could choose what land information they want and retrieve the certificate instantly. An example of the proposed unified parcel certificate, colloquially named the Property Deed, can be found in [23]. Figure 6 illustrates how the examined data dissemination processes would look if the land administration data were stored and disseminated within one compatible LAS service.
In this use case, the LAS user would access services through a single-entry point, namely, the LAS Service, whereby the institutions participating in the LAS would disseminate their respective data. The process could be automated in this case because the user would search for a cadastral parcel of interest, or any other area of interest, view the available LA data, and, if authorized, select the required land information, which would form the request for the Property Deed, the latter of which would contain all the selected data in a standardized form.
Developing such a system could also involve a great use of FAIR principles [65]. FAIR stands for Findable, Accessible, Interoperable, and Reusable. Findable and accessible properties indicate that data should be assigned unique and persistent identifiers, described with rich metadata, and ought to be retrievable by their identifiers using standardized communications protocols; such protocols enable free access, authentication, and authorization of procedures where necessary. Interoperable and reusable properties indicate that data should use a formal, accessible, shared, and broadly applicable language for representation and ought to include references to other datasets. Furthermore, the data should meet domain-relevant community standards and be released with a clear and accessible data usage license. Adherence to FAIR principles could be employed as directions for future LADM developments and reengineering of the LA processes.

7. Conclusions

This study analyzed two use case scenarios of LA data dissemination in Croatia. The analyzed use cases were formalized by means of activity diagrams using the UML. Based on the formalized processes, it was possible to answer the W5 questions, which were used to determine the actors, activities, input and output data, and the time required to fulfill the processes. Additionally, the determined process elements were identified with the existing LADM classes. This resulted in propositions for developing the instances of the LADM classes because; for example, the determined activities could be denoted with the role attribute of class LA_Party.
Three levels of the proposed methodology for process modeling were identified, namely, the identification of process elements, the identification of process phases, and the identification of basic activities. One of the basic activities which could be mostly optimized in the examined use cases was the formation of requests, with emphasis on the identification of land. The fourth level, namely, building a model, requires more research on process modeling methodologies and ontologies and is recommended as an objective for future work and research.
The paper also discussed the importance of interoperability within existing land administration datasets and how it could be achieved using standards such as the LADM. A conceptual model formalized via the use case diagram of a unified LAS service was also presented, as was how the data from different LAS functions could be integrated into a single view or certificate.
In order to develop standardized data dissemination processes, the formalization of data dissemination processes of other countries/jurisdiction areas is necessary; thus, it could be possible to compare processes and to identify similarities and differences. Developing a generic methodology for modeling the data dissemination processes would be of great assistance in this procedure.
Current and future LADM developments could play an important role in optimizing and improving land administration data dissemination processes, as user profiles within a country profile could be developed in accordance with the LADM, while land information certificates and information within them could be derived from classes and attributes modeled by the LADM.
Finally, future work recommendations regarding land administration data dissemination processes include: the formalization of other use case scenarios in other countries or jurisdiction areas for the comparison between different countries/jurisdiction areas, and the development of a generic methodology for modeling data dissemination processes, which should be developed with the same principle as the LADM, so as to be descriptive rather than prescriptive.

Author Contributions

Conceptualization, Josip Križanović and Miodrag Roić; methodology Josip Križanović and Miodrag Roić; software, Josip Križanović; validation, Miodrag Roić; formal analysis, Josip Križanović; investigation, Josip Križanović; resources, Josip Križanović and Miodrag Roić; data curation, Josip Križanović; writing—original draft preparation, Josip Križanović; writing—review and editing, Josip Križanović and Miodrag Roić; visualization, Josip Križanović and Miodrag Roić; supervision, Miodrag Roić All authors have read and agreed to the published version of the manuscript.

Funding

This research received no external funding.

Institutional Review Board Statement

Not applicable.

Informed Consent Statement

Not applicable.

Data Availability Statement

Publicly available services were analyzed in this study. The services can be found here: http://www.uredjenazemlja.hr/default.aspx?id=22 (accessed on 25 September 2022) and https://dozvola.mgipu.hr/naslovna (accessed on 25 September 2022).

Acknowledgments

The authors would like to thank the State Geodetic Administration of Croatia and Ericsson Nikola Tesla Group for providing the statistical data for the dissemination of cadastral certificates.

Conflicts of Interest

The authors declare that they have no conflict of interest related to this paper.

Appendix A

Table A1. Statistical data for dissemination of the Cadastral Map Copy.
Table A1. Statistical data for dissemination of the Cadastral Map Copy.
LA Function20172018201920202021Total
Land Use21505769881611,13118,85046,716
Geodetic Reports440573096270684012,41537,239
Socio-Economic85115633592786813,20527,079
Land Development4026912284583410,83020,041
Valuation/Taxation4608401532271541279674
Land Tenure3158901409154040768230
Other4309101122210733317900

References

  1. UN-GGIM. Framework for Effective Land Administration; United Nations: New York, NY, USA, 2019; Available online: https://ggim.un.org/meetings/GGIM-committee/10th-Session/documents/E-C.20-2020-29-Add_2-Framework-for-Effective-Land-Administration.pdf (accessed on 20 December 2022).
  2. UNECE. Land Administration Guidelines with Special Reference to Countries in Transition; United Nations: New York, NY, USA, 1996.
  3. van der Molen, P. The Dynamic Aspect of Land Administration: An Often-Forgotten Component in System Design. Comput. Environ. Urban Syst. 2002, 26, 361–381. [Google Scholar] [CrossRef]
  4. Kalantari, M.; Rajabifard, A.; Wallace, J.; Williamson, I.P. A New Vision on Cadastral Data Model. In Proceedings of the Shaping the Change XXIII FIG Congress, Munich, Germany, 8–13 October 2006; International Federation of Surveyors: Munich, Germany, 2006. [Google Scholar]
  5. Kalogianni, E.; van Oosterom, P.; Dimopoulou, E.; Lemmen, C. 3D Land Administration: A Review and a Future Vision in the Context of the Spatial Development Lifecycle. ISPRS Int. J. Geo-Inf. 2020, 9, 107. [Google Scholar] [CrossRef]
  6. Bennett, R.; Rajabifard, A.; Williamson, I.; Wallace, J. On the Need for National Land Administration Infrastructures. Land Use Policy 2012, 29, 208–219. [Google Scholar] [CrossRef]
  7. Williamson, I.P. Land Administration “best practice” providing the infrastructure for land policy implementation. Land Use Policy 2001, 18, 297–307. [Google Scholar] [CrossRef]
  8. FIG. Geospatial Data in the 2020s: Transformative Power and Pathways to Sustainability; FIG Publication: Copenhagen, Denmark, 2022; No. 78; ISSN 2311-8423. ISBN 978-87-93914-01-8. [Google Scholar]
  9. Gogolou, C.; Dimopoulou, E. Land Administration Standardization for the Integration of Cultural Heritage in Land Use Policies. Land Use Policy 2015, 49, 617–625. [Google Scholar] [CrossRef]
  10. UN-GGIM. A Guide to the Role of Standards in Geospatial Information Management; United Nations: New York, NY, USA, 2018. Available online: https://ggim.un.org/meetings/GGIM-committee/8th-Session/documents/Standards_Guide_2018.pdf (accessed on 4 October 2022).
  11. Lemmen, C.; van Oosterom, P.; Kalantari, M.; Unger, E.-M.; Teo, H.C.; de Zeeuw, K. Further Standardisation in Land Administration. In Proceedings of the Annual World Bank Conference on Land and Poverty, Washington, DC, USA, 20–24 March 2017. [Google Scholar]
  12. Lemmen, C.; van Oosterom, P.; Unger, E.-M.; de Zeeuw, K.; Kalantari, M. Exploring Options for Standardization of Processes and Transactions in Land Administration. In Proceedings of the 7th International FIG Workshop on the Land Administration Domain Model, Zagreb, Croatia, 11–13 April 2018. [Google Scholar]
  13. Lemmen, C.; van Oosterom, P.; Kara, A.; Kalogianni, E.; Schnaidman, A.; Indrajit, A.; Alattas, A. The Scope of LADM Is Shaping Up. In Proceedings of the 8th International FIG Workshop on the Land Administration Domain Model, Kuala Lumpur, Malaysia, 1–3 October 2019. [Google Scholar]
  14. Lemmen, C.; Alattas, A.; Indrajit, A.; Kalogianni, E.; Kara, A.; Oukes, P.; van Oosterom, P.J.M. The Foundation of Edition II of the Land Administration Domain Model. In Proceedings of the Smart Surveyors for Land and Water Management—Challenges in a New Reality, Online, 20–25 June 2021. [Google Scholar]
  15. van Oosterom, P.; Kara, A.; Kalogianni, E.; Shnaidman, A.; Indrajit, A.; Alattas, A.; Lemmen, C. Joint ISO/TC211 and OGC Revision of the LADM: Valuation Information, Spatial Planning Information, SDG Land Indicators, Refined Survey Model, Links to BIM, Support of LA Processes, Technical Encodings, and Much More on Their Way! In Proceedings of the FIG Working Week 2019 Geospatial Information for a Smarter Life and Environmental Resilience, Hanoi, Vietnam, 22–26 April 2019; International Federation of Surveyors: Hanoi, Vietnam, 2019. [Google Scholar]
  16. Open Geospatial Consortium. Open Geospatial Consortium OGC White Paper on Land Administration; Open Geospatial Consortium: Rockville, MD, USA, 2018. [Google Scholar]
  17. Krigsholm, P.; Riekkinen, K.; Ståhle, P. The Changing Uses of Cadastral Information: A User-Driven Case Study. Land 2018, 7, 83. [Google Scholar] [CrossRef]
  18. Vranić, S.; Matijević, H.; Roić, M.; Vučić, N. Extending LADM to Support Workflows and Process Models. Land Use Policy 2021, 104, 105358. [Google Scholar] [CrossRef]
  19. Arvanitis, A.; Hamilou, E. Modelling Cadastral Transactions in Greece Using UML. In Proceedings of the FIG Working Week 2004, Athens, Greece, 22–27 May 2004; International Federation of Surveyors: Athens, Greece, 2004. [Google Scholar]
  20. Zevenbergen, J.; Frank, A.U.; Stubkjær, E. Real Estate Transactions: Procedures, Transaction Costs and Models; IOS Press: Amsterdam, The Netherlands, 2007; ISBN 978-1-60750-156-5. [Google Scholar]
  21. ISO. Land Administration Domain Model (LADM)—International Standard ISO 19152; ISO: Geneva, Switzerland, 2012. [Google Scholar]
  22. Navratil, G.; Frank, A.U. Processes in a Cadastre. Comput. Environ. Urban Syst. 2004, 28, 471–486. [Google Scholar] [CrossRef]
  23. Križanović, J.; Pivac, D.; Tomić, H.; Mastelić-Ivić, S. Review of Land Administration Data Dissemination Practices: Case Study on Four Different Land Administration System Types. Land 2021, 10, 1175. [Google Scholar] [CrossRef]
  24. Križanović, J.; Roić, M. Formalisation of Cadastral Data Dissemination Processes—Initial Studies. In Proceedings of the FIG Working Week 2020—Smart Surveyors for Land and Water Management, Amsterdam, The Netherlands, 10–14 May 2020. [Google Scholar]
  25. DEMLAS. Available online: https://demlas.geof.unizg.hr (accessed on 20 December 2022).
  26. Roić, M. Land Administration Data to Support Development and Research. In Proceedings of the Geospatial Information for a Smarter Life and Environmental Resilience, Hanoi, Vietnam, 22–26 April 2019. [Google Scholar]
  27. Kalogianni, E.; Janečka, K.; Kalantari, M.; Dimopoulou, E.; Bydłosz, J.; Radulović, A.; Vučić, N.; Sladić, D.; Govedarica, M.; Lemmen, C.; et al. Methodology for the Development of LADM Country Profiles. Land Use Policy 2021, 105, 105380. [Google Scholar] [CrossRef]
  28. Góźdź, K.J.; van Oosterom, P.J.M. Developing the Information Infrastructure Based on LADM—The Case of Poland. Surv. Rev. 2016, 48, 168–180. [Google Scholar] [CrossRef]
  29. Kara, A.; van Oosterom, P.; Kathmann, R.; Lemmen, C. Requirements and Opportunities for Web Based 3D Visualization and Dissemination of Property Valuation Information. In Proceedings of the 7th International FIG 3D Cadastre Workshop, New York, NY, USA, 11–13 October 2021. [Google Scholar]
  30. Vučić, N. Support the Transition from 2D to 3D Cadastre in the Republic of Croatia. Ph.D. Thesis, University of Zagreb, Faculty of Geodesy, Zagreb, Croatia, 2015. [Google Scholar]
  31. Mađer, M. Model of Linking Cadastre with Related Registers. Ph.D. Thesis, University of Zagreb, Faculty of Geodesy, Zagreb, Croatia, 2012. [Google Scholar]
  32. Mađer, M.; Matijević, H.; Roić, M. Analysis of possibilities for linking land registers and other official registers in the Republic of Croatia based on LADM. Land Use Policy 2015, 49, 606–616. [Google Scholar] [CrossRef]
  33. Elsevier Scopus. Available online: https://www.scopus.com/search/form.uri?display=basic#basic (accessed on 1 October 2022).
  34. Clarivate Web of Science. Available online: https://www.webofscience.com/wos/woscc/basic-search (accessed on 1 October 2022).
  35. Google Scholar. Available online: https://scholar.google.com (accessed on 1 October 2022).
  36. Institute, R.B. Croatian Scientific Bibliography (CROSBI). Available online: https://www.bib.irb.hr (accessed on 2 October 2022).
  37. International Federation of Surveyors FIG Web Page. Available online: https://www.fig.net (accessed on 2 October 2022).
  38. Aguilar-Savén, R.S. Business Process Modelling: Review and Framework. Int. J. Prod. Econ. 2004, 90, 129–149. [Google Scholar] [CrossRef]
  39. Sladić, D.; Radulović, A.; Govedarica, M. Development of process model for Serbian cadastre. Land Use Policy 2020, 98, 104273. [Google Scholar] [CrossRef]
  40. Pourshahid, A.; Amyot, D.; Peyton, L.; Ghanavati, S.; Chen, P.; Weiss, M.; Forster, A.J. Toward an Integrated User Requirements Notation Framework and Tool for Business Process Management. In Proceedings of the 2008 International MCETECH Conference on e-Technologies (MCETECH 2008), Montreal, QC, Canada, 23–25 January 2008. [Google Scholar]
  41. Weske, M. Business Process Management; Springer: Berlin/Heidelberg, Germany, 2019. [Google Scholar] [CrossRef]
  42. Roić, M. Upravljanje Zemljišnim Informacijama, 1st ed.; University of Zagreb, Faculty of Geodesy: Zagreb, Croatia, 2012. [Google Scholar]
  43. Williamson, I.; Enemark, S.; Wallace, J.; Rajabifard, A. Land Administration for Sustainable Development; Esri Press: Redlands, CA, USA, 2010; ISBN 978-1-58948-041-4. [Google Scholar]
  44. Dželalija, G.; Roić, M. Utilities Data in Land Administration Systems. In Proceedings of the 7th International FIG 3D Cadastre Workshop, New York, NY, USA, 11–13 October 2021; FIG: New York, NY, USA, 2021. [Google Scholar]
  45. Bennett, R.M.; Pickering, M.; Sargent, J. Transformations, Transitions, or Tall Tales? A Global Review of the Uptake and Impact of NoSQL, Blockchain, and Big Data Analytics on the Land Administration Sector. Land Use Policy 2019, 83, 435–448. [Google Scholar] [CrossRef]
  46. Rajabifard, A. 3D Cadastres and Beyond. In Proceedings of the 4th International Workshop on 3D Cadastres, Dubai, United Arab Emirates, 9–11 November 2014. [Google Scholar]
  47. Joint Information System—JIS. Available online: http://www.uredjenazemlja.hr/default.aspx?id=22. (accessed on 5 October 2022).
  48. Official Gazette of Croatia. Physical Planning Act; Narodne novine d.d.: Zagreb, Croatia, 2019. [Google Scholar]
  49. Official Gazette of Croatia. Building Act; Narodne novine d.d.: Zagreb, Croatia, 2019. [Google Scholar]
  50. Ministry of Physical Planning, Construction and State Assets. E-Permit. Available online: https://dozvola.mgipu.hr/naslovna/en (accessed on 5 October 2022).
  51. OECD/European Commission. Cities in the World: A New Perspective on Urbanisation; OECD Publishing: Paris, France, 2020; ISBN 9789264519718. [Google Scholar] [CrossRef]
  52. Guler, D.; Yomralioglu, T. A Reformative Framework for Processes from Building Permit Issuing to Property Ownership in Turkey. Land Use Policy 2021, 101, 105115. [Google Scholar] [CrossRef]
  53. Fettke, P. How Conceptual Modeling Is Used. Commun. Assoc. Inf. Syst. 2009, 25. [Google Scholar] [CrossRef]
  54. Vranić, S.; Matijević, H.; Roić, M.; Cetl, V. Increasing FAIRness by Sustainable Modelling of Interactions of Parties with Land Administration Systems. In Proceedings of the 10th International FIG workshop on the Land Administration Domain Model, Dubrovnik, Croatia, 31 March–2 April 2021; Kara, A., Bennett, R., Lemmen, C., van Oosterom, P., Eds.; International Federation of Surveyors: Copenhagen, Denmark. ISBN 978-87-92853-62-2. [Google Scholar]
  55. Tan, H. A Brief History and Technical Review of the Expert System Research. IOP Conf. Ser. Mater. Sci. Eng. 2017, 242, 012111. [Google Scholar] [CrossRef]
  56. FAO.; UNECE.; FIG. Digital Transformation and Land Administration—Sustainable Practices from the UNECE Region and Beyond; FIG Publication No. 80: Rome, Italy, 2022. [Google Scholar] [CrossRef]
  57. Masser, I.; Rajabifard, A.; Williamson, I. Spatially Enabling Governments through SDI Implementation. Int. J. Geogr. Inf. Sci. 2008, 22, 5–20. [Google Scholar] [CrossRef]
  58. Kalantari, M. Cadastral Data Modelling—A Tool for e-Land Administration. Ph.D. Thesis, The University of Melbourne, Melbourne, UK, 2008. [Google Scholar]
  59. Rawat, S. Interoperable Geo Spatial Data Model in the Context of Indian NSDI; International Institute for Geo-information Science and Earth Observation: Enschede, The Netherlands, 2003. [Google Scholar]
  60. Dumas, M.; la Rosa, M.; Mendling, J.; Reijers, H.A. Fundamentals of Business Process Management; Springer: Berlin/Heidelberg, Germany, 2018. [Google Scholar] [CrossRef]
  61. Douglas, N. Developing Spatial Data Infrastructures: The SDI Cookbook; GSDI: Bangalore, India, 2004. Available online: http://gsdiassociation.org/images/publications/cookbooks/SDI_Cookbook_GSDI_2004_ver2.pdf (accessed on 10 October 2022).
  62. Oukes, P.; Lemmen, C.; Folmer, E. Interoperability Issues Related to LADM Profiled Implementations—A First Exploration. In Proceedings of the 8th International FIG workshop on the Land Administration Domain Model, Kuala Lumpur, Malaysia, 1–3 October 2019. [Google Scholar]
  63. Oukes, P.; van Andel, M.; Folmer, E.; Bennett, R.; Lemmen, C. Domain-Driven Design Applied to Land Administration System Development: Lessons from the Netherlands. Land Use Policy 2021, 104, 105379. [Google Scholar] [CrossRef]
  64. Indrajit, A.; van Loenen, B.; Ploeger, H.; van Oosterom, P. Developing a Spatial Planning Information Package in ISO 19152 Land Administration Domain Model. Land Use Policy 2020, 98, 104111. [Google Scholar] [CrossRef]
  65. Wilkinson, M.D.; Dumontier, M.; Aalbersberg, I.J.; Appleton, G.; Axton, M.; Baak, A.; Blomberg, N.; Boiten, J.-W.; da Silva Santos, L.B.; Bourne, P.E.; et al. The FAIR Guiding Principles for Scientific Data Management and Stewardship. Sci. Data 2016, 3, 160018. [Google Scholar] [CrossRef] [PubMed]
Figure 1. Research workflow. Source: Own compilation.
Figure 1. Research workflow. Source: Own compilation.
Ijgi 12 00020 g001
Figure 2. Statistical data for dissemination purposes of the Cadastral Map Copy in Croatia. Source: Own compilation.
Figure 2. Statistical data for dissemination purposes of the Cadastral Map Copy in Croatia. Source: Own compilation.
Ijgi 12 00020 g002
Figure 3. Activity diagram for the process of dissemination of land use constraints. Source: Own compilation.
Figure 3. Activity diagram for the process of dissemination of land use constraints. Source: Own compilation.
Ijgi 12 00020 g003
Figure 4. Activity diagram for the dissemination of available utilities. Source: Own compilation.
Figure 4. Activity diagram for the dissemination of available utilities. Source: Own compilation.
Ijgi 12 00020 g004
Figure 5. Request formation workflows. Source: Own compilation.
Figure 5. Request formation workflows. Source: Own compilation.
Ijgi 12 00020 g005
Figure 6. Use case diagram of the Property Deed data dissemination process. Source: Own compilation.
Figure 6. Use case diagram of the Property Deed data dissemination process. Source: Own compilation.
Ijgi 12 00020 g006
Table 1. W5 analysis of the formalized processes.
Table 1. W5 analysis of the formalized processes.
W5 QuestionsIdentified Elements
Why1. Land use constraints
2. Availability of utilities
WhoLAS User, Cadastral Authority, Spatial Planning Authority, Public Law Institutions
WhatRequest for Cadastral Map Copy,
Request for Location Information,
Request for Public Infrastructure Data,
Cadastral Map Copy,
Location Information,
Public Infrastructure Data,
Accessing, Searching, Viewing, Requesting, Receiving, Validating, Notifying, Executing, Forwarding, Delivering
WhereJIS, e-Permit, e-Conference
WhenInstant, 8 days, 15 days
Table 2. Identified elements and connections to LADM.
Table 2. Identified elements and connections to LADM.
Process
Elements
Identified ElementsLADM
Identification
ActorLAS UserCadastral
Authority
Spatial Planning AuthorityPublic Law
Institutions
LA Party,
LA_GroupParty, LA_PartyMember
ActivityAccessing, Searching, Viewing,
Requesting,
Receiving
Receiving, Validating, Notifying,
Executing
Receiving, Validating,
Notifying,
Supervising, Forwarding,
Delivering
Receiving, Validating, Notifying,
Executing
/
Input dataRequest for Cadastral Map Copy,
Request for Location Information, Request for Public Infrastructure Data
Cadastral DataSpatial
Planning Data
Public Law
Infrastructure Data
LA_Source,
LA_SpatialSource, LA_AdministrativeSource
Output data/Cadastral Map CopyLocation
Information
Public
Infrastructure Data
LA_Source,
LA_SpatialSource, LA_AdministrativeSource
Timeframe/InstantUp to eight daysUp to 15 days/
Table 3. Description of the identified process phases.
Table 3. Description of the identified process phases.
Process PhaseDescription
InitiationBegins with searching and viewing the available data. In this phase, the users should be aware of the possible search criteria and at least be provided, by the service, with a catalog of the data.
PlanningBegins with the formation of the request for data. In this phase the user should be able to identify the parcel or area of interest and select the required land administration data while also preparing and providing required attachments.
SupervisionIncludes the receiving and validation of requests and, in the case of external actors, the establishment of communication protocols as well as checking the completeness of requested data.
ExecutionThe dissemination of requested data, which might include preparation of data in different formats or in a standardized form, depending on the requested format and purpose of the data.
ClosureIncludes the access to requested data, or, in the case of an invalid request, notifications of an invalid request and reasons for it.
Disclaimer/Publisher’s Note: The statements, opinions and data contained in all publications are solely those of the individual author(s) and contributor(s) and not of MDPI and/or the editor(s). MDPI and/or the editor(s) disclaim responsibility for any injury to people or property resulting from any ideas, methods, instructions or products referred to in the content.

Share and Cite

MDPI and ACS Style

Križanović, J.; Roić, M. Modeling Land Administration Data Dissemination Processes: A Case Study in Croatia. ISPRS Int. J. Geo-Inf. 2023, 12, 20. https://doi.org/10.3390/ijgi12010020

AMA Style

Križanović J, Roić M. Modeling Land Administration Data Dissemination Processes: A Case Study in Croatia. ISPRS International Journal of Geo-Information. 2023; 12(1):20. https://doi.org/10.3390/ijgi12010020

Chicago/Turabian Style

Križanović, Josip, and Miodrag Roić. 2023. "Modeling Land Administration Data Dissemination Processes: A Case Study in Croatia" ISPRS International Journal of Geo-Information 12, no. 1: 20. https://doi.org/10.3390/ijgi12010020

APA Style

Križanović, J., & Roić, M. (2023). Modeling Land Administration Data Dissemination Processes: A Case Study in Croatia. ISPRS International Journal of Geo-Information, 12(1), 20. https://doi.org/10.3390/ijgi12010020

Note that from the first issue of 2016, this journal uses article numbers instead of page numbers. See further details here.

Article Metrics

Back to TopTop