Hydrological Web Services for Operational Flood Risk Monitoring and Forecasting at Local Scale in Niger
Abstract
1. Introduction
2. Materials and Methods
2.1. Hydrological Web Services: Conceptual Framework
2.2. Study Area and the Sirba Flood Early Warning System Framework
2.3. System Architecture and SLAPIS Hydrological Web Services
2.4. Data and Data Model
2.4.1. Hydrometric Observations: Hydrometric Stations and Colored Staffs
2.4.2. Forecast Data: Hydraulic and Hydrological Models on Sirba River Basin
2.4.3. Flood Scenarios and Auxiliary Spatial Data
2.4.4. Data Model
2.5. System Implementation and Software Components
- PostgreSQL and PostGIS engine is the main component of the information management service layer. It is the system core for managing the geodatabase, geo-processing routines, and procedures.
- J2EE (Java 2 Enterprise Edition) and JAX-RS technologies are used for API (application programming interface) implementation, allowing the communication with other components and enhancing the interoperability with external clients and services.
- PHP/AJAX and OpenLayers technologies allow the web application to supply a custom graphical user interface (GUI) for data retrieval (observed and forecast) and map viewing.
- CKAN (Comprehensive Knowledge Archive Network) software [54] https://ckan.org/ (accessed on 22 September 2021) is used in order to implement the open source data catalogue following the OGC guidelines.
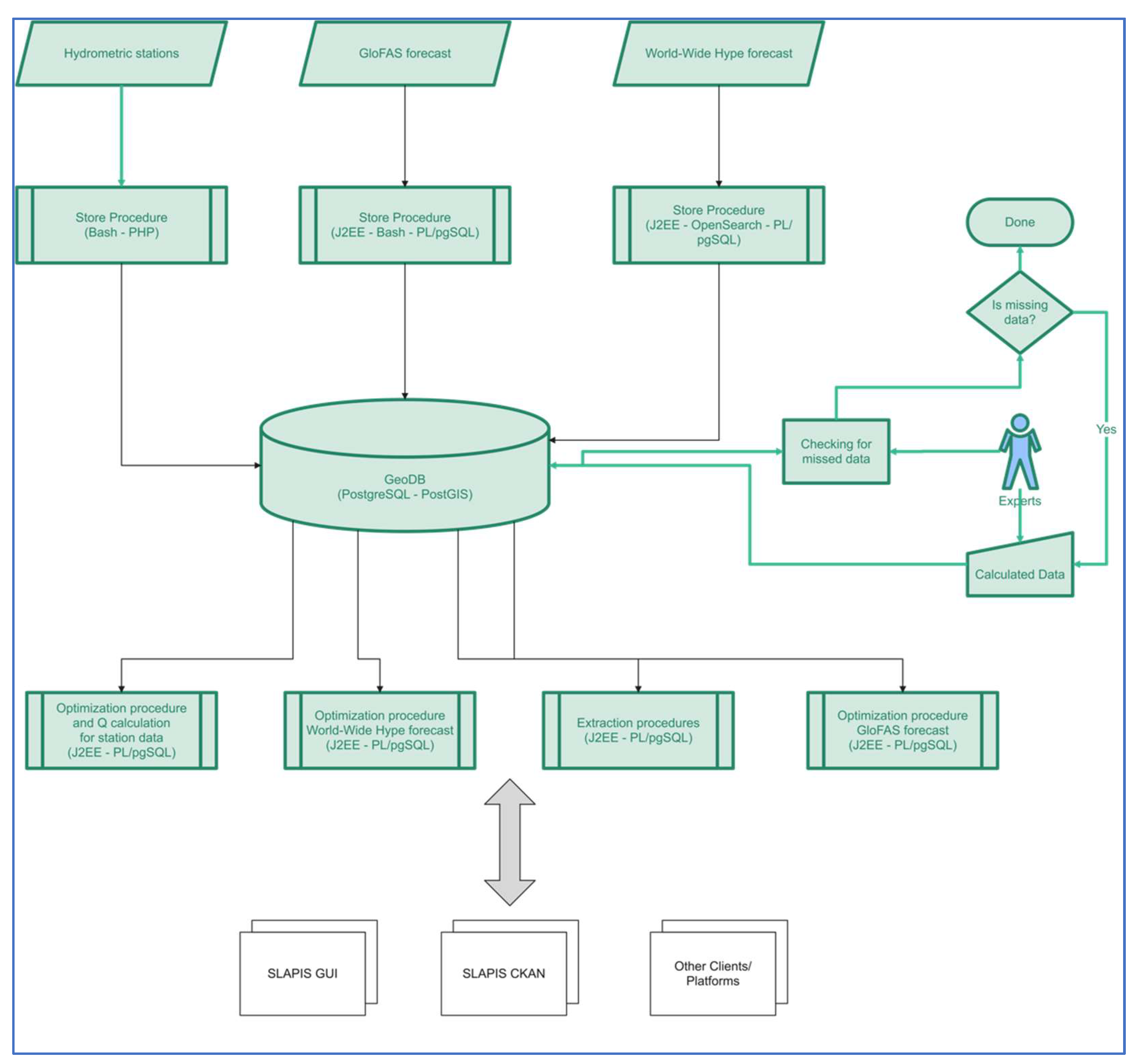
2.5.1. Information Management Services: Data Retrieval and Storage
- Bash scripts for contacting provider servers and downloading raw data;
- J2EE services for pre-processing and storing downloaded data;
- PL/pgSQL (Procedural Language/PostgreSQL Structured Query Language) procedures for forecast data optimization (Figure 4).
2.5.2. Processing Services: SLAPIS Hydrological Web Services
- External services that can be called by clients and other systems. These services are used to create a public information level on the hydrological scenario, flood scenario, and hydrometrics stations, allowing different stakeholders to monitor the evolution of hydrological season in real time.
- Internal services that are used for backend processing and are independent from a specific platform or implementation.
2.5.3. Application Services
2.5.4. Client: User Access Portal
3. Results
Operational Functionalities
4. Discussion
4.1. Interoperability of Hydrological Services
4.2. Dissemination
4.3. Challenges and Limits
5. Conclusions
Author Contributions
Funding
Institutional Review Board Statement
Informed Consent Statement
Data Availability Statement
Acknowledgments
Conflicts of Interest
References
- European Commission, Joint Research Centre; De Groeve, T.; Revilla-Romero, B.; Pappenberger, F.; Salamon, P.; Thiemig, V.; Thielen-del Pozo, J.; Hirpa, F. The Benefit of Continental Flood Early Warning Systems to Reduce the Impact of Flood Disasters; European Union Publications Office: Luxembourg, 2016. [Google Scholar]
- Bakker, M.H.N. Transboundary river floods: Examining countries, international river basins and continents. Water Policy 2009, 11, 269–288. [Google Scholar] [CrossRef]
- Tarhule, A. Damaging rainfall and flooding: The other Sahel hazards. Clim. Chang. 2005, 72, 355–377. [Google Scholar] [CrossRef]
- Thiemig, V.; de Roo, A.; Gadain, H. Current status on flood forecasting and early warning in Africa. Int. J. River Basin Manag. 2011, 9, 63–78. [Google Scholar] [CrossRef]
- Fiorillo, E.; Crisci, A.; Issa, H.; Maracchi, G.; Morabito, M.; Tarchiani, V. Recent Changes of Floods and Related Impacts in Niger Based on the ANADIA Niger Flood Database. Climate 2018, 6, 59. [Google Scholar] [CrossRef]
- Tazen, F.; Diarra, A.; Kabore, R.F.W.; Ibrahim, B.; Bologo/Traoré, M.; Traoré, K.; Karambiri, H. Trends in flood events and their relationship to extreme rainfall in an urban area of Sahelian West Africa: The case study of Ouagadougou, Burkina Faso. J. Flood Risk Manag. 2019, 12, e12507. [Google Scholar] [CrossRef]
- Descroix, L.; Genthon, P.; Amogu, O.; Rajot, J.-L.; Sighomnou, D.; Vauclin, M. Change in Sahelian Rivers hydrograph: The case of recent red floods of the Niger River in the Niamey region. Glob. Planet. Chang. 2012, 98–99, 18–30. [Google Scholar] [CrossRef]
- Aich, V.; Liersch, S.; Vetter, T.; Andersson, J.; Müller, E.; Hattermann, F. Climate or Land Use?—Attribution of Changes in River Flooding in the Sahel Zone. Water 2015, 7, 2796–2820. [Google Scholar] [CrossRef]
- Massazza, G.; Bacci, M.; Descroix, L.; Ibrahim, M.H.; Fiorillo, E.; Katiellou, G.L.; Panthou, G.; Pezzoli, A.; Rosso, M.; Sauzedde, E.; et al. Recent Changes in Hydroclimatic Patterns over Medium Niger River Basins at the Origin of the 2020 Flood in Niamey (Niger). Water 2021, 13, 1659. [Google Scholar] [CrossRef]
- Beniston, M.; Stoffel, M.; Harding, R.; Kernan, M.; Ludwig, R.; Moors, E.; Samuels, P.; Tockner, K. Obstacles to data access for research related to climate and water: Implications for science and EU policy-making. Environ. Sci. Policy 2012, 17, 41–48. [Google Scholar] [CrossRef]
- Ames, D.P.; Horsburgh, J.S.; Cao, Y.; Kadlec, J.; Whiteaker, T.; Valentine, D. HydroDesktop: Web services-based software for hydrologic data discovery, download, visualization, and analysis. Environ. Model. Softw. 2012, 37, 146–156. [Google Scholar] [CrossRef]
- Spiekermann, R.; Kienberger, S.; Norton, J.; Briones, F.; Weichselgartner, J. The Disaster-Knowledge Matrix—Reframing and evaluating the knowledge challenges in disaster risk reduction. Int. J. Disaster Risk Reduct. 2015, 13, 96–108. [Google Scholar] [CrossRef]
- WMO. Status of Human Resources in National Meteorological and Hydrological Services, ETR-21. 2017. Available online: https://library.wmo.int/doc_num.php?explnum_id=4184 (accessed on 20 December 2021).
- WMO. State of Climate Services: Water, WMO Report No. 1278, 2021; WMO: Geneva, Switzerland, 2021; p. 46. Available online: https://library.wmo.int/index.php?lvl=notice_display&id=21963 (accessed on 20 December 2021).
- World Bank, GFDRR. The State of Hydrological Services in Developing Countries. 2018. Available online: https://www.gfdrr.org/sites/default/files/publication/state-of-hydrological-services_web.pdf (accessed on 20 December 2021).
- Changnon, D. Improving Outreach in Atmospheric Sciences: Assessment of Users of Climate Products. Bull. Am. Meteorol. Soc. 2004, 85, 601–606. [Google Scholar] [CrossRef]
- Vaughan, C.; Dessai, S. Climate services for society: Origins, institutional arrangements, and design elements for an evaluation framework: Climate services for society. Wiley Interdiscip. Rev. Clim. Chang. 2014, 5, 587–603. [Google Scholar] [CrossRef] [PubMed]
- Vincent, K.; Daly, M.; Scannell, C.; Leathes, B. What can climate services learn from theory and practice of co-production? Clim. Serv. 2018, 12, 48–58. [Google Scholar] [CrossRef]
- Balla, D.; Zichar, M.; Kiss, E.; Szabó, G.; Mester, T. Possibilities for Assessment and Geovisualization of Spatial and Temporal Water Quality Data Using a WebGIS Application. ISPRS Int. J. Geo-Inf. 2022, 11, 108. [Google Scholar] [CrossRef]
- Santoro, M.; Andres, V.; Jirka, S.; Koike, T.; Looser, U.; Nativi, S.; Pappenberger, F.; Schlummer, M.; Strauch, A.; Utech, M.; et al. Interoperability challenges in river discharge modelling: A cross domain application scenario. Comput. Geosci. 2018, 115, 66–74. [Google Scholar] [CrossRef]
- Gautam, D.K.; Phaiju, A.G. Community Based Approach to Flood Early Warning in West Rapti River Basin of Nepal. J. Integr. Disaster Risk Manag. 2013, 3, 155–169. [Google Scholar] [CrossRef]
- Zia, A.; Wagner, C.H. Mainstreaming Early Warning Systems in Development and Planning Processes: Multilevel Implementation of Sendai Framework in Indus and Sahel. Int. J. Disaster Risk Sci. 2015, 6, 189–199. [Google Scholar] [CrossRef]
- Tarchiani, V.; Massazza, G.; Rosso, M.; Tiepolo, M.; Pezzoli, A.; Ibrahim, M.H.; Katiellou, G.L.; Tamagnone, P.; De Filippis, T.; Rocchi, L.; et al. Community and impact based early warning system for flood risk preparedness: The experience of the Sirba river in Niger. Sustainability 2020, 12, 1802. [Google Scholar] [CrossRef]
- Butts, M.; Klinting, A.; Ivan, M.; Larsen, J.; Brandt, J.; Price, D. A Flood Forecasting System: Integrating Web, Gis and modelling technology. In Proceedings of the 26th Annual ESRI International User Conference, San Diego Convention Center, San Diego, CA, USA, 7–11 August 2006; pp. 1–10. Available online: https://proceedings.esri.com/library/userconf/proc06/papers/papers/pap_1305.pdf (accessed on 6 December 2021).
- WMO. Valuing Weather and Climate: Economic Assessment of Meteorological and Hydrological Services. WMO-No. 1153, 2015. Available online: https://library.wmo.int/doc_num.php?explnum_id=3314 (accessed on 8 November 2021).
- Dallery, D.; Squividant, H.; de Lavenne, A.; Launay, J.; Cudennec, C. An end-user-friendly hydrological Web Service for hydrograph prediction in ungauged basins. Hydrol. Sci. J. 2020, Volume 0, 1–9. [Google Scholar] [CrossRef]
- WMO. Climate Knowledge for Action: A Global Framework for Climate Services—Empowering the Most Vulnerable. WMO-No. 1066, 2011. Available online: https://library.wmo.int/doc_num.php?explnum_id=7719 (accessed on 12 November 2021).
- Giuliani, G.; Nativi, S.; Obregon, A.; Beniston, M.; Lehmann, A. Spatially enabling the Global Framework for Climate Services: Reviewing geospatial solutions to efficiently share and integrate climate data & information. Clim. Serv. 2017, 8, 44–58. [Google Scholar] [CrossRef]
- Blöschl, G.; Bierkens, M.F.P.; Chambel, A.; Cudennec, C.; Destouni, G.; Fiori, A.; Kirchner, J.W.; McDonnell, J.J.; Savenije, H.H.; Sivapalan, M.; et al. Twenty-three unsolved problems in hydrology (UPH)—A community perspective. Hydrol. Sci. J. 2019, 64, 1141–1158. [Google Scholar] [CrossRef]
- Goodall, J.; Horsburgh, J.; Whiteaker, T.; Maidment, D.; Zaslavsky, I. A first approach to web services for the National Water Information System. Environ. Model. Softw. 2008, 23, 404–411. [Google Scholar] [CrossRef]
- Kadlec, J.; Ames, D.P. Design and Development of Web Services for Accessing Free Hydrological Data from the Czech Republic. In Environmental Software Systems. Frameworks of Environment; ISESS 2011, IFIP Advances in Information and Communication Technology; Hřebíček, J., Schimak, G., Denzer, R., Eds.; Springer: Berlin/Heidelberg, Germany, 2011; Volume 359, pp. 581–588. [Google Scholar] [CrossRef]
- Bera, R.; Squividant, H.; Le Henaff, G.; Pichelin, P.; Ruiz, L.; Launay, J.; Vanhouteghem, J.; Aurousseau, P.; Cudennec, C. GéoSAS: A modular and interoperable Open Source Spatial Data Infrastructure for research. Proc. Int. Assoc. Hydrol. Sci. 2015, 368, 9–14. [Google Scholar] [CrossRef][Green Version]
- Granell, C.; Díaz, L.; Gould, M. Service-oriented applications for environmental models: Reusable geospatial services. Environ. Model. Softw. 2010, 25, 182–198. [Google Scholar] [CrossRef]
- Goodall, J.L.; Saint, K.D.; Ercan, M.B.; Briley, L.J.; Murphy, S.; You, H.; DeLuca, C.; Rood, R.B. Coupling climate and hydrological models: Interoperability through Web Services. Environ. Model. Softw. 2013, 46, 250–259. [Google Scholar] [CrossRef]
- Tiepolo, M.; Tarchiani, V. Risque et Adaptation Climatique Dans la Région Tillabéri, Niger; L’Harmattan: Paris, France, 2016; ISBN 978-2-343-08493-0. [Google Scholar]
- Tamagnone, P.; Massazza, G.; Pezzoli, A.; Rosso, M. Hydrology of the Sirba River: Updating and analysis of discharge time series. Water Switz. 2019, 11, 156. [Google Scholar] [CrossRef]
- Massazza, G.; Tamagnone, P.; Wilcox, C.; Belcore, E.; Pezzoli, A.; Vischel, T.; Panthou, G.; Housseini Ibrahim, M.; Tiepolo, M.; Tarchiani, V.; et al. Flood Hazard Scenarios of the Sirba River (Niger): Evaluation of the Hazard Thresholds and Flooding Areas. Water 2019, 11, 1018. [Google Scholar] [CrossRef]
- Descroix, L.; Guichard, F.; Grippa, M.; Lambert, L.A.; Panthou, G.; Mahé, G.; Gal, L.; Dardel, C.; Quantin, G.; Kergoat, L.; et al. Evolution of Surface Hydrology in the Sahelo-Sudanian Strip: An Updated Review. Water 2018, 10, 748. [Google Scholar] [CrossRef]
- Aich, V.; Koné, B.; Hattermann, F.F.; Paton, E.N. Time Series Analysis of Floods across the Niger River Basin. Water 2016, 8, 165. [Google Scholar] [CrossRef]
- Leblanc, M.; Favreau, G.; Massuel, S.; Tweed, S.O.; Loireau, M.; Cappelaere, B. Land clearance and hydrological change in the Sahel: SW Niger. Glob. Planet. Chang. 2008, 61, 135–150. [Google Scholar] [CrossRef]
- Mahé, G.; Paturel, J.-E.; Servat, E.; Conway, D.; Dezetter, A. The impact of land use change on soil water holding capacity and river flow modelling in the Nakambe River, Burkina-Faso. J. Hydrol. 2005, 300, 33–43. [Google Scholar] [CrossRef]
- Pastorello, G.Z.; Senra, R.D.A.; Medeiros, C.B. Bridging the gap between geospatial resource providers and model developers. ACM Press. In Proceedings of the 16th ACM SIGSPATIAL International Conference on Advances in Geographic Information Systems2014GIS’08, Irvine, CA, USA, 5–7 November 2008. [Google Scholar] [CrossRef]
- Pastorello, G.Z.; Senra, R.D.A.; Medeiros, C.B. A standards-based framework to foster geospatial data and process interoperability. J. Braz. Comput. Soc. 2009, 15, 13–25. [Google Scholar] [CrossRef]
- OGC. The OpenGIS Abstract Specification Topic 12: OpenGIS Service Architecture v.4.3. Open Geospatial Consortium, George Percivall, G., Eds.; 2002. Available online: https://www.ogc.org/docs/as (accessed on 20 December 2021).
- Seth, A.; Singla, A.R.; Aggarwal, H. Service oriented architecture adoption trends: A critical survey. Commun. Comput. Inf. Sci. 2012, 306, 164–175. [Google Scholar] [CrossRef]
- Niknejad, N.; Hussin, A.R.C.; Prasetyo, Y.A.; Ghani, I.; Fajrillah, A.A.N. Service oriented architecture adoption: A systematic review. Int. J. Integr. Eng. 2018, 10, 49–58. [Google Scholar] [CrossRef]
- Papazoglou, M.P.; van den Heuvel, W.-J. Service oriented architectures: Approaches, technologies and research issues. VLDB J. 2007, 16, 389–415. [Google Scholar] [CrossRef]
- OGC. OpenGIS® Web Services Architecture Description, Version: 0.1.0; Whiteside, A., Ed.; OGC 05-042r2; Open Geospatial Consortium: Wayland, MA, USA, 2005; p. 22. Available online: https://www.ogc.org/docs/bp (accessed on 20 December 2021).
- Şahina, K.; Gumusayb, M.U. Service Oriented Architecture (SOA) Based Web Services for Geographic Information Systems. The International Archives of the Photogrammetry, Remote Sensing and Spatial Information Sciences, 2008, Volume 37-B2. Available online: https://www.semanticscholar.org/paper/SERVICE-ORIENTED-ARCHITECTURE-(-SOA-)-BASED-WEB-FOR-%C5%9Eahina-Gumusayb/79b8c99f12edbe5ea118a291e4a7be63874ea935 (accessed on 15 November 2021).
- Brunner, M.I.; Slater, L.; Tallaksen, L.M.; Clark, M. Challenges in modeling and predicting floods and droughts: A review. WIREs Water 2021, 8, e1520. [Google Scholar] [CrossRef]
- Passerotti, G.; Massazza, G.; Pezzoli, A.; Bigi, V.; Zsótér, E.; Rosso, M. Hydrological model application in the Sirba river: Early warning system and GloFAS improvements. Water 2020, 12, 620. [Google Scholar] [CrossRef]
- Arheimer, B.; Pimentel, R.; Isberg, K.; Crochemore, L.; Andersson, J.C.M.; Hasan, A.; Pineda, L. Global catchment modelling using World-Wide HYPE (WWH), open data, and stepwise parameter estimation. Hydrol. Earth Syst. Sci. 2020, 24, 535–559. [Google Scholar] [CrossRef]
- Massazza, G.; Tarchiani, V.; Andersson, J.C.M.; Ali, A.; Ibrahim, M.H.; Pezzoli, A.; De Filippis, T.; Rocchi, L.; Minoungou, B.; Gustafsson, D.; et al. Downscaling Regional Hydrological Forecast for Operational Use in Local Early Warning: HYPE Models in the Sirba River. Water 2020, 12, 3504. [Google Scholar] [CrossRef]
- CKAN—The Open Source Data Management System. Available online: http://ckan.org/ (accessed on 15 November 2021).
- UNESCO. UNESCO Recommendation on Open Science SC-PCB-SPP/2021/OS/UROS. 2021. Available online: https://unesdoc.unesco.org/ark:/48223/pf0000379949 (accessed on 10 January 2022).
- Iadanza, C.; Trigila, A.; Starace, P.; Dragoni, A.; Biondo, T.; Roccisano, M. IdroGEO: A Collaborative Web Mapping Application Based on REST API Services and Open Data on Landslides and Floods in Italy. ISPRS Int. J. Geo-Inf. 2021, 10, 89. [Google Scholar] [CrossRef]
- WMO. Guidelines on Multi-hazard Impact-based Forecast and Warning Services. 2015. Available online: https://library.wmo.int/doc_num.php?explnum_id=7901 (accessed on 20 December 2021).
- Nkiaka, E.; Taylor, A.; Dougill, A.J.; Antwi-Agyei, P.; Fournier, N.; Bosire, E.N.; Konte, O.; Lawal, K.A.; Mutai, B.; Mwangi, E.; et al. Identifying user needs for weather and climate services to enhance resilience to climate shocks in sub-Saharan Africa. Environ. Res. Lett. 2019, 14, 123003. [Google Scholar] [CrossRef]
- Tiepolo, M.; Rosso, M.; Massazza, G.; Belcore, E.; Issa, S.; Braccio, S. Flood Assessment for Risk-Informed Planning along the Sirba River, Niger. Sustainability 2019, 11, 4003. [Google Scholar] [CrossRef]
- Climate Services Portal. Available online: https://climateservices.it/slapis-contribue-au-systeme-dalerte-aux-inondations-pour-la-ville-de-niamey/ (accessed on 10 January 2022).
- Brasseur, G.P.; Gallardo, L. Climate Services: Lessons learned and future prospects. Earth Future 2016, 4, 79–89. [Google Scholar] [CrossRef]
- Street, R.B.; Buontempo, C.; Mysiak, J.; Karali, E.; Pulquério, M.; Murray, V.; Swart, R. How could climate services support disaster risk reduction in the 21st century. Int. J. Disast. Risk Reduct. 2019, 34, 28–33. [Google Scholar] [CrossRef]
- Smith, P.J.; Brown, S.; Dugar, S. Community-based early warning systems for flood risk mitigation in Nepal. Nat. Hazards Earth Syst. Sci. 2017, 17, 423–437. [Google Scholar] [CrossRef]
- Donnelly, C.; Ernst, K.; Arheimera, B. A comparison of hydrological climate services at different scales by users and scientists. Clim. Serv. 2018, 11, 24–35. [Google Scholar] [CrossRef]
- Salack, S.; Bossa, A.; Bliefernicht, J.; Berger, S.; Yira, Y.; Sanoussi, K.A.; Guug, S.; Heinzeller, D.; Avocanh, A.S.; Hamadou, B.; et al. Designing Transnational Hydroclimatological Observation Networks and Data Sharing Policies in West Africa. Data Sci. J. 2019, 18, 33. [Google Scholar] [CrossRef]
- Kruk, M.C.; Parker, B.; Marra, J.J.; Werner, K.; Heim, R.; Vose, R.; Malsale, P. Engaging with users of climate information and the coproduction of knowledge. Weather Climate Soc. 2017, 9, 839–849. [Google Scholar] [CrossRef]
- Bremer, S.; Wardekker, A.; Dessai, S.; Sobolowski, S.; Slaattelid, R.; van der Sluijs, J. Toward a multi-faceted conception of co-production of climate services. Clim. Serv. 2019, 13, 42–50. [Google Scholar] [CrossRef]
- Rodríguez-Castelán, C.; Ochoa, R.G.; Lach, S.; Masaki, T. Mobile Internet Adoption in West Africa. In Policy Research Working Paper; No. WPS 9560; World Bank Group: Washington, DC, USA, 2021; Available online: http://documents.worldbank.org/curated/en/878041614611542135/Mobile-Internet-Adoption-in-West-Africa (accessed on 2 December 2021).
- Harrigan, S.; Zsoter, E.; Alfieri, L.; Prudhomme, C.; Salamon, P.; Wetterhall, F.; Barnard, C.; Cloke, H.; Pappenberger, F. GloFAS-ERA5 operational global river discharge reanalysis 1979–present. Earth Syst. Sci. Data 2020, 12, 2043–2060. [Google Scholar] [CrossRef]
- Copernicus Emergency Management Service—GloFAS v3.1. Available online: https://www.globalfloods.eu/news/92-glofas-v31-pre-release-on-15042021/ (accessed on 10 December 2021).
- Sossou, I. Niger: Nouvelle alerte «Rouge» Sur La Montée Des Eaux De La Rivière «Sirba», L’evenement Niger, 14/09/2020. Available online: https://levenementniger.com/niger-nouvelle-alerte-rouge-sur-la-montee-des-eaux-de-la-riviere-sirba (accessed on 20 December 2021).
- Soumana, A. Montée des Eaux du Fleuve Niger et de la Sirba: Alerte Rouge Inondations Sur les Rives du Fleuve et des Affluents, le Sahel, 14 August 2020. Available online: http://www.lesahel.org/montee-des-eaux-du-fleuve-niger-et-de-la-sirba-alerte-rouge-inondations-sur-les-rives-du-fleuve-et-des-affluents (accessed on 20 December 2021).
- Diallo, M. Séminaire ANADIA 2 Sur La Gestion Du Risque D’Inondation: Présenter Aux Acteurs Le Système Local D’Alerte Précoce Contre Les Inondations De La Sirba (SLAPIS), Le Sahel, 19 May 2021. Available online: https://www.lesahel.org/seminaire-anadia-2-sur-la-gestion-du-risque-dinondation-presenter-aux-acteurs-le-systeme-local-dalerte-precoce-contre-les-inondations-de-la-sirba-slapis (accessed on 20 December 2021).
- Copernicus, Operational Review of the Record Flood in Niamey, Niger. Sentinel Vision, EVT-719, 27 August 2020. Available online: https://www.sentinelvision.eu/gallery/html/fab25b31f6064dcf9caf84cc693051af (accessed on 10 January 2022).
- MAHGC, Ministère de l’Action Humanitaire et de la Gestion des Catastrophes, Système d’alerte aux Inondations pour la ville de Niamey. Available online: http://35.180.216.160/Niamey/ (accessed on 10 January 2022).
- Souffront Alcantara, M.A.; Nelson, E.J.; Shakya, K.; Edwards, C.; Roberts, W.; Krewson, C.; Ames, D.P.; Jones, N.L.; Gutierrez, A. Hydrologic Modeling as a Service (HMaaS): A New Approach to Address Hydroinformatic Challenges in Developing Countries. Front. Environ. Sci. 2019, 7, 158. [Google Scholar] [CrossRef]










| Hydrometric Station | Lat. [°] | Lon. [°] | River | Country | Basin (km2) | Installation Date |
|---|---|---|---|---|---|---|
| Garbey Korou | 13.73 | 1.6 | Sirba | Niger | 39.095 | 1956 |
| Bossey Bangou | 13.35 | 1.29 | Sirba | Niger | 37.288 | 2018 |
| Niamey 1 | 13.51 | 2.11 | Niger | Niger | 700.000 | 1929 |
| Hydrometric Staff/Villages | Lat. [°] | Lon. [°] | River | Municipality | Installation Date |
|---|---|---|---|---|---|
| Touré | 13.61 | 1.44 | Sirba | Gotheye | 2019 |
| Larba Birno | 13.70 | 1.55 | Sirba | Gotheye | 2019 |
| Garbey Kourou | 13.73 | 1.60 | Sirba | Gotheye | 2019 |
| Tallé | 13.76 | 1.63 | Sirba | Gotheye | 2019 |
| Larba Toulombo | 13.69 | 1.55 | Sirba | Namaro | 2019 |
| Web Services | Technologies | Format |
|---|---|---|
| Import data from hydrometric stations to DB | Bash, PHP | PostgreSQL data |
| Discharge calculus | J2EE, JAX-RS | JSON, CSV |
| Import GloFAS forecast data provider | Bash, J2EE, JAX-RS | PostgreSQL data |
| GloFAS forecast data optimization | J2EE, JAX-RS, PL/pgSQL ? | JSON, CSV |
| Import data from World-Wide Hype data provider | J2EE, JAX-RS | PostgreSQL data |
| World-Wide Hype data optimization | J2EE, JAX-RS, PL/pgSQL ? | JSON, CSV |
| Extract geographic structural layers | J2EE-JAX-RS /WMS | GeoJSON, SHP |
| Extract flood scenario layers | J2EE-JAX-RS, PostGIS | GeoJSON, SHP, PNG |
| Automatic report generator | PHP | |
| Data output generator | PHP, J2EE, JAX-RS | JSON, CSV, PDF Excel, PNG |
| Capabilities | Description |
|---|---|
| Visualization | Discharge and water level data/forecast/risk scenario |
| GeoAnalysis/processing | Planned for the next version |
| Reporting | Bulletins: automatic update |
| Search and discovery | Data set, documentations, geographic layer |
| Alert and notifications | Automatic internal alert; notification to national/local stakeholders |
| Collaboration | Universities, research centers, national hydrological Institutions, international cooperation projects |
| Content management | Metadata and documentation (in charge of system administrator) |
| Resource management | Resource allocation (in charge of system administrator) |
| Data management | In charge of system administrator or profiled users with API |
| Decision support | Link to local planning documentation |
| IT security | Conform to CNR and GDPR policy |
| Other | Link to the reference project ANADIA 2 Blog |
| Month | Dataset (Records) | Expected % | FileFTP (ΔT = 1 h) | Expected % | GloFAS (Records) | Expected % | WWH (Records) | Expected % |
|---|---|---|---|---|---|---|---|---|
| Jun | 720 | 100 | 677 | 94 | 30 | 100 | 16 | 53 |
| Jul | 744 | 100 | 711 | 96 | 31 | 100 | 7 | 23 |
| Aug | 743 | 100 | 638 | 86 | 31 | 100 | 25 | 81 |
| Sept | 720 | 100 | 664 | 92 | 30 | 100 | 22 | 73 |
| Month | Dataset (Records) | Expected % | FileFTP (ΔT = 1 h) | Expected % | GloFAS (Records) | Expected % | WWH (Records) | Expected % |
|---|---|---|---|---|---|---|---|---|
| Jun | 563 | 78 | 390 | 54 | 30 | 100 | 16 | 53 |
| Jul | 744 | 100 | 577 | 78 | 31 | 100 | 7 | 23 |
| Aug | 560 | 75 | 350 | 47 | 31 | 100 | 25 | 81 |
| Sept | 544 | 76 | 305 | 42 | 30 | 100 | 22 | 73 |
| Threshold Q (m3s−1) | GK Hours | GK Days | BB Hours | BB Days |
|---|---|---|---|---|
| 600 | 1540 | 64 | 1565 | 65 |
| 800 | 1251 | 52 | 1302 | 54 |
| 1500 | 0 | 0 | 106 | 4 |
| Type of Information | July | August | September | October | Total |
|---|---|---|---|---|---|
| 1 day weather forecasts | 62 | 62 | 58 | 182 | |
| 3 days weather forecasts | 10 | 17 | 23 | 50 | |
| SLAPIS bulletins | 8 | 9 | 5 | 22 | |
| SLAPIS Posts | 11 | 16 | 9 | 36 | |
| SLAPIS information notes | 4 | 7 | 2 | 1 | 14 |
| DGRE National Alert | 3 | 3 | |||
| Total | 95 | 113 | 97 | 1 | 307 |
Publisher’s Note: MDPI stays neutral with regard to jurisdictional claims in published maps and institutional affiliations. |
© 2022 by the authors. Licensee MDPI, Basel, Switzerland. This article is an open access article distributed under the terms and conditions of the Creative Commons Attribution (CC BY) license (https://creativecommons.org/licenses/by/4.0/).
Share and Cite
De Filippis, T.; Rocchi, L.; Massazza, G.; Pezzoli, A.; Rosso, M.; Housseini Ibrahim, M.; Tarchiani, V. Hydrological Web Services for Operational Flood Risk Monitoring and Forecasting at Local Scale in Niger. ISPRS Int. J. Geo-Inf. 2022, 11, 236. https://doi.org/10.3390/ijgi11040236
De Filippis T, Rocchi L, Massazza G, Pezzoli A, Rosso M, Housseini Ibrahim M, Tarchiani V. Hydrological Web Services for Operational Flood Risk Monitoring and Forecasting at Local Scale in Niger. ISPRS International Journal of Geo-Information. 2022; 11(4):236. https://doi.org/10.3390/ijgi11040236
Chicago/Turabian StyleDe Filippis, Tiziana, Leandro Rocchi, Giovanni Massazza, Alessandro Pezzoli, Maurizio Rosso, Mohamed Housseini Ibrahim, and Vieri Tarchiani. 2022. "Hydrological Web Services for Operational Flood Risk Monitoring and Forecasting at Local Scale in Niger" ISPRS International Journal of Geo-Information 11, no. 4: 236. https://doi.org/10.3390/ijgi11040236
APA StyleDe Filippis, T., Rocchi, L., Massazza, G., Pezzoli, A., Rosso, M., Housseini Ibrahim, M., & Tarchiani, V. (2022). Hydrological Web Services for Operational Flood Risk Monitoring and Forecasting at Local Scale in Niger. ISPRS International Journal of Geo-Information, 11(4), 236. https://doi.org/10.3390/ijgi11040236

