Evaluation of Community Livability Using Gridded Basic Urban Geographical Data—A Case Study of Wuhan
Abstract
:1. Introduction
2. Materials and Methods
2.1. Study Area
2.2. Data and Data Processing
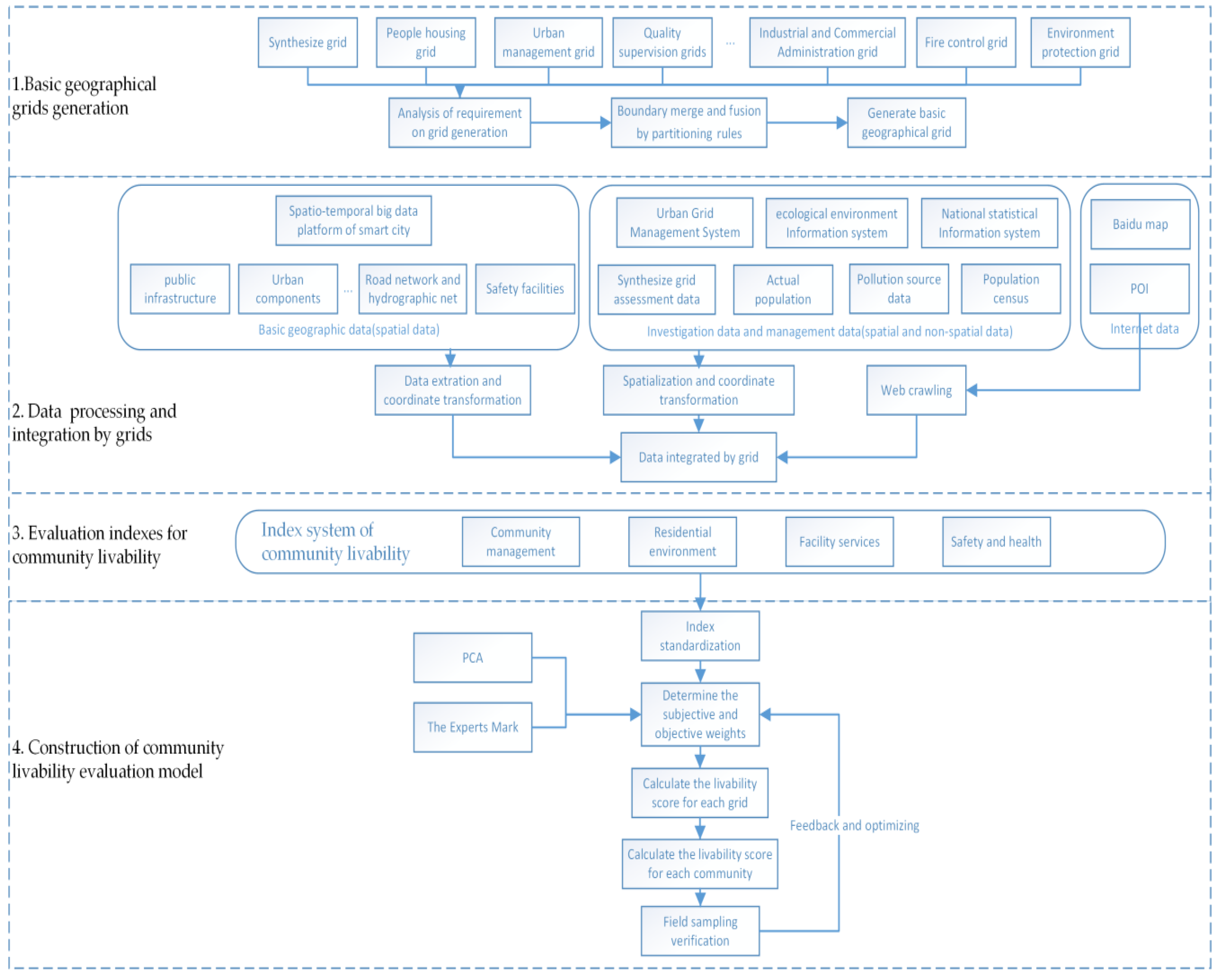
2.2.1. Basic Geographical Grids Generated by Integrating Domain-Specific Grids
Requirements on Grid Generation
Partitioning Rules
- (1)
- Accuracy of spatial data. The spatial partitioning of geographical grids needs to be in the same coordinate system with urban basic geographical information, so as to keep the consistency of spatial reference.
- (2)
- Boundary stability. The partition of the basic geographic grid should cover the whole space without gaps or overlaps and minimize the changes in the original grid boundary as much as possible. In this way, the grid is relatively stable and easy to maintain.
- (3)
- Identification and classification. The residential content inside the grid should be homogenous. The land use type inside the grid shall be the same one as far as possible, with significant characteristics.
- (4)
- Geographical integrity. The grid boundary must not split geographical features and urban facilities like water resources, transportations, and buildings.
- (5)
- Balancing management capacities. Multiple factors need to be coordinated in each grid. The public infrastructure allocation and urban management capacity in each grid should be balanced.
Basic Grid Generation
2.2.2. Data Processing and Data Integration with Reference to Basic Grids
- Extraction of spatial entity
- 2.
- Spatialization of survey data
2.3. Evaluation Indexes for Community Livability
- (1)
- Community management
- (2)
- Residential environment
- (3)
- Facility services
- (4)
- Safety and health
2.4. Construction of Community Livability Evaluation Model
2.4.1. Evaluation Index Quantification
- Index standardization
- 2.
- Calculate the correlation matrix Z and covariance matrix R
- 3.
- From the covariance matrix R, the eigenvalues and eigenvectors eij are calculated by factor analysis of Statistical Product and Service Solutions (SPSS). The principal component contribution rate Mi and cumulative contribution rates Ni are calculated by extraction of factor analysis of SPSS. As the cumulative contribution rate of the eigenvalues is 85–95%, correspondingly 18 principal components are selected.
2.4.2. Determine the Comprehensive Weight
2.4.3. Calculation of Livability Score
3. Results
3.1. Space Partition: Basic Grids
3.2. Results of Community Livability Index
3.3. Evaluation of Community Livability
4. Analysis and Discussion
4.1. Spatial Pattern
4.2. Spatial Heterogeneity of Community Livability
4.3. Validation and Uncertainty
- (1)
- Validation of grouping communities. The uncertainty of community livability evaluation exists in multiple aspects of index system, index scores, evaluation, data accuracy, data standardization, weighting. To test the truth of livability evaluation, we perform field surveying about the grouping communities of high, middle, and low livability scores (Table 5).
- (2)
- Spatial scale effects. Moreover, the modifiable area unit problem (MAUP) exists objectively [38]. Following that, the evaluation results of grid- and community-scales in Figure 5 show that granularity and partition affect the livability scores. Multiple scales or the optimal scale of data and analysis are in demand.
4.4. Overall Comparison and Advantages
5. Conclusions
- (1)
- The basic grid organizes and integrates the data of various management semantics in a smart city. It expresses the differences in public facilities and resources configuration needs within communities. Judging from the results of livability evaluation, this method is sensitive for revealing the potential short come and demands of public resources and services within community boundaries and provides a feasible technical method for urban modernization governance. Based on the study of Wuhan, it provides technical routes and experiences for more areas to integrate government data, improving the accuracy and time-efficiency of livability evaluation.
- (2)
- Urban basic grid partition helps to identify the spatial pattern of livability from the difference within the community. From the results, spatial cluster of community livability is at the 99% confidence level by Z value > 2.58, p-value < 0.01. According to the four dimensions, community management and safety and health have obvious high-value clusters and low-value clusters separately, while the residential environment and facility service have no obvious spatial cluster phenomenon in Figure 8. The spatial heterogeneity of livability was affected by location, facility service, and size of the grids.
- (3)
- The overall livability of the study area is good by the average livability index of 67.68. The quality of the environment and security dimension were better than those of residence and facility dimension by the score at 74.49 and 77.76. 33.5% of communities were over average livability score and were located in the center of the study area. Surrounding areas in poor livability mainly expose the lack of livability of communities located in industrial areas. Factors’ effects on community livability need more discussion.
Author Contributions
Funding
Data Availability Statement
Acknowledgments
Conflicts of Interest
Appendix A. Indicators of Community Livability
| Dimension | Criterion | Index | Meaning | Data Source |
| Community management | Residential district level | Residential district level | Residence district grade, equal “level one, level two, level three, level four” [34] | Spatial-temporal big data platform of smart city |
| Public service management | Public sentiment | Public opinion complaints/community area | Internet | |
| Residence environment | Natural environment | Influence of water system | Impact area of water system/total area of community | Ecological environmental information system |
| Noise impact area of the main road network | Impact area of the noise of main road network/total area of community | |||
| Greening rate | Green area/residential district area | Internet | ||
| Pollution impact of industrial areas | Industrial pollution area/total community area | Ecological environmental information system | ||
| Built environment | Floor area ratio | Residential building area/residential district area | Spatial-temporal big data platform of smart city | |
| Building age | Building constructing date | |||
| Facilities service | Transportation | Proportion of service area coverage at bus stops | Community area covered by bus stop within a 300-m radius/total community area | Spatial-temporal big data platform of smart city |
| Proportion of service area coverage of the metro station | Community area covered by the metro station within a 500-m radius/total community area | Spatial-temporal big data platform of smart city | ||
| Proportion of parking service area coverage | Community area covered by parking within a 500-m radius/total community area | Spatial-temporal big data platform of smart city | ||
| Business services | Proportion of service area coverage of convenience stores | Community area covered by convenience stores within a 100-m radius/total community area | Baidu POI | |
| Proportion of supermarket service area coverage | Community area covered by supermarket within a 500-m radius/total community area | Baidu POI | ||
| Proportion of service area coverage in the shopping center | Community area covered by shopping center within a 1000-m radius/total community area | Baidu POI | ||
| Education services | Proportion of kindergarten service area coverage | Community area covered by kindergarten within a 300-m radius/total community area | Spatial-temporal big data platform of smart city | |
| Proportion of primary school service area coverage | Community area covered by a primary school within a 500-m radius/total community area | Spatial-temporal big data platform of smart city | ||
| Proportion of middle school service area coverage | Community area covered by a middle school within a 1000-m radius/total community area | Spatial-temporal big data platform of smart city | ||
| Cultural and sports services | Proportion of park square service area coverage | Community area covered by park square within a 1000-m radius/total community area | Spatial-temporal big data platform of smart city | |
| Proportion of cultural facilities service area coverage | Community area covered by cultural facilities within a 1000-m radius/total community area | Spatial-temporal big data platform of smart city | ||
| Proportion of sports facilities service area coverage | Community area covered by sports facilities within a 1000-m radius/total community area | Spatial-temporal big data platform of smart city | ||
| Medical services | Proportion of clinic service area coverage | Community area covered by clinic within a 300-m radius/total community area | Spatial-temporal big data platform of smart city | |
| Proportion of community health service area coverage | Community area covered by community health service center within a 500-m radius/total community area | Spatial-temporal big data platform of smart city | ||
| Proportion of large hospitals service area coverage | Community area covered by the large hospital within a 1000-m radius/total community area | Spatial-temporal big data platform of smart city | ||
| Safety and health | Community public security | Proportion of special personnel | Number of unsafe population in the community/total population in the community | Urban grid management system and demographic census |
| Electronic monitoring density | Number of electronic road monitoring/road length | Urban grid management system | ||
| Community assessment | Community management assessment | Community comprehensive management assessment results | Urban grid management system |
Appendix B. Indexes and Associated Weight Values Used in This Study
| Index | Subjective Weight Values | Objective Weight Values | Comprehensive Weight Values |
| Residential district level | 0.03 | 0.20 | 0.06 |
| Public sentiment | 0.02 | 0.10 | 0.03 |
| Influence of water system | 0.03 | 0.04 | 0.01 |
| Noise impact area of the main road network | 0.07 | 0.04 | 0.06 |
| Greening rate | 0.03 | 0.04 | 0.03 |
| Pollution impact of industrial areas | 0.04 | 0.04 | 0.04 |
| Floor area ratio | 0.01 | 0.08 | 0.03 |
| Building age | 0.02 | 0.07 | 0.03 |
| Proportion of service area coverage at bus stops | 0.04 | 0.02 | 0.04 |
| Proportion of service area coverage of the metro station | 0.04 | 0.02 | 0.05 |
| Proportion of parking service area coverage | 0.01 | 0.01 | 0.01 |
| Proportion of service area coverage of convenience stores | 0.02 | 0.03 | 0.02 |
| Proportion of supermarket service area coverage | 0.05 | 0.02 | 0.05 |
| Proportion of service area coverage in the shopping centre | 0.04 | 0.01 | 0.04 |
| Proportion of kindergarten service area coverage | 0.07 | 0.02 | 0.06 |
| Proportion of primary school service area coverage | 0.05 | 0.02 | 0.04 |
| Proportion of middle school service area coverage | 0.05 | 0.02 | 0.04 |
| Proportion of park square service area coverage | 0.01 | 0.04 | 0.02 |
| Proportion of cultural facilities service area coverage | 0.04 | 0.01 | 0.04 |
| Proportion of sports facilities service area coverage | 0.07 | 0.01 | 0.06 |
| Proportion of clinic service area coverage | 0.06 | 0.02 | 0.05 |
| Proportion of community health service area coverage | 0.04 | 0.02 | 0.03 |
| Proportion of large hospitals service area coverage | 0.05 | 0.02 | 0.05 |
| Proportion of special personnel | 0.06 | 0.02 | 0.05 |
| Electronic monitoring density | 0.00 | 0.03 | 0.01 |
| Community management assessment | 0.05 | 0.05 | 0.05 |
References
- Fang, C.; Yu, D. China’s New Urbanization: Developmental Paths, Blueprints and Patterns; Springer and Science Press Ltd.: Berlin/Heidelberg, Germany, 2016; pp. 14–18. [Google Scholar] [CrossRef]
- International Institute for Sustainable Development. Sustainable Development Goals Report 2020; Department of Economic and Social Affairs Press: New York, NY, USA, 2021; pp. 46–47. [Google Scholar]
- Zhan, D.; Kwan, M.P.; Zhang, W.; Fan, J.; Yu, J.; Dang, Y. Assessment and determinants of satisfaction with urban livability in China. Cities 2018, 79, 92–101. [Google Scholar] [CrossRef]
- Zhang, W.Z. Index system and method of residential environmental evaluation in inner cities. Sci. Geogr. Sin. 2007, 27, 17–23. [Google Scholar]
- Howard, E. Garden Cities of Tomorrow; Swan Sonnenschein & Co Ltd.: London, UK, 1902; p. 26. [Google Scholar] [CrossRef]
- Kashef, M. Urban livability across disciplinary and professional boundaries. Front. Archit. Res. 2016, 5, 239–253. [Google Scholar] [CrossRef] [Green Version]
- Giannousopoulou, M.I. Enhancing the livability of urban blocks by assessing and improving the microclimate in the Mediterranean: The case of Peristeri, Athens. Master Thesis, HafenCity University Hamburg, Hamburg, Germany, 2016. [Google Scholar]
- Norouzian-Maleki, S.; Bell, S.; Hosseini, S.B.; Faizi, M. Developing and testing a framework for the assessment of neighbourhood livability in two contrasting countries: Iran and Estonia. Ecol. Indic. 2015, 48, 263–271. [Google Scholar] [CrossRef] [Green Version]
- AtKisson, A. Developing indicators of sustainable community: Lessons from sustainable Seattle. Environ. Impact Assess. Rev. 1996, 16, 337–350. [Google Scholar] [CrossRef]
- Khorasani, M.; Zarghamfard, M. Analyzing the Impacts of Spatial Factors on Livability of Peri-Urban Villages. Soc. Indic. Res. Int. Interdiscip. J. Qual. Life Meas 2018, 136, 693–717. [Google Scholar] [CrossRef]
- Wei, Z.; Chiu, R.L.H. Livability of subsidized housing estates in marketized socialist China: An institutional interpretation. Cities. 2018, 83, 108–117. [Google Scholar] [CrossRef]
- Li, S.; Yang, Z.Z. The contents and index system of evaluating livable community for urban elderly. Northwest. Popul. 2012, 33, 17–21. [Google Scholar]
- Miller, H.J.; Witlox, F.; Tribby, C.P. Developing context-sensitive livability indicators for transportation planning: A measurement framework. J. Transp. Geography. 2013, 26, 51–64. [Google Scholar] [CrossRef] [Green Version]
- Onnom, W.; Tripathi, N.; Nitivattananon, V.; Ninsawat, S. Development of a liveable city index (LCI) using multi criteria geospatial modelling for medium class cities in developing countries. Sustainability 2018, 10, 520. [Google Scholar] [CrossRef] [Green Version]
- Lu, J. Building a New Community: A Study of Community Governance in Chinese Cities; Peking University Press: Beijing, China, 2019; pp. 136–138. [Google Scholar]
- Zhang, W.Z. Theoretical research of the livable city construction and its practice reflection in China. Urban Plan. Int. 2016, 31, 1–6. [Google Scholar] [CrossRef]
- Khorrami, Z.; Ye, T.; Sadatmoosavi, A. The Indicators and Methods used for Measuring Urban Liveability: A Scoping Review. Rev. Environ. Health 2021, 36. [Google Scholar] [CrossRef]
- Zhang, Y.; Li, Q.Z.; Wang, H.Y.; Du, X.; Huang, H.P. Community scale livability evaluation integrating remote sensing, surface observation and geospatial big data. Int. J. Appl. Earth Obs. Geoinf. 2019, 80, 173–186. [Google Scholar] [CrossRef]
- Zhang, W.Z.; He, J.; Chen, L. Method System of Urban Physical Examination for High Quality Development in China. Sci. Geogr. Sin. 2021, 41, 1–12. [Google Scholar]
- Chen, J.P.; Zhang, Y.; Yu, Y.J. Effect of MAUP in spatial autocorrelation. Acta A Geogr. Sin. 2011, 66, 1597–1606. [Google Scholar]
- Wuhan Natural Resources and Planning Bureau. Wuhan 2049 Long-Term Development Strategic Plan; People’s Government of Wuhan City: Wuhan, China, 2014. [Google Scholar]
- Wuhan Bureau of Statistics. Wuhan Statistical Book 2020; Wuhan Bureau of Statistics: Wuhan, China, 2020. Available online: http://tjj.wuhan.gov.cn/ (accessed on 1 November 2021).
- Li, D.R.; Zhu, X.Y.; Gong, J.Y. From digital map to spatial information on grid: Thoughts on multi-level grid theory of spatial information. J. Wuhan Univ. (Inf. Sci. Ed.) 2003, 28, 642–650. [Google Scholar] [CrossRef]
- Ballas, D.; Tranmer, M. Happy people or happy places? A multi-level modelling approach to the analysis of happiness and well-being. Int. Reg. Sci. Rev. 2012, 35, 70–102. [Google Scholar] [CrossRef]
- China Urban Science Research Association. Livable City Chinese Scientific Evaluation Standard; China Urban Science Research Association: Beijing, China, 2007. [Google Scholar]
- Komeily, A.; Srinivasan, R.S. A need for balanced approach to neighborhood sustainability assessments: A critical review and analysis. Sustain. Cities Soc. 2015, 18, 32–43. [Google Scholar] [CrossRef]
- Wagner, F.; Caves, R. Community Livability: Issues and Approaches to Sustaining the Well-Being of People and Communities; Routledge: London, UK, 2012. [Google Scholar] [CrossRef]
- Long, Y.; Li, M.Y.; Li, J. Monitoring built environment of China with new data: Indicator system and case studies. Urban Dev. Stud. 2018, 25, 86–96. [Google Scholar]
- Giap, T.K.; Thye, W.W.; Aw, G. A new approach to measuring the livability of cities: The global livable cities index. World Rev. Sci. Technol. Sustain. Dev. 2014, 11, 176–196. [Google Scholar] [CrossRef] [Green Version]
- Peng, K.; Zhang, K.; Yan, H.H. Construction of evaluation index system of livable community in Wuhan based on multidisciplinary evaluation perspective. Urban. Archit. 2017, 26, 70–72. [Google Scholar]
- Arifwidodo, S.D.; Perera, R. Quality of life and compact development policies in Bandung, Indonesia. Appl. Res. Qual. Life 2011, 6, 159–179. [Google Scholar] [CrossRef]
- Govindan, K.; Rajendran, S.; Sarkis, J.; Murugesan, P. Multi criteria decision making approaches for green supplier evaluation and selection: A literature review. J. Clean. Prod. 2015, 98, 66–83. [Google Scholar] [CrossRef]
- Guangdong Bureau of Quality and Technical Supervision. Evaluation for the Construction of a Livable Community; DB44/T 1577-2015; Guangdong Bureau of Quality and Technical Supervision: Guangdong, China, 2015; pp. 1–2. [Google Scholar]
- Office of the Leading Group for the First National Geographical Census of the State Council. Contents and Indicators of National Geoinformation Survey; Surveying and Mapping Press: Beijing, China, 2013. [Google Scholar]
- Ministry of Housing and Urban-Rural Development of the People’s Republic of China. Standard for Urban Residential Area Planning and Design; GB 50180-2018; China Architecture & Building Press: Beijing, China, 2018. [Google Scholar]
- Zhu, L.K.; Guo, Y.Y.; Zhang, C.; Meng, J.J.; Ju, L.; Zhang, Y.S.; Tang, W.X. Assessing community-level livability using combined remote sensing and Internet-based big geospatial data. Remote Sens. 2020, 12, 4026. [Google Scholar] [CrossRef]
- Feizizadeh, B.; Jankowski, P.; Blaschke, T. A GIS based spatially-explicit sensitivity and uncertainty analysis approach for multi-criteria decision analysis. Comput. Geosci. 2014, 64, 81–95. [Google Scholar] [CrossRef] [PubMed] [Green Version]
- Kwan, M.P. How GIS can help address the uncertain geographic context problem in social science research. Ann. GIS 2012, 18, 245–255. [Google Scholar] [CrossRef]
- Chen Zeng Song, Y.; He, Q.S.; Shen, F.X. Spatially explicit assessment on urban vitality: Case studies in Chicago and Wuhan. Sustain. Cities Soc. 2018, 40, 296–306. [Google Scholar] [CrossRef]
- Min, L.; Xiong, B.N. Livable neighborhood planning strategies: Wuhan case. Planners 2012, 28, 18–23. [Google Scholar]











| Research Level | Evaluation Object | Evaluation Content |
|---|---|---|
| Macro level | Metropolis, city or urban area | Urban economy, culture, environment, education, and medical care of city. |
| Meso level | Administrative district, urban functional area or rural area | Regional geography, urban function, economic status, transportation, and public facility resources |
| Micro level | Community, residential quarter | Community management and service, community facility provision, public security, sense of community |
| Area Range of Communities (ha) | Number | Proportion | Area Range of Grids (ha) | Number | Proportion |
|---|---|---|---|---|---|
| 0–10 | 168 | 18.34% | 0–5 | 6462 | 83.90% |
| 10–30 | 353 | 38.54% | 5–10 | 571 | 7.41% |
| 30–120 | 286 | 31.22% | 10–30 | 391 | 5.08% |
| 120–400 | 93 | 10.15% | 30–120 | 192 | 2.49% |
| over 400 | 16 | 1.75% | 120–400 | 78 | 1.01% |
| over 400 | 8 | 0.10% |
| Min | Median | Quartile | Max | Average | Std | |
|---|---|---|---|---|---|---|
| Overall Livability | 66 | 72.62 | 77.19 | 90.84 | 67.68 | 17.51 |
| Residence Index | 50 | 67.02 | 90 | 100 | 64.03 | 24.52 |
| Environment Index | 72 | 76.62 | 82.92 | 93.85 | 74.49 | 16.74 |
| Security Index | 73 | 79.37 | 83.34 | 100 | 77.76 | 8.88 |
| Facility index | 50 | 69.94 | 80.20 | 99.93 | 62.10 | 25.81 |
| Livability Dimension | Spatial Relationships Modeling | Moran’s I Index | Z-Score | p-Value | Spatial Pattern |
|---|---|---|---|---|---|
| Residence management index | Inverse Distance | 0.13 | 17.34 | 0 | Clustered |
| Residence management index | Continuity edges and corners | 0.30 | 15.76 | 0 | Clustered |
| Environment index | Inverse Distance | 0.05 | 7.20 | 0 | Clustered |
| Environment index | Continuity edges and corners | 0.05 | 7.20 | 0 | Clustered |
| Facility index | Inverse Distance | 0.06 | 7.72 | 0 | Clustered |
| Facility index | Continuity edges and corners | 0.08 | 4.39 | 0 | Clustered |
| Security index | Inverse Distance | 0.28 | 37.14 | 0 | Clustered |
| Security index | Continuity edges and corners | 0.44 | 23.56 | 0 | Clustered |
| Community Name | livability Score | Area (Ha) | Grid | Population Density (Person/ha) | Community Surveyed |
|---|---|---|---|---|---|
| Wuhan Xintiandi Community | 87.39 | 36 | 10 | 120.7 | The high-class community built in 2009, adjacent to Jiangtan park and multi-functional commercial facilities. It is close to 2 subway lines, 13 primary and secondary schools and 1 Grade-A hospital. |
| Island Community | 76.70 | 25.9 | 5 | 137.28 | The Island community is an ordinary community built in 2002 with a good landscape, a floor area ratio of 1.05, and a greening rate of 45%. It is close to three subway stations, primary and secondary schools, and hospitals. |
| Danshuichi Village Community | 74.9 | 141.9 | 2 | 57.38 | This community is a general residential area built in 2004, including 396 buildings. The accessibility of facilities meets the daily need, but it lacks primary and secondary education facilities and large hospitals. |
| Wuyi Community | 29.1 | 30.6 | 1 | 25.12 | The Wuyi community is located in Qingshan District, the village in the city formed in 1997. There is a serious shortage of cultural, educational and commercial facilities and inconvenient transport while obvious air pollution problem. |
Publisher’s Note: MDPI stays neutral with regard to jurisdictional claims in published maps and institutional affiliations. |
© 2022 by the authors. Licensee MDPI, Basel, Switzerland. This article is an open access article distributed under the terms and conditions of the Creative Commons Attribution (CC BY) license (https://creativecommons.org/licenses/by/4.0/).
Share and Cite
Luo, Q.; Shu, H.; Zhao, Z.; Qi, R.; Huang, Y. Evaluation of Community Livability Using Gridded Basic Urban Geographical Data—A Case Study of Wuhan. ISPRS Int. J. Geo-Inf. 2022, 11, 38. https://doi.org/10.3390/ijgi11010038
Luo Q, Shu H, Zhao Z, Qi R, Huang Y. Evaluation of Community Livability Using Gridded Basic Urban Geographical Data—A Case Study of Wuhan. ISPRS International Journal of Geo-Information. 2022; 11(1):38. https://doi.org/10.3390/ijgi11010038
Chicago/Turabian StyleLuo, Qiong, Hong Shu, Zhongyuan Zhao, Rui Qi, and Youxin Huang. 2022. "Evaluation of Community Livability Using Gridded Basic Urban Geographical Data—A Case Study of Wuhan" ISPRS International Journal of Geo-Information 11, no. 1: 38. https://doi.org/10.3390/ijgi11010038
APA StyleLuo, Q., Shu, H., Zhao, Z., Qi, R., & Huang, Y. (2022). Evaluation of Community Livability Using Gridded Basic Urban Geographical Data—A Case Study of Wuhan. ISPRS International Journal of Geo-Information, 11(1), 38. https://doi.org/10.3390/ijgi11010038
