Assessing Earthquake Impacts and Monitoring Resilience of Historic Areas: Methods for GIS Tools
Abstract
:1. Introduction
2. Materials and Methods
- (Section 2.1) Assess earthquake-induced physical damages to the built environment of HAs;
- (Section 2.2) Assess the resulting impacts on an HA functions;
- (Section 2.3) Monitor the recovery of an HA essential functions over time and assess and compare the resilience achieved.
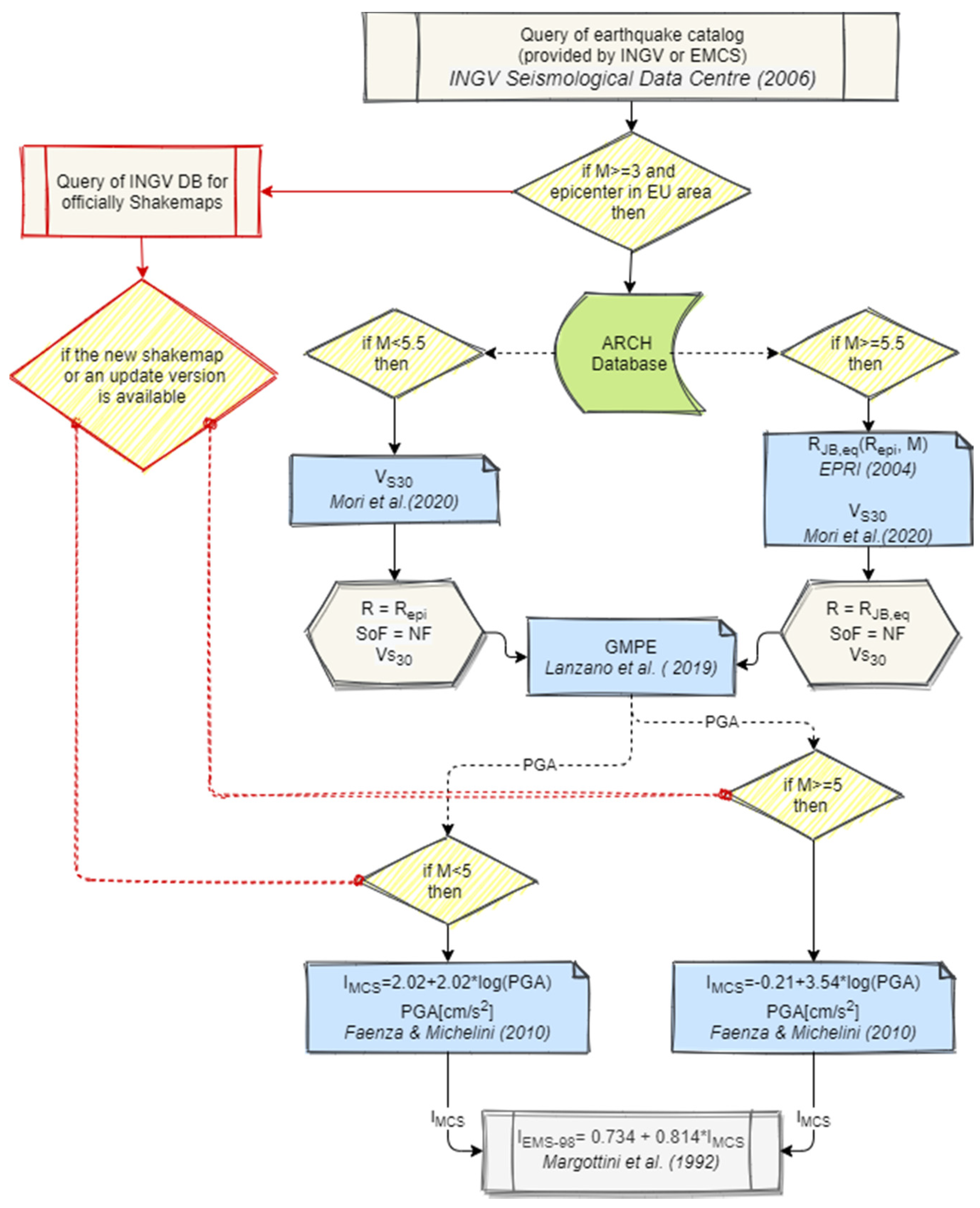
2.1. Assessing Earthquake-Induced Physical Damage on the Built Environment of Historic Areas
2.1.1. Assessing and Representing Seismic Hazard
- Characterization of the specific earthquake event under analysis: i.e., hypocenter location and characteristics of the seismogenic source (i.e., location and characteristics of faults or fault systems) that has generated the earthquake (for a historic event) or that might generate the earthquake (for user-defined scenarios): the magnitude of the energy that has been released (for a real event) or that can potentially be released (for user-defined events);
- Characterization of specific local site conditions that might lead to amplification, i.e., to an increase in the size of the ground motion;
- Selection and implementation of a Ground Motion Prediction Equation (GMPE), i.e., attenuation relations, describing how the earthquake ground motion decreases as the distance between the earthquake source and the site under analysis increases while accounting for possible amplification due to the ground propagation properties (point 2, above).

2.1.2. Classifying the Exposure in the Built Environment
2.1.3. Assessing the Seismic Vulnerability of Cultural Heritage Buildings
2.2. Assessing Resulting Impacts on Functions of Historic Areas
- KPISCA, the ratio of citizens within the total local population engaged in social-cohesion activities (SCA);
- KPIIBA, the ratio of citizens within the total local population engaged in identity building activities (IBA).
- KPICGDP, monitoring the Contribution of Cultural Gross Domestic Product (CGDP) from cultural activities or from the culture sector in general, Equation (5);
- KPICEP, monitoring the Cultural Employment (CEP), i.e., the ratio of citizens engaged in cultural and creative employment occupations within the total employed population in a given site, Equation (6).
2.3. Monitoring Resilience of Historic Areas
- RO is the resilience origin, i.e., the starting point after the crises event, providing a measure of the extent of the KPI loss to be recovered, Equation (8);
- RRi is the resilience rate, providing a measure of the effectiveness of each i stepwise intervention, Equation (9);
- RA is the resilience area, providing the overall quantification of the effectiveness of the interventions to the recovery of the KPI over time, Equation (11).
3. Results
3.1. ARCH DSS Software Architecture
- GUI viewers provide dedicated GIS viewers with different layers including seismic vulnerability, physical damage, functional impact, social and economic consequences, and intangible value losses;
- GUI widgets allow the user to define the characteristic of the simulation to be run, e.g., simulations of real events versus user-defined events; deterministic versus probabilistic simulations and definitions of the specific characteristics of the event to be simulated (e.g., for deterministic events, coordinates of the epicenter, hypocentral depth, magnitude; for probabilistic events, the selected return period); selection of the scale of analysis, e.g., territorial versus local; selection of the minimum unit of analysis, i.e., single building versus census, borough or municipal area; selection of the specific exposed asset under analysis; selection of the phase to be simulated, such as pre-event emergency management and post-event recovery and reconstruction.
- Simulated hazard assessment service: this service allows the assessment of hazards either in a deterministic way (end-user defined event and/or replication of occurred events) to be used for impact scenario or in a stochastic way, to be used as risk scenario;
- Real time hazard assessment service: this service allows the assessment of hazard maps in real time for an on-going event, provided the availability of the required information to characterize the event (e.g., for generating ground-motion maps after an earthquake, it is necessary to know the coordinates of the earthquake epicenter or hypocenter and the event magnitude; for generating a pluvial flooding map, mm/h, digital elevation model, and characteristics of the drainage system);
- Physical damage scenario assessment Manager: this service allows the prediction of (physical) damage scenarios for historic areas based on the hazard outputs from the hazard assessment services and the vulnerability of exposed objects (example see Figure 2 and Figure 9);
- Impact and consequence prediction manager: this service estimates physical functional (including cascading effects) impacts on historical areas and related systems (e.g., ecosystems, social systems, and intangible value systems connected to historic areas) considering the natural, social, and built environments they are embedded in as well as (inter)dependencies with critical infrastructures.
- Data access manager: this component implements the procedures necessary to gather data coming from external sources on a 24/7 basis, such as meteorological data needed to feed models and simulations;
- GeoPlatform interaction service: this service is responsible for login and logout functions and the uploading of user data;
- Security and user account manager: this service is responsible for managing user accounts and controlling access to the data.
- Public GeoPlatform DB: this database stores GIS layers (such as territorial, socio-economical, and technological infrastructure data) compliant with INfrastructure for SPatial InfoRmation in Europe (INSPIRE) and Open Geospatial Consortium (OGC) standards;
- Private local DB: this database contains information specific to each historic area. For each of those, a separate DSS instance will be created. “Local” here refers to the historic area;
- General DB: this database contains data common for all instances.
3.2. Implementation of ARCH DSS in Camerino-S.Severino HA
4. Discussion and Conclusions
- Before the occurrence of an earthquake event, to plan for mitigation actions aiming to reduce possible future impacts;
- In the aftermath of a seismic event, to inform and support the emergency management phase by providing first responders the estimation of the location and extent of damages and impacts for a timely, effective, and efficient allocation of resources;
- After an event, to support resilience building and build back better policies and strategies.
Author Contributions
Funding
Acknowledgments
Conflicts of Interest
References
- United Nations Educational, Scientific and Cultural Organization (UNESCO). Recommendation on the Historic Urban Landscape, Including a Glossary of Definitions. Available online: https://whc.unesco.org/uploads/news/documents/news-1026-1.pdf (accessed on 26 January 2021).
- Organisations for Security and Coperation in Europe (OSCE). Guidebook on Standard for Drafting Cultural Heritage Management Plan 2020. Available online: https://www.osce.org/files/f/documents/2/d/461188.pdf (accessed on 26 January 2021).
- UN General Assembly. Transforming Our World: The 2030 Agenda for Sustainable Development. 21 October 2015. A/RES/70/1. Available online: https://www.refworld.org/docid/57b6e3e44.html (accessed on 26 January 2021).
- United Nations International Strategy for Disaster Reduction (UNISDR). Sendai Framework for Disaster Risk Reduction 2015–2030. 2015. Available online: https://www.undrr.org/publication/sendai-framework-disaster-risk-reduction-2015-2030 (accessed on 28 December 2020).
- Pecchioli, L.; Panzera, F.; Poggi, V. Cultural heritage and earthquakes: Bridging the gap between geophysics, archaeoseismology and engineering. J. Seismol. 2020, 24, 725–728. [Google Scholar] [CrossRef]
- Federal Emergency Management Agency (FEMA). HAZUS99 Technical Manual; Service Release 2; FEMA: Washington, DC, USA, 2001. [Google Scholar]
- Ravankhah, M.; De Wit, R.; Argyriou, A.V.; Chliaoutakis, A.; Revez, M.J.; Birkmann, J.; Žuvela-Aloise, M.; Sarris, A.; Tzigounaki, A.; Giapitsoglou, K. Integrated Assessment of Natural Hazards, Including Climate Change’s Influences, for Cultural Heritage Sites: The Case of the Historic Centre of Rethymno in Greece. Int. J. Disaster Risk Sci. 2019, 10, 343–361. [Google Scholar] [CrossRef] [Green Version]
- Newman, J.P.; Maier, H.R.; Riddell, G.A.; Zecchin, A.; Daniell, J.E.; Schaefer, A.M.; van Delden, H.; Khazai, B.; O’Flaherty, M.J.; Newland, C.P. Review of literature on decision support systems for natural hazard risk reduction: Current status and future research directions. Environ. Model. Softw. 2017, 96, 378–409. [Google Scholar] [CrossRef]
- Matassoni, L.; Fiaschi, A.; Giovinazzi, S.; Pollino, M.; La Porta, L.; Rosato, V. A geospatial decision support tool for seismic risk management: Florence (Italy) case study. In Computational Science and Its Applications—ICCSA 2017; Lecture Notes in Computer Science, Part II, LNCS 10405; Springer International Publishing: Cham, Switzerland, 2017; pp. 278–293. [Google Scholar]
- Bocchini, G.M.; Pomonis, A.; So, E.; King, A.B.; Giovinazzi, S. The GEM Earthquake Consequences Database and New Zealand’s Contributions. 2014 NZSEE Conference. Available online: https://www.researchgate.net/publication/283934626_The_GEM_earthquake_consequences_database_and_New_Zealand’s_contributions (accessed on 17 February 2021).
- Vecere, A.; Monteiro, R.; Ammann, W.J.; Giovinazzi, S.; Santos, R.H.M. Predictive models for post disaster shelter needs assessment. Int. J. Disaster Risk Reduct. 2017, 21, 44–62. [Google Scholar] [CrossRef]
- Balbi, A.; Galasco, S.; Giovinazzi, S.; Lagormarsino, S.; Parodi, S. “Scenario Sismico”: A Tool For Real Time Damage Scenarios. In Proceedings of the First European Conference on Earthquake Engineering and Seismology, Geneva, Switzerland, 3–8 September 2006; p. 912. [Google Scholar]
- Pollino, M.; Fattoruso, G.; La Porta, L.; Della Rocca, A.B.; James, V. Collaborative Open Source Geospatial Tools and Maps Supporting the Response Planning to Disastrous Earthquake Events. Future Internet 2012, 4, 451–468. [Google Scholar] [CrossRef]
- Steiniger, S.; Hunter, A.J.S. Free and Open Source GIS Software for Building a Spatial Data Infrastructure. In Geospatial Free and Open Source Software in the 21st Century; Bocher, E., Neteler, M., Eds.; Springer: Berlin/Heidelberg, Germany, 2011; pp. 247–261. [Google Scholar]
- Coletti, A.; De Nicola, A.; Di Pietro, A.; La Porta, L.; Pollino, M.; Rosato, V.; Vicoli, G.; Villani, M.L. A comprehensive system for semantic spatiotemporal assessment of risk in urban areas. J. Conting. Crisis Manag. 2020, 28, 178–193. [Google Scholar] [CrossRef]
- Pollino, M.; Cappucci, S.; Giordano, L.; Iantosca, D.; De Cecco, L.; Bersan, D.; Rosato, V.; Borfecchia, F. Assessing Earthquake-Induced Urban Rubble by Means of Multiplatform Remotely Sensed Data. ISPRS Int. J. Geo-Inf. 2020, 9, 262. [Google Scholar] [CrossRef] [Green Version]
- International Strategy for Disaster Reduction (ISDR). Hyogo framework for action 2005–2015: Building the resilience of nations and communities to disasters. In Proceedings of the World Conference on Disaster Reduction, Kobe, Japan, 18–22 January 2005. [Google Scholar]
- Almufti, I.; Willford, M. Resilience-Based Earthquake Design (REDi) Rating System; Version 1.0; Arup: London, UK, 2013. [Google Scholar]
- Renschler, C.S.; Frazier, A.E.; Arendt, L.A.; Cimellaro, G.P.; Reinhorn, A.M.; Bruneau, M. A Framework for Defining and Measuring Resilience at the Community Scale: The PEOPLES Resilience Framework; MCEER: Buffalo, NY, USA, 2010. [Google Scholar]
- Giovinazzi, S. The Vulnerability Assessment and the Damage Scenario in Seismic Risk Analysis. Ph.D. Thesis, University of Florence (I) and TU-Braunschweig (D), Florence, Italy, 2005. [Google Scholar]
- Lagomarsino, S.; Giovinazzi, S. Macroseismic and mechanical models for the vulnerability and damage assessment of current buildings. Bull. Earthq. Eng. 2006, 4, 415–443. [Google Scholar] [CrossRef]
- D’Ayala, D.; Speranza, E. Definition of Collapse Mechanisms and Seismic Vulnerability of Historic Masonry Buildings. Earthq. Spectra 2003, 19, 479–509. [Google Scholar] [CrossRef]
- Del Gaudio, C.; De Martino, G.; Di Ludovico, M.; Manfredi, G.; Prota, A.; Ricci, P.; Verderame, G.M. Empirical fragility curves for masonry buildings after the 2009 L’Aquila, Italy, earthquake. Bull. Earthq. Eng. 2019, 17, 6301–6330. [Google Scholar] [CrossRef]
- Rossetto, T.; D’Ayala, D.; Ioannou, I.; Meslem, A. Evaluation of existing fragility curves. In SYNER-G: Typology Definition and Fragility Functions for Physical Elements at Seismic Risk, Buildings, Lifelines, Transportation Networks and Critical Facilities 2014; Pitilakis, K., Crowley, H., Kaynia, A.M., Eds.; Springer Science + Business Media: Dordrecht, The Netherlands, 2014. [Google Scholar]
- Rosti, A.; Rota, M.; Penna, A. Empirical fragility curves for Italian URM buildings. Bull. Earthq. Eng. 2021, 19, 3057–3076. [Google Scholar] [CrossRef]
- Eads, L.; Miranda, E.; Krawinkler, H.; Lignos, D.G. An efficient method for estimating the collapse risk of structures in seismic regions. Earthq. Eng. Struct. Dyn. 2013, 42, 25–41. [Google Scholar] [CrossRef]
- Dolce, M.; Prota, A.; Borzi, B.; da Porto, F.; Lagomarsino, S.; Magenes, G.; Moroni, C.; Penna, A.; Polese, M.; Speranza, E.; et al. Seismic risk assessment of residential buildings in Italy. Bull. Earthq. Eng. 2021, 19, 2999–3032. [Google Scholar] [CrossRef]
- Ceroni, F.; Caterino, N.; Vuoto, A. Simplified Seismic Vulnerability Assessment Methods: A Comparative Analysis with Reference to Regional School Building Stock in Italy. Appl. Sci. 2020, 10, 6771. [Google Scholar] [CrossRef]
- Grünthal, G. European Macroseismic Scale 1998. In Chaiers du Centre Europèen de Gèodynamique et de Seismologie; Grünthal, G., Musson, R.M.W., Schwarz, J., Stucchi, M., Eds.; Conseil de l’Europe: Luxemburg, 1998; Volume 15, 100p, ISBN 2-87977-008-4. [Google Scholar]
- Romis, F.; Caprili, S.; Salvatore, W.; Ferreira, T.M.; Lourenço, P.B. An Improved Seismic Vulnerability Assessment Approach for Historical Urban Centres: The Case Study of Campi Alto di Norcia, Italy. Appl. Sci. 2021, 11, 849. [Google Scholar] [CrossRef]
- Bernardini, A.; Lagomarsino, S. The seismic vulnerability of architectural heritage. In Proceedings of the Institution of Civil Engineers Structures & Buildings; Volume 161, pp. 171–181. Available online: https://www.researchgate.net/publication/245408732_The_seismic_vulnerability_of_architectural_heritage (accessed on 26 January 2021). [CrossRef]
- Beyreuther, M.; Barsch, R.; Krischer, L.; Megies, T.; Behr, Y.; Wassermann, J. ObsPy: A Python Toolbox for Seismology. Seismol. Res. Lett. 2010, 81, 530–533. [Google Scholar] [CrossRef] [Green Version]
- Megies, T.; Beyreuther, M.; Barsch, R.; Krischer, L.; Wassermann, J. ObsPy—What can it do for data centers and observatories? Ann. Geophys. 2011, 54, 47–58. [Google Scholar] [CrossRef]
- EMSC Seismic Portal. Available online: https://www.emsc-csem.org/Project/#seismic (accessed on 30 November 2020).
- INGV Seismological Data Centre. Rete Sismica Nazionale (RSN). Istituto Nazionale di Geofisica e Vulcanologia (INGV), Italy. 1 January 2006. Available online: http://cnt.rm.ingv.it/instruments/network/IV (accessed on 6 May 2021).
- FDSN Services. Available online: http://fdsn.org/services/ (accessed on 30 November 2020).
- Guidoboni, E.; Ferrari, G.; Tarabusi, G.; Sgattoni, G.; Comastri, A.; Mariotti, D.; Ciuccarelli, C.; Bianchi, M.G.; Valensise, G. CFTI5Med, the new release of the catalogue of strong earthquakes in Italy and in the Mediterranean area. Sci. Data 2019, 6, 80. [Google Scholar] [CrossRef]
- Stucchi, M.; Rovida, A.; Capera, A.A.G.; Alexandre, P.; Camelbeeck, T.; Demircioglu, M.B.; Gasperini, P.; Kouskouna, V.; Musson, R.M.W.; Radulian, M.; et al. The SHARE European Earthquake Catalogue (SHEEC) 1000–1899. J. Seismol. 2013, 17, 523–544. [Google Scholar] [CrossRef] [Green Version]
- Grünthal, G.; Wahlström, R.; Stromeyer, D. The SHARE European Earthquake Catalogue (SHEEC) for the time period 1900–2006 and its comparison to the European-Mediterranean Earthquake Catalogue (EMEC). J. Seismol. 2013, 17, 1339–1344. [Google Scholar] [CrossRef] [Green Version]
- DISS Working Group. Database of Individual Seismogenic Sources (DISS), Version 3.2.1: A Compilation of Potential Sources for Earthquakes Larger than M 5.5 in Italy and Surrounding Areas. Istituto Nazionale di Geofisica e Vulcanologia. 2018. Available online: http://diss.rm.ingv.it/diss/ (accessed on 26 January 2021). [CrossRef]
- Basili, R.; Kastelic, V.; Demircioglu, M.B.; Moreno, D.G.; Nemser, E.S.; Petricca, P.; Sboras, S.P.; Besana-Ostman, G.M.; Cabral, J.; Camelbeeck, T.; et al. The European Database of Seismogenic Faults (EDSF) Compiled in the Framework of the Project SHARE. Available online: http://diss.rm.ingv.it/share-edsf/ (accessed on 6 May 2021). [CrossRef]
- Italian Seismic Map. Available online: http://esse1-gis.mi.ingv.it/s1_en.php (accessed on 30 November 2020).
- Giardini, D.; Wössner, J.; Danciu, L. Mapping Europe’s Seismic Hazard. Eos 2014, 95, 261–262. [Google Scholar] [CrossRef] [Green Version]
- Toro, G.; Abrahamson, N.; Schneider, J. Letter to the editor. Seismol. Res. Lett. 1997, 68, 481–482. [Google Scholar] [CrossRef]
- Open Data Ricostruzione Sisma. 2016. Available online: https://sisma2016data.it/microzonazione/ (accessed on 30 November 2020).
- Lanzo, G.; Silvestri, F.; Costanzo, A.; D’Onofrio, A.; Martelli, L.; Pagliaroli, A.; Sica, S.; Simonelli, A. Site response studies and seismic microzoning in the Middle Aterno valley (L’aquila, Central Italy). Bull. Earthq. Eng. 2011, 9, 1417–1442. [Google Scholar] [CrossRef]
- Costanzo, A.; Caserta, A. Seismic response across the Tronto Valley (at Acquasanta Terme, AP, Marche) based on the geophysical monitoring of the 2016 Central Italy seismic sequence. Bull. Int. Assoc. Eng. Geol. 2019, 78, 5599–5616. [Google Scholar] [CrossRef]
- ISPRA Hydro-Geological Hazards. Available online: https://idrogeo.isprambiente.it/app/page/open-data (accessed on 30 November 2020).
- Wald, D.; Allen, T.I. Topographic Slope as a Proxy for Seismic Site Conditions and Amplification. Bull. Seismol. Soc. Am. 2007, 97, 1379–1395. [Google Scholar] [CrossRef] [Green Version]
- Michelini, A.; Faenza, L.; Lauciani, V.; Malagnini, L. Shakemap Implementation in Italy. Seismol. Res. Lett. 2008, 79, 688–697. [Google Scholar] [CrossRef] [Green Version]
- Worden, C.B.; Wald, D.J.; Sanborn, J.; Thompson, E.M. Development of an open-source hybrid global Vs30 model. In Proceedings of the Seismological Society of America Annual Meeting, Pasadena, CA, USA, 21–23 April 2015. [Google Scholar]
- Mori, F.; Mendicelli, A.; Moscatelli, M.; Romagnoli, G.; Peronace, E.; Naso, G. A new Vs30 map for Italy based on the seismic microzonation dataset. Eng. Geol. 2020, 275, 105745. [Google Scholar] [CrossRef]
- Lanzano, G.; Luzi, L.; Pacor, F.; Felicetta, C.; Puglia, R.; Sgobba, S.; D’Amico, M. A Revised Ground-Motion Prediction Model for Shallow Crustal Earthquakes in Italy. Bull. Seismol. Soc. Am. 2019, 109, 525–540. [Google Scholar] [CrossRef]
- Faenza, L.; Michelini, A. Regression analysis of MCS intensity and ground motion parameters in Italy and its application in ShakeMap. Geophys. J. Int. 2010, 180, 1138–1152. [Google Scholar] [CrossRef] [Green Version]
- Joyner, W.; Boore, D.M.; Porcella, R. Peak horizontal acceleration and velocity from strong motion records including records from the 1979 Imperial Valley, California, earthquake. Open File Rep. 1981, 71, 2011–2038. [Google Scholar] [CrossRef]
- Bindi, D.; Pacor, F.; Luzi, L.; Puglia, R.; Massa, M.; Ameri, G.; Paolucci, R. Ground motion prediction equations derived from the Italian strong motion database. Bull. Earthq. Eng. 2011, 9, 1899–1920. [Google Scholar] [CrossRef] [Green Version]
- Sieberg, A. Geologie der Erdbeben. Handbuch Geophysik 1930, 2, 552–555. [Google Scholar]
- Margottini, C.; Molin, D.; Serva, L. Intensity versus ground motion: A new approach using Italian data. Eng. Geol. 1992, 33, 45–58. [Google Scholar] [CrossRef]
- UNESCO. Convention for the Safeguarding of the Intangible Cultural Heritage. 2003. Available online: https://ich.unesco.org/en/convention#art2 (accessed on 6 May 2021).
- ICOMOS Climate Change and Cultural Heritage Working Group. The Future of Our Pasts: Engaging Cultural Heritage in Climate Action. 2019. Available online: https://www.icomos.org/en/77-articles-en-francais/59522-icomos-releases-future-of-our-pasts-report-to-increase-engagement-of-cultural-heritage-in-climate-action (accessed on 26 January 2021).
- Chiabrando, F.; Colucci, E.; Lingua, A.; Matrone, F.; Noardo, F.; Spanò, A. A European Interoperable Database (EID) to increase resilience of cultural heritage. Int. Arch. Photogramm. Remote Sens. Spat. Inf. Sci. 2018, XLII-3/W4, 151–158. [Google Scholar] [CrossRef] [Green Version]
- European Commission Joint Research Centre. D2.8.iii.2 INSPIRE Data Specification on Buildings—Technical Guidelines. European Commission Joint Research Centre 2013. Available online: https://inspire.ec.europa.eu/id/document/tg/bu (accessed on 26 January 2021).
- Despotaki, V.; Silva, V.; Lagomarsino, S.; Pavlova, I.; Torres, J. Evaluation of Seismic Risk on UNESCO Cultural Heritage sites in Europe. Int. J. Arch. Herit. 2018, 12, 1231–1244. [Google Scholar] [CrossRef]
- Giuffrè, A. Seismic damage in historic town centres and attenuation criteria. Ann. Geophys. 1995, 38. [Google Scholar] [CrossRef]
- Lagomarsino, S.; Podestà, S. Seismic vulnerability of ancient churches. Part 1: Damage assessment and emergency planning. Earthq. Spectra 2004, 20, 377–394. [Google Scholar] [CrossRef]
- Lagomarsino, S.; Podestà, S. Seismic vulnerability of ancient churches. Part 2: Statistical analysis of surveyed data and methods for risk analysis. Earthq. Spectra 2004, 20, 395–412. [Google Scholar] [CrossRef]
- D’Ayala, D.F.; Paganoni, S. Assessment and analysis of damage in L’Aquila historic city centre after 6th April 2009. Bull. Earthq. Eng. 2011, 9, 81–104. [Google Scholar] [CrossRef]
- Lagomarsino, S.; Cattari, S.; Ottonelli, D.; Giovinazzi, S. Earthquake damage assessment of masonry churches: Proposal for rapid and detailed forms and derivation of empirical vulnerability curves. Bull. Earthq. Eng. 2019, 17, 3327–3364. [Google Scholar] [CrossRef]
- Bruneau, M.; Chang, S.E.; Eguchi, R.T.; Lee, G.C.; O’Rourke, T.D.; Reinhorn, A.M.; Shinozuka, M.; Tierney, K.; Wallace, W.A.; von Winterfeldt, D. A Framework to Quantitatively Assess and Enhance the Seismic Resilience of Communities. Earthq. Spectra 2003, 19, 733–752. [Google Scholar] [CrossRef] [Green Version]
- Cimellaro, G.P.; Reinhorn, A.M.; Bruneau, M. Seismic resilience of a hospital system. Struct. Infrastruct. Eng. 2010, 6, 127–144. [Google Scholar] [CrossRef]
- Jacques, C.C.; McIntosh, J.; Giovinazzi, S.; Kirsch, T.D.; Wilson, T.; Mitrani-Reiser, J. Resilience of the Canterbury Hospital System to the 2011 Christchurch Earthquake. Earthq. Spectra 2014, 30, 533–554. [Google Scholar] [CrossRef]
- Shang, Q.; Guo, X.; Li, Q.; Xu, Z.; Xie, L.; Liu, C.; Li, J.; Wang, T. A benchmark city for seismic resilience assessment. Earthq. Eng. Eng. Vib. 2020, 19, 811–826. [Google Scholar] [CrossRef]
- Burton, H.V.; Deierlein, G.; Lallemant, D.; Singh, Y. Measuring the Impact of Enhanced Building Performance on the Seismic Resilience of a Residential Community. Earthq. Spectra 2017, 33, 1347–1367. [Google Scholar] [CrossRef]
- Chang, S.E.; Shinozuka, M. Measuring Improvements in the Disaster Resilience of Communities. Earthq. Spectra 2004, 20, 739–755. [Google Scholar] [CrossRef]
- Ellingwood, B.R.; Cutler, H.; Gardoni, P.; Peacock, W.G.; van de Lindt, J.W.; Wang, N.Y. The Centerville Virtual Community: A Fully Integrated Decision Model of Interacting Physical and Social Infrastructure Systems. Sustain. Resil. Infrastruct. 2016, 1, 95–107. [Google Scholar] [CrossRef]
- Miles, S.B.; Chang, S.E. Modeling Community Recovery from Earthquakes. Earthq. Spectra 2006, 22, 439–458. [Google Scholar] [CrossRef]
- Xiong, C.; Huang, J.; Lu, X. Framework for city-scale building seismic resilience simulation and repair scheduling with labor constraints driven by time–history analysis. Comput. Civ. Infrastruct. Eng. 2020, 35, 322–341. [Google Scholar] [CrossRef]
- Yodo, N.; Wang, P. Engineering Resilience Quantification and System Design Implications: A Literature Survey. J. Mech. Des. 2016, 138, 111408. [Google Scholar] [CrossRef] [Green Version]
- Vona, M. Proactive Actions Based on a Resilient Approach to Urban Seismic Risk Mitigation. Open Constr. Build. Technol. J. 2020, 14, 321–335. [Google Scholar] [CrossRef]
- Di Pietro, A.; Lavalle, L.; La Porta, L.; Pollino, M.; Tofani, A.; Rosato, V. Design of DSS for Supporting Preparedness to and Management of Anomalous Situations in Complex Scenarios. In Managing the Complexity of Critical Infrastructures, A Modelling and Simulation Approach; Setola, R., Rosato, V., Kyriakides, E., Rome, E., Eds.; Springer: Cham, Switzerland, 2016; pp. 195–232. [Google Scholar]
- Rome, E.; Doll, T.; Rilling, S.; Sojeva, B.; Voÿ, N.; Xie, J. The Use of What-If Analysis to Improve the Management of Crisis Situations Chapter 10. In Managing the Complexity of Critical Infrastructures, A Modelling and Simulation Approach; Setola, R., Rosato, V., Kyriakides, E., Rome, E., Eds.; Springer: Cham, Switzerland, 2016. [Google Scholar]
- Giovinazzi, S.; Pollino, M.; Ciarallo, F.; Rosato, V.; La Porta, L.; Di Pietro, A.; Clemente, P.; Buffarini, G. A Decision Support System for the Emergency Management of Highways in the Event of Earthquakes. In Proceedings of the ANIDIS XVIII, Ascoli Piceno, Italy, 15–19 September 2019. [Google Scholar]
- Giovinazzi, S.; Pollino, M.; Kongar, I.; Rossetto, T.; Caiaffa, E.; Di Pietro, A.; La Porta, L.; Rosato, V.; Tofani, A. Towards a Decision Support Tool for Assessing, Managing and Mitigating Seismic Risk of Electric Power Networks. In Computational Science and Its Applications—ICCSA 2017; Lecture Notes in Computer Science, Part III, LNCS 10406; Springer International Publishing: Cham, Switzerland, 2017; pp. 399–414. [Google Scholar]
- D’Agostino, G.; Di Pietro, A.; Giovinazzi, S.; La Porta, L.; Pollino, M.; Rosato, V.; Tofani, A. Earthquake Simulation on Urban Areas: Improving Contingency Plans by Damage Assessment. In Critical Information Infrastructures Security. CRITIS 2018; Luiijf, E., ZÃåutautaiteÃá, I., HaÃàmmerli, B., Eds.; Lecture Notes in Computer Science; Springer: Cham, Switzerland, 2019; Volume 11260, pp. 72–83. [Google Scholar]
- Giovinazzi, S.; Di Pietro, A.; Mei, M.; Pollino, M.; Rosato, V. Protection of Critical Infrastructure in the Event of Earthquakes: CIPCast-ES. In Proceedings of the XVII ANIDIS Conference, Pistoia, Italy, 17–21 September 2017; pp. 62–70. [Google Scholar]
- Dolce, M.; Nicoletti, M.; De Sortis, A.; Marchesini, S.; Spina, D.; Talanas, F. Osservatorio sismico delle strutture: The Italian structural seismic monitoring network. Bull. Earthq. Eng. 2015, 15, 621–641. [Google Scholar] [CrossRef] [Green Version]
- D’Alessandro, A.; Costanzo, A.; Ladina, C.; Buongiorno, F.; Cattaneo, M.; Falcone, S.; La Piana, C.; Marzorati, S.; Scudero, S.; Vitale, G.; et al. Urban Seismic Networks, Structural Health and Cultural Heritage Monitoring: The National Earthquakes Observatory (INGV, Italy) Experience. Front. Built Environ. 2019, 5. [Google Scholar] [CrossRef] [Green Version]
- Giovinazzi, S.; Abeling, S.; Galvez, F.; Vallis, S.; Goded, T.; Horspool, N.; Calandra, E.; Ingham, J. Fostering the Resilience of Heritage Buildings in New Zealand: Potentialities of Decision Support Systems. In Proceedings of the 16th European Conference on Earthquake Engineering, Thessaloniki, Greece, 18–21 June 2018. [Google Scholar]
- Mazzoni, S.; Castori, G.; Galasso, C.; Calvi, P.; Dreyer, R.; Fischer, E.; Fulco, A.; Sorrentino, L.; Wilson, J.; Penna, A.; et al. 2016–2017 Central Italy Earthquake Sequence: Seismic Retrofit Policy and Effectiveness. Earthq. Spectra 2018, 34, 1671–1691. [Google Scholar] [CrossRef]
- Cescatti, E.; Salzano, P.; Casapulla, C.; Ceroni, F.; Da Porto, F.; Prota, A. Damages to masonry churches after 2016–2017 Central Italy seismic sequence and definition of fragility curves. Bull. Earthq. Eng. 2020, 18, 297–329. [Google Scholar] [CrossRef]
- Crowley, H.; Despotaki, V.; Rodrigues, D.; Silva, V.; Toma-Danila, D.; Riga, E.; Karatzetzou, A.; Fotopoulou, S.; Zugic, Z.; Sousa, L.; et al. Exposure model for European seismic risk assessment. Earthq. Spectra 2020, 36, 252–273. [Google Scholar] [CrossRef]
- JRC. European Commission Guidance for Recording and Sharing Disaster Damage and Loss Data. Towards the Development of Operational Indicators to Translate the Sendai Framework into Action. EU Expert Working Group on Disaster Damage and Loss Data. 2015. Available online: https://publications.jrc.ec.europa.eu/repository/handle/JRC95505 (accessed on 26 January 2021).
- Rebollo, V.; Latinos, V.; Balenciaga, I.; Roca, R. ARCH D7.2 Mapping and Characterisation of Good Practices in Cultural Heritage Resilience. ARCH H2020 Project GA No. 820999. Available online: https://savingculturalheritage.eu/resources/deliverables (accessed on 15 September 2020).
- Lückerath, D.; Streberova, E.; Bogen, M.; Rome, E.; Ullrich, O.; Pauditsova, E. Climate Change Impact and Vulnerability Analysis in the City of Bratislava: Application and Lessons Learned. In Critical Information Infrastructures Security. CRITIS 2019; Nadjm-Tehrani, S., Ed.; Lecture Notes in Computer Science; Springer: Cham, Switzerland, 2019; Volume 11, pp. 83–94. [Google Scholar]
- United Nations Office for Disaster Risk Reduction: Disaster Resilience Scorecard for Cities. 2017. Available online: https://www.undrr.org/publication/disaster-resilience-scorecard-cities (accessed on 6 May 2021).
- UNDRR; ARISE. Disaster Resilience Scorecard for Industrial and Commercial Buildings. For Use by Building Owners, Operators and Managers. Available online: https://www.preventionweb.net/publications/view/69845 (accessed on 14 September 2020).
- European Climate Adaptation Platform Climate—ADAPT. Partnership between the European Commission and European Environment Agency. Available online: https://climate-adapt.eea.europa.eu/knowledge/tools/urban-ast (accessed on 15 September 2020).
- Dembski, F.; Wössner, U.; Letzgus, M.; Ruddat, M.; Yamu, C. Urban Digital Twins for Smart Cities and Citizens: The Case Study of Herrenberg, Germany. Sustainability 2020, 12, 2307. [Google Scholar] [CrossRef] [Green Version]









| Dk | Damage Levels | μD Ranges |
|---|---|---|
| D0 | No damage | 0 ≤ μD < 0.5 |
| D1 | Slight damage, cracking of non-structural elements | 0.5 ≤ μD < 1 |
| D2 | Moderate damage, major damage to non-structural elements minor damage to load bearing ones | 1 ≤ μD < 2 |
| D3 | Heavy damage, significant damage to load bearing elements | 2 ≤ μD < 3 |
| D4 | Very heavy damage, partial structural collapse | 3 ≤ μD < 4 |
| D5 | Destruction, serious destruction of structural and non-structural elements or total collapse | 4 ≤ μD ≤ 5 |
| CH Categories | CH Types | CH Examples |
|---|---|---|
| Moveable heritage | Works of monumental sculpture and painting | Paintings, sculptures, furniture, wall paints |
| Archaeological resources | Archaeological finds | Pottery, artefacts, inscriptions |
| Archaeological materials | Bones, textiles, ceramic | |
| Archaeological sites | Tombs, caves | |
| Archaeological monuments | Sacred places, temples, burial sites | |
| Stratigraphic elements | Stratigraphic tests and finds | |
| Buildings and structures | Architecture (historic and monumental buildings) | Castles, theatres, churches, cathedrals * |
| Groups of separate or connected buildings | Streets, warehouse complexes, harbours | |
| Historical nuclei | Historic centres of towns and cities | |
| Cultural landscapes | Parks/gardens | Parks, cemeteries, botanical gardens |
| Combined works of nature and humankind | Agricultural landscapes, mining landscapes | |
| Associated and traditional communities | Traditional groups, communities and individuals | Indigenous peoples |
| Intangible heritage | Oral traditions and expressions | Proverbs, poems, tales |
| Performing arts | Theatre, music, dances | |
| Social practices, rituals, festive events | Festivals, religious rituals, ceremonies | |
| Traditional craftsmanship (knowledge and skills) | Crafts, traditional agricultural techniques, masonry | |
| Knowledge and practices concerning nature and universe | Traditional ecological wisdom, traditional healing systems |
| Building and Structures | V0 | Q | Building and Structures | V0 | Q |
|---|---|---|---|---|---|
| Arch bridges | 0.46 | 2.3 | Towers | 0.78 | 2.0 |
| Castles | 0.54 | 2.0 | Triliths | 0.58 | 3.0 |
| Churches | 0.89 | 3.0 | Triumphal arches | 0.58 | 2.6 |
| Columns | 0.74 | 3.0 | Canopy | 0.46 | 2.0 |
| Monasteries | 0.74 | 2.3 | Chapel | 0.62 | 3.0 |
| Mosques | 0.81 | 2.6 | Lighthouse | 0.74 | 3.0 |
| Obelisks | 0.74 | 3.0 | Stadium | 0.54 | 2.0 |
| Palaces | 0.62 | 2.3 | Synagogue | 0.81 | 2.6 |
| Temples | 0.62 | 2.3 | Storage Tanks | 0.74 | 3.0 |
| Vulnerability Factor | Vk | |||
|---|---|---|---|---|
| Both isolated and aggregated/connected buildings | ||||
| State of Maintenance | Very bad +0.08 | Bad +0.04 | Medium 0 | Good −0.04 |
| Quality of Materials | Bad +0.04 | Medium 0 | Good −0.04 | |
| Planimetric Configuration | Irregular +0.04 | Regular 0 | Symmetrical −0.04 | |
| Elevation Configuration | Irregular +0.02 | Regular −0.02 | ||
| Interventions on structural system | Disruptive 1 +0.08 | Effective retrofitting −0.08 | ||
| Anti-seismic vernacular devices | Effective devices 2 −0.08 | |||
| Site morphology | Ridge +0.08 | Slope +0.04 | Flat 0 | |
| For aggregated/connected buildings only | ||||
| Position of the building in the aggregate | Header +0.06 | Corner +0.04 | Isolated 0 | Included −0.04 |
| Height difference with adjacent buildings | Higher on both sides +0.04 | Higher on one side +0.02 | Lower on both sides −0.02 | Lower on one side −0.04 |
| Discontinuity between adjacent building | Typological discontinuity +0.03 | Staggered floors +0.02 | ||
| Anti-seismic vernacular in aggregated context | Effective devices 3 −0.04 | |||
| Social-Cohesion Activities | Identity-Building Activities |
|---|---|
| movie/cinema/film festival | national or local festival participation |
| theatre representation or dance show | celebrations of cultural/historic events |
| live musical performance | community rites/events/ceremonies |
| historical/cultural park or a heritage site | amateur cultural practices, community practices * |
| museum, an art gallery or a crafts exposition | membership of cultural associations |
| Dk | Impact on Building Usability | Downtime | Impact to Intangible Heritage Attributes 1 |
|---|---|---|---|
| D5 | No longer usable | N/A | Highly significant/total Loss |
| D4 | Non usable long term | Within years to decades | Very Significant Loss |
| D3 | Non usable long term | Within month to a year | Significant Loss |
| D2 | Temporally non usable for inspections and propping | Within weeks to months | Partial/Moderate loss in heritage value |
| D1 | Temporally non usable for inspections | Within days to weeks | Minor loss in heritage value |
| D0 | Usable | Immediate to days | No loss in heritage values |
| Resilience Class | A4 | A3 | A2 | A1 | B | C | D | E | F | G |
|---|---|---|---|---|---|---|---|---|---|---|
| R, RO, Ri, RA | 0–0.1 | 0.1–0.2 | 0.2–0.3 | 0.3–0.4 | 0.4–0.5 | 0.5–0.6 | 0.6–0.7 | 0.7–0.8 | 0.8–0.9 | 0.9–1 |
| D0 | D1 | D2 | D3 | D4 | D5 | Total | |
|---|---|---|---|---|---|---|---|
| churches | 115 | 206 | 369 | 128 | 79 | 0 | 897 |
| palaces | 573 | 63 | 55 | 2 | 0 | 0 | 693 |
| towers | 70 | 51 | 25 | 21 | 5 | 0 | 172 |
| chapel | 120 | 0 | 0 | 0 | 0 | 0 | 120 |
| arch bridges | 67 | 4 | 0 | 0 | 0 | 0 | 71 |
| castles | 57 | 1 | 1 | 0 | 0 | 0 | 59 |
| monasteries | 18 | 6 | 3 | 3 | 0 | 0 | 30 |
Publisher’s Note: MDPI stays neutral with regard to jurisdictional claims in published maps and institutional affiliations. |
© 2021 by the authors. Licensee MDPI, Basel, Switzerland. This article is an open access article distributed under the terms and conditions of the Creative Commons Attribution (CC BY) license (https://creativecommons.org/licenses/by/4.0/).
Share and Cite
Giovinazzi, S.; Marchili, C.; Di Pietro, A.; Giordano, L.; Costanzo, A.; La Porta, L.; Pollino, M.; Rosato, V.; Lückerath, D.; Milde, K.; et al. Assessing Earthquake Impacts and Monitoring Resilience of Historic Areas: Methods for GIS Tools. ISPRS Int. J. Geo-Inf. 2021, 10, 461. https://doi.org/10.3390/ijgi10070461
Giovinazzi S, Marchili C, Di Pietro A, Giordano L, Costanzo A, La Porta L, Pollino M, Rosato V, Lückerath D, Milde K, et al. Assessing Earthquake Impacts and Monitoring Resilience of Historic Areas: Methods for GIS Tools. ISPRS International Journal of Geo-Information. 2021; 10(7):461. https://doi.org/10.3390/ijgi10070461
Chicago/Turabian StyleGiovinazzi, Sonia, Corinna Marchili, Antonio Di Pietro, Ludovica Giordano, Antonio Costanzo, Luigi La Porta, Maurizio Pollino, Vittorio Rosato, Daniel Lückerath, Katharina Milde, and et al. 2021. "Assessing Earthquake Impacts and Monitoring Resilience of Historic Areas: Methods for GIS Tools" ISPRS International Journal of Geo-Information 10, no. 7: 461. https://doi.org/10.3390/ijgi10070461
APA StyleGiovinazzi, S., Marchili, C., Di Pietro, A., Giordano, L., Costanzo, A., La Porta, L., Pollino, M., Rosato, V., Lückerath, D., Milde, K., & Ullrich, O. (2021). Assessing Earthquake Impacts and Monitoring Resilience of Historic Areas: Methods for GIS Tools. ISPRS International Journal of Geo-Information, 10(7), 461. https://doi.org/10.3390/ijgi10070461

