Incorporating Memory-Based Preferences and Point-of-Interest Stickiness into Recommendations in Location-Based Social Networks
Abstract
1. Introduction
- We introduced the concept of POI stickiness, which is strongly related to the visiting frequency of POIs and signifies revisits to and retention of an individual at a POI. The results of our method show that the POI stickiness is a meaningful indicator for POI recommendations in distinguishing the important POIs that attract repeated visits by an individual from unimportant POIs at which an individual only checks in once or twice.
- We proposed a novel user-based collaborative filtering framework for POI recommendations that takes into consideration both memory-based preferences and the influence of POI stickiness. The memory effect emphasizes the dynamic attenuation of an individual’s travel preferences, and POI stickiness mines an individual’s stable interests, which dominate people’s behavioral decisions with respect to mobility.
- The results of our evaluation experiments demonstrated that our proposed method significantly outperformed other methods. Thus, the use of time series and visiting frequency of check-in data rather than simple statistics is an effective way to process data in location-based social networks.
2. Related Work
2.1. Collaborative Filtering-Based POI Recommendations
2.2. Temporal Factor-Enhanced POI Recommendations
2.3. Visiting Frequency in Location-Based Check-in Data
3. Preliminaries
4. Methods
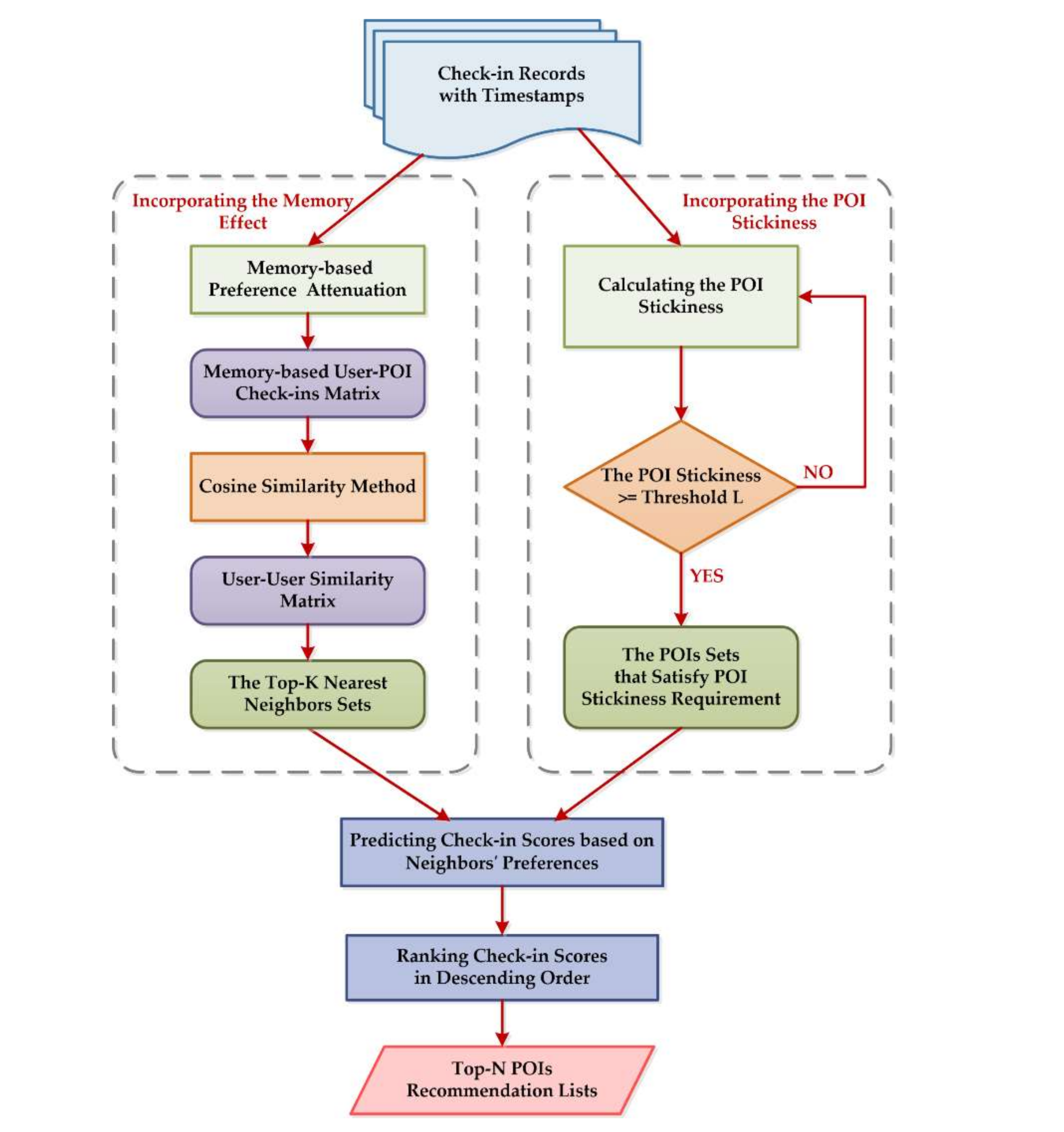
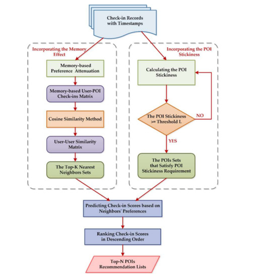
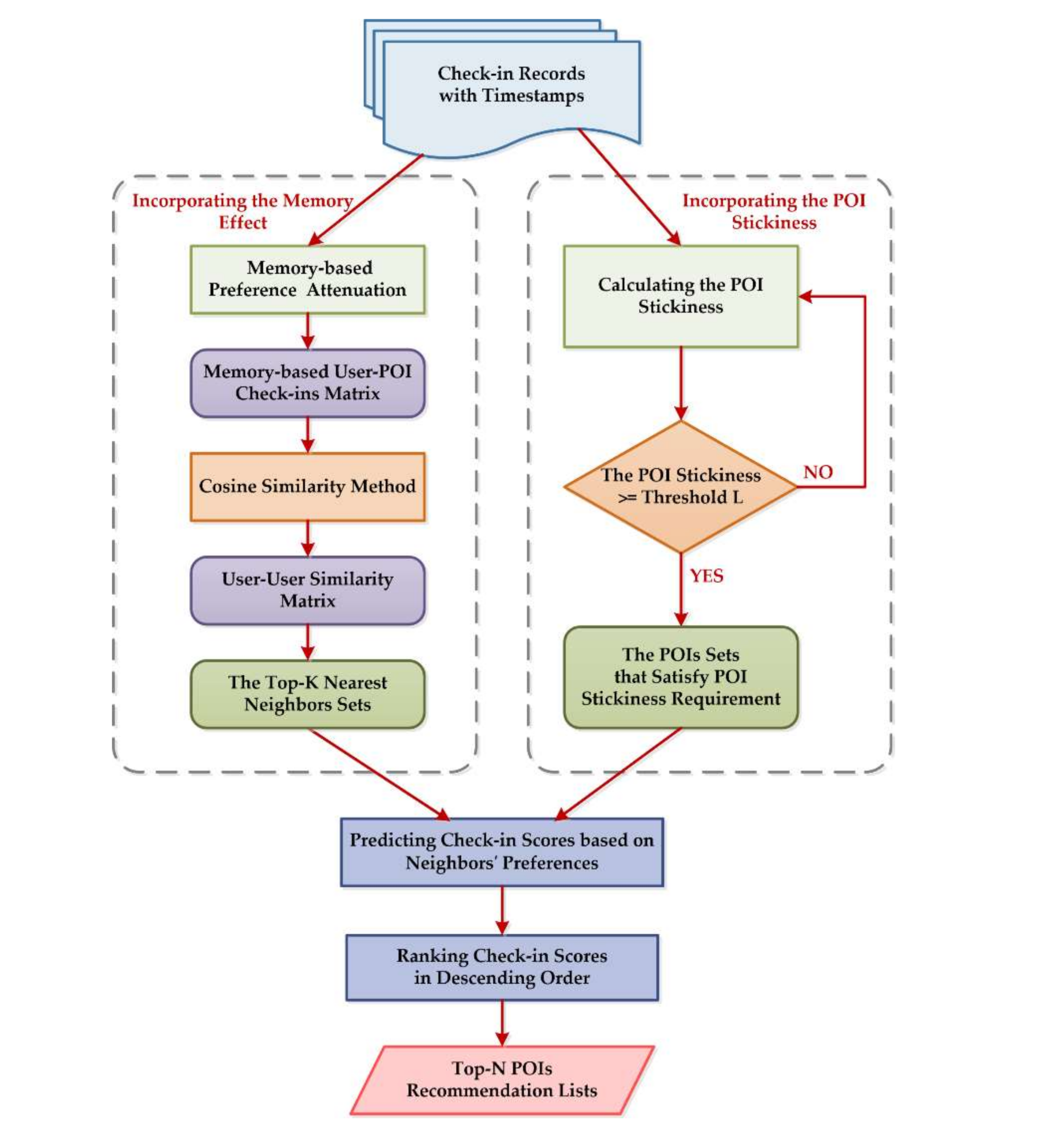
4.1. Overview of Our Proposed Method
4.2. Incorporating People’s Memory Effect
| Algorithm 1. The computation of the nearest neighborhood set |
| Input: (1) check-in records with timestamps, (2) the number of neighbors . |
| Output: of each user , . |
| 1: Compute the memory value between current check-in time and historical check-in time using Equation (3). |
| 2: for each user do |
| 3: for each POI , do |
| 4: Compute the check-in values of at at time using Equation (4) |
| 5: Compute the check-in value of at at time using Equation (5) |
| 6: User–POI check-in matrix |
| 7: end for |
| 8: end for |
| 9: for each user do |
| 10: or each user do |
| 11: Compute the cosine similarity between user and using Equation (6) |
| 12: User–user similarity matrix |
| 13: end for |
| 14: User–user similarity matrix sort similarity matrix in descending order |
| 15: get top from user–user similarity matrix |
| 16: end for |
4.3. Incorporating the POI Stickiness
| Algorithm 2. The computation of the influence of POI stickiness |
| Input: (1) check-in records with timestamps, (2) the POI-stickiness threshold |
| Output: the POI set which includes POIs that satisfy the stickiness requirement |
| 1: for each POI , do |
| 2: Compute of POI using Equation (7) |
| 3: if the threshold then |
| 4: add |
| 5: end for |
4.4. A Unified User-Based POI recommendation Framework
| Algorithm 3. A unified POI recommendation method using the memory effect and POI stickiness |
| Input: (1) of each user ; (2) user–POI check-ins matrix; (3) user–user similarity matrix; (4) the POI set ; (5) total number of POI recommendation |
| Output: candidate POIs list for each user , |
| 1: for each user do |
| 2: for each POI do |
| 3: if did not check in at then |
| 4: Compute the check-in probability of at using Equation (7) |
| 5: Predicted check-in values set of add |
| 6: end for |
| 7: sort in descending order |
| 8: get top from |
| 9: end for |
5. Experiments and Evaluation
5.1. Dataset
5.2. Evaluation Criteria
5.3. Baseline Methods
- U-CF: The U-CF method is the traditional user-based collaborative filtering (CF) POI recommendation method described in Section 3.
- LRT [37]: The LRT is a location recommendation framework with temporal effects. Because people’s check-in behaviors change with time, the method modeled each individual by different latent vectors for different time slots and summed up the predicted scores for all time slots as the recommendation scores. In this paper, we considered the weekly (day of the week) patterns of people’s temporal check-in preferences.
- LORE [43]: The LORE is a location recommendation method with sequential influence. The method explored sequential influence on people’s check-in behaviors and derived a probability of an individual visiting a new POI on the basis of an additive Markov chain (AMC).
- U-CF-Memory [22]: The U-CF-Memory method is the POI recommendation method with memory-based preference attenuation that was presented in detail in our previous work.
- U-CF-Stickiness: The U-CF-Stickiness method is a novel user-based CF POI recommendation method with the POI stickiness, which only incorporates the individuals’ stickiness at POIs into the traditional user-based CF method.
- U-CF-Memory-Stickiness: The U-CF-Memory-Stickiness method is our proposed unified POI recommendation method, which takes into consideration the influence of an individual’s memory-based preferences and the influence of the stickiness of POIs for an individual.
5.4. Experiment Details
5.5. Improvement of Recommendation Performance
5.5.1. Methods Incorporating Temporal Influence
5.5.2. Methods Incorporating POI Stickiness
5.5.3. The Unified Method
5.6. Impact of the POI Stickiness Threshold L
6. Discussion and Conclusions
Author Contributions
Funding
Institutional Review Board Statement
Informed Consent Statement
Data Availability Statement
Conflicts of Interest
References
- Zhou, X.; Mascolo, C.; Zhao, Z. Topic-Enhanced Memory Networks for Personalised Point-of-Interest Recommendation. In Proceedings of KDD’19: Proceedings of the 25th ACM SIGKDD International Conference on Knowledge Discovery & Data Mining; Association for Computing Machinery (ACM): New York, NY, USA, 2019; pp. 3018–3028. [Google Scholar]
- Liu, C.; Liu, J.; Xu, S.; Wang, J.; Liu, C.; Chen, T.; Jiang, T. A Spatiotemporal Dilated Convolutional Generative Network for Point-Of-Interest Recommendation. ISPRS Int. J. Geo-Inf. 2020, 9, 113. [Google Scholar] [CrossRef]
- Chang, X.; Li, H.; Rong, J.; Zhao, X.; Li, A. Analysis on traffic stability and capacity for mixed traffic flow with platoons of intelligent connected vehicles. Phys. A Stat. Mech. Appl. 2020, 557, 124829. [Google Scholar] [CrossRef]
- Zhou, L.; Zhang, S.; Yu, J.; Chen, X. (Michael) Spatial–Temporal Deep Tensor Neural Networks for Large-Scale Urban Network Speed Prediction. IEEE Trans. Intell. Transp. Syst. 2020, 21, 3718–3729. [Google Scholar] [CrossRef]
- Heikinheimo, V.; Tenkanen, H.; Bergroth, C.; Järv, O.; Hiippala, T.; Toivonen, T. Understanding the use of urban green spaces from user-generated geographic information. Landsc. Urban Plan. 2020, 201, 103845. [Google Scholar] [CrossRef]
- Li, M.; Lu, F.; Zhang, H.; Chen, J. Predicting future locations of moving objects with deep fuzzy-LSTM networks. Transp. A Transp. Sci. 2018, 16, 119–136. [Google Scholar] [CrossRef]
- Zhang, T.-W.; Yu, S.; Wang, L.; Yang, J. Social recommendation algorithm based on stochastic gradient matrix decomposition in social network. J. Ambient. Intell. Humaniz. Comput. 2019, 11, 601–608. [Google Scholar] [CrossRef]
- Yuan, Q.; Cong, G.; Ma, Z.; Sun, A.; Magnenat-Thalmann, N. Time-aware point-of-interest recommendation. In Proceedings of the 36th International ACM SIGIR Conference on Research and Development in Information Retrieval—SIGIR ’13, Dublin, Ireland, 28 July–1 August 2013; pp. 363–372. [Google Scholar]
- Han, P.; Shang, S.; Sun, A.; Zhao, P.; Zheng, K.; Kalnis, P. AUC-MF: Point of Interest Recommendation with AUC Max-imization. In Proceedings of the 2019 IEEE 35th International Conference on Data Engineering, Macao, China, 8–12 April 2019; pp. 1558–1561. [Google Scholar]
- Yang, C.; Bai, L.; Zhang, C.; Yuan, Q.; Han, J. Bridging Collaborative Filtering and Semi-Supervised Learning: A Neural Approach for POI Recommendation. In KDD’17: Proceedings of the 23rd ACM SIGKDD International Conference on Knowledge Discovery and Data Mining; Association for Computing Machinery (ACM): New York, NY, USA, 2017; pp. 1245–1254. [Google Scholar]
- Tang, L.; Cai, D.; Duan, Z.; Ma, J.; Han, M.; Wang, H. Discovering Travel Community for POI Recommendation on Location-Based Social Networks. Complexity 2019, 2019, 1–8. [Google Scholar] [CrossRef]
- Mak, B.K.L.; Jim, C.Y. Linking park users’ socio-demographic characteristics and visit-related preferences to improve urban parks. Cities 2019, 92, 97–111. [Google Scholar] [CrossRef]
- McKercher, B.; Shoval, N.; Ng, E.; Birenboim, A. First and Repeat Visitor Behaviour: GPS Tracking and GIS Analysis in Hong Kong. Tour. Geogr. 2012, 14, 147–161. [Google Scholar] [CrossRef]
- Yu, C.; Xiao, B.; Yao, D.; Ding, X.; Jin, H. Using check-in features to partition locations for individual users in location based social network. Inf. Fusion 2017, 37, 86–97. [Google Scholar] [CrossRef]
- Gan, M.; Gao, L.; Han, Y. Does Daily Travel Pattern Disclose People’s Preference? In Proceedings of the 50th Hawaii International Conference on System Sciences (2017), Hilton Waikoloa Village, HI, USA, 4–7 January 2017; pp. 1–10. [Google Scholar]
- Li, Y.; Liu, B.; Wang, C. Study of the Evolution of Online User Interest Behavior. In Proceedings of the 2019 15th International Conference on Computational Intelligence and Security (CIS), Macao, China, 13–16 December 2019; pp. 166–171. [Google Scholar]
- Shao, Z.; Zhang, L.; Chen, K.; Zhang, C. Examining user satisfaction and stickiness in social networking sites from a technology affordance lens: Uncovering the moderating effect of user experience. Ind. Manag. Data Syst. 2020, 120, 1331–1360. [Google Scholar] [CrossRef]
- Raja, D.R.K.; Pushpa, S.; Raja, K. Novelty-driven recommendation by using integrated matrix factorization and temporal-aware clustering optimization. Int. J. Commun. Syst. 2020, 33, e3851. [Google Scholar] [CrossRef]
- Ma, Y.; Gan, M. Exploring multiple spatio-temporal information for point-of-interest recommendation. Soft Comput. 2020, 24, 18733–18747. [Google Scholar] [CrossRef]
- Khazaei, E.; Alimohammadi, A. Context-Aware Group-Oriented Location Recommendation in Location-Based Social Networks. ISPRS Int. J. Geo-Inf. 2019, 8, 406. [Google Scholar] [CrossRef]
- Han, X.-P.; Wang, B. Impacts of distance and memory in the emergence of scaling mobility pattern of human. Phys. Procedia 2010, 3, 1907–1911. [Google Scholar] [CrossRef][Green Version]
- Gan, M.; Gao, L. Discovering Memory-Based Preferences for POI Recommendation in Location-Based Social Networks. ISPRS Int. J. Geo-Inf. 2019, 8, 279. [Google Scholar] [CrossRef]
- Park, S.-M.; Baik, D.-K.; Kim, Y.-G. Sentiment user profile analysis based on forgetting curve in mobile environments. In Proceedings of the 2016 IEEE 15th International Conference on Cognitive Informatics & Cognitive Computing (ICCI*CC), Palo Alto, CA, USA, 22–23 August 2016; pp. 207–211. [Google Scholar]
- Loftus, G.R. Evaluating forgetting curves. J. Exp. Psychol. Learn. Mem. Cogn. 1985, 11, 397–406. [Google Scholar] [CrossRef]
- Zeng, L.; Lin, L. An Interactive Vocabulary Learning System Based on Word Frequency Lists and Ebbinghaus’ Curve of Forgetting. In Proceedings of the 2011 Workshop on Digital Media and Digital Content Management, Hangzhou, China, 15–16 May 2011; pp. 313–317. [Google Scholar] [CrossRef]
- Averell, L.; Heathcote, A. The form of the forgetting curve and the fate of memories. J. Math. Psychol. 2011, 55, 25–35. [Google Scholar] [CrossRef]
- Bobadilla, J.; Ortega, F.; Hernando, A.; Gutiérrez, A. Recommender systems survey. Knowl. Based Syst. 2013, 46, 109–132. [Google Scholar] [CrossRef]
- Yu, Y.; Chen, X. A survey of point-of-interest recommendation in location-based social networks. In Proceedings of the 29th AAAI Conference on Artificial Intelligence, Austin, TX, USA, 25–30 January 2015; pp. 53–60. [Google Scholar]
- Ye, M.; Yin, P.; Lee, W.-C.; Lee, D.-L. Exploiting geographical influence for collaborative point-of-interest recommenda-tion. In Proceedings of the 34th International ACM SIGIR Conference on Research and Development in Information Retrieval; Association for Computing Machinery: Beijing, China, 2011; pp. 325–334. [Google Scholar] [CrossRef]
- Liu, B.; Xiong, H.; Papadimitriou, S.; Fu, Y.; Yao, Z. A General Geographical Probabilistic Factor Model for Point of Interest Recommendation. IEEE Trans. Knowl. Data Eng. 2015, 27, 1167–1179. [Google Scholar] [CrossRef]
- Baral, R.; Li, T. Exploiting the roles of aspects in personalized POI recommender systems. Data Min. Knowl. Discov. 2017, 32, 320–343. [Google Scholar] [CrossRef]
- Gao, R.; Li, J.; Li, X.; Song, C.; Chang, J.; Liu, D.; Wang, C. STSCR: Exploring spatial-temporal sequential influence and social information for location recommendation. Neurocomputing 2018, 319, 118–133. [Google Scholar] [CrossRef]
- Huang, L.; Ma, Y.; Liu, Y.; Sangaiah, A.K. Multi-modal Bayesian embedding for point-of-interest recommendation on location-based cyber-physical–social networks. Futur. Gener. Comput. Syst. 2020, 108, 1119–1128. [Google Scholar] [CrossRef]
- Sánchez, P.; Bellogín, A. Time and sequence awareness in similarity metrics for recommendation. Inf. Process. Manag. 2020, 57, 102228. [Google Scholar] [CrossRef]
- Zhang, Y.; Shi, Z.; Zuo, W.; Yue, L.; Liang, S.; Li, X. Joint Personalized Markov Chains with social network embedding for cold-start recommendation. Neurocomputing 2020, 386, 208–220. [Google Scholar] [CrossRef]
- Chen, J.; Zhang, W.; Zhang, P.; Ying, P.; Niu, K.; Zou, M. Exploiting Spatial and Temporal for Point of Interest Recommendation. Complexity 2018, 2018, 1–16. [Google Scholar] [CrossRef]
- Gao, H.; Tang, J.; Hu, X.; Liu, H. Exploring temporal effects for location recommendation on location-based social net-works. In Proceedings of the 7th ACM Conference on Recommender Systems, Hong Kong, China, 12–16 October 2013; pp. 93–100. [Google Scholar]
- Zhang, J.-D.; Chow, C.-Y. TICRec: A Probabilistic Framework to Utilize Temporal Influence Correlations for Time-Aware Location Recommendations. IEEE Trans. Serv. Comput. 2015, 9, 633–646. [Google Scholar] [CrossRef]
- Zhao, S.; Zhao, T.; Yang, H.; Lyu, M.R.; King, I. STELLAR: Spatial-Temporal Latent Ranking for Successive Point-of-Interest Recommendation. In Proceedings of the Thirtieth AAAI Conference on Artificial Intelligence, Phoenix, AZ, USA, 12–17 February 2016; pp. 315–321. [Google Scholar]
- Ding, R.; Chen, Z.; Li, X. Spatial-Temporal Distance Metric Embedding for Time-Specific POI Recommendation. IEEE Access 2018, 6, 67035–67045. [Google Scholar] [CrossRef]
- Huang, J.; Liu, Y.; Chen, Y.; Jia, C. Dynamic Recommendation of POI Sequence Responding to Historical Trajectory. ISPRS Int. J. Geo-Inf. 2019, 8, 433. [Google Scholar] [CrossRef]
- Cheng, C.; Yang, H.; Lyu, M.R.; King, I. Where you like to go next: Successive point-of-interest recommendation. In Proceedings of the 23rd International Joint Conference on Artificial Intelligence, Beijing, China, 3–9 August 2013; pp. 2605–2611. [Google Scholar]
- Zhang, J.-D.; Chow, C.-Y.; Li, Y. LORE: Exploiting sequential influence for location recommendations. In Proceedings of the 22nd ACM SIGSPATIAL International Conference on Advances in Geographic Information Systems, Dallas, TX, USA, 4–7 November 2014; pp. 103–112. [Google Scholar]
- Liu, T.; Liao, J.; Wu, Z.; Wang, Y.; Wang, J. Exploiting geographical-temporal awareness attention for next point-of-interest recommendation. Neurocomputing 2020, 400, 227–237. [Google Scholar] [CrossRef]
- Lu, Y.-S.; Huang, S.-H. GLR: A graph-based latent representation model for successive POI recommendation. Futur. Gener. Comput. Syst. 2020, 102, 230–244. [Google Scholar] [CrossRef]
- Yu, C.; Liu, Y.; Yao, D.; Jin, H.; Lu, F.; Chen, H.; Ding, Q. Mining user check-in features for location classification in location-based social networks. In Proceedings of the 2015 IEEE Symposium on Computers and Communication (ISCC), Larnaca, Cyprus, 6–9 July 2015; pp. 385–390. [Google Scholar]
- Kato, Y.; Yamamoto, K. A Sightseeing Spot Recommendation System That Takes into Account the Visiting Frequency of Users. ISPRS Int. J. Geo-Inf. 2020, 9, 411. [Google Scholar] [CrossRef]
- Xu, Y.; Li, Y.; Yang, W.; Zhang, J. A multi-factor influencing POI recommendation model based on matrix factorization. In Proceedings of the 2018 Tenth International Conference on Advanced Computational Intelligence (ICACI), Xiamen, China, 29–31 March 2018; pp. 514–519. [Google Scholar]
- El-Manstrly, D.; Ali, F.; Steedman, C. Virtual travel community members’ stickiness behaviour: How and when it develops. Int. J. Hosp. Manag. 2020, 88, 102535. [Google Scholar] [CrossRef]
- Lin, J.C.-C. Online stickiness: Its antecedents and effect on purchasing intention. Behav. Inf. Technol. 2007, 26, 507–516. [Google Scholar] [CrossRef]
- Li, D.; Browne, G.J.; Wetherbe, J.C. Why Do Internet Users Stick with a Specific Web Site? A Relationship Perspective. Int. J. Electron. Commer. 2006, 10, 105–141. [Google Scholar] [CrossRef]
- Xu, G.; Tang, Z.; Ma, C.; Liu, Y.; Daneshmand, M. A Collaborative Filtering Recommendation Algorithm Based on User Confidence and Time Context. J. Electr. Comput. Eng. 2019, 2019, 1–12. [Google Scholar] [CrossRef]
- Wang, Y.; Wang, L.; Li, Y.; He, D.; Chen, W.; Liu, T.-Y. A theoretical analysis of NDCG ranking measures. In Proceedings of the 26th Conference on Learning Theory, COLT 2013, Princeton, NJ, USA, 12–14 June 2013; pp. 25–54. [Google Scholar]





| Class | Counts |
| Users | 3731 |
| POIs | 4963 |
| Check-in Records | 162,885 |
| Check-in Dates | April 2012–November 2013 |
| N= 5 | N= 10 | |||||||
| PRE | REC | F | NDCG | PRE | REC | F | NDCG | |
| U-CF | 3.40 | 6.47 | 4.53 | 4.04 | 2.19 | 9.83 | 3.93 | 4.76 |
| LRT | 3.59 | 6.69 | 4.67 | 4.26 | 2.26 | 10.20 | 3.99 | 4.82 |
| LORE | 3.67 | 6.98 | 4.81 | 4.33 | 2.83 | 10.43 | 4.46 | 5.37 |
| U-CF-Memory | 4.37 | 7.47 | 5.52 | 6.12 | 3.12 | 10.63 | 4.83 | 7.08 |
| U-CF-Stickiness | 6.07 | 14.69 | 8.58 | 11.00 | 4.21 | 20.42 | 6.57 | 12.67 |
| U-CF-Memory-Stickiness | 6.57 | 17.56 | 9.56 | 11.39 | 4.46 | 23.32 | 7.49 | 13.24 |
| N= 15 | N= 20 | |||||||
| PRE | REC | F | NDCG | PRE | REC | F | NDCG | |
| U-CF | 1.63 | 12.21 | 3.39 | 5.08 | 1.27 | 14.02 | 2.94 | 5.37 |
| LRT | 1.93 | 12.42 | 3.43 | 5.18 | 1.88 | 14.15 | 3.31 | 5.40 |
| LORE | 2.37 | 12.46 | 3.98 | 6.03 | 2.09 | 14.28 | 3.65 | 6.54 |
| U-CF-Memory | 2.49 | 12.68 | 4.16 | 7.70 | 2.15 | 14.48 | 3.75 | 8.14 |
| U-CF-Stickiness | 3.25 | 23.40 | 5.11 | 13.25 | 2.56 | 25.16 | 4.03 | 13.69 |
| U-CF-Memory-Stickiness | 3.41 | 26.04 | 6.03 | 13.98 | 2.74 | 27.86 | 4.99 | 14.38 |
| N= 25 | N= 30 | |||||||
| PRE | REC | F | NDCG | PRE | REC | F | NDCG | |
| U-CF | 1.03 | 15.51 | 2.62 | 5.56 | 0.85 | 16.92 | 2.36 | 5.68 |
| LRT | 1.80 | 15.78 | 3.22 | 5.71 | 1.67 | 16.93 | 3.03 | 5.94 |
| LORE | 1.86 | 15.84 | 3.33 | 6.89 | 1.72 | 17.05 | 3.05 | 7.23 |
| U-CF-Memory | 1.92 | 16.00 | 3.44 | 8.52 | 1.74 | 17.16 | 3.06 | 8.83 |
| U-CF-Stickiness | 2.11 | 26.18 | 3.69 | 13.88 | 1.81 | 27.15 | 3.37 | 14.10 |
| U-CF-Memory-Stickiness | 2.30 | 28.98 | 4.26 | 14.59 | 1.99 | 30.19 | 3.74 | 14.77 |
Publisher’s Note: MDPI stays neutral with regard to jurisdictional claims in published maps and institutional affiliations. |
© 2021 by the authors. Licensee MDPI, Basel, Switzerland. This article is an open access article distributed under the terms and conditions of the Creative Commons Attribution (CC BY) license (http://creativecommons.org/licenses/by/4.0/).
Share and Cite
Zhang, H.; Gan, M.; Sun, X. Incorporating Memory-Based Preferences and Point-of-Interest Stickiness into Recommendations in Location-Based Social Networks. ISPRS Int. J. Geo-Inf. 2021, 10, 36. https://doi.org/10.3390/ijgi10010036
Zhang H, Gan M, Sun X. Incorporating Memory-Based Preferences and Point-of-Interest Stickiness into Recommendations in Location-Based Social Networks. ISPRS International Journal of Geo-Information. 2021; 10(1):36. https://doi.org/10.3390/ijgi10010036
Chicago/Turabian StyleZhang, Hang, Mingxin Gan, and Xi Sun. 2021. "Incorporating Memory-Based Preferences and Point-of-Interest Stickiness into Recommendations in Location-Based Social Networks" ISPRS International Journal of Geo-Information 10, no. 1: 36. https://doi.org/10.3390/ijgi10010036
APA StyleZhang, H., Gan, M., & Sun, X. (2021). Incorporating Memory-Based Preferences and Point-of-Interest Stickiness into Recommendations in Location-Based Social Networks. ISPRS International Journal of Geo-Information, 10(1), 36. https://doi.org/10.3390/ijgi10010036

