Integrating Transcriptomic and ChIP-Seq Reveals Important Regulatory Regions Modulating Gene Expression in Myometrium during Implantation in Pigs
Abstract
1. Introduction
2. Materials and Methods
2.1. Sample Collection
2.2. RNA Library Construction and RNA-Seq Data Analysis
2.3. Quantitative Real-Time PCR
2.4. ChIP-Seq Library Construction and Sequencing
2.5. ChIP-Seq Data Analysis
2.6. Dual-Luciferase Reporter Assays
3. Results
3.1. Distinct Transcriptional Signatures in Pig Uterine Circular and Longitudinal Muscles during Implantation
3.2. Transcriptional Signatures of GD15M_CM Were Pregnancy-Dependent and Distinct from CD15M_CM
3.3. Validation of the Expression Patterns of the Differentially Expressed Genes
3.4. Genome-Wide Maps of H3K4me3 and H3K27ac in Pig Uterine Smooth Muscle
3.5. Investigating the H3K4me3 and H3K27ac Modified Regions That Regulate the Gene Expression in Longitudinal Muscle
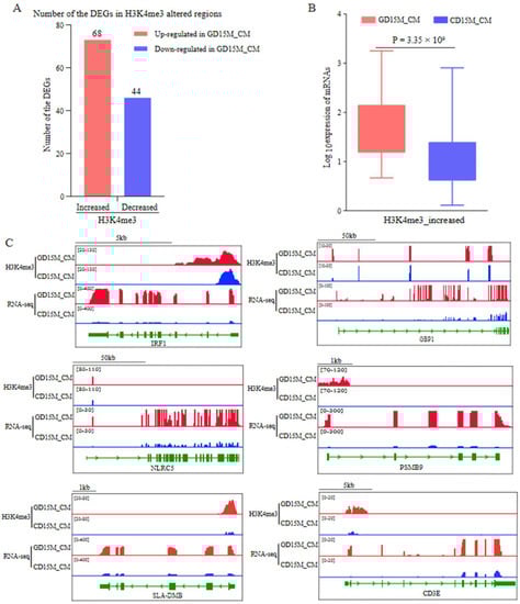
3.6. Investigating the H3K4me3 and H3K27ac Modified Regions That Regulate the Gene Expression in Circular Muscle
3.7. Validation of the Promoter Activity of the Identified Regulatory Regions
4. Discussion
Supplementary Materials
Author Contributions
Funding
Institutional Review Board Statement
Informed Consent Statement
Data Availability Statement
Acknowledgments
Conflicts of Interest
References
- Spencer, T.E.; Dunlap, K.A.; Filant, J. Comparative developmental biology of the uterus: Insights into mechanisms and developmental disruption. Mol. Cell. Endocrinol. 2012, 354, 34–53. [Google Scholar] [CrossRef]
- Geisert, R.D.; Lucy, M.C.; Whyte, J.J.; Ross, J.W.; Mathew, D.J. Cytokines from the pig conceptus: Roles in conceptus development in pigs. J. Anim. Sci. Biotechnol. 2014, 5, 51. [Google Scholar] [CrossRef]
- Yoo, I.; Kim, D.; Han, J.; Lee, S.; Hong, M.; Jeon, B.Y.; Kim, J.M.; Ka, H. Transcriptomic analysis of interferon-γ-regulated genes in endometrial explants and their possible role in regulating maternal endometrial immunity during the implantation period in pigs, a true epitheliochorial placentation species. Theriogenology 2020, 155, 114–124. [Google Scholar] [CrossRef]
- Zeng, S.; Bick, J.; Ulbrich, S.E.; Bauersachs, S. Cell type-specific analysis of transcriptome changes in the porcine endometrium on Day 12 of pregnancy. BMC Genom. 2018, 19, 459. [Google Scholar] [CrossRef]
- Wang, F.; Zhao, S.; Deng, D.; Wang, W.; Xu, X.; Liu, X.; Zhao, S.; Yu, M. Integrating LCM-Based Spatio-Temporal Transcriptomics Uncovers Conceptus and Endometrial Luminal Epithelium Communication that Coordinates the Conceptus Attachment in Pigs. Int. J. Mol. Sci. 2021, 22, 1248. [Google Scholar] [CrossRef]
- Huang, J.; Yang, Y.; Tian, M.; Deng, D.; Yu, M. Spatial Transcriptomic and miRNA Analyses Revealed Genes Involved in the Mesometrial-Biased Implantation in Pigs. Genes 2019, 10, 808. [Google Scholar] [CrossRef]
- Franczak, A.; Wojciechowiczm, B.; Kolakowska, J.; Zglejc, K.; Kotwica, G. Transcriptomic analysis of the myometrium during peri-implantation period and luteolysis--the study on the pig model. Funct. Integr. Genom. 2014, 14, 673–682. [Google Scholar] [CrossRef]
- Kaminski, T.; Smolinska, N.; Kiezun, M.; Dobrzyn, K.; Szeszko, K.; Maleszka, A. Effect of orexin B on CYP17A1 and CYP19A3 expression and oestradiol, oestrone and testosterone secretion in the porcine uterus during early pregnancy and the oestrous cycle. Animal 2018, 12, 1921–1932. [Google Scholar] [CrossRef]
- Chen, Q.; Zhang, Y.; Elad, D.; Jaffa, A.J.; Cao, Y.; Ye, X.; Duan, E. Navigating the site for embryo implantation: Biomechanical and molecular regulation of intrauterine embryo distribution. Mol. Asp. Med. 2013, 34, 1024–1042. [Google Scholar] [CrossRef]
- Flores, D.; Madhavan, M.; Wright, S.; Arora, R. Mechanical and signaling mechanisms that guide pre-implantation embryo movement. Development 2020, 147, dev193490. [Google Scholar] [CrossRef]
- Markiewicz, W.; Jaroszewski, J.J. β- and β-adrenergic receptors stimulation relaxes porcine myometrium in the peri-implantation period. J. Anim. Sci. 2016, 94, 4611–4618. [Google Scholar] [CrossRef] [PubMed]
- Franczak, A.; Kotwica, G.; Kurowicka, B.; Oponowicz, A.; Wocławek-Potocka, I.; Petroff, B.K. Expression of enzymes of cyclooxygenase pathway and secretion of prostaglandin E2 and F2alpha by porcine myometrium during luteolysis and early pregnancy. Theriogenology 2006, 66, 1049–1056. [Google Scholar] [CrossRef] [PubMed]
- Smolinska, N.; Maleszka, A.; Dobrzyn, K.; Kiezun, M.; Szeszko, K.; Kaminski, T. Expression of adiponectin and adiponectin receptors 1 and 2 in the porcine uterus, conceptus, and trophoblast during early pregnancy. Theriogenology 2014, 82, 951–965. [Google Scholar] [CrossRef]
- Franczak, A.; Wojciechowicz, B.; Kolakowska, J.; Kotwica, G. The effect of interleukin-1β, interleukin-6, and tumor necrosis factor-α on estradiol-17β release in the myomterium: The in vitro study on the pig model. Theriogenology 2014, 81, 266–274. [Google Scholar] [CrossRef]
- Dobrzyn, K.; Kiezun, M.; Szeszko, K.; Gudelska, M.; Kisielewska, K.; Rytelewska, E.; Zaobidna, E.; Wyrebek, J.; Bors, K.; Kopij, G.; et al. The in vitro effect of orexin a on the porcine myometrial transcriptomic profile during the early-implantation period. Theriogenology 2020, 143, 157–167. [Google Scholar] [CrossRef]
- Wojciechowicz, B.; Kotwica, G.; Kołakowska, J.; Zglejc, K.; Martyniak, M.; Franczak, A. The alterations in endometrial and myometrial transcriptome at the time of maternal recognition of pregnancy in pigs. Agri Gene 2016, 2, 5–10. [Google Scholar] [CrossRef]
- Drzewiecka, E.M.; Kozlowska, W.; Paukszto, L.; Zmijewska, A.; Wydorski, P.J.; Jastrzebski, J.P.; Franczak, A. Effect of the Electromagnetic Field (EMF) Radiation on Transcriptomic Profile of Pig Myometrium during the Peri-Implantation Period-An In Vitro Study. Int. J. Mol. Sci. 2021, 22, 7322. [Google Scholar] [CrossRef]
- Crankshaw, D.J. Pharmacological techniques for the in vitro study of the uterus. J. Pharmacol. Toxicol. Methods 2001, 45, 123–140. [Google Scholar] [CrossRef]
- Kitazawa, T.; Kajiwara, T.; Kiuchu, A. Muscle layer-and region-dependent distributions of oxytocin receptors in the porcine myometrium. Peptides 2001, 22, 963–974. [Google Scholar] [CrossRef]
- Shen, J.; Zhou, C.; Zhu, S.; Shi, W.; Hu, M.; Fu, X.; Wang, C.; Wang, Y.; Zhang, Q.; Yu, Y. Comparative transcriptome analysis reveals early pregnancy-specific genes expressed in peripheral blood of pregnant sows. PLoS ONE 2014, 9, e114036. [Google Scholar] [CrossRef] [PubMed]
- Taneike, T.; Miyazaki, H.; Nakamura, H.; Ohga, A. Autonomic innervation of the circular and longitudinal layers in swine myometrium. Biol. Reprod. 1991, 45, 831–840. [Google Scholar] [CrossRef] [PubMed][Green Version]
- Taneike, T.; Bando, S.; Takasaki, K.; Okumura, M.; Sato, H.; Teraoka, H.; Kitazawa, T.; Ohga, A. Muscle layer and regional differences in autonomic innervation and responsiveness to transmitter agents in swine myometrium. J. Auton. Pharmacol. 1994, 14, 213–227. [Google Scholar] [CrossRef]
- Taneike, T.; Narita, T.; Kitazawa, T.; Bando, S.; Teraoka, H.; Ohga, A. Binding and functional characterization of alpha-2 adrenoceptors in isolated swine myometrium. J. Auton. Pharmacol. 1995, 15, 93–105. [Google Scholar] [CrossRef]
- Kitazawa, T.; Yamada, Y.; Iwano, H.; Yokota, H.; Yuasa, A.; Taneike, T. Smooth muscle layer-dependent distribution of 5-hydroxytryptamine(7) receptor in the porcine myometrium. Br. J. Pharmacol. 2000, 130, 79–89. [Google Scholar] [CrossRef][Green Version]
- Kitazawa, T.; Hatakeyama, H.; Cao, J.; Taneike, T. Pregnancy-associated changes in responsiveness of the porcine myometrium to bioactive substances. Eur. J. Pharmacol. 2003, 469, 135–144. [Google Scholar] [CrossRef]
- Kitazawa, T.; Kubo, O.; Satoh, M.; Taneike, T. Involvement of 5-hy-droxytryptamine 7 receptors in inhibition of porcine myometrial con-tractility by 5-hydroxytryptamine. Br. J. Pharmacol. 1998, 123, 173–182. [Google Scholar] [CrossRef] [PubMed]
- Kitazawa, T.; Uchiyama, F.; Hirose, K.; Taneike, T. Characterization of the muscarinic receptor subtype that mediates the contractile response of acetylcholine in the swine myometrium. Eur. J. Pharmacol. 1999, 367, 325–334. [Google Scholar] [CrossRef]
- Kitazawa, T.; Shishido, H.; Sato, T.; Taneike, T. Histamine mediates the muscle layer-specific responses in the isolated swine myometrium. J. Vet. Pharmacol. Ther. 1997, 20, 187–197. [Google Scholar] [CrossRef]
- Rensen, S.S.; Doevendans, P.A.; van Eys, G.J. Regulation and characteristics of vascular smooth muscle cell phenotypic diversity. Neth. Heart J. 2007, 15, 100–108. [Google Scholar] [CrossRef]
- Steucke, K.E.; Tracy, P.V.; Hald, E.S.; Hall, J.L.; Alford, P.W. Vascular smooth muscle cell functional contractility depends on extracellular mechanical properties. J. Biomech. 2015, 48, 3044–3051. [Google Scholar] [CrossRef]
- Bennett, M.R.; Sinha, S.; Owens, G.K. Vascular smooth muscle cells in atherosclerosis. Circ. Res. 2016, 118, 692–702. [Google Scholar] [CrossRef]
- Yang, K.; Ren, J.; Li, X.; Wang, Z.; Xue, L.; Cui, S.; Sang, W.; Xu, T.; Zhang, J.; Yu, J.; et al. Prevention of aortic dissection and aneurysm via an ALDH2-mediated switch in vascular smooth muscle cell phenotype. Eur. Heart J. 2020, 41, 2442–2453. [Google Scholar] [CrossRef]
- Aherrahrou, R.; Guo, L.; Nagraj, V.P.; Aguhob, A.; Hinkle, J.; Chen, L.; Yuhl Soh, J.; Lue, D.; Alencar, G.F.; Boltjes, A.; et al. Genetic Regulation of Atherosclerosis-Relevant Phenotypes in Human Vascular Smooth Muscle Cells. Circ. Res. 2020, 127, 1552–1565. [Google Scholar] [CrossRef]
- Cramer, P. Organization and regulation of gene transcription. Nature 2019, 573, 45–54. [Google Scholar] [CrossRef]
- Kolmykov, S.; Yevshin, I.; Kulyashov, M.; Sharipov, R. GTRD: An integrated view of transcription regulation. Nucleic Acids Res. 2021, 49, D104–D111. [Google Scholar] [CrossRef]
- Heintzman, N.D.; Hon, G.C.; Hawkins, R.D.; Kheradpour, P.; Stark, A.; Harp, L.F.; Ye, Z.; Lee, L.K.; Stuart, R.K.; Ching, C.W.; et al. Histone modifications at human enhancers reflect global cell-type-specific gene expression. Nature 2009, 459, 108–112. [Google Scholar] [CrossRef]
- Lambrot, R.; Chan, D.; Shao, X.; Aarabi, M.; Kwan, T.; Bourque, G.; Moskovtsev, S.; Librach, C.; Trasler, J.; Dumeaux, V.; et al. Whole-genome sequencing of H3K4me3 and DNA methylation in human sperm reveals regions of overlap linked to fertility and development. Cell Rep. 2021, 36, 109418. [Google Scholar] [CrossRef]
- Lismer, A.; Dumeaux, V.; Lafleur, C.; Lambrot, R.; Brind’Amour, J.; Lorincz, M.C.; Kimmins, S. Histone H3 lysine 4 trimethylation in sperm is transmitted to the embryo and associated with diet-induced phenotypes in the offspring. Dev. Cell 2021, 56, 671–686. [Google Scholar] [CrossRef]
- Zhang, B.; Zheng, H.; Huang, B.; Li, W.; Xiang, Y.; Peng, X.; Ming, J.; Wu, X.; Zhang, Y.; Xu, Q.; et al. Allelic reprogramming of the histone modification H3K4me3 in early mammalian development. Nature 2016, 537, 553–557. [Google Scholar] [CrossRef]
- Ma, X.; Fan, Y.; Xiao, W.; Ding, X.; Hu, W.; Xia, Y. Glufosinate-Ammonium Induced Aberrant Histone Modifications in Mouse Sperm Are Concordant With Transcriptome in Preimplantation Embryos. Front. Physiol. 2022, 2, 819856. [Google Scholar] [CrossRef]
- Bedi, Y.S.; Roach, A.N.; Thomas, K.N.; Mehta, N.A.; Golding, M.C. Chromatin alterations during the epididymal maturation of mouse sperm refine the paternally inherited epigenome. Epigenetics Chromatin 2022, 15, 2. [Google Scholar] [CrossRef]
- Dang, Y.; Li, S.; Zhao, P.; Xiao, L.; Wang, L.; Shi, Y.; Luo, L.; Wang, S.; Wang, H.; Zhang, K. The lysine deacetylase activity of histone deacetylases 1 and 2 is required to safeguard zygotic genome activation in mice and cattle. Development 2022, 149, dev200854. [Google Scholar] [CrossRef] [PubMed]
- Han, K.; Ren, R.; Cao, J.; Zhao, S.; Yu, M. Genome-Wide Identification of Histone Modifications Involved in Placental Development in Pigs. Front. Genet. 2019, 10, 277. [Google Scholar] [CrossRef] [PubMed]
- Zhao, Y.; Hou, Y.; Xu, Y.; Luan, Y. A compendium and comparative epigenomics analysis of cis-regulatory elements in the pig genome. Nat. Commun. 2021, 12, 2217. [Google Scholar] [CrossRef] [PubMed]
- Kern, C.; Wang, Y.; Xu, X.; Pan, Z.; Halstead, M.; Chanthavixay, G.; Saelao, P.; Waters, S.; Xiang, R.; Chamberlain, A.; et al. Functional annotations of three domestic animal genomes provide vital resources for comparative and agricultural research. Nat. Commun. 2021, 12, 1821. [Google Scholar] [CrossRef] [PubMed]
- Zhu, Y.; Zhou, Z.; Huang, T.; Zhang, Z.; Li, W.; Ling, Z.; Jiang, T.; Yang, J.; Yang, S.; Xiao, Y.; et al. Mapping and analysis of a spatiotemporal H3K27ac and gene expression spectrum in pigs. Sci. China Life Sci. 2022, 65, 1517–1534. [Google Scholar] [CrossRef]
- Chen, L.; Li, J.; Yuan, R.; Wang, Y. Dynamic 3D genome reorganization during development and metabolic stress of the porcine liver. Cell Discov. 2022, 8, 56. [Google Scholar] [CrossRef] [PubMed]
- Li, J.; Xiang, Y.; Zhang, L.; Qi, X. Enhancer-promoter interaction maps provide insights into skeletal muscle-related traits in pig genome. BMC Biol. 2022, 20, 136. [Google Scholar] [CrossRef]
- Shchuka, V.M.; Abatti, L.E.; Hou, H.; Khader, N. The pregnant myometrium is epigenetically activated at contractility-driving gene loci prior to the onset of labor in mice. PLoS Biol. 2020, 18, e3000710. [Google Scholar] [CrossRef]
- Kim, D.; Langmead, B.; Salzberg, S.L. HISAT: A fast spliced aligner with low memory requirements. Nat. Methods 2015, 12, 357–360. [Google Scholar] [CrossRef]
- Anders, S.; Pyl, P.T.; Huber, W. HTSeq-A Python framework to work with high-throughput sequencing data. Bioinformatics 2015, 31, 166–169. [Google Scholar] [CrossRef] [PubMed]
- Love, M.I.; Huber, W.; Anders, S. Moderated estimation of fold change and dispersion for RNA-seq data with DESeq2. Genome Biol. 2014, 15, 550. [Google Scholar] [CrossRef] [PubMed]
- Huang da, W.; Sherman, B.T.; Lempicki, R.A. Systematic and integrative analysis of large gene lists using DAVID bioinformatics resources. Nat. Protoc. 2009, 4, 44–57. [Google Scholar] [CrossRef] [PubMed]
- Kaya-Okur, H.S.; Wu, S.J.; Codomo, C.; Pledger, E.S.; Bryson, T.D.; Henikoff, J.G.; Ahmad, K.; Henikoff, S. CUT&Tag for efficient epigenomic profiling of small samples and single cells. Nat. Commun. 2019, 10, 1930. [Google Scholar] [PubMed]
- Li, H.; Durbin, R. Fast and accurate short read alignment with Burrows-Wheeler transform. Bioinformatics 2009, 25, 1754–1760. [Google Scholar] [CrossRef]
- Li, H.; Handsaker, B.; Wysoker, A.; Fennell, T.; Ruan, J.; Homer, N.; Marth, G.; Abecasis, G.; Durbin, R. The sequence alignment/map format and SAMtools. Bioinformatics 2009, 25, 2078–2079. [Google Scholar] [CrossRef]
- Zhang, Y.; Liu, T.; Meyer, C.A.; Eeckhoute, J.; Johnson, D.S.; Bernstein, B.E. Model-based analysis of ChIP-Seq (MACS). Genome Biol. 2008, 9, R137. [Google Scholar] [CrossRef]
- Ramirez, F.; Ryan, D.P.; Gruning, B.; Bhardwaj, V.; Kilpert, F.; Richter, A.S.; Heyne, S.; Dundar, F.; Manke, T. deepTools2: A next generation web server for deep-sequencing data analysis. Nucleic Acids Res. 2016, 44, W160–W165. [Google Scholar] [CrossRef]
- Zhu, L.J.; Gazin, C.; Lawson, N.D.; Pagès, H.; Lin, S.M.; Lapointe, D.S.; Green, M.R. ChIPpeakAnno: A bioconductor package to annotate ChIP-seq and ChIP-chip data. BMC Bioinform. 2010, 11, 237. [Google Scholar] [CrossRef]
- Yu, G.; Wang, L.G.; He, Q.Y. ChIPseeker: An R/Bioconductor package for ChIP peak annotation, comparison and visualization. Bioinformatics 2015, 31, 2382–2383. [Google Scholar] [CrossRef]
- DiffBind. DiffBind for Differential Binding Analysis of ChIP-Seq Peak Data; Version 3.4; Cancer Research; Cambridge Institute: Cambridge, UK, 2012. [Google Scholar]
- Castro-Mondragon, J.A.; Riudavets-Puig, R.; Rauluseviciute, I.; Lemma, R.B.; Turchi, L.; Blanc-Mathieu, R.; Lucas, J.; Boddie, P.; Khan, A.; Manosalva Pérez, N.; et al. JASPAR 2022: The 9th release of the open-access database of transcription factor binding profiles. Nucleic Acids Res. 2022, 50, D165–D173. [Google Scholar] [CrossRef] [PubMed]
- Milewicz, D.M.; Trybus, K.M.; Guo, D.C.; Sweeney, H.L.; Regalado, E.; Kamm, K.; Stull, J.T. Altered Smooth Muscle Cell Force Generation as a Driver of Thoracic Aortic Aneurysms and Dissections. Arterioscler. Thromb. Vasc. Biol. 2017, 37, 26–34. [Google Scholar] [CrossRef]
- Touyz, R.M.; Alves-Lopes, R.; Rios, F.J.; Camargo, L.L.; Anagnostopoulou, A.; Arner, A.; Montezano, A.C. Vascular smooth muscle contraction in hypertension. Cardiovasc. Res. 2018, 114, 529–539. [Google Scholar] [CrossRef] [PubMed]
- Van Eys, G.J.; Völler, M.C.; Timmer, E.D.; Wehrens, X.H.; Small, J.V.; Schalken, J.A.; Ramaekers, F.C.; van der Loop, F.T. Smoothelin expression characteristics: Development of a smooth muscle cell in vitro system and identification of a vascular variant. Cell Struct. Funct. 1997, 22, 65–72. [Google Scholar]
- Qu, M.; Lu, P.; Bellve, K.; Fogarty, K.; Lifshitz, L.; Shi, F.; Zhuge, R. Smooth muscle cell-specific TMEM16A deletion does not alter Ca2+ signaling, uterine contraction, gestation length, or litter size in mice. Biol. Reprod. 2019, 101, 318–327. [Google Scholar] [CrossRef] [PubMed]
- Kurowicka, B.; Franczak, A.; Oponowicz, A.; Kotwica, G. In vitro contractile activity of porcine myometrium during luteolysis and early pregnancy: Effect of oxytocin and progesterone. Reprod. Biol. 2005, 5, 151–169. [Google Scholar]
- Ziecik, A.J.; Waclawik, A.; Kaczmarek, M.M.; Blitek, A.; Jalali, B.M.; Andronowska, A. Mechanisms for the establishment of pregnancy in the pig. Reprod. Domest. Anim. 2011, 3, 31–41. [Google Scholar] [CrossRef]
- Skowronska, A.; Mlotkowska, P.; Nielsen, S.; Skowronski, M.T. Difference in expression between AQP1 and AQP5 in porcine endometrium and myometrium in response to steroid hormones, oxytocin, arachidonic acid, forskolin and cAMP during the mid-luteal phase of the estrous cycle and luteolysis. Reprod. Biol. Endocrinol. 2015, 13, 131. [Google Scholar] [CrossRef]
- Meller, K.A.; Całka, J.; Kaczmarek, M.; Jana, B. Expression of alpha and beta adrenergic receptors in the pig uterus during inflammation. Theriogenology 2018, 119, 96–104. [Google Scholar] [CrossRef]
- Jana, B.; Całka, J.; Bulc, M.; Piotrowska-Tomala, K.K. Participation of acetylcholine and its receptors in the contractility of inflamed porcine uterus. Theriogenology 2020, 143, 123–132. [Google Scholar] [CrossRef]
- Chen, Q.; Zhang, Y.; Peng, H.; Lei, L.; Kuang, H.; Ning, L.; Cao, Y.; Duan, E. Transient β2-adrenoceptor activation confers pregnancy loss by disrupting embryo spacing at implantation. J. Biol. Chem. 2011, 286, 4349–4356. [Google Scholar] [CrossRef] [PubMed]
- Lu, J.; Liu, G.; Wang, Z.; Cao, J.; Chen, Y.; Dong, Y. Restraint stress induces uterine microenvironment disorder in mice during early pregnancy through the β2-AR/cAMP/PKA pathway. Stress 2021, 24, 514–528. [Google Scholar] [CrossRef] [PubMed]
- Wu, J.X.; Lin, S.; Kong, S.B. Psychological Stress and Functional Endometrial Disorders: Update of Mechanism Insights. Front. Endocrinol. 2021, 12, 690255. [Google Scholar] [CrossRef]
- Wolfert, M.A.; Boons, G.J. Adaptive immune activation: Glycosylation does matter. Nat. Chem. Biol. 2013, 9, 776–784. [Google Scholar] [CrossRef] [PubMed]
- Zhou, F. Molecular mechanisms of IFN-gamma to up-regulate MHC class I antigen processing and presentation. Int. Rev. Immunol. 2009, 28, 239–260. [Google Scholar] [CrossRef] [PubMed]
- Cencic, A.; Guillomot, M.; Koren, S.; La Bonnardière, C. Trophoblastic interferons: Do they modulate uterine cellular markers at the time of conceptus attachment in the pig? Placenta 2003, 24, 862–869. [Google Scholar] [CrossRef]
- Joyce, M.M.; Burghardt, J.R.; Burghardt, R.C.; Hooper, R.N.; Bazer, F.W.; Johnson, G.A. Uterine MHC cDilass I molecules and beta 2-microglobulin are regulated by progesterone and conceptus interferons during pig pregnancy. J. Immunol. 2008, 181, 2494–2505. [Google Scholar] [CrossRef]
- Murphy, S.P.; Tayade, C.; Ashkar, A.A.; Hatta, K.; Zhang, J.; Croy, B.A. Interferon gamma in successful pregnancies. Biol. Reprod. 2009, 80, 848–859. [Google Scholar] [CrossRef]
- Kim, M.; Seo, H.; Choi, Y.; Shim, J.; Bazer, F.W.; Ka, H. Swine leukocyte antigen-DQ expression and its regulation by interferon-gamma at the maternal-fetal interface in pigs. Biol. Reprod. 2012, 86, 43. [Google Scholar] [CrossRef]
- Franczak, A.; Wojciechowicz, B.; Kotwica, G. Transcriptomic analysis of the porcine endometrium during early pregnancy and the estrous cycle. Reprod. Biol. 2013, 13, 229–237. [Google Scholar] [CrossRef]
- Andersson, R.; Gebhard, C.; Miguel-Escalada, I.; Hoof, I.; Bornholdt, J.; Boyd, M.; Chen, Y.; Zhao, X.; Schmidl, C.; Suzuki, T.; et al. An atlas of active enhancers across human cell types and tissues. Nature 2014, 507, 455–461. [Google Scholar] [CrossRef]
- Cherry, T.J.; Yang, M.G.; Harmin, D.A.; Tao, P.; Timms, A.E.; Bauwens, M.; Allikmets, R.; Jones, E.M.; Chen, R.; De Baere, E.; et al. Mapping the cis-regulatory architecture of the human retina reveals noncoding genetic variation in disease. Proc. Natl. Acad. Sci. USA 2020, 117, 9001–9012. [Google Scholar] [CrossRef] [PubMed]
- Moore, J.E.; Purcaro, M.J.; Pratt, H.E.; Epstein, C.B.; Shoresh, N.; Adrian, J.; Kawli, T.; Davis, C.A.; Dobin, A.; Kaul, R.; et al. Expanded encyclopaedias of DNA elements in the human and mouse genomes. Nature 2020, 583, 699–710. [Google Scholar] [PubMed]
- Brocos-Mosquera, I.; Miranda-Azpiazu, P.; Muguruza, C.; Corzo-Monje, V.; Morentin, B.; Meana, J.J.; Callado, L.F.; Rivero, G. Differential brain ADRA2A and ADRA2C gene expression and epigenetic regulation in schizophrenia. Effect of antipsychotic drug treatment. Transl. Psychiatry 2021, 11, 643. [Google Scholar] [CrossRef] [PubMed]
- Wittkopp, P.J.; Kalay, G. cis-regulatory elements: Molecular mechanisms and evolutionary processes underlying divergence. Nat. Rev. Genet. 2011, 13, 59–69. [Google Scholar] [CrossRef]
- Michalska, A.; Blaszczyk, K.; Wesoly, J.; Bluyssen, H.A.R. A Positive Feedback Amplifier Circuit That Regulates Interferon (IFN)-Stimulated Gene Expression and Controls Type I and Type II IFN Responses. Front. Immunol. 2018, 9, 1135. [Google Scholar] [CrossRef]
- Meissner, T.B.; Li, A.; Kobayashi, K.S. NLRC5: A newly discovered MHC class I transactivator (CITA). Microbes Infect. 2012, 14, 477–484. [Google Scholar] [CrossRef]
- Choi, J.H.; Jo, H.S.; Lim, S.; Kim, H.T.; Lee, K.W.; Moon, K.H.; Ha, T.; Kwak, S.S.; Kim, Y.; Lee, E.J.; et al. mTORC1 accelerates retinal development via the immunoproteasome. Nat. Commun. 2018, 9, 2502. [Google Scholar] [CrossRef]
- Vijayan, S.; Sidiq, T.; Yousuf, S.; van den Elsen, P.J.; Kobayashi, K.S. Class I transactivator, NLRC5: A central player in the MHC class I pathway and cancer immune surveillance. Immunogenetics 2019, 71, 273–282. [Google Scholar] [CrossRef]
- Man, S.M.; Karki, R.; Malireddi, R.K.; Neale, G.; Vogel, P.; Yamamoto, M.; Lamkanfi, M.; Kanneganti, T.D. The transcription factor IRF1 and guanylate-binding proteins target activation of the AIM2 inflammasome by Francisella infection. Nat. Immunol. 2015, 16, 467–475. [Google Scholar] [CrossRef]
- Abou El Hassan, M.; Huang, K.; Eswara, M.B.; Xu, Z.; Yu, T.; Aubry, A.; Ni, Z.; Livne-Bar, I.; Sangwan, M.; Ahmad, M.; et al. Properties of STAT1 and IRF1 enhancers and the influence of SNPs. BMC Mol. Biol. 2017, 18, 6. [Google Scholar] [CrossRef] [PubMed]
- Kobayashi, K.S.; van den Elsen, P.J. NLRC5: A key regulator of MHC class I-dependent immune responses. Nat. Rev. Immunol. 2012, 12, 813–820. [Google Scholar] [CrossRef] [PubMed]







| DEGs | TFs | Binding Motifs | Binding Sites | Distance to TSS (bp) |
|---|---|---|---|---|
| IRF1 | STAT1 | ![]() | TTTCCAGTAAC | 606 |
| NLRC5 | STAT1 | ![]() | GATTTCCCGGCAGCG | 252 |
| GBP1 | STAT1 | ![]() | TTTCTAGGAAT | −20 |
| IRF1 | ![]() | AAACACTTCCACTTTTGGTTT | 72 | |
| PSMB9 | STAT1 | ![]() | TTTATGGGAAA | −197 |
| IRF1 | ![]() | GAAAGGGAAAAC | 259 |
Disclaimer/Publisher’s Note: The statements, opinions and data contained in all publications are solely those of the individual author(s) and contributor(s) and not of MDPI and/or the editor(s). MDPI and/or the editor(s) disclaim responsibility for any injury to people or property resulting from any ideas, methods, instructions or products referred to in the content. |
© 2022 by the authors. Licensee MDPI, Basel, Switzerland. This article is an open access article distributed under the terms and conditions of the Creative Commons Attribution (CC BY) license (https://creativecommons.org/licenses/by/4.0/).
Share and Cite
Wang, W.; Cao, C.; Zhang, B.; Wang, F.; Deng, D.; Cao, J.; Li, H.; Yu, M. Integrating Transcriptomic and ChIP-Seq Reveals Important Regulatory Regions Modulating Gene Expression in Myometrium during Implantation in Pigs. Biomolecules 2023, 13, 45. https://doi.org/10.3390/biom13010045
Wang W, Cao C, Zhang B, Wang F, Deng D, Cao J, Li H, Yu M. Integrating Transcriptomic and ChIP-Seq Reveals Important Regulatory Regions Modulating Gene Expression in Myometrium during Implantation in Pigs. Biomolecules. 2023; 13(1):45. https://doi.org/10.3390/biom13010045
Chicago/Turabian StyleWang, Weiwei, Caiqin Cao, Botao Zhang, Feiyu Wang, Dadong Deng, Jianhua Cao, Hua Li, and Mei Yu. 2023. "Integrating Transcriptomic and ChIP-Seq Reveals Important Regulatory Regions Modulating Gene Expression in Myometrium during Implantation in Pigs" Biomolecules 13, no. 1: 45. https://doi.org/10.3390/biom13010045
APA StyleWang, W., Cao, C., Zhang, B., Wang, F., Deng, D., Cao, J., Li, H., & Yu, M. (2023). Integrating Transcriptomic and ChIP-Seq Reveals Important Regulatory Regions Modulating Gene Expression in Myometrium during Implantation in Pigs. Biomolecules, 13(1), 45. https://doi.org/10.3390/biom13010045







