The Pivotal Role of Long Noncoding RNA RAB5IF in the Proliferation of Hepatocellular Carcinoma via LGR5 Mediated β-Catenin and c-Myc Signaling
Abstract
1. Introduction
2. Materials and Methods
2.1. Cell Culture
2.2. TCGA Data Analysis
2.3. RNA Interference
2.4. RT-qPCR Analysis
2.5. Cell Viability Assay
2.6. Colony Formation Assay
2.7. Cell Cycle Analysis
2.8. Western Blotting
2.9. Rescue Assay
2.10. Statistical Analysis
3. Results
3.1. LncRNA RAB5IF is Overexpressed in HCCs and Patient Tissues
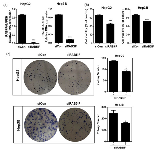
3.2. Depletion of LncRNA RAB5IF Inhibits Proliferation and Colony Formation of HCCs
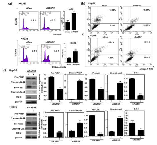
3.3. Depletion of LncRNA RAB5IF Induces Apoptosis in HCCs
3.4. Depletion of LncRNA RAB5IF Attenuates the Expression of LGR5, β-Catenin and c-Myc in HCCs
3.5. LGR5 Depletion Suppresses the Expression of β-Catenin and c-Myc in HCCs
4. Discussion
5. Conclusions
Author Contributions
Funding
Acknowledgments
Conflicts of Interest
References
- Mazzanti, R.; Arena, U.; Tassi, R. Hepatocellular carcinoma: Where are we? World J. Exp. Med. 2016, 6, 21–36. [Google Scholar] [CrossRef]
- Ghouri, Y.A.; Mian, I.; Rowe, J.H. Review of hepatocellular carcinoma: Epidemiology, etiology, and carcinogenesis. J. Carcinog. 2017, 16, 1. [Google Scholar] [PubMed]
- Chow, A.K.; Ng, L.; Lam, C.S.; Wong, S.K.; Wan, T.M.; Cheng, N.S.; Yau, T.C.; Poon, R.T.; Pang, R.W. The Enhanced metastatic potential of hepatocellular carcinoma (HCC) cells with sorafenib resistance. PLoS ONE 2013, 8, e78675. [Google Scholar] [CrossRef] [PubMed]
- Rinninella, E.; Cerrito, L.; Spinelli, I.; Cintoni, M.; Mele, M.C.; Pompili, M.; Gasbarrini, A. Chemotherapy for Hepatocellular Carcinoma: Current Evidence and Future Perspectives. J. Clin. Transl. Hepatol. 2017, 5, 235–248. [Google Scholar] [CrossRef]
- Forner, A.; Bruix, J. Biomarkers for early diagnosis of hepatocellular carcinoma. Lancet Oncol. 2012, 13, 750–751. [Google Scholar] [CrossRef]
- Kung, J.T.; Colognori, D.; Lee, J.T. Long noncoding RNAs: Past, present, and future. Genetics 2013, 193, 651–669. [Google Scholar] [CrossRef] [PubMed]
- Bach, D.H.; Lee, S.K. Long noncoding RNAs in cancer cells. Cancer Lett. 2018, 419, 152–166. [Google Scholar] [CrossRef]
- Cheetham, S.W.; Gruhl, F.; Mattick, J.S.; Dinger, M.E. Long noncoding RNAs and the genetics of cancer. Br. J. Cancer 2013, 108, 2419–2425. [Google Scholar] [CrossRef]
- Kwon, M.S.; Park, B.O.; Kim, H.M.; Kim, S. Leucine-rich repeat-containing G-protein coupled receptor 5/GPR49 activates G12/13-Rho GTPase pathway. Mol. Cells 2013, 36, 267–272. [Google Scholar] [CrossRef]
- Rot, S.; Taubert, H.; Bache, M.; Greither, T.; Wurl, P.; Eckert, A.W.; Schubert, J.; Vordermark, D.; Kappler, M. A novel splice variant of the stem cell marker LGR5/GPR49 is correlated with the risk of tumor-related death in soft-tissue sarcoma patients. BMC Cancer 2011, 11, 429. [Google Scholar] [CrossRef]
- Choi, Y.J.; Kim, N.; Lee, H.S.; Park, S.M.; Park, J.H.; Yoon, H.; Shin, C.M.; Park, Y.S.; Kim, J.W.; Lee, D.H. Expression of Leucine-rich Repeat-containing G-protein Coupled Receptor 5 and CD44: Potential Implications for Gastric Cancer Stem Cell Marker. J. Cancer Prev. 2016, 21, 279–287. [Google Scholar] [CrossRef] [PubMed]
- Chen, W.; Fu, Q.; Fang, F.; Fang, J.; Zhang, Q.; Hong, Y. Overexpression of leucine-rich repeat-containing G protein-coupled receptor 5 predicts poor prognosis in hepatocellular carcinoma. Saudi J. Biol. Sci. 2018, 25, 904–908. [Google Scholar] [CrossRef] [PubMed]
- Chen, Q.; Cao, H.Z.; Zheng, P.S. LGR5 promotes the proliferation and tumor formation of cervical cancer cells through the Wnt/beta-catenin signaling pathway. Oncotarget 2014, 5, 9092–9105. [Google Scholar] [PubMed]
- Effendi, K.; Yamazaki, K.; Fukuma, M.; Sakamoto, M. Overexpression of Leucine-Rich Repeat-Containing G Protein-Coupled Receptor 5 (LGR5) Represents a Typical Wnt/beta-Catenin Pathway-Activated Hepatocellular Carcinoma. Liver Cancer 2014, 3, 451–457. [Google Scholar] [CrossRef]
- Swier, L.; Dzikiewicz-Krawczyk, A.; Winkle, M.; van den Berg, A.; Kluiver, J. Intricate crosstalk between MYC and non-coding RNAs regulates hallmarks of cancer. Mol. Oncol. 2019, 13, 26–45. [Google Scholar] [CrossRef]
- Carvalho, B.; Postma, C.; Mongera, S.; Hopmans, E.; Diskin, S.; van de Wiel, M.A.; van Criekinge, W.; Thas, O.; Matthai, A.; Cuesta, M.A.; et al. Multiple putative oncogenes at the chromosome 20q amplicon contribute to colorectal adenoma to carcinoma progression. Gut 2009, 58, 79–89. [Google Scholar] [CrossRef]
- Falcon, T.; Freitas, M.; Mello, A.C.; Coutinho, L.; Alvares-da-Silva, M.R.; Matte, U. Analysis of the Cancer Genome Atlas Data Reveals Novel Putative ncRNAs Targets in Hepatocellular Carcinoma. BioMed Res. Int. 2018, 2018, 2864120. [Google Scholar] [CrossRef] [PubMed]
- Tu, K.; Dong, Q.; Tao, J. Role of ncRNAs in Hepatocellular Carcinoma. BioMed Res. Int. 2018, 2018, 3014543. [Google Scholar] [CrossRef]
- Wong, C.M.; Tsang, F.H.; Ng, I.O. Non-coding RNAs in hepatocellular carcinoma: Molecular functions and pathological implications. Nat. Rev. Gastroenterol. Hepatol. 2018, 15, 137–151. [Google Scholar] [CrossRef]
- Ma, G.; Tang, M.; Wu, Y.; Xu, X.; Pan, F.; Xu, R. LncRNAs and miRNAs: Potential biomarkers and therapeutic targets for prostate cancer. Am. J. Transl. Res. 2016, 8, 5141–5150. [Google Scholar]
- Yang, Q.Q.; Deng, Y.F. Long non-coding RNAs as novel biomarkers and therapeutic targets in head and neck cancers. Int. J. Clin. Exp. Pathol. 2014, 7, 1286–1292. [Google Scholar] [PubMed]
- Fatima, R.; Akhade, V.S.; Pal, D.; Rao, S.M. Long noncoding RNAs in development and cancer: Potential biomarkers and therapeutic targets. Mol. Cell. Ther. 2015, 3, 5. [Google Scholar] [CrossRef] [PubMed]
- Kumar, K.K.; Burgess, A.W.; Gulbis, J.M. Structure and function of LGR5: An enigmatic G-protein coupled receptor marking stem cells. Protein Sci. 2014, 23, 551–565. [Google Scholar] [CrossRef] [PubMed]
- Carmon, K.S.; Lin, Q.; Gong, X.; Thomas, A.; Liu, Q. LGR5 interacts and cointernalizes with Wnt receptors to modulate Wnt/beta-catenin signaling. Mol. Cell. Biol. 2012, 32, 2054–2064. [Google Scholar] [CrossRef] [PubMed]
- Yang, L.; Tang, H.; Kong, Y.; Xie, X.; Chen, J.; Song, C.; Liu, X.; Ye, F.; Li, N.; Wang, N. LGR5 Promotes Breast Cancer Progression and Maintains Stem-Like Cells Through Activation of Wnt/beta-Catenin Signaling. Stem Cells 2015, 33, 2913–2924. [Google Scholar] [CrossRef]
- Liu, W.; Zhang, J.; Gan, X.; Shen, F.; Yang, X.; Du, N.; Xia, D.; Liu, L.; Qiao, L.; Pan, J.; et al. LGR5 promotes epithelial ovarian cancer proliferation, metastasis, and epithelial-mesenchymal transition through the Notch1 signaling pathway. Cancer Med. 2018, 7, 3132–3142. [Google Scholar] [CrossRef]
- Liu, J.; Yu, G.Z.; Cheng, X.K.; Li, X.D.; Zeng, X.T.; Ren, X.Q. LGR5 promotes hepatocellular carcinoma metastasis through inducting epithelial-mesenchymal transition. Oncotarget 2017, 8, 50896–50903. [Google Scholar] [CrossRef][Green Version]
- Wu, X.S.; Xi, H.Q.; Chen, L. LGR5 is a potential marker of colorectal carcinoma stem cells that correlates with patient survival. World J. Surg. Oncol. 2012, 10, 244. [Google Scholar] [CrossRef]
- Hsu, H.C.; Liu, Y.S.; Tseng, K.C.; Tan, B.C.; Chen, S.J.; Chen, H.C. LGR5 regulates survival through mitochondria-mediated apoptosis and by targeting the Wnt/beta-catenin signaling pathway in colorectal cancer cells. Cell. Signal. 2014, 26, 2333–2342. [Google Scholar] [CrossRef]
- Hou, H.; Kang, Y.; Li, Y.; Zeng, Y.; Ding, G.; Shang, J. miR-33a expression sensitizes LGR5+ HCC-CSCs to doxorubicin via ABCA1. Neoplasma 2017, 64, 81–91. [Google Scholar] [CrossRef]
- Jing, N.; Huang, T.; Guo, H.; Yang, J.; Li, M.; Chen, Z.; Zhang, Y. LncRNA CASC15 promotes colon cancer cell proliferation and metastasis by regulating the miR4310/LGR5/Wnt/betacatenin signaling pathway. Mol. Med. Rep. 2018, 18, 2269–2276. [Google Scholar] [PubMed]






© 2019 by the authors. Licensee MDPI, Basel, Switzerland. This article is an open access article distributed under the terms and conditions of the Creative Commons Attribution (CC BY) license (http://creativecommons.org/licenses/by/4.0/).
Share and Cite
Koo, J.I.; Lee, H.-J.; Jung, J.H.; Im, E.; Kim, J.-H.; Shin, N.; Sim, D.Y.; Hwang, J.; Kim, S.-H. The Pivotal Role of Long Noncoding RNA RAB5IF in the Proliferation of Hepatocellular Carcinoma via LGR5 Mediated β-Catenin and c-Myc Signaling. Biomolecules 2019, 9, 718. https://doi.org/10.3390/biom9110718
Koo JI, Lee H-J, Jung JH, Im E, Kim J-H, Shin N, Sim DY, Hwang J, Kim S-H. The Pivotal Role of Long Noncoding RNA RAB5IF in the Proliferation of Hepatocellular Carcinoma via LGR5 Mediated β-Catenin and c-Myc Signaling. Biomolecules. 2019; 9(11):718. https://doi.org/10.3390/biom9110718
Chicago/Turabian StyleKoo, Ja Il, Hyo-Jung Lee, Ji Hoon Jung, Eunji Im, Ju-Ha Kim, Nari Shin, Deok Yong Sim, Jisung Hwang, and Sung-Hoon Kim. 2019. "The Pivotal Role of Long Noncoding RNA RAB5IF in the Proliferation of Hepatocellular Carcinoma via LGR5 Mediated β-Catenin and c-Myc Signaling" Biomolecules 9, no. 11: 718. https://doi.org/10.3390/biom9110718
APA StyleKoo, J. I., Lee, H.-J., Jung, J. H., Im, E., Kim, J.-H., Shin, N., Sim, D. Y., Hwang, J., & Kim, S.-H. (2019). The Pivotal Role of Long Noncoding RNA RAB5IF in the Proliferation of Hepatocellular Carcinoma via LGR5 Mediated β-Catenin and c-Myc Signaling. Biomolecules, 9(11), 718. https://doi.org/10.3390/biom9110718

