Next Article in Journal
KRSR and RGD Adsorption on TiO2 and Influence of Ion Concentration: A Molecular Dynamics Study
Previous Article in Journal
Fibrinogen and Fibrin as Growth Factor Regulators: Pathological Implications, and Translational Opportunities
Previous Article in Special Issue
MECP2 mRNA Profile in Brain Tissues from a Rett Syndrome Patient and Three Human Controls: Mutated Allele Preferential Transcription and In Situ RNA Mapping
 
 
Font Type:
Arial Georgia Verdana
Font Size:
Aa Aa Aa
Line Spacing:
Column Width:
Background:
Article

A Developmental Study of MeCP2 with Core and Linker Histones Indicates a Dynamic Change During Adolescent Brain Development in a Region- and Strain-Specific Manner in Mice

by
Ashraf Kadar Shahib
,
Seyyed Mohyeddin Ziaee
,
Kazem Nejati-Koshki
,
James R. Davie
and
Mojgan Rastegar
*
Department of Biochemistry and Medical Genetics, Max Rady College of Medicine, Rady Faculty of Health Sciences, University of Manitoba, 745 Bannatyne Avenue, Basic Medical Sciences Bldg. Room 627, Winnipeg, MB R3E 0J9, Canada
*
Author to whom correspondence should be addressed.
Biomolecules 2026, 16(2), 337; https://doi.org/10.3390/biom16020337
Submission received: 18 December 2025 / Revised: 13 February 2026 / Accepted: 17 February 2026 / Published: 23 February 2026

Abstract

Chromatin organization during postnatal development is very important for establishing neuronal function and may be disrupted in neurodevelopmental disorders that are associated with impaired brain function. Both the Methyl CpG-binding protein 2 (MeCP2) and the linker histone H1 are important chromatin regulators. Still, their developmental expression patterns and functional interactions across diverse genetic backgrounds are not well understood. This study examined changes in histone H1, histone H3, and MeCP2 levels in CD1 and C57BL/6 mice in two different strains, in the liver, cerebellum, and cerebral hemispheres obtained at two adolescent developmental stages [P21 (postnatal day 21) and P56]. We show that both strains have significant cerebral-specific increases in MeCP2 and H1, while H3 levels remain consistent. The CD1 strain exhibited hepatic H1 elevation between early (P21) and late (P56) adolescence, which was absent in the C57BL/6 strain. This highlights possible strain-dependent postnatal dynamic chromatin organization. Analysis of Mecp2T158M (Mecp2tm4.1Bird) mutant mice showed compensatory H1 elevation in the Purkinje layer of the cerebellum, indicating possible functional relation between these two chromatin-bound proteins. Despite having minimal MeCP2 protein levels, mutant mice had higher amounts of Mecp2 transcripts, suggesting post-transcriptional/post-translational regulations. Our results demonstrate that H1 and MeCP2 are subject to coordinated developmental control with possible interplay with the chromatin structure.

Graphical Abstract

1. Introduction

Epigenetic regulation is fundamental to brain development in mammals, coordinating dynamic transitions in gene expression that are required for cell fate determination, neuronal network maturation, and synapse formation [1]. At the heart of epigenetic control is chromatin remodeling, a process orchestrated by histone modifications, ATP-dependent chromatin remodelling complexes, and other factors that alter nucleosome positioning and DNA accessibility. Core histone proteins (H2A, H2B, H3, and H4) form nucleosomes, organized by wrapping DNA around a histone octamer, creating the basic unit of chromatin organization that controls gene accessibility to the transcriptional machinery. This chromatin organization enables higher-order folding, influencing whether DNA exists as part of an open euchromatin, supporting active transcription or in a compact heterochromatin state, for gene silencing and/or repression. In addition to incorporation into the nucleosome structures, these core histones also serve as substrates for post-translational modifications (PTMs) such as methylation, acetylation, phosphorylation, or histone variant exchange, which precisely regulate gene expression by recruiting or blocking chromatin-associated factors [2]. The fifth histone is known as the linker histone H1 (H1). H1 binds to the DNA sequences between the two adjacent nucleosomes known as the “linker DNA” and plays a role in linear chromatin compaction. The chromatin is further condensed when the H1 engages the DNA entry and exit sites on the nucleosomal core to form the chromosomes, which increase nucleosomal repeat length, promoting the folding of nucleosome arrays into more condensed higher-order structures [3]. Histone H3 (H3), on the other hand, is extensively and post-translationally modified on its N-terminal tail and globular domain and functions as a central platform that integrates both activating and silencing/or repressive chromatin signals in response to developmental and environmental stimuli. Disruption of this histone-based regulatory network and modifications has been implicated in the pathobiology of neurodevelopmental and neuropsychiatric disorders, including Rett Syndrome (RTT), autism spectrum disorders, and intellectual disabilities [2]. Methyl CpG-binding protein 2 (MeCP2) is an important regulator of chromatin structure and neuronal gene expression with solid links to mental disability and Rett Syndrome. RTT is caused by mutations in the MECP2 gene, leading to severe cognitive and motor impairments, as well as disrupted synaptic maturation and circuit function [4,5]. MeCP2 functions by directly silencing/repressing or activating its target genes, while playing a role in chromatin compaction. Considering the interplay between MeCP2 and H1, MeCP2 can compete with histone H1 and compact the nucleosomal arrays to influence higher-order chromatin architecture, as demonstrated by several in vitro investigations [6,7]. Additionally, in vivo research has shown that MeCP2-deficiency is associated with doubling of H1 levels and induces broad chromatin structure modifications in neurons, indicating that MeCP2 functions as an alternative chromatin architecture protein [8,9].
Another crucial aspect of chromatin architecture and gene regulation is the interaction between histone H3K9me3 and MeCP2 at the entry point of nucleosomes. It involves multivalent interactions between DNA methylation and histone modifications [10]. MeCP2 associates with chromatin by binding both to methylated and unmethylated DNA as well as canonical nucleosomal histones, including H3. MeCP2 cooperatively recognizes extensive DNA methylation and H3K9me3 marks at the nucleosome entry site, where DNA first comes in contact with histone octamers. This dual recognition enhances the MeCP2 recruitment to repressive chromatin domains and may influence the higher-order chromatin structure by substituting H1 as a linker, thus impacting nucleosome spacing and chromatin compaction [11]. Gene regulation and local chromatin architecture are influenced by the convergence of H3K9me3 and MeCP2 at the nucleosomal entry. MeCP2 occupancy at such sites is associated with the formation of constitutive heterochromatin, gene repression, and the establishment of nuclear sub-compartments. Changes in this interaction have been linked to neurological conditions, including RTT, where abnormalities in MeCP2 targeting or H3K9 methylation may compromise epigenetic gene regulation [12].
Genetic background, particularly inbred (e.g., C57BL/6) versus outbred (e.g., CD1) mouse strain, may affect the outcomes. Even when subjected to similar developmental or environmental stimuli, different strains may have different baseline chromatin configurations, epigenetic responsiveness, and transcriptional outputs. Genomic and phenotypic analyses shed light on strain-dependent chromatin accessibility and histone modification profiles that impact neurodevelopmental patterning. For instance, even single-nucleotide polymorphisms can affect transcription factor binding and lead to broad transcriptomic shifts. These results highlight the necessity of accounting for strain, when designing experiments and interpreting neurodevelopmental research [13,14].
Although the role of epigenetics in brain development is well established, it is unclear how genetic background directly influences dynamic changes in chromatin remodeling and histone compositions. In this regard, the role of histone proteins such as H1 and H3, as well as chromatin modulators like MeCP2, in postnatal brain development in different murine strains is not fully studied, with respect to specific parts of the brain. Our study aims to systematically investigate the impact of strain (CD1 versus C57BL/6), adolescent development (juvenile (P21, 3 weeks) versus young adult (P56, 8 weeks)), and brain regions (cerebellum versus cerebral hemisphere) on the expression of core and linker histones and MeCP2.
Indeed, despite increasing evidence for the regulatory roles of MeCP2 and histone proteins in chromatin condensation and structural organization, several fundamentally important biological questions remain unexplored. Are there any changes in the levels of MeCP2,linker histone H1, and core histone H3 in the postnatal brain, particularly during adolescent brain development? Are such changes uniformly observed across different murine strains (such as CD1 and C57BL/6, where we have shown strain-specific differences in the Mecp2/MeCP2 expression and DNA methylation machinery [15,16]? Are these changes detected similarly across different brain regions, and can they also be observed in non-brain organs such as the liver? Finally, what is the impact of MeCP2 loss-of-function mutation on the expression of these histone proteins?
To address these questions, we first aimed to study the impact of genetic background on the expression of core histone and chromatin proteins in two specific brain regions during adolescent development by Western blot (CD1 mice and C57BL/6). We studied two specific brain regions (namely, the cerebellum and the cerebral hemisphere) at P21 and P56 and investigated the expression of H1, H3, and MeCP2 proteins. Next, we studied the effect of the T158M MeCP2 mutation (change of threonine to methionine) on the potential interplay between MeCP2 and histone proteins by immunohistochemistry (IHC) and possible effect on their transcript levels by real-time Reverse-Transcriptase Polymerase Chain Reaction (RT-PCR). Our results help to establish a framework for interpreting the role of chromatin composition in postnatal brain, providing insight into the biology of the brain.

2. Materials and Methods

2.1. Ethical Statement

The University of Manitoba Animal Research Ethics Board examined and approved all experimental methods involving live animals used in this investigation, including the setup and maintenance of the transgenic mice. All documented mouse experiments were carried out in accordance with our authorized animal protocol 23-019 (AC11824) [Originally approved on 13 July 2023 and renewed annually]. Every molecular experiment in this study was examined and authorized by the University of Manitoba’s Environmental Health and Safety Office (EHSO).

2.2. Animal Models and Experimental Groups

We used two mouse strains, CD1 and C57BL/6. Because of their unique genetic and behavioral traits, the CD1 and C57BL/6 mouse strains are frequently employed in biomedical research and are useful for comparative analyses. CD1 mice are an outbred stock known for their genetic diversity, robustness, and superior breeding performance. They offer benefits in terms of cost-effectiveness and experimental reproducibility. CD1 mice are especially helpful for investigations where genetic variability is a factor. According to genetic assessments, these mice have a complicated genetic background with polymorphisms across numerous loci, suggesting a population structure similar to a human founder population [17,18]. In contrast, C57BL/6 is an inbred strain with a stable, uniform genetic background, commonly used for studies requiring genetic consistency. C57BL/6 mice also display notable physiological and behavioral traits, making them a standard for many research applications [19,20].
Regarding age groups, we selected two adolescent stages: 3 weeks (P21) and 8 weeks (P56). The 3-week-old (P21) mice are considered to be at early adolescence, characterized by ongoing brain development and neuronal maturation. On the other hand, the 8-week-old (P56) mice are considered to be at a late adolescent stage and/or young adult, characterized by sexual maturity and stabilized physiology. In mice, these two ages are frequently selected in research to investigate developmental versus mature biological phenomena and to capture age-dependent variations in experimental outcomes [21]. We studied both sexes (males and females). Our study also used 8-week-old male wild-type (WT) and T158M mutant (B6.129P2(Cg)-Mecp2tm4.1Bird/J; strain 026762) mice for real-time PCR and IHC experiments. The genotyping for these studies was performed as reported in our previous study [22]. The reason for choosing 8-week-old mice is the established onset of neurological symptoms in mutant mice and the stable maturity of wild-type animals [23]. T158M is a common missense mutation in the MECP2 gene found in patients with Rett Syndrome, leading to reduced protein stability. These male T158M (Mecp2T158M/y) mice present with pronounced neurological phenotypes, reduced body and brain weights, and a significantly shortened median lifespan (~13–14 weeks), making them a suitable model for studying the regulatory role of MeCP2 in the brain. Wild-type littermates serve as essential controls for assessing mutation-specific effects [24].
For Western blot experiments, tissue collection included cerebellum and cerebral hemisphere, aligning with the focus of our study on regional brain analysis. We also included liver as a non-brain control tissue. For RT-PCR experiments, tissues were obtained from two brain regions: the cerebellum and the cerebral hemisphere. For IHC experiments, tissue sections containing the two brain regions, the cerebellum and cerebral cortex, were used.

2.3. Tissue Collection and Processing

For acquiring tissues for protein extraction and Western blot, both male and female mice from either CD1 or C57BL/6N strains were euthanized at defined end-points (3 or 8 weeks) using CO2 overdose. Dissected brain tissues were immediately divided into left and right cerebral and cerebellar hemispheres, and stored separately at −80 °C (olfactory bulbs were removed from cerebral hemispheres). Liver tissues were also harvested from each mouse and stored in the same manner.
For IHC and RT-PCR experiments, hemizygous male Mecp2 T158M and WT mice were euthanized at 8 weeks of age by CO2 overdose and brain tissues were harvested as described before, with some modifications [22]. In summary, each brain was dissected into the left and right hemispheres, and one hemisphere was then stored at −80 °C for RNA extraction and RT-PCR. The other hemisphere was fixed for 1 h in freshly prepared and ice-cold 2% paraformaldehyde (PFA) in phosphate-buffered saline (PBS) (pH 7.4), followed by two rinses with PBS and stored in cryoprotectant solution (10% sucrose, 0.02% sodium azide in PBS) at 4° C for 48 h. Fixed tissues were then embedded in Tissue-Tek® OCT compound (Electron Microscopy Sciences, Hatfield, PA, USA) and stored at −80 °C until use [22].

2.4. Protein Extraction and Western Blot Experiments

Tissue samples were collected in 1.7 mL microcentrifuge tubes, maintained on ice, and labeled accordingly. Samples were rinsed twice with 1 mL of PBS (prepared from a commercial 10× stock solution) to remove residual blood and debris. Each sample was homogenized by adding 1 mL of PBS containing a protease and phosphatase inhibitor cocktail (1:10, inhibitor: PBS). After homogenizing the tissues with 4–5 strokes in a glass homogenizer, they were placed back into their corresponding tubes and centrifuged for three minutes at 4 °C and 492 RCF (Relative Centrifugal Force). The supernatant was removed, and the pellet was processed for protein extraction. Pellets were resuspended in radioimmunoprecipitation assay (RIPA) buffer, supplemented with protease and phosphatase inhibitor cocktail (1:10, inhibitor: RIPA buffer). Liver and cerebral hemisphere tissues received 350 µL of RIPA buffer for protein extraction, whereas cerebellum tissues received 150 µL. Samples were sonicated in a cold room using repeated cycles of 10 s on and 30 s off at 25 kHz (kilo hertz) until complete lysis was achieved. Protein lysates were aliquoted and stored at −80 °C until use. Unless otherwise noted, all procedures were carried out on ice to prevent protein degradation. Total protein concentration in the extracted lysates was determined using the Bradford protein assay. In short, a spectrophotometer was used to measure absorbance at 595 nm after an aliquot of each sample was mixed with the Bradford reagent (Bio-Rad). Serial dilutions of bovine serum albumin (BSA) were used to create a standard curve, from which the protein contents of the samples were computed. All measurements were performed in triplicate to ensure accuracy. Finally, Western blots were performed as previously reported [22], using specific primary and secondary antibodies (Supplementary Table S1) on protein extracts (50 μg) from the brain and liver.

2.5. IHC Experiments

Immunofluorescence IHC was performed as previously described with minor modifications [22]. Initially, OCT-embedded tissues were sectioned at 16 µm thickness using a cryostat (Leica Biosystems, Vista, CA, USA), with 3 to 4 sections mounted per slide. Consecutive sections on each slide were roughly 100 µm apart. The slides were stored at −80 °C until further use. On the day of the staining, slides were air-dried for 30 min at 35 °C, followed by a PBS wash for 5 min to remove extra OCT. To minimize non-specific binding of the antibodies, sections were incubated with a blocking solution (5% skim milk, 1% BSA, 0.3% Triton-X in PBS) for 1 h at room temperature (RT). Sections were then incubated overnight with primary antibody solution (diluted in the same blocking solution) at 4 °C. The following day, the primary antibody solution was removed, followed by three washes with PBS (10 min each), and sections were incubated with the secondary antibody solution (diluted in the same blocking solution) for 1 h at RT. The secondary antibody solution was then removed, followed by 2 washes with PBS (10 min each), incubated with DAPI solution (diluted 1:10,000 in PBS) for 30 min at RT, and 2 more 10 min PBS washes. The slides were then coverslipped (Brand Deckglaser micro 24 × 60 mm, Fisher Scientific, San Jose, CA, USA) using ProLong Antifade Mountant (Life Technologies, Carlsbad, CA, USA) and kept overnight. Imaging was performed using a Zeiss Confocal LSM700 (Oberkochen, Germany) at 63× magnification with Zen 2012 SP1 (Black edition) software for quantification of integrated density, and a Zeiss Observer Z.1 (Oberkochen, Germany) inverted microscope at 20× magnification with Zen 3.03 (blue edition) software for representative tiled images. To confirm the specificity of the primary antibodies, both a negative control (omission of the primary antibody) and a positive control (using known tissues expressing the target antigen) were employed. All slides were stained simultaneously, and under similar conditions for each antibody, and experimental and imaging conditions were kept consistent. Minor post-imaging modifications were performed on brightness and contrast to adjust the background signal, and these changes were kept consistent across all images.

2.6. RNA Extractions and Quantitative Real-Time PCR (RT-PCR)

Total RNA was isolated from different brain regions using TRIzol reagent according to the manufacturer’s protocol (Life Technologies, Carlsbad, CA, USA) [25]. RNA concentrations were determined with a NanoDrop 2000c spectrophotometer (Thermo Fisher Scientific, San Jose, CA, USA). RNA samples were treated with the TURBO DNA-free™ kit (Ambion, Thermo Fisher Scientific, USA) to remove any traces of genomic DNA contamination. Complementary DNA (cDNA) was synthesized using the SuperScript™ II Reverse Transcriptase kit (Invitrogen, CA, USA) according to the manufacturer’s instructions [25]. Quantitative RT-PCR was performed using SYBR™ Green PCR Master Mix (Applied Biosystems, Foster City, CA, USA). Transcript expression levels of Mecp2, H1f0, and H3c1 were quantified. Gapdh primers were used as the internal reference gene (housekeeping). Primer sequences used for RT-PCR are listed in Supplementary Table S2.

2.7. Statistical Analysis

For Quantitative Western blot analysis, a serial dilution of a standard protein lysate was immunoblotted to generate a standard curve showing increasing band intensity from 5 μg to 100 μg. Densitometric analysis of these bands (Band Area) was plotted against the relative amount of protein loaded. Linear regression analysis was performed to determine the equation of the line (y = mx + c), where the slope (m) represents the specific sensitivity factor for that antibody. This was conducted independently for both target protein and loading control antibodies. Experimental samples (P21 versus P56) were immunoblotted for the target protein and the housekeeping gene (loading control), respectively. The density of resulting bands was quantified using ImageJ (version 1.54b). The raw band areas were then converted into proportional protein values by applying the specific slope (m) derived from the standard curve, using the rearranged linear formula. Proportional values underwent a two-step calculation. First, intra-sample normalization was achieved by dividing the target protein value by its corresponding loading control value. Second, the relative fold change is calculated by dividing the individual normalized values for all samples by the average of one of the experimental groups (P21), then setting the baseline to 1.0 (Supplementary Figure S1). This was then used to prepare the graphs in GraphPad Prism (Version 7). Mean ± standard error of mean (SEM) was calculated, and unpaired Student t-tests were used to compare the data from P21 and P56 old mice in both sexes. The experimental groups included P21 (N = 6, 3 males and 3 females) and P56 (N = 6, 3 males and 3 females) mice, in the brain (cerebellum and cerebral hemisphere) and liver.
For IHC images, signal intensity measurements were performed. For each quantification, images from 3 coronal brain sections were used per animal. Adjacent sections on each slide were separated by approximately 100 µm to account for spatial representation across the brain regions that we studied. For signal intensity measurements (normalized to the number of expressing cells), confocal microscopy images at 63× magnification were assessed using ImageJ (version 1.53q). For cerebral cortex images, the whole image was quantified, while in cerebellum images, the Purkinje layer was quantified. Mean ± SEM is reported in the resulting graphs, and unpaired Student t-tests were used to compare the differences between WT (N = 3) and hemizygous male Mecp2T158M (N = 4) mice, via GraphPad Prism Software (Version 7).
For RT-PCR experiments, RNA transcript levels were assessed by measuring the delta CT for each gene, then normalized to Gapdh. This is then continued by measuring delta-delta CT values to measure the fold change, which was used to prepare the graphs in GraphPad Prism (Version 7). Mean ± SEM was calculated, and unpaired Student t-tests were used to compare the WT (N = 3) and hemizygous male Mecp2T158M (N = 3) mice.

3. Results

3.1. Overview

This study systematically evaluated the influence of strain, adolescent developmental stage, and brain region on the expression of core chromatin regulatory proteins—H1, H3, and MeCP2—in the cerebellum and the cerebral hemisphere of male and female mice from two widely used strains, CD1 and C57BL/6, at early adolescent/juvenile (P21/3 weeks) and late adolescent/young adult (P56/8 weeks) stages. Quantitative Western blot analysis was used, and findings are organized by strain and brain region. We also performed IHC examination of H1, H3, H3K9me3, and MeCP2 in the cerebellum and cerebral cortex in transgenic male mice carrying MeCP2 T158M mutation and WT controls, complemented with transcript analysis of Mecp2, H1f0, and H3c1.

3.2. Preliminary Analyses of Developmental and Strain-Specific H1 and H3 Expression in a Peripheral (Liver) Tissue of CD1 and C57BL/6 Mice

In CD1 mice, the data showed a significant increase (** p < 0.01) in H1 levels from P21 to P56, suggesting possible upregulation of H1 in the CD1 liver between the juvenile and young adult stages (Figure 1A,A1).
In C57BL/6 mice, H1 levels did not show any significant change between the P21 and P56 (Figure 1B,B1). Thus, while a developmental trajectory is detected in CD1 mice, this change appears to be strain-dependent, with clear increases in H1 levels from P21 to P56, in the CD1 strain. Alternatively, H3 levels showed no significant difference between P21 and P56, in either CD1 or C57BL/6 mice. Our data shows that H3 levels remained stable from P21 to P56, with no significant difference (Figure 1A,A2,B,B2). Individual quantifications specific to each sex are shown in Supplementary Figure S4A,B.

3.3. Differential Developmental Trajectories of H1, MeCP2, and H3 Levels in the Cerebellum and Cerebral Hemisphere of CD1 and C57BL/6 Mice

In the cerebellum of CD1 mice, H1 levels showed a robust and statistically significant increase from P21 to P56 (** p < 0.01), suggesting a potential change in chromatin structure in the cerebellum (Figure 2A,A1). Similarly, CD1 mice also showed a significant increase in MeCP2 levels between P21 and P56 (* p < 0.05), suggesting that MeCP2 might be dynamically regulated from P21 to P56. This increase suggests that these changes could reflect general developmental processes (Figure 2A,A2).
In the cerebral hemisphere of CD1 mice, samples showed no significant change in H1 or MeCP2 levels from P21 to P56 (Figure 2B,B1,B2). In contrast, in the cerebellum of CD1 mice, we observed a trend toward increased H3 levels (Figure 2A,A3) between P21 and P56, although this difference did not reach statistical significance. These data were obtained using a polyclonal H3 antibody. However, to further investigate our observation, we tested another H3 antibody (monoclonal) on the cerebellar region of CD1 mice. Our results showed that H3 levels remained unchanged between P21 and P56 (Figure 2A,A4), suggesting that the detected trend toward increased H3 could be due to the reduced specificity or possible cross-reactivity of the polyclonal antibody that we used against the H3 epitope.
In the cerebral hemisphere of CD1 mice, H3 levels remained consistent between P21 and P56, suggesting a relative stability of nucleosomal core histones in this brain region. This absence of developmental fluctuation suggests that H3 composition is maintained at a consistent level, potentially to preserve chromatin integrity during ongoing maturation of higher-order circuits (Figure 2B,B3). Sex-specific quantifications of the results are shown in Supplementary Figure S7A,B.
Shifting to the C57BL/6 strain, we observed a significant increase in H1 and MeCP2 levels from P21 to P56 (* p < 0.05, in both cases) in the cerebellum (Figure 3A,A1,A2). In the cerebral hemisphere, H1 levels did not differ significantly between the two age groups (Figure 3B,B1); similar results were detected for MeCP2 (Figure 3B,B2). In the C57BL/6 strain, H3 levels did not change from P21 to P56 in either the cerebellum or cerebral hemisphere. This aligns with the findings from the CD1 strain, suggesting that H3 remains constant in both strains (Figure 3A,A3,B,B3). The sex-specific quantifications are shown in Supplementary Figure S10A,B.

3.4. Levels of Core Histones in the Cerebellum of CD1 Mice Remain Unchanged

Given our earlier observation of a variable trend in H3 levels between P21 and P56, using one of the two H3 antibodies (polyclonal) in the cerebella of CD1 Mice, we extended our analyses to determine whether other core histones exhibit any changes in this brain region. We examined H4, H2B, H2A.X, and H2A.Z in the cerebellar samples of CD1 mice at P21 and P56. H2B levels remained unchanged, suggesting that H2B levels do not vary with age in this tissue during these time points (Figure 4A,A1), and similar data were obtained for H4 (Figure 4A,A2).
H2A.X, a histone variant associated with DNA repair and chromatin remodeling, also showed no detectable developmental change in CD1 cerebellar tissue. The mice maintained similar H2A.X levels between P21 and P56, suggesting that developmental regulation of this histone variant is minimal in this brain region at these two ages (Figure 4B,B1). Similar results were obtained for the H2A.Z variant, often implicated in transcriptional regulation and chromatin accessibility at the promoter regions (Figure 4B,B2). Sex-specific quantifications are shown in Supplementary Figure S13A,B.

3.5. Immunofluorescence IHC Experiments Showed Significant Elevation of Histone H1 Levels in the Cerebellar Purkinje Layer of the Hemizygous Male Mecp2T158M Mutant Mice Compared to WT Controls

To further study the interplay between MeCP2, H1, and H3, we performed immunofluorescence IHC experiments on the brain sections of early adolescent/young adult (8 weeks old) hemizygous male Mecp2T158M mice and wild-type controls. The Mecp2 gene is located on the X chromosome; therefore, male mutant mice carry only the mutated copy of the gene (Mecp2T158M/Y), whereas heterozygous females (Mecp2+/T158M) carry both WT and mutated copies of the gene. Since the mutant males are sterile, the study of homozygous female Mecp2T158M mutant mice (Mecp2T158/T158M) is not feasible.
Moreover, because of the skewed inactivation of the X chromosome in heterozygous females, such an approach in these mice is rather complicated. Therefore, we chose male mice for IHC studies, where assessing the MeCP2-histone interplay might be more conclusive due to the presence of the single mutated copy of the Mecp2 gene [26].
We first evaluated the interplay between MeCP2 and H1 through IHC staining of the cerebral cortex (Figure 5A–D). We had previously shown a significant reduction in the signal intensity of MeCP2 in the brains of hemizygous male Mecp2T158M mice compared to their WT counterparts [22]. By confocal microscopy, we did not detect any significant increase in H1 signal intensity in the cerebral cortex of hemizygous male Mecp2T158M mice compared to WT (Figure 5A–D). For a more detailed view of the full-cortex images in Figure 5A, enlarged panels are available in Supplementary Figure S14A. Additionally, a closer look at the localization of the MeCP2 and H1 within the nuclei at a subcellular level through insets of the confocal images showed a high concentration of MeCP2 at the chromocenters, while H1 seemed to have a higher presence around the chromocenters and throughout the nuclei (Figure 5C).
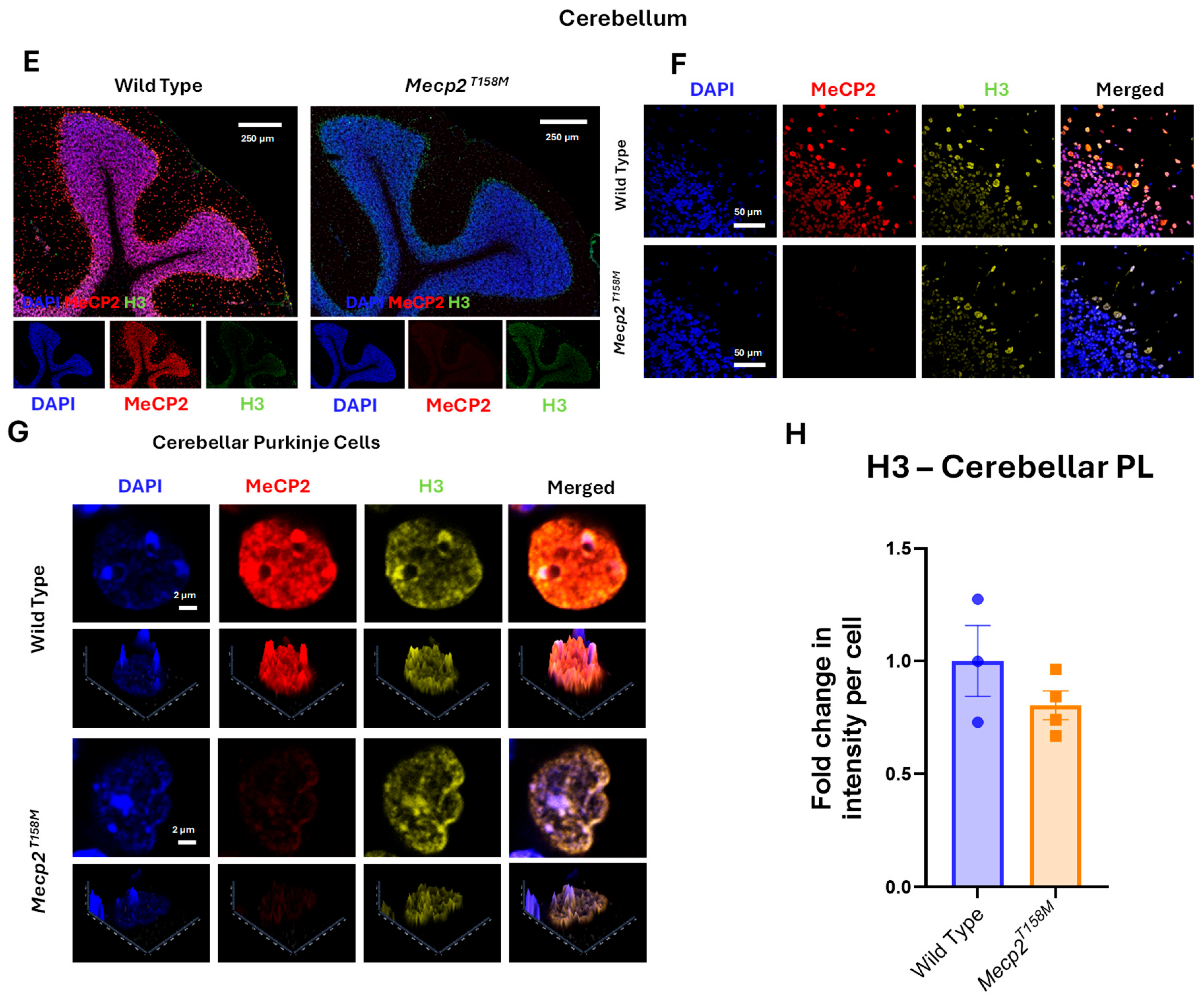
The H1 levels and their relationship with MeCP2 were also evaluated within the cerebellum of these mice (Figure 5E–H). Our IHC analysis shows a significant increase (* p < 0.05) in H1 signal intensity in the cerebellar Purkinje layer (PL) of hemizygous male Mecp2T158M mice compared to WT mice. The subcellular localization of both proteins in the cerebellar PL was also very similar to our observation within the cerebral cortex (Figure 5G).
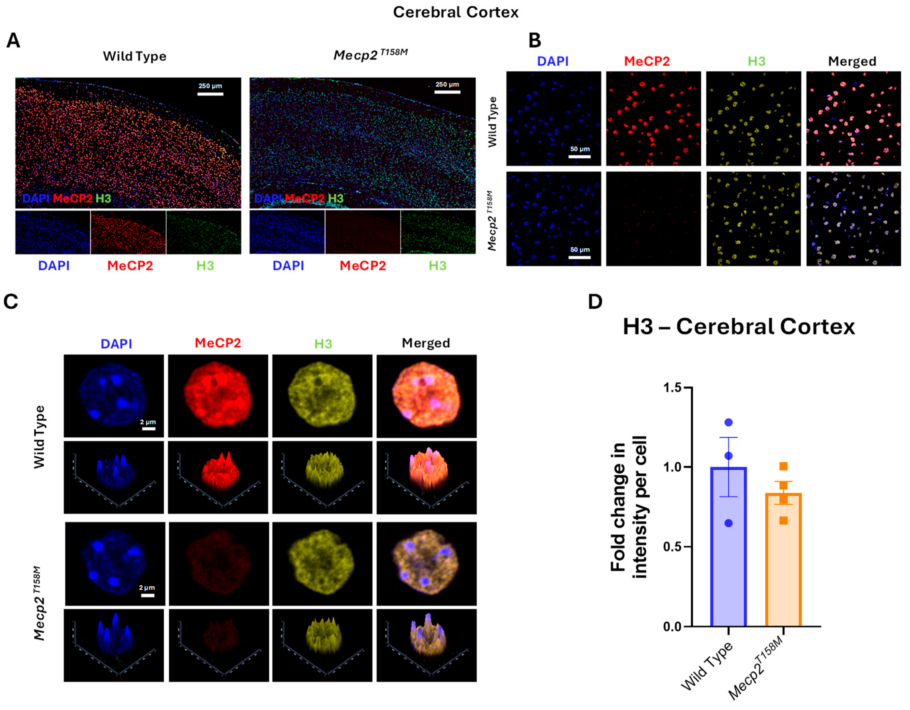
To elucidate the interplay between MeCP2 and H3, we next performed IHC on the cerebral cortex and cerebellum of our mice using these markers (Figure 6A–H). The analysis of H3 signal intensity using a monoclonal antibody in both the cerebral cortex (Figure 6A–D) and the cerebellar PL (Figure 6E–H) showed no significant differences between the hemizygous male Mecp2T158M mice and their WT counterparts. For a more detailed view of the full-cortex images in Figure 6A, enlarged panels are available in Supplementary Figure S14B.
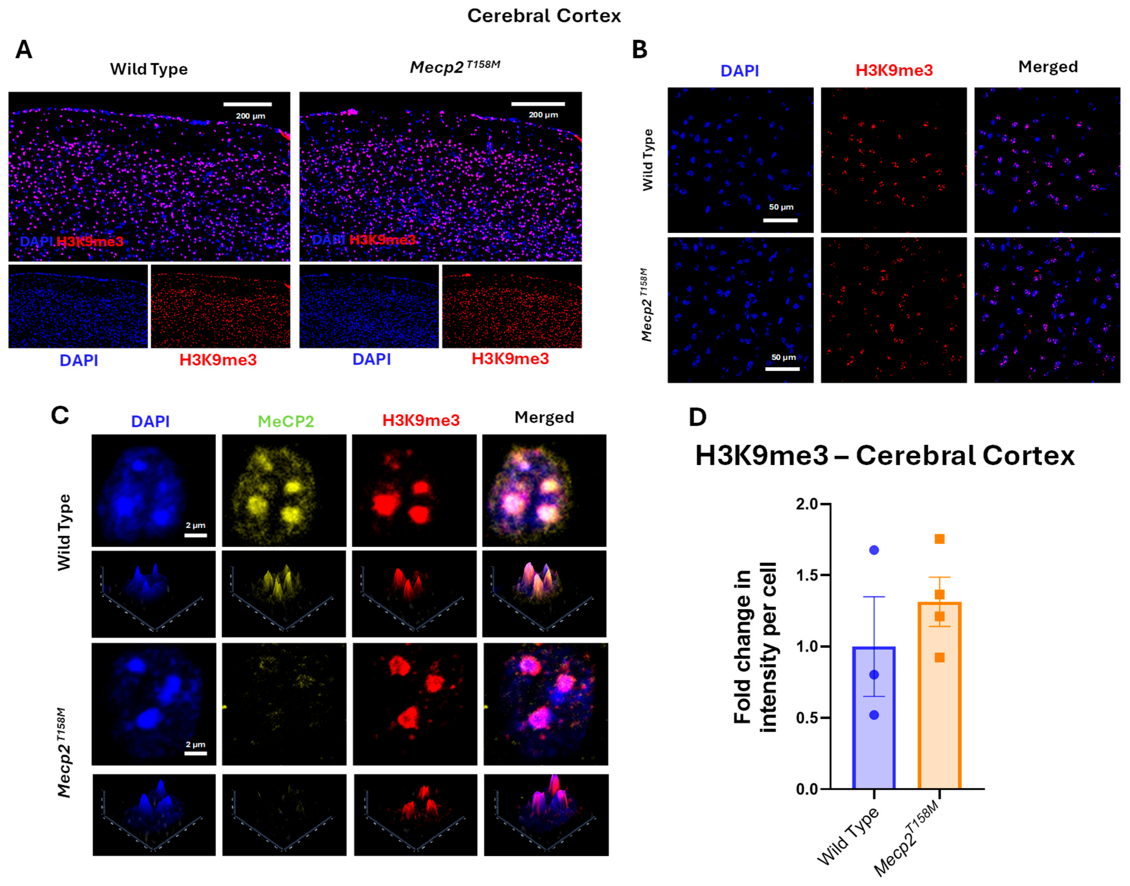
Additionally, to investigate the interplay between MeCP2 and H3K9me3, IHC staining of the cerebral cortex was also performed done for these markers as well (Figure 7A–D). Signal intensity measurements did not reveal any significant differences in H3K9me3 levels between the hemizygous male Mecp2T158M mice and their WT counterparts. Subcellular evaluation of these markers shows that H3K9me3 is enriched at the chromocenters, while MeCP2 is present throughout the nucleus, with a high presence within the chromocenters (Figure 7C). For a more detailed view of the full-cortex images in Figure 7A, enlarged panels are available in Supplementary Figure S14C.

3.6. Transcript Analysis of Specific Brain Regions Indicates Increased Mecp2 Transcripts Despite Reduced Protein Levels in the Hemizygous Male Mecp2T158M Mutant Mice

Next, we performed quantitative RT-PCR analysis in the hemizygous male Mecp2T158M mice and age-matched WT controls. Our results showed a significant increase (*** p < 0.001 in cerebellum, and * p < 0.05 in cerebral hemisphere) in the Mecp2 transcript levels in the cerebellum and cerebral hemisphere of mutant mice compared with WT controls. In contrast, the expression levels of H1 (H1f0) and H3 (H3c1) were not significantly different between the mutant and WT mice. These findings indicate that MeCP2-mutation at T158M may primarily affect Mecp2 transcripts, with minimal impact on the histone genes examined across the analyzed brain region (Figure 8).

4. Discussion

In this study, we evaluated the region-specific expression pattern of the linker histone H1, core histone H3, and MeCP2 at P21 and P56 in two commonly used mouse strains, CD1 and C57BL/6. In our study, we used Western blot on samples isolated from the murine liver, cerebellum, and cerebral hemisphere of mice at early adolescent/juvenile (P21) and late adolescent/young adult (P56). Our results showed that H1 and MeCP2 levels are changed with age, in a region-specific manner in both strains, whereas H3 levels remained consistent. Further, we performed quantitative RT-PCR and IHC to assess the transcript and protein expression of these chromatin-related components in hemizygous male Mecp2T158M mice at P56. While H3 and its specific PTM, H3K9me3, did not change, our results showed a general increase in H1 levels in the Purkinje cells of the cerebellum that was associated with decreased MeCP2 protein levels in mutant mice compared to their age- and sex-matched wild-type control mice.
Our hepatic findings showed that CD1 and C57BL/6 mice had different developmental trends. These strain-specific variations could result from basic developmental and metabolic differences between the inbred and outbred mouse strains [27]. The Swiss Webster-derived CD1 mice are typically known to have metabolic and developmental traits that are different from those of the C57BL/6 strain, with the inbred mice commonly used in genetically engineered research. During postnatal liver development, there is evidence of chromatin accessibility that affects gene expression, specifically between P7 and P105 [28]. The increase in H1 protein levels in the liver of CD1 mice at P56 may influence a higher-order chromatin structure, necessary to establish mature hepatic metabolic functions. Since the C-terminal domain of histone H1 mediates dynamic multivalent interactions between the nucleosomes [29], its increased chromatin incorporation during liver maturation may contribute to increased chromatin compaction and more effective silencing of progenitor-associated genes, while permitting selective activation of adult metabolic pathways. In C57BL/6 mice, hepatic H1 levels showed some variability between the samples (detected by Western blot); however, there was no significant difference in H1 expression between P21 and P56. The strain-dependent divergence in hepatic H1 protein expression highlights the importance of studying developmental processes across genetically distinct mouse models, as phenotypes observed in one strain may not be observed in others.
In the mouse brain, we found significant regional heterogeneity in H1 protein expression kinetics. Given the distinct development trajectory of the cerebellum, an increase in H1 protein level could have significant biological relevance. Long-term postnatal development occurs in the cerebellum, with proliferation of granule cells continuing until around P10-to-P14, which is continued by cellular migration and differentiation up to P21 [30]. The dynamic epigenetic remodeling required during the crucial stage of neuronal growth and circuit formation in this structure may be reflected in the regional specificity of H1 increases in the cerebellum. Increased H1 may support the establishment of inactive chromatin states, which are needed for terminal neuronal differentiation, as chromatin remodeling proteins like Snf2h work with linker histones during cerebellar development to control the nucleosome spacing and also facilitate the transition from neural progenitor to differentiated neurons [31]. In both mouse strains and studied brain regions, MeCP2 protein levels exhibited a similar developmental trend to that of H1. This parallel regulation of H1 and MeCP2 may suggest a competitive dynamic between these two proteins for chromatin-binding. MeCP2 can replace H1 as a linker histone-like protein, and both proteins may compete for binding to methylated chromatin according to biochemical and chromatin reconstitution studies [6,9]. MeCP2 reduces DNA target site accessibility and traps the nucleosomes in a compact form, in a way that is strikingly comparable to H1 [32]. This might indicate a functional similarity in chromatin architecture. The developmental increase in both H1 and MeCP2 seen here may reflect a dynamic equilibrium, wherein these two proteins collectively help to organize the chromatin architecture during neural maturation, since mature neurons maintain low H1 levels that are enough to bind only about half of neuronal nucleosomes, compared to the nearly one-to-one ratio of other cell types [9].
Given the significant reconfiguration of neuronal and glial populations that happens during this developmental window, the coordinated upregulation of MeCP2 and H1 in the cerebellum in particular suggests that this brain region may experience significant chromatin remodeling, postnatally. The establishment of an appropriate balance between inactive and active chromatin states supports prolonged developmental maturation. This process may depend on the increased levels of H1 and MeCP2 proteins in the cerebellum.
Complementary data on the relationship between H1 and MeCP2 were obtained by analyzing them in the hemizygous male Mecp2T158M mice. The mutated MeCP2 T158M has decreased protein stability, which have the most prevalent missense mutation linked to RTT [33]. We observed that H1 protein levels are significantly increased in the Purkinje layer of the cerebellum in mutant mice compared to WT mice, associated with a significant decrease in the MeCP2 protein levels, which we previously reported [22]. A compensatory mechanism is possible, in which MeCP2 loss-of-function may lead to increased H1 occupancy at the chromatin. This interpretation is supported by earlier research showing that H1 protein levels are increased by two-fold in the brain of Mecp2-deficient mice, where MeCP2 protein is absent [9]. Given that Purkinje cells are large, metabolically demanding neurons with extensive dendritic branches, they are among the most vulnerable neuronal populations in RTT pathophysiology [34]. The specific increase in H1 protein in the Purkinje layer in the cerebellum is very interesting. In these cells, compensatory H1 elevation may be a cellular attempt to preserve the chromatin organization in the face of impaired MeCP2 function.
It is interesting to note that in comparison to WT controls, our quantitative RT-PCR result showed a compensatory and significant increase in Mecp2 transcripts in the mutant mice. The T158M mutation reduces the stability of the MeCP2 protein, leading to its degradation via the proteasomal pathway [33,35]. It is possible that increased Mecp2 transcripts in the mutant mice reflect compensatory transcriptional mechanisms to restore the proper protein levels, involving feedback regulatory loops. In this mouse model, the consistently low MeCP2 protein levels observed in particular parts of the brain in both sexes [22], indicate that a possible increase in the Mecp2 transcripts may not be sufficient to compensate for decreased MeCP2 protein levels. Our results may have some therapeutic implications towards strategies to further induce Mecp2 transcripts, or a targeted approach for increased MeCP2 protein stability.
Our findings did not show any significant impact on H3 protein levels in either strain between P21 and P56. We observed an increasing trend in H3 levels in the cerebellum of CD1 mice using a polyclonal H3 antibody; however, this trend did not reach statistical significance. But this was not observed when we used a monoclonal H3 antibody. Different H3 antibodies frequently show differing sensitivity to H3 variants, epitopes, and PTMs, even though core histones, especially H3, are highly conserved and identical or nearly identical across their canonical sequences [36,37]. In contrast to the dynamic expression of H1 and MeCP2, the strong stability of H3 levels throughout our study of two different ages reflects the essential structural role of core histones as essential nucleosomal components. Core histone proteins must stay essentially constant to preserve nucleosomal integrity, in contrast to linker histones like H1, which can actively exhibit varying nucleosome occupancy.
In our experiments, we focused on the hemizygous male Mecp2T158M mice at 8 weeks of age, which may represent a limitation. This experimental design was mainly based on the X-linked nature of the Mecp2 gene. As females undergo X chromosome inactivation, there will be a mosaic expression pattern of the mutant and wild-type alleles across different tissues and cells [38]. Accordingly, correlating certain molecular traits with genotype in heterozygous females will become challenging due to cellular heterogeneity, when it comes to the MeCP2 mutation. On the other hand, all somatic cells in the hemizygous mutant male mice only express the mutant allele from their single X chromosome, resulting in a consistent expression of the mutant allele. Therefore, male mice may present a clearer impact of MeCP2 mutations on the chromatin structure. Nonetheless, the fact is that MeCP2 mutation affects both males and females, with distinct phenotypic trajectories; males exhibit more severe and early-onset symptoms, whereas heterozygous females show later-onset regression and variable penetrance, depending on the X-inactivation patterns. This indicates that future research on the epigenetic landscape should examine how MeCP2-deficiency affects females to fully understand the molecular pathogenesis of RTT. Such research would necessitate close examination of X-inactivation patterns.

5. Conclusions

Current knowledge of how H1 and MeCP2 function to establish an appropriate chromatin architecture during crucial windows of neuronal maturation is expanded by the coordinated developmental regulation of H1 and MeCP2, as well as their apparent compensatory dynamics in hemizygous male Mecp2T158M mice. MeCP2 is a crucial global regulator of the neuronal chromatin structure. MeCP2 loss-of-function causes general increases in histone H3 acetylation and changes in chromatin accessibility that go beyond the direct transcriptional regulation of specific target genes. Given the increased susceptibility of cerebellar circuitry to MeCP2 function in RTT, increases in both H1 and MeCP2 in specific regions of the brain are particularly noteworthy. The observed increases in H1 and MeCP2 between P21 and P56 seem to correspond with the postnatal development of cerebellar circuits from early granule cell proliferation through the formation of mature synaptic connections, extending into early adulthood, indicating coordinated epigenetic control of neuronal maturation. The strain-dependent variations in hepatic H1 dynamics highlight the importance of studying developmental processes across genetically different mouse models, since characteristics observed in one strain might not apply to other strains. Given that postnatal liver development entails epigenetic changes that influence the activation of metabolic genes during a transition from maternal to independent nutrition, the biological significance of strain-specific H1 dynamics in the liver may relate to variations in metabolic maturation. The functional implications of developmental dynamics and possible compensatory mechanisms identified in this study could be further investigated by using the regional chromatin accessibility assays and epitranscriptomic analysis, in combination with the protein quantification, reported here.

Supplementary Materials

The following supporting information can be downloaded at: https://www.mdpi.com/article/10.3390/biom16020337/s1, Figure S1. Schematic overview of the quantitative Western blot data analysis pipeline; Figure S2. Uncropped Western blot signals shown in Figure 1A; Figure S3. Uncropped Western blot signals shown in Figure 1B; Figure S4. Quantification of Western blot data shown in Figure 1A,B, separated by sex; Figure S5. Uncropped Western blot signals shown in Figure 2A; Figure S6. Uncropped Western blot signals shown in Figure 2B; Figure S7. Quantification of Western blot data shown in Figure 2A,B, separated by sex; Figure S8. Uncropped Western blot signals shown in Figure 3A; Figure S9. Uncropped Western blot signals shown in Figure 3B; Figure S10. Quantification of Western blot data shown in Figure 3A,B, separated by sex; Figure S11. Uncropped Western blot signals shown in Figure 4A; Figure S12. Uncropped Western blot signals shown in Figure 4B; Figure S13. Quantification of Western blot data shown in Figure 4A,B, separated by sex; Figure S14. Enlarged cortical sections from Figure 5A, Figure 6A and Figure 7A; Table S1. List of antibodies used for Western blot and immunohistochemistry; Table S2. Primer sequences that were used for quantitative RT-PCR. Original images can be found in the supplementary materials.

Author Contributions

A.K.S. prepared protein extracts, performed Western blots, quantified the detected signals, analyzed data, prepared graphs for Western blots and RT-PCR, and wrote the first draft of the manuscript, excluding sections on IHC and RT-PCR. S.M.Z. performed brain and liver dissections and tissue collections, fixed brain tissues with paraformaldehyde, blocked the fixed tissues, performed cryosectioning, immunohistochemistry experiments, confocal microscopic imaging and analysis, quantified and graphed the signals detected in IHC images, and wrote sections of the manuscript related to IHC experiments. K.N.-K. performed genotyping, extracted RNA samples, performed RT-PCR, and wrote the RT-PCR-related sections of the manuscript. J.R.D. provided scientific insight into data analysis and interpretation of data. J.R.D. and M.R. edited and proofread the manuscript. M.R. designed the experiments, provided scientific inputs to data analysis and interpretation of results, secured funding, and provided the research facility, reagents, materials, and analysis tools. All authors have read and agreed to the published version of the manuscript.

Funding

This work is supported by funding from a Natural Sciences and Engineering Research Council of Canada Discovery Grant (NSERC-DG) RGPIN-2024-04920 to M.R.

Institutional Review Board Statement

All documented mouse experiments were carried out in accordance with our authorized animal protocol 23-019 (AC11824). Originally approved on 13 July 2023 and renewed annually.

Informed Consent Statement

Not applicable.

Data Availability Statement

The data presented in this study are included in the article/Supplementary Materials. Further inquiries can be directed to the corresponding author.

Acknowledgments

The authors would like to thank the help received from the personnel at the University of Manitoba Central Animal Care Services (CACS) for their service of T158M mice breeding, maintenance, and colony management (paid service).

Conflicts of Interest

The authors declare no conflicts of interest.

Abbreviations

The following abbreviations are used in this manuscript (in alphabetical order):
BSABovine Serum Albumin
EHSOEnvironmental Health and Safety Office
H3K27acAcetylation of H3 at lysine 27
H3K4me3Tri-methylation of H3 at lysine 4
H3K9me3Tri-methylation of H3 at lysine 9
IHCImmunohistochemistry
kHz Kilo hertz
MeCP2Methyl-CpG binding protein 2
P21/P56Postnatal day 21/56
PBSPhosphate Buffered Saline
PFAParaformaldehyde
PLPurkinje layer
PTMsPost-translational Modifications
RIPARadioimmunoprecipitation Assay
RTRoom Temperature
RT-PCRReal-Time Polymerase Chain Reaction
RTTRett Syndrome
SEMStandard Error of Mean
WTWild-type

References

  1. Yao, B.; Christian, K.M.; He, C.; Jin, P.; Ming, G.L.; Song, H. Epigenetic mechanisms in neurogenesis. Nat. Rev. Neurosci. 2016, 17, 537–549. [Google Scholar] [CrossRef]
  2. Park, J.; Lee, K.; Kim, K.; Yi, S.J. The role of histone modifications: From neurodevelopment to neurodiseases. Signal Transduct. Target. Ther. 2022, 7, 217. [Google Scholar] [CrossRef]
  3. Fyodorov, D.V.; Zhou, B.R.; Skoultchi, A.I.; Bai, Y. Emerging roles of linker histones in regulating chromatin structure and function. Nat. Rev. Mol. Cell Biol. 2018, 19, 192–206. [Google Scholar] [CrossRef] [PubMed]
  4. Ip, J.P.K.; Mellios, N.; Sur, M. Rett syndrome: Insights into genetic, molecular and circuit mechanisms. Nat. Rev. Neurosci. 2018, 19, 368–382. [Google Scholar] [CrossRef]
  5. Romero, H.; Amiri, A.; Pabba, M.K.; Zhang, H.; Berg, V.; Arroyo, M.; Prorok, P.; Zhadan, A.; Mahmoud, M.; Trautwein, N.; et al. MeCP2-driven chromatin organization controls nuclear stiffness. Commun. Biol. 2025, 9, 60. [Google Scholar] [CrossRef]
  6. Ghosh, R.P.; Horowitz-Scherer, R.A.; Nikitina, T.; Shlyakhtenko, L.S.; Woodcock, C.L. MeCP2 binds cooperatively to its substrate and competes with histone H1 for chromatin binding sites. Mol. Cell. Biol. 2010, 30, 4656–4670. [Google Scholar] [CrossRef] [PubMed]
  7. Nikitina, T.; Shi, X.; Ghosh, R.P.; Horowitz-Scherer, R.A.; Hansen, J.C.; Woodcock, C.L. Multiple modes of interaction between the methylated DNA binding protein MeCP2 and chromatin. Mol. Cell. Biol. 2007, 27, 864–877. [Google Scholar] [CrossRef] [PubMed]
  8. Marballi, K.; MacDonald, J.L. Proteomic and transcriptional changes associated with MeCP2 dysfunction reveal nodes for therapeutic intervention in Rett syndrome. Neurochem. Int. 2021, 148, 105076. [Google Scholar] [CrossRef]
  9. Skene, P.J.; Illingworth, R.S.; Webb, S.; Kerr, A.R.; James, K.D.; Turner, D.J.; Andrews, R.; Bird, A.P. Neuronal MeCP2 is expressed at near histone-octamer levels and globally alters the chromatin state. Mol. Cell 2010, 37, 457–468. [Google Scholar] [CrossRef]
  10. Ortega-Alarcon, D.; Claveria-Gimeno, R.; Vega, S.; Kalani, L.; Jorge-Torres, O.C.; Esteller, M.; Ausio, J.; Abian, O.; Velazquez-Campoy, A. Extending MeCP2 interactome: Canonical nucleosomal histones interact with MeCP2. Nucleic Acids Res. 2024, 52, 3636–3653. [Google Scholar] [CrossRef]
  11. Thambirajah, A.A.; Ng, M.K.; Frehlick, L.J.; Li, A.; Serpa, J.J.; Petrotchenko, E.V.; Silva-Moreno, B.; Missiaen, K.K.; Borchers, C.H.; Adam Hall, J.; et al. MeCP2 binds to nucleosome free (linker DNA) regions and to H3K9/H3K27 methylated nucleosomes in the brain. Nucleic Acids Res. 2012, 40, 2884–2897. [Google Scholar] [CrossRef]
  12. Bartke, T.; Vermeulen, M.; Xhemalce, B.; Robson, S.C.; Mann, M.; Kouzarides, T. Nucleosome-interacting proteins regulated by DNA and histone methylation. Cell 2010, 143, 470–484. [Google Scholar] [CrossRef]
  13. Tovar, A.; Crouse, W.L.; Smith, G.J.; Thomas, J.M.; Keith, B.P.; McFadden, K.M.; Moran, T.P.; Furey, T.S.; Kelada, S.N.P. Integrative analysis reveals mouse strain-dependent responses to acute ozone exposure associated with airway macrophage transcriptional activity. Am. J. Physiol. Lung Cell. Mol. Physiol. 2022, 322, L33–L49. [Google Scholar] [CrossRef]
  14. Leung, A.; Parks, B.W.; Du, J.; Trac, C.; Setten, R.; Chen, Y.; Brown, K.; Lusis, A.J.; Natarajan, R.; Schones, D.E. Open chromatin profiling in mice livers reveals unique chromatin variations induced by high fat diet. J. Biol. Chem. 2014, 289, 23557–23567. [Google Scholar] [CrossRef]
  15. Amiri, S.; Davie, J.R.; Rastegar, M. Chronic Ethanol Exposure Alters DNA Methylation in Neural Stem Cells: Role of Mouse Strain and Sex. Mol. Neurobiol. 2020, 57, 650–667. [Google Scholar] [CrossRef] [PubMed]
  16. Xu, W.; Liyanage, V.R.B.; MacAulay, A.; Levy, R.D.; Curtis, K.; Olson, C.O.; Zachariah, R.M.; Amiri, S.; Buist, M.; Hicks, G.G.; et al. Genome-Wide Transcriptome Landscape of Embryonic Brain-Derived Neural Stem Cells Exposed to Alcohol with Strain-Specific Cross-Examination in BL6 and CD1 Mice. Sci. Rep. 2019, 9, 206. [Google Scholar] [CrossRef] [PubMed]
  17. Jung, Y.H.; Wang, H.V.; Ali, S.; Corces, V.G.; Kremsky, I. Characterization of a strain-specific CD-1 reference genome reveals potential inter- and intra-strain functional variability. BMC Genom. 2023, 24, 437. [Google Scholar] [CrossRef]
  18. Aldinger, K.A.; Sokoloff, G.; Rosenberg, D.M.; Palmer, A.A.; Millen, K.J. Genetic variation and population substructure in outbred CD-1 mice: Implications for genome-wide association studies. PLoS ONE 2009, 4, e4729. [Google Scholar] [CrossRef] [PubMed]
  19. Ogiso, N.; Almunia, J.A.; Munesue, Y.; Yuri, S.; Nishikimi, A.; Watanabe, A.; Inui, M.; Takano, K.; Niida, S. Biological characteristics of age-related changes in C57BL/6 mice sub-strains in the national center for geriatrics and gerontology aging farm. Exp. Anim. 2025, 74, 229–238. [Google Scholar] [CrossRef]
  20. Sultana, R.; Ogundele, O.M.; Lee, C.C. Contrasting characteristic behaviours among common laboratory mouse strains. R. Soc. Open Sci. 2019, 6, 190574. [Google Scholar] [CrossRef]
  21. Hahn, P.; Song, Y.; Ying, G.S.; He, X.; Beard, J.; Dunaief, J.L. Age-dependent and gender-specific changes in mouse tissue iron by strain. Exp. Gerontol. 2009, 44, 594–600. [Google Scholar] [CrossRef]
  22. Roberts, C.T.; Kadar Shahib, A.; Arezoumand, K.S.; Akhtar, G.B.; Nejati-Koshki, K.; Jarmasz, J.S.; Ziaee, S.M.; Buist, M.; Raabe, N.; Rezaeian Mehrabadi, A.; et al. Mutation of MeCP2 at T158M Leads to Distinct Molecular and Phenotypic Abnormalities in Male and Female Mice. Cells 2025, 14, 1286. [Google Scholar] [CrossRef]
  23. Guy, J.; Hendrich, B.; Holmes, M.; Martin, J.E.; Bird, A. A mouse Mecp2-null mutation causes neurological symptoms that mimic Rett syndrome. Nat. Genet. 2001, 27, 322–326. [Google Scholar] [CrossRef]
  24. Brown, K.; Selfridge, J.; Lagger, S.; Connelly, J.; De Sousa, D.; Kerr, A.; Webb, S.; Guy, J.; Merusi, C.; Koerner, M.V.; et al. The molecular basis of variable phenotypic severity among common missense mutations causing Rett syndrome. Hum. Mol. Genet. 2016, 25, 558–570. [Google Scholar] [CrossRef] [PubMed]
  25. Buist, M.; El Tobgy, N.; Shevkoplyas, D.; Genung, M.; Sher, A.A.; Pejhan, S.; Rastegar, M. Differential Sensitivity of the Protein Translation Initiation Machinery and mTOR Signaling to MECP2 Gain- and Loss-of-Function Involves MeCP2 Isoform-Specific Homeostasis in the Brain. Cells 2022, 11, 1442. [Google Scholar] [CrossRef] [PubMed]
  26. Samaco, R.C.; McGraw, C.M.; Ward, C.S.; Sun, Y.; Neul, J.L.; Zoghbi, H.Y. Female Mecp2(+/−) mice display robust behavioral deficits on two different genetic backgrounds providing a framework for pre-clinical studies. Hum. Mol. Genet. 2013, 22, 96–109. [Google Scholar] [CrossRef] [PubMed]
  27. Wang, S.; Chen, L.; Wang, Q.; He, Z.; Chen, S.; Zhang, H.; Li, H.; Guo, P.; Li, Q.; Zhang, R.; et al. Strain differences between CD-1 and C57BL/6 mice in expression of metabolic enzymes and DNA methylation modifications of the primary hepatocytes. Toxicology 2019, 412, 19–28. [Google Scholar] [CrossRef]
  28. Reizel, Y.; Sabag, O.; Skversky, Y.; Spiro, A.; Steinberg, B.; Bernstein, D.; Wang, A.; Kieckhaefer, J.; Li, C.; Pikarsky, E.; et al. Postnatal DNA demethylation and its role in tissue maturation. Nat. Commun. 2018, 9, 2040. [Google Scholar] [CrossRef]
  29. Shimazoe, M.A.; Phillips, C.; Huertas, J.; Ide, S.; Tamura, S.; Farr, S.; Ashwin, S.S.; Sasai, M.; Collepardo-Guevara, R.; Maeshima, K. Linker histone H1 functions as a liquid-like glue to organize chromatin in living human cells. bioRxiv 2025, 2025, 05.641622. [Google Scholar] [CrossRef]
  30. Matlik, K.; Govek, E.E.; Paul, M.R.; Allis, C.D.; Hatten, M.E. Histone bivalency regulates the timing of cerebellar granule cell development. Genes. Dev. 2023, 37, 570–589. [Google Scholar] [CrossRef]
  31. Alvarez-Saavedra, M.; De Repentigny, Y.; Lagali, P.S.; Raghu Ram, E.V.; Yan, K.; Hashem, E.; Ivanochko, D.; Huh, M.S.; Yang, D.; Mears, A.J.; et al. Snf2h-mediated chromatin organization and histone H1 dynamics govern cerebellar morphogenesis and neural maturation. Nat. Commun. 2014, 5, 4181. [Google Scholar] [CrossRef]
  32. Riedmann, C.; Fondufe-Mittendorf, Y.N. Comparative analysis of linker histone H1, MeCP2, and HMGD1 on nucleosome stability and target site accessibility. Sci. Rep. 2016, 6, 33186. [Google Scholar] [CrossRef]
  33. Lamonica, J.M.; Kwon, D.Y.; Goffin, D.; Fenik, P.; Johnson, B.S.; Cui, Y.; Guo, H.; Veasey, S.; Zhou, Z. Elevating expression of MeCP2 T158M rescues DNA binding and Rett syndrome-like phenotypes. J. Clin. Investig. 2017, 127, 1889–1904. [Google Scholar] [CrossRef]
  34. Xu, F.X.; Wang, X.T.; Cai, X.Y.; Liu, J.Y.; Guo, J.W.; Yang, F.; Chen, W.; Schonewille, M.; De Zeeuw, C.; Zhou, L.; et al. Purkinje-cell-specific MeCP2 deficiency leads to motor deficits and autistic-like behavior due to aberrations in PTP1B-TrkB-SK signaling. Cell Rep. 2023, 42, 113559. [Google Scholar] [CrossRef] [PubMed]
  35. Shahbazian, M.; Young, J.; Yuva-Paylor, L.; Spencer, C.; Antalffy, B.; Noebels, J.; Armstrong, D.; Paylor, R.; Zoghbi, H. Mice with truncated MeCP2 recapitulate many Rett syndrome features and display hyperacetylation of histone H3. Neuron 2002, 35, 243–254. [Google Scholar] [CrossRef]
  36. Forcob, S.; Bulic, A.; Jonsson, F.; Lipps, H.J.; Postberg, J. Differential expression of histone H3 genes and selective association of the variant H3.7 with a specific sequence class in Stylonychia macronuclear development. Epigenet. Chromatin 2014, 7, 4. [Google Scholar] [CrossRef]
  37. Nishikori, S.; Hattori, T.; Fuchs, S.M.; Yasui, N.; Wojcik, J.; Koide, A.; Strahl, B.D.; Koide, S. Broad ranges of affinity and specificity of anti-histone antibodies revealed by a quantitative peptide immunoprecipitation assay. J. Mol. Biol. 2012, 424, 391–399. [Google Scholar] [CrossRef] [PubMed]
  38. Young, J.I.; Zoghbi, H.Y. X-chromosome inactivation patterns are unbalanced and affect the phenotypic outcome in a mouse model of rett syndrome. Am. J. Hum. Genet. 2004, 74, 511–520. [Google Scholar] [CrossRef] [PubMed]
Figure 1. Levels of H1 and H3 in the Liver of (A) CD1 and (B) C57BL/6 mice at P21 and P56. Protein levels of H1 and H3 were measured by Western blot analysis in the liver of male and female CD1 mice at 3 weeks (P21) and 8 weeks (P56) of age. The loading control was Alpha tubulin. The following molecular masses are shown for H1 (30 kDa), Alpha tubulin (50 kDa), and H3 (17 kDa). Results are reported for whole cell lysates, and fold changes in protein levels were quantified for both sexes at each age, normalized to Alpha tubulin and calculated as fold change compared to P21. (A1,A2) Quantifications of the Western blot results of (A). (B1,B2) Quantifications of the Western blot results of (B). Unpaired t-tests were used for statistical analyses, with statistical significance levels denoted by asterisks (** p < 0.01). Mean ± SEM is used to depict the data, with six biological replicates (N = 6, 3 males and 3 females). Uncropped blot images are provided in Supplementary Figures S2 and S3.
Figure 1. Levels of H1 and H3 in the Liver of (A) CD1 and (B) C57BL/6 mice at P21 and P56. Protein levels of H1 and H3 were measured by Western blot analysis in the liver of male and female CD1 mice at 3 weeks (P21) and 8 weeks (P56) of age. The loading control was Alpha tubulin. The following molecular masses are shown for H1 (30 kDa), Alpha tubulin (50 kDa), and H3 (17 kDa). Results are reported for whole cell lysates, and fold changes in protein levels were quantified for both sexes at each age, normalized to Alpha tubulin and calculated as fold change compared to P21. (A1,A2) Quantifications of the Western blot results of (A). (B1,B2) Quantifications of the Western blot results of (B). Unpaired t-tests were used for statistical analyses, with statistical significance levels denoted by asterisks (** p < 0.01). Mean ± SEM is used to depict the data, with six biological replicates (N = 6, 3 males and 3 females). Uncropped blot images are provided in Supplementary Figures S2 and S3.
Biomolecules 16 00337 g001
Figure 2. Levels of H1, MeCP2, and H3 in the (A) Cerebellum and (B) Cerebral hemisphere of CD1 mice at P21 and P56. Protein levels of H1, MeCP2, and H3 were measured by Western blot analysis in the cerebellum and cerebral hemisphere of male and female CD1 mice at 3 weeks (P21) and 8 weeks (P56) of age. The loading control was Alpha tubulin. The following molecular masses are shown for MeCP2 (75 kDa), H1 (30 kDa), Alpha tubulin (50 kDa), and H3 (17 kDa). Results are reported for whole cell lysates, and fold changes in protein levels were quantified for both sexes at each age, normalized to Alpha tubulin and calculated as fold change compared to P21. (A1A4) Quantifications of the Western blot results of (A). (B1B3) Quantifications of the Western blot results of (B). Unpaired t-tests were used for statistical analyses, with statistical significance levels denoted by asterisks (* p < 0.05, ** p < 0.01). Mean ± SEM is used to depict the data; each group includes six mice (N = 6, 3 males and 3 females). Uncropped blot images are provided in Supplementary Figures S5 and S6.
Figure 2. Levels of H1, MeCP2, and H3 in the (A) Cerebellum and (B) Cerebral hemisphere of CD1 mice at P21 and P56. Protein levels of H1, MeCP2, and H3 were measured by Western blot analysis in the cerebellum and cerebral hemisphere of male and female CD1 mice at 3 weeks (P21) and 8 weeks (P56) of age. The loading control was Alpha tubulin. The following molecular masses are shown for MeCP2 (75 kDa), H1 (30 kDa), Alpha tubulin (50 kDa), and H3 (17 kDa). Results are reported for whole cell lysates, and fold changes in protein levels were quantified for both sexes at each age, normalized to Alpha tubulin and calculated as fold change compared to P21. (A1A4) Quantifications of the Western blot results of (A). (B1B3) Quantifications of the Western blot results of (B). Unpaired t-tests were used for statistical analyses, with statistical significance levels denoted by asterisks (* p < 0.05, ** p < 0.01). Mean ± SEM is used to depict the data; each group includes six mice (N = 6, 3 males and 3 females). Uncropped blot images are provided in Supplementary Figures S5 and S6.
Biomolecules 16 00337 g002
Figure 3. Levels of H1, MeCP2, and H3 in the (A) Cerebellum and (B) Cerebral hemisphere of C57BL/6 mice at P21 and P56. Protein levels of H1, MeCP2, and H3 were measured by Western blot analysis in the cerebellum and cerebral hemisphere of male and female C56BL/6 mice at 3 weeks (P21) and 8 weeks (P56). The loading control was Alpha tubulin. The following molecular masses are shown for MeCP2 (75 kDa), H1 (30 kDa), Alpha tubulin (50 kDa), and H3 (17 kDa). Results are reported for whole cell lysates, and fold changes in protein levels were quantified for both sexes at each age, normalized to Alpha tubulin and calculated as fold change compared to P21. (A1A3) Quantifications of the Western blot results of (A). (B1B3) Quantifications of the Western blot results of (B). Unpaired t-tests were used for statistical analyses, with statistical significance results denoted by asterisks (* p < 0.05). Mean ± SEM is used to depict the data; each group includes six mice (N = 6, 3 males and 3 females). Uncropped blot images are provided in Supplementary Figures S8 and S9.
Figure 3. Levels of H1, MeCP2, and H3 in the (A) Cerebellum and (B) Cerebral hemisphere of C57BL/6 mice at P21 and P56. Protein levels of H1, MeCP2, and H3 were measured by Western blot analysis in the cerebellum and cerebral hemisphere of male and female C56BL/6 mice at 3 weeks (P21) and 8 weeks (P56). The loading control was Alpha tubulin. The following molecular masses are shown for MeCP2 (75 kDa), H1 (30 kDa), Alpha tubulin (50 kDa), and H3 (17 kDa). Results are reported for whole cell lysates, and fold changes in protein levels were quantified for both sexes at each age, normalized to Alpha tubulin and calculated as fold change compared to P21. (A1A3) Quantifications of the Western blot results of (A). (B1B3) Quantifications of the Western blot results of (B). Unpaired t-tests were used for statistical analyses, with statistical significance results denoted by asterisks (* p < 0.05). Mean ± SEM is used to depict the data; each group includes six mice (N = 6, 3 males and 3 females). Uncropped blot images are provided in Supplementary Figures S8 and S9.
Biomolecules 16 00337 g003
Figure 4. Levels of H2B, H4, H2A.X, and H2A.Z in the Cerebellum of CD1 Mice at P21 and P56. Protein levels of H2B, H4, H2A.X, and H2A.Z were measured by Western blot analysis in the cerebellum of male and female CD1 mice at 3 weeks (P21) and 8 weeks (P56). The loading control was Alpha tubulin. Molecular masses are shown for H2B (14 kDa), H4 (11 kDa), H2A.X (15 kDa), H2A.Z (14 kDa), and Alpha tubulin (50 kDa). Results are reported for whole cell lysates, and fold changes in protein levels were quantified for both sexes at each age, normalized to Alpha tubulin and calculated as fold change compared to P21. (A1,A2) Quantifications of the Western blot results of (A). (B1,B2) Quantifications of the Western blot results of (B). Unpaired t-tests were used for statistical analyses. Mean ± SEM is used to depict the data; each group includes six mice (N = 6, 3 males and 3 females). Uncropped blot images are provided in Supplementary Figures S11 and S12.
Figure 4. Levels of H2B, H4, H2A.X, and H2A.Z in the Cerebellum of CD1 Mice at P21 and P56. Protein levels of H2B, H4, H2A.X, and H2A.Z were measured by Western blot analysis in the cerebellum of male and female CD1 mice at 3 weeks (P21) and 8 weeks (P56). The loading control was Alpha tubulin. Molecular masses are shown for H2B (14 kDa), H4 (11 kDa), H2A.X (15 kDa), H2A.Z (14 kDa), and Alpha tubulin (50 kDa). Results are reported for whole cell lysates, and fold changes in protein levels were quantified for both sexes at each age, normalized to Alpha tubulin and calculated as fold change compared to P21. (A1,A2) Quantifications of the Western blot results of (A). (B1,B2) Quantifications of the Western blot results of (B). Unpaired t-tests were used for statistical analyses. Mean ± SEM is used to depict the data; each group includes six mice (N = 6, 3 males and 3 females). Uncropped blot images are provided in Supplementary Figures S11 and S12.
Biomolecules 16 00337 g004
Figure 5. H1 and MeCP2 protein expression and subcellular localization in the cerebral cortex and cerebellum of hemizygous male Mecp2T158M mice. H1 protein level (yellow) and its relationship with MeCP2 (using an antibody that detects the C-terminal region of the protein) (red) were assessed by IHC analysis within the cerebral cortex (AD) and cerebellum (EH) of WT and mutant male Mecp2T158M mice at 8 weeks (P56) of age. In the cerebral cortex, low magnification tiled images (A), high magnification confocal images (B), and single nuclei insets of the confocal images with their respective 2.5D histograms (C) are shown, and the signal intensity of H1 is measured and normalized to the number of expressing cells (D). The same set of IHC experiments is also shown for the cerebellum (EG), and the insets of the confocal images with their respective 2.5D histograms (G) and the signal intensity data. (H) Results specifically represent the cerebellar cells at the Purkinje layer (PL). Scale bars for each set of images are shown in white. Unpaired t-tests were used for statistical analyses, with statistical significance denoted by asterisks (* p < 0.05). Mean ± SEM is used to depict the data (N = 3–4).
Figure 5. H1 and MeCP2 protein expression and subcellular localization in the cerebral cortex and cerebellum of hemizygous male Mecp2T158M mice. H1 protein level (yellow) and its relationship with MeCP2 (using an antibody that detects the C-terminal region of the protein) (red) were assessed by IHC analysis within the cerebral cortex (AD) and cerebellum (EH) of WT and mutant male Mecp2T158M mice at 8 weeks (P56) of age. In the cerebral cortex, low magnification tiled images (A), high magnification confocal images (B), and single nuclei insets of the confocal images with their respective 2.5D histograms (C) are shown, and the signal intensity of H1 is measured and normalized to the number of expressing cells (D). The same set of IHC experiments is also shown for the cerebellum (EG), and the insets of the confocal images with their respective 2.5D histograms (G) and the signal intensity data. (H) Results specifically represent the cerebellar cells at the Purkinje layer (PL). Scale bars for each set of images are shown in white. Unpaired t-tests were used for statistical analyses, with statistical significance denoted by asterisks (* p < 0.05). Mean ± SEM is used to depict the data (N = 3–4).
Biomolecules 16 00337 g005
Figure 6. H3 and MeCP2 protein expression and subcellular localization within the cerebral cortex and cerebellum of hemizygous male Mecp2T158M mice. H3 protein expression level (yellow) and its relationship with MeCP2 (using an antibody that detects the C-terminal region of the protein) (red) were assessed by IHC analysis within the cerebral cortex (AD) and cerebellum (EH) of WT and mutant male Mecp2T158M mice at 8 weeks (P56) of age. In the cerebral cortex, low magnification tiled images (A), high magnification confocal images (B), and single nuclei insets of the confocal images with their respective 2.5D histograms (C) are shown, and the signal intensity of H3 is measured and normalized to the number of expressing cells (D). The same set of IHC experiments is also shown for the cerebellum (EG), and the insets of the confocal images with their respective 2.5D histograms (G) and the signal intensity data. (H) Results specifically represent the cerebellar PL cells. Scale bars for each set of images are shown in white. Unpaired t-tests were used for statistical analyses. Mean ± SEM is used to depict the data (N = 3–4).
Figure 6. H3 and MeCP2 protein expression and subcellular localization within the cerebral cortex and cerebellum of hemizygous male Mecp2T158M mice. H3 protein expression level (yellow) and its relationship with MeCP2 (using an antibody that detects the C-terminal region of the protein) (red) were assessed by IHC analysis within the cerebral cortex (AD) and cerebellum (EH) of WT and mutant male Mecp2T158M mice at 8 weeks (P56) of age. In the cerebral cortex, low magnification tiled images (A), high magnification confocal images (B), and single nuclei insets of the confocal images with their respective 2.5D histograms (C) are shown, and the signal intensity of H3 is measured and normalized to the number of expressing cells (D). The same set of IHC experiments is also shown for the cerebellum (EG), and the insets of the confocal images with their respective 2.5D histograms (G) and the signal intensity data. (H) Results specifically represent the cerebellar PL cells. Scale bars for each set of images are shown in white. Unpaired t-tests were used for statistical analyses. Mean ± SEM is used to depict the data (N = 3–4).
Biomolecules 16 00337 g006aBiomolecules 16 00337 g006b
Figure 7. H3K9me3 and MeCP2 protein expression and subcellular localization within the cerebral cortex of hemizygous male Mecp2T158M mice. H3K9me3 level (red) and its relationship with MeCP2 (using an antibody that detects the N-terminal region of the protein) (yellow) were assessed by IHC analysis within the cerebral cortex (AD) of WT and mutant male Mecp2T158M mice at 8 weeks (P56) of age. Low magnification tiled images (A) and high magnification confocal images (B) of histone H3K9me3, and single nuclei insets of the confocal images with their respective 2.5D histograms (C) from both H3K9me3 and MeCP2 are shown, and the signal intensity of histone H3K9me3 is measured and normalized to the number of expressing cells (D). Scale bars for each set of images are shown in white. Unpaired t-tests were used for statistical analyses. Mean ± SEM is used to depict the data (N = 3–4).
Figure 7. H3K9me3 and MeCP2 protein expression and subcellular localization within the cerebral cortex of hemizygous male Mecp2T158M mice. H3K9me3 level (red) and its relationship with MeCP2 (using an antibody that detects the N-terminal region of the protein) (yellow) were assessed by IHC analysis within the cerebral cortex (AD) of WT and mutant male Mecp2T158M mice at 8 weeks (P56) of age. Low magnification tiled images (A) and high magnification confocal images (B) of histone H3K9me3, and single nuclei insets of the confocal images with their respective 2.5D histograms (C) from both H3K9me3 and MeCP2 are shown, and the signal intensity of histone H3K9me3 is measured and normalized to the number of expressing cells (D). Scale bars for each set of images are shown in white. Unpaired t-tests were used for statistical analyses. Mean ± SEM is used to depict the data (N = 3–4).
Biomolecules 16 00337 g007
Figure 8. Transcript expressions are shown for Mecp2, H1f0, and H3c1 in the Cerebellum (CB) and Cerebral hemisphere (CHM) of the wild-type and hemizygous male Mecp2T158M mice. Transcript expression levels were measured by quantitative RT-PCR experiments with the extracted RNA from the cerebellum and cerebral hemisphere of wild-type and Mecp2T158M mutant male mice at 8 weeks (P56) of age. Gene expression levels were normalized to the reference gene Gapdh. Unpaired t-tests were used for statistical analyses with significant levels denoted (* p < 0.05, *** p < 0.001). Mean ± SEM is used to depict the data; each group has three mice (N = 3).
Figure 8. Transcript expressions are shown for Mecp2, H1f0, and H3c1 in the Cerebellum (CB) and Cerebral hemisphere (CHM) of the wild-type and hemizygous male Mecp2T158M mice. Transcript expression levels were measured by quantitative RT-PCR experiments with the extracted RNA from the cerebellum and cerebral hemisphere of wild-type and Mecp2T158M mutant male mice at 8 weeks (P56) of age. Gene expression levels were normalized to the reference gene Gapdh. Unpaired t-tests were used for statistical analyses with significant levels denoted (* p < 0.05, *** p < 0.001). Mean ± SEM is used to depict the data; each group has three mice (N = 3).
Biomolecules 16 00337 g008
Disclaimer/Publisher’s Note: The statements, opinions and data contained in all publications are solely those of the individual author(s) and contributor(s) and not of MDPI and/or the editor(s). MDPI and/or the editor(s) disclaim responsibility for any injury to people or property resulting from any ideas, methods, instructions or products referred to in the content.

Share and Cite

MDPI and ACS Style

Kadar Shahib, A.; Ziaee, S.M.; Nejati-Koshki, K.; Davie, J.R.; Rastegar, M. A Developmental Study of MeCP2 with Core and Linker Histones Indicates a Dynamic Change During Adolescent Brain Development in a Region- and Strain-Specific Manner in Mice. Biomolecules 2026, 16, 337. https://doi.org/10.3390/biom16020337

AMA Style

Kadar Shahib A, Ziaee SM, Nejati-Koshki K, Davie JR, Rastegar M. A Developmental Study of MeCP2 with Core and Linker Histones Indicates a Dynamic Change During Adolescent Brain Development in a Region- and Strain-Specific Manner in Mice. Biomolecules. 2026; 16(2):337. https://doi.org/10.3390/biom16020337

Chicago/Turabian Style

Kadar Shahib, Ashraf, Seyyed Mohyeddin Ziaee, Kazem Nejati-Koshki, James R. Davie, and Mojgan Rastegar. 2026. "A Developmental Study of MeCP2 with Core and Linker Histones Indicates a Dynamic Change During Adolescent Brain Development in a Region- and Strain-Specific Manner in Mice" Biomolecules 16, no. 2: 337. https://doi.org/10.3390/biom16020337

APA Style

Kadar Shahib, A., Ziaee, S. M., Nejati-Koshki, K., Davie, J. R., & Rastegar, M. (2026). A Developmental Study of MeCP2 with Core and Linker Histones Indicates a Dynamic Change During Adolescent Brain Development in a Region- and Strain-Specific Manner in Mice. Biomolecules, 16(2), 337. https://doi.org/10.3390/biom16020337

Note that from the first issue of 2016, this journal uses article numbers instead of page numbers. See further details here.

Article Metrics

Back to TopTop