Biological Evaluation and SAR Exploration of Bile Acid–Dihydroartemisinin Hybrids as Potential Anticancer Agents for Colorectal Cancer
Abstract
1. Introduction
2. Materials and Methods
2.1. Synthesis and Characterization
2.1.1. General
2.1.2. General Procedure for Copper-Catalyzed Azide–Alkyne Cycloaddition (CuAAC) Reactions
2.1.3. Characterization of Methyl (4R)-4-((3R,7S,10S,13R,17R)-7-hydroxy-10,13-dimethyl-3-(4-((((3R,6R,8aS,9R,10S,12R,12aR)-3,6,9-trimethyldecahydro-12H-3,12-epoxy [1,2]dioxepino [4,3-i]isochromen-10-yl)oxy)methyl)-1H-1,2,3-triazol-1-yl)hexadecahydro-1H-cyclopenta[a]phenanthren-17-yl)pentanoate (UDCMe-(1,4)-t-DHA)
2.1.4. Characterization of Methyl (4R)-4-((3R,7R,10S,13R,17R)-7-hydroxy-10,13-dimethyl-3-(4-((((3R,6R,8aS,9R,10S,12R,12aR)-3,6,9-trimethyldecahydro-12H-3,12-epoxy [1,2]dioxepino [4,3-i]isochromen-10-yl)oxy)methyl)-1H-1,2,3-triazol-1-yl)hexadecahydro-1H-cyclopenta[a]phenanthren-17-yl)pentanoate (CDCMe-(1,4)-t-DHA)
2.1.5. General Procedure for Ruthenium-Catalyzed Azide–Alkyne Cycloaddition (RuAAC) Reactions
2.1.6. Characterization of Methyl (4R)-4-((3R,7S,10S,13R,17R)-7-hydroxy-10,13-dimethyl-3-(5-((((3R,6R,8aS,9R,10S,12R,12aR)-3,6,9-trimethyldecahydro-12H-3,12-epoxy [1,2]dioxepino [4,3-i]isochromen-10-yl)oxy)methyl)-1H-1,2,3-triazol-1-yl)hexadecahydro-1H-cyclopenta[a]phenanthren-17-yl)pentanoate (UDCMe-(1,5)-t-DHA)
2.1.7. Characterization of Methyl (4R)-4-((3R,7R,10S,13R,17R)-7-hydroxy-10,13-dimethyl-3-(5-((((3R,6R,8aS,9R,10S,12R,12aR)-3,6,9-trimethyldecahydro-12H-3,12-epoxy [1,2]dioxepino [4,3-i]isochromen-10-yl)oxy)methyl)-1H-1,2,3-triazol-1-yl)hexadecahydro-1H-cyclopenta[a]phenanthren-17-yl)pentanoate (CDCMe-(1,5)-t-DHA)
2.2. Chemical Stability of BA-DHA Hybrids
2.3. Biological Evaluation
2.3.1. Cell Lines
2.3.2. Cell Treatments
2.3.3. Analysis of Cell Viability, Proliferation, Cell Cycle, and Apoptosis Induction
2.3.4. Real-Time Analysis of the Influence of DHA Hybrids on HCT116 Cell Migration and Invasion
2.3.5. Real-Time Analysis of the Influence of DHA Hybrids on HUVEC Proliferation
2.3.6. Cytometric Analysis of HUVEC VEGF Receptor-2 Expression
2.3.7. Statistical Analysis
3. Results
3.1. Synthesis of BA-DHA Hybrids
3.2. Chemical Stability in Cell Culture Medium
3.3. In Vitro Evaluation of BA-DHA Hybrids’ Effects
3.3.1. Evaluation of the Antiproliferative Activity of BA-DHA Hybrids in HCT116 and RKO Cells
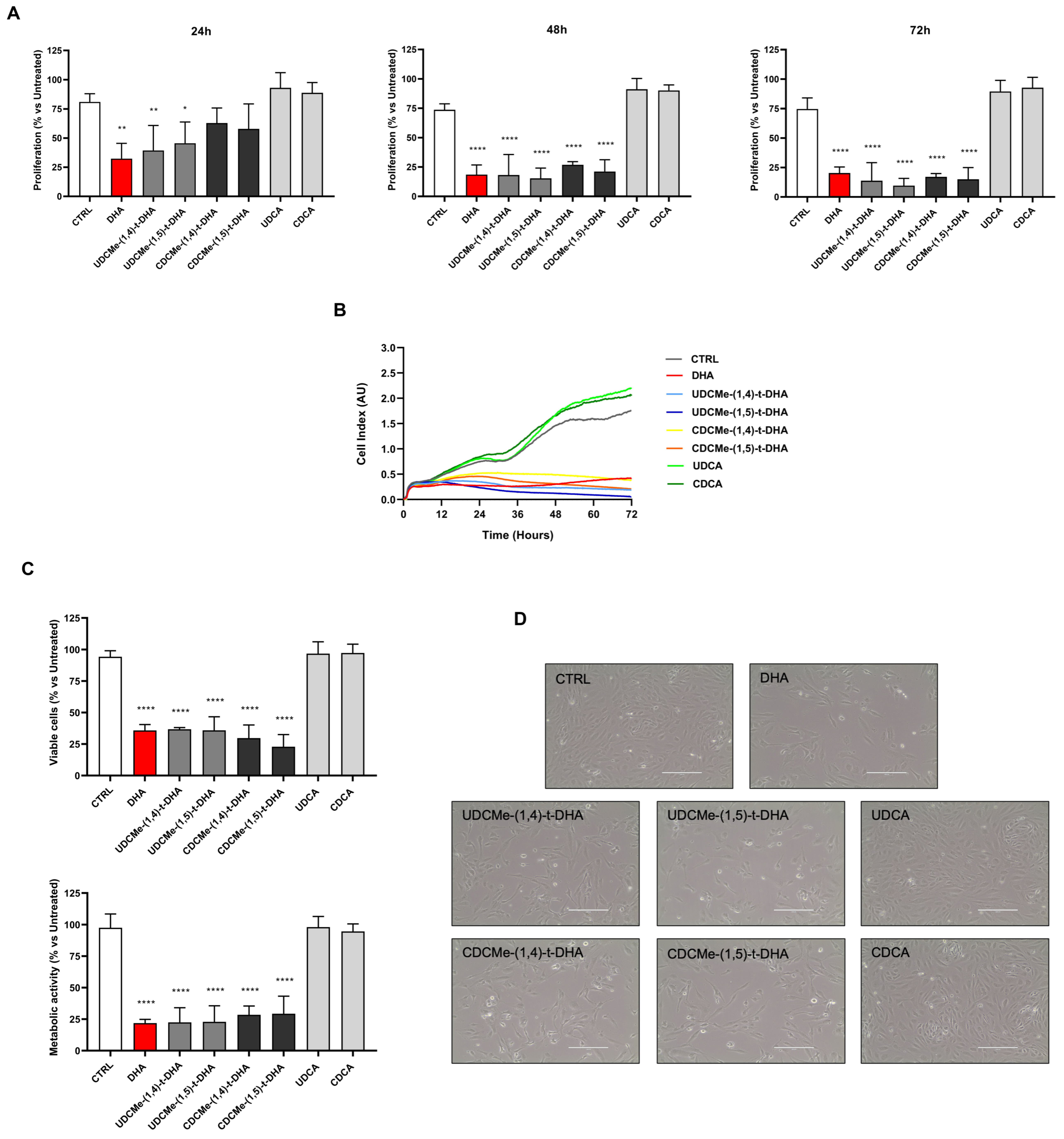
3.3.2. Cytostatic and Cytotoxic Activity of BA-DHA Hybrids
3.3.3. BA-DHA Hybrids’ Effects on Cell Migration and Invasion
3.3.4. Evaluation of the Click Hybrids’ Inhibition of Endothelial Cell Proliferation and Down-Modulation of the Expression of VEGF Receptor-2
4. Discussion
5. Conclusions
Supplementary Materials
Author Contributions
Funding
Institutional Review Board Statement
Informed Consent Statement
Data Availability Statement
Acknowledgments
Conflicts of Interest
Abbreviations
| CRC | Colorectal cancer |
| NP | Natural product |
| DHA | Dihydroartemisinin |
| BA | Bile acid |
| CDCA | Chenodeoxycholic bile acid |
| UDCA | Ursodeoxycholic bile acid |
| SAR | Structure–activity relationship |
| MH | Molecular hybridization |
| FXR | Farnesoid X Receptor |
References
- Roshandel, G.; Ghasemi-Kebria, F.; Malekzadeh, R. Colorectal Cancer: Epidemiology, Risk Factors, and Prevention. Cancers 2024, 16, 1530. [Google Scholar] [CrossRef] [PubMed]
- Gupta, S.; May, F.P.; Kupfer, S.S.; Murphy, C.C. Birth Cohort Colorectal Cancer (CRC): Implications for Research and Practice. Clin. Gastroenterol. Hepatol. 2024, 22, 455–469.e7. [Google Scholar] [CrossRef]
- Alotaibi, A.G.; Alfozan, B.A.; Alotaibi, S.S.; Al Mutairi, A.S.; Al Humoudi, A.Y.; Al Jawini, N.A.; Alshehri, A.H.; Albahlal, H.N.; Alghamdi, S.S. CRC Management: Emerging Trends in Early Detection, Diagnosis, Biomarkers, Treatment, and Prevention. Pathol. Res. Pract. 2025, 275, 156206. [Google Scholar] [CrossRef]
- Wang, W.; Kandimalla, R.; Huang, H.; Zhu, L.; Li, Y.; Gao, F.; Goel, A.; Wang, X. Molecular Subtyping of Colorectal Cancer: Recent Progress, New Challenges and Emerging Opportunities. Semin. Cancer Biol. 2019, 55, 37–52. [Google Scholar] [CrossRef] [PubMed]
- Rejhová, A.; Opattová, A.; Čumová, A.; Slíva, D.; Vodička, P. Natural Compounds and Combination Therapy in Colorectal Cancer Treatment. Eur. J. Med. Chem. 2018, 144, 582–594. [Google Scholar] [CrossRef] [PubMed]
- Ashique, S.; Bhowmick, M.; Pal, R.; Khatoon, H.; Kumar, P.; Sharma, H.; Garg, A.; Kumar, S.; Das, U. Multi Drug Resistance in Colorectal Cancer—Approaches to Overcome, Advancements and Future Success. Adv. Cancer Biol.-Metastasis 2024, 10, 100114. [Google Scholar] [CrossRef]
- American Cancer Society. End Cancer As We Know It. Available online: https://www.cancer.org/ (accessed on 12 November 2025).
- Xie, S.; Zhan, F.; Zhu, J.; Xu, S.; Xu, J. The Latest Advances with Natural Products in Drug Discovery and Opportunities for the Future: A 2025 Update. Expert Opin. Drug Discov. 2025, 20, 827–843. [Google Scholar] [CrossRef]
- Marchesi, E.; Perrone, D.; Navacchia, M.L. Molecular Hybridization as a Strategy for Developing Artemisinin-Derived Anticancer Candidates. Pharmaceutics 2023, 15, 2185. [Google Scholar] [CrossRef]
- Zhang, Y.; Xu, G.; Zhang, S.; Wang, D.; Saravana Prabha, P.; Zuo, Z. Antitumor Research on Artemisinin and Its Bioactive Derivatives. Nat. Prod. Bioprospect. 2018, 8, 303–319. [Google Scholar] [CrossRef]
- Xu, C.; Zhang, H.; Mu, L.; Yang, X. Artemisinins as Anticancer Drugs: Novel Therapeutic Approaches, Molecular Mechanisms, and Clinical Trials. Front. Pharmacol. 2020, 11, 529881. [Google Scholar] [CrossRef]
- Lu, M.; Sun, L.; Zhou, J.; Yang, J. Dihydroartemisinin Induces Apoptosis in Colorectal Cancer Cells through the Mitochondria-Dependent Pathway. Tumor Biol. 2014, 35, 5307–5314. [Google Scholar] [CrossRef]
- Wang, C.-Z.; Wan, C.; Luo, Y.; Zhang, C.-F.; Zhang, Q.-H.; Chen, L.; Liu, Z.; Wang, D.H.; Lager, M.; Li, C.-H.; et al. Effects of Dihydroartemisinin, a Metabolite of Artemisinin, on Colon Cancer Chemoprevention and Adaptive Immune Regulation. Mol. Biol. Rep. 2022, 49, 2695–2709. [Google Scholar] [CrossRef]
- Zimmermann, G.R.; Lehár, J.; Keith, C.T. Multi-Target Therapeutics: When the Whole Is Greater than the Sum of the Parts. Drug Discov. Today 2007, 12, 34–42. [Google Scholar] [CrossRef] [PubMed]
- Viegas-Junior, C.; Danuello, A.; da Silva Bolzani, V.; Barreiro, E.J.; Fraga, C.A.M. Molecular Hybridization: A Useful Tool in the Design of New Drug Prototypes. Curr. Med. Chem. 2007, 14, 1829–1852. [Google Scholar] [CrossRef]
- Chiang, J.Y.L. Bile Acids: Regulation of Synthesis. J. Lipid Res. 2009, 50, 1955–1966. [Google Scholar] [CrossRef] [PubMed]
- Russell, D.W. The Enzymes, Regulation, and Genetics of Bile Acid Synthesis. Annu. Rev. Biochem. 2003, 72, 137–174. [Google Scholar] [CrossRef]
- Nurunnabi, M.; Khatun, Z.; Revuri, V.; Nafiujjaman, M.; Cha, S.; Cho, S.; Moo Huh, K.; Lee, Y. Design and Strategies for Bile Acid Mediated Therapy and Imaging. RSC Adv. 2016, 6, 73986–74002. [Google Scholar] [CrossRef]
- Pavlovic, N.; Stanimirov, B.; Mikov, M. Bile Acids as Novel Pharmacological Agents: The Interplay Between Gene Polymorphisms, Epigenetic Factors and Drug Response. Curr. Pharm. Des. 2017, 23, 187–215. [Google Scholar] [CrossRef]
- Fiorucci, S.; Distrutti, E. The Pharmacology of Bile Acids and Their Receptors. In Bile Acids and Their Receptors. Handbook of Experimental Pharmacology; Fiorucci, S., Distrutti, E., Eds.; Springer: Cham, Switzerland, 2019; Volume 256, pp. 3–18. [Google Scholar]
- Fiorucci, S.; Baldoni, M.; Ricci, P.; Zampella, A.; Distrutti, E.; Biagioli, M. Bile Acid-Activated Receptors and the Regulation of Macrophages Function in Metabolic Disorders. Curr. Opin. Pharmacol. 2020, 53, 45–54. [Google Scholar] [CrossRef]
- Li, W.; Zou, L.; Huang, S.; Miao, H.; Liu, K.; Geng, Y.; Liu, Y.; Wu, W. The Anticancer Activity of Bile Acids in Drug Discovery and Development. Front. Pharmacol. 2024, 15, 1362382. [Google Scholar] [CrossRef] [PubMed]
- Im, E.; Martinez, J.D. Ursodeoxycholic Acid (UDCA) Can Inhibit Deoxycholic Acid (DCA)-Induced Apoptosis via Modulation of EGFR/Raf-1/ERK Signaling in Human Colon Cancer Cells. J. Nutr. 2004, 134, 483–486. [Google Scholar] [CrossRef]
- Saeki, T.; Yui, S.; Hirai, T.; Fujii, T.; Okada, S.; Kanamoto, R. Ursodeoxycholic Acid Protects Colon Cancer HCT116 Cells From Deoxycholic Acid-Induced Apoptosis by Inhibiting Apoptosome Formation. Nutr. Cancer 2012, 64, 617–626. [Google Scholar] [CrossRef]
- Feldman, R.; Martinez, J.D. Growth Suppression by Ursodeoxycholic Acid Involves Caveolin-1 Enhanced Degradation of EGFR. Biochim. Biophys. Acta (BBA)—Mol. Cell Res. 2009, 1793, 1387–1394. [Google Scholar] [CrossRef]
- Kim, Y.H.; Kim, J.H.; Kim, B.G.; Lee, K.L.; Kim, J.W.; Koh, S. Tauroursodeoxycholic Acid Attenuates Colitis-associated Colon Cancer by Inhibiting Nuclear Factor KappaB Signaling. J. Gastroenterol. Hepatol. 2019, 34, 544–551. [Google Scholar] [CrossRef]
- Vogel, S.M.; Bauer, M.R.; Joerger, A.C.; Wilcken, R.; Brandt, T.; Veprintsev, D.B.; Rutherford, T.J.; Fersht, A.R.; Boeckler, F.M. Lithocholic Acid Is an Endogenous Inhibitor of MDM4 and MDM2. Proc. Natl. Acad. Sci. USA 2012, 109, 16906–16910. [Google Scholar] [CrossRef]
- Zeng, H.; Claycombe, K.J.; Reindl, K.M. Butyrate and Deoxycholic Acid Play Common and Distinct Roles in HCT116 Human Colon Cell Proliferation. J. Nutr. Biochem. 2015, 26, 1022–1028. [Google Scholar] [CrossRef]
- Qiao, D.; Im, E.; Qi, W.; Martinez, J.D. Activator Protein-1 and CCAAT/Enhancer-Binding Protein Mediated GADD153 Expression Is Involved in Deoxycholic Acid-Induced Apoptosis. Biochim. Biophys. Acta (BBA)—Mol. Cell Biol. Lipids 2002, 1583, 108–116. [Google Scholar] [CrossRef]
- Powell, A.A.; Larue, J.M.; Batta, A.K.; Martinez, J.D. Bile Acid Hydrophobicity Is Correlated with Induction of Apoptosis and/or Growth Arrest in HCT116 Cells. Biochem. J. 2001, 356, 481–486. [Google Scholar] [CrossRef] [PubMed]
- Martinez, J.D.; Stratagoules, E.D.; LaRue, J.M.; Powell, A.A.; Gause, P.R.; Craven, M.T.; Payne, C.M.; Powell, M.B.; Gerner, E.W.; Earnest, D.L. Different Bile Acids Exhibit Distinct Biological Effects: The Tumor Promoter Deoxycholic Acid Induces Apoptosis and the Chemopreventive Agent Ursodeoxycholic Acid Inhibits Cell Proliferation. Nutr. Cancer 1998, 31, 111–118. [Google Scholar] [CrossRef] [PubMed]
- Jang, J.Y.; Im, E.; Choi, Y.H.; Kim, N.D. Mechanism of Bile Acid-Induced Programmed Cell Death and Drug Discovery against Cancer: A Review. Int. J. Mol. Sci. 2022, 23, 7184. [Google Scholar] [CrossRef]
- Fu, J.; Yu, M.; Xu, W.; Yu, S. Research Progress of Bile Acids in Cancer. Front. Oncol. 2022, 11, 778258. [Google Scholar] [CrossRef]
- Režen, T.; Rozman, D.; Kovács, T.; Kovács, P.; Sipos, A.; Bai, P.; Mikó, E. The Role of Bile Acids in Carcinogenesis. Cell. Mol. Life Sci. 2022, 79, 243. [Google Scholar] [CrossRef] [PubMed]
- Navacchia, M.L.; Marchesi, E.; Perrone, D. Bile Acid Conjugates with Anticancer Activity: Most Recent Research. Molecules 2020, 26, 25. [Google Scholar] [CrossRef]
- Rathod, N.V.; Mishra, S. Bile Acid-Conjugate as a Promising Anticancer Agent: Recent Progress. Curr. Med. Chem. 2024, 31, 4160–4179. [Google Scholar] [CrossRef]
- Melloni, E.; Marchesi, E.; Preti, L.; Casciano, F.; Rimondi, E.; Romani, A.; Secchiero, P.; Navacchia, M.L.; Perrone, D. Synthesis and Biological Investigation of Bile Acid-Paclitaxel Hybrids. Molecules 2022, 27, 471. [Google Scholar] [CrossRef] [PubMed]
- Marchesi, E.; Chinaglia, N.; Capobianco, M.L.; Marchetti, P.; Huang, T.; Weng, H.; Guh, J.; Hsu, L.; Perrone, D.; Navacchia, M.L. Dihydroartemisinin–Bile Acid Hybridization as an Effective Approach to Enhance Dihydroartemisinin Anticancer Activity. ChemMedChem 2019, 14, 779–787. [Google Scholar] [CrossRef]
- Hsu, Y.-F.; Kung, F.-L.; Huang, T.-E.; Deng, Y.-N.; Guh, J.-H.; Marchetti, P.; Marchesi, E.; Perrone, D.; Navacchia, M.L.; Hsu, L.-C. Anticancer Activity and Molecular Mechanisms of an Ursodeoxycholic Acid Methyl Ester-Dihydroartemisinin Hybrid via a Triazole Linkage in Hepatocellular Carcinoma Cells. Molecules 2023, 28, 2358. [Google Scholar] [CrossRef]
- Huang, T.-E.; Deng, Y.-N.; Hsu, J.-L.; Leu, W.-J.; Marchesi, E.; Capobianco, M.L.; Marchetti, P.; Navacchia, M.L.; Guh, J.-H.; Perrone, D.; et al. Evaluation of the Anticancer Activity of a Bile Acid-Dihydroartemisinin Hybrid Ursodeoxycholic-Dihydroartemisinin in Hepatocellular Carcinoma Cells. Front. Pharmacol. 2020, 11, 599067. [Google Scholar] [CrossRef]
- Marchesi, E.; Gentili, V.; Bortolotti, D.; Preti, L.; Marchetti, P.; Cristofori, V.; Fantinati, A.; Rizzo, R.; Trapella, C.; Perrone, D.; et al. Dihydroartemisinin-Ursodeoxycholic Bile Acid Hybrids in the Fight against SARS-CoV-2. ACS Omega 2023, 8, 45078–45087. [Google Scholar] [CrossRef] [PubMed]
- Navacchia, M.; Marchesi, E.; Mari, L.; Chinaglia, N.; Gallerani, E.; Gavioli, R.; Capobianco, M.; Perrone, D. Rational Design of Nucleoside–Bile Acid Conjugates Incorporating a Triazole Moiety for Anticancer Evaluation and SAR Exploration. Molecules 2017, 22, 1710. [Google Scholar] [CrossRef]
- Marchesi, E.; Melloni, E.; Casciano, F.; Pozza, E.; Argazzi, R.; De Risi, C.; Preti, L.; Perrone, D.; Navacchia, M.L. Evaluation of Anticancer Activity of Nucleoside–Nitric Oxide Photo-Donor Hybrids. Molecules 2024, 29, 3383. [Google Scholar] [CrossRef]
- Ortyn, W.E.; Hall, B.E.; George, T.C.; Frost, K.; Basiji, D.A.; Perry, D.J.; Zimmerman, C.A.; Coder, D.; Morrissey, P.J. Sensitivity Measurement and Compensation in Spectral Imaging. Cytom. Part A 2006, 69A, 852–862. [Google Scholar] [CrossRef]
- di Gregorio, M.C.; Cautela, J.; Galantini, L. Physiology and Physical Chemistry of Bile Acids. Int. J. Mol. Sci. 2021, 22, 1780. [Google Scholar] [CrossRef]
- Ridlon, J.M.; Kang, D.-J.; Hylemon, P.B. Bile Salt Biotransformations by Human Intestinal Bacteria. J. Lipid Res. 2006, 47, 241–259. [Google Scholar] [CrossRef] [PubMed]
- Zhang, X.; Shi, L.; Lu, X.; Zheng, W.; Shi, J.; Yu, S.; Feng, H.; Yu, Z. Bile Acids and Liver Cancer: Molecular Mechanism and Therapeutic Prospects. Pharmaceuticals 2024, 17, 1142. [Google Scholar] [CrossRef]
- Paumgartner, G.; Beuers, U. Ursodeoxycholic Acid in Cholestatic Liver Disease: Mechanisms of Action and Therapeutic Use Revisited. Hepatology 2002, 36, 525–531. [Google Scholar] [CrossRef]
- Kim, E.-K.; Cho, J.H.; Kim, E.; Kim, Y.J. Ursodeoxycholic Acid Inhibits the Proliferation of Colon Cancer Cells by Regulating Oxidative Stress and Cancer Stem-like Cell Growth. PLoS ONE 2017, 12, e0181183. [Google Scholar] [CrossRef] [PubMed]
- Yao, Z.; Zhang, X.; Zhao, F.; Wang, S.; Chen, A.; Huang, B.; Wang, J.; Li, X. Ursodeoxycholic Acid Inhibits Glioblastoma Progression via Endoplasmic Reticulum Stress Related Apoptosis and Synergizes with the Proteasome Inhibitor Bortezomib. ACS Chem. Neurosci. 2020, 11, 1337–1346. [Google Scholar] [CrossRef] [PubMed]
- Centuori, S.M.; Martinez, J.D. Differential Regulation of EGFR–MAPK Signaling by Deoxycholic Acid (DCA) and Ursodeoxycholic Acid (UDCA) in Colon Cancer. Dig. Dis. Sci. 2014, 59, 2367–2380. [Google Scholar] [CrossRef]
- Pang, L.; Zhao, X.; Liu, W.; Deng, J.; Tan, X.; Qiu, L. Anticancer Effect of Ursodeoxycholic Acid in Human Oral Squamous Carcinoma HSC-3 Cells through the Caspases. Nutrients 2015, 7, 3200–3218. [Google Scholar] [CrossRef]
- Tsagarakis, N.J.; Drygiannakis, I.; Batistakis, A.G.; Kolios, G.; Kouroumalis, E.A. A Concentration-Dependent Effect of Ursodeoxycholate on Apoptosis and Caspases Activities of HepG2 Hepatocellular Carcinoma Cells. Eur. J. Pharmacol. 2010, 640, 1–7. [Google Scholar] [CrossRef]
- Joyce, S.A.; Gahan, C.G.M. Bile Acid Modifications at the Microbe-Host Interface: Potential for Nutraceutical and Pharmaceutical Interventions in Host Health. Annu. Rev. Food Sci. Technol. 2016, 7, 313–333. [Google Scholar] [CrossRef]
- Fiorucci, S.; Distrutti, E. Chenodeoxycholic Acid: An Update on Its Therapeutic Applications. In Bile Acids and Their Receptors. Handbook of Experimental Pharmacology; Fiorucci, S., Distrutti, E., Eds.; Springer: Cham, Switzerland, 2019; Volume 256, pp. 265–282. [Google Scholar]
- Barrasa, J.I.; Olmo, N.; Pérez-Ramos, P.; Santiago-Gómez, A.; Lecona, E.; Turnay, J.; Antonia Lizarbe, M. Deoxycholic and Chenodeoxycholic Bile Acids Induce Apoptosis via Oxidative Stress in Human Colon Adenocarcinoma Cells. Apoptosis 2011, 16, 1054–1067. [Google Scholar] [CrossRef] [PubMed]
- Dai, J.; Wang, H.; Shi, Y.; Dong, Y.; Zhang, Y.; Wang, J. Impact of Bile Acids on the Growth of Human Cholangiocarcinoma via FXR. J. Hematol. Oncol. 2011, 4, 41. [Google Scholar] [CrossRef]
- Agalave, S.G.; Maujan, S.R.; Pore, V.S. Click Chemistry: 1,2,3-Triazoles as Pharmacophores. Chem. Asian J. 2011, 6, 2696–2718. [Google Scholar] [CrossRef]
- Zhao, R.; Zhu, J.; Jiang, X.; Bai, R. Click Chemistry-Aided Drug Discovery: A Retrospective and Prospective Outlook. Eur. J. Med. Chem. 2024, 264, 116037. [Google Scholar] [CrossRef] [PubMed]
- Bonandi, E.; Christodoulou, M.S.; Fumagalli, G.; Perdicchia, D.; Rastelli, G.; Passarella, D. The 1,2,3-Triazole Ring as a Bioisostere in Medicinal Chemistry. Drug Discov. Today 2017, 22, 1572–1581. [Google Scholar] [CrossRef]
- Kumari, S.; Carmona, A.V.; Tiwari, A.K.; Trippier, P.C. Amide Bond Bioisosteres: Strategies, Synthesis, and Successes. J. Med. Chem. 2020, 63, 12290–12358. [Google Scholar] [CrossRef] [PubMed]
- Halvey, P.J.; Wang, X.; Wang, J.; Bhat, A.A.; Dhawan, P.; Li, M.; Zhang, B.; Liebler, D.C.; Slebos, R.J.C. Proteogenomic Analysis Reveals Unanticipated Adaptations of Colorectal Tumor Cells to Deficiencies in DNA Mismatch Repair. Cancer Res. 2014, 74, 387–397. [Google Scholar] [CrossRef]
- Xu, Z.; Zhao, S.-J.; Liu, Y. 1,2,3-Triazole-Containing Hybrids as Potential Anticancer Agents: Current Developments, Action Mechanisms and Structure-Activity Relationships. Eur. J. Med. Chem. 2019, 183, 111700. [Google Scholar] [CrossRef]
- Wang, C.-Z.; Wan, C.; Li, C.-H.; Liang, G.-G.; Luo, Y.; Zhang, C.-F.; Zhang, Q.-H.; Ma, Q.; Wang, A.H.; Lager, M.; et al. Ruthenium–Dihydroartemisinin Complex: A Promising New Compound for Colon Cancer Prevention via G1 Cell Cycle Arrest, Apoptotic Induction, and Adaptive Immune Regulation. Cancer Chemother. Pharmacol. 2024, 93, 411–425. [Google Scholar] [CrossRef]
- Lu, M.; Sun, L.; Zhou, J.; Zhao, Y.; Deng, X. Dihydroartemisinin-Induced Apoptosis Is Associated with Inhibition of Sarco/Endoplasmic Reticulum Calcium ATPase Activity in Colorectal Cancer. Cell Biochem. Biophys. 2015, 73, 137–145. [Google Scholar] [CrossRef]
- Yu, R.; Jin, G.; Fujimoto, M. Dihydroartemisinin: A Potential Drug for the Treatment of Malignancies and Inflammatory Diseases. Front. Oncol. 2021, 11, 722331. [Google Scholar] [CrossRef]
- Chen, H. Inhibition of Human Cancer Cell Line Growth and Human Umbilical Vein Endothelial Cell Angiogenesis by Artemisinin Derivatives in Vitro. Pharmacol. Res. 2003, 48, 231–236. [Google Scholar] [CrossRef] [PubMed]
- Yao, S.-X.; Huang, Y.-J.; Zhang, Y.-X.; Cui, Z.-X.; Lu, H.-Y.; Wang, R.; Shi, L. Revisiting VEGF/VEGFR-2 Signalling as an Anticancer Target and Its Inhibitor Discovery: Where Are We and Where Should We Go? J. Drug Target. 2025, 33, 1471–1494. [Google Scholar] [CrossRef]
- Cao, Y. Human Umbilical Vein Endothelial Cells (HUVECs) in Pharmacology and Toxicology: A Review. J. Appl. Toxicol. 2025, 45, 2512–2545. [Google Scholar] [CrossRef]
- Dong, F.; Zhou, X.; Li, C.; Yan, S.; Deng, X.; Cao, Z.; Li, L.; Tang, B.; Allen, T.D.; Liu, J. Dihydroartemisinin Targets VEGFR2 via the NF-ΚB Pathway in Endothelial Cells to Inhibit Angiogenesis. Cancer Biol. Ther. 2014, 15, 1479–1488. [Google Scholar] [CrossRef] [PubMed]









| HCT116 | RKO | |||
| Compound | IC50 (μM) | DHA/Hybrid (*) | IC50 (μM) | DHA/Hybrid (*) |
| DHA | 10.355 ± 1.219 | - | 5.538 ± 0.463 | - |
| UDC-DHA | 0.876 ± 0.101 | 12 | 1.875 ± 0.446 | 3 |
| UDCMe-s-DHA | 2.157 ± 0.227 | 5 | 1.643 ± 0.220 | 3 |
| UDCMe-(1,4)-t-DHA | 0.692 ± 0.141 | 15 | 1.478 ± 0.268 | 4 |
| UDCMe-(1,5)-t-DHA | 0.727 ± 0.274 | 14 | 0.856 ± 0.166 | 6 |
| CDC-DHA | 1.332 ± 0.175 | 8 | 2.015 ± 0.372 | 3 |
| CDCMe-s-DHA | 2.233 ± 0.391 | 5 | 2.328 ± 0.297 | 2 |
| CDCMe-(1,4)-t-DHA | 0.523 ± 0.096 | 20 | 1.539 ± 0.231 | 4 |
| CDCMe-(1,5)-t-DHA | 0.819 ± 0.369 | 13 | 1.056 ± 0.159 | 5 |
Disclaimer/Publisher’s Note: The statements, opinions and data contained in all publications are solely those of the individual author(s) and contributor(s) and not of MDPI and/or the editor(s). MDPI and/or the editor(s) disclaim responsibility for any injury to people or property resulting from any ideas, methods, instructions or products referred to in the content. |
© 2026 by the authors. Licensee MDPI, Basel, Switzerland. This article is an open access article distributed under the terms and conditions of the Creative Commons Attribution (CC BY) license.
Share and Cite
Perrone, D.; Melloni, E.; Gnudi, L.; Casciano, F.; Pozza, E.; Bompan, F.; Secchiero, P.; Marchesi, E.; Navacchia, M.L. Biological Evaluation and SAR Exploration of Bile Acid–Dihydroartemisinin Hybrids as Potential Anticancer Agents for Colorectal Cancer. Biomolecules 2026, 16, 177. https://doi.org/10.3390/biom16010177
Perrone D, Melloni E, Gnudi L, Casciano F, Pozza E, Bompan F, Secchiero P, Marchesi E, Navacchia ML. Biological Evaluation and SAR Exploration of Bile Acid–Dihydroartemisinin Hybrids as Potential Anticancer Agents for Colorectal Cancer. Biomolecules. 2026; 16(1):177. https://doi.org/10.3390/biom16010177
Chicago/Turabian StylePerrone, Daniela, Elisabetta Melloni, Lorenzo Gnudi, Fabio Casciano, Elena Pozza, Francesca Bompan, Paola Secchiero, Elena Marchesi, and Maria Luisa Navacchia. 2026. "Biological Evaluation and SAR Exploration of Bile Acid–Dihydroartemisinin Hybrids as Potential Anticancer Agents for Colorectal Cancer" Biomolecules 16, no. 1: 177. https://doi.org/10.3390/biom16010177
APA StylePerrone, D., Melloni, E., Gnudi, L., Casciano, F., Pozza, E., Bompan, F., Secchiero, P., Marchesi, E., & Navacchia, M. L. (2026). Biological Evaluation and SAR Exploration of Bile Acid–Dihydroartemisinin Hybrids as Potential Anticancer Agents for Colorectal Cancer. Biomolecules, 16(1), 177. https://doi.org/10.3390/biom16010177

