Functionalization-Dependent Cytotoxicity of Silver Nanoparticles: A Comparative Study of Chlorhexidine and Metronidazole Conjugates
Abstract
1. Introduction
2. Materials and Methods
2.1. Nanoparticles
2.2. UV–Vis Studies of Nanoparticles’ Stability
2.3. Dynamic Light Scattering (DLS) and ζ-Potential Studies
2.4. Scanning Electron Microscopy (SEM)
2.5. Cell Culture
2.6. Treatments
2.7. BrdU Assay
2.8. LDH Assay
2.9. Detection of Reactive Oxygen Species
2.10. Cell Cycle Analysis
2.11. Apoptosis Detection
2.12. Western Blotting
2.13. Statistics
3. Results
3.1. UV–Vis Studies of Stability of Nanoparticles in Cell Culture Media Environment
3.2. Cytotoxicity Assessment
3.3. Oxidative Stress Markers
3.4. Cell Cycle Distribution
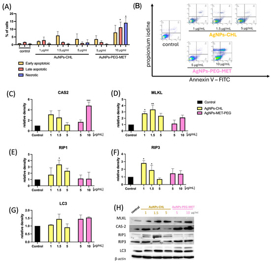
3.5. Cell Death Induction
4. Discussion
5. Conclusions
Supplementary Materials
Author Contributions
Funding
Institutional Review Board Statement
Informed Consent Statement
Data Availability Statement
Conflicts of Interest
References
- Dos Santos, C.A.; Seckler, M.M.; Ingle, A.P.; Gupta, I.; Galdiero, S.; Galdiero, M.; Gade, A.; Rai, M. Silver Nanoparticles: Therapeutical Uses, Toxicity, and Safety Issues. J. Pharm. Sci. 2014, 103, 1931–1944. [Google Scholar] [CrossRef] [PubMed]
- Sharma, H.; Mishra, P.K.; Talegaonkar, S.; Vaidya, B. Metal Nanoparticles: A Theranostic Nanotool against Cancer. Drug Discov. Today 2015, 20, 1143–1151. [Google Scholar] [CrossRef] [PubMed]
- Wu, J.; Zheng, Y.; Wen, X.; Lin, Q.; Chen, X.; Wu, Z. Silver Nanoparticle/Bacterial Cellulose Gel Membranes for Antibacterial Wound Dressing: Investigation in Vitro and in Vivo. Biomed. Mater. Bristol Engl. 2014, 9, 035005. [Google Scholar] [CrossRef] [PubMed]
- Agarwal, H.; Nakara, A.; Shanmugam, V.K. Anti-Inflammatory Mechanism of Various Metal and Metal Oxide Nanoparticles Synthesized Using Plant Extracts: A Review. Biomed. Pharmacother. Biomed. Pharmacother. 2019, 109, 2561–2572. [Google Scholar] [CrossRef]
- Jiang, W.; Kim, B.Y.; Rutka, J.T.; Chan, W.C. Advances and Challenges of Nanotechnology-Based Drug Delivery Systems. Expert Opin. Drug Deliv. 2007, 4, 621–633. [Google Scholar] [CrossRef]
- Chandrakala, V.; Aruna, V.; Angajala, G. Review on Metal Nanoparticles as Nanocarriers: Current Challenges and Perspectives in Drug Delivery Systems. Emergent Mater. 2022, 5, 1593–1615. [Google Scholar] [CrossRef]
- Rai, M.K.; Deshmukh, S.D.; Ingle, A.P.; Gade, A.K. Silver Nanoparticles: The Powerful Nanoweapon against Multidrug-resistant Bacteria. J. Appl. Microbiol. 2012, 112, 841–852. [Google Scholar] [CrossRef]
- Franci, G.; Falanga, A.; Galdiero, S.; Palomba, L.; Rai, M.; Morelli, G.; Galdiero, M. Silver Nanoparticles as Potential Antibacterial Agents. Molecules 2015, 20, 8856–8874. [Google Scholar] [CrossRef]
- Singh, P.; Kim, Y.-J.; Zhang, D.; Yang, D.-C. Biological Synthesis of Nanoparticles from Plants and Microorganisms. Trends Biotechnol. 2016, 34, 588–599. [Google Scholar] [CrossRef]
- Carlson, C.; Hussain, S.M.; Schrand, A.M.; Braydich-Stolle, L.K.; Hess, K.L.; Jones, R.L.; Schlager, J.J. Unique Cellular Interaction of Silver Nanoparticles: Size-Dependent Generation of Reactive Oxygen Species. J. Phys. Chem. B 2008, 112, 13608–13619. [Google Scholar] [CrossRef]
- Asharani, P.V.; Prakash Hande, M.; Valiyaveettil, S. Anti-Proliferative Activity of Silver Nanoparticles. BMC Cell Biol. 2009, 10, 65. [Google Scholar] [CrossRef] [PubMed]
- Lee, Y.-H.; Cheng, F.-Y.; Chiu, H.-W.; Tsai, J.-C.; Fang, C.-Y.; Chen, C.-W.; Wang, Y.-J. Cytotoxicity, Oxidative Stress, Apoptosis and the Autophagic Effects of Silver Nanoparticles in Mouse Embryonic Fibroblasts. Biomaterials 2014, 35, 4706–4715. [Google Scholar] [CrossRef] [PubMed]
- Çİftici, H.; Turk, M.; Tamer, U.; Karahan, S.; Menemen, Y. Silver Nanoparticles: Cytotoxic, Apoptotic, and Necrotic Effects on MCF-7 Cells. Turk. J. Biol. 2013, 37, 573–581. [Google Scholar] [CrossRef]
- Shukla, R.K.; Sharma, V.; Pandey, A.K.; Singh, S.; Sultana, S.; Dhawan, A. ROS-Mediated Genotoxicity Induced by Titanium Dioxide Nanoparticles in Human Epidermal Cells. Toxicol. In Vitro 2011, 25, 231–241. [Google Scholar] [CrossRef]
- Ahamed, M.; AlSalhi, M.S.; Siddiqui, M.K.J. Silver Nanoparticle Applications and Human Health. Clin. Chim. Acta 2010, 411, 1841–1848. [Google Scholar] [CrossRef]
- Gliga, A.R.; Skoglund, S.; Odnevall Wallinder, I.; Fadeel, F.; Karlsson, H.L. Size-Dependent Cytotoxicity of Silver Nanoparticles in Human Lung Cells: The Role of Cellular Uptake, Agglomeration and Ag Release. Part. Fibre Toxicol. 2014, 11, 1–17. [Google Scholar] [CrossRef]
- Paknejadi, M.; Bayat, M.; Salimi, M.; Razavilar, V. Concentration- and Time-Dependent Cytotoxicity of Silver Nanoparticles on Normal Human Skin Fibroblast Cell Line. Iran. Red Crescent Med. J. IRCMJ 2024, 20, 1–8. [Google Scholar] [CrossRef]
- Conde, J.; Dias, J.T.; Grazú, V.; Moros, M.; Baptista, P.V.; de la Fuente, J.M. Revisiting 30 Years of Biofunctionalization and Surface Chemistry of Inorganic Nanoparticles for Nanomedicine. Front. Chem. 2014, 2. [Google Scholar] [CrossRef]
- Cedervall, T.; Lynch, I.; Lindman, S.; Berggård, T.; Thulin, E.; Nilsson, H.; Dawson, K.A.; Linse, S. Understanding the Nanoparticle–Protein Corona Using Methods to Quantify Exchange Rates and Affinities of Proteins for Nanoparticles. Proc. Natl. Acad. Sci. USA 2007, 104, 2050–2055. [Google Scholar] [CrossRef]
- Steckiewicz, K.P.; Cieciórski, P.; Barcińska, E.; Jaśkiewicz, M.; Narajczyk, M.; Bauer, M.; Kamysz, W.; Megiel, E.; Inkielewicz-Stepniak, I. Silver Nanoparticles as Chlorhexidine and Metronidazole Drug Delivery Platforms: Their Potential Use in Treating Periodontitis. Int. J. Nanomed. 2022, 17, 495–517. [Google Scholar] [CrossRef]
- Savkina, A.A.; Lengert, E.V.; Ermakov, A.V.; Stepanova, T.V.; Ivanov, A.N. Effect of Metronidazole Microcapsules with Silver Nanoparticles on the Efficacy of Alginate Gel in the Correction of Structural and Functional Periodontium Disorders in Rats with Periodontitis. Saratov Med. J. 2023, 4, e0403. [Google Scholar] [CrossRef]
- Wong, P.Y.; Soo, S.; Wong, E.S.-C.; Praveen, P.; Clode, P.; Baker, M.V.; Matsubara, V.H. A Novel Antimicrobial Hydrogel for the Management of Periodontal Diseases. Int. Dent. J. 2023, 73, 354–361. [Google Scholar] [CrossRef] [PubMed]
- Fahmy, S.H. The Impact of Silver Nanoparticles, 2% Chlorhexidine and Silver Nanoparticles Loaded in Chlorhexidine on Radicular Dentin Microhardness (An In-Vitro Comparative Study). Egypt. Dent. J. 2024, 70, 715–721. [Google Scholar] [CrossRef]
- Gozdziewska, M.; Cichowicz, G.; Markowska, K.; Zawada, K.; Megiel, E. Nitroxide-Coated Silver Nanoparticles: Synthesis, Surface Physicochemistry and Antibacterial Activity. RSC Adv. 2015, 5, 58403–58415. [Google Scholar] [CrossRef]
- Babick, F. Chapter 3.2.1—Dynamic Light Scattering (DLS). In Characterization of Nanoparticles; Hodoroaba, V.-D., Unger, W.E.S., Shard, A.G., Eds.; Micro and Nano Technologies; Elsevier: Amsterdam, The Netherlands, 2020; pp. 137–172. ISBN 978-0-12-814182-3. [Google Scholar]
- Brunchi, C.E.; Ghimici, L. PEG in Aqueous Salt Solutions. Viscosity and Separation Ability in a TiO2 Suspension. Rev. Roum. Chim 2013, 58, 183–188. [Google Scholar]
- Soleimani, F.F.; Saleh, T.; Shojaosadati, S.A.; Poursalehi, R. Green Synthesis of Different Shapes of Silver Nanostructures and Evaluation of Their Antibacterial and Cytotoxic Activity. BioNanoScience 2018, 8, 72–80. [Google Scholar] [CrossRef]
- Bastos, V.; Ferreira de Oliveira, J.P.M.; Brown, D.; Johnston, B.; Malheiro, E.; Daniel-da-Silva, A.L.; Duarte, I.F.; Santos, C.; Oliveira, H. The Influence of Citrate or PEG Coating on Silver Nanoparticle Toxicity to a Human Keratinocyte Cell Line. Toxicol. Lett. 2016, 249, 29–41. [Google Scholar] [CrossRef]
- Wang, E.; Huang, Y.; Du, Q.; Sun, Y. Silver Nanoparticle Induced Toxicity to Human Sperm by Increasing ROS(Reactive Oxygen Species) Production and DNA Damage. Environ. Toxicol. Pharmacol. 2017, 52, 193–199. [Google Scholar] [CrossRef]
- Li, Y.; Zhang, W.; Niu, J.; Chen, Y. Surface-Coating-Dependent Dissolution, Aggregation, and Reactive Oxygen Species (ROS) Generation of Silver Nanoparticles under Different Irradiation Conditions. Environ. Sci. Technol. 2013, 47, 10293–10301. [Google Scholar] [CrossRef]
- Singh, S.P.; Mishra, A.; Shyanti, R.K.; Singh, R.P.; Acharya, A. Silver Nanoparticles Synthesized Using Carica Papaya Leaf Extract (AgNPs-PLE) Causes Cell Cycle Arrest and Apoptosis in Human Prostate (DU145) Cancer Cells. Biol. Trace Elem. Res. 2021, 199, 1316–1331. [Google Scholar] [CrossRef]
- Naik, J.; David, M. ROS Mediated Apoptosis and Cell Cycle Arrest in Human Lung Adenocarcinoma Cell Line by Silver Nanoparticles Synthesized Using Swietenia Macrophylla Seed Extract. J. Drug Deliv. Sci. Technol. 2023, 80, 104084. [Google Scholar] [CrossRef]
- Yang, Y.; Guo, L.; Wang, Z.; Liu, P.; Liu, X.; Ding, J.; Zhou, W. Targeted Silver Nanoparticles for Rheumatoid Arthritis Therapy via Macrophage Apoptosis and Re-Polarization. Biomaterials 2021, 264, 120390. [Google Scholar] [CrossRef]
- Kumar, G.; Degheidy, H.; Casey, B.J.; Goering, P.L. Flow Cytometry Evaluation of in Vitro Cellular Necrosis and Apoptosis Induced by Silver Nanoparticles. Food Chem. Toxicol. Int. J. Publ. Br. Ind. Biol. Res. Assoc. 2015, 85, 45–51. [Google Scholar] [CrossRef]
- Zhu, L.; Guo, D.; Sun, L.; Huang, Z.; Zhang, X.; Ma, W.; Wu, J.; Xiao, L.; Zhao, Y.; Gu, N. Activation of Autophagy by Elevated Reactive Oxygen Species Rather than Released Silver Ions Promotes Cytotoxicity of Polyvinylpyrrolidone-Coated Silver Nanoparticles in Hematopoietic Cells. Nanoscale 2017, 9, 5489–5498. [Google Scholar] [CrossRef]
- Zielinska, E.; Zauszkiewicz-Pawlak, A.; Wojcik, M.; Inkielewicz-Stepniak, I. Silver Nanoparticles of Different Sizes Induce a Mixed Type of Programmed Cell Death in Human Pancreatic Ductal Adenocarcinoma. Oncotarget 2017, 9, 4675–4697. [Google Scholar] [CrossRef] [PubMed]
- Sur, I.; Altunbek, M.; Kahraman, M.; Culha, M. The Influence of the Surface Chemistry of Silver Nanoparticles on Cell Death. Nanotechnology 2012, 23, 375102. [Google Scholar] [CrossRef]
- The Role of Interaction between Autophagy and Apoptosis in Tumorigenesis (Review). Available online: https://www.spandidos-publications.com/10.3892/or.2022.8423 (accessed on 15 May 2025).
- Murao, A.; Aziz, M.; Wang, H.; Brenner, M.; Wang, P. Release Mechanisms of Major DAMPs. Apoptosis 2021, 26, 152–162. [Google Scholar] [CrossRef]
- Sanità, G.; Carrese, B.; Lamberti, A. Nanoparticle Surface Functionalization: How to Improve Biocompatibility and Cellular Internalization. Front. Mol. Biosci. 2020, 7, 587012. [Google Scholar] [CrossRef] [PubMed]
- Mohammadinejad, R.; Moosavi, M.A.; Tavakol, S.; Vardar, D.Ö.; Hosseini, A.; Rahmati, M.; Dini, L.; Hussain, S.; Mandegary, A.; Klionsky, D.J. Necrotic, Apoptotic and Autophagic Cell Fates Triggered by Nanoparticles. Autophagy 2019, 15, 4–33. [Google Scholar] [CrossRef]
- Gielecińska, A.; Kciuk, M.; Yahya, E.-B.; Ainane, T.; Mujwar, S.; Kontek, R. Apoptosis, Necroptosis, and Pyroptosis as Alternative Cell Death Pathways Induced by Chemotherapeutic Agents? Biochim. Biophys. Acta BBA-Rev. Cancer 2023, 1878, 189024. [Google Scholar] [CrossRef]









| Solution | ς-Potential [mV] |
|---|---|
| AgNPs-CHL | 57.4 ± 3.70 |
| AgNPs-CHL-M | 3.15 ± 0.05 |
| AgNPs-PEG-MET | −14.2 ± 2.53 |
| AgNPs-PEG-MET-M | −4.83 ± 1.25 |
| Feature | AgNPs-CHL | AgNPs-PEG-MET |
|---|---|---|
| Aggregation | Strong aggregation in culture medium | Stable in medium, no significant aggregation |
| Surface Charge | Positive | Negative |
| ROS Production | Strong induction of ROS production | No significant ROS production |
| Cell Death Mechanism | Necroptosis | Apoptosis |
| Overall Cytotoxicity | Higher toxicity | Lower toxicity at equivalent concentrations |
Disclaimer/Publisher’s Note: The statements, opinions and data contained in all publications are solely those of the individual author(s) and contributor(s) and not of MDPI and/or the editor(s). MDPI and/or the editor(s) disclaim responsibility for any injury to people or property resulting from any ideas, methods, instructions or products referred to in the content. |
© 2025 by the authors. Licensee MDPI, Basel, Switzerland. This article is an open access article distributed under the terms and conditions of the Creative Commons Attribution (CC BY) license (https://creativecommons.org/licenses/by/4.0/).
Share and Cite
Steckiewicz, K.P.; Dmochowska, M.; Megiel, E.; Barcińska, E.; Inkielewicz-Stępniak, I. Functionalization-Dependent Cytotoxicity of Silver Nanoparticles: A Comparative Study of Chlorhexidine and Metronidazole Conjugates. Biomolecules 2025, 15, 850. https://doi.org/10.3390/biom15060850
Steckiewicz KP, Dmochowska M, Megiel E, Barcińska E, Inkielewicz-Stępniak I. Functionalization-Dependent Cytotoxicity of Silver Nanoparticles: A Comparative Study of Chlorhexidine and Metronidazole Conjugates. Biomolecules. 2025; 15(6):850. https://doi.org/10.3390/biom15060850
Chicago/Turabian StyleSteckiewicz, Karol P., Monika Dmochowska, Elżbieta Megiel, Ewelina Barcińska, and Iwona Inkielewicz-Stępniak. 2025. "Functionalization-Dependent Cytotoxicity of Silver Nanoparticles: A Comparative Study of Chlorhexidine and Metronidazole Conjugates" Biomolecules 15, no. 6: 850. https://doi.org/10.3390/biom15060850
APA StyleSteckiewicz, K. P., Dmochowska, M., Megiel, E., Barcińska, E., & Inkielewicz-Stępniak, I. (2025). Functionalization-Dependent Cytotoxicity of Silver Nanoparticles: A Comparative Study of Chlorhexidine and Metronidazole Conjugates. Biomolecules, 15(6), 850. https://doi.org/10.3390/biom15060850

