PRAG1 Condensation Drives Cell Contraction Under Stress
Abstract
1. Introduction
2. Materials and Methods
2.1. Antibodies
2.2. Chemicals
2.3. Cell Culture
2.4. Plasmid Contruction
2.5. Transfection
2.6. Immunostaining and Confocal Microscopy Imaging
2.7. Drug Treatment
2.8. Cell Counting Kit-8 (CCK8) Assay
2.9. Western Blotting
2.10. FRAP
2.11. Light-Induced Condensation
2.12. TurboID Assay
2.13. Generation of Knock-Out Cell Line
2.14. Software and Database
2.15. Statistical Analysis
3. Results
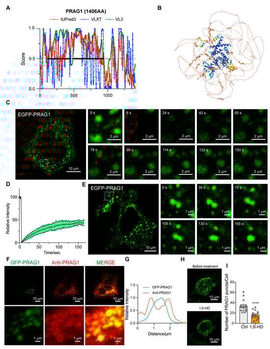
3.1. PRAG1 Forms Dynamic Condensates in Cells
3.2. PRAG1 Is Conserved in Human and Rodents
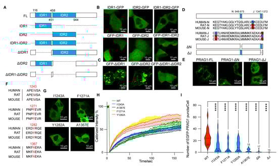
3.3. Both IDRs and Structured Regions Are Required for PRAG1 Condensation
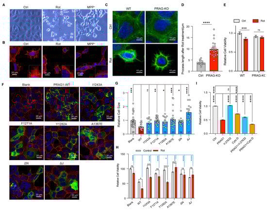
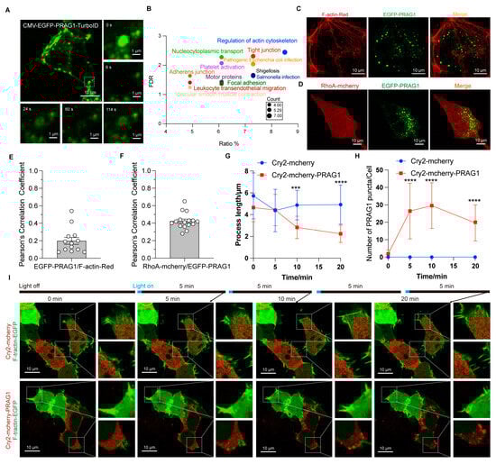
3.4. PRAG1 Condensation Mediates Cell Contraction
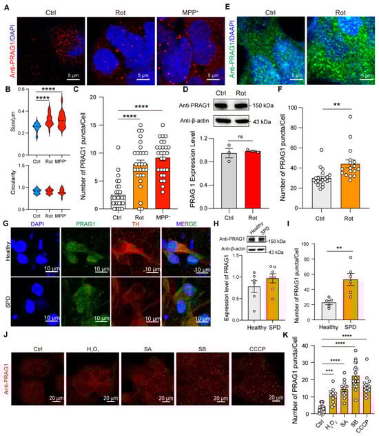
3.5. Stress Induces PRAG1 Puncta Formation
3.6. PRAG1-Mediated Cell Contraction Depends on Its Condensation Ability
4. Discussion
4.1. Maintaining Normal Morphology Is Crucial for Cell Survival Under Stress
4.2. Role of PRAG1 in Promoting Cell Contraction
4.3. Identification of the IDRs Using Different Algorithms
4.4. PRAG1 Condensates and PRAG1 Dimers
4.5. Limitations
5. Conclusions
Supplementary Materials
Author Contributions
Funding
Institutional Review Board Statement
Informed Consent Statement
Data Availability Statement
Acknowledgments
Conflicts of Interest
Abbreviations
| PRAG1 | Peak1-related, kinase-activating pseudokinase 1 |
| IDR | Intrinsic disordered region |
| LLPS | Liquid–liquid phase separation |
| Dopamine | DA |
| PONDR | Prediction of natural disordered region |
| optoPRAG1 | CRY2-mCherry-PRAG1 |
| Rot | Rotenone |
| iPSC | Induced pluripotent stem cell |
| PD | Parkinson’s disease |
| MPP+ | N-Methyl-4-Phenylpyridinium+ |
| SA | Sodium arsenite |
| SB | D-sorbitol |
| CCCP | Carbonyl cyanide 3-chlorophenylhydrazone |
| H2O2 | Hydrogen peroxide |
| LB | Lewy body |
| SNc | Substantia nigra pars compacta |
| PFF | Pre-formed fibrils |
| SG | Stress granule |
| CytoD | Cytochalasin D |
References
- Byrne, D.P.; Foulkes, D.M.; Eyers, P.A. Pseudokinases: Update on their functions and evaluation as new drug targets. Future Med. Chem. 2017, 9, 245–265. [Google Scholar] [CrossRef] [PubMed]
- Liu, L.; Phua, Y.W.; Lee, R.S.; Ma, X.; Jenkins, Y.; Novy, K.; Humphrey, E.S.; Chan, H.; Shearer, R.; Ong, P.C.; et al. Homo- and Heterotypic Association Regulates Signaling by the SgK269/PEAK1 and SgK223 Pseudokinases. J. Biol. Chem. 2016, 291, 21571–21583. [Google Scholar] [CrossRef]
- Tanaka, H.; Katoh, H.; Negishi, M. Pragmin, a novel effector of Rnd2 GTPase, stimulates RhoA activity. J. Biol. Chem. 2006, 281, 10355–10364. [Google Scholar] [CrossRef]
- Negishi, M.; Katoh, H. Rho family GTPases as key regulators for neuronal network formation. J. Biochem. 2002, 132, 157–166. [Google Scholar] [CrossRef] [PubMed]
- Etienne-Manneville, S.; Hall, A. Rho GTPases in cell biology. Nature 2002, 420, 629–635. [Google Scholar] [CrossRef] [PubMed]
- Lecointre, C.; Simon, V.; Kerneur, C.; Allemand, F.; Fournet, A.; Montarras, I.; Pons, J.L.; Gelin, M.; Brignatz, C.; Urbach, S.; et al. Dimerization of the Pragmin Pseudo-Kinase Regulates Protein Tyrosine Phosphorylation. Structure 2018, 26, 545 –554.e4, Erratum in Structure 2018, 26, 1563. [Google Scholar] [CrossRef]
- Senda, Y.; Murata-Kamiya, N.; Hatakeyama, M. C-terminal Src kinase-mediated EPIYA phosphorylation of Pragmin creates a feed-forward C-terminal Src kinase activation loop that promotes cell motility. Cancer Sci. 2016, 107, 972–980. [Google Scholar] [CrossRef]
- Patel, O.; Griffin, M.D.W.; Panjikar, S.; Dai, W.; Ma, X.; Chan, H.; Zheng, C.; Kropp, A.; Murphy, J.M.; Daly, R.J.; et al. Structure of SgK223 pseudokinase reveals novel mechanisms of homotypic and heterotypic association. Nat. Commun. 2017, 8, 1157. [Google Scholar] [CrossRef]
- Patel, O.; Roy, M.J.; Murphy, J.M.; Lucet, I.S. The PEAK family of pseudokinases, their role in cell signalling and cancer. FEBS J. 2020, 287, 4183–4197. [Google Scholar] [CrossRef]
- Cui, Q.; Bi, H.; Lv, Z.; Wu, Q.; Hua, J.; Gu, B.; Huo, C.; Tang, M.; Chen, Y.; Chen, C.; et al. Diverse CMT2 neuropathies are linked to aberrant G3BP interactions in stress granules. Cell 2023, 186, 803–820.e25. [Google Scholar] [CrossRef]
- Gao, X.K.; Rao, X.S.; Cong, X.X.; Sheng, Z.K.; Sun, Y.T.; Xu, S.B.; Wang, J.F.; Liang, Y.H.; Lu, L.R.; Ouyang, H.; et al. Phase separation of insulin receptor substrate 1 drives the formation of insulin/IGF-1 signalosomes. Cell Discov. 2022, 8, 60. [Google Scholar] [CrossRef] [PubMed]
- Zhou, K.; Chen, Q.; Chen, J.; Liang, D.; Feng, W.; Liu, M.; Wang, Q.; Wang, R.; Ouyang, Q.; Quan, C.; et al. Spatiotemporal regulation of insulin signaling by liquid-liquid phase separation. Cell Discov. 2022, 8, 64. [Google Scholar] [CrossRef] [PubMed]
- Zhang, K.; Huang, M.; Li, A.; Wen, J.; Yan, L.; Li, Y.; Guo, L.; Senthil, K.S.; Zhou, Y.; Chen, G.; et al. DIAPH3 condensates formed by liquid-liquid phase separation act as a regulatory hub for stress-induced actin cytoskeleton remodeling. Cell Rep. 2023, 42, 111986. [Google Scholar] [CrossRef] [PubMed]
- McDonald, N.A.; Fetter, R.D.; Shen, K. Assembly of synaptic active zones requires phase separation of scaffold molecules. Nature 2020, 588, 454–458. [Google Scholar] [CrossRef]
- Gao, Y.; Li, X.; Li, P.; Lin, Y. A brief guideline for studies of phase-separated biomolecular condensates. Nat. Chem. Biol. 2022, 18, 1307–1318. [Google Scholar] [CrossRef]
- Liu, X.; Jiang, S.; Ma, L.; Qu, J.; Zhao, L.; Zhu, X.; Ding, J. Time-dependent effect of 1,6-hexanediol on biomolecular condensates and 3D chromatin organization. Genome Biol. 2021, 22, 230. [Google Scholar] [CrossRef]
- Shin, Y.; Berry, J.; Pannucci, N.; Haataja, M.P.; Toettcher, J.E.; Brangwynne, C.P. Spatiotemporal Control of Intracellular Phase Transitions Using Light-Activated optoDroplets. Cell 2017, 168, 159–171.e14. [Google Scholar] [CrossRef]
- Branon, T.C.; Bosch, J.A.; Sanchez, A.D.; Udeshi, N.D.; Svinkina, T.; Carr, S.A.; Feldman, J.L.; Perrimon, N.; Ting, A.Y. Efficient proximity labeling in living cells and organisms with TurboID. Nat. Biotechnol. 2018, 36, 880–887. [Google Scholar] [CrossRef]
- Ibarra-Gutierrez, M.T.; Serrano-Garcia, N.; Orozco-Ibarra, M. Rotenone-Induced Model of Parkinson’s Disease: Beyond Mitochondrial Complex I Inhibition. Mol. Neurobiol. 2023, 60, 1929–1948. [Google Scholar] [CrossRef]
- Langston, J.W. The MPTP Story. J. Parkinsons Dis. 2017, 7, S11–S19. [Google Scholar] [CrossRef] [PubMed]
- Ye, P.; Fang, Q.; Hu, X.; Zou, W.; Huang, M.; Ke, M.; Li, Y.; Liu, M.; Cai, X.; Zhang, C.; et al. TRPM2 as a conserved gatekeeper determines the vulnerability of DA neurons by mediating ROS sensing and calcium dyshomeostasis. Prog. Neurobiol. 2023, 231, 102530. [Google Scholar] [CrossRef] [PubMed]
- Li, X.; Yang, W.; Jiang, L.H. Alteration in Intracellular Zn2+ Homeostasis as a Result of TRPM2 Channel Activation Contributes to ROS-Induced Hippocampal Neuronal Death. Front. Mol. Neurosci. 2017, 10, 414. [Google Scholar] [CrossRef] [PubMed]
- Jain, S.; Wheeler, J.R.; Walters, R.W.; Agrawal, A.; Barsic, A.; Parker, R. ATPase-Modulated Stress Granules Contain a Diverse Proteome and Substructure. Cell 2016, 164, 487–498. [Google Scholar] [CrossRef]
- Correia-Melo, C.; Ichim, G.; Tait, S.W.; Passos, J.F. Depletion of mitochondria in mammalian cells through enforced mitophagy. Nat. Protoc. 2017, 12, 183–194. [Google Scholar] [CrossRef]
- Spillantini, M.G.; Schmidt, M.L.; Lee, V.M.; Trojanowski, J.Q.; Jakes, R.; Goedert, M. α-synuclein in Lewy bodies. Nature 1997, 388, 839–840. [Google Scholar] [CrossRef]
- Ray, S.; Singh, N.; Kumar, R.; Patel, K.; Pandey, S.; Datta, D.; Mahato, J.; Panigrahi, R.; Navalkar, A.; Mehra, S.; et al. α-Synuclein aggregation nucleates through liquid-liquid phase separation. Nat. Chem. 2020, 12, 705–716. [Google Scholar] [CrossRef]
- Kamath, T.; Abdulraouf, A.; Burris, S.J.; Langlieb, J.; Gazestani, V.; Nadaf, N.M.; Balderrama, K.; Vanderburg, C.; Macosko, E.Z. Single-cell genomic profiling of human dopamine neurons identifies a population that selectively degenerates in Parkinson’s disease. Nat. Neurosci. 2022, 25, 588–595. [Google Scholar] [CrossRef]
- Thompson, L.; Barraud, P.; Andersson, E.; Kirik, D.; Bjorklund, A. Identification of dopaminergic neurons of nigral and ventral tegmental area subtypes in grafts of fetal ventral mesencephalon based on cell morphology, protein expression, and efferent projections. J. Neurosci. 2005, 25, 6467–6477. [Google Scholar] [CrossRef]
- Namkoong, S.; Ho, A.; Woo, Y.M.; Kwak, H.; Lee, J.H. Systematic Characterization of Stress-Induced RNA Granulation. Mol. Cell 2018, 70, 175–187.e8. [Google Scholar] [CrossRef]
- Baranov, S.V.; Baranova, O.V.; Yablonska, S.; Suofu, Y.; Vazquez, A.L.; Kozai, T.D.Y.; Cui, X.T.; Ferrando, L.M.; Larkin, T.M.; Tyurina, Y.Y.; et al. Mitochondria modulate programmed neuritic retraction. Proc. Natl. Acad. Sci. USA 2019, 116, 650–659. [Google Scholar] [CrossRef] [PubMed]
- Scheiblich, H.; Eikens, F.; Wischhof, L.; Opitz, S.; Jungling, K.; Cserep, C.; Schmidt, S.V.; Lambertz, J.; Bellande, T.; Posfai, B.; et al. Microglia rescue neurons from aggregate-induced neuronal dysfunction and death through tunneling nanotubes. Neuron 2024, 112, 3106–3125.e8. [Google Scholar] [CrossRef] [PubMed]
- Chesarone, M.A.; DuPage, A.G.; Goode, B.L. Unleashing formins to remodel the actin and microtubule cytoskeletons. Nat. Rev. Mol. Cell Biol. 2010, 11, 62–74. [Google Scholar] [CrossRef] [PubMed]
- Dogterom, M.; Koenderink, G.H. Actin-microtubule crosstalk in cell biology. Nat. Rev. Mol. Cell Biol. 2019, 20, 38–54. [Google Scholar] [CrossRef]
- Xu, Z.; Kukekov, N.V.; Greene, L.A. POSH acts as a scaffold for a multiprotein complex that mediates JNK activation in apoptosis. EMBO J. 2003, 22, 252–261. [Google Scholar] [CrossRef]
- Claiborne, N.; Anisimova, M.; Zito, K. Activity-Dependent Stabilization of Nascent Dendritic Spines Requires Nonenzymatic CaMKIIα Function. J. Neurosci. 2024, 44, e1393222023. [Google Scholar] [CrossRef]
- He, B.; Wang, K.; Liu, Y.; Xue, B.; Uversky, V.N.; Dunker, A.K. Predicting intrinsic disorder in proteins: An overview. Cell Res. 2009, 19, 929–949. [Google Scholar] [CrossRef]
- Uversky, V.N.; Shah, S.P.; Gritsyna, Y.; Hitchcock-DeGregori, S.E.; Kostyukova, A.S. Systematic analysis of tropomodulin/tropomyosin interactions uncovers fine-tuned binding specificity of intrinsically disordered proteins. J. Mol. Recognit. 2011, 24, 647–655. [Google Scholar] [CrossRef]
- Erdos, G.; Pajkos, M.; Dosztanyi, Z. IUPred3: Prediction of protein disorder enhanced with unambiguous experimental annotation and visualization of evolutionary conservation. Nucleic Acids Res. 2021, 49, W297–W303. [Google Scholar] [CrossRef]








Disclaimer/Publisher’s Note: The statements, opinions and data contained in all publications are solely those of the individual author(s) and contributor(s) and not of MDPI and/or the editor(s). MDPI and/or the editor(s) disclaim responsibility for any injury to people or property resulting from any ideas, methods, instructions or products referred to in the content. |
© 2025 by the authors. Licensee MDPI, Basel, Switzerland. This article is an open access article distributed under the terms and conditions of the Creative Commons Attribution (CC BY) license (https://creativecommons.org/licenses/by/4.0/).
Share and Cite
Ye, P.; Jiang, P.; Ye, L.; Liu, M.; Fang, Q.; Yu, P.; Luo, J.; Su, H.; Yang, W. PRAG1 Condensation Drives Cell Contraction Under Stress. Biomolecules 2025, 15, 379. https://doi.org/10.3390/biom15030379
Ye P, Jiang P, Ye L, Liu M, Fang Q, Yu P, Luo J, Su H, Yang W. PRAG1 Condensation Drives Cell Contraction Under Stress. Biomolecules. 2025; 15(3):379. https://doi.org/10.3390/biom15030379
Chicago/Turabian StyleYe, Peiwu, Peiran Jiang, Luyu Ye, Min Liu, Qiuyuan Fang, Peilin Yu, Jianhong Luo, Huanxing Su, and Wei Yang. 2025. "PRAG1 Condensation Drives Cell Contraction Under Stress" Biomolecules 15, no. 3: 379. https://doi.org/10.3390/biom15030379
APA StyleYe, P., Jiang, P., Ye, L., Liu, M., Fang, Q., Yu, P., Luo, J., Su, H., & Yang, W. (2025). PRAG1 Condensation Drives Cell Contraction Under Stress. Biomolecules, 15(3), 379. https://doi.org/10.3390/biom15030379

